Regulatory Effects of an Antioxidant Combination on Seminal Quality and Gut Microbiota in Ningxiang Boars Under Heat Stress
Abstract
1. Introduction
2. Materials and Methods
2.1. Ethics Statement
2.2. Animals and Experimental Design
2.3. Sample Collection and Semen Quality Assessment
2.4. Antioxidant Capacity Assays
2.5. 16S rRNA Gene Sequencing and Analysis
2.6. Statistical Analysis
3. Results
3.1. Semen Quality Parameters
3.2. Antioxidant Status
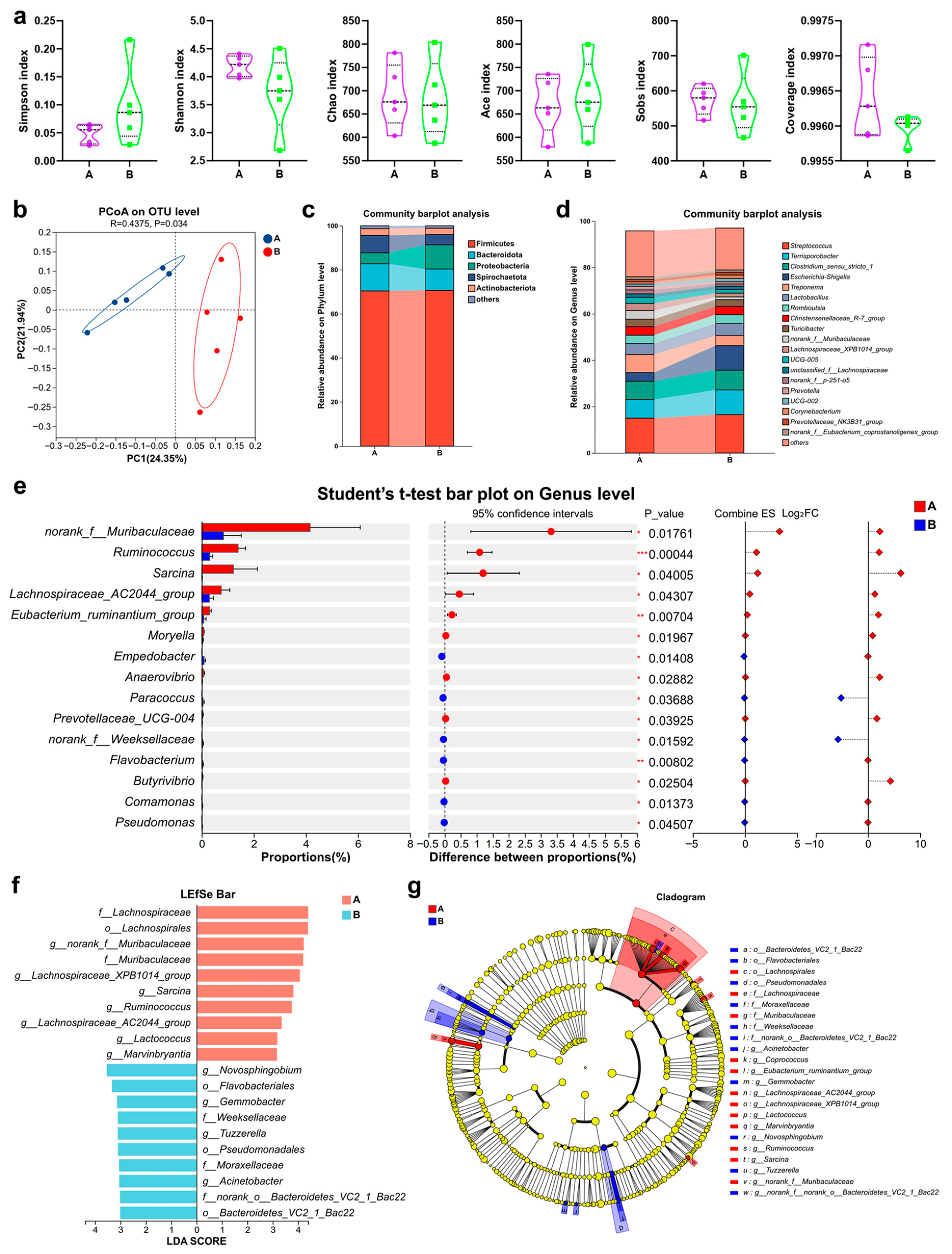
3.3. Gut Microbiota Composition
4. Discussion
Author Contributions
Funding
Institutional Review Board Statement
Informed Consent Statement
Data Availability Statement
Conflicts of Interest
References
- Sui, H.; Wang, S.; Liu, G.; Meng, F.; Cao, Z.; Zhang, Y. Effects of Heat Stress on Motion Characteristics and Metabolomic Profiles of Boar Spermatozoa. Genes 2022, 13, 1647. [Google Scholar] [CrossRef]
- Schafer, F.Q.; Buettner, G.R. Redox environment of the cell as viewed through the redox state of the glutathione disulfide/glutathione couple. Free Radic. Biol. Med. 2001, 30, 1191–1212. [Google Scholar] [CrossRef] [PubMed]
- Shiota Yokomizo, A.; Tada, Y.; Inokuchi, J.; Kashiwagi, E.; Masubuchi, D.; Eto, M.; Uchiumi, T.; Naito, S. Castration resistance of prostate cancer cells caused by castration-induced oxidative stress through Twist1 and androgen receptor overexpression. Oncogene 2010, 29, 237–250. [Google Scholar] [CrossRef] [PubMed]
- Surai, P.F.; Fisinin, V.I. Selenium in pig nutrition and reproduction: Boars and semen quality—A review. Asian-Australas. J. Anim. Sci. 2015, 28, 730–746. [Google Scholar] [CrossRef] [PubMed]
- Surai, P.F.; Blesbois, E.; Grasseau, I.; Chalah, T.; Brillard, J.P.; Wishart, G.J.; Cerolini, S.; Sparks, N.H. Fatty acid composition, glutathione peroxidase and superoxide dismutase activity and total antioxidant activity of avian semen. Comp. Biochem. Physiol. Part B Biochem. Mol. Biol. 1998, 120, 527–533. [Google Scholar] [CrossRef]
- Kohen, R.; Nyska, A. Oxidation of biological systems: Oxidative stress phenomena, antioxidants, redox reactions, and methods for their quantification. Toxicol. Pathol. 2002, 30, 620–650. [Google Scholar] [CrossRef]
- Mruk, D.D.; Silvestrini, B.; Mo, M.Y.; Cheng, C.Y. Antioxidant superoxide dismutase—A review: Its function, regulation in the testis, and role in male fertility. Contraception 2002, 65, 305–311. [Google Scholar] [CrossRef]
- Strzezek, J. Secretory activity of boar seminal vesicle glands. Reprod. Biol. 2002, 2, 243–266. [Google Scholar]
- Zelko, I.N.; Mariani, T.J.; Folz, R.J. Superoxide dismutase multigene family: A comparison of the CuZn-SOD (SOD1), Mn-SOD (SOD2), and EC-SOD (SOD3) gene structures, evolution, and expression. Free Radic. Biol. Med. 2002, 33, 337–349. [Google Scholar] [CrossRef]
- Brigelius-Flohé, R.; Maiorino, M. Glutathione peroxidases. Biochim. Et Biophys. Acta 2013, 1830, 3289–3303. [Google Scholar] [CrossRef]
- Agarwal, A.; Nallella, K.P.; Allamaneni, S.S.; Said, T.M. Role of antioxidants in treatment of male infertility: An overview of the literature. Reprod. Biomed. Online 2004, 8, 616–627. [Google Scholar] [CrossRef]
- Li, Z.; Li, Y.; Zhou, X.; Cao, Y.; Li, C. Preventive effects of supplemental dietary zinc on heat-induced damage in the epididymis of boars. J. Therm. Biol. 2017, 64, 58–66. [Google Scholar] [CrossRef] [PubMed]
- Liu, Q.; Zhou, Y.; Duan, R.; Wei, H.; Jiang, S.; Peng, J. Lower dietary n-6: n-3 ratio and high-dose vitamin E supplementation improve sperm morphology and oxidative stress in boars. Reprod. Fertil. Dev. 2017, 29, 940–949. [Google Scholar] [CrossRef]
- Zhang, H.; Sun, H.; Peng, A.; Guo, S.; Wang, M.; Loor, J.J.; Wang, H. N-carbamylglutamate and l-arginine promote intestinal function in suckling lambs with intrauterine growth restriction by regulating antioxidant capacity via a nitric oxide-dependent pathway. Food Funct. 2019, 10, 6374–6384. [Google Scholar] [CrossRef] [PubMed]
- Ma, W.; Dang, X.; Zhang, J.; Wang, C.; Li, D. Effects of dietary supplementation of N-carbamylglutamate on the haematology parameters, secondary sexual characteristics and testicular gene expression in roosters. J. Anim. Physiol. Anim. Nutr. 2022, 107, 621–630. [Google Scholar] [CrossRef]
- Alswat, A.S. The Influence of the Gut Microbiota on Host Health: A Focus on the Gut-Lung Axis and Therapeutic Approaches. Life 2024, 14, 1279. [Google Scholar] [CrossRef] [PubMed]
- GB 23238-2021; Boar liquid semen. State Administration for Market Regulation: Beijing, China, 2021.
- Pintus, E.; Kadlec, M.; Jovičić, M.; Sedmíková, M.; Ros-Santaella, J.L. Aminoguanidine Protects Boar Spermatozoa against the Deleterious Effects of Oxidative Stress. Pharmaceutics 2018, 10, 212. [Google Scholar] [CrossRef]
- Galić, I.; Dragin, S.; Stančić, I.; Maletić, M.; Apić, J.; Kladar, N.; Spasojević, J.; Grba, J.; Kovačević, Z. Effect of an Antioxidant Supplement Combination on Boar Sperm. Animals 2022, 12, 1301. [Google Scholar] [CrossRef]
- Liu, Q.; Zhou, Y.F.; Duan, R.J.; Wei, H.K.; Jiang, S.W.; Peng, J. Effects of dietary n-6: n-3 fatty acid ratio and vitamin E on semen quality, fatty acid composition and antioxidant status in boars. Anim. Reprod. Sci. 2015, 162, 11–19. [Google Scholar] [CrossRef]
- Wang, C.; Shang, L.; Guo, Q.; Duan, Y.; Han, M.; Li, F.; Yin, Y.; Qiao, S. Effectiveness and safety evaluation of graded levels of N-carbamylglutamate in growing-finishing pigs. Anim. Nutr. (Zhongguo Xu Mu Shou Yi Xue Hui) 2022, 10, 412–418. [Google Scholar] [CrossRef]
- Mahan, D.C.; Cline, T.R.; Richert, B. Effects of dietary levels of selenium-enriched yeast and sodium selenite as selenium sources fed to growing-finishing pigs on performance, tissue selenium, serum glutathione peroxidase activity, carcass characteristics, and loin quality. J. Anim. Sci. 1999, 77, 2172–2179. [Google Scholar] [CrossRef]
- López, A.; Rijsselaere, T.; Van Soom, A.; Leroy, J.L.; De Clercq, J.B.; Bols, P.E.; Maes, D. Effect of organic selenium in the diet on sperm quality of boars. Reprod. Domest. Anim. Zuchthyg. 2010, 45, e297–e305. [Google Scholar] [CrossRef] [PubMed]
- Nitrayova, S.; Windisch, W.; von Heimendahl, E.; Müller, A.; Bartelt, J. Bioavailability of zinc from different sources in pigs. J. Anim. Sci. 2012, 90, 185–187. [Google Scholar] [CrossRef]
- Chen, J.Q.; Li, Y.S.; Li, Z.J.; Lu, H.X.; Zhu, P.Q.; Li, C.M. Dietary l-arginine supplementation improves semen quality and libido of boars under high ambient temperature. Anim. Int. J. Anim. Biosci. 2018, 12, 1611–1620. [Google Scholar] [CrossRef]
- Parrish, J.J.; Willenburg, K.L.; Gibbs, K.M.; Yagoda, K.B.; Krautkramer, M.M.; Loether, T.M.; Melo, F. Scrotal insulation and sperm production in the boar. Mol. Reprod. Dev. 2017, 84, 969–978. [Google Scholar] [CrossRef]
- Aitken, R.J.; De Iuliis, G.N. Origins and consequences of DNA damage in male germ cells. Reprod. Biomed. Online 2007, 14, 727–733. [Google Scholar] [CrossRef]
- Agarwal, A.; Saleh, R.A.; Bedaiwy, M.A. Role of reactive oxygen species in the pathophysiology of human reproduction. Fertil. Steril. 2003, 79, 829–843. [Google Scholar] [CrossRef]
- Yan, L.; Liu, J.; Wu, S.; Zhang, S.; Ji, G.; Gu, A. Seminal superoxide dismutase activity and its relationship with semen quality and SOD gene polymorphism. J. Assist. Reprod. Genet. 2014, 31, 549–554. [Google Scholar] [CrossRef] [PubMed]
- Wang, L.; Zou, L.; Li, J.; Yang, H.; Yin, Y. Effect of dietary folate level on organ weight, digesta pH, short-chain fatty acid concentration, and intestinal microbiota of weaned piglets. J. Anim. Sci. 2021, 99, skab015. [Google Scholar] [CrossRef] [PubMed]
- Yang, C.; Wang, M.; Tang, X.; Yang, H.; Li, F.; Wang, Y.; Li, J.; Yin, Y. Effect of Dietary Amylose/Amylopectin Ratio on Intestinal Health and Cecal Microbes’ Profiles of Weaned Pigs Undergoing Feed Transition or Challenged With Escherichia coli Lipopolysaccharide. Front. Microbiol. 2021, 12, 693839. [Google Scholar] [CrossRef]
- Ding, N.; Zhang, X.; Zhang, X.D.; Jing, J.; Liu, S.S.; Mu, Y.P.; Peng, L.L.; Yan, Y.J.; Xiao, G.M.; Bi, X.Y.; et al. Impairment of spermatogenesis and sperm motility by the high-fat diet-induced dysbiosis of gut microbes. Gut 2020, 69, 1608–1619. [Google Scholar] [CrossRef]
- Zhang, C.; Xiong, B.; Chen, L.; Ge, W.; Yin, S.; Feng, Y.; Sun, Z.; Sun, Q.; Zhao, Y.; Shen, W.; et al. Rescue of male fertility following faecal microbiota transplantation from alginate oligosaccharide-dosed mice. Gut 2021, 70, 2213–2215. [Google Scholar] [CrossRef]
- Zhang, P.; Feng, Y.; Li, L.; Ge, W.; Yu, S.; Hao, Y.; Shen, W.; Han, X.; Ma, D.; Yin, S.; et al. Improvement in sperm quality and spermatogenesis following faecal microbiota transplantation from alginate oligosaccharide dosed mice. Gut 2021, 70, 222–225. [Google Scholar] [CrossRef] [PubMed]
- Zhang, T.; Sun, P.; Geng, Q.; Fan, H.; Gong, Y.; Hu, Y.; Shan, L.; Sun, Y.; Shen, W.; Zhou, Y. Disrupted spermatogenesis in a metabolic syndrome model: The role of vitamin A metabolism in the gut-testis axis. Gut 2022, 71, 78–87. [Google Scholar] [CrossRef]
- Olia Bagheri, F.; Alizadeh, A.; Gilani, M.A.S.; Shahhoseini, M. Role of peroxisome proliferator-activated receptor gamma (PPARγ) in the regulation of fatty acid metabolism related gene expressions in testis of men with impaired spermatogenesis. Reprod. Biol. 2021, 21, 100543. [Google Scholar] [CrossRef] [PubMed]
- Lin, Y.; Wang, K.; Che, L.; Fang, Z.; Xu, S.; Feng, B.; Zhuo, Y.; Li, J.; Wu, C.; Zhang, J.; et al. The Improvement of Semen Quality by Dietary Fiber Intake Is Positively Related With Gut Microbiota and SCFA in a Boar Model. Front. Microbiol. 2022, 13, 863315. [Google Scholar] [CrossRef]
- Flint, H.J.; Scott, K.P.; Louis, P.; Duncan, S.H. The role of the gut microbiota in nutrition and health. Nature reviews. Gastroenterol. Hepatol. 2012, 9, 577–589. [Google Scholar] [CrossRef] [PubMed]
- Sánchez-Alcoholado, L.; Ordóñez, R.; Otero, A.; Plaza-Andrade, I.; Laborda-Illanes, A.; Medina, J.A.; Ramos-Molina, B.; Gómez-Millán, J.; Queipo-Ortuño, M.I. Gut Microbiota-Mediated Inflammation and Gut Permeability in Patients with Obesity and Colorectal Cancer. Int. J. Mol. Sci. 2020, 21, 6782. [Google Scholar] [CrossRef]



| Items | Treatment | |
|---|---|---|
| Control (Group B) | Experiment (Group A) | |
| Corn, % | 47.00 | 47.00 |
| Wheat bran, % | 10.00 | 10.00 |
| Flour, % | 20.00 | 20.00 |
| 43% Soybean meal, % | 9.00 | 9.00 |
| Fermented soybean meal, % | 5.00 | 5.00 |
| Extruded soybean, % | 3.00 | 3.00 |
| Fish meal, % | 3.00 | 3.00 |
| Soy oil, % | 1.00 | 1.00 |
| Premix 1, % | 2.00 | 2.00 |
| Total, % | 100.00 | 100.00 |
| vitamin E, % | - | 0.04 |
| yeast-derived zinc, % | - | 0.50 |
| yeast-derived selenium, % | - | 0.025 |
| N-carbamylglutamate, % | - | 0.08 |
| Nutritional level 2 | ||
| Digestible energy, MJ/kg | 14.48 | 14.48 |
| CP, % | 19.60 | 19.60 |
| Ca, % | 0.92 | 0.92 |
| Total p, % | 0.65 | 0.65 |
| Available p, % | 0.42 | 0.42 |
| Lys, % | 1.39 | 1.39 |
| Met, % | 0.49 | 0.49 |
| Thr, % | 0.87 | 0.87 |
| Trp, % | 0.22 | 0.22 |
| Item | Acquisition Time | Group A | Group B | p-Value |
|---|---|---|---|---|
| volume of ejaculation, mL | T1 | 254.20 ± 39.83 | 270.60 ± 26.40 | 0.740 |
| T2 | 267.80 ± 36.30 | 280.20 ± 35.74 | 0.814 | |
| T3 | 303.00 ± 23.86 | 308.80 ± 36.41 | 0.897 | |
| Density, 109/mL | T1 | 1.85 ± 0.68 | 1.23 ± 0.12 | 0.396 |
| T2 | 2.66 ± 0.54 | 1.62 ± 0.39 | 0.156 | |
| T3 | 2.43 ± 0.42 | 1.17 ± 0.22 | 0.029 | |
| Vitality | T1 | 0.60 ± 0.11 | 0.55 ± 0.14 | 0.789 |
| T2 | 0.81 ± 0.05 | 0.50 ± 0.13 | 0.053 | |
| T3 | 0.86 ± 0.04 | 0.53 ± 0.10 | 0.013 | |
| Teratological rate, % | T1 | 23.10 ± 3.43 | 31.08 ± 7.09 | 0.292 |
| T2 | 36.62 ± 6.71 | 43.36 ± 6.32 | 0.528 | |
| T3 | 48.92 ± 5.46 | 52.29 ± 5.80 | 0.708 |
| Item | Group A | Group B | p-Value |
|---|---|---|---|
| seminal plasma MDA | 0.43 ± 0.16 | 0.89 ± 0.55 | 0.844 |
| sperm MDA | 2.92 ± 0.58 | 2.79 ± 0.30 | 0.461 |
| sperm SOD | 52.08 ± 3.33 | 17.38 ± 6.62 | 0.009 |
| seminal plasma SOD | 51.05 ± 1.09 | 47.91 ± 1.43 | 0.039 |
| seminal plasma TAOC | 0.47 ± 0.08 | 0.50 ± 0.16 | 0.736 |
Disclaimer/Publisher’s Note: The statements, opinions and data contained in all publications are solely those of the individual author(s) and contributor(s) and not of MDPI and/or the editor(s). MDPI and/or the editor(s) disclaim responsibility for any injury to people or property resulting from any ideas, methods, instructions or products referred to in the content. |
© 2026 by the authors. Licensee MDPI, Basel, Switzerland. This article is an open access article distributed under the terms and conditions of the Creative Commons Attribution (CC BY) license.
Share and Cite
Wang, L.; Zhang, C.; Li, S.; Mei, X.; Kuang, X.; Wang, Q.; Yang, H. Regulatory Effects of an Antioxidant Combination on Seminal Quality and Gut Microbiota in Ningxiang Boars Under Heat Stress. Life 2026, 16, 99. https://doi.org/10.3390/life16010099
Wang L, Zhang C, Li S, Mei X, Kuang X, Wang Q, Yang H. Regulatory Effects of an Antioxidant Combination on Seminal Quality and Gut Microbiota in Ningxiang Boars Under Heat Stress. Life. 2026; 16(1):99. https://doi.org/10.3390/life16010099
Chicago/Turabian StyleWang, Lu, Cheng Zhang, Siqi Li, Xueer Mei, Xijie Kuang, Qiye Wang, and Huansheng Yang. 2026. "Regulatory Effects of an Antioxidant Combination on Seminal Quality and Gut Microbiota in Ningxiang Boars Under Heat Stress" Life 16, no. 1: 99. https://doi.org/10.3390/life16010099
APA StyleWang, L., Zhang, C., Li, S., Mei, X., Kuang, X., Wang, Q., & Yang, H. (2026). Regulatory Effects of an Antioxidant Combination on Seminal Quality and Gut Microbiota in Ningxiang Boars Under Heat Stress. Life, 16(1), 99. https://doi.org/10.3390/life16010099

