Sign in to use this feature.

Years

Between: -

Subjects

remove_circle_outline
remove_circle_outline
remove_circle_outline
remove_circle_outline
remove_circle_outline
remove_circle_outline
remove_circle_outline
remove_circle_outline
remove_circle_outline

Journals

remove_circle_outline
remove_circle_outline
remove_circle_outline
remove_circle_outline
remove_circle_outline
remove_circle_outline
remove_circle_outline
remove_circle_outline
remove_circle_outline

Article Types

Countries / Regions

remove_circle_outline
remove_circle_outline
remove_circle_outline
remove_circle_outline

Search Results (897)

Search Parameters:
Keywords = emission calibration

Order results
Result details
Results per page
Select all
Export citation of selected articles as:
20 pages, 3259 KB  
Article
Green Transportation Planning for Smart Cities: Digital Twins and Real-Time Traffic Optimization in Urban Mobility Networks
by Marek Lis and Maksymilian Mądziel
Appl. Sci. 2026, 16(2), 678; https://doi.org/10.3390/app16020678 - 8 Jan 2026
Abstract
This paper proposes a comprehensive framework for integrating Digital Twins (DT) with real-time traffic optimization systems to enhance urban mobility management in Smart Cities. Using the Pobitno Roundabout in Rzeszów as a case study, we established a calibrated microsimulation model (validated via the [...] Read more.
This paper proposes a comprehensive framework for integrating Digital Twins (DT) with real-time traffic optimization systems to enhance urban mobility management in Smart Cities. Using the Pobitno Roundabout in Rzeszów as a case study, we established a calibrated microsimulation model (validated via the GEH statistic) that serves as the core of the proposed Digital Twin. The study goes beyond static scenario analysis by introducing an Adaptive Inflow Metering (AIM) logic designed to interact with IoT sensor data. While traditional geometrical upgrades (e.g., turbo-roundabouts) were analyzed, simulation results revealed that geometrical changes alone—without dynamic control—may fail under peak load conditions (resulting in LOS F). Consequently, the research demonstrates how the DT framework allows for the testing of “Software-in-the-Loop” (SiL) solutions where Python-based algorithms dynamically adjust inflow parameters to prevent gridlock. The findings confirm that combining physical infrastructure changes with digital, real-time optimization algorithms is essential for achieving sustainable “green transport” goals and reducing emissions in congested urban nodes. Full article
(This article belongs to the Special Issue Green Transportation and Pollution Control)
Show Figures

Figure 1

25 pages, 4156 KB  
Article
Monitoring Industrial VOC Emissions and Geospatial Analysis
by Sebastian Barbu Barbes, Ana Cornelia Badea and Vlad Iordache
Environments 2026, 13(1), 41; https://doi.org/10.3390/environments13010041 - 8 Jan 2026
Abstract
Volatile organic compounds (VOCs) emissions from petroleum product storage pose not only a significant environmental concern but also a potential threat to occupational health. This study investigates geospatial analysis of VOCs on an industrial platform in Romania, utilizing a combination of portable field [...] Read more.
Volatile organic compounds (VOCs) emissions from petroleum product storage pose not only a significant environmental concern but also a potential threat to occupational health. This study investigates geospatial analysis of VOCs on an industrial platform in Romania, utilizing a combination of portable field detectors and geostatistical modeling techniques. For more than 10 months, we conducted measurements at 41 georeferenced sampling points across three operational zones, using FID/PID instruments calibrated and validated in accordance with national standards. To evaluate dispersion conditions, meteorological data were simultaneously collected. VOC concentrations were measured under varying meteorological scenarios and analyzed using the Empirical Bayesian Kriging (EBK) method in ArcGIS Pro 3.1.0. Maximum concentrations reached up to 229.46 mg/m3 in central tank areas, with some point samples exceeding this level. Peripheral zones generally showed values below 65 mg/m3, although concentrations above 100 mg/m3 were still observed at 10% of the monitoring sites. The results indicate apparent spatial clustering of elevated VOC levels, particularly under low wind speed and high humidity. Our study highlights the relevance of continuous monitoring and site-specific mitigation strategies in high-risk industrial settings in Romania. Full article
(This article belongs to the Special Issue Air Pollution in Urban and Industrial Areas, 4th Edition)
Show Figures

Figure 1

40 pages, 6176 KB  
Article
Price-Calibrated Network Loss–Carbon Emission Co-Optimization for Radial Active Distribution Networks via DistFlow-Based MISOCP Reconfiguration
by Ziyan Li, Yongjie Wang, Yang Si and Xiaobin Gao
Sustainability 2026, 18(1), 544; https://doi.org/10.3390/su18010544 - 5 Jan 2026
Viewed by 158
Abstract
Active distribution networks (ADNs) with high DER penetration require coordinated decisions to ensure voltage security, limit losses, and support low-carbon targets. However, most reconfiguration-centric studies prioritize loss/cost and rarely integrate carbon pricing and emission accounting into a unified framework with verifiable optimality. This [...] Read more.
Active distribution networks (ADNs) with high DER penetration require coordinated decisions to ensure voltage security, limit losses, and support low-carbon targets. However, most reconfiguration-centric studies prioritize loss/cost and rarely integrate carbon pricing and emission accounting into a unified framework with verifiable optimality. This study develops a DistFlow-based mixed-integer second-order cone programming (MISOCP) model that co-optimizes feeder reconfiguration and resource active/reactive dispatch under a price-calibrated loss–emission objective. The framework coordinates PV/WT generation, MTs, aggregated PHEVs (V2G), and reactive-support devices (SVCs and switched capacitor banks (CBs)) and is solved by commercial CPLEX to global optimality for the SOCP-relaxed problem. On the IEEE 33-bus feeder, device coordination reduces losses from 0.203 MW to 0.0382 MW (81.18%) and CO2 emissions from 2.3872 to 0.3433 tCO2 (85.62%), while reducing operating cost from CNY 354.9357 to CNY 56.6271 (84.05%). Enabling reconfiguration further reduces losses to 0.0205 MW (89.90%), emissions to 0.2580 tCO2 (89.19%), and operating cost to CNY 37.4677 (89.44%), while keeping voltages within 0.99–1.01 p.u. Relative to device-only operation, reconfiguration yields 46.34% loss reduction, 24.85% emission reduction, and 33.83% operating-cost reduction. The mixed-integer optimality gap is ~10−7, and the solution quality for the original non-convex model depends on the tightness of the SOCP relaxation, which is numerically tight in the cases we studied. These results show interpretable technical and environmental gains via coordinated dispatch and topology control in radial ADNs at scale. Full article
(This article belongs to the Special Issue Sustainable Management for Distributed Energy Resources)
Show Figures

Figure 1

36 pages, 15146 KB  
Article
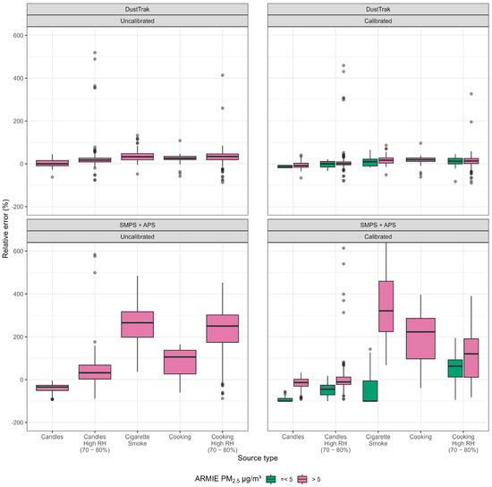
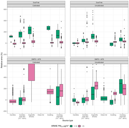
Laboratory Evaluation of ARMIE, a Portable SPS30-Based Low-Cost Sensor Node for PM2.5 Monitoring
by Asbjørn Kloppenborg, Louise B. Frederickson, Rasmus Ø. Nielsen, Clive E. Sabel, Tue Skallgaard, Jakob Löndahl, Jose G. C. Laurent and Torben Sigsgaard
Sensors 2026, 26(1), 280; https://doi.org/10.3390/s26010280 - 2 Jan 2026
Viewed by 218
Abstract
Background: Low-cost particulate matter sensors have enabled new opportunities for exposure monitoring but require evaluation before application in epidemiological studies. This study assessed the performance of the SPS30 sensor integrated into the ARMIE portable monitoring sensor-node under controlled laboratory conditions. Methods: Sensors were [...] Read more.
Background: Low-cost particulate matter sensors have enabled new opportunities for exposure monitoring but require evaluation before application in epidemiological studies. This study assessed the performance of the SPS30 sensor integrated into the ARMIE portable monitoring sensor-node under controlled laboratory conditions. Methods: Sensors were co-located with two comparison instruments—the optical DustTrak photometer and the combined Scanning Mobility Particle Sizer (SMPS) and Aerodynamic Particle Sizer (APS)—across multiple aerosol sources, including candle burning, cooking, cigarette smoke, and clean air, under both regular and high-humidity conditions. Calibration performance was evaluated using leave-one-sensor-out and leave-one-source-out approaches. Results: The ARMIE node demonstrated strong agreement with the DustTrak (r = 0.93–0.98) and maintained linear response characteristics across emission types. Calibration reduced mean errors and narrowed the limits of agreement. Agreement with the SMPS + APS was moderate (r = 0.74–0.94) and characterized by systematic underestimation at higher concentrations. Conclusions: Overall, the ARMIE node achieved high correlation with the DustTrak, demonstrating that low-cost optical sensors can reliably capture temporal variability in particle concentrations relative to mid-cost photometers. Full article
(This article belongs to the Section Environmental Sensing)
Show Figures

Figure 1

13 pages, 408 KB  
Article
Essential, Non-Essential, and Toxic Elements in the Muscle of Meagre (Argyrosomus regius) from the Tagus Estuary (Portugal)
by André F. Jorge, Carla Rodrigues, Bernardo Quintella, Marco Gomes da Silva and Maria João Lança
Oceans 2026, 7(1), 3; https://doi.org/10.3390/oceans7010003 - 31 Dec 2025
Viewed by 186
Abstract
Monitoring trace metals in commercially important fish species provides an early warning of anthropogenic contamination and potential risk to consumers. This study semi-quantified and quantified essential, non-essential, and toxic elements in the muscle of wild meagre (Argyrosomus regius) captured in the [...] Read more.
Monitoring trace metals in commercially important fish species provides an early warning of anthropogenic contamination and potential risk to consumers. This study semi-quantified and quantified essential, non-essential, and toxic elements in the muscle of wild meagre (Argyrosomus regius) captured in the Tagus estuary (Portugal), which is used as a nursery and spawning aggregation area. Dry muscle was microwave-digested and analyzed using inductively coupled plasma–optical emission spectroscopy. Semi-quantified screening detected Al, B, Ca, Fe, K, Mg, Na, P, S, Si, Sr, and Ti, and eight elements were determined using multielement calibration (As, Cr, Cu, Hg, Mn, Ni, Se, and Zn); Cd, Pb (toxic elements), Co, and Mo were not detected in this study. Arsenic was detected in all individuals, with a minimum value of 0.348 mg/kg wet weight. A mercury level above the European Commission regulatory limit (0.5 mg/kg wet weight) was only detected in one individual, corresponding to 2% of the samples. Although other metals remain well below regulatory limits, continued biomonitoring is recommended to track temporal trends and safeguard seafood safety in transitional coastal systems, which is important for commercially relevant fish species. Full article
12 pages, 1690 KB  
Article
Fast and Accurate Pixel Calibration of Tof Neutron Diffractometers with Machine Learning
by Albert P. Song and Ke An
Quantum Beam Sci. 2026, 10(1), 1; https://doi.org/10.3390/qubs10010001 - 25 Dec 2025
Viewed by 556
Abstract
At a spallation neutron source, neutron pulses of varying energies are generated, and the detection of neutrons by instrument detectors is recorded as time-of-flight from the emission of the neutron pulse to its arrival at specific detector pixels with high time resolution. The [...] Read more.
At a spallation neutron source, neutron pulses of varying energies are generated, and the detection of neutrons by instrument detectors is recorded as time-of-flight from the emission of the neutron pulse to its arrival at specific detector pixels with high time resolution. The flight path of neutrons from the moderator to the sample and then to the detector must be precisely calibrated at the detector-pixel level using standard powders, so the neutron events from all pixels can be time-focused to produce high-resolution diffraction patterns. Modern time-of-flight neutron diffractometers at spallation neutron sources are equipped with two-dimensional detectors with millimeter-scale pixelations. The number of pixels in a diffraction instrument can reach millions, which makes a single-pixel-level calibration process time-consuming or even impossible with conventional refinement or fitting approaches. Here we present a machine-learning-aided calibration process using a train-and-predict approach, in which machine learning models are trained on the relationship between an individual pixel time-of-flight diffraction pattern and its diffraction constant. These models use a portion of the available pixels for training, and a good model then predicts the diffraction constants precisely and rapidly for large sets of pixel diffraction patterns. Full article
(This article belongs to the Section Instrumentation and Facilities)
Show Figures

Figure 1

32 pages, 1486 KB  
Article
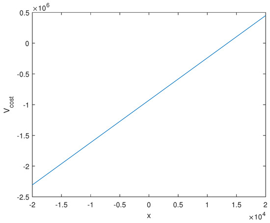
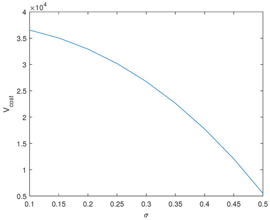
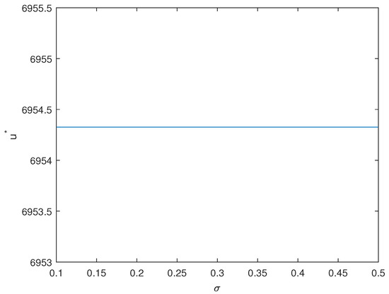
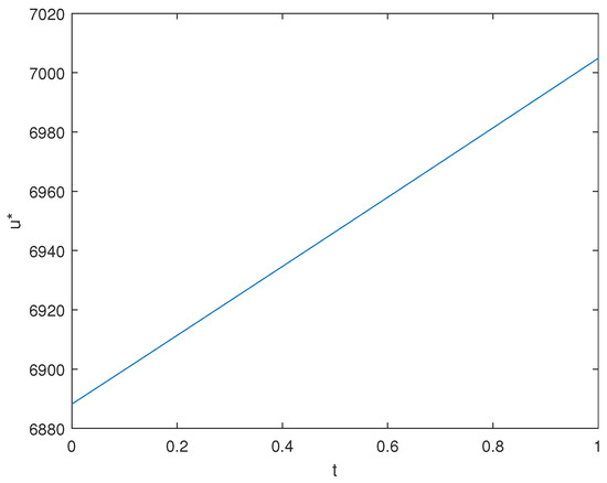
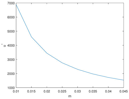
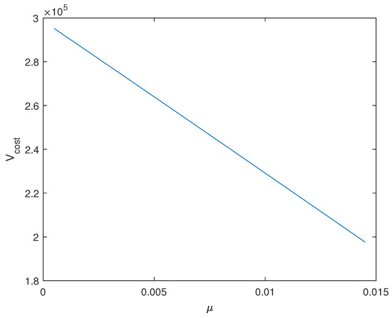
Optimal Carbon Emission Reduction Strategies Considering the Carbon Market
by Wenlin Huang and Daming Shan
Mathematics 2026, 14(1), 68; https://doi.org/10.3390/math14010068 - 24 Dec 2025
Viewed by 183
Abstract
In this study, we develop a stochastic optimal control model for corporate carbon management that synergistically combines emission reduction initiatives with carbon trading mechanisms. The model incorporates two control variables: the autonomous emission reduction rate and initial carbon allowance purchases, while accounting for [...] Read more.
In this study, we develop a stochastic optimal control model for corporate carbon management that synergistically combines emission reduction initiatives with carbon trading mechanisms. The model incorporates two control variables: the autonomous emission reduction rate and initial carbon allowance purchases, while accounting for both deterministic and stochastic carbon pricing scenarios. The solution is obtained through a two-step optimization procedure that addresses each control variable sequentially. In the first step, the problem is transformed into a Hamilton–Jacobi–Bellman (HJB) equation in the sense of viscosity solution. A key aspect of the methodology is deriving the corresponding analytical solution based on this equation’s structure. The second-step optimization results are shown to depend on the relationship between the risk-free interest rate and carbon price dynamics. Furthermore, we employ daily closing prices from 16 July 2021, to 31 December 2024, as the sample dataset to calibrate the parameters governing carbon allowance price evolution. The marginal abatement cost (MAC) curve is calibrated using data derived from the Emissions Prediction and Policy Analysis (EPPA) model, enabling the estimation of the emission reduction efficiency parameter. Additional policy-related parameters are obtained from relevant regulatory documents. The numerical results demonstrate how enterprises can implement the model’s outputs to inform carbon emission reduction decisions in practice and offer enterprises a decision-support tool that integrates theoretical rigor and practical applicability for achieving emission targets in the carbon market. Full article
Show Figures

Figure 1

15 pages, 1472 KB  
Article
Direct Determination of Lithium in Brine Solutions Using a Liquid-Phase Laser-Induced Breakdown Spectroscopy Instrument
by Micah X. DeCourcey, Abbey M. Gentile, Abigail J. Crossman, Akane K. Bangay, Jhanis J. González, Chunyi Liu and Willis B. Jones
Photonics 2026, 13(1), 13; https://doi.org/10.3390/photonics13010013 - 24 Dec 2025
Viewed by 347
Abstract
Laser-induced breakdown spectroscopy has become a promising method for rapid elemental analysis; however, application of LIBS directly to liquid solutions remains technically challenging due to plasma instability and matrix effects. In this study, a liquid-phase LIBS system featuring sample introduction via a nebulizer-based [...] Read more.
Laser-induced breakdown spectroscopy has become a promising method for rapid elemental analysis; however, application of LIBS directly to liquid solutions remains technically challenging due to plasma instability and matrix effects. In this study, a liquid-phase LIBS system featuring sample introduction via a nebulizer-based aerosol was evaluated for direct measurement of lithium in synthetic brine solutions. A synthetic brine sample matrix was prepared by saturating a 1% HNO3 solution with sodium chloride. The brine was spiked with various analytes at concentrations expected in natural brine solutions of interest for modern industrial purposes, with a focus on Li. Lithium emission at 670.8 nm was clearly detected, with a detection limit of 0.3 mg L−1. An evaluation of calibration strategies, including external calibration, internal standardization, and standard addition, showed that matrix effects significantly impact measurement accuracy, as expected of any analytical instrumentation setup. Incorporation of standard addition allowed for the liquid-phase LIBS system to successfully quantify lithium in synthetic brine solutions without additional sample preparation or dilution. These findings suggest that, with proper sample introduction and calibration, liquid-phase LIBS analysis can be a quick and portable alternative to traditional lab techniques for lithium detection and process monitoring in complex brines. Full article
Show Figures

Figure 1

42 pages, 6729 KB  
Article
The Interplay Between Combustion and Component Thermal Loading in Next-Generation Marine Engines Employing Reactivity-Controlled Compression Ignition
by Alireza Kakoee, Kian Golbaghi, Alberto Cafari, Aneesh Vasudev, Sadegh Mehranfar, Amin Mahmoudzadeh Andwari, Ben Smulter, Jari Hyvönen and Maciej Mikulski
Energies 2026, 19(1), 83; https://doi.org/10.3390/en19010083 - 23 Dec 2025
Viewed by 175
Abstract
Energy transition demands cleaner and more efficient marine engines, accelerating the development of reactivity-controlled compression ignition (RCCI) concepts with multi-fuel capability. However, the coupling between combustion behavior and thermal loading in RCCI engines remains insufficiently understood due to limited experimental capabilities and the [...] Read more.
Energy transition demands cleaner and more efficient marine engines, accelerating the development of reactivity-controlled compression ignition (RCCI) concepts with multi-fuel capability. However, the coupling between combustion behavior and thermal loading in RCCI engines remains insufficiently understood due to limited experimental capabilities and the absence of integrated modeling tools. This study develops a rapid predictive framework that dynamically couples an in-house chemical-kinetics solver with a GT-Suite engine model and a finite-element wall thermal solver. The framework was calibrated against measurements from a single-cylinder research engine representative of the Wärtsilä 31DF medium-speed NG/LFO RCCI engine. It accurately captured component temperatures and combustion/performance parameters with RMS errors below 5% and cycle times under four minutes. The results show that RCCI operation introduces pronounced component temperature variations across the load range, creating challenges for thermal management and combustion control. Low-load combustion inefficiencies were linked to cylinder head thermal design rather than the conventional flame-quenching explanation. At high load, excessive pressure-rise rates amplified heat transfer demands, with exhaust-valve temperatures exceeding 780 K and posing pre-ignition risks. Increasing coolant temperature by 40 K reduced methane slip by 10% and advanced combustion by nearly 2 CAD, improving efficiency at low load, while coordinated lambda/fuel-blend control lowered peak combustion temperature by ~200 K at high load, mitigating thermal-induced pre-ignition without compromising performance or emissions. Full article
Show Figures

Figure 1

17 pages, 3589 KB  
Article
Simulation Analysis of a Spark-Ignition Engine Fueled with Gasoline and Hydrogen
by Sebastian Bibiloni-Ipata, Santiago Martinez-Boggio, Simona Merola, Adrian Irimescu, Facundo Rivoir and Bruno Frankenstein
Fire 2026, 9(1), 4; https://doi.org/10.3390/fire9010004 - 20 Dec 2025
Viewed by 377
Abstract
The decarbonization of transport demands efficient, low-carbon alternatives to conventional fuels, particularly in regions where full electrification remains constrained. This study investigates the retrofitting of a 1.3 L Geely MR479Q spark-ignition engine for hydrogen operation, combining experimental measurements and one-dimensional numerical simulations in [...] Read more.
The decarbonization of transport demands efficient, low-carbon alternatives to conventional fuels, particularly in regions where full electrification remains constrained. This study investigates the retrofitting of a 1.3 L Geely MR479Q spark-ignition engine for hydrogen operation, combining experimental measurements and one-dimensional numerical simulations in GT-SUITE. The baseline gasoline model was experimentally validated in 12 operating conditions and extended to the full map. In addition, the fuel was changed in the numerical model, and evaluations of hydrogen combustion through predictive sub-models considering mixture formation and pressure-rise limits were performed. Results show that the hydrogen engine operates stably within a wide air–fuel ratio window (λ = 1.0–2.7), with brake thermal efficiencies peaking at approximately 29%, surpassing gasoline operation by up to 5% in the mid-load range. However, port fuel injections cause a reduction in volumetric efficiency and maximum power output due to air displacement, a limitation that could be mitigated by adopting direct injection. A practical hydrogen conversion kit was defined—including injectors, cold-type spark plugs, electronic throttle, and programmable ECU—and the operational cost was analyzed. Economic parity with gasoline is achieved when hydrogen prices fall below ~6 USD kg−1, aligning with near-term green-hydrogen projections. Overall, the results confirm that predictive numerical calibration can effectively support retrofit design, enabling efficient, low-emission combustion systems for sustainable transport transitions. Full article
Show Figures

Figure 1

16 pages, 2049 KB  
Article
Sensitivity Analysis of N2O and CH4 Emissions in a Winter Wheat–Rice Double Cropping System
by Chuang Liu, Jiabao Wang, Zhili Sun, Yixiang Sun, Yi Liu and Lianhai Wu
Agriculture 2026, 16(1), 11; https://doi.org/10.3390/agriculture16010011 - 19 Dec 2025
Viewed by 261
Abstract
The sensitivity of model outputs to parameter variations is crucial for effective model calibration and application. This study assessed the sensitivity of N2O and CH4 emissions to varying weather conditions and fertilization practices in a winter wheat–rice cropping system. Using [...] Read more.
The sensitivity of model outputs to parameter variations is crucial for effective model calibration and application. This study assessed the sensitivity of N2O and CH4 emissions to varying weather conditions and fertilization practices in a winter wheat–rice cropping system. Using the Sobol first-order sensitivity index within the SPACSYS model, key parameters and input variables influencing gas emissions were identified. The results showed that the index effectively detected highly sensitive parameters, particularly those related to soil water content, oxygen dynamics and microbial processes. Both N2O and CH4 emissions were sensitive to carbon availability and soil oxygen levels. For N2O emissions, microbial process parameters and soil water content had substantial impacts, whereas CH4 emissions were more responsive to methane consumption, oxygen levels, and carbon substrates. Fertilization, rainfall and temperature showed high sensitivity for N2O emissions, while temperature emerged as the dominant factor controlling CH4 emissions. The identified parameters offer valuable insights for improving model performance and informing strategies to mitigate greenhouse gas emissions. Full article
(This article belongs to the Section Agricultural Soils)
Show Figures

Figure 1

23 pages, 5674 KB  
Article
OH* 3D Concentration Measurement of Non-Axisymmetric Flame via Near-Ultraviolet Volumetric Emission Tomography
by Junhui Ma, Lingxue Wang, Dongqi Chen, Dezhi Zheng, Guoguo Kang and Yi Cai
Sensors 2026, 26(1), 9; https://doi.org/10.3390/s26010009 - 19 Dec 2025
Viewed by 299
Abstract
Measuring the three-dimensional (3D) concentration of the ubiquitous intermediate OH* across combustion systems, spanning carbon-based fuels to zero-carbon alternatives such as H2 and NH3, provides vital insights into flame topology, reaction pathways, and emission formation mechanisms. Optical imaging methods have [...] Read more.
Measuring the three-dimensional (3D) concentration of the ubiquitous intermediate OH* across combustion systems, spanning carbon-based fuels to zero-carbon alternatives such as H2 and NH3, provides vital insights into flame topology, reaction pathways, and emission formation mechanisms. Optical imaging methods have attracted vital interests due to non-intrusiveness in the combustion process. However, achieving accurate 3D concentration of OH* via imaging in non-axisymmetric flames remains challenging. This work presents a near-ultraviolet (NUV) volumetric emission tomography-based OH* measuring method that integrates a three-layer OH* imaging model, a calibration procedure utilizing narrow-band NUV radiometry, and a threshold-constrained Local Filtered Back-Projection Simultaneous Algebraic Reconstruction Technique (LFBP-SART) algorithm. When applied to a non-axisymmetric Bunsen flame, the method reveals multiple small flame structures matching the fairing pattern in the reconstructed 3D OH* field, with a maximum OH* molar concentration of approximately 0.04 mol/m3 and an overall relative uncertainty of about 8.7%. Given its straightforward requirements, this technique is considered adaptable to other free radicals. Full article
(This article belongs to the Special Issue Digital Image Processing and Sensing Technologies—Second Edition)
Show Figures

Figure 1

26 pages, 1485 KB  
Article
Urban Pickup-and-Delivery VRP with Soft Time Windows Under Travel-Time Uncertainty: An Empirical Comparison of Robust and Deterministic Approaches
by Daniel Kubek
Sustainability 2025, 17(24), 11308; https://doi.org/10.3390/su172411308 - 17 Dec 2025
Viewed by 329
Abstract
Urban freight pickup-and-delivery services operate in road networks where travel times are highly variable due to congestion, incidents, and operational restrictions. Such variability threatens the punctuality of deliveries and complicates the design of reliable service schedules. This paper examines an urban pickup-and-delivery vehicle [...] Read more.
Urban freight pickup-and-delivery services operate in road networks where travel times are highly variable due to congestion, incidents, and operational restrictions. Such variability threatens the punctuality of deliveries and complicates the design of reliable service schedules. This paper examines an urban pickup-and-delivery vehicle routing problem with soft time windows under travel-time uncertainty and provides an empirical comparison of robust and deterministic planning approaches on a real road network. The problem is formulated as a time-dependent pickup-and-delivery VRP with soft time windows, where link travel times are represented by a finite set of scenarios calibrated from observed network conditions. The objective function combines four components that are central to urban freight operations: total travel time, total distance, and penalties for earliness and lateness relative to customer time windows. This structure captures the trade-off between routing efficiency and service quality. On this basis, a robust model is constructed that optimises tour plans with respect to scenario-based worst-case or risk-aggregated costs, while a standard deterministic model minimises the same objective using nominal (average) travel times only. An empirical study on a real urban network compares the deterministic and robust solutions with respect to delivery punctuality, tour length, and time-window violations across a range of demand and variability settings. The results show that robust routing systematically reduces the frequency and magnitude of late deliveries at the expense of only moderate increases in planned distance and travel time. Although energy use and emissions are not modelled explicitly, the improved reliability and reduced need for reactive re-routing indicate a potential to support more reliable and resource-efficient urban freight operations in the context of sustainable city logistics. Full article
Show Figures

Figure 1

35 pages, 3197 KB  
Systematic Review
Indoor Air Quality Assurance Influencing Factors Overlooked in Tropical Climates: A Systematic Review for Design-Informed Decisions in Residential Buildings
by María Cedeño-Quijada, Miguel Chen Austin, Thasnee Solano and Dafni Mora
Buildings 2025, 15(24), 4512; https://doi.org/10.3390/buildings15244512 - 13 Dec 2025
Viewed by 352
Abstract
This systematic review assesses indoor air quality (IAQ) in tropical residences (Köppen Af/Am/Aw), explicitly linking IAQ to ventilation from in situ monitoring and, when relevant, occupant surveys (surveys synthesized qualitatively). This focus is warranted by the scarcity of tropical, housing-specific evidence. Searches were [...] Read more.
This systematic review assesses indoor air quality (IAQ) in tropical residences (Köppen Af/Am/Aw), explicitly linking IAQ to ventilation from in situ monitoring and, when relevant, occupant surveys (surveys synthesized qualitatively). This focus is warranted by the scarcity of tropical, housing-specific evidence. Searches were performed exclusively in Google Scholar (25 August 2024–5 August 2025; English/Spanish) under PRISMA, with documented queries/filters; eligible studies reported residential settings, tropical climate, and IAQ–ventilation linkage. Results show a regulatory mosaic with few binding residential limits and heterogeneous protocols that hinder comparison. Robust patterns include cooking-related particle peaks, penetration of traffic dust, humidity-driven VOC/formaldehyde emissions, and mold growth under deficient hygrothermal control. CO2 is a useful operational indicator of ventilation yet insufficient for risk assessment without PM and VOC monitoring. Evidence supports source control, cross-ventilation and/or on-demand extraction/outdoor-air supply, humidity management, and filtration/purification to avoid particle ingress during ventilation. Reporting of sensor performance (calibration, drift, RH/T effects) is inconsistent, and targeted evaluations of TVOC/formaldehyde and window screens (mesh) are scarce. We conclude that tropical residential IAQ management requires multi-parameter, continuous monitoring, standardized reporting, and trials integrating ventilation, dehumidification, and filtration under real occupancy, alongside adaptive regulation and passive tropical design augmented by light mechanical support and informed occupant behavior. Full article
Show Figures

Figure 1

22 pages, 2043 KB  
Article
Predictive Model for Combustion with Hydrogen Fumigation in Compression-Ignition Engines
by Edgar Eduardo Cedillo Cornejo, Rogelio González Oropeza, Stephen Samuel, William Vicente, Rodolfo Sosa Echeverría, Elías Granados Hernández, Gilberto Fuentes García, Graciela Velasco-Herrera and Sánchez Pablo Álvarez
Hydrogen 2025, 6(4), 118; https://doi.org/10.3390/hydrogen6040118 - 12 Dec 2025
Viewed by 304
Abstract
Using hydrogen in compression-ignition internal combustion engines can reduce pollutant emissions and improve performance by enabling faster and more complete combustion. However, it is essential to determine the optimal injection timing and duration for both hydrogen and conventional fuels. These factors are critical [...] Read more.
Using hydrogen in compression-ignition internal combustion engines can reduce pollutant emissions and improve performance by enabling faster and more complete combustion. However, it is essential to determine the optimal injection timing and duration for both hydrogen and conventional fuels. These factors are critical in engine modeling analysis. This study aimed to analyze pollutant emissions, combustion, and engine performance with oxyhydrogen fumigation applied to an instrumented Ricardo E6 engine running on diesel fuel. This analysis, necessary for developing a new predictive combustion model, was calibrated with experimental data in the Gamma Technologies Suite (GTS) simulator. The results show four main effects when increasing the oxyhydrogen flow rate from 0 to 2.8 L per minute (LPM), at an indicated mean effective pressure (IMEP) of 5.3 bar and a speed of 1500 RPM: (I) NOx levels increased by up to 6%, (II) CO2 levels decreased by 8%, (III) combustion durations remained relatively stable, and (IV) brake specific fuel consumption decreased by 8%. Overall, adding hydrogen to the intake flow of the compression-ignition engine reduced CO2 emissions and enhanced indicated thermal efficiency. Full article
Show Figures

Figure 1

Back to TopTop