Sign in to use this feature.

Years

Between: -

Subjects

remove_circle_outline
remove_circle_outline
remove_circle_outline
remove_circle_outline
remove_circle_outline
remove_circle_outline
remove_circle_outline
remove_circle_outline
remove_circle_outline

Journals

remove_circle_outline
remove_circle_outline
remove_circle_outline
remove_circle_outline
remove_circle_outline
remove_circle_outline
remove_circle_outline
remove_circle_outline
remove_circle_outline
remove_circle_outline
remove_circle_outline
remove_circle_outline
remove_circle_outline

Article Types

Countries / Regions

remove_circle_outline
remove_circle_outline
remove_circle_outline
remove_circle_outline
remove_circle_outline
remove_circle_outline
remove_circle_outline

Search Results (2,104)

Search Parameters:
Keywords = during fruit developing

Order results
Result details
Results per page
Select all
Export citation of selected articles as:
13 pages, 1780 KB  
Article
The Transcription Factor AcMYC2 Alleviates Chilling Injury by Improving Cold Resistance of Kiwifruit ‘Taishan 1’
by Qi Guo, Meilin Zhou, Mi Xun, Miao An, Huihui Han, Xuanyao Ren, Hanxiao Wang, Wei Lv, Shijin Wang, Jian Li and Guotian Li
Plants 2026, 15(5), 759; https://doi.org/10.3390/plants15050759 (registering DOI) - 1 Mar 2026
Abstract
Kiwifruit, classified as a respiratory climacteric fruit, faces challenges due to its limited resistance to storage and transportation. Although low-temperature storage is a cost-effective and widely used method, the cold injury it induces poses significant hurdles to industrial development. In this study, we [...] Read more.
Kiwifruit, classified as a respiratory climacteric fruit, faces challenges due to its limited resistance to storage and transportation. Although low-temperature storage is a cost-effective and widely used method, the cold injury it induces poses significant hurdles to industrial development. In this study, we selected ‘Taishan 1’, the dominant kiwifruit cultivar in Shandong Province, as the experimental material. Through transcriptome sequencing, we identified the key gene AcMYC2, which plays a crucial role in the kiwifruit’s response to low-temperature stress. Subsequently, virus-induced gene silencing (VIGS) was performed on ‘Taishan 1’ kiwifruit, and gene overexpression was validated in tomatoes. The results demonstrated that AcMYC2 enhances cold tolerance in kiwifruit accompanied by multiple physiological processes, including antioxidant activity, lipid metabolism, and cell wall degradation. These findings offer significant insights into mitigating cold injury during low-temperature storage of kiwifruit and provide a theoretical foundation for advancing postharvest preservation techniques. Full article
(This article belongs to the Special Issue Biochemical Responses of Horticultural Crops to Abiotic Stresses)
Show Figures

Figure 1

23 pages, 1064 KB  
Article
Agronomic Performance of Tomato Rootstocks Under Mediterranean Greenhouse Organic Farming
by Gresheen Garcia, Simone Treccarichi, Luca Ciccarello, Nicolas Al Achkar, Donata Arena, Salvador Soler, Jaime Prohens and Ferdinando Branca
Agronomy 2026, 16(5), 515; https://doi.org/10.3390/agronomy16050515 - 27 Feb 2026
Viewed by 12
Abstract
Vegetable grafting is increasingly adopted to stabilize tomato production under Mediterranean conditions, where water scarcity and soil-borne pressures limit crop performance. A factorial rootstock × scion trial was conducted during an organic cold greenhouse cycle in Sicily (2022–2023). Three experimental rootstocks (two interspecific [...] Read more.
Vegetable grafting is increasingly adopted to stabilize tomato production under Mediterranean conditions, where water scarcity and soil-borne pressures limit crop performance. A factorial rootstock × scion trial was conducted during an organic cold greenhouse cycle in Sicily (2022–2023). Three experimental rootstocks (two interspecific and one intraspecific, developed within the H2020 BRESOV framework) were compared with the commercial rootstock Optifort, along with self-grafted and non-grafted controls. Three commercial F1 scions (Barbarela, Cherry, Vittorio) were evaluated for vegetative growth, root traits, flowering dynamics, yield components, and fruit quality. Grafting generally enhanced plant vigor compared with self- and non-grafted plants, and significant rootstock × scion interactions were observed for several traits, indicating that performance depended on partner compatibility. Root biomass and yield varied widely among combinations, while fruit soluble solids ranged from 3.63 to 7.10 °Brix, with consistently higher values in Cherry and Vittorio scions. Multivariate analyses highlighted a predominant scion effect on fruit-related traits, whereas rootstocks mainly influenced vegetative growth and root system development. Tomato performance under Mediterranean organic greenhouse conditions strongly depends on rootstock–scion compatibility, confirming grafting as an effective strategy to improve yield stability and fruit quality in sustainable production systems. Full article
(This article belongs to the Section Horticultural and Floricultural Crops)
12 pages, 2264 KB  
Communication
Atypical Summer Flowering in Date Palms in the Middle Drâa Oases
by Ali Ait Youssef, Reda Meziani, Samira Serghat, Timothy Jobe, Mohamed Fokar and Allal Douira
Int. J. Plant Biol. 2026, 17(3), 15; https://doi.org/10.3390/ijpb17030015 - 27 Feb 2026
Viewed by 26
Abstract
Date palms, a vital Moroccan crop that typically flowers once a year, displayed a rare double flowering phenomenon in the summer of 2023. This study investigated the occurrence of this phenomenon across three small oases in the Zagora region of southeastern Morocco. Field [...] Read more.
Date palms, a vital Moroccan crop that typically flowers once a year, displayed a rare double flowering phenomenon in the summer of 2023. This study investigated the occurrence of this phenomenon across three small oases in the Zagora region of southeastern Morocco. Field surveys revealed that 60% of spring-blooming palms also produced a second bloom in July, affecting trees of all ages, sexes, and varieties. This secondary flowering cycle featured a compressed development period, leading to limited fruit enlargement and a failure of most fruit to reach maturity. Analysis suggests that climatic fluctuations, specifically a delayed temperature rise during the normal spring cycle and relatively cooler shifts in July 2023, likely disrupted the palms’ reproductive schedule, triggering the anomaly. Despite the failed second harvest, the phenomenon did not have a negative impact on the palms’ productivity for the subsequent year, confirming that double flowering is a complex, climate-influenced event that requires further research to understand its full implications for local date production. Full article
Show Figures

Figure 1

17 pages, 740 KB  
Article
Design and Reproducibility of Food Propensity Questionnaire for Characterizing Intake of Pyrethroid and Organophosphate Insecticides in Adolescents
by Marija Macan, Antonija Sulimanec, Jelena Kovačić, Irena Keser, Breige McNulty, Anne Nugent, Željka Babić, Martina Pavlić, Darja Sokolić, Patricia Tomac, Adrijana Košćec Bjelajac and Veda Marija Varnai
Children 2026, 13(3), 320; https://doi.org/10.3390/children13030320 - 25 Feb 2026
Viewed by 92
Abstract
Background/Objectives: There is currently no food propensity questionnaire (FPQ) developed specifically to address pesticide intake in the adolescent population. Therefore, the objective of our study was to design a specific FPQ with emphasis on fruit and vegetable consumption and dietary exposure to pyrethroids [...] Read more.
Background/Objectives: There is currently no food propensity questionnaire (FPQ) developed specifically to address pesticide intake in the adolescent population. Therefore, the objective of our study was to design a specific FPQ with emphasis on fruit and vegetable consumption and dietary exposure to pyrethroids (PYR) and organophosphate (OP) insecticides and to test its reproducibility. Methods: The FPQ was designed for the purpose of this study primarily by identifying high-risk foods according to the EFSA annual reports on pesticide residues in food. In total, 99 parents/guardians of 10–12-year-old boys completed the first FPQ during May to June 2022 and again during October 2022 to January 2023. Results: For the whole questionnaire, comprising 111 questions covering presumed major sources of pesticides in a diet, the median Cohen’s weighted kappa was 0.607 (interquartile range, IQR 0.526–0.678, total range 0.275–0.864). Furthermore, similar good overall reproducibility was noted when we focused only on the presumed food sources of PYR and OP pesticides (54 questions; median kappa 0.624, IQR 0.535–0.695, total range 0.275–0.864). Best reproducibility was noted for tomatoes (fresh, in season), lettuces (generic), and pork lard. Median estimated fruit intake for 459 adolescents based on the FPQ was 262 g/day (IQR 176–376 g/day), and vegetable intake was 123 g/day (IQR 74—190 g/day). Conclusions: Due to its good reproducibility, this FPQ, which estimates PYR and OP pesticide exposure, represents a valuable tool for future epidemiological studies and public health surveillance that focus on pesticide residue exposure in specific populations. Full article
Show Figures

Figure 1

18 pages, 1781 KB  
Article
Phenolic Compounds, Phytohormones, and Biological Agents in the Post-Harvest Conservation of ‘Nanicão’ Banana Produced Under Deficit Irrigation
by Brencarla de Medeiros Lima, Valéria Fernandes de Oliveira Sousa, Lauriane Almeida dos Anjos Soares, Pedro Dantas Fernandes, Geovani Soares de Lima, Patrick Lima do Nascimento, Francisco Jean da Silva Paiva, Rafaela Aparecida Frazão Torres, Valeska Karolini Nunes Oliveira, Reynaldo Teodoro de Fátima, Luderlândio de Andrade Silva, Hans Raj Gheyi, Michack Djibo, Jessica Pedrosa de Lima and Evanilson Souza de Almeida
Horticulturae 2026, 12(3), 264; https://doi.org/10.3390/horticulturae12030264 - 25 Feb 2026
Viewed by 139
Abstract
Banana is a nutritious food of great global economic importance. However, water deficit negatively impacts banana plant development. Therefore, it is essential to study efficient water use and develop technologies capable of maintaining fruit quality after harvest, extending the shelf life, and reducing [...] Read more.
Banana is a nutritious food of great global economic importance. However, water deficit negatively impacts banana plant development. Therefore, it is essential to study efficient water use and develop technologies capable of maintaining fruit quality after harvest, extending the shelf life, and reducing losses. This study aimed to evaluate the efficiency of post-harvest applications of salicylic acid, gibberellic acid, and Trichoderma harzianum on ‘Nanicão’ banana fruits produced under controlled water deficit during different phenological stages, aiming to extend the shelf life and maintain nutritional quality. The experimental design was completely randomized in a 4 × 4 factorial scheme, comprising four irrigation management strategies based on crop evapotranspiration (ETc)—100% ETc throughout the cultivation cycle (E1) and 50% ETc during the juvenile stage (E2), fruiting stage (E3), and both juvenile/fruiting stages (E4)—and four post-harvest fruit conservation strategies: WC, control (distilled water); GA3, 200 mg L−1 of gibberellic acid; SA, 4.5 mM of salicylic acid; and TRIC, 1.5 mL L−1 of Trichoderma harzianum. There were four replications. The use of gibberellic acid at a concentration of 200 mg L−1 is the most effective strategy to extend the shelf life and maintain the post-harvest quality of ‘Nanicão’ banana fruits produced under water restrictions during the juvenile stage. Full article
(This article belongs to the Section Postharvest Biology, Quality, Safety, and Technology)
Show Figures

Figure 1

30 pages, 2530 KB  
Article
Insights into the Transcriptomic Response of Two Aspergillus Fungi Growing in the Presence of Microplastics of Polyethylene Terephthalate Residues Unveil the Presence of Fungal Machinery for Possible PET Bioconversion into High-Value Chemicals
by Leticia Narciso-Ortiz, Carolina Peña-Montes, Cristina Escobedo-Fregoso, Manuel A. Lizardi-Jiménez, Eliel Ruíz-May, Belkis Sulbarán-Rangel, Arturo García-Bórquez, Graciela Espinosa-Luna and Rosa M. Oliart-Ros
Environments 2026, 13(3), 127; https://doi.org/10.3390/environments13030127 - 25 Feb 2026
Viewed by 185
Abstract
PET biodegradation remains limited due to its intrinsic properties—high crystallinity, hydrophobicity, and strong chemical stability. These characteristics lead to extremely slow degradation rates and contribute to PET’s persistence in the environment. Understanding how microorganisms respond at the molecular level when exposed to such [...] Read more.
PET biodegradation remains limited due to its intrinsic properties—high crystallinity, hydrophobicity, and strong chemical stability. These characteristics lead to extremely slow degradation rates and contribute to PET’s persistence in the environment. Understanding how microorganisms respond at the molecular level when exposed to such a recalcitrant polymer is therefore essential. Living organisms express genes in response to their needs during development. When microbes are under critical conditions, such as when contaminants are present, they express genes encoding specific enzymes that attack the pollutant. In this study, a fungus isolated from the infected fruit of the plant Randia monantha was identified as Aspergillus terreus. It was tested for polyethylene terephthalate (PET) degradation, and the fungus Aspergillus nidulans was evaluated due to its previously reported recombinant cutinases for PET degradation. A microplastic polyethylene terephthalate (PET-MP) particle size of <355 μm for degradation was established, and a PET weight loss of 1.62% for A. nidulans and 1.01% for A. terreus was found. Additionally, the degradation of PET was confirmed by FTIR and SEM. This study also compares the transcriptomic profiles of Aspergillus nidulans and Aspergillus terreus during cultivation with PET-MP residues, which serve as a replacement for the carbon source. We present the first evidence of chitinase overexpression during direct exposure of PET to Aspergillus fungi. Interestingly, chitinase expression was detected in the crude extracts of A. nidulans and A. terreus during culture in the presence of PET residues, which replaced the carbon source. The chitinase produced by each fungus has a similar molecular weight of approximately 44 kDa. Chitinase activity was monitored over a 14-day cultivation period; from day 2, chitinase activity was detected in both cultures and continued to increase until day 14, when the highest values reported in this work were 24.88 ± 4.17 U mg−1 and 10.41 ± 0.47 U mg−1 for A. nidulans and A. terreus, respectively. Finally, we proposed a pathway for PET degradation by Aspergillus fungi that involves mycelial adherence and the secretion of hydrophobins, followed by the production of intermediates and monomers via esterase hydrolysis, and ultimately, the entry of monomers to the ethylene glycol (EG) and terephthalic acid (TPA) pathways, further suggesting these Aspergillus as candidates to produce valuable compounds under these conditions, such as muconic acid, gallic acid, and vanillic acid. Full article
(This article belongs to the Special Issue Advanced Research on the Removal of Emerging Pollutants)
Show Figures

Graphical abstract

22 pages, 9889 KB  
Article
Hyperspectral Estimation of Apple Canopy SPAD Values Based on Optimized Spectral Indices and CEO-LSSVM
by Kaiyao Hou, Ziyan Shi, Wei Lou, Bo Xiao and Xu Li
Agronomy 2026, 16(4), 490; https://doi.org/10.3390/agronomy16040490 - 23 Feb 2026
Viewed by 251
Abstract
Leaf chlorophyll content (LCC) is a key physiological parameter affecting plant growth and development. Rapid and non-destructive monitoring of LCC using hyperspectral remote sensing is crucial for promoting precision agriculture. In this study, hyperspectral data of apple canopy leaves at different phenological stages [...] Read more.
Leaf chlorophyll content (LCC) is a key physiological parameter affecting plant growth and development. Rapid and non-destructive monitoring of LCC using hyperspectral remote sensing is crucial for promoting precision agriculture. In this study, hyperspectral data of apple canopy leaves at different phenological stages were collected alongside their corresponding SPAD values (representing LCC) to construct a dataset. Two types of spectral features were extracted: (1) optimized spectral index combinations; and (2) feature bands selected using the Successive Projections Algorithm (SPA). Based on these features, three machine learning models—Support Vector Machine (SVM), Least Squares Support Vector Machine (LSSVM), and Chaos Evolution Optimization-enhanced LSSVM (CEO-LSSVM)—were developed to estimate SPAD values. The results indicate that the constructed optimal spectral index combinations exhibit superior sensitivity in SPAD estimation compared to the feature bands selected by SPA. Specifically, during the physiological fruit drop stage, the CEO-LSSVM model based on spectral indices achieved a test set R2 of 0.851, surpassing the SPA-based model (R2 = 0.813). Regarding model performance, the CEO-LSSVM demonstrated the highest accuracy and robustness across all stages. In the fruit drop period, using optimized spectral indices, it achieved an RMSE of 1.338, significantly outperforming the LSSVM (RMSE = 1.703) and SVM (RMSE = 2.409) models. This superiority was further evident in the fruit enlargement stage, where the CEO-LSSVM model reached a peak test set R2 of 0.868 and the lowest RMSE of 1.254. The integrated model combining optimized spectral indices and CEO-LSSVM provides an efficient and high-precision approach for hyperspectral SPAD estimation in apple canopies, effectively addressing the challenges of inversion modeling in arid oasis environments. Full article
(This article belongs to the Section Precision and Digital Agriculture)
Show Figures

Figure 1

15 pages, 3272 KB  
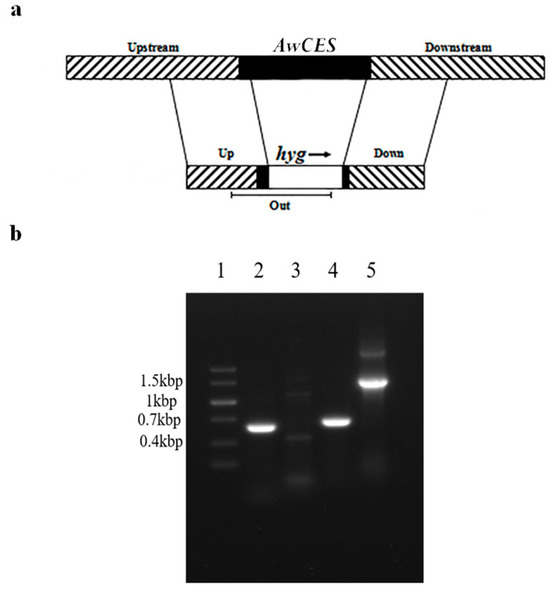
Article
Targeting the Effector AwCES to Attenuate Virulence in the Postharvest Pathogen Aspergillus westerdijkiae
by Guanghao Li, Mengyue Wu, Wenwen He, Jiaqi Zhang, Yun Ren, Luning Zhao, Xiaoshuang Xia and Yun Wang
Foods 2026, 15(4), 779; https://doi.org/10.3390/foods15040779 - 21 Feb 2026
Viewed by 122
Abstract
Aspergillus westerdijkiae is a common pathogenic fungus responsible for postharvest fruit rot in pears, causing substantial economic losses. This fungus also produces ochratoxin A (OTA), which poses serious health risks to humans. During host colonization, fungal pathogens secrete effectors to facilitate invasion. Under [...] Read more.
Aspergillus westerdijkiae is a common pathogenic fungus responsible for postharvest fruit rot in pears, causing substantial economic losses. This fungus also produces ochratoxin A (OTA), which poses serious health risks to humans. During host colonization, fungal pathogens secrete effectors to facilitate invasion. Under host-mimicking culture conditions, transcriptomic analysis of A. westerdijkiae at 24 and 72 h post-inoculation (hpi), combined with signal peptide prediction, identified 272 and 214 up-regulated secreted protein-encoding genes, respectively. Among these, a carboxylesterase gene, AwCES, was found to be significantly up-regulated. Compared to the wild-type strain, deletion of AwCES resulted in reduced conidial production and germination rate. Further studies revealed that the deletion mutant showed significantly attenuated virulence on pear fruit. Moreover, the loss of AwCES impaired fungal adaptation to stress environments. Collectively, these findings demonstrate that AwCES plays a critical role in the growth, development, and pathogenicity of A. westerdijkiae. Full article
(This article belongs to the Section Food Microbiology)
Show Figures

Figure 1

16 pages, 8308 KB  
Article
Transcriptomic and Physiological Profiling Reveals Metabolic Determinants and Key Regulatory Hubs of Fruiting Body Degeneration in Lentinula edodes
by Huiting Yang, Kun Liu, Jun Jiang, Xiaoya Song, Xinyan Lu, Jianfei Tan and Lingli Li
J. Fungi 2026, 12(2), 149; https://doi.org/10.3390/jof12020149 - 19 Feb 2026
Viewed by 234
Abstract
Frequent strain degeneration during subcultivation, characterized by impaired sporulation and fruiting body formation, represents a major constraint in fungal agricultural production. Our study systematically investigated two naturally degenerated Lentinula edodes strains classified as abortive (Abt: L808-13, L808-14) and malformed (Abn: L808-18) fruiting-body phenotypes, [...] Read more.
Frequent strain degeneration during subcultivation, characterized by impaired sporulation and fruiting body formation, represents a major constraint in fungal agricultural production. Our study systematically investigated two naturally degenerated Lentinula edodes strains classified as abortive (Abt: L808-13, L808-14) and malformed (Abn: L808-18) fruiting-body phenotypes, through comprehensive phenotypic characterization, enzymatic profiling, thermotolerance assessment, and transcriptomic analysis. While vegetative growth remained unaffected, degenerated strains exhibited premature hyphal knotting, significantly reduced thermotolerance, and Abn-specific suppression of carboxymethyl cellulase (CMCase) activity. Comparative transcriptomics revealed 1239 and 582 differentially expressed genes (DEGs) in Abt and Abn groups, respectively, accompanied by a global dysregulation in carbohydrate catabolism, phospholipid metabolism, and redox homeostasis. Furthermore, protein–protein interaction (PPI) networks and RT-qPCR data highlighted 12 core hub genes enriched in glycoside hydrolysis, cytochrome P450 signaling, and membrane lipid dynamics. These findings provide mechanistic insights into the molecular basis of fruiting body degeneration and establish a foundation for developing diagnostic indicators to screen for early-stage degeneration in industrial mushroom production. Full article
(This article belongs to the Section Fungal Cell Biology, Metabolism and Physiology)
Show Figures

Figure 1

22 pages, 2194 KB  
Article
Integration of Discriminant Analysis and Probabilistic Neural Networks to Classify Yield Levels Based on Soil Chemical Properties in Cover Crop Rotation Systems
by Carolina dos Santos Batista Bonini, Borja Velázquez-Martí, Pâmela Gomes Nakada-Freitas, Alfredo Bonini, Melissa Alexandre Santos and Ana Clara Tomasseti
AgriEngineering 2026, 8(2), 72; https://doi.org/10.3390/agriengineering8020072 - 17 Feb 2026
Viewed by 242
Abstract
This study investigates how cover crop management and soil tillage influence the development and yield of cucumber and cabbage crops. Three cover crop treatments—blue lupin, black oats, and their mixture—were evaluated during the autumn/winter season, while Stylosanthes capitata (Fabaceae), pearl millet (Pennisetum [...] Read more.
This study investigates how cover crop management and soil tillage influence the development and yield of cucumber and cabbage crops. Three cover crop treatments—blue lupin, black oats, and their mixture—were evaluated during the autumn/winter season, while Stylosanthes capitata (Fabaceae), pearl millet (Pennisetum glaucum, Poaceae), and their mixture were assessed during the spring/summer season, under both conventional tillage and no-till (direct seeding) systems. Cover crops were established in spring/summer (October–November) and, after their management, cucumber (Cucumis sativus L.) was cultivated from December to February. Subsequently, winter cover crops were grown from May to July, followed by cabbage (Brassica oleracea var. capitata) cultivation from July to September. Drip irrigation was used, and organic practices were employed for weed, pest, and disease management. Germination, seedling survival rate, and plant growth (height, number of leaves, foliage cover, and fruit or cabbage size) were evaluated. Finally, crop yield is considered by comparing harvest weight and quality to determine which combination of soil cover and planting method maximizes crop productivity and quality. Obviously, management differences that influence yield will be associated with soil properties. To better understand the causes of these yield differences, the influence of soil chemical properties was explored using multivariate analysis techniques (discriminant analysis) and neural networks. Multivariate techniques allow for the exploration of complex relationships among multiple variables simultaneously, facilitating the identification of key patterns or factors that influence crop yield. On the other hand, neural networks, using machine learning models, allow for the prediction of outcomes based on the soil’s physicochemical properties, as well as the identification of optimal combinations of factors that maximize crop yield. Discriminant analysis and neural networks showed that soil variables such as pH, organic matter (OM), cation exchange capacity (CEC), phosphorus (P), and potassium (K) were key determinants in differentiating the yield groups. Cabbage yield was most strongly associated with pH and OM, while cucumber yield responded more strongly to potassium and CEC. Full article
(This article belongs to the Special Issue The Future of Artificial Intelligence in Agriculture, 2nd Edition)
Show Figures

Figure 1

32 pages, 6269 KB  
Article
A System Designed to Identify the Reasons for Pesticide Detections in Organic Crops, Using Examples from Organic Apple, Raspberry, and Strawberry Cultivation in Poland
by Witold Danelski, Artur Miszczak, Elżbieta Rozpara and Ewa Rembiałkowska
Appl. Sci. 2026, 16(4), 1955; https://doi.org/10.3390/app16041955 - 15 Feb 2026
Viewed by 197
Abstract
A multivariate analysis system for assessing the causes of pesticide residues in organic fruit crops was developed for research on organic agriculture conducted in 2016–2017. During the project, a total of 66 organic fruit crops were examined and subjected to detailed multivariate analysis, [...] Read more.
A multivariate analysis system for assessing the causes of pesticide residues in organic fruit crops was developed for research on organic agriculture conducted in 2016–2017. During the project, a total of 66 organic fruit crops were examined and subjected to detailed multivariate analysis, including 25 apple, 29 raspberry, and 12 strawberry crops from various regions of Poland. Pesticide residue analysis included soil, leaves, and fruit. Pesticide residues were detected in 81.8% of the crops tested, representing 44.4% of all samples. Residues of one compound were detected in 34.8% of the crops, two compounds in 16.7%, three compounds in 18.2%, and four or more compounds in 12.1%. No residues were detected in 18.2% of the crops. The highest residue detection rate was found in soil (75.8% of crops), and the most frequently detected compounds were dichlorodiphenyltrichloroethane (DDT) isomers. Pesticide residues in leaves were found in 36.4% of crops, and in fruit in 3% of crops (2.4% of the total number of fruit samples). A total of 40 pesticide residues were detected across all samples from organic crops, including 16 fungicides and one fungicide degradation product, nine herbicides, 13 insecticides, and one synthetic repellent. Among the detected compounds, eight were withdrawn from use during the study period, and eight were not approved for use in conventional apple, raspberry, and strawberry crops. Multivariate analysis showed that in 74.2% of the crops studied, the detections concerned so-called historical compounds, in 12.1% of cases, contamination from neighbouring conventional crops, and in 39.4% of cases, the intentional use of pesticides not permitted in the organic system. Multivariate analysis indicated that the cause was deliberate use not only in the years when the samples were collected, but also in the period preceding those years. The proposed system should be regarded as a rule-based, multifactorial inference framework that integrates standard analytical methods with structured contextual information, rather than as a purely statistical multivariate model. Its conceptual structure is designed to support causal interpretation of residue findings at the crop level and could be adapted to different regulatory and geographic contexts. Full article
(This article belongs to the Section Food Science and Technology)
Show Figures

Figure 1

28 pages, 4178 KB  
Review
Natural pH-Sensitive Intelligent Edible Gel-Based Packaging: From Structural Design to Fruit Freshness Monitoring
by Tong Zhao, Lulu Wang, Xinyue Wang, Meng Zhang, Xin Zhang, Chen Li, Qian Zhang, Yan Zhao and Lixia Wang
Gels 2026, 12(2), 169; https://doi.org/10.3390/gels12020169 - 14 Feb 2026
Viewed by 316
Abstract
The escalating demand for global fruit logistics underscores the urgency of packaging innovations to reconcile preservation efficiency with environmental sustainability, particularly addressing microplastic pollution from conventional plastics and safety hazards posed by synthetic pH-sensitive pigments. Natural pH-sensitive intelligent edible gel-based packaging, which integrates [...] Read more.
The escalating demand for global fruit logistics underscores the urgency of packaging innovations to reconcile preservation efficiency with environmental sustainability, particularly addressing microplastic pollution from conventional plastics and safety hazards posed by synthetic pH-sensitive pigments. Natural pH-sensitive intelligent edible gel-based packaging, which integrates non-toxic indicators into biopolymer gel matrices, offers a viable solution by visually tracking freshness through colorimetric responses to pH fluctuations during storage and transportation. This review systematically synthesizes recent progress in material design, including the development of edible films and coatings, and evaluates the functional mechanisms of natural pH indicators within these systems. Applications across diverse fruit categories demonstrate their efficacy in delaying ripening, inhibiting microbial growth, and signaling quality degradation via dynamic color shifts. Despite enabling real-time, visual freshness monitoring, challenges in mechanical robustness, water resistance, and scalable manufacturing remain. Future advancements should prioritize the integration of multifunctional systems, such as gas conditioning technologies and bioactive components, to enhance practical performance and align with sustainable food preservation objectives, ultimately reducing food waste and elevating consumer safety standards. Full article
Show Figures

Figure 1

17 pages, 2567 KB  
Article
Genome-Wide Identification of R2R3-MYB Family Members and Identification of AaMYB1/AaMYB36 Linked to Peel Coloration in Northern Red-Peel Actinidia arguta
by Ru Zhang, Yongqiang Zhang, Jie Cheng, Xiaoxu Yang, Meiyu Jin, Yilong Piao and Songhao An
Horticulturae 2026, 12(2), 234; https://doi.org/10.3390/horticulturae12020234 - 14 Feb 2026
Viewed by 232
Abstract
Kiwiberry (Actinidia arguta) has been rapidly commercialized. However, fruits produced in northern growing regions predominantly have green peels, and the red/purple peel phenotypes remain relatively rare, which limits the discovery and utilization of red-peel germplasm. Peel reddening is primarily caused by [...] Read more.
Kiwiberry (Actinidia arguta) has been rapidly commercialized. However, fruits produced in northern growing regions predominantly have green peels, and the red/purple peel phenotypes remain relatively rare, which limits the discovery and utilization of red-peel germplasm. Peel reddening is primarily caused by the accumulation of anthocyanins, and R2R3-MYB transcription factors are key regulators of the flavonoid/anthocyanin biosynthetic pathway. However, the MYB transcription factor family in the genus Actinidia has been less studied, with few systematic analyses linked to color phenotypes. Therefore, we performed a genome-wide search for R2R3-MYB family members in A. arguta and characterized their physicochemical properties, phylogeny, chromosomal distribution, gene duplication events, and synteny relationships. Furthermore, RNA-Seq analysis, phylogenetic analysis, and gene expression patterns of the rare northern red-peel cultivar ‘Yanlong 1’ revealed that AaMYB1 and AaMYB36 are key candidate genes closely associated with anthocyanin biosynthesis in the fruit peel. Validation experiments revealed that both genes exhibited significantly higher expression during the coloration stage than during the green fruit stage, as well as significantly higher expression in the red-peel cultivar than in green-peel cultivars. Four key structural genes (UFGT, CHS, DFR, and ANS), especially, CHS, DFR, and ANS, displayed a similar pattern of upregulation. These correlative results suggest that AaMYB1 and AaMYB36 are candidate positive regulators of peel-specific anthocyanin accumulation. These results provide important targets for developing molecular markers and improving the red-peel trait in northern A. arguta through breeding. Full article
(This article belongs to the Special Issue Advances in Cultivation and Breeding of Kiwifruit)
Show Figures

Figure 1

19 pages, 3223 KB  
Article
Irrigation, Water Deficit and Crop Load Effects on ‘Hass’ Avocado Fruit Size Under New Zealand Growing Conditions
by Teruko Kaneko, Nick Gould, David Campbell and Michael John Clearwater
Horticulturae 2026, 12(2), 230; https://doi.org/10.3390/horticulturae12020230 - 13 Feb 2026
Viewed by 214
Abstract
The potential for ‘Hass’ avocado production is predicted to increase with climate warming in New Zealand, a country where avocado orchards often lack irrigation because of a cooler and wetter climate compared to most other major growing regions. However, intermittent summer droughts are [...] Read more.
The potential for ‘Hass’ avocado production is predicted to increase with climate warming in New Zealand, a country where avocado orchards often lack irrigation because of a cooler and wetter climate compared to most other major growing regions. However, intermittent summer droughts are also predicted to increase in frequency and intensity. This study assessed the effects of summer soil water deficits on fruit growth of ‘Hass’ avocado in the Bay of Plenty, New Zealand, by comparing irrigated and non-irrigated treatments. Rainfall was variable over the three years of the study (2016–17, 2017–18, and 2018–19), but each summer there was a dry period without any rainfall for 2–3 weeks that decreased soil water content in the non-irrigated treatment. Fruit number and final yields were highly variable between trees and years, an effect of variable fruit set during the spring flowering period, and were not affected by the irrigation treatments because soil water deficits did not occur until later, during the summer. Increasing tree crop load caused decreasing individual fruit weight and dry matter content at harvest. However, in the year with the highest average crop load a dry period occurred during early fruit development, and mean fruit weight at harvest was decreased by 26.4 g (10%) in the non-irrigated treatment, an effect that was only apparent after accounting for the effects of variable crop load. The trees responded to dry conditions by reducing stomatal conductance (gs) by 20%, preventing midday leaf water potential (Ψleaf) from decreasing below −0.25 MPa. Irrigation of avocado under the conditions at this site is therefore recommended when soil tension decreases below −30 kPa at 30 cm depth, and adverse effects on fruit growth are likely when tension decreases below −50 kPa. Irregular bearing of avocado under New Zealand growing conditions causes highly variable crop loads that obscure economically significant effects of mild to moderate water deficits on fruit growth. However, irrigation is still an important consideration for avocado production under current growing conditions and is likely to become more important under future climate scenarios as the risk of summer droughts increases. Full article
(This article belongs to the Special Issue Orchard Management Under Climate Change: 2nd Edition)
Show Figures

Figure 1

20 pages, 4258 KB  
Article
Genome-Wide Insights into the WRKY Transcription Factor Family and Transcriptional Regulation During Litchi Fruit Development
by Jiaxin Wu, Zheng Cao, Menghan Yang, Lejun Ouyang, Yongguo Zhao, Guangyuan Lu and Chao Shen
Horticulturae 2026, 12(2), 223; https://doi.org/10.3390/horticulturae12020223 - 11 Feb 2026
Viewed by 244
Abstract
WRKY transcription factors serve as key regulators in plants, playing important roles in growth and development, secondary metabolism, and stress responses. Here, a comprehensive genome-wide analysis identified 58 WRKY genes (LcWRKYs) in litchi for the first time. All LcWRKY proteins were [...] Read more.
WRKY transcription factors serve as key regulators in plants, playing important roles in growth and development, secondary metabolism, and stress responses. Here, a comprehensive genome-wide analysis identified 58 WRKY genes (LcWRKYs) in litchi for the first time. All LcWRKY proteins were predicted to be hydrophilic and localized in the nucleus. Phylogenetic analysis classified them into three major groups (Groups I, II, and III), with a pronounced expansion of Group II, which contained 42 members divided into five subgroups. Members within the same phylogenetic clade exhibited highly similar exon–intron structures and conserved motif compositions, indicating strong evolutionary conservation. LcWRKYs were unevenly distributed across the litchi chromosomes, with chromosome 3 showing the highest gene density. Collinearity analysis suggested that both segmental and tandem duplications contributed to the evolutionary expansion of this family. Notably, promoter cis-acting element analysis revealed that LcWRKYs are enriched with light-responsive, hormone-responsive (e.g., ABA, MeJA, SA), and stress-responsive elements, suggesting their potential involvement in integrating light signaling, hormonal pathways, and environmental stress responses. Integrative expression analysis further revealed that multiple LcWRKYs were significantly up-regulated during the middle and late stages of fruit development in cultivars such as ‘Feizixiao’ and ‘Nuomici’. Consistent with these patterns, qRT-PCR validation demonstrated a pronounced induction of four representative genes (LITCHI004628.m1, LITCHI018082.m1, LITCHI021964.m1, and LITCHI030932.m1) at 40 days post-anthesis, followed by gene-specific expression trajectories at later stages, indicating their potential involvement in regulating fruit development, particularly during the mid-developmental stage. Altogether, the results of this study provide insight into the expansion and potential functional diversification of WRKY transcription factors in litchi and identify candidate regulators associated with fruit development, offering valuable targets for future functional studies and genetic improvement. Full article
Show Figures

Figure 1

Back to TopTop