Sign in to use this feature.

Years

Between: -

Subjects

remove_circle_outline
remove_circle_outline
remove_circle_outline
remove_circle_outline
remove_circle_outline
remove_circle_outline
remove_circle_outline
remove_circle_outline
remove_circle_outline

Journals

Article Types

Countries / Regions

Search Results (59)

Search Parameters:
Keywords = disaster recovery projects

Order results
Result details
Results per page
Select all
Export citation of selected articles as:
26 pages, 6618 KB  
Article
From Flood Vulnerability Mapping Using Coupled Hydrodynamic Models to Optimizing Disaster Prevention Funding Allocation: A Case Study of Wenzhou
by Anfeng Zhu, Yinxiang Xu, Jiahao Zhong, Jingtao Hao, Yongkang Ma, Gang Xu, Zhiyang Chen and Zegen Wang
Water 2025, 17(23), 3369; https://doi.org/10.3390/w17233369 - 26 Nov 2025
Viewed by 637
Abstract
Urban areas face increasing flood risks due to extreme precipitation and anthropogenic activities, which threaten residents’ livelihoods. However, conventional research often lacks a forward-looking perspective, failing to integrate future flood vulnerability assessments with pre-disaster resource allocation. To address this gap, the combination of [...] Read more.
Urban areas face increasing flood risks due to extreme precipitation and anthropogenic activities, which threaten residents’ livelihoods. However, conventional research often lacks a forward-looking perspective, failing to integrate future flood vulnerability assessments with pre-disaster resource allocation. To address this gap, the combination of spatiotemporal flood vulnerability distributions and a pre-disaster funding allocation model serves to enhance urban flood resilience and recovery capabilities. Using Wenzhou City as a case study, a Hydrodynamic Flood Vulnerability Framework (VHCF) was applied to assess current and future vulnerabilities based on hydrodynamic modeling, which revealed distinct spatial patterns in vulnerability. Specifically, a coupled hydrological–hydrodynamic model and the Patch-generating Land Use Simulation (PLUS) model were integrated to simulate flood dynamics under future land-use scenarios for the years 2020 and 2030. A subsequent funding optimization model, based on the VHCF, was developed to prioritize disaster prevention resources for both current and projected high-risk areas. This approach achieves efficient resource allocation by balancing multidimensional flood vulnerability dynamics. The results indicate that extremely high-risk and high-risk zones are predominantly distributed along river corridors and urban centers. From 2020 to 2030, the areal proportion across all vulnerability levels exhibited an increasing trend. Following funding optimization, the coverage rates for low-risk and extremely low-risk zones reached 88.29% and 87.93% in 2020 and 2030, respectively. This methodology provides a scientific basis for decision-makers to enhance urban flood resilience, facilitate post-disaster recovery, and advance sustainable disaster prevention and mitigation strategies. Full article
(This article belongs to the Special Issue Water-Related Disasters in Adaptation to Climate Change)
Show Figures

Figure 1

24 pages, 3965 KB  
Article
A Digital Twin Approach to Sustainable Disaster Management: Case of Cayirova
by Mustafa Korkmaz, Yasemin Ezgi Akyildiz, Sevilay Demirkesen, Selcuk Toprak, Paweł Nowak and Bunyamin Ciftci
Sustainability 2025, 17(21), 9626; https://doi.org/10.3390/su17219626 - 29 Oct 2025
Cited by 1 | Viewed by 2100
Abstract
Disaster management requires the development of effective technologies for managing both pre-and post-disaster processes. Therefore, utilizing effective tools and techniques to mitigate the disaster risks or lower the adversarial impacts is essential. Over the last decade, digital twin (DT) applications have found a [...] Read more.
Disaster management requires the development of effective technologies for managing both pre-and post-disaster processes. Therefore, utilizing effective tools and techniques to mitigate the disaster risks or lower the adversarial impacts is essential. Over the last decade, digital twin (DT) applications have found a wider implementation area for varying purposes, but most importantly, they are utilized for simulating disaster impacts. This study aims to develop an open-source digital twin (DT) framework for earthquake disaster management in the Cayirova district of Kocaeli, Türkiye, one of the country’s most seismically active regions. The primary objective is to enhance local resilience by integrating multi-source data into a unified digital environment that supports risk assessment, response planning, and recovery coordination. The digital model developed using QGIS (3.40.9 Bratislava), Autodesk InfraWorks 2025 software for DT modeling integrates various data types, including geospatial, environmental, transportation, utility, and demographic data. As a result, the developed model is expected to be used as a digital database for disaster management, storing both geospatial and building data in a unified structure. The developed model also aims to contribute to sustainable practices in cities, where disaster risks are particularly critical. In this respect, the developed model is expected to create sustainable logistics chains and sustainable targets aiming to reduce the number of people affected by disasters, reducing the direct economic losses caused by disasters. In this framework, the developed model is expected to further assess seismic risk and mitigate risks with DTs. These capabilities enable the project to establish an open-source district-level DT system implemented for the first time in Cayirova, provide an alternative disaster model focused on region-specific earthquakes, and integrate 2D/3D assets into an operational, ready-to-respond digital database. In terms of practical importance, the model provides a digital database (digital backup) that can be used in emergencies, helping decision-makers make faster, data-driven decisions. The significance of this study lies in bridging the gap between urban digitalization and disaster resilience by providing a scalable and transparent tool for local governments. Ultimately, the developed DT contributes to sustainable urban management, enhancing preparedness, adaptive capacity, and post-disaster recovery efficiency. Full article
Show Figures

Figure 1

21 pages, 40609 KB  
Article
High-Resolution Monitoring and Driving Factor Analysis of Long-Term Surface Deformation in the Linfen-Yuncheng Basin
by Yuting Wu, Longyong Chen, Tao Jiang, Yihao Xu, Yan Li and Zhe Jiang
Remote Sens. 2025, 17(21), 3536; https://doi.org/10.3390/rs17213536 - 25 Oct 2025
Viewed by 668
Abstract
The comprehensive, accurate, and rapid acquisition of large-scale surface deformation using Interferometric Synthetic Aperture Radar (InSAR) technology provides crucial information support for regional eco-geological safety assessments and the rational development and utilization of groundwater resources. The Linfen-Yuncheng Basin in Shanxi Province is one [...] Read more.
The comprehensive, accurate, and rapid acquisition of large-scale surface deformation using Interferometric Synthetic Aperture Radar (InSAR) technology provides crucial information support for regional eco-geological safety assessments and the rational development and utilization of groundwater resources. The Linfen-Yuncheng Basin in Shanxi Province is one of China’s historically most frequented regions for geological hazards in plain areas, such as land subsidence and ground fissures. This study employed the coherent point targets based Small Baseline Subset (SBAS) time-series InSAR technique to interpret a dataset of 224 scenes of 5 m resolution RADARSAT-2 satellite SAR images acquired from January 2017 to May 2024. This enabled the acquisition of high-resolution spatiotemporal characteristics of surface deformation in the Linfen-Yuncheng Basin during the monitoring period. The results show that the area with a deformation rate exceeding 5 mm/a in the study area accounts for 12.3% of the total area, among which the subsidence area accounts for 11.1% and the uplift area accounts for 1.2%, indicating that the overall surface is relatively stable. There are four relatively significant local subsidence areas in the study area. The total area with a rate exceeding 30 mm/a is 41.12 km2, and the maximum cumulative subsidence is close to 810 mm. By combining high-resolution satellite images and field survey data, it is found that the causes of the four subsidence areas are all the extraction of groundwater for production, living, and agricultural irrigation. This conclusion is further confirmed by comparing the InSAR monitoring results with the groundwater level data of monitoring wells. In addition, on-site investigations reveal that there is a mutually promoting and spatially symbiotic relationship between land subsidence and ground fissures in the study area. The non-uniform subsidence areas monitored by InSAR show significant ground fissure activity characteristics. The InSAR monitoring results can be used to guide the identification and analysis of ground fissure disasters. This study also finds that due to the implementation of surface water supply projects, the demand for groundwater in the study area has been continuously decreasing. The problem of ground water over-extraction has been gradually alleviated, which in turn promotes the continuous recovery of the groundwater level and reduces the development intensity of land subsidence and ground fissures. Full article
(This article belongs to the Special Issue Applications of Radar Remote Sensing in Earth Observation)
Show Figures

Figure 1

17 pages, 2717 KB  
Article
Deep Dive into the Recovery Fund: A (Real) Chance for Inner Areas? The Abruzzo Region Study Case, Italy
by Angela Pilogallo, Lucia Saganeiti and Lorena Fiorini
Sustainability 2025, 17(19), 8644; https://doi.org/10.3390/su17198644 - 25 Sep 2025
Cited by 1 | Viewed by 1337
Abstract
The National Recovery and Resilience Plan (NRRP) represents a transformative opportunity to reduce territorial, gender and generational disparities in Italy. It plays an even more important role for inner areas, which make up about three-fifths of the entire national territory and require structural [...] Read more.
The National Recovery and Resilience Plan (NRRP) represents a transformative opportunity to reduce territorial, gender and generational disparities in Italy. It plays an even more important role for inner areas, which make up about three-fifths of the entire national territory and require structural investment to improve infrastructure, social services and access to healthcare services. This study aims to analyse the distribution of funds by project type, and to develop a geostatistical analysis-based methodology to critically evaluate two key aspects: the ability of small municipalities to access resources, and the effectiveness of the funding programme in meeting the specific needs of inner areas. The developed methodology consists of several steps aimed at collecting, standardising, geo-spatialising and analysing data relating to NRRP funds. This methodology is then applied to a case study of the Abruzzo region (Italy), which is considered particularly interesting due to its physical, historical and socio-economic characteristics that make it particularly vulnerable to natural disasters. The developed methodology consists of several steps aimed at collecting, standardising, geo-spatialising and analysing data relating to NRRP funds. The results of the spatial autocorrelation and cluster analyses were then overlapped and compared with the internal areas defined by the National Strategy for Inner Areas (NSIA). The outcomes reveal how investments interact with existing spatial planning instruments and development strategies, underscoring the critical role of accessibility, infrastructure, and public services in fostering equitable and sustainable regional development. The analysis offers insights into addressing structural disparities and enhancing territorial cohesion, with implications for policy alignment across multiple levels of governance. Full article
Show Figures

Figure 1

27 pages, 2024 KB  
Article
Research on the Enhancement and Development of the Resilience Assessment System for Underground Engineering Disaster Risk
by Weiqiang Zheng, Zhiqiang Wang, Bo Wu, Shixiang Xu, Jiacheng Pan and Yuxuan Zhu
Eng 2025, 6(7), 140; https://doi.org/10.3390/eng6070140 - 26 Jun 2025
Cited by 1 | Viewed by 935
Abstract
The rapid development of underground engineering contributes significantly to achieving China’s “dual carbon” strategic goals. However, during the construction and operation phases, this engineering project faces diverse risks and challenges related to disasters. Consequently, enhancing the evaluation capability for underground engineering resilience is [...] Read more.
The rapid development of underground engineering contributes significantly to achieving China’s “dual carbon” strategic goals. However, during the construction and operation phases, this engineering project faces diverse risks and challenges related to disasters. Consequently, enhancing the evaluation capability for underground engineering resilience is imperative. Based on the characteristics of resilience evaluation and enhancement in underground engineering, this study defines the concept and objectives of resilience evaluation for underground space engineering and analyzes corresponding enhancement methods. By considering aspects such as the magnitude of collapse disaster risk in underground engineering, its vulnerability, resistance capacity, adaptability to disasters, recovery ability, and economic feasibility, a comprehensive index system for evaluating the resilience of collapse disaster risks in underground engineering has been established. This research suggests that disaster risk management should shift from passive to active prevention. Through resilience evaluation case applications, it is possible to improve the design objectives of underground engineering towards “structural recoverability”, “ease of damage repair”, and “controllable consequences after a disaster”. The integration of intelligent static assessment models based on artificial intelligence algorithms can effectively enhance the accuracy of resilience evaluations. Furthermore, dynamic assessments using multiple data fusion techniques combined with numerical simulations represent promising directions for improving the overall resilience of underground engineering. Full article
(This article belongs to the Special Issue Interdisciplinary Insights in Engineering Research)
Show Figures

Figure 1

21 pages, 5840 KB  
Article
Ecological Resilience Assessment and Scenario Simulation Considering Habitat Suitability, Landscape Connectivity, and Landscape Diversity
by Fei Liu, Hong Huang, Fangsen Lei, Ning Liang and Longxi Cao
Sustainability 2025, 17(12), 5436; https://doi.org/10.3390/su17125436 - 12 Jun 2025
Cited by 1 | Viewed by 1148
Abstract
Quantitative assessment of ecological resilience is crucial for understanding regional ecological security and provides a scientific basis for ecosystem protection and management decisions. Previous studies on ecological resilience evaluation predominantly focused on ecosystem resistance and recovery capacity under external threats. To address this [...] Read more.
Quantitative assessment of ecological resilience is crucial for understanding regional ecological security and provides a scientific basis for ecosystem protection and management decisions. Previous studies on ecological resilience evaluation predominantly focused on ecosystem resistance and recovery capacity under external threats. To address this gap, we propose an innovative assessment framework integrating landscape internal structure indicators—habitat suitability (HS), landscape connectivity (SHDI), and landscape diversity (LCI)—into the resilience paradigm. This approach enables the adjustment of landscape patterns, optimization of energy/material flows, and direct enhancement of ecosystem functions to improve regional ecological resilience. Using the ecological barrier area in northern Qinghai as a case study, we employed geographic grid technology to evaluate ecological resilience levels from 2000 to 2020. Combined with geological disaster risk assessment, ecological regionalization was established. The FLUS model was then applied to simulate land use changes under inertia development (ID) and ecological protection (EP) scenarios, projecting future ecological resilience dynamics. Key findings specific to the study area include: (1) In northern Qinghai, grassland degradation was prominent (2000–2020), primarily converting to barren land. (2) Landscape connectivity and diversity declined, leading to a 6% reduction in ecological resilience over twenty years. (3) Based on ecological resilience and geological disaster risk, three ecological management zones were delineated: prevention and protection areas (40.94%), key supervision areas (38.77%), and key ecological restoration areas (20.09%). (4) Compared with 2020, ecological resilience in 2030 decreased by 23.38% under the ID scenario and 14.28% under the EP scenario. The EP scenario effectively mitigated the decline of resilience. This study offers a novel perspective for ecological resilience assessment and supports spatial optimization of land resources to enhance ecosystem sustainability in ecologically vulnerable regions. Full article
Show Figures

Figure 1

24 pages, 16546 KB  
Article
Long-Term NDVI Trends and Vegetation Resilience in a Seismically Active Debris Flow Watershed: A Case Study from the Wenchuan Earthquake Zone
by Wen Zhang, Zelin Wang, Minghui Meng, Tiantao Li, Jian Guo, Dong Sun, Liang Qin, Xiaoya Xu and Xiaoyu Shen
Sustainability 2025, 17(11), 5081; https://doi.org/10.3390/su17115081 - 1 Jun 2025
Viewed by 1702
Abstract
Vegetation restoration in seismically active regions involves complex interactions between geological hazards and ecological processes. Understanding the spatiotemporal patterns of vegetation recovery is critical for assessing disaster evolution, evaluating mitigation effectiveness, and guiding ecological resilience planning. This study investigates post-earthquake vegetation dynamics in [...] Read more.
Vegetation restoration in seismically active regions involves complex interactions between geological hazards and ecological processes. Understanding the spatiotemporal patterns of vegetation recovery is critical for assessing disaster evolution, evaluating mitigation effectiveness, and guiding ecological resilience planning. This study investigates post-earthquake vegetation dynamics in the Chutou Gully watershed, located in the 12 May 2008 Wenchuan earthquake zone, using NDVI data from 2000 to 2022. Results reveal a sharp decline in vegetation cover following the earthquake, followed by a steady recovery trend, with NDVI values projected to return to pre-earthquake levels by 2030. Degradation was concentrated in debris flow channels, while more stable adjacent slopes exhibited stronger recovery. Over time, the area of poorly restored vegetation significantly declined, indicating increased ecosystem resilience. The findings highlight the need for site-specific ecological restoration strategies tailored to localized recovery conditions. This study provides valuable insights for disaster mitigation agencies, ecological planners, and local governments working in mountainous hazard-prone regions, and contributes to the long-term sustainability of ecosystems in disaster-prone areas. Full article
Show Figures

Figure 1

23 pages, 3294 KB  
Article
Analyzing Cost Efficiency and Project Scope in Post-Disaster Housing: Reconstruction Cases of TOKI in Türkiye
by Özlem Geylani
Buildings 2025, 15(9), 1555; https://doi.org/10.3390/buildings15091555 - 4 May 2025
Cited by 2 | Viewed by 2851
Abstract
The Mass Housing Administration of Türkiye (TOKI) operates as the primary public organization responsible for delivering extensive affordable housing throughout Türkiye while ensuring disaster resilience. The recent decades of earthquakes and environmental hazards in Türkiye have necessitated extensive post-disaster reconstruction initiatives nationwide. In [...] Read more.
The Mass Housing Administration of Türkiye (TOKI) operates as the primary public organization responsible for delivering extensive affordable housing throughout Türkiye while ensuring disaster resilience. The recent decades of earthquakes and environmental hazards in Türkiye have necessitated extensive post-disaster reconstruction initiatives nationwide. In response, TOKI has completed numerous disaster housing projects across the country through an integrated infrastructure framework supporting community recovery. This study presents an extensive statistical evaluation of 664 disaster housing projects constructed by TOKI across 40 provinces. Specifically, a quantitative analysis is conducted on 434 disaster housing projects for which detailed financial data are available. This research examines differences in construction costs between urban mass housing developments and rural village settlements, particularly focusing on the integration of functional structures such as schools, mosques, commercial units, and barns. Although mass housing projects require significantly larger total budgets due to their extensive scale, statistical analysis reveals no significant difference in per-unit construction costs between mass housing and village housing projects. Regression analysis indicates that incorporating barns increased per-unit construction costs, while the presence of schools and mosques significantly decreases these expenses. The findings of this research provide critical insights into the economic and functional factors influencing disaster housing reconstruction in Türkiye and offer practical recommendations for improved planning, resource management, and community reconstruction based on an evaluation of functional structures. Full article
(This article belongs to the Section Architectural Design, Urban Science, and Real Estate)
Show Figures

Figure 1

28 pages, 3122 KB  
Article
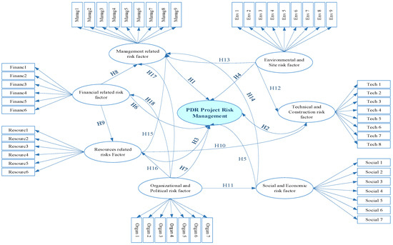
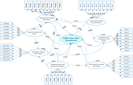
Toward Identifying and Analyzing Key Risk Factors and Their Interrelationships in Post-Disaster Reconstruction: A Comprehensive Study of Project Challenges and Case Analysis
by Byiringiro David, Jie Liu, Yanhua Wang and Irankunda Georges
Sustainability 2025, 17(8), 3696; https://doi.org/10.3390/su17083696 - 19 Apr 2025
Cited by 2 | Viewed by 2222
Abstract
Post-disaster reconstruction projects are critical for restoring communities and infrastructure, yet they are fraught with complex risks and interdependent challenges. This study aims to identify and analyze key risk factors in post-disaster reconstruction, focusing on their interrelationships and impacts on project outcomes. The [...] Read more.
Post-disaster reconstruction projects are critical for restoring communities and infrastructure, yet they are fraught with complex risks and interdependent challenges. This study aims to identify and analyze key risk factors in post-disaster reconstruction, focusing on their interrelationships and impacts on project outcomes. The research integrates a comprehensive literature review and experts’ perceptions to identify and validate primary risk factors, with the aim of designing a hypothetical interrelationship. This study employs a mixed-methods approach, including an empirical survey to collect data from key experienced stakeholders, factor analysis (EFA), structural equation modeling (SEM), and seven critical risk factors, including resource-, environmental-, financial-, management-, socioeconomic-, technical-, and organizational-related risk factors, which are extracted, and their interrelationship model is further examined and validated using SPSS AMOS V24. A case study analysis was conducted to examine how these factors interact in real-world settings. After consulting case study recovery participants, the results indicate significant influence from identified critical risk factors in the context of the case project. While the methods offer strong insights, this study is limited by case-specific factors. Advanced statistical modeling like SEM provides detail but may not be fully generalizable due to local variations in conditions, stakeholder dynamics, and reconstruction processes. Nevertheless, by providing actionable insights and tools, this research serves as a guide to policymakers, project managers, and community leaders, helping them predict and model risks to develop appropriate strategies for improving the resilience and efficiency of future reconstruction efforts. Full article
(This article belongs to the Section Hazards and Sustainability)
Show Figures

Figure 1

18 pages, 1181 KB  
Article
Expediting Recovery: Lessons and Challenges from the Great East Japan Earthquake to War-Torn Ukraine
by Mikio Ishiwatari, Akiko Sakamoto and Mikiyasu Nakayama
Sustainability 2025, 17(3), 1210; https://doi.org/10.3390/su17031210 - 2 Feb 2025
Cited by 1 | Viewed by 4333
Abstract
The ongoing war in Ukraine poses an uncertain future, highlighting the need to prioritize reconstruction efforts even before the war ends. Japan’s recovery mechanisms have developed based on the experiences and lessons learned from natural disasters such as the Great Kanto Earthquake in [...] Read more.
The ongoing war in Ukraine poses an uncertain future, highlighting the need to prioritize reconstruction efforts even before the war ends. Japan’s recovery mechanisms have developed based on the experiences and lessons learned from natural disasters such as the Great Kanto Earthquake in 1923 and from war damage by World War II. This study aims to draw practical insights and lessons from the 2011 Great East Japan Earthquake for Ukraine’s postwar recovery and help achieve rapid and high-quality results. This study reviews the literature, policy documents, and reports on recovery from the disaster. It was found that streamlining environmental impact assessments, land use regulations, and land acquisition could accelerate recovery. Engaging the private sector promoted the reconstruction of critical infrastructure and housing projects. This Japanese case study highlights the importance of ensuring sustained commitment and avoiding setbacks in the recovery process by establishing legislative, planning, and institutional frameworks, as well as financial mechanisms. Protecting human health is paramount, even if more resources are needed to manage hazardous materials. Applying these valuable lessons to Ukraine requires careful consideration, including leveraging foreign investments to supplement limited domestic resources and establishing effective governance structures that promote transparency, accountability, and coordination. Full article
Show Figures

Figure 1

23 pages, 3082 KB  
Review
Emergency Preparedness in China’s Urban Rail Transit System: A Systematic Review
by Shiying Ge, Ming Shan and Zhao Zhai
Sustainability 2025, 17(2), 524; https://doi.org/10.3390/su17020524 - 11 Jan 2025
Cited by 4 | Viewed by 2844
Abstract
Urban rail transit is one of the vital lifeline projects of megacities worldwide. While it brings convenience and economic growth to the city, the construction of urban rail transit projects is often associated with safety accidents. Emergency preparedness plays a significant role in [...] Read more.
Urban rail transit is one of the vital lifeline projects of megacities worldwide. While it brings convenience and economic growth to the city, the construction of urban rail transit projects is often associated with safety accidents. Emergency preparedness plays a significant role in the prevention of safety accidents and emergency rescue in urban rail transit construction projects. However, the extant literature rarely looks into this topic. The aims of this study are to review the emergency preparedness of current urban rail transit construction projects in China, to summarize their key elements, to identify their advantages and limitations, and to make recommendations accordingly. To achieve these goals, this study systematically investigates the emergency preparedness documents implemented by 52 cities in mainland China; from these, five key elements of emergency preparedness are systematically reviewed: organization; monitoring and early warning; emergency response; post-disaster recovery and reconstruction; emergency support. The advantages and limitations of existing emergency preparedness are examined, and recommendations for updates to emergency preparedness are made based on the experience and knowledge of advanced economies. The findings of the study can enhance understanding among authorities and industry practitioners of emergency preparedness as it is implemented in current urban rail construction projects. It can also provide a practical reference for the improvement of emergency preparedness of urban rail transit construction projects in the future, thereby contributing to the resilience and long-term sustainability of urban rail transit systems. Full article
Show Figures

Figure 1

25 pages, 11059 KB  
Article
The Design and Application of a Regional Management Model to Set Up Wind Farms and the Adaptation to Climate Change Effects—Case of La Coruña (Galicia, Northwest of Spain)
by Blanca Valle, Javier Velázquez, Derya Gülçin, Fernando Herráez, Ali Uğur Özcan, Ana Hernando, Víctor Rincón, Rui Alexandre Castanho and Kerim Çiçek
Land 2024, 13(12), 2201; https://doi.org/10.3390/land13122201 - 16 Dec 2024
Viewed by 2351
Abstract
The implantation of wind farms in the European territory is being deployed at an accelerated pace. In the proposed framework, the province of La Coruña in the autonomous community of Galicia is tested, with a wide deployment of this type of infrastructure in [...] Read more.
The implantation of wind farms in the European territory is being deployed at an accelerated pace. In the proposed framework, the province of La Coruña in the autonomous community of Galicia is tested, with a wide deployment of this type of infrastructure in the territory initiated in the 80s, representing the third autonomous community with the largest exploitation of wind resources, which provides sufficient information, extrapolated to the entire community, to demonstrate the practical usefulness and potential of the method of obtaining the territorial model proposed in this article The regional has been used as the basic administrative subunit of the study variables, considering that the territory thus delimited could have common physical and cultural characteristics. The methodology presented in this article involves the collection and processing of public cartographic data on various factors most repeatedly or agreed upon in the consulted bibliography based on studies by experts in the technical, environmental, and environmental areas, including explanatory variables of risk in a broader context of climate change as the first contribution of this study. Another contribution is the inclusion in the model of the synergistic impact measured as the distance to wind farms in operation (21% of the total area of the sample) to which an area of influence of 4 times the rotor diameter of each of the wind turbines im-planted has been added as a legal and physical restriction. On a solid basis of selection of explanatory variables and with the help of Geographic Information Systems (GIS) and multi-criteria analysis (MCDM), techniques widely documented in the existing literature for the determination of optimal areas for the implementation of this type of infrastructure, a methodological proposal is presented for the development of a strategic, long-term territorial model, for the prioritization of acceptable areas for the implementation of wind farms, including forecasts of increased energy demand due to the effect of climate change and the population dynamics of the study region that may influence energy consumption. This article focuses on the use of multivariate clustering techniques and spatial analysis to identify priority areas for long-term sustainable wind energy projects. With the proposed strategic territorial model, it has been possible to demonstrate that it is not only capable of discriminating between three categories of acceptable areas for the implementation of wind farms, taking into account population and climate change forecasts, but also that it also locates areas that could require conservationist measures to protect new spaces or to recover the soil because they present high levels of risk due to natural or anthropic disasters considered. The results show acceptable areas for wind energy implementation, 23% of the total area of the sample, 3% conservation as ecological spaces to be preserved, and 7% recovery due to high-risk rates. The findings show that coastal regions generally show a more positive carrying capacity, likely due to less dense development or regulatory measures protecting these areas. In contrast, certain inland regions show more negative values, suggesting these areas might be experiencing higher ecological disturbance from construction activities. This information highlights the importance of strategic site analysis to balance energy production with conservation needs. The study provides insights into wind farm deployment that considers the visual and ecological characteristics of the landscape, promoting sustainability and community acceptance. For this reason, these insights can be effectively used for advancing renewable energy infrastructures within the European Union’s energy transition goals, particularly under the climate and energy objectives set for 2030. Full article
Show Figures

Figure 1

25 pages, 3462 KB  
Article
Long-Term Monitoring of Trends in Xerothermality and Vegetation Condition of a Northeast Mediterranean Island Using Meteorological and Remote Sensing Data
by Panteleimon Xofis, Elissavet Feloni, Dimitrios Emmanouloudis, Stavros Chatzigiovanakis, Kalliopi Kravari, Elena Samourkasidou, George Kefalas and Panagiotis Nastos
Land 2024, 13(12), 2129; https://doi.org/10.3390/land13122129 - 8 Dec 2024
Cited by 4 | Viewed by 1443
Abstract
There is no doubt that global climate change is happening and affecting life on Earth in a variety of ways. It can be seen on the extreme events of natural disasters, prolonged periods of drought, and increased summer and annual temperatures. While climate [...] Read more.
There is no doubt that global climate change is happening and affecting life on Earth in a variety of ways. It can be seen on the extreme events of natural disasters, prolonged periods of drought, and increased summer and annual temperatures. While climate change affects every place on Earth, the Mediterranean region is considered a hot spot of climate change. Temperature is expected to increase further, precipitation, especially during summer months, is expected to decrease, and extreme rainfall events are projected to increase. These projected changes will affect both continental and insular environments, with small islands being particularly vulnerable due to the lack of space for species to move into more favorable conditions. As a result, these environments need to be studied, the changes quantified, and the consequences monitored. The current study focuses on the island of Fournoi in the central eastern part of the Aegean Sea. We employed data from a local meteorological station, which operates for a limited period, the Climate Research Unit TS data, and remote sensing thermal data to monitor the trends in aridity over a period of almost 40 years. The results show that summer temperature has increased significantly over the last 40 years, and this is confirmed by both meteorological and remote sensing data. At the same time, precipitation seems to remain stable. Despite the increased aridity imposed by the increased temperature and stable precipitation, vegetation seems not to be experiencing extreme stress. On the contrary, it seems to be following a positive trend over the study period. This observation is explained by the extreme resilience of the plant species of the study area and the fact that vegetation has been recovering over the last 50 years after a period of human overexploitation, and this recovery overcomes the stress imposed by increased aridity. Full article
(This article belongs to the Special Issue Where Land Meets Sea: Terrestrial Influences on Coastal Environments)
Show Figures

Figure 1

28 pages, 12052 KB  
Article
Web-GIS Application for Hydrogeological Risk Prevention: The Case Study of Cervo Valley
by Davide Lorenzo Dino Aschieri, Noemi Sobrino and Enrico Macii
Sustainability 2024, 16(22), 9833; https://doi.org/10.3390/su16229833 - 11 Nov 2024
Cited by 3 | Viewed by 2616
Abstract
Natural disasters have increasingly threatened human life, infrastructure, and ecosystems, exacerbated by climate change, urbanization, and deforestation. Effective disaster risk management is crucial to mitigate these impacts. Traditionally, Geographic Information Systems (GISs) have provided spatial data analysis capabilities, but the advent of Web-GIS [...] Read more.
Natural disasters have increasingly threatened human life, infrastructure, and ecosystems, exacerbated by climate change, urbanization, and deforestation. Effective disaster risk management is crucial to mitigate these impacts. Traditionally, Geographic Information Systems (GISs) have provided spatial data analysis capabilities, but the advent of Web-GIS applications has revolutionized this field. Web-GIS platforms enable real-time data access and facilitate enhanced stakeholder collaboration. This paper details the development of a Web-GIS application tailored for hydrogeological risk management in Cervo Valley, part of the NODES—Nord Ovest Digitale e Sostenibile project under Italy’s National Recovery and Resilience Plan (NRRP). The application integrates both static and dynamic geospatial data to create an interactive interface for evaluating and planning responses to hydrogeological hazards, specifically floods, landslides, and debris flow cones. By utilizing advanced Web-GIS capabilities, the project aims to refine the risk management practices and decision-making processes, thereby bolstering territorial resilience and addressing contemporary spatial challenges with enhanced precision and efficiency. Full article
(This article belongs to the Special Issue GIS Implementation in Sustainable Urban Planning)
Show Figures

Figure 1

22 pages, 22557 KB  
Article
Ecological Design for Urban Regeneration in Industrial Metropolitan Areas: The Santa Cruz Refinery Case
by Juan Diego López-Arquillo, Cano Ciborro Víctor, Oliveira Cristiana, Esteban Penelas José Luis, Domouso de Alba Francisco and Arteaga Orozco Mariana Bernice
Urban Sci. 2024, 8(3), 114; https://doi.org/10.3390/urbansci8030114 - 14 Aug 2024
Cited by 1 | Viewed by 3307
Abstract
Ecological design is crucial in shaping contemporary, resilient, and livable cities. The Santa Cruz de Tenerife Refinery, a prominent landmark in the Mid-Atlantic, serves as an exemplary case study for understanding advanced metropolitan processes and integrating trans-scalar, transdisciplinary, and nature-based solutions (NBS) practices [...] Read more.
Ecological design is crucial in shaping contemporary, resilient, and livable cities. The Santa Cruz de Tenerife Refinery, a prominent landmark in the Mid-Atlantic, serves as an exemplary case study for understanding advanced metropolitan processes and integrating trans-scalar, transdisciplinary, and nature-based solutions (NBS) practices into urban contexts. This article explores the challenges of transforming obsolete industrial areas, including the refinery’s decommissioning process, its port, and industrial heritage value, and their relationship with the sea, into vibrant urban cores. It examines innovative strategies for land use, decontamination, and urban resilience, which are vital for fostering adaptability and recovery from natural and anthropogenic disasters. By emphasizing the refinery’s connection to Santa Cruz de Tenerife and its metropolitan area, as well as its coastal interface, this study proposes a comprehensive methodology to assess the territorial impacts of urban processes and guide project decisions toward enhancing the quality of life for the region’s residents. Full article
(This article belongs to the Topic Spatial Decision Support Systems for Urban Sustainability)
Show Figures

Figure 1

Back to TopTop