Abstract
Urban rail transit is one of the vital lifeline projects of megacities worldwide. While it brings convenience and economic growth to the city, the construction of urban rail transit projects is often associated with safety accidents. Emergency preparedness plays a significant role in the prevention of safety accidents and emergency rescue in urban rail transit construction projects. However, the extant literature rarely looks into this topic. The aims of this study are to review the emergency preparedness of current urban rail transit construction projects in China, to summarize their key elements, to identify their advantages and limitations, and to make recommendations accordingly. To achieve these goals, this study systematically investigates the emergency preparedness documents implemented by 52 cities in mainland China; from these, five key elements of emergency preparedness are systematically reviewed: organization; monitoring and early warning; emergency response; post-disaster recovery and reconstruction; emergency support. The advantages and limitations of existing emergency preparedness are examined, and recommendations for updates to emergency preparedness are made based on the experience and knowledge of advanced economies. The findings of the study can enhance understanding among authorities and industry practitioners of emergency preparedness as it is implemented in current urban rail construction projects. It can also provide a practical reference for the improvement of emergency preparedness of urban rail transit construction projects in the future, thereby contributing to the resilience and long-term sustainability of urban rail transit systems.
1. Introduction
With rapid economic development and continuous urbanization, urban rail transit has become a significant mode of transport worldwide due to its advantages: large capacity, speed, and great punctuality [1]. Unfortunately, a variety of accidents occur at urban rail transit construction sites as a result of complicated underground environments and high safety risks; these cause considerable adverse consequences, including high casualty rates, huge economic losses, and environmental disruption [2,3]. These accidents pose significant risks to both human life and property, while also threatening the environmental, social, and economic sustainability of urban systems. Emergency preparedness can proactively prevent and respond to safety accidents, reducing negative impacts on enterprises and societies. Enhancing the resilience of urban infrastructure can ensure that it plays a crucial role in ensuring the sustainability of urban systems, safeguarding both economic stability and environmental integrity. Therefore, much attention has been directed to the emergency preparedness of urban rail transit construction projects.
Emergency preparedness stands as a pivotal component of emergency management, encompassing diverse activities including planning, training, and exercising [4]. It constitutes a preformulated work plans and frameworks designed to address emergency events; these help governments to take rapid and accurate measures in emergencies [5]. Emergency preparedness has been widely used in numerous countries for effectively responding to construction accidents. For example, in the United States, the National Institute for Occupational Safety and Health developed a principal emergency response and preparedness plan to reduce casualties on construction projects [6]. Similarly, Japan’s International Cooperation Agency drafted safety plans for construction projects to avert and diminish occupational accidents [7]. In China, the Ministry of Emergency Management issued emergency preparedness for construction industries, prioritizing the safeguarding of lives and property [8].
China has expedited the expansion of urban rail transit construction due to the continuous urbanization of metropolitan areas [9]. It has remained a global leader in network size and passenger volume in urban rail transit. According to the Ministry of Transport of the People’s Republic of China [10], urban rail transit has been in operation in 52 cities of mainland China as of February 2023, covering an operating mileage of 9628.2 km. Nevertheless, the construction of urban rail transit projects is inherently fraught with risks [11], and the frequency of accidents in China’s urban rail transit construction projects has witnessed a consistent upward trajectory in the past two decades [12]. For example, in 2008, a large-scale collapse accident occurred at the construction site of Xianghu Station of Hangzhou Metro Line 1, resulting in 21 fatalities and causing a direct economic loss of around CNY 49 million (approximately USD 6.71 million) [3]. In 2021, a collapse occurred during the construction of Tianjin Metro Line 4, resulting in the tragic loss of four lives and injuries to one individual [13]. The occurrence of safety accidents has not only resulted in casualties and economic losses but has also drawn widespread societal attention to the emergency management of urban rail transit construction projects. To better understand and address the issues associated with urban rail transit construction, safety accidents are defined as accidents occurring during the construction, renovation, expansion, or demolition of urban rail transit projects that pose a threat to the safety of personnel, result in casualties or property damage, or involve construction-related issues that may jeopardize social and public safety. Governments have begun to prioritize emergency preparedness and have taken corresponding measures to ensure emergency rescue, aiming to improve the emergency response capability to such accidents. Hence, to address these safety accidents, a lot of cities where urban rail transit construction projects are being implemented have released emergency preparedness plans. The rapid development of urban rail transit in China has posed significant challenges to urban safety management. With the increasing frequency of safety accidents, it remains unclear whether the existing emergency preparedness documents can effectively guide emergency response efforts. While some studies have explored emergency preparedness in other contexts, previous research lacks a systematic analysis and synthesis of emergency preparedness for urban rail transit construction projects in China. Furthermore, despite 52 Chinese cities having issued such emergency preparedness documents, there has been no comprehensive investigation into their common features or their actual effectiveness in guiding emergency response practices during disruptive events. This gap highlights the necessity of conducting a systematic study of these emergency preparedness documents to identify their key elements, advantages, limitations, and potential areas for improvement.
This study aims to investigate the emergency preparedness of China’s urban rail transit construction projects, to identify its possible deficiencies, and to provide recommendations accordingly. This study can contribute to the design and update of emergency preparedness plans in the future by unveiling the advantages and limitations of emergency preparedness approaches that have been implemented in urban rail transit construction projects in China; this is the country that currently has the most dynamic urban rail transit construction sector in the world. Additionally, the findings of this study are informative to industry practitioners as they can serve as a reference for the global community of construction emergency preparedness and be of practical value.
2. Background
2.1. Urban Rail Transit Construction in China
The first subway opened for operation in London in 1863; thus, urban rail transit has a long history spanning over 150 years [14]. Due to limitations at economic and technical levels, China’s urban rail transit started relatively late. In the early 20th century, the earliest form of urban rail transit was trams in China. By the 1950s, China began to prepare for the construction of an urban rail transit network. During this period, urban rail transit not only served as a means of transportation but also took into account the need for civil defense. The first Chinese urban rail transit project commenced in 1965, covering a distance of 23.6 km. In the 1990s, governments instituted policies to regulate urban rail transit construction, owing to the high number of construction projects required and their substantial engineering costs. In the early 21st century, China’s urban rail transit construction entered a period of high-speed development aiming to address certain challenges, such as traffic congestion and environmental pollution, brought about by rapid urbanization [15]. Up to 2022, 51 cities in mainland China had rail transit projects under construction, totaling 6350.55 km in length, with an annual investment of CNY 544 billion (approximately USD 75 billion) [16]. Nowadays, the urban rail transit network in China is still expanding continuously and is assuming an increasingly prominent role in public transportation.
2.2. Safety Accidents in the Urban Rail Transit Construction Sector of China
Urban rail transit construction projects inherently entail high risks, involving various complex and variable construction activities [11]. Despite the continuous expansion of urban rail transit construction in China, safety concerns persist [17]. Predominant urban rail transit accident types encompass collapse, falls from heights, and object strikes [18]. Collapse accidents are the most frequent type of urban rail transit construction accident in China. In 2008, the Hangzhou subway collapse resulted in 21 deaths and 24 injuries; this was the deadliest accident in the history of China’s urban rail transit construction [19]. In accordance with incomplete statistical data, a total of 217 accidents in urban rail transit construction were reported between 2003 and 2022 [20]. Particularly, from 2014 to 2018, urban rail transit construction witnessed a total of 108 safety accidents, resulting in a cumulative death toll of 142 individuals [21]. The data reveal a high frequency of safety accidents in urban rail transit construction projects, resulting in significant casualties. The severity of these accidents is closely related to the characteristics and methods of urban rail transit construction, the types and nature of the accidents, and the effectiveness of emergency rescue efforts. Overall, the state of safety in China’s construction industry remains challenging [22]. Meanwhile, numerous urban rail transit projects are still underway nationwide, indicating that governments are under pressure to guarantee the safety of these ongoing endeavors. Hence, developing effective emergency preparedness approaches for safety accidents in construction projects has become necessary, being of high priority for governments at all levels in China.
2.3. Emergency Preparedness for Construction Projects of China
Emergency preparedness is an embodiment of the results of emergency management, which explains both the requirements of response to emergencies and the way to deal with them [23]. The term emergency preparedness has been used as the basis for individual, state, and national emergency preparedness programs. The program is designed to build, maintain, and improve operational capabilities necessary for the prevention, protection, response, and recovery of all types of domestic accidents. Multiple definitions of emergency preparedness exist in the literature. Perry and Lindell [4] proposed that emergency preparedness refers to a constructive response to external threats that aims to minimize the adverse impacts of events on individual health and safety, as well as the integrity of physical structures and systems. Slepski [5] recognized that emergency preparedness means utilizing preprepared knowledge and skills to respond to natural disasters, accidental disasters, public health accidents, social security accidents, or other emergencies. Calixto and Larouvere [24] regarded emergency preparedness as a series of actions implemented in the context of disasters, involving communication, risk analysis, emergency support, and other measures necessary to minimize the impact of accidents. Ni et al. [25] conceptualized emergency preparedness as a systematic roadmap for addressing both natural and humanmade hazards, encompassing elements of prevention, mitigation, preparedness, response, and recovery in emergencies. Although a unified definition remains lacking, emergency preparedness in different definitions has the same core, namely utilizing the various preparedness statuses of human labor, materials, and finances to respond to emergencies.
The construction industry is one of the most hazardous industries worldwide [26]. Emergency preparedness is very necessary for construction industries, as it can help stakeholders identify issues promptly and implement corrective measures, ensuring the safety of construction workers’ lives and protecting the property of investors or other interested parties. China commenced the establishment of an emergency management system following the SARS outbreak in 2003 [27]. The State Council issued the Regulations on the Administration of Work Safety in Construction Projects in the same year [28]; these are the first administrative regulations on work safety management in construction projects in China. These regulations explicitly mandate that governmental authorities at or above the county level, as well as construction entities, develop emergency preparedness plans for construction projects. Since then, the establishment of emergency preparedness has been in full swing. In 2008, Beijing released emergency preparedness specifically for urban rail transit construction accidents [29]. Subsequently, several provinces have initiated the customization of emergency preparedness plans that are tailored to urban rail transit construction projects.
In the past decade, several studies have been carried out to investigate emergency preparedness in Chinese construction projects. Sun and Li [30] compiled specific emergency preparedness documents that are suitable for subway collapse accidents. Liu [31] proposed a generalized stochastic Petri model that can explore the rationality of the emergency response process for construction accidents. Chen et al. [32] proposed a model that can assess the effectiveness of emergency preparedness plans implemented in the railway sector with the aid of a network analysis method and a data envelopment analysis method. Luo et al. [33] developed a unified emergency preparedness repository and used BIM technology to visualize the emergency preparedness knowledge. Li et al. [34] used a Petri-net-based approach to model and analyze the time and resource issues that arise during the implementation of subway fire emergency preparedness plans. Ni et al. [35] proposed a rapid emergency preparedness generation method to cope with unconventional emergencies. The method included an emergency preparedness repository covering a large number of emergency response experiences. Wu et al. [36] developed an emergency preparedness evaluation model for subway flood disasters by using linguistic intuition fuzzy sets and structural entropy weight methods. In order to explore the operability of the emergency preparedness plans, Wang et al. [37] brought forward a decision model of emergency preparedness for metro station construction phases based on an intuitionistic fuzzy set of TOPSIS-GRA.
Based on the literature review provided here, it can be found that insufficient attention has been directed towards emergency preparedness in urban rail transit construction projects in the extant literature. There is a deficiency in systematic investigation concerning emergency preparedness for ongoing urban rail transit construction projects, particularly on the aspects of their common characteristics and effectiveness, which could enrich our understanding of the advantages and limitations of emergency preparedness.
3. Methods
The research process of the study is shown in Figure 1. Figure 1 demonstrates the research logical framework of this study, including the complete process of data collection, analysis, and summarization. This study endeavored to gather government documents on urban rail transit construction projects in China as the sample data. The emergency preparedness documents of 52 cities in mainland China were retrieved from the websites of city governments, emergency management agencies, and official media. Then, this study summarized the key elements of the prevailing emergency preparedness plans and analyzed the content and functions of each key element through content analysis and frequency statistics. After that, the advantages and limitations within the current emergency preparedness frameworks were identified by comparing emergency preparedness plans with those of some advanced economies. Lastly, this study proposes guidelines for the future development of emergency preparedness design.
Figure 1.
Flowchart for the study process.
This study utilized the approach of content analysis to investigate emergency preparedness documents for urban rail transit construction projects issued by 52 cities in China. Content analysis is a systematic analytical approach that allows researchers to analyze textual data to identify and aggregate frames, i.e., patterns of research content to address a research question [38]. This approach is particularly well suited to the study of textual information and documents in multiple formats, including accident reports, meeting minutes, books, press releases, and governmental documentation [39]. This study used frequency statistics and comparisons as tools for content analysis. Frequency statistics is a commonly used method in statistics; it refers to the analysis of the occurrence or distribution of variables in a given dataset [40]. In this study, the frequency statistics method was used to extract key elements in emergency preparedness plans. The extracted key elements contributed to a substantial understanding of the whole process of emergency preparedness implementations. A comparison can help in the extraction of abstract concepts from concrete examples [41], and facilitate the classification and organization of knowledge [42]. This study compared emergency preparedness plans in China with those in some advanced economies, including the United States, Canada, Japan, and the United Kingdom, summarizing the advantages and limitations of current emergency preparedness and providing corresponding recommendations. The results generated by these methods can assist policymakers in gaining comprehensive insight into emergency management practices, thereby enabling the development of effective strategies and policies in this field.
4. Results
In this study, all the first-level headings in the documents were categorized thematically by visually examining the 52 emergency preparedness documents; the key elements of these 52 urban rail transit emergency preparedness documents were derived through frequency statistics. Based on the review, five key elements that are embedded in the 52 emergency preparedness documents were identified: organization, monitoring and early warning, emergency response, post-disaster recovery and reconstruction, and emergency support. These elements are depicted in Figure 2. The concepts and fundamental contents of each key element are presented in more detail below.
Figure 2.
Key elements of emergency preparedness for urban rail transit construction projects.
Organization ranked first, appearing in all 52 emergency preparedness documents. This indicates that organization is an indispensable part of all urban rail transit emergency preparedness documents. Organization plays a crucial role as a coordinating mechanism, assuming comprehensive responsibilities for information gathering, processing, and decision making. Emergency response also received a first ranking, also appearing in all 52 emergency preparedness documents. This shows that all emergency preparedness documents emphasize specific measures and operational procedures for emergency response. Emergency support received the third ranking, appearing in 51 of the emergency preparedness documents. Monitoring and early warning ranked fourth, appearing in 48 of the emergency preparedness documents; this indicates that most emergency preparedness documents include monitoring and early-warning mechanisms. Post-disaster recovery and reconstruction received the fifth ranking, appearing in 40 emergency preparedness documents. While this element is mentioned less frequently than other elements, it is still an essential component of the emergency preparedness framework. Based on the procedures for emergency preparedness, the concepts and fundamental contents of each key element are presented in more detail below.
4.1. Organization
During emergencies, information continuously emerges and requires real-time, accurate feedback to the appropriate destinations [43]. Acting independently rather than cohesively may lead to complications in the overall emergency response [44]. In this sense, organization plays a crucial role as a coordinating mechanism, assuming comprehensive responsibilities for information gathering, processing, and decision making. Generally, organization primarily comprises leadership institutions, working bodies, and response units. The emergency command center serves as the leading body for emergency response operations [45], and is responsible for directing and coordinating responses to safety accidents in urban rail transit construction projects. The emergency command center’s office is a permanent functional department that is under the supervision of the government’s general office at multiple administrative levels. It functions as the daily working body, taking specific responsibility for the routine supervision and coordination of safety accidents, and establishing on-site emergency command centers as per requirements. The response units consist of relevant municipal departments, district governments, and affiliated organizations.
Inter-organizational cooperation is highly crucial in emergency preparedness since it involves various resources and specialized knowledge, necessitating collaborative efforts among professional participants to collectively undertake rescue tasks and responsibilities [46]. Within the emergency preparedness document, a dedicated section delineates various emergency response units and their respective roles. Understanding the actual involvement of response units in emergency events can assist decision-makers in gaining insights into their response capabilities and resource commitment. This enables optimized resource allocation based on frequency and efficiency in subsequent emergencies, ensuring maximum resource utilization and enhancing rescue effectiveness. Therefore, this study conducted a frequency statistics analysis on these diverse response units, aiming to assess the extent of their involvement in response activities and identify units with higher levels of participation, as indicated in Figure 3.
Figure 3.
Distribution of response units of emergency preparedness.
Among the 52 identified documents, only 39 of them provided listed introductions for the relevant units. Therefore, participation data were derived from these 39 documents. Figure 3 illustrates that the Public Security Bureau, Health Commission, Publicity Department, Housing and Urban–Rural Construction Commission, and Transportation Commission are the top five units with the highest levels of involvement, appearing in 39, 39, 38, 37, and 36 of the documents, respectively. This suggests their high priority in rescue operations, warranting a concentrated allocation of resources to these units. The statistical results in Figure 3 can also help assess resource commitment. The low frequency of appearances of response units suggests their low priority in emergency rescue. For example, the frequencies of the appearance of the People’s Procuratorate and the Intermediate People’s Court are relatively low, with each mentioned only once. This suggests their high priority in rescue operations, warranting a concentrated allocation of resources to these units. The statistical results in Figure 3 can also help assess resource commitment. The low frequency of appearances of response units suggests their low priority in emergency rescue. Consequently, there is no immediate need to mobilize these units. They can remain on standby until specific demands arise.
4.2. Monitoring and Early Warning
The monitoring and early-warning mechanism outlined in this study was derived from an analysis of 52 emergency preparedness documents for urban rail transit construction projects. Based on the common elements identified in these documents, the key components of the monitoring and early-warning systems were summarized, consisting of three main steps: information monitoring, accident early warning, and accident prevention. Information monitoring requires that urban rail transit construction units establish a construction monitoring system and an operation mechanism in conjunction with stakeholders to summarize and analyze construction information. Then, detected information is reported to both the urban rail transit owner and the Housing and Urban–Rural Development Commission (HURDC). It is worth mentioning that the HURDC is the administrative unit that manages all affairs of the construction industry within its jurisdiction. Subsequently, the HURDC will enhance the daily supervision of urban rail transit construction safety and establish regular consultation and information-sharing mechanisms with public security, emergency, meteorological, and health committees. Verified information on safety accident warnings needs to be promptly reported to the emergency command center. Accident early warning refers to various warning levels identified based on the degree of harm or potential harm, the scope of impact, and the extent of influence. In China, there are four early-warning levels (Level I, particularly significant; Level II, major; Level III, moderate; and Level IV, general), and the corresponding colors are blue, yellow, orange, and red. Once a warning is issued, urban rail transit construction units and response units must take precautions. For accident prevention, this system means that stakeholders take emergency measures to prevent accidents. Urban rail transit construction units enhance their rescue procedures, promptly stock emergency materials, and equip rescue equipment. Simultaneously, government agencies strengthen education and training for emergency personnel and conduct emergency response drills. A flowchart is provided in Figure 4 showing the process of monitoring and early warning.
Figure 4.
Flowchart for the entire process of monitoring and early warning.
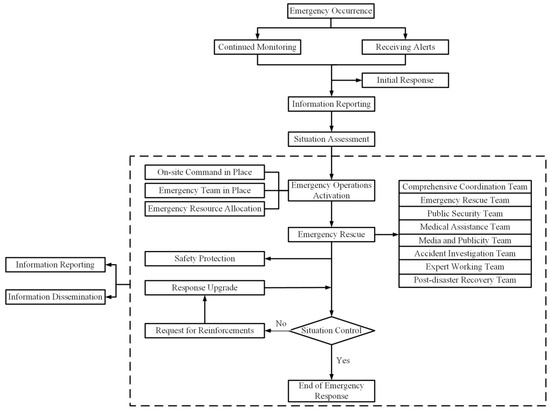
4.3. Emergency Response
Emergency response is the primary approach for preventing the escalation of accidents and minimizing the impact of emergencies [47]. It is a complex process involving various personnel and departments [48]. A typical emergency response process not only includes how each department performs its tasks but also entails collaboration and interaction among different departments. The seven key components of emergency response were derived from a content analysis of 52 emergency preparedness documents. These components—information reporting, initial response, emergency operations activation, emergency rescue, information dissemination and news reporting, safety protection for emergency personnel and the public, and end of emergency response—were identified as common practices across the reviewed documents. A flowchart is provided in Figure 5 showing the entire process of emergency response, consisting of the seven essential components.
Figure 5.
Flowchart for the entire process of emergency response.
Initially, information reporting refers to a process in which, when an accident occurs in construction projects, the construction units report to the emergency command center promptly. The format of the information report must adhere to specified guidelines. In urgent situations where a written report cannot be promptly generated, a telephonic or short message report can be used instead. Initial response refers to a process that requires urban rail transit construction units to undertake preliminary measures based on the actual situation prior to initiating the emergency response. For instance, they can organize rescue and medical treatment for injured personnel and implement other assistance measures. Then, according to the nature and level of safety accidents for urban rail transit construction projects, emergency operations activation will be performed. The actual emergency level is closely related to the early-warning level; sometimes, it may differ. Based on the controllability, severity, and scope of the accident, the emergency response in China’s urban rail transit projects is classified into a Level I response (particularly major accidents), a Level II response (major accidents), a Level III response (significant accidents), or a Level IV response (general accidents). Each response level entails corresponding working responsibilities and authorities for the emergency command center. If the situation becomes difficult to control or escalates, the organization in charge of emergency rescue should report to the higher-level emergency agency promptly and adjust the response level accordingly. Emergency rescue is conducted according to the emergency response level. In this process, the Emergency Command Center must promptly unify and coordinate professional emergency response teams for carrying out rescue operations. If the situation has the potential to go beyond their own capacity to control, they are supposed to request reinforcements from higher-level or other regional professional emergency forces.
Based on an examination of 52 emergency preparedness documents, only 35 documents were found to have provided explanations for the included emergency response teams, as shown in Figure 6. This figure illustrates that the primary emergency teams engaged in the emergency response for China’s urban rail transit projects include an emergency rescue team, a medical assistance team, a public security team, a media and publicity team, comprehensive coordination teams, an expert working team, a post-disaster recovery team, a logistics team, an accident investigation team, and an environmental protection team; these teams ensure the effectiveness of the emergency response. Emergency rescue teams appeared 35 times in the documents, indicating that they are the most frequently mentioned and that their provision is considered to be the most critical component in all emergency plans. Medical assistance teams and public security teams both appeared 33 times, highlighting their significant role in addressing injuries and ensuring public safety during an emergency. Media and publicity teams appeared 30 times, highlighting their importance in information dissemination and communication. Comprehensive coordination teams were mentioned 28 times, showing their importance in coordinating various emergency response units. Expert working teams were mentioned 26 times, emphasizing the need for professional expertise in supporting decision making and managing emergencies.
Figure 6.
Teams involved in 52 emergency preparedness documents.
Effective information dissemination and news reporting are crucial in successful emergency responses. Information must be disseminated effectively and promptly through various channels, such as spokespersons, the internet, and television, providing detail on specific contents of an accident’s location, nature, casualties, property losses, and rescue progress. Furthermore, safety protection for emergency personnel and the public is also a priority for rescue efforts. Emergency personnel carry appropriate professional protective equipment as needed and adopt safety protection measures, strictly adhering to the relevant regulations for entering and leaving the accident site. Based on the characteristics of a given accident, the necessary protective measures for ensuring public safety and basic living support should be promptly arranged and deployed, including medical and living assistance for the public, as well as evacuation and shelter routes and locations. Once an accident site is under control, the end of emergency response is confirmed and announced by the Emergency Command Center following on-site monitoring and evaluation by the expert working team.
4.4. Post-Disaster Recovery and Reconstruction
Recovery is a critical phase of emergency management. It is defined as a coordinated process aimed at facilitating the reconstruction of physical infrastructure and the restoration of emotional, social, economic, and physical well-being in disaster-affected areas [49]. Post-disaster recovery involves resource allocation and strategy implementation. The rationality of policy implementation and its consideration for human well-being can impact public trust in the government and the efficiency of post-disaster reconstruction [50]. Therefore, post-disaster recovery and reconstruction is crucial; it is sometimes even more important than disaster prevention and relief. The main components of emergency preparedness in China’s urban rail transit construction projects can be summarized as follows: post-disaster handling, insurance, accident investigation and evaluation, and reconstruction. A flowchart is provided in Figure 7, showing the process of post-disaster recovery and reconstruction.
Figure 7.
Flowchart for the entire process of post-disaster recovery and reconstruction.
Post-disaster handling refers to post-disaster handling work carried out for casualties in urban rail transit construction safety accidents, including proper arrangements for the injured, compensation for requisitioned materials, and restoration of emergency rescue materials. Insurance serves as a mechanism to compensate for economic losses caused by natural disasters or accidents, or to provide insurance benefits to individuals in case of death or disability. It can be regarded as a manifestation of societal welfare, contributing to the financial security of policyholders and averting potential economic hardships following an accident [51]. The provision of post-disaster funds can accelerate the recovery of both families and communities. Thus, insurance serves as a protection method to provide insurance claims for emergency personnel and insured units and personnel affected by safety accidents in China’s urban rail transit construction projects. Accident investigation and evaluation is carried out in parallel with insurance claim processing. Once the state of emergency is terminated, the accident investigation team immediately examines the accident’s root causes, assesses casualties, evaluates the extent of the impact, and quantifies economic losses. Simultaneously, the emergency rescue countermeasures that are taken to respond to safety accidents during the urban rail transit construction period are evaluated to determine whether the rescue effort was in error. Then, investigating teams formulate preventive and remedial measures. Lastly, reconstruction is performed to repair the damaged construction facilities, following the recommendations of the investigation and evaluation report.
4.5. Emergency Support
Emergency support refers to various guarantee measures taken to ensure the smooth implementation of emergency preparedness. Among these 52 cities’ emergency preparedness documents, 51 cities listed the contents of emergency support. Specific support items mentioned in the 51 documents are plotted in Figure 8. The figure reveals that the key emergency support measures of China’s urban rail transit construction projects include emergency team support, material support, funding support, communication and information support, technical support, transportation support, medical and health support, and public security support. The results show that these types of support appeared in more than half of the documents. The relatively high frequencies of occurrence suggest that these support types play a crucial role in emergency preparedness and may be essential for ensuring the effectiveness and timeliness of emergency responses. These emergency support measures enable government agencies to respond systematically and efficiently to safety accidents, maximizing the protection of public safety and interests.
Figure 8.
Emergency support involved in 52 emergency preparedness documents.
5. Discussion
5.1. Advantages of the Prevailing Emergency Preparedness
5.1.1. Resource Integration at High Levels
The integration of available resources is seen as a key element in being able to defuse various risks and successfully respond to multiple emergencies [52]. China’s emergency preparedness system has its strengths in this regard, as it has a high ability to integrate all available resources to complete major missions. By reviewing urban rail transit emergency preparedness documents, it can be summarized that all the emergency command centers carried out unified command of public security, firefighting, health, and other rescue forces the first time they were required. The contents of the 52 emergency preparedness documents for urban rail transit construction projects all emphasize the need for unified command of emergency rescue. The emergency command center needs to have unified command of public security, firefighting, health, and other rescue forces the first time they are needed. For example, in the case of the Chengdu Metro Line 17 collapse accident in 2021 [53], the accident investigation report described the emergency response situation in detail, including information such as the times for the arrival of the police and the ambulance. The emergency command center mobilized the main person in charge of health, fire and rescue agencies, metro construction, and other units to rush to the scene to organize and carry out emergency disposal and rescue work. China’s emergency preparedness system incorporates public security, traffic police, fire and rescue, and other public services into a unified command system, making resources highly centralized. It always organizes all the human, material, and financial resources of society to form a strong social rationality to withstand the challenges of various risks and disasters. When an urban rail transit construction safety accident occurs, the municipal government can immediately set up an emergency command center to unify command and dispatch all kinds of rescue resources and forces. If the local rescue resources are not enough to cope with the safety accident, emergency resources from other cities can also be deployed through the emergency linkage mechanism under the system. This reflects the emergency concept that, when disaster strikes, help comes from all sides and greatly enhances the effectiveness of emergency rescue.
5.1.2. Positive Organizational Citizenship Behavior
According to Organ [54], organizational citizenship behavior (OCB) is a form of self-determined individual behavior that is not explicitly or specifically regulated by a formal organizational compensation system, but which plays an important role in contributing to the overall efficiency and effective functioning of an organization. It refers to voluntary employee behavior that goes beyond the call of duty [55]. Emergency rescue forces in China show positive organizational citizenship behaviors. They promise loyalty to the Chinese communist party, serve the people, have a strong sense of responsibility, and are dedicated to carrying out rescue work. The requirements in the emergency preparedness documents for urban rail transit construction projects are people-oriented and safety-first. The organization should prioritize the people’s interests under any circumstances and is willing to protect people’s lives and health at all costs. Therefore, when a safety accident occurs in urban rail transit construction projects, emergency rescue personnel are always the first to arrive at the construction site and undertake various tasks such as emergency search and rescue. Moreover, China has emergency rescue organizations spontaneously formed by the private sector, for example, Blue Sky Rescue [56]. In 2019, in the Guangzhou urban rail transit collapse accident, members of the Blue Sky Rescue team worked together with the fire and rescue team to carry out rescue work at the scene and participated in the development of rescue plans [57]. Some people around the accident also participated in the rescue on their own initiative, such as by purchasing living supplies in an effort to provide security for the rescue operation. All of these emergency volunteer services reflect active organizational citizenship. In addition, emergency preparedness documents for urban rail transit construction projects emphasize the recognition and reward of emergency response advanced units and individuals. This support fosters a heightened sense of professional pride and appeal, which in turn has a positive effect on organizational citizenship behavior of emergency rescue personnel.
5.2. Limitations of the Prevailing Emergency Preparedness Plans
This study compared China’s emergency preparedness documents in urban rail transit construction projects with those of advanced economies, including the UK, the United States, Canada, and Japan, to better understand the differences in emergency preparedness for urban rail transit construction projects across countries. Table 1 shows the key features of coordination in emergency response, post-accident psychological intervention, and education and training in emergencies in China, the UK, the United States, Canada, and Japan. Through this comparison, the study highlights several limitations in China’s current emergency preparedness documents, as follows: (1) the lack of a detailed coordination mechanism among emergency response units; (2) the absence of post-accident psychological intervention mechanisms for victims and rescuers; (3) insufficient focus on emergency education and training for construction workers.
Table 1.
Comparison of emergency preparedness documents between China and some advanced economies.
5.2.1. Poor Coordination in Emergency Response Units
One limitation found in the existing emergency preparedness for urban rail transit construction projects in China is that the documents of emergency preparedness only define the responsibilities of each emergency response unit and do not clearly explain how the various emergency response units should cooperate with each other. This is a very fatal flaw. This is because most of the emergency response units involved in emergency preparedness are equal at the administrative level and are not subordinate to each other. In the absence of a good coordination mechanism, it is difficult for each emergency response unit to carry out emergency rescue work harmoniously and efficiently. Unlike China, emergency preparedness for urban rail transit construction projects in some advanced economies provide detailed descriptions of coordination between organizations involved in rescue. For example, in the United States, the authorities responsible for urban rail transit projects will sign agreements with fire departments, emergency medical services departments, and police departments [58]. These agreements specify clearly how the coordination between different organizations is carried out in response to safety accidents occurring in urban rail transit construction projects. Additionally, successful emergency response requires shared information resources among multiple response units [59]. In the absence of a good coordination mechanism, it is difficult to share information, and it may also cause various units to shirk responsibilities onto each other, affecting the efficiency of emergency rescue work.
5.2.2. Insufficiency of Post-Accident Psychological Intervention
There is now increasing recognition of the importance of the psychological impact on victims of disasters [60]. However, the current emergency preparedness mainly focuses on financial compensation for accident victims and their families and ignores their psychological recovery. After a safety accident occurs in an urban rail transit construction project, unlike physical injuries that are easily identifiable, psychological injuries may take a while to show up and maybe long-lasting. In addition, these psychological effects are not only experienced by accident victims and their families; many rescue workers who experience stress reactions during accidents also suffer from psychological issues [61]. This is because they have been exposed to psychologically traumatic events such as witnessing an accident scene or death. Therefore, active psychological intervention for rescue workers after an event is also needed. However, existing emergency preparedness documents for urban rail transit construction projects lack post-disaster psychological intervention mechanisms, which results in little psychological support for accident victims and rescuers. By contrast, some advanced economies have more specific psychological intervention measures. For example, the UK’s “Health and Safety in Construction” refers to a broad spectrum of social and psychological support for survivors. The multi-agency support teams are established, consisting of local social services, health authorities, police family liaison officers, and voluntary organizations. Similarly, in Japan, authorities emphasize the implementation of psychological care measures for disaster victims, forming and deploying disaster mental health teams to ensure that affected individuals receive appropriate psychological treatment. These indicate that psychological intervention for victims and their families, as a crucial component of emergency preparedness, needs to be incorporated into China’s emergency preparedness documents for urban rail transit construction projects.
5.2.3. Lack of Education and Training in Emergencies
It can be seen from the emergency preparedness documents for urban rail transit construction projects collected in this study that Chinese governments focus on elaborating rescue-related content in emergency response, while the content regarding emergency knowledge and safety precautions is relatively limited. By contrast, many advanced economies attach great importance to the prevention of safety accidents in their emergency preparedness documents. Advanced economies pay great attention to the safety training of construction workers and include a lot of detailed guidance to prevent accidents actively. For example, “The Guidance for the Management of Safety for Construction Works” released in Japan contains specific technical guidance for accident prevention, and emphasizes preventing accidents is the foundation of safety emergency preparedness [7]. The “Recommended Practices for Safety & Health Programs in Construction” issued by the United States requires education and training for construction workers to assist construction workers in identifying and preventing activities that may cause serious risks to ensure that workers have sufficient safety knowledge and skills on construction sites [62], thereby reducing accidents happened. The “Construction Health and Safety Action Plan” released by Canada also emphasizes that construction safety training for workers cannot just stay in one training but should focus on building a health and safety training strategy for the entire career [63]. The UK’s “Health and Safety in Construction” also emphasizes that preventive policies and procedures can help ensure that the risk of emergencies is eliminated or minimized [64].
After analyzing the 52 emergency preparedness documents, it was found that the existing emergency preparedness plans for urban rail transit construction projects in China mainly emphasize the key role played by the government in the emergency process and lacks content on emergency knowledge education and training for construction project practitioners. Due to the lack of adequate education and training in emergencies, many construction workers do not know how to respond effectively in dangerous situations and therefore miss the best opportunities for self-rescue [65,66]. In addition, existing emergency preparedness documents place stress on the work requirements for safety education, training, and emergency drills, but they do not include guidance on specific training and drill details. This results in a lack of unified standards in safety education and training among different construction companies, which is not conducive to the effectiveness of emergency preparedness plans.
5.3. Recommendations
5.3.1. Optimizing the Mechanisms for Emergency Management Collaboration
Effective emergency management relies on mutual coordination between emergency response units [67]. Urban rail transit construction projects are carried out in an underground engineering environment, where evacuation of personnel in the event of a safety accident is different from the situation aboveground. In this case, safety accidents are more likely to result in construction personnel casualties and potential hazards to surrounding structures. Therefore, there is an increased need for coordinated collaboration among various emergency response units [68]. However, the investigation reports of the Foshan Metro Line 2 Accident [69] and the Guangzhou Metro Line 11 Accident [70] both highlighted that insufficient implementation of primary responsibilities by construction companies and the absence of an effective emergency coordination mechanism were indirect causes of the accidents. These issues not only led to inefficient emergency responses but also highlighted the necessity for an institutionalized coordination mechanism. Therefore, it is recommended that urban rail transit construction projects incorporate a clear, institutionalized coordination mechanism into their emergency preparedness documents to provide comprehensive guidance for cross-unit collaboration during the construction phase. These documents should clearly define the specific roles and responsibilities of each emergency unit, including the construction team, health committee, public security departments, and other government emergency agencies. Furthermore, collaborative management heavily relies on resource sharing [71], but in practice, factors such as technology, policy, and legal barriers often obstruct resource sharing. The absence of a unified information-sharing platform has resulted in significant delays in resource allocation and communication, further affecting the timeliness and effectiveness of emergency response. It is suggested that urban rail transit construction projects include institutionalized information-sharing protocols in their emergency preparedness documents and promote the establishment of a centralized emergency management resource-sharing platform. This platform should enable real-time access to critical data, such as resource availability, deployment updates, and coordination status, ensuring smooth information flow between emergency units. In the event of an urban rail transit construction accident, such a platform could significantly enhance cross-unit collaboration efficiency, optimize resource allocation, and improve proactive and efficient emergency management, ultimately minimizing the impact of accidents and improving the overall response outcomes.
5.3.2. Involving More Psychological Intervention
Post-traumatic stress disorder (PTSD) commonly emerges as a psychological aftereffect of disasters [72]. Notably, human-made or technologically-driven disasters tend to yield higher rates of PTSD than natural calamities [73]. Given that safety accidents in urban rail transit construction projects are predominantly caused by human-made or technological factors, it becomes imperative for emergency preparedness plans to underscore psychological interventions, particularly within the context of long-term recovery. However, psychological intervention is often overlooked in current emergency practices. The investigation report of the Guangzhou Metro Line 21 Accident [74] detailed the economic compensation paid to the families of the victims, including full death benefits, but did not mention psychological intervention measures or long-term mental health support plans. This not only potentially leaves the psychological trauma of the victims’ families unaddressed but may also subject the rescue personnel involved in the accident to ongoing psychological stress, caused by witnessing severe casualties or working in high-risk environments, for example. Therefore, it is recommended that a dedicated post-accident psychological care section is included in emergency preparedness documents for urban rail transit construction projects, with clear, phased-intervention frameworks. Specifically, phased-intervention frameworks should include the following elements [75]: (1) early stage—immediately following an accident, provide psychological first aid to the families of the victims and rescue personnel to stabilize emotions and reduce acute psychological stress caused by the event; (2) middle stage—in the weeks and months following an accident, implement structured psychological health support programs, such as group grief counseling for the victims’ families, to help them cope with feelings of loss, and implement trauma support groups for rescue personnel, incorporating cognitive behavioral therapy to help them manage post-traumatic reactions caused by the accident; (3) long-term stage—in the months and years following an accident, use more advanced psychological interventions, such as systematic desensitization, combined with personalized mental health assessments, to address deeper trauma issues. Additionally, long-term mental health records should be established for the families of the victims and rescue personnel, ensuring continuous psychological support and regular follow-up. By introducing a systematic psychological intervention framework into the emergency preparedness documents, it will enhance the coverage and effectiveness of post-accident psychological care, thereby reducing the long-term psychological impacts of urban rail transit construction accidents.
5.3.3. Strengthening Training in Emergency Knowledge and Skills
Insufficient emergency capabilities often exacerbate the consequences of accidents, especially when on-site operations and emergency response measures are inadequate. The investigation reports of the Shijiazhuang Metro Line 2 Accident [76] and the Shenzhen Metro Line 14 Accident [77] indicated that the accidents were closely linked to improper on-site operations and inadequate emergency response measures. Similarly, the investigation reports of the Nanning Metro Line 1 Accident [78] and the Guangzhou Metro Line 14 Accident [79] highlighted that one of the causes was the lack of proper emergency training for workers involved in construction safety. These case studies emphasize the critical importance of emergency education and training for on-site personnel. Therefore, emergency preparedness documents should include detailed guidelines for emergency knowledge and skill training specifically for urban rail transit construction projects, requiring construction workers to participate in systematic emergency education and professional skills training programs. These programs should cover key aspects such as emergency procedures, risk identification, and on-site response techniques, offering a comprehensive approach from theoretical knowledge to practical application. Moreover, the effectiveness of the training must be verified through emergency drills. For instance, conducting emergency drills in urban rail transit construction projects can integrate multiple emergency response units, promptly identify gaps in preparedness, and provide valuable insights for revising and updating emergency preparedness documents. These drills not only evaluate the emergency response skills of personnel but also assess the preparedness of construction workers for emergency handling. In summary, strengthening emergency education and skills training for urban rail transit construction personnel is not only a necessary measure to prevent accidents but also a fundamental step to enhance overall emergency capabilities. In the context of the rapid development of urban rail transit, institutionalizing the integration of training and drills can significantly improve emergency response levels and ensure the safe progress of urban infrastructure projects.
6. Conclusions
This study conducted a comprehensive and systematic investigation of 52 cities’ emergency preparedness documents for urban rail transit construction projects in China. Five key and common elements of the 52 cities’ emergency preparedness were identified: organization, monitoring and early warning, emergency response, post-disaster recovery and reconstruction, and emergency support. Then, two advantages of the 52 cities’ emergency preparedness were detected: resource integration at high levels and positive organizational citizenship behavior. Additionally, this study offered a critique of the existing emergency preparedness documents. Three major limitations of emergency preparedness were exposed: poor coordination in emergency response units, insufficiency of post-accident psychological intervention, and lack of education and training in emergencies. Lastly, this study proposed three recommendations for the development of emergency preparedness in the future: optimize collaborative emergency management mechanisms; involve more psychological intervention plans; strengthen training in emergency knowledge and skills.
Although the objectives of the research have been achieved, the present study has limitations. Firstly, the study is mainly conducted based on a subjective content analysis of 52 cities’ emergency preparedness documents, which may lead to cognitive bias affecting the reliability and validity of the research. Additionally, the findings of the study are derived from the context of China only, which may lead to issues in generalization when applied to other countries.
Despite these limitations, the findings of this study remain valuable. This study contributes to the revision and updates of emergency preparedness documents within the construction industry by scrutinizing the current safety accident emergency preparedness of urban rail transit construction projects, summarizing the advantages and limitations of existing emergency preparedness, and proposing directions for emergency preparedness modifications in the future. Although this study focuses on emergency preparedness documents of urban rail transit construction projects in China, the findings provide a general research framework that can be adapted by other regions and countries to develop emergency preparedness documents that are tailored to specific local conditions. Moreover, recommendations proposed in urban rail transit emergency preparedness, such as optimizing collaborative emergency management mechanisms, can also be applied to other rail transport systems to strengthen their emergency response capabilities. These improvements help enhance the resilience and adaptability of construction projects, ensuring that they can quickly recover from safety incidents and continue progress, while minimizing impacts on project timelines and resource utilization. Furthermore, the findings of this study are useful to the practice as well. This is because they can provide industry stakeholders with a deeper understanding of emergency preparedness, which in turn can help them in improving the emergency preparedness documents that are currently in use.
For further research actions, an assisted emergency preparedness design system could be developed to enhance the efficient implementation and management of emergency preparedness documents. Also, based on the revealed limitations of existing emergency preparedness documents, potential research efforts could be directed toward the revision and improvement of emergency preparedness documents. Moreover, it would also be very interesting and necessary to develop emergency response synergy mechanisms, as this will improve the emergency preparedness process, enabling better rescue procedures.
Author Contributions
Conceptualization, M.S.; methodology, M.S. and S.G.; formal analysis, S.G.; investigation, S.G.; writing—original draft preparation, S.G.; writing—review and editing, M.S. and Z.Z.; supervision, M.S. and Z.Z. All authors have read and agreed to the published version of the manuscript.
Funding
This research was funded by Natural Science Foundation of Changsha (grant number: kq2402229) and Natural Science Foundation of Hunan Province, China (grant number: 2023JJ40055).
Data Availability Statement
Data are not publicly available, though the data may be made available on request from the corresponding author.
Acknowledgments
Special appreciation goes to the editors and reviewers whose constructive and invaluable comments and suggestions played a decisive role in significantly improving the quality of this work.
Conflicts of Interest
The authors declare no conflicts of interest.
References
- Zhou, Z.P.; Irizarry, J.; Zhou, J.L. Development of a database exclusively for subway construction accidents and corresponding analyses. Tunn. Undergr. Space Technol. 2021, 111, 15. [Google Scholar] [CrossRef]
- Xu, N.; Chang, H.; Xiao, B.; Zhang, B.; Li, J.; Gu, T.T. Relation Extraction of Domain Knowledge Entities for Safety Risk Management in Metro Construction Projects. Buildings 2022, 12, 16. [Google Scholar] [CrossRef]
- Zhang, S.; Sunindijo, R.Y.; Loosemore, M.; Wang, S.J.; Gu, Y.J.; Li, H.F. Identifying critical factors influencing the safety of Chinese subway construction projects. Eng. Constr. Archit. Manag. 2021, 28, 1863–1886. [Google Scholar] [CrossRef]
- Perry, R.W.; Lindell, M.K. Preparedness for emergency response: Guidelines for the emergency planning process. Disasters 2003, 27, 336–350. [Google Scholar] [CrossRef] [PubMed]
- Slepski, L.A. Emergency preparedness: Concept development for nursing practice. Nurs. Clin. N. Am. 2005, 40, 419–430. [Google Scholar] [CrossRef] [PubMed]
- Hallowell, M.R.; Calhoun, M.E. Interrelationships among Highly Effective Construction Injury Prevention Strategies. J. Constr. Eng. Manage. 2011, 137, 985–993. [Google Scholar] [CrossRef]
- Japan International Cooperation Agency. The Guidance for the Management of Safety for Construction Works in Japanese ODA Projects. 2014. Available online: https://www.jica.go.jp/Resource/activities/schemes/oda_safety/ku57pq00001nz4eu-att/guidance_en.pdf (accessed on 4 July 2023).
- Ministry of Emergency Management of the People’s Republic of China. National Emergency Management System Plan during the 14th Five-Year Plan Period. 2022. Available online: https://www.mem.gov.cn/zl/202208/P020220823583813558584.pdf (accessed on 5 July 2023).
- Deng, Y.L.; Liu, Z.D.; Song, L.L.; Ni, G.D.; Xu, N. Exploring the metro construction accidents and causations for improving safety management based on data mining and network theory. Eng. Constr. Archit. Manag. 2023, 25, 3508–3532. [Google Scholar] [CrossRef]
- Ministry of Transport of the People’s Republic of China. Report on UrbanRail Transit Operation Data in February 2023. 2023. Available online: https://www.mot.gov.cn/fenxigongbao/yunlifenxi/202303/t20230303_3767858.html (accessed on 17 March 2023).
- Ding, L.Y.; Zhang, L.M.; Wu, X.G.; Skibniewski, M.J.; Yu, Q.H. Safety management in tunnel construction: Case study of Wuhan metro construction in China. Saf. Sci. 2014, 62, 8–15. [Google Scholar] [CrossRef]
- Li, M.; Yu, H.L.; Jin, H.Y.; Liu, P. Methodologies of safety risk control for China’s metro construction based on BIM. Saf. Sci. 2018, 110, 418–426. [Google Scholar] [CrossRef]
- Tianjin Emergency Management Bureau. Investigation Report of Large Collapse Accident of Tianjin Rail Transit Construction Project. 2022. Available online: https://yjgl.tj.gov.cn/ZWGK6939/SGDCBG354/202203/W020220325580701385406.pdf (accessed on 2 March 2024).
- Xue, X.; Zhang, R.; Zhang, X.; Yang, R.J.; Li, H. Environmental and social challenges for urban subway construction: An empirical study in China. Int. J. Proj. Manag. 2015, 33, 576–588. [Google Scholar] [CrossRef]
- Wu, W.; Yun, Y.; Sun, Y.; Zhang, G. The geography of subway development and commuting behavior. Tunn. Undergr. Space Technol. 2023, 133, 104941. [Google Scholar] [CrossRef]
- China Association of Metros. Urban Rail Transit 2022 Annual Statistical and Analysis Report. 2023. Available online: https://www.camet.org.cn/tjxx/11944 (accessed on 31 July 2023).
- Li, J.; Wang, J.P.; Xu, N.; Hu, Y.P.; Cui, C.Y. Importance Degree Research of Safety Risk Management Processes of Urban Rail Transit Based on Text Mining Method. Information 2018, 9, 17. [Google Scholar] [CrossRef]
- Yiu, N.S.N.; Chan, D.W.M.; Sze, N.N.; Shan, M.; Chan, A.P.C. Implementation of Safety Management System for Improving Construction Safety Performance: A Structural Equation Modelling Approach. Buildings 2019, 9, 18. [Google Scholar] [CrossRef]
- Zhou, Z.; Irizarry, J. Integrated Framework of Modified Accident Energy Release Model and Network Theory to Explore the Full Complexity of the Hangzhou Subway Construction Collapse. J. Manag. Eng. 2016, 32, 05016013. [Google Scholar] [CrossRef]
- Liu, P.; Wu, W.K.; Xu, J.M.; Shang, Y.T. Statistical Analysis of Subway Construction Accidents in China Based on GRA. J. Eng. Manag. 2023, 37, 53. [Google Scholar] [CrossRef]
- Zhang, S.; Loosemore, M.; Sunindijo, R.Y.; Galvin, S.; Wu, J.; Zhang, S.Y. Assessing Safety Risk Management Performance in Chinese Subway Construction Projects: A Multistakeholder Perspective. J. Manag. Eng. 2022, 38, 18. [Google Scholar] [CrossRef]
- Li, S.Y.; Shan, M.; Zhai, Z. Understanding key determinants of health climate in building construction projects. Environ. Sci. Pollut. Res. 2023, 30, 51450–51463. [Google Scholar] [CrossRef] [PubMed]
- Canós, J.H.; Borges, M.R.S.; Penadés, M.C.; Gómez, A.; Llavador, M. Improving emergency plans management with SAGA. Technol. Forecast. Soc. Change 2013, 80, 1868–1876. [Google Scholar] [CrossRef]
- Calixto, E.; Larouvere, E.L. The regional emergency plan requirement: Application of the best practices to the Brazilian case. Saf. Sci. 2010, 48, 991–999. [Google Scholar] [CrossRef]
- Ni, W.; Shen, Q.; Liu, T.; Zeng, Q.; Xu, L. Generating textual emergency plans for unconventional emergencies—A natural language processing approach. Saf. Sci. 2023, 160, 106047. [Google Scholar] [CrossRef]
- Dobrucali, E.; Sadikoglu, E.; Demirkesen, S.; Zhang, C.Y.; Tezel, A.; Kiral, I.A. A bibliometric analysis of digital technologies use in construction health and safety. Eng. Constr. Archit. Manag. 2023, 34, 3249–3282. [Google Scholar] [CrossRef]
- Hu, G.Q.; Rao, K.; Sun, Z.Q.; Sun, Z.Q. An investigation into local government plans for public health emergencies in China. Health Policy Plan. 2007, 22, 375–380. [Google Scholar] [CrossRef] [PubMed]
- General Office of the State Council of the People’s Republic of China. Regulations on the Administration of Work Safety in Construction Projects. 2003. Available online: https://www.gov.cn/gongbao/content/2004/content_63050.htm (accessed on 8 July 2023).
- Beijing Municipal Commission of Housing and Urban-Rural Development. Beijing Emergency Response Preparedness for URT Construction Accidents. 2008. Available online: https://zjw.beijing.gov.cn/bjjs/xxgk/ztzl/yjgl/318393/index.shtml (accessed on 8 July 2023).
- Sun, Y.R.; Li, F.G. Preparatory Emergency Plans for Safety Related Accidentsduring Metro Construction. Urban Mass Transit 2011, 14, 76–79+85. [Google Scholar] [CrossRef]
- Liu, Y.M. Modeling and Simulation of Emergency Management of Construction lncident Based on Generalized Stochastic Petri Nets. J. Syst. Manag. 2013, 22, 162–167,176. [Google Scholar] [CrossRef]
- Chen, S.; Chen, L.; Duan, L.W. Optimization of Decision Making on Railway Emergency Plans with DEA and ANP. In Proceedings of the Fourth International Conference on Transportation Engineering, Chengdu, China, 19–20 October 2013; pp. 1513–1519. [Google Scholar]
- Luo, H.; Peng, X.; Zhong, B. Application of Ontology in Emergency Plan Management of Metro Operation. Procedia Eng. 2016, 164, 158–165. [Google Scholar] [CrossRef]
- Li, Q.M.; Deng, Y.L.; Liu, C.; Zeng, Q.T.; Lu, Y. Modeling and analysis of subway fire emergency response: An empirical study. Saf. Sci. 2016, 84, 171–180. [Google Scholar] [CrossRef]
- Ni, W.J.; Liu, T.; Chen, S.Y. Rapid Generation of Emergency Response Plans for Unconventional Emergencies. IEEE Access 2020, 8, 181036–181048. [Google Scholar] [CrossRef]
- Wu, H.; Wang, J.W.; Liu, S.; Yang, T.Y. Research on decision-making of emergency plan for waterlogging disaster in subway station project based on linguistic intuitionistic fuzzy set and TOPSIS. Math. Biosci. Eng. 2020, 17, 4825–4851. [Google Scholar] [CrossRef] [PubMed]
- Wang, X.N.; Wang, J.W.; Liu, Y.P. Research on Decision-Making of Emergency Plan for Subway Station Construction Flood Control Based on Intuitionistic Fuzzy TOPSIS-GRA. J. Civ. Eng. Manag. 2022, 39, 141–147. [Google Scholar] [CrossRef]
- Ford, J.M. Content analysis: An introduction to its methodology, 2nd edition. Pers. Psychol. 2004, 57, 1110–1113. [Google Scholar]
- White, M.D.; Marsh, E.E. Content analysis: A flexible methodology. Libr. Trends 2006, 55, 22–45. [Google Scholar] [CrossRef]
- Manikandan, S. Frequency distribution. J. Pharmacol. Pharmacother. 2011, 2, 54–56. [Google Scholar] [CrossRef]
- Namy, L.L.; Gentner, D. Making a silk purse out of two sow’s ears: Young children’s use of comparison in category learning. J. Exp. Psychol.-Gen. 2002, 131, 5–15. [Google Scholar] [CrossRef] [PubMed]
- Simon, M.; Budke, A. Students’ comparison competencies in geography: Results from an explorative assessment study. J. Geogr. High. Educ. 2023, 21, 94–114. [Google Scholar] [CrossRef]
- Loosemore, M.; Ebrary, I. Crisis Management in Construction Projects. Am. Soc. Civ. Eng. 2014, 16, 139–144. [Google Scholar]
- Guo, D.; Shan, M.; Owusu, E.K. Resilience Assessment Frameworks of Critical Infrastructures: State-of-the-Art Review. Buildings 2021, 11, 18. [Google Scholar] [CrossRef]
- Kong, F. A short note on four different emergency management mechanisms in the Chinese government disaster response. J. Cont. Crisis Manag. 2022, 30, 222–224. [Google Scholar] [CrossRef]
- Kim, J.W.; Jung, K. Does Voluntary Organizations’ Preparedness Matter in Enhancing Emergency Management of County Governments? Lex Localis-J. Local Self-Gov. 2016, 14, 1–17. [Google Scholar] [CrossRef]
- Tseng, J.M.; Liu, M.Y.; Chang, R.H.; Su, J.L.; Shu, C.M. Emergency response plan of chlorine gas for process plants in Taiwan. J. Loss Prev. Process Ind. 2008, 21, 393–399. [Google Scholar] [CrossRef]
- Zhou, J.F.; Reniers, G. Petri net simulation of multi-department emergency response to avert domino effects in chemical industry accidents. Process Saf. Environ. Protect. 2021, 146, 916–926. [Google Scholar] [CrossRef]
- Rotimi, J.O.; Wilkinson, S.; Zuo, K.; Myburgh, D. Legislation for Effective Post-Disaster Reconstruction. Int. J. Strateg. Prop. Manag. 2009, 13, 143–152. [Google Scholar] [CrossRef]
- Li, Z.C.; Tan, X.H. Revitalization of Trust in Local Government after Wenchuan Earthquake: Constraints and Strategies. Sustainability 2018, 10, 19. [Google Scholar] [CrossRef]
- Kousky, C. The Role of Natural Disaster Insurance in Recovery and Risk Reduction. In Annual Review of Resource Economics; Rausser, G.C., Zilberman, D., Eds.; Annual Review of Resource Economics; Annual Reviews: Palo Alto, CA, USA, 2019; Volume 11, pp. 399–418. [Google Scholar]
- Zhai, Z.; Shan, M.; Le, Y. Investigating the Impact of Governmental Governance on Megaproject Performance: Evidence from China. Technol. Econ. Dev. Econ. 2020, 26, 449–478. [Google Scholar] [CrossRef]
- Chengdu Emergency Management Bureau. Investigation Report of Large Collapse Accident of Chengdu Rail Transit Construction Project. 2022. Available online: http://yjglj.chengdu.gov.cn//yjglj/cdyj112/2022-01/28/content_4e6f00b87c0a4e8c897cffa0beac5fc8.shtml (accessed on 2 June 2023).
- Organ, D.W. Organizational Citizenship Behavior: The Good Soldier Syndrome; Lexington Books/D. C. Heath and Com: Lexington, MA, USA, 1988. [Google Scholar]
- Lavelle, J.J. What motivates OCB? Insights from the volunteerism literature. J. Organ. Behav. 2010, 31, 918–923. [Google Scholar] [CrossRef]
- CGTN. Blue Sky Rescue 10 Years On: China’s Biggest Non-Profit Civil Rescue Group Ready for More Responsibility. 2017. Available online: https://news.cgtn.com/news/3d637a4d32594464776c6d636a4e6e62684a4856/share_p.html (accessed on 2 March 2024).
- The Beijing News. Guangzhou Land Subsidence Second Press Conference. 2019. Available online: https://www.bjnews.com.cn/detail/157528406915722.html (accessed on 2 March 2024).
- Federal Transit Administration. Recommended Emergency Preparedness Guidelines for Rail Transit Systems. 2015. Available online: https://www.transit.dot.gov/regulations-and-guidance/safety/recommended-emergency-preparedness-guidelines-rail-transit-systems (accessed on 25 August 2023).
- Huang, X.; Huang, J.R. The collaborative governance mechanism of emergency information to coastal cities of China. Soft Comput. 2022, 27, 7459–7471. [Google Scholar] [CrossRef]
- Hu, J.X.; Chen, C.; Kuai, T.T. Improvement of Emergency Management Mechanism of Public Health Crisis in Rural China: A Review Article. Iran J. Public Health 2018, 47, 156–165. [Google Scholar]
- Yin, Q.L.; Sun, Z.E.; Liu, T.J.; Ni, X.; Deng, X.F.; Jia, Y.P.; Shang, Z.L.; Zhou, Y.G.; Li, W.Z. Posttraumatic stress symptoms of health care workers during the corona virus disease 2019. Clin. Psychol. Psychother. 2020, 27, 384–395. [Google Scholar] [CrossRef]
- Occupational Safety and Health Administration. Recommended Practices for Safety and Health Programs in Construction. 2016. Available online: https://www.osha.gov/sites/default/files/publications/OSHA3886.pdf (accessed on 25 August 2023).
- Ministry of Labour. Construction Health and Safety Action Plan. 2017. Available online: https://files.ontario.ca/mol_chsap_english.pdf (accessed on 25 August 2023).
- Health and Safety Executive. Health and Safety in Construction. 2006. Available online: https://www.hse.gov.uk/pubns/priced/hsg150.pdf (accessed on 25 August 2023).
- Zou, P.X.W.; Zhang, G.M. Comparative Study on the Perception of Construction Safety Risks in China and Australia. J. Constr. Eng. Manag. 2009, 135, 620–627. [Google Scholar] [CrossRef]
- Qian, Q.; Lin, P. Safety risk management of underground engineering in China: Progress, challenges and strategies. J. Rock Mech. Geotech. Eng. 2016, 8, 423–442. [Google Scholar] [CrossRef]
- Liu, J.D.; Dong, C.Q.; An, S.; Mai, Q. Dynamic Evolution Analysis of the Emergency Collaboration Network for Compound Disasters: A Case Study Involving a Public Health Emergency and an Accident Disaster during COVID-19. Healthcare 2022, 10, 30. [Google Scholar] [CrossRef] [PubMed]
- Christensen, T.; Ma, L. Coordination Structures and Mechanisms for Crisis Management in China: Challenges of Complexity. Public Organ. Rev. 2020, 20, 19–36. [Google Scholar] [CrossRef]
- Department of Emergency Management of Guangdong Province. Investigation Report on the Major Collapse Accident at the Foshan Metro Construction Site, Guangdong. 2019. Available online: https://www.zhuhai-hitech.gov.cn/attachment/0/194/194759/2156393.pdf (accessed on 5 January 2025).
- Guangzhou Emergency Management Bureau. Investigation Report on the Major Collapse Accident at Shahe Station of Guangzhou Metro Line 11. 2020. Available online: https://www.gz.gov.cn/zwgk/zdly/aqsc/scaqsgdcbgxx/content/post_5949780.html (accessed on 5 January 2025).
- Andreassen, N.; Borch, O.J.; Sydnes, A.K. Information sharing and emergency response coordination. Saf. Sci. 2020, 130, 104895. [Google Scholar] [CrossRef]
- Xu, J.P.; Song, X.C. Posttraumatic stress disorder among survivors of the Wenchuan earthquake 1 year after: Prevalence and risk factors. Compr. Psychiat. 2011, 52, 431–437. [Google Scholar] [CrossRef] [PubMed]
- Grimm, A.; Hulse, L.; Preiss, M.; Schmidt, S. Post- and peritraumatic stress in disaster survivors: An explorative study about the influence of individual and event characteristics across different types of disasters. Eur. J. Psychotraumatol. 2012, 3, 9. [Google Scholar] [CrossRef]
- Guangzhou Emergency Management Bureau. Investigation Report on the Major Collapse Accident of Guangzhou Metro Line 21. 2018. Available online: https://www.gz.gov.cn/zwgk/zdly/aqsc/scaqsgdcbgxx/content/post_3095671.html (accessed on 5 January 2025).
- Cunningham, S.; Schuldt, S.; Chini, C.; Delorit, J. A simulation-optimization framework for post-disaster allocation of mental health resources. Nat. Hazards Earth Syst. Sci. 2021, 21, 3843–3862. [Google Scholar] [CrossRef]
- Shijiazhuang Emergency Management Bureau. Investigation Report on the Accident of Shijiazhuang Metro Line 2. 2020. Available online: https://yjglj.sjz.gov.cn/atm/7/20200909135152231.pdf (accessed on 5 January 2025).
- Pingshan District Emergency Management Bureau. Investigation Report on the Accident of Shenzhen Metro Line 14 Construction Project. 2020. Available online: https://www.szpsq.gov.cn/attachment/0/735/735196/8372443.pdf (accessed on 5 January 2025).
- Nanning Emergency Management Bureau. Investigation Report on the Nanning Metro Line 1 Accident. 2021. Available online: https://www.nanning.gov.cn/zwgk/fdzdgknr/zdxxgk/aqsc/aqsgdcbg/t4842930.html (accessed on 5 January 2025).
- Guangzhou Emergency Management Bureau. Investigation Report on the General Accident of Guangzhou Metro Line 14. 2022. Available online: https://www.gz.gov.cn/attachment/7/7099/7099790/8510409.pdf (accessed on 5 January 2025).
Disclaimer/Publisher’s Note: The statements, opinions and data contained in all publications are solely those of the individual author(s) and contributor(s) and not of MDPI and/or the editor(s). MDPI and/or the editor(s) disclaim responsibility for any injury to people or property resulting from any ideas, methods, instructions or products referred to in the content. |
© 2025 by the authors. Licensee MDPI, Basel, Switzerland. This article is an open access article distributed under the terms and conditions of the Creative Commons Attribution (CC BY) license (https://creativecommons.org/licenses/by/4.0/).







