Toward Identifying and Analyzing Key Risk Factors and Their Interrelationships in Post-Disaster Reconstruction: A Comprehensive Study of Project Challenges and Case Analysis
Abstract
1. Introduction
1.1. State of the Art and Challenges
1.2. Current Gaps and Research Objectives
2. Materials and Methods
2.1. Research Methodology Structure
2.2. Identification of Risk Factors in Post-Disaster Reconstruction Projects
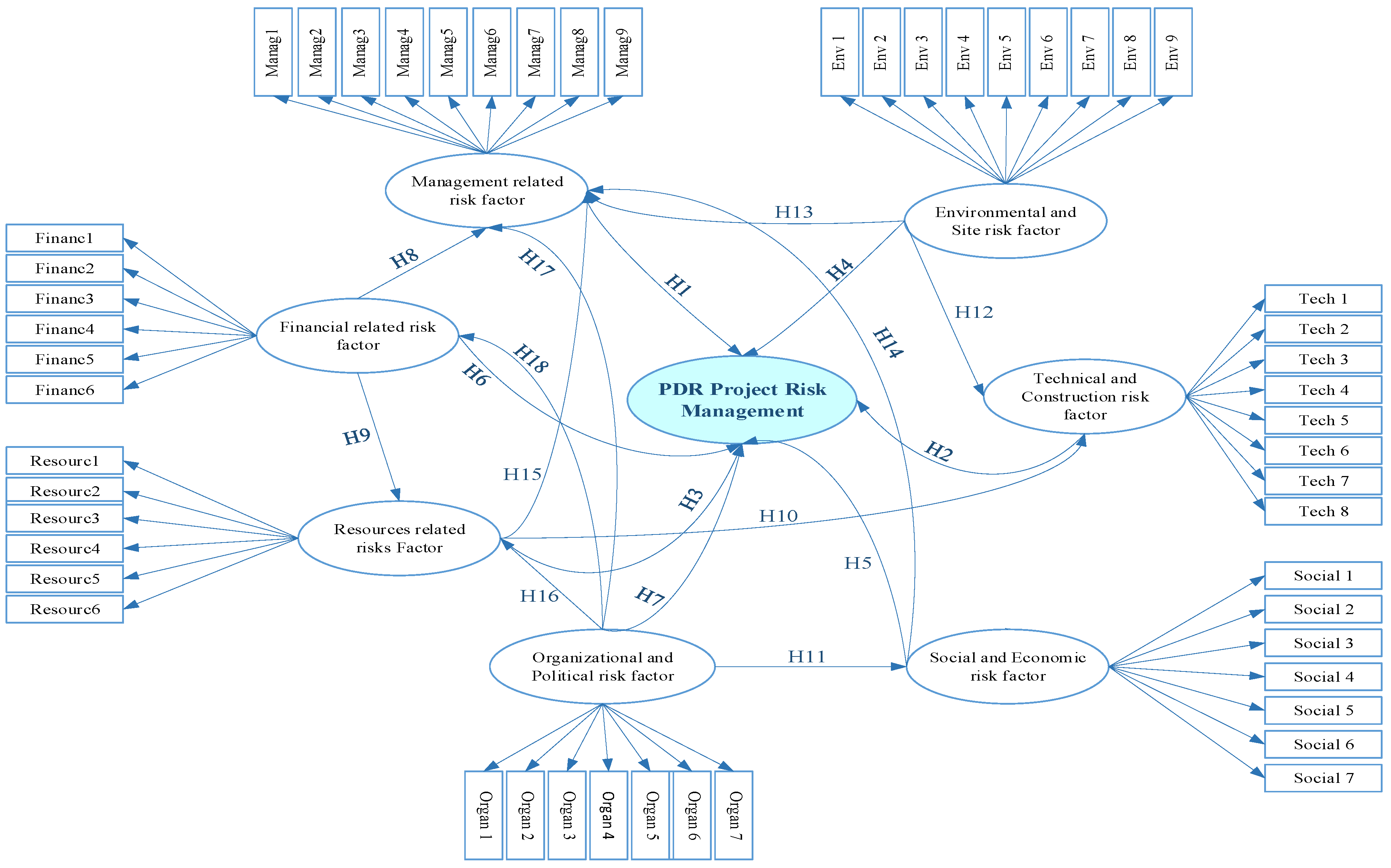
2.3. Research Hypothesis Development and Hypothetical Model Structure
2.4. Survey Development and Sample Size Estimation Methods
2.5. Structural Equation Model Tool Explained
3. Results
3.1. Survey Results
3.2. Results of Goodness-of-Fit Indexes
3.3. Exploratory Measured Model Results and Analysis
- Resource-related factors ranked first, with 25.275% of the total variance explained by risk factors affecting reconstruction projects after a disaster. This component loads six risk factors, the same as perceived by experts. Post-disaster areas often experience a shortage of skilled labor due to displacement, damage to local infrastructure, or competition for labor with other reconstruction projects [52]. Ismail et al. [6] also ranked resource challenges as the top barrier to PDR project success. According to Enshassi et al. [53], a lack of resources can delay project timelines and compromise reconstruction quality, potentially leading to future risks if reconstruction does not meet safety standards.
- Environmental and site condition risk factors significantly impact post-disaster reconstruction projects, influencing everything from project timelines and budgets to the long-term resilience and sustainability of the reconstructed infrastructure [6]. With 19.814% of the total variance explained, this risk factor is ranked second, with the same loading factors, perceived by expert interview results to affect PDR project management. Gharib et al. [25] indicated that many disaster-prone zones are subject to recurring natural hazard events that can endanger workers and the reconstruction project progress.
- The results presented in Table 4 reveal the financial risk factor ranking in the third position, with 12.723% of the total variance explained. As with other factors, the financial risk factor loads the same factor as those perceived by experts. Dias et al. [24] highlighted the impact of financial issues in PDR projects related to funding shortfalls, inflation, changes in material prices, exchange rate fluctuations, and potential mismanagement of funds.
- While Dias et al. [24] ranked management-related challenges first due to the complexity encountered in PDR project execution, the management risk factor is ranked fourth, with 9.458% of the total variance by the results in this study with the same loading items as perceived by experts. Ismail et al. [6] indicated that managing post-disaster reconstruction projects is challenging due to the high degree of uncertainty, urgency, and multi-dimensional coordination required.
- Social and economic risk factors significantly influence the effective/failure of reconstruction project management, as disaster impacts often weaken local economies, reducing the capacity of communities to support recovery [24]. With 5.876% of variance, the social and economic risk factor is ranked fifth in this research and keeps loading similar variables as perceived by experts.
- While loading the same variable as perceived by experts during interviews, the technical and construction risk factor is ranked sixth and resulted in 3.760% of the total variance explained with EFA. Sharma et al. [54] indicated challenges that arise in the design, planning, and execution phases of the project, specifically related to the use of technology, engineering methods, and material choice as the most critical associated issues in post-disaster reconstruction projects.
- The last highlighted risk factor is the organizational and political risk factor. This includes the same loading variables as viewed and validated by experts, with 1.906% of the total variance explained. According to Ismail et al. [6], in post-disaster reconstruction projects, organizational and political risks are critical factors that shape the success or failure of recovery efforts. Organizational risks pertain to the internal processes, structures, and management systems of organizations involved in post-disaster reconstruction. In contrast, political risks refer to the influence of political factors and government actions on the success or failure of reconstruction projects [24].
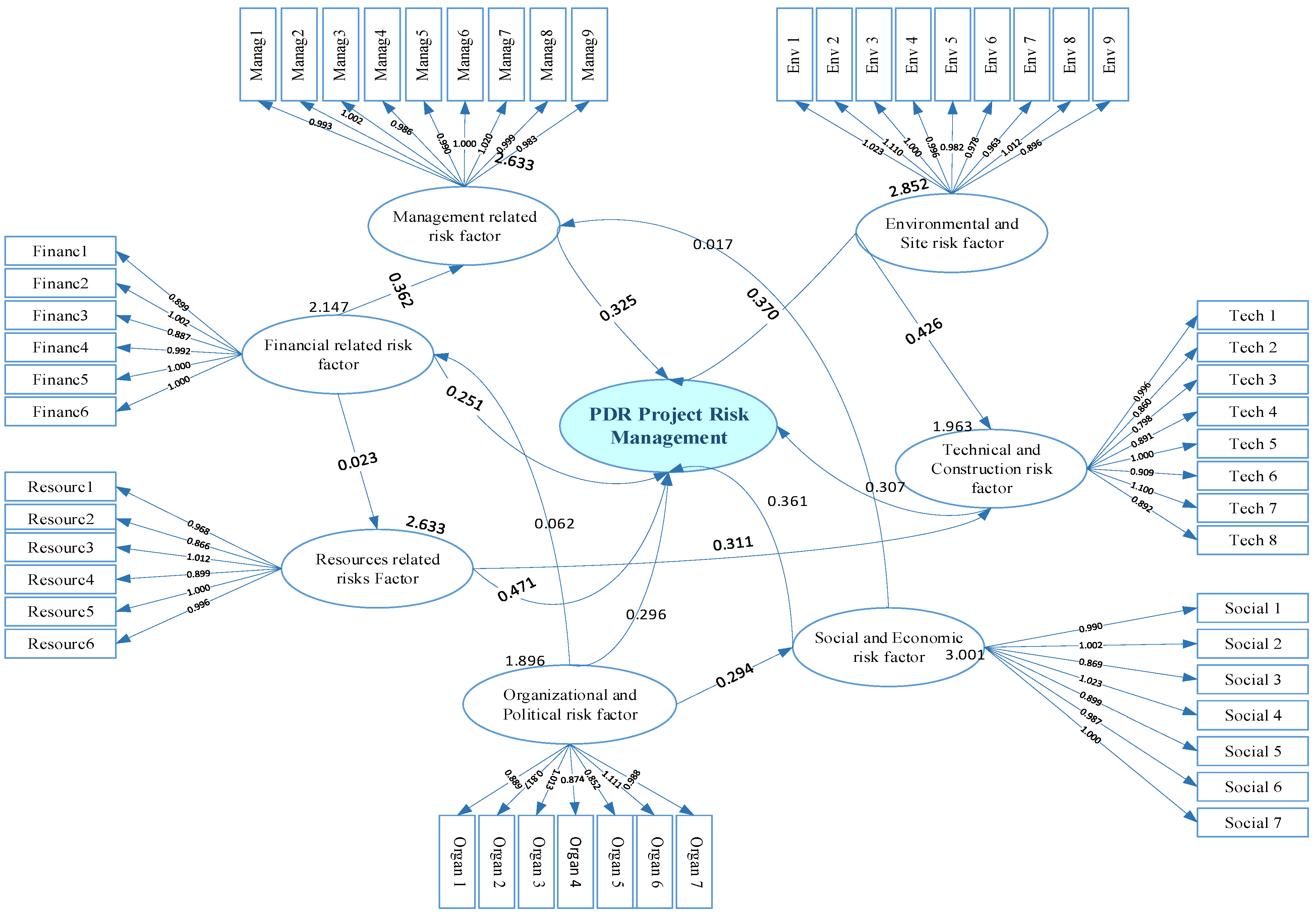
3.4. Measurement Model
3.5. Case Study Analysis
3.5.1. Case Study Selection, Description and Location
3.5.2. Case Study Recovery Process and Challenges
3.5.3. Practical Application of the Results During the Case Study Recovery
3.5.4. Case Study Results and Discussion
- Financial risk factors (e.g., limited funding and delays in financial aid) play a critical role in influencing management risk factors. Continuity in financial resource allocation is crucial for effective reconstruction planning and execution. Discontinuous funding can cause delays, resource inefficiencies, and challenges in maintaining workforce and material supply chains. A stable financial flow enables systematic progress and better long-term planning, reducing financial uncertainty. Therefore, securing sustained commitments from funding bodies and stakeholders is essential for successful reconstruction. Recovery processes require significant planning, coordination, and allocation of resources, which heavily depend on available financial resources. When financial risks arise, they can compromise decision making, project timelines, and prioritization, thereby amplifying management challenges in reconstruction efforts. Financial constraints directly impact the availability, procurement, and allocation of necessary resources, such as construction materials, skilled labor, and equipment. Without adequate financial backing, resource-related challenges, including delays and shortages, become pronounced, hindering efficient recovery and reconstruction.
- Limited resources lead to suboptimal design solutions, lower-quality construction, or delays in technical implementation, ultimately slowing down the recovery process of the case study. Organizational and political risks, including bureaucratic inefficiencies, corruption, and political instability, have directly impacted social and economic risk factors in the Rukaramu and Gatumba flood damage recovery. For instance, delayed decision making and the misallocation of resources exacerbated social vulnerabilities and economic instability during the recovery phase of the Rukaramu and Gatumba flood damage. The environmental conditions, mainly repetitive or continuous rains and site-specific challenges (e.g., accessibility), influence technical and construction risks by requiring specialized engineering solutions and adaptations. These risks have increased the costs, complexity, and time required for reconstruction efforts, demanding more robust planning and technical capacity.
- Social and economic challenges, such as displaced populations or disrupted local economies, significantly influence management factors by adding layers of complexity to planning and coordination efforts. Effective management must address these risks to ensure inclusive and sustainable recovery outcomes, which often requires integrating social and economic priorities into decision making. Political and organizational factors, such as governance quality, policy frameworks, and institutional transparency, directly affect financing capacity. Efficient governance can attract donor confidence and external funding, whereas political instability or mismanagement may deter investments and delay financial support, impeding recovery progress.
4. Discussion
5. Conclusions
- First, the identification of risk factors and their interrelationships was based on literature studies, which may not fully capture the diversity of challenges faced during reconstruction projects, as each project is unique.
- Second, the use of EFA and SEM is reliant on the quality and completeness of the data used. Although efforts were made to gather comprehensive data, the accuracy of risk factor identification and the robustness of the interrelationships may have been influenced by the subjective nature of expert assessments. There is still the need for a holistic approach to post-disaster reconstruction, where the identification, assessment, and management of risk factors are continuously refined through data-driven methodologies.
- Third, this study primarily focused on risk factors and their interrelationships from a theoretical perspective and did not account for the dynamic nature of risk factors during the reconstruction process. Risk levels and their interdependencies may evolve over time as reconstruction efforts progress and new challenges emerge. Furthermore, the implementation of findings should be contextualized within a cross-real state of a practical case study.
Author Contributions
Funding
Institutional Review Board Statement
Informed Consent Statement
Data Availability Statement
Acknowledgments
Conflicts of Interest
References
- Altaie, M.R.; Dishar, M.M.; Muhsin, I.F. Fundamental Challenges and Management Opportunities in Post Disaster Reconstruction Project. Civ. Eng. J. 2023, 9, 2161–2174. [Google Scholar] [CrossRef]
- Puri, A.; Elkharboutly, M.; Ali, N.A. Identifying major challenges in managing post-disaster reconstruction projects: A critical analysis. Int. J. Disaster Risk Reduct. 2024, 107, 104491. [Google Scholar] [CrossRef]
- Rouhanizadeh, B.; Kermanshachi, S.; Nipa, T.J. Exploratory analysis of barriers to effective post-disaster recovery. Int. J. Disaster Risk Reduct. 2020, 50, 101735. [Google Scholar] [CrossRef]
- Charles, S.H.; Chang-Richards, A.Y.; Yiu, T.W. A systematic review of factors affecting post-disaster reconstruction projects resilience. Int. J. Disaster Resil. Built Environ. 2022, 13, 113–132. [Google Scholar] [CrossRef]
- Ade Bilau, A.; Witt, E. An analysis of issues for the management of post-disaster housing reconstruction. Int. J. Strateg. Prop. Manag. 2016, 20, 265–276. [Google Scholar] [CrossRef]
- Ismail, F.Z.; Halog, A.; Smith, C. How sustainable is disaster resilience? An overview of sustainable construction approach in post-disaster housing reconstruction. Int. J. Disaster Resil. Built Environ. 2017, 8, 555–572. [Google Scholar] [CrossRef]
- Ismail, D.; Majid, T.A.; Roosli, R.; Ab Samah, N. Project management success for post-disaster reconstruction projects: International NGOs perspectives. Procedia Econ. Financ. 2014, 18, 120–127. [Google Scholar] [CrossRef]
- Irankunda, G.; Zhang, W.; Abdullahi, U.I.; Fernand, M.; David, B.; Jean-Petit, S. Understanding Critical Delay Causative Factors and Their Mitigation Measures in Burundi Communal Construction Projects: A Factor Analysis and Structural Equation Modeling Approach. Buildings 2025, 15, 473. [Google Scholar] [CrossRef]
- Saleh, N.; Enshassi, A.; Sundermeier, M. Factors influencing resource availability for post-disaster housing reconstruction: The case of Gaza Strip-Palestine. Int. J. Constr. Manag. 2024, 24, 1364–1374. [Google Scholar] [CrossRef]
- Sospeter, N.G.; Rwelamila, P.M.; Gimbi, J. Project management challenges for post-disaster reconstruction projects in Angola: A public sector perspective. Int. J. Manag. Proj. Bus. 2021, 14, 767–787. [Google Scholar] [CrossRef]
- Enshassi, A.; Chatat, T.; von Meding, J.; Forino, G. Factors influencing post-disaster reconstruction project management for housing provision in the Gaza Strip, Occupied Palestinian Territories. Int. J. Disaster Risk Sci. 2017, 8, 402–414. [Google Scholar]
- Vahanvati, M. A novel framework for owner driven reconstruction projects to enhance disaster resilience in the long term. Disaster Prev. Manag. Int. J. 2018, 27, 421–446. [Google Scholar]
- Bilau, A.A.; Witt, E.; Lill, I. Analysis of measures for managing issues in post-disaster housing reconstruction. Buildings 2017, 7, 29. [Google Scholar] [CrossRef]
- Bilau, A.A.; Witt, E.; Lill, I. Practice framework for the management of post-disaster housing reconstruction programmes. Sustainability 2018, 10, 3929. [Google Scholar] [CrossRef]
- Safapour, E.; Kermanshachi, S.; Pamidimukkala, A. Post-disaster recovery in urban and rural communities: Challenges and strategies. Int. J. Disaster Risk Reduct. 2021, 64, 102535. [Google Scholar]
- Gladys Sospeter, N.; Rwelamila, P.D.; Gimbi, J. Critical success factors for managing post-disaster reconstruction projects: The case of Angola. Constr. Econ. Build. 2020, 20, 37–55. [Google Scholar]
- Charles, S.H.; Chang-Richards, A.; Yiu, T.W. What do post-disaster reconstruction project success indicators look like? End-user’s perspectives. Int. J. Disaster Resil. Built Environ. 2022, 13, 31–50. [Google Scholar]
- Rouhanizadeh, B.; Kermanshachi, S. Investigating the relationships of socioeconomic factors delaying post-disaster reconstruction. In ASCE International Conference on Computing in Civil Engineering 2019; American Society of Civil Engineers: Reston, VA, USA, 2019. [Google Scholar]
- Irankunda, G.; Zhang, W.; Fernand, M.; Zhang, J. Assessing the Resilience of Critical Infrastructure Facilities toward a Holistic and Theoretical Approach: A Multi-Scenario Evidence and Case Study. Sustainability 2024, 16, 8735. [Google Scholar] [CrossRef]
- Martin, A.; Wang, Y.; Li, J.; Mends, G. Technical risk factors of international construction. J. Eng. 2018, 2018, 138–146. [Google Scholar]
- Chang, Y.; Wilkinson, S.; Potangaroa, R.; Seville, E. Managing resources in disaster recovery projects. Eng. Constr. Archit. Manag. 2012, 19, 557–580. [Google Scholar]
- Malahayati, N.; Afifuddin, M. Factors Affecting Post-Disaster Housing Reconstruction on Preconstruction Stage in Pidie Jaya Regency Indonesia. In IOP Conference Series: Earth and Environmental Science; IOP Publishing: Bristol, UK, 2019. [Google Scholar]
- Nawari, N.O.; Ravindran, S. Blockchain and building information modeling (BIM): Review and applications in post-disaster recovery. Buildings 2019, 9, 149. [Google Scholar] [CrossRef]
- Dias, N.T.; Keraminiyage, K.; DeSilva, K.K. Long-term satisfaction of post disaster resettled communities: The case of post tsunami–Sri Lanka. Disaster Prev. Manag. Int. J. 2016, 25, 581–594. [Google Scholar]
- Gharib, Z.; Yazdani, M.; Bozorgi-Amiri, A.; Tavakkoli-Moghaddam, R.; Taghipourian, M.J. Developing an integrated model for planning the delivery of construction materials to post-disaster reconstruction projects. J. Comput. Des. Eng. 2022, 9, 1135–1156. [Google Scholar]
- Zokaee, M.; Tavakkoli-Moghaddam, R.; Rahimi, Y. Post-disaster reconstruction supply chain: Empirical optimization study. Autom. Constr. 2021, 129, 103811. [Google Scholar] [CrossRef]
- McCaughey, J.W.; Daly, P.; Mundir, I.; Mahdi, S.; Patt, A. Socio-economic consequences of post-disaster reconstruction in hazard-exposed areas. Nat. Sustain. 2018, 1, 38–43. [Google Scholar]
- Kakar, A.S.; Hasan, A.; Jha, K.N.; Singh, A. Project cost performance factors in the war-affected and conflict-sensitive Afghan construction industry. J. Eng. Des. Technol. 2024, 22, 1570–1590. [Google Scholar]
- Hayat, E.; Amaratunga, D. The role of local government in post-disaster road reconstruction: Assessment of factors affecting local government road maintenance capacity. In Disaster Risk Reduction in Indonesia: Progress, Challenges, and Issues; Springer: Cham, Switzerland, 2017; pp. 255–279. [Google Scholar]
- Opabola, E.A.; Galasso, C. A probabilistic framework for post-disaster recovery modeling of buildings and electric power networks in developing countries. Reliab. Eng. Syst. Saf. 2024, 242, 109679. [Google Scholar] [CrossRef]
- Gündüz, M.; Nielsen, Y.; Özdemir, M. Quantification of delay factors using the relative importance index method for construction projects in Turkey. J. Manag. Eng. 2013, 29, 133–139. [Google Scholar]
- Gunduz, M.; Nielsen, Y.; Ozdemir, M. Fuzzy assessment model to estimate the probability of delay in Turkish construction projects. J. Manag. Eng. 2015, 31, 04014055. [Google Scholar]
- Wani, A.A.; Ahmad, S. Relationship between financial risk and financial performance: An insight of Indian insurance industry. Int. J. Sci. Res. 2015, 4, 1424–1433. [Google Scholar]
- Kabirifar, K.; Mojtahedi, M.; Wang, C.; Tam, V.W. Construction and demolition waste management contributing factors coupled with reduce, reuse, and recycle strategies for effective waste management: A review. J. Clean. Prod. 2020, 263, 121265. [Google Scholar] [CrossRef]
- Askarizadeh, L.; Karbassi, A.R.; Ghalibaf, M.B.; Nouri, J. Management of post-earthquake construction debris in Tehran Metropolitan. Int. J. Environ. Sci. Technol. 2016, 13, 639–648. [Google Scholar] [CrossRef]
- Habib, M.S.; Sarkar, B.; Tayyab, M.; Saleem, M.W.; Hussain, A.; Ullah, M.; Omair, M.; Iqbal, W. Large-scale disaster waste management under uncertain environment. J. Clean. Prod. 2019, 212, 200–222. [Google Scholar] [CrossRef]
- Thiruppugazh, V. Post-disaster reconstruction and institutional mechanisms for risk reduction: A comparative study of three disasters in India. In Disaster Recovery: Used or Misused Development Opportunity; Springer: Berlin/Heidelberg, Germany, 2014; pp. 17–39. [Google Scholar]
- Olabode Bamidele Rotimi, J.; Wilkinson, S. Improving environmental management legislation to facilitate post-disaster reconstruction. Int. J. Disaster Resil. Built Environ. 2014, 5, 23–37. [Google Scholar] [CrossRef]
- Izadinia, N.; Ramyar, E.; Alzayer, M.; Carr, S.H.; Cusatis, G.; Dwivedi, V.; García, D.; Hettiarachchi, M.; Massion, T.; Miller, W.M.; et al. A versatile optimization framework for sustainable post-disaster building reconstruction. Optim. Eng. 2023, 24, 2079–2114. [Google Scholar] [CrossRef]
- Subramanyan, H.; Sawant, P.H.; Bhatt, V. Construction project risk assessment: Development of model based on investigation of opinion of construction project experts from India. J. Constr. Eng. Manag. 2012, 138, 409–421. [Google Scholar] [CrossRef]
- Mackenzie, S.; Yates, D. Crime, corruption, and collateral damage: Large infrastructure projects as a threat to cultural heritage. In Organized Crime and Corruption Across Borders; Routledge: Milton Park, UK, 2019; pp. 99–113. [Google Scholar]
- Siriwardhana, S.D.; Kulatunga, U.; Samaraweera, A.; Shanika, V.G. Cultural issues of community resettlement in Post-Disaster Reconstruction projects in Sri Lanka. Int. J. Disaster Risk Reduct. 2021, 53, 102017. [Google Scholar] [CrossRef]
- Ali, R.A.; Mannakkara, S. Phased post-disaster recovery challenges: 2016–2017 floods and landslides in Colombo and Kalutara, Sri Lanka. Int. J. Disaster Risk Reduct. 2024, 111, 104728. [Google Scholar] [CrossRef]
- Safapour, E.; Kermanshachi, S. Identification and categorization of factors affecting duration of post-disaster reconstruction of interdependent transportation systems. In Construction Research Congress 2020; American Society of Civil Engineers: Reston, VA, USA, 2020. [Google Scholar]
- Kim, S.; Shahandashti, M.; Yasar, M. Effect of Anti-Price Gouging Law on Postdisaster Recovery Speed: Evidence from Reconstruction in Virginia and Maryland after Hurricane Sandy. Nat. Hazards Rev. 2023, 24, 04023045. [Google Scholar] [CrossRef]
- Carrasco, S.; O’Brien, D. Build back safely: Evaluating the occupational health and safety in post-disaster reconstruction. Sustainability 2023, 15, 7721. [Google Scholar] [CrossRef]
- Garcia, B.M. Integrating culture in post-crisis urban recovery: Reflections on the power of cultural heritage to deal with crisis. Int. J. Disaster Risk Reduct. 2021, 60, 102277. [Google Scholar]
- Melis, S. The fragile state of disaster response: Understanding aid-state-society relations in post-conflict settings. In Climate Change, Disasters, Sustainability Transition and Peace in the Anthropocene; Springer: Cham, Switzerland, 2018; pp. 67–93. [Google Scholar]
- Zhuang, L.; Wang, M.; Zhang, Z.; Liu, K. Measurement of multidimensional reconstruction fund planning on the effectiveness of urban post-disaster recovery and reconstruction using indirect economic impact. Environ. Impact Assess. Rev. 2024, 105, 107365. [Google Scholar]
- Moyo, L.; Tsakata Mafuso, L. The effectiveness of foreign aid on economic development in developing countries: A case of Zimbabwe (1980–2000). J. Soc. Sci. 2017, 52, 173–187. [Google Scholar]
- Khorshidian, A.; Fayazi, M. Critical factors to succeed in post-earthquake housing reconstruction in Iran. Int. J. Disaster Risk Reduct. 2023, 94, 103786. [Google Scholar] [CrossRef]
- Fayazi, M.; Arefian, F.F.; Gharaati, M.; Johnson, C.; Lizarralde, G.; Davidson, C. Managing institutional fragmentation and time compression in post-disaster reconstruction—The case of Bam. Int. J. Disaster Risk Reduct. 2017, 21, 340–349. [Google Scholar]
- Enshassi, M.A.; Al-Hallaq, K.A.; Tayeh, B.A. Failure factors facing organizations in post-disaster housing reconstruction projects in Gaza Strip. Civ. Eng. Res. J. 2019, 8, 555750. [Google Scholar]
- Sharma, K.; Kc, A.; Subedi, M.; Pokharel, B. Challenges for reconstruction after Mw 7.8 Gorkha earthquake: A study on a devastated area of Nepal. Geomatics. Nat. Hazards Risk 2018, 9, 760–790. [Google Scholar] [CrossRef]
- Palliyaguru, R.; Amaratunga, D.; Samarakkodi, A.; Nissanka, S. Distinct Project Management for Post-disaster Reconstruction Projects in Developing Countries. In Building a Body of Knowledge in Project Management in Developing Countries; World Scientific: Singapore, 2023; pp. 514–551. [Google Scholar]
- Setyonugroho, G.A.; Maki, N. Policy implementation model review of the post-disaster housing reconstruction in Indonesia case study: Aceh, Yogyakarta, and Lombok. Int. J. Disaster Risk Reduct. 2024, 100, 104181. [Google Scholar]
- Seneviratne, K.; Baldry, D.; Pathirage, C. Disaster knowledge factors in managing disasters successfully. Int. J. Strateg. Prop. Manag. 2010, 14, 376–390. [Google Scholar]
- Seneviratne, K.; Amaratunga, D.; Haigh, R. Managing housing needs of post conflict housing reconstruction: Sri Lankan perspective. Eng. Constr. Archit. Manag. 2017, 24, 275–288. [Google Scholar]
- Pica, V. Beyond the Sendai framework for disaster risk reduction: Vulnerability reduction as a challenge involving historical and traditional buildings. Buildings 2018, 8, 50. [Google Scholar] [CrossRef]
- Le-Hoai, L.; Lee, Y.D.; Lee, J.Y. Delay and cost overruns in Vietnam large construction projects: A comparison with other selected countries. KSCE J. Civ. Eng. 2008, 12, 367–377. [Google Scholar] [CrossRef]
- Alsharef, A.; Banerjee, S.; Uddin, S.J.; Albert, A.; Jaselskis, E. Early impacts of the COVID-19 pandemic on the United States construction industry. Int. J. Environ. Res. Public Health 2021, 18, 1559. [Google Scholar] [CrossRef]
- Krajangsri, T.; Pongpeng, J. Effect of sustainable infrastructure assessments on construction project success using structural equation modeling. J. Manag. Eng. 2017, 33, 04016056. [Google Scholar]
- Al-Mhdawi, M.K.S.; Brito, M.; Onggo, B.S.; Qazi, A.; O’Connor, A.; Ayyub, B.M.; Chan, A.P. A Structural Equation Model to Analyze the Effects of COVID-19 Pandemic Risks on Project Success: Contractors’ Perspectives. ASCE-ASME J. Risk Uncertain. Eng. Syst. Part A Civ. Eng. 2023, 9, 05023003. [Google Scholar]
- Oppong, G.D.; Chan, A.P.; Ameyaw, E.E.; Frimpong, S.; Dansoh, A. Fuzzy evaluation of the factors contributing to the success of external stakeholder management in construction. J. Constr. Eng. Manag. 2021, 147, 04021142. [Google Scholar]
- Hair, J.F.; Risher, J.J.; Sarstedt, M.; Ringle, C.M. When to use and how to report the results of PLS-SEM. Eur. Bus. Rev. 2019, 31, 2–24. [Google Scholar]
- Kock, N.; Hadaya, P. Minimum sample size estimation in PLS-SEM: The inverse square root and gamma-exponential methods. Inf. Syst. J. 2018, 28, 227–261. [Google Scholar]
- OIM ONU Migration Storyteller, Face Aux Inondations Persistantes, les Familles Burundaises Subissent des Pertes Récurrentes. Available online: https://storyteller.iom.int/fr/stories/face-aux-inondations-persistantes-les-familles-burundaises-subissent-des-pertes-recurrentes (accessed on 3 January 2025).
- PFN-PRGC (PFN Department, Bujumbura, Burundi). National Platform for Risk and Disaster Management-Disaster in Rukaramu and Gatumba Zones Due to El Niño Weather Phenomenon, (PFN Archives, Folder 390), 2024. (Unpublished work).
- Anilkumar, S.; Banerji, H. An inquiry into success factors for post-disaster housing reconstruction projects: A case of Kerala, South India. Int. J. Disaster Risk Sci. 2021, 12, 24–39. [Google Scholar]
- Daly, P.; Mahdi, S.; Mundir, I.; McCaughey, J.; Amalia, C.S.; Jannah, R.; Horton, B. Social capital and community integration in post-disaster relocation settlements after the 2004 Indian Ocean Tsunami in Indonesia. Int. J. Disaster Risk Reduct. 2023, 95, 103861. [Google Scholar]
- Shrestha, B.; Uprety, S.; Pokharel, J.R. Factors Influencing Housing Satisfaction in Post-Disaster Resettlement: A Case of Nepal. Sustainability 2023, 15, 12755. [Google Scholar] [CrossRef]
- Dou, B.; Xu, J.; Song, Z.; Feng, W.; Liu, W. Natural Resource Dependence and Household Adaptive Capacity: Understanding the Linkages in the Context of Disaster Resettlement. Sustainability 2024, 16, 7915. [Google Scholar] [CrossRef]
- Rawat, A.; Witt, E.; Roumyeh, M.; Lill, I. Advanced digital technologies in the post-disaster reconstruction process—A review leveraging small language models. Buildings 2024, 14, 3367. [Google Scholar] [CrossRef]
- Baarimah, A.O.; Alaloul, W.S.; Liew, M.S.; Kartika, W.; Al-Sharafi, M.A.; Musarat, M.A.; Alawag, A.M.; Qureshi, A.H. A Bibliometric Analysis and Review of Building Information Modelling for Post-Disaster Reconstruction. Sustainability 2022, 14, 393. [Google Scholar]
- Abbasnejad, B.; Soltani, S.; Karamoozian, A.; Gu, N. A systematic literature review on the integration of Industry 4.0 technologies in sustainability improvement of transportation construction projects: State-of-the-art and future directions. In Smart and Sustainable Built Environment; Emerald: Bingley, UK, 2024. [Google Scholar]
- Idrissi Gartoumi, K.; Aboussaleh, M.; Zaki, S. Mapping effective practices and frameworks during the AEC industry’s combat with COVID-19: Scientometric analysis. In Advanced AI and Internet of Health Things for Combating Pandemics; Springer: Cham, Switzerland, 2023; pp. 21–56. [Google Scholar]








| Risk Category | Risk Factor Name | Code | Refs. |
|---|---|---|---|
| Management related risk factors | Poor project quality management | Manag1 | [2,4,5] |
| Information system inadequacy | Manag2 | [6,7,8,9] | |
| Improper documentation and project coordination | Manag3 | [6,10,11] | |
| Inadequate or poor project planning and budgeting | Manag4 | [12,13,14] | |
| Lack of experience in post-disaster management skills | Manag5 | [3,12,15] | |
| Poor coordination and communication among various | Manag6 | [15,16,17] | |
| Flexibility in the allocation of funds and delay in payment | Manag7 | [12,17] | |
| Unrealistic budgeting for reconstruction | Manag8 | [16,18] | |
| Poor reconstruction safety management | Manag9 | [8,12,19] | |
| Technical and Construction risk factors | Poor selection of reconstruction techniques | Tech 1 | [8,19,20] |
| Design complexity and changes | Tech 2 | [2,4,8] | |
| Complexity of proposed reconstruction methods/techniques | Tech 3 | [11,20] | |
| Changes in reconstruction project scope | Tech 4 | [6,13,21] | |
| Lack of contractor’s experience | Tech 5 | [4,22] | |
| Project scheduled under pression delivery | Tech 6 | [4,6,10] | |
| Poor workmanship and construction errors leading to rework | Tech 7 | [20,23] | |
| Delay caused by frequent meetings with reconstruction specialist | Tech 8 | [20,24] | |
| Resources related risks Factors | Delay in materials delivery due to transportation issue | Resour1 | [4,25] |
| Defective materials that do not meet the standard | Resour2 | [3,6,26] | |
| Shortage of experienced contractors and skilled workforce | Resour3 | [2,4,10] | |
| Shortage/ unavailability of required materials and equipment | Resour4 | [27,28] | |
| Resource price fluctuation in the market | Resour5 | [18,28] | |
| Poor resources allocation | Resour6 | [6,10,29] | |
| Environmental and Site condition risk factors | Unavailability of supporting infrastructure: water, electricity, etc. | Env 1 | [6,26,29] |
| Continuous adverse weather conditions | Env 2 | [6,30] | |
| Inadequate site investigation (soil testing and site survey) | Env 3 | [2,31] | |
| Specific geographical constraints on the site | Env 4 | [6,31,32] | |
| Ineffective traffic site control and management system | Env 5 | [32,33,34] | |
| Volume of debris removal and deposit issue | Env 6 | [2,35] | |
| Pollution associated with disaster waste | Env 7 | [6,36] | |
| Strict environmental regulations and requirements | Env 8 | [37,38] | |
| Unforeseen/ Adverse subsurface condition | Env 9 | [6,38,39] | |
| Social and Economic risk factors | Strikes, disputes, and land acquisition issues | Social 1 | [18,40] |
| Crime and insecurity, such as theft, vandalism | Social 2 | [27,41] | |
| Disturbances from other recovery activities | Social 3 | [26,27,42] | |
| Poor relationship with local communities | Social 4 | [18,42,43] | |
| Changes in market demand and tax regulation | Social 5 | [44,45] | |
| Instability of economic conditions of the country | Social 6 | [27,45,46] | |
| Currency volatility worsened by the import of reconstruction materials | Social 7 | [44,47] | |
| Financial related risk factors | Limited funding availability | Financ1 | [18,48] |
| High reconstruction costs | Financ2 | [33,47] | |
| Donor dependency and conditionality | Financ3 | [33,49] | |
| Corruption risk | Financ4 | [33,41] | |
| High debt burden | Financ5 | [16,49] | |
| Competing priorities | Financ6 | [33,50,51] | |
| Organizational and Political risk factors | Inadequate project organization structure | Organ 1 | [16,52] |
| Poor relations with government departments | Organ 2 | [53,54,55] | |
| Restrictions of government on foreign companies | Organ 3 | [53,54] | |
| Changes in government laws, regulations, and policies | Organ 4 | [37,56] | |
| Unclear roles and responsibilities of project stakeholders | Organ 5 | [37,51,57] | |
| Unavailability of legal reconstruction standards documents | Organ 6 | [53,58,59] | |
| Delay of project approval documents by government departments | Organ 7 | [37,60,61] |
| Test | Results | Value |
|---|---|---|
| Kaiser–Meyer–Olkin (KMO) | Measure of Sampling Adequacy. | 0.867 |
| Bartlett’s test of sphericity | Approx. chi-square | 1.533 |
| df | 109 | |
| Sig. | 0.001 |
| Fit Indexes | Recommended Value | Obtained Value |
|---|---|---|
| Chi-square (χ)2 | 0.867 | |
| df | 109 | |
| p | <0.05 | 0.001 |
| χ2/df | <3000.00 | 1533.123 |
| CFI | >0.9 | 0.998 |
| TLI | >0.9 | 0.926 |
| RMSEA | <0.05 | 0.029 |
| Latent | Factor Loading | Mean | SD | AV. | CR | Communality | Factors Loading Within the Reliability of the Varimax Rotation and the Alpha Coefficient | |||||||
|---|---|---|---|---|---|---|---|---|---|---|---|---|---|---|
| 1 | 2 | 3 | 4 | 5 | 6 | 7 | CA | |||||||
| Resources related risk factor | Resour3 | 3.900 | 1.040 | 0.832 | 0.885 | 0.601 | 0.887 | ⸻⸻ | ⸻⸻ | ⸻⸻ | ⸻⸻ | ⸻⸻ | ⸻⸻ | 0.885 |
| Resour2 | 3.940 | 1.030 | 0.832 | 0.890 | 0.560 | 0.891 | ⸻⸻ | ⸻⸻ | ⸻⸻ | ⸻⸻ | ⸻⸻ | ⸻⸻ | ⸻⸻ | |
| Resour6 | 4.000 | 1.025 | 0.832 | 0.900 | 0.532 | 0.900 | ⸻⸻ | ⸻⸻ | ⸻⸻ | ⸻⸻ | ⸻⸻ | ⸻⸻ | ⸻⸻ | |
| Resour1 | 4.040 | 1.000 | 0.832 | 0.910 | 0.589 | 0.946 | ⸻⸻ | ⸻⸻ | ⸻⸻ | ⸻⸻ | ⸻⸻ | ⸻⸻ | ⸻⸻ | |
| Resour5 | 3.980 | 1.050 | 0.832 | 0.895 | 0.655 | 0.898 | ⸻⸻ | ⸻⸻ | ⸻⸻ | ⸻⸻ | ⸻⸻ | ⸻⸻ | ⸻⸻ | |
| Resour4 | 3.950 | 1.060 | 0.832 | 0.893 | 0.563 | 0.867 | ⸻⸻ | ⸻⸻ | ⸻⸻ | ⸻⸻ | ⸻⸻ | ⸻⸻ | ⸻⸻ | |
| Environmental and Site condition risk factor | Env 6 | 4.010 | 1.020 | 0.798 | 0.905 | 0.683 | ⸻⸻ | 0.930 | ⸻⸻ | ⸻⸻ | ⸻⸻ | ⸻⸻ | ⸻⸻ | 0.837 |
| Env 3 | 3.990 | 1.030 | 0.798 | 0.899 | 0.556 | ⸻⸻ | 0.894 | ⸻⸻ | ⸻⸻ | ⸻⸻ | ⸻⸻ | ⸻⸻ | ⸻⸻ | |
| Env 1 | 3.806 | 1.026 | 0.798 | 0.881 | 0.581 | ⸻⸻ | 0.886 | ⸻⸻ | ⸻⸻ | ⸻⸻ | ⸻⸻ | ⸻⸻ | ⸻⸻ | |
| Env 4 | 3.080 | 1.320 | 0.798 | 0.756 | 0.566 | ⸻⸻ | 0.814 | ⸻⸻ | ⸻⸻ | ⸻⸻ | ⸻⸻ | ⸻⸻ | ⸻⸻ | |
| Env 2 | 3.170 | 1.300 | 0.798 | 0.798 | 0.613 | ⸻⸻ | 0.829 | ⸻⸻ | ⸻⸻ | ⸻⸻ | ⸻⸻ | ⸻⸻ | ⸻⸻ | |
| Env 9 | 3.890 | 1.160 | 0.798 | 0.897 | 0.593 | ⸻⸻ | 0.875 | ⸻⸻ | ⸻⸻ | ⸻⸻ | ⸻⸻ | ⸻⸻ | ⸻⸻ | |
| Env 7 | 3.550 | 1.200 | 0.798 | 0.870 | 0.512 | ⸻⸻ | 0.867 | ⸻⸻ | ⸻⸻ | ⸻⸻ | ⸻⸻ | ⸻⸻ | ⸻⸻ | |
| Env 8 | 3.460 | 1.255 | 0.798 | 0.845 | 0.631 | ⸻⸻ | 0.846 | ⸻⸻ | ⸻⸻ | ⸻⸻ | ⸻⸻ | ⸻⸻ | ⸻⸻ | |
| Env 5 | 3.280 | 1.260 | 0.798 | 0.780 | 0.526 | ⸻⸻ | 0.831 | ⸻⸻ | ⸻⸻ | ⸻⸻ | ⸻⸻ | ⸻⸻ | ⸻⸻ | |
| Financial risk factor | Financ2 | 3.080 | 1.300 | 0.767 | 0.760 | 0.611 | ⸻⸻ | ⸻⸻ | 0.811 | ⸻⸻ | ⸻⸻ | ⸻⸻ | ⸻⸻ | 0.790 |
| Financ4 | 3.120 | 1.220 | 0.767 | 0.761 | 0.564 | ⸻⸻ | ⸻⸻ | 0.824 | ⸻⸻ | ⸻⸻ | ⸻⸻ | ⸻⸻ | ⸻⸻ | |
| Financ1 | 3.040 | 1.320 | 0.767 | 0.710 | 0.562 | ⸻⸻ | ⸻⸻ | 0.804 | ⸻⸻ | ⸻⸻ | ⸻⸻ | ⸻⸻ | ⸻⸻ | |
| Financ5 | 3.260 | 1.200 | 0.767 | 0.768 | 0.689 | ⸻⸻ | ⸻⸻ | 0.838 | ⸻⸻ | ⸻⸻ | ⸻⸻ | ⸻⸻ | ⸻⸻ | |
| Financ6 | 3.000 | 1.380 | 0.767 | 0.742 | 0.545 | ⸻⸻ | ⸻⸻ | 0.780 | ⸻⸻ | ⸻⸻ | ⸻⸻ | ⸻⸻ | ⸻⸻ | |
| Financ3 | 3.020 | 1.350 | 0.767 | 0.720 | 0.563 | ⸻⸻ | ⸻⸻ | 0.798 | ⸻⸻ | ⸻⸻ | ⸻⸻ | ⸻⸻ | ⸻⸻ | |
| Management risk factor | Manag3 | 4.708 | 1.005 | 0.945 | 0.910 | 0.599 | ⸻⸻ | ⸻⸻ | ⸻⸻ | 0.985 | ⸻⸻ | ⸻⸻ | ⸻⸻ | 0.972 |
| Manag4 | 4.320 | 1.300 | 0.945 | 0.945 | 0.583 | ⸻⸻ | ⸻⸻ | ⸻⸻ | 0.962 | ⸻⸻ | ⸻⸻ | ⸻⸻ | ⸻⸻ | |
| Manag1 | 4.315 | 1.310 | 0.945 | 0.940 | 0.619 | ⸻⸻ | ⸻⸻ | ⸻⸻ | 0.957 | ⸻⸻ | ⸻⸻ | ⸻⸻ | ⸻⸻ | |
| Manag5 | 4.440 | 1.050 | 0.945 | 0.949 | 0.618 | ⸻⸻ | ⸻⸻ | ⸻⸻ | 0.969 | ⸻⸻ | ⸻⸻ | ⸻⸻ | ⸻⸻ | |
| Manag6 | 4.050 | 1.550 | 0.945 | 0.920 | 0.622 | ⸻⸻ | ⸻⸻ | ⸻⸻ | 0.946 | ⸻⸻ | ⸻⸻ | ⸻⸻ | ⸻⸻ | |
| Manag2 | 4.650 | 1.030 | 0.945 | 0.915 | 0.536 | ⸻⸻ | ⸻⸻ | ⸻⸻ | 0.978 | ⸻⸻ | ⸻⸻ | ⸻⸻ | ⸻⸻ | |
| Manag7 | 4.001 | 1.430 | 0.945 | 0.900 | 0.676 | ⸻⸻ | ⸻⸻ | ⸻⸻ | 0.931 | ⸻⸻ | ⸻⸻ | ⸻⸻ | ⸻⸻ | |
| Manag8 | 4.288 | 1.350 | 0.945 | 0.936 | 0.655 | ⸻⸻ | ⸻⸻ | ⸻⸻ | 0.955 | ⸻⸻ | ⸻⸻ | ⸻⸻ | ⸻⸻ | |
| Manag9 | 4.560 | 1.045 | 0.945 | 0.946 | 0.577 | ⸻⸻ | ⸻⸻ | ⸻⸻ | 0.973 | ⸻⸻ | ⸻⸻ | ⸻⸻ | ⸻⸻ | |
| Social and Economic risk factor | Social 7 | 3.750 | 1.170 | 0.876 | 0.830 | 0.602 | ⸻⸻ | ⸻⸻ | ⸻⸻ | ⸻⸻ | 0.876 | ⸻⸻ | ⸻⸻ | 0.915 |
| Social 6 | 3.680 | 1.180 | 0.876 | 0.815 | 0.567 | ⸻⸻ | ⸻⸻ | ⸻⸻ | ⸻⸻ | 0.867 | ⸻⸻ | ⸻⸻ | ⸻⸻ | |
| Social 4 | 4.070 | 1.090 | 0.876 | 0.935 | 0.563 | ⸻⸻ | ⸻⸻ | ⸻⸻ | ⸻⸻ | 0.921 | ⸻⸻ | ⸻⸻ | ⸻⸻ | |
| Social 2 | 3.820 | 1.165 | 0.876 | 0.870 | 0.680 | ⸻⸻ | ⸻⸻ | ⸻⸻ | ⸻⸻ | 0.888 | ⸻⸻ | ⸻⸻ | ⸻⸻ | |
| Social 5 | 4.060 | 1.095 | 0.876 | 0.930 | 0.511 | ⸻⸻ | ⸻⸻ | ⸻⸻ | ⸻⸻ | 0.911 | ⸻⸻ | ⸻⸻ | ⸻⸻ | |
| Social 1 | 4.045 | 1.100 | 0.876 | 0.925 | 0.561 | ⸻⸻ | ⸻⸻ | ⸻⸻ | ⸻⸻ | 0.902 | ⸻⸻ | ⸻⸻ | ⸻⸻ | |
| Social 3 | 3.850 | 1.550 | 0.876 | 0.890 | 0.599 | ⸻⸻ | ⸻⸻ | ⸻⸻ | ⸻⸻ | 0.894 | ⸻⸻ | ⸻⸻ | ⸻⸻ | |
| Technical and Construction risk factor | Tech 4 | 3.400 | 1.550 | 0.760 | 0.768 | 0.663 | ⸻⸻ | ⸻⸻ | ⸻⸻ | ⸻⸻ | ⸻⸻ | 0.843 | ⸻⸻ | 0.770 |
| Tech 6 | 3.320 | 1.290 | 0.760 | 0.754 | 0.631 | ⸻⸻ | ⸻⸻ | ⸻⸻ | ⸻⸻ | ⸻⸻ | 0.826 | ⸻⸻ | ⸻⸻ | |
| Tech 1 | 3.080 | 1.390 | 0.760 | 0.715 | 0.611 | ⸻⸻ | ⸻⸻ | ⸻⸻ | ⸻⸻ | ⸻⸻ | 0.807 | ⸻⸻ | ⸻⸻ | |
| Tech 8 | 2.980 | 1.370 | 0.760 | 0.789 | 0.596 | ⸻⸻ | ⸻⸻ | ⸻⸻ | ⸻⸻ | ⸻⸻ | 0.781 | ⸻⸻ | ⸻⸻ | |
| Tech 3 | 3.040 | 1.310 | 0.760 | 0.708 | 0.647 | ⸻⸻ | ⸻⸻ | ⸻⸻ | ⸻⸻ | ⸻⸻ | 0.801 | ⸻⸻ | ⸻⸻ | |
| Tech 5 | 2.890 | 1.400 | 0.760 | 0.780 | 0.620 | ⸻⸻ | ⸻⸻ | ⸻⸻ | ⸻⸻ | ⸻⸻ | 0.762 | ⸻⸻ | ⸻⸻ | |
| Tech 2 | 2.800 | 1.410 | 0.760 | 0.767 | 0.547 | ⸻⸻ | ⸻⸻ | ⸻⸻ | ⸻⸻ | ⸻⸻ | 0.746 | ⸻⸻ | ⸻⸻ | |
| Tech 7 | 3.250 | 1.300 | 0.760 | 0.728 | 0.602 | ⸻⸻ | ⸻⸻ | ⸻⸻ | ⸻⸻ | ⸻⸻ | 0.812 | ⸻⸻ | ⸻⸻ | |
| Organizational and Political risk factor | Organ 2 | 4.080 | 1.095 | 0.906 | 0.910 | 0.514 | ⸻⸻ | ⸻⸻ | ⸻⸻ | ⸻⸻ | ⸻⸻ | ⸻⸻ | 0.923 | 0.954 |
| Organ 6 | 3.990 | 1.210 | 0.906 | 0.900 | 0.563 | ⸻⸻ | ⸻⸻ | ⸻⸻ | ⸻⸻ | ⸻⸻ | ⸻⸻ | 0.890 | ⸻⸻ | |
| Organ 3 | 4.070 | 1.098 | 0.906 | 0.920 | 0.618 | ⸻⸻ | ⸻⸻ | ⸻⸻ | ⸻⸻ | ⸻⸻ | ⸻⸻ | 0.912 | ⸻⸻ | |
| Organ 1 | 4.065 | 1.100 | 0.906 | 0.905 | 0.553 | ⸻⸻ | ⸻⸻ | ⸻⸻ | ⸻⸻ | ⸻⸻ | ⸻⸻ | 0.908 | ⸻⸻ | |
| Organ 5 | 4.000 | 1.110 | 0.906 | 0.900 | 0.667 | ⸻⸻ | ⸻⸻ | ⸻⸻ | ⸻⸻ | ⸻⸻ | ⸻⸻ | 0.900 | ⸻⸻ | |
| Organ 7 | 4.090 | 1.090 | 0.906 | 0.925 | 0.503 | ⸻⸻ | ⸻⸻ | ⸻⸻ | ⸻⸻ | ⸻⸻ | ⸻⸻ | 0.931 | ⸻⸻ | |
| Organ 4 | 3.850 | 1.180 | 0.906 | 0.845 | 0.698 | ⸻⸻ | ⸻⸻ | ⸻⸻ | ⸻⸻ | ⸻⸻ | ⸻⸻ | 0.870 | ⸻⸻ | |
| Eigenvalues | 6.418 | 4.065 | 3.838 | 3.768 | 2.124 | 1.783 | 2.440 | |||||||
| Cumulative % | 64.820 | 61.358 | 71.033 | 70.172 | 68.417 | 60.551 | 62.952 | |||||||
| Variance % | 25.275 | 19.814 | 12.723 | 9.458 | 5.876 | 3.760 | 1.906 | |||||||
| Total Variance Explained | 79.012 | |||||||||||||
| Hypothesis | Estimate | p Value | Test Results |
|---|---|---|---|
| H1 | 0.356 | 0.020 | Accepted |
| H2 | 0.231 | 0.002 | Accepted |
| H3 | 0.357 | 0.000 | Accepted |
| H4 | 0.213 | 0.016 | Accepted |
| H5 | 0.236 | 0.041 | Accepted |
| H6 | 0.175 | 0.010 | Accepted |
| H7 | 0.285 | 0.009 | Accepted |
| H8 | 0.321 | 0.042 | Accepted |
| H9 | 0.239 | 0.012 | Accepted |
| H10 | 0.118 | 0.000 | Accepted |
| H11 | 0.085 | 0.039 | Accepted |
| H12 | 0.078 | 0.024 | Accepted |
| H13 | 0.344 | 0.685 | Rejected |
| H14 | 0.231 | 0.000 | Accepted |
| H15 | 0.147 | 0.603 | Rejected |
| H16 | 0.086 | 0.661 | Rejected |
| H17 | 0.023 | 0.648 | Rejected |
| H18 | 0.219 | 0.035 | Accepted |
| Factors | Mean | SD | p-Value | Influence Relationship | Mean | SD | p-Value |
|---|---|---|---|---|---|---|---|
| Resources related risk factor | 4.49 | 0.417 | 0.000 s | Financial risk factors significantly influence Management risk factors in the reconstruction of the Rukaramu/Gatumba recovery process | 4.17 | 0.620 | 0.000 s |
| Environmental and Site condition risk factor | 4.38 | 0.423 | 0.000 s | Financial risk factors significantly influence resource-related factors during Rukaramu/Gatumba recovery management | 4.12 | 0.633 | 0.002 s |
| Financial risk factor | 4.34 | 0.445 | 0.002 s | Resource challenges critically influence the technical and reconstruction factor during the Rukaramu/Gatumba recovery management | 4.02 | 0.648 | 0.006 s |
| Management risk factor | 4.26 | 0.458 | 0.005 s | Organizational and political risks are influencing social and economic risk factors during the recovery of Rukaramu/Gatumba flood damage | 4.00 | 0.651 | 0.008 s |
| Social and Economic risk factors | 4.19 | 0.474 | 0.006 s | Environmental and site condition risk factors are influencing the technical and construction risk in the recovery of Rukaramu/Gatumba flood damage | 3.96 | 0.656 | 0.009 s |
| Technical and Construction risk factor | 4.12 | 0.481 | 0.011 s | Social and economic risk factors have a significant influence on management factors in the recovery of Rukaramu/Gatumba flood damage | 3.93 | 0.660 | 0.010 s |
| Organizational and Political risk factors | 3.90 | 0.486 | 0.014 s | Organizational and political-related factors are influencing financing capacity when recovering the Rukaramu/Gatumba flood impact. | 3.92 | 0.661 | 0.010 s |
Disclaimer/Publisher’s Note: The statements, opinions and data contained in all publications are solely those of the individual author(s) and contributor(s) and not of MDPI and/or the editor(s). MDPI and/or the editor(s) disclaim responsibility for any injury to people or property resulting from any ideas, methods, instructions or products referred to in the content. |
© 2025 by the authors. Licensee MDPI, Basel, Switzerland. This article is an open access article distributed under the terms and conditions of the Creative Commons Attribution (CC BY) license (https://creativecommons.org/licenses/by/4.0/).
Share and Cite
David, B.; Liu, J.; Wang, Y.; Georges, I. Toward Identifying and Analyzing Key Risk Factors and Their Interrelationships in Post-Disaster Reconstruction: A Comprehensive Study of Project Challenges and Case Analysis. Sustainability 2025, 17, 3696. https://doi.org/10.3390/su17083696
David B, Liu J, Wang Y, Georges I. Toward Identifying and Analyzing Key Risk Factors and Their Interrelationships in Post-Disaster Reconstruction: A Comprehensive Study of Project Challenges and Case Analysis. Sustainability. 2025; 17(8):3696. https://doi.org/10.3390/su17083696
Chicago/Turabian StyleDavid, Byiringiro, Jie Liu, Yanhua Wang, and Irankunda Georges. 2025. "Toward Identifying and Analyzing Key Risk Factors and Their Interrelationships in Post-Disaster Reconstruction: A Comprehensive Study of Project Challenges and Case Analysis" Sustainability 17, no. 8: 3696. https://doi.org/10.3390/su17083696
APA StyleDavid, B., Liu, J., Wang, Y., & Georges, I. (2025). Toward Identifying and Analyzing Key Risk Factors and Their Interrelationships in Post-Disaster Reconstruction: A Comprehensive Study of Project Challenges and Case Analysis. Sustainability, 17(8), 3696. https://doi.org/10.3390/su17083696

