Sign in to use this feature.

Years

Between: -

Subjects

remove_circle_outline
remove_circle_outline
remove_circle_outline
remove_circle_outline
remove_circle_outline
remove_circle_outline

Journals

Article Types

Countries / Regions

Search Results (11)

Search Parameters:
Keywords = decoy injection

Order results
Result details
Results per page
Select all
Export citation of selected articles as:
14 pages, 6422 KB  
Article
Intratracheal Delivery of a Phospholamban Decoy Peptide Attenuates Cardiac Damage Following Myocardial Infarction
by Taewon Kook, Mi-Young Lee, Tae Hwan Kwak, Dongtak Jeong, Doo Sun Sim, Myung Ho Jeong, Youngkeun Ahn, Hyun Kook, Woo Jin Park and Seung Pil Jang
Int. J. Mol. Sci. 2025, 26(6), 2649; https://doi.org/10.3390/ijms26062649 - 14 Mar 2025
Viewed by 1644
Abstract
Heart failure (HF) remains a major cause of mortality worldwide. While novel approaches, including gene and cell therapies, show promise, efficient delivery methods for such biologics to the heart are critically needed. One emerging strategy is lung-to-heart delivery using nanoparticle (NP)-encapsulated biologics. This [...] Read more.
Heart failure (HF) remains a major cause of mortality worldwide. While novel approaches, including gene and cell therapies, show promise, efficient delivery methods for such biologics to the heart are critically needed. One emerging strategy is lung-to-heart delivery using nanoparticle (NP)-encapsulated biologics. This study examines the efficiency of delivering a therapeutic peptide conjugated to a cell-penetrating peptide (CPP) to the heart via the lung-to-heart route through intratracheal (IT) injection in mice. The CPP, a tandem repeat of NP2 (dNP2) derived from the human novel LZAP-binding protein (NLBP), facilitates intracellular delivery of the therapeutic payload. The therapeutic peptide, SE, is a decoy peptide designed to inhibit protein phosphatase 1 (PP1)-mediated dephosphorylation of phospholamban (PLN). Our results demonstrated that IT injection of dNP2-SE facilitated efficient delivery to the heart, with peak accumulation at 3 h post-injection. The administration of dNP2-SE significantly ameliorated morphological and functional deterioration of the heart under myocardial infarction. At the molecular level, dNP2-SE effectively prevented PLN dephosphorylation in the heart. Immunoprecipitation experiments further revealed that dNP2-SE binds strongly to PP1 and disrupts its interaction with PLN. Collectively, our findings suggest that lung-to-heart delivery of a CPP-conjugated therapeutic peptide, dNP2-SE, represents a promising approach for the treatment of HF. Full article
(This article belongs to the Section Molecular Pathology, Diagnostics, and Therapeutics)
Show Figures

Figure 1

8 pages, 689 KB  
Communication
Interleukin Profiling in Atopic Dermatitis and Chronic Nodular Prurigo
by Henning Wiegmann, Lina Renkhold, Claudia Zeidler, Konstantin Agelopoulos and Sonja Ständer
Int. J. Mol. Sci. 2024, 25(15), 8445; https://doi.org/10.3390/ijms25158445 - 2 Aug 2024
Cited by 8 | Viewed by 3955
Abstract
The clinical manifestations of atopic dermatitis (AD) and chronic nodular prurigo (CNPG) include pruritus and eczema/lesions, posing significant challenges for patients. Th2 cells and ILC2, marked by cytokine production—particularly IL-4/13—are crucial therapeutic targets. Despite displaying a dose-dependent lack of pruritus induction post-injection, IL-13 [...] Read more.
The clinical manifestations of atopic dermatitis (AD) and chronic nodular prurigo (CNPG) include pruritus and eczema/lesions, posing significant challenges for patients. Th2 cells and ILC2, marked by cytokine production—particularly IL-4/13—are crucial therapeutic targets. Despite displaying a dose-dependent lack of pruritus induction post-injection, IL-13 acts through the IL-13Rα1 and IL-13Rα2 receptor system. Our study focused on investigating ex vivo skin biopsies in AD (n = 17), CNPG (n = 14) and healthy controls (HC; n = 10), examining the gene expression landscape of interleukins linked with pruritus (IL-13, IL-4, IL-31) and their corresponding receptors. Compared to HC, results revealed a significant upregulation of IL-4, IL-13, and IL-13RA1 in AD, whereas CNPG did not show increased IL13 expression. Notably, the decoy receptor IL-13RA2 displayed intriguing patterns, with AD showing a marked increase compared to both HC and CNPG. Positive correlations between receptor expression and itch intensity and hyperkinesis sensation underscore clinical relevance, potentially serving as biomarkers. The findings suggest a pivotal role of IL-4 and IL-13, along with IL-13RA1, in pruritus pathogenesis in both entities, while IL-13 upregulation in AD is countered by IL-13RA2. The comparable expression of IL-13RA2 to HC in CNPG suggests the absence of this regulatory mechanism, potentially worsening the disease and leading to prolonged scratching behavior. These insights illuminate the intricate interplay of interleukins and receptors in different pruritus phenotypes, laying the groundwork for understanding underlying mechanisms and offering avenues for therapeutic intervention. Full article
(This article belongs to the Special Issue Molecular and Cellular Mechanisms of Skin Diseases)
Show Figures

Figure 1

22 pages, 4407 KB  
Article
Recombinant Ixodes scapularis Calreticulin Binds Complement Proteins but Does Not Protect Borrelia burgdorferi from Complement Killing
by Moiz Ashraf Ansari, Thu-Thuy Nguyen, Klaudia Izabela Kocurek, William Tae Heung Kim, Tae Kwon Kim and Albert Mulenga
Pathogens 2024, 13(7), 560; https://doi.org/10.3390/pathogens13070560 - 3 Jul 2024
Cited by 1 | Viewed by 2180
Abstract
Ixodes scapularis is a blood-feeding obligate ectoparasite responsible for transmitting the Lyme disease (LD) agent, Borrelia burgdorferi. During the feeding process, I. scapularis injects B. burgdorferi into the host along with its saliva, facilitating the transmission and colonization of the LD agent. [...] Read more.
Ixodes scapularis is a blood-feeding obligate ectoparasite responsible for transmitting the Lyme disease (LD) agent, Borrelia burgdorferi. During the feeding process, I. scapularis injects B. burgdorferi into the host along with its saliva, facilitating the transmission and colonization of the LD agent. Tick calreticulin (CRT) is one of the earliest tick saliva proteins identified and is currently utilized as a biomarker for tick bites. Our recent findings revealed elevated levels of CRT in the saliva proteome of B. burgdorferi-infected I. scapularis nymphs compared to uninfected ticks. Differential precipitation of proteins (DiffPOP) and LC-MS/MS analyses were used to identify the interactions between Ixs (I. scapularis) CRT and human plasma proteins and further explore its potential role in shielding B. burgdorferi from complement killing. We observed that although yeast-expressed recombinant (r) IxsCRT binds to the C1 complex (C1q, C1r, and C1s), the activator of complement via the classical cascade, it did not inhibit the deposition of the membrane attack complex (MAC) via the classical pathway. Intriguingly, rIxsCRT binds intermediate complement proteins (C3, C5, and C9) and reduces MAC deposition through the lectin pathway. Despite the inhibition of MAC deposition in the lectin pathway, rIxsCRT did not protect a serum-sensitive B. burgdorferi strain (B314/pBBE22Luc) from complement-induced killing. As B. burgdorferi establishes a local dermal infection before disseminating to secondary organs, it is noteworthy that rIxsCRT promotes the replication of B. burgdorferi in culture. We hypothesize that rIxsCRT may contribute to the transmission and/or host colonization of B. burgdorferi by acting as a decoy activator of complement and by fostering B. burgdorferi replication at the transmission site. Full article
(This article belongs to the Special Issue Ticks and Tick-Borne Pathogens: And Now What?)
Show Figures

Figure 1

14 pages, 2566 KB  
Article
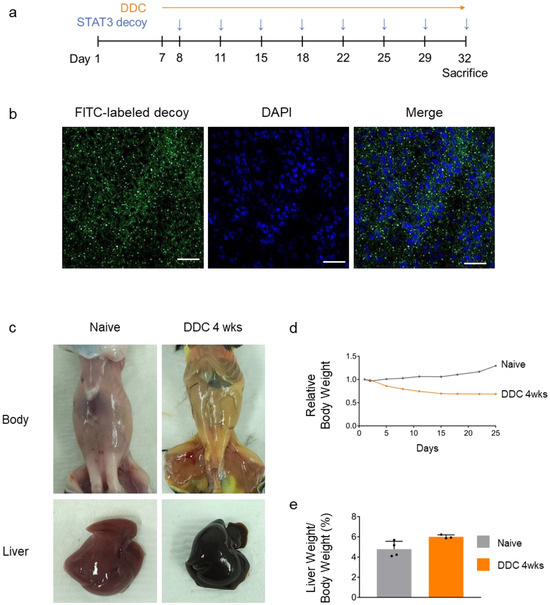
STAT3 Decoy Oligodeoxynucleotides Suppress Liver Inflammation and Fibrosis in Liver Cancer Cells and a DDC-Induced Liver Injury Mouse Model
by Hye Jin Choi, Young-Ah Kim, Junghwa Ryu, Kwan-Kyu Park, Sun-Jae Lee, Byung Seok Kim, Jeong-En Song and Joo Dong Kim
Molecules 2024, 29(3), 593; https://doi.org/10.3390/molecules29030593 - 25 Jan 2024
Cited by 6 | Viewed by 3942
Abstract
Liver damage caused by various factors results in fibrosis and inflammation, leading to cirrhosis and cancer. Fibrosis results in the accumulation of extracellular matrix components. The role of STAT proteins in mediating liver inflammation and fibrosis has been well documented; however, approved therapies [...] Read more.
Liver damage caused by various factors results in fibrosis and inflammation, leading to cirrhosis and cancer. Fibrosis results in the accumulation of extracellular matrix components. The role of STAT proteins in mediating liver inflammation and fibrosis has been well documented; however, approved therapies targeting STAT3 inhibition against liver disease are lacking. This study investigated the anti-fibrotic and anti-inflammatory effects of STAT3 decoy oligodeoxynucleotides (ODN) in hepatocytes and liver fibrosis mouse models. STAT3 decoy ODN were delivered into cells using liposomes and hydrodynamic tail vein injection into 3,5-diethoxycarbonyl-1,4-dihydrocollidine (DDC)-fed mice in which liver injury was induced. STAT3 target gene expression changes were verified using qPCR and Western blotting. Liver tissue fibrosis and bile duct proliferation were assessed in animal experiments using staining techniques, and macrophage and inflammatory cytokine distribution was verified using immunohistochemistry. STAT3 decoy ODN reduced fibrosis and inflammatory factors in liver cancer cell lines and DDC-induced liver injury mouse model. These results suggest that STAT3 decoy ODN may effectively treat liver fibrosis and must be clinically investigated. Full article
Show Figures

Graphical abstract

17 pages, 3138 KB  
Article
Anti-Cancer Effect of Neural Stem Cells Transfected with Carboxylesterase and sTRAIL Genes in Animals with Brain Lesions of Lung Cancer
by Jung Hak Kim, Jae Sung Ahn, Dong-Seok Lee, Seok Ho Hong and Hong J. Lee
Pharmaceuticals 2023, 16(8), 1156; https://doi.org/10.3390/ph16081156 - 15 Aug 2023
Cited by 5 | Viewed by 2263
Abstract
A metastatic brain tumor is the most common type of malignancy in the central nervous system, which is one of the leading causes of death in patients with lung cancer. The purpose of this study is to evaluate the efficacy of a novel [...] Read more.
A metastatic brain tumor is the most common type of malignancy in the central nervous system, which is one of the leading causes of death in patients with lung cancer. The purpose of this study is to evaluate the efficacy of a novel treatment for metastatic brain tumors with lung cancer using neural stem cells (NSCs), which encode rabbit carboxylesterase (rCE) and the secretion form of tumor necrosis factor-related apoptosis-inducing ligand (sTRAIL). rCE and/or sTRAIL were transduced in immortalized human fetal NSCs, HB1.F3. The cytotoxic effects of the therapeutic cells on human lung cancer cells were evaluated in vitro with the ligands and decoy receptor expression for sTRAIL in the presence of CPT-11. Human NSCs encoding rCE (F3.CE and F3.CE.sTRAIL) significantly inhibited the growth of lung cancer cells in the presence of CPT-11 in vitro. Lung cancer cells were inoculated in immune-deficient mice, and therapeutic cells were transplanted systematically through intracardiac arterial injection and then treated with CPT-11. In resting state, DR4 expression in lung cancer cells and DcR1 in NSCs increased to 70% and 90% after CPT-11 addition, respectively. The volumes of the tumors in immune-deficient mice were reduced significantly in mice with F3.CE.sTRAIL transplantation and CPT-11 treatment. The survival was also significantly prolonged with treatment with F3.sTRAIL and F3.CE plus CPT-11 as well as F3.CE.sTRAIL plus CPT-11. NSCs transduced with rCE and sTRAIL genes showed a significant anti-cancer effect on brain metastatic lung cancer in vivo and in vitro, and the effect may be synergistic when rCE/CPT-11 and sTRAIL are combined. This stem-cell-based study using two therapeutic genes of different biological effects can be translatable to clinical application. Full article
(This article belongs to the Topic Advances in Anti-Cancer Drugs)
Show Figures

Figure 1

19 pages, 7159 KB  
Article
(Pro)Renin Receptor Decoy Peptide PRO20 Protects against Oxidative Renal Damage Induced by Advanced Oxidation Protein Products
by Hui Fang, Teng Yang, Baolong Zhou and Xinxuan Li
Molecules 2023, 28(7), 3017; https://doi.org/10.3390/molecules28073017 - 28 Mar 2023
Cited by 3 | Viewed by 2777
Abstract
Chronic kidney disease (CKD) is associated with advanced oxidation protein products (AOPPs). A recent study has shown that AOPP-induced renal tubular injury is mediated by the (pro)renin receptor (PRR). However, it is unclear whether the PRR decoy inhibitor PRO20 can protect against renal [...] Read more.
Chronic kidney disease (CKD) is associated with advanced oxidation protein products (AOPPs). A recent study has shown that AOPP-induced renal tubular injury is mediated by the (pro)renin receptor (PRR). However, it is unclear whether the PRR decoy inhibitor PRO20 can protect against renal damage related to AOPPs in vivo. In this study, we examined the role of the PRR in rats with AOPP-induced renal oxidative damage. Male SD rats were subjected to unilateral nephrectomy, and after a four-day recuperation period, they were randomly divided into four groups (n = 6/group) for four weeks: control (CTR), unmodified rat serum albumin (RSA, 50 mg/kg/day via tail-vein injection), AOPPs-RSA (50 mg/kg/day via tail-vein injection), and AOPPs-RSA + PRO20 (50 mg/kg/day via tail-vein injection + 500 μg/kg/day via subcutaneous injection) groups. PRO20 was administered 3 days before AOPPs-RSA injection. Renal histopathology evaluation was performed by periodic acid–Schiff (PAS) staining, and biochemical parameters related to renal injury and oxidative stress biomarkers were evaluated. The expression of related indicators was quantified by RT-qPCR and immunoblotting analysis. In the results, rats in the AOPPs-RSA group exhibited higher levels of albuminuria, inflammatory cell infiltration, and tubular dilation, along with upregulation of oxidative stress, profibrotic and proinflammatory factors, and elevation of AOPP levels. Meanwhile, in the PRO20 group, these were significantly reduced. Moreover, the levels of almost all components of the renin-angiotensin system (RAS) and Nox4-dependent H2O2 production in urine and the kidneys were elevated by AOPPs-RSA, while they were suppressed by PRO20. Furthermore, AOPPs-RSA rats showed elevated kidney expression of the PRR and soluble PRR (sPRR) and increased renal excretion of sPRR. In summary, these findings suggest that PRR inhibition may serve as a protective mechanism against AOPP-induced nephropathy by inhibiting the intrarenal RAS and Nox4-derived H2O2 mechanisms. Full article
Show Figures

Figure 1

16 pages, 3506 KB  
Article
The Effects of Synthetic SREBP-1 and PPAR-γ Decoy Oligodeoxynucleotide on Acne-like Disease In Vivo and In Vitro via Lipogenic Regulation
by Hyemin Gu, Hyun-Jin An, Mi-Gyeong Gwon, Seongjae Bae, Christos C. Zouboulis and Kwan-Kyu Park
Biomolecules 2022, 12(12), 1858; https://doi.org/10.3390/biom12121858 - 12 Dec 2022
Cited by 18 | Viewed by 4297
Abstract
Acne vulgaris has a pathogenesis that involves increased sebum production and perifollicular inflammation. Sterol regulatory element-binding protein-1 (SREBP-1) and peroxisome proliferator activated receptor-γ (PPAR-γ) are transcription factors that regulate numerous genes involved in lipid biosynthesis. To improve a new therapeutic approach, we designed [...] Read more.
Acne vulgaris has a pathogenesis that involves increased sebum production and perifollicular inflammation. Sterol regulatory element-binding protein-1 (SREBP-1) and peroxisome proliferator activated receptor-γ (PPAR-γ) are transcription factors that regulate numerous genes involved in lipid biosynthesis. To improve a new therapeutic approach, we designed the SREBP/PPAR decoy oligodeoxynucleotide (ODN), a synthetic short DNA containing complementary sequences for the SREBP and PPAR transcription factors. We aim to investigate the beneficial functions and the molecular mechanisms of the synthetic SREBP/PPAR decoy ODN in lipogenic models. C. acnes was intradermally injected with a 1.0 × 107 colony forming unit/20 μL. The synthetic SREBP/PPAR decoy ODN or scrambled decoy ODN (10 μg) was transferred via the mouse tail vein injection. SZ95 cells were transfected with 2 μg of synthetic ODNs. After transfection, the SZ95 cells were cultured in serum-free medium containing 20 ng/μL of insulin-like growth factor-1 (IGF)-1 for 24 h. To investigate the expression of gene and signaling pathways, we performed Western blotting. The distribution of the chimeric decoy ODN was confirmed by EMSA. Lipid levels were assessed by Nile red and Oil Red O staining. The cytokine levels were measured by ELISA kit. This study showed that C. acnes-injected mice and IGF-1-stimulated SZ95 cells exhibited increased expression of SREBP-1 and PPAR-γ compared to the normal controls. In contrast, the administration of the SREBP/PPAR chimeric decoy ODN significantly suppressed the upregulation of lipogenic genes. Furthermore, the SREBP/PPAR decoy ODN decreased the plasma cytokines and cytokine levels of total protein. These results suggested that the SREBP/PPAR decoy ODN exerts its anti-lipogenic effects by regulating lipid metabolism and by inhibiting lipogenesis through the inactivation of the SREBP and PPAR pathways. Therefore, the synthetic SREBP/PPAR ODN demonstrates substantial therapeutic feasibility for the treatment of acne vulgaris. Full article
Show Figures

Figure 1

14 pages, 2423 KB  
Article
Anti-Fibrotic Effect of Synthetic Noncoding Decoy ODNs for TFEB in an Animal Model of Chronic Kidney Disease
by Sun-Jae Lee, Young-Ah Kim and Kwan-Kyu Park
Int. J. Mol. Sci. 2022, 23(15), 8138; https://doi.org/10.3390/ijms23158138 - 23 Jul 2022
Cited by 5 | Viewed by 3225
Abstract
Despite emerging evidence suggesting that autophagy occurs during renal interstitial fibrosis, the role of autophagy activation in fibrosis and the mechanism by which autophagy influences fibrosis remain controversial. Transcription factor EB (TFEB) is a master regulator of autophagy-related gene transcription, lysosomal biogenesis, and [...] Read more.
Despite emerging evidence suggesting that autophagy occurs during renal interstitial fibrosis, the role of autophagy activation in fibrosis and the mechanism by which autophagy influences fibrosis remain controversial. Transcription factor EB (TFEB) is a master regulator of autophagy-related gene transcription, lysosomal biogenesis, and autophagosome formation. In this study, we examined the preventive effects of TFEB suppression on renal fibrosis. We injected synthesized TFEB decoy oligonucleotides (ODNs) into the tail veins of unilateral ureteral obstruction (UUO) mice to explore the regulation of autophagy in UUO-induced renal fibrosis. The expression of interleukin (IL)-1β, tumor necrosis factor-α (TNF-α), and collagen was decreased by TFEB decoy ODN. Additionally, TEFB ODN administration inhibited the expression of microtubule-associated protein light chain 3 (LC3), Beclin1, and hypoxia-inducible factor-1α (HIF-1α). We confirmed that TFEB decoy ODN inhibited fibrosis and autophagy in a UUO mouse model. The TFEB decoy ODNs also showed anti-inflammatory effects. Collectively, these results suggest that TFEB may be involved in the regulation of autophagy and fibrosis and that regulating TFEB activity may be a promising therapeutic strategy against kidney diseases. Full article
(This article belongs to the Special Issue Fibrosis-Related lncRNA)
Show Figures

Figure 1

15 pages, 3596 KB  
Article
Inhibitory Effects of STAT3 Transcription Factor by Synthetic Decoy ODNs on Autophagy in Renal Fibrosis
by Young-Ah Kim, Hyun-Ju Kim, Mi-Gyeong Gwon, Hyemin Gu, Hyun-Jin An, Seongjae Bae, Jaechan Leem, Hyun Jin Jung and Kwan-Kyu Park
Biomedicines 2021, 9(4), 331; https://doi.org/10.3390/biomedicines9040331 - 25 Mar 2021
Cited by 10 | Viewed by 3863
Abstract
Autophagy in the proximal tubules may promote fibrosis by activating tubular cell death, interstitial inflammation, and the production of pro-fibrotic factors. The signal transducer and activator of transcription 3 (STAT3) is activated as a potential transcription factor, which mediates the stimulation of renal [...] Read more.
Autophagy in the proximal tubules may promote fibrosis by activating tubular cell death, interstitial inflammation, and the production of pro-fibrotic factors. The signal transducer and activator of transcription 3 (STAT3) is activated as a potential transcription factor, which mediates the stimulation of renal fibrosis. We investigated the role of the STAT3 in autophagy and its effect on the prevention of interstitial renal fibrosis. In this study, we use synthesized STAT3 decoy oligonucleotides (ODN), which were injected into the tail veins of unilateral ureteral obstruction (UUO) mice, to explore the regulation of autophagy in UUO-induced renal fibrosis. The expression of interleukin-6 (IL-6), interleukin-1β (IL-1β), tumor necrosis factor-α (TNF-α), and collagen were decreased by STAT3 decoy ODN. The autophagy markers microtubule-associated protein light chain 3 (LC3) and fibronectin, were identified through immunofluorescent staining, indicating that they were reduced in the group injected with ODN. The expressions of LC3, Beclin1, p62, and autophagy-related 5–12 (Atg5–12) and hypoxia inducible factor-1α (HIF-1α) were inhibited in the ODN injection group. We determined the inhibitory effect of autophagy in chronic kidney disease and confirmed that STAT3 decoy ODN effectively inhibited autophagy by inhibiting the expression of STAT3 transcription factors in the UUO group. Full article
(This article belongs to the Special Issue Oligonucleotides-Based Therapeutics)
Show Figures

Figure 1

18 pages, 720 KB  
Review
Experimental Models in Neovascular Age Related Macular Degeneration
by Olivia Rastoin, Gilles Pagès and Maeva Dufies
Int. J. Mol. Sci. 2020, 21(13), 4627; https://doi.org/10.3390/ijms21134627 - 29 Jun 2020
Cited by 41 | Viewed by 18048
Abstract
Neovascular age-related macular degeneration (vAMD), characterized by the neo-vascularization of the retro-foveolar choroid, leads to blindness within few years. This disease depends on angiogenesis mediated by the vascular endothelial growth factor A (VEGF) and to inflammation. The only available treatments consist of monthly [...] Read more.
Neovascular age-related macular degeneration (vAMD), characterized by the neo-vascularization of the retro-foveolar choroid, leads to blindness within few years. This disease depends on angiogenesis mediated by the vascular endothelial growth factor A (VEGF) and to inflammation. The only available treatments consist of monthly intravitreal injections of antibodies directed against VEGF or VEGF/VEGFB/PlGF decoy receptors. Despite their relative efficacy, these drugs only delay progression to blindness and 30% of the patients are insensitive to these treatments. Hence, new therapeutic strategies are urgently needed. Experimental models of vAMD are essential to screen different innovative therapeutics. The currently used in vitro and in vivo models in ophthalmic translational research and their relevance are discussed in this review. Full article
(This article belongs to the Special Issue Molecular Biology of Age-Related Macular Degeneration (AMD) 2.0)
Show Figures

Figure 1

16 pages, 1637 KB  
Article
Secure Cyber Deception Architecture and Decoy Injection to Mitigate the Insider Threat
by Kyungmin Park, Samuel Woo, Daesung Moon and Hoon Choi
Symmetry 2018, 10(1), 14; https://doi.org/10.3390/sym10010014 - 2 Jan 2018
Cited by 19 | Viewed by 9084
Abstract
We propose a novel dynamic host mutation (DHM) architecture based on moving target defense (MTD) that can actively cope with cyberattacks. The goal of the DHM is to break the cyber kill chain, expand the attack surface to increase the attacker’s target analysis [...] Read more.
We propose a novel dynamic host mutation (DHM) architecture based on moving target defense (MTD) that can actively cope with cyberattacks. The goal of the DHM is to break the cyber kill chain, expand the attack surface to increase the attacker’s target analysis cost, and disrupt the attacker’s fingerprinting to disable the server trace. We define the participating entities that share the MTD policy within the enterprise network or the critical infrastructure, and define functional modules of each entity for DHM enforcement. The threat model of this study is an insider threat of a type not considered in previous studies. We define an attack model considering an insider threat and propose a decoy injection mechanism to confuse the attacker. In addition, we analyze the security of the proposed structure and mechanism based on the security requirements and propose a trade-off considering security and availability. Full article
(This article belongs to the Special Issue Symmetry in Secure Cyber World)
Show Figures

Figure 1

Back to TopTop