Sign in to use this feature.

Years

Between: -

Subjects

remove_circle_outline
remove_circle_outline
remove_circle_outline
remove_circle_outline
remove_circle_outline
remove_circle_outline
remove_circle_outline
remove_circle_outline
remove_circle_outline

Journals

Article Types

Countries / Regions

Search Results (17)

Search Parameters:
Keywords = cycloalkane groups

Order results
Result details
Results per page
Select all
Export citation of selected articles as:
15 pages, 2602 KB  
Article
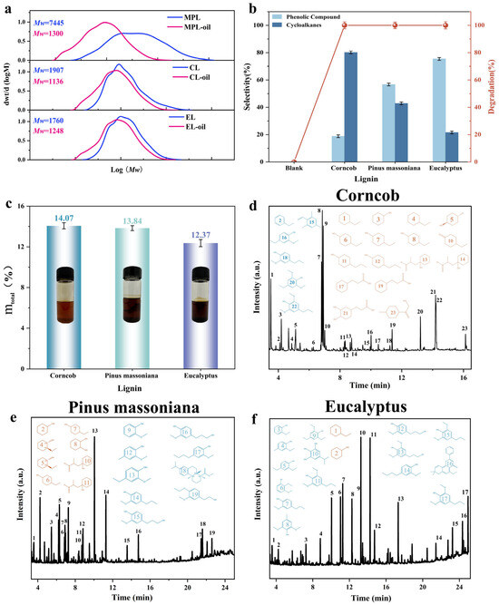
Insights into Real Lignin Refining: Impacts of Multiple Ether Bonds on the Cracking of β-O-4 Linkages and Selectivity of Products
by Yuancai Lv, Xuepeng Lin, Kai Yang, Yifan Liu, Xiaoxia Ye, Liang Song, Chunxiang Lin, Guifang Yang and Minghua Liu
Molecules 2026, 31(1), 133; https://doi.org/10.3390/molecules31010133 - 30 Dec 2025
Viewed by 266
Abstract
Depolymerizing lignin to produce high-value chemicals has garnered increasing attention. Given the complex structure of real lignin, the cracking efficiency of β-O-4 linkages and the selectivity of depolymerization products are significantly lower than those of lignin model compounds. Meanwhile, the relationship between [...] Read more.
Depolymerizing lignin to produce high-value chemicals has garnered increasing attention. Given the complex structure of real lignin, the cracking efficiency of β-O-4 linkages and the selectivity of depolymerization products are significantly lower than those of lignin model compounds. Meanwhile, the relationship between the structure of lignin and the β-O-4 linkage cracking was ignored. In this work, to well address the issue, three real lignins (corncob lignin (CL), pinus massoniana lignin (PML), and eucalyptus lignin (EL)) were employed to discuss the impacts of special ether bonds in lignin on the β-O-4 linkage cracking in the no-additional-hydrogen catalytic system mediated by a CoNi2@BTC catalyst. The lignin depolymerization results showed that the ether bonding structure in the lignin significantly impacted the cracking of β-O-4 linkages and selectivity of the final products, resulting in a great difference among their intermediates. Notably, the methoxy groups in the real lignin greatly inhibited the further hydrogenation of phenolic compounds, resulting in the accumulation of abundant methoxy-substituted phenolic compounds and a low yield of cycloalkanes (12.37% to 14.06%). To deeply discuss the β-O-4 linkage cracking in the lignin depolymerization, degradation experiments with coexisting ether bond compounds were performed, and the activation energy was employed to quantitatively evaluate the impacts of other ether bonds on the β-O-4 linkage cracking. The results revealed that multiple ether bonds (α-O-4, 4-O-5, and methoxy group) significantly increased the activation energy (from 236% to 373%) of β-O-4 linkages, resulting in the evident decline in the β-O-4 model compound. In addition, the degradation of the methoxy-substituted β-O-4 model compound (GG) demonstrated that the methoxy-substituted aromatic ring products were resistant to further hydrogenation, resulting in the accumulation of methoxy-substituted aromatic ring products in the depolymerization of real lignin. All the findings will provide a novel perspective for the targeted high-value utilization of real lignin in chemical production. Full article
(This article belongs to the Special Issue Lignin Valorization in Biorefineries)
Show Figures

Figure 1

26 pages, 4650 KB  
Article
Hydrodeoxygenation of Phenolic Compounds and Lignin Bio-Oil Surrogate Mixture over Ni/BEA Zeolite Catalyst and Investigation of Its Deactivation
by Antigoni G. Margellou, Foteini F. Zormpa, Dimitrios Karfaridis, Stamatia A. Karakoulia and Konstantinos S. Triantafyllidis
Catalysts 2025, 15(1), 48; https://doi.org/10.3390/catal15010048 - 7 Jan 2025
Cited by 8 | Viewed by 3464
Abstract
Lignin is one of the main structural components of lignocellulosic biomass and can be utilized to produce phenolic compounds that can be converted downstream to cycloalkanes and aromatics, which are useful as drop-in road or aviation biofuels. Within this study, the hydrodeoxygenation of [...] Read more.
Lignin is one of the main structural components of lignocellulosic biomass and can be utilized to produce phenolic compounds that can be converted downstream to cycloalkanes and aromatics, which are useful as drop-in road or aviation biofuels. Within this study, the hydrodeoxygenation of model phenolic/aromatic compounds and surrogate mixture simulating the light fraction of lignin fast-pyrolysis bio-oil was performed under mild reaction conditions. Ni/BEA zeolite was selected as a catalyst to investigate the conversion and the product selectivity of alkyl phenols (phenol, catechol, cresols), methoxy-phenols (guaiacol, syringol, creosol), aromatics (anisole, 1,2,3-trimethoxybenzene) and dimer (2-phenoxy-1-phenyl ethanol) compounds towards (alkyl)cycloalkanes. The hydrodeoxygenation of a surrogate mixture of eleven phenolic and aromatic compounds was then studied by investigating the effect of reaction conditions (temperature, time, H2 pressure, surrogate mixture concentration, and catalyst-to-feed ratio). The conversion of model compounds was in the range of 80–100%, towards a 37–81% (alkyl)cycloalkane yield, being strongly dependent on the complexity/side-chain group of the phenolic/aromatic ring. Regarding the hydrodeoxygenation of the surrogate mixture, 59–100% conversion was achieved, with up to a 72% yield of C6–C9 cycloalkanes. Characterization of spent catalysts showed that the hydrodeoxygenation of surrogate mixture led to carbonaceous depositions on the catalyst, which can be limited under lower temperatures and longer reaction conditions, while after regeneration, the physicochemical properties of catalysts can be partially recovered. Full article
Show Figures

Figure 1

16 pages, 12440 KB  
Article
Structural Characterization and Molecular Model Construction of Lignite: A Case of Xianfeng Coal
by Ying Shi, Yanming Zhu, Shangbin Chen, Yang Wang and Yu Song
Energies 2024, 17(5), 1049; https://doi.org/10.3390/en17051049 - 23 Feb 2024
Cited by 22 | Viewed by 2502
Abstract
The object of the study is lignite. Analytical testing techniques, such as elemental analysis, 13C nuclear magnetic resonance (13C NMR) spectroscopy, Fourier transform infrared spectroscopy (FTIR), X-ray photoelectron spectroscopy (XPS), and high-resolution transmission electron microscopy (HRTEM), were used to acquire [...] Read more.
The object of the study is lignite. Analytical testing techniques, such as elemental analysis, 13C nuclear magnetic resonance (13C NMR) spectroscopy, Fourier transform infrared spectroscopy (FTIR), X-ray photoelectron spectroscopy (XPS), and high-resolution transmission electron microscopy (HRTEM), were used to acquire information on the structural parameters of lignite. The aromaticity of Xianfeng lignite is 43.57%, and the aromatic carbon structure is mainly naphthalene and anthracene/phenanthrene. The aliphatic carbon structure is dominated by cycloalkanes, alkyl side chains, and hydrogenated aromatics. Oxygen is mainly present in ether oxygen, carboxyl, and carbonyl groups. Nitrogen is mainly in the form of pyrrole nitrogen and quaternary nitrogen. Sulfur is mainly thiophene sulfur. According to the analysis results, the molecular structure model of XF lignite was constructed. The molecular formula is C184H172O39N6S2. The 2D structure was converted to a 3D structure using computer simulation software and optimized. The optimized model has a remarkable stereoconfiguration, and the aromatic lamellae are irregularly arranged in space. The aromatic rings were mainly connected by methylene, hypomethylene, methoxy, and aliphatic rings. In addition, the simulated 13C NMR spectra are in good agreement with the experimental spectra. This shows the rationality of the 3D chemical structure model. Full article
(This article belongs to the Section H3: Fossil)
Show Figures

Figure 1

17 pages, 7624 KB  
Article
Chromatographic Analysis of the Chemical Composition of Exhaust Gas Samples from Urban Two-Wheeled Vehicles
by Natalia Szymlet, Łukasz Rymaniak and Beata Kurc
Energies 2024, 17(3), 709; https://doi.org/10.3390/en17030709 - 1 Feb 2024
Cited by 5 | Viewed by 2264
Abstract
The subject of the article was the chemical analysis of gasoline and exhaust gas samples taken from an urban two-wheeled vehicle. The main aim of the work was to identify chemical compounds emitted by a group of urban two-wheeled vehicles depending on the [...] Read more.
The subject of the article was the chemical analysis of gasoline and exhaust gas samples taken from an urban two-wheeled vehicle. The main aim of the work was to identify chemical compounds emitted by a group of urban two-wheeled vehicles depending on the engine’s operating parameters. First, engine operating parameters and driving parameters of three urban two-wheeled vehicles were measured in real operating conditions. Based on the averaged results, engine operating points were determined for exhaust gas samples that were collected into Tedlar bags. The exhaust gas composition of individual chemical substances obtained in the chromatographic separation process were subjected to a detailed analysis relating the engine operating point with their emission rate, with each individual component being assessed in terms of its impact on human health. The obtained qualitative analysis results indicated the presence of alkenes, alkanes, aliphatic aldehydes, and aromatic and cyclic hydrocarbons (cycloalkanes) in the tested samples. The experiments provided a variety of conclusions relating to the operating parameters of a two-wheeler engine. Qualitative assessment of exhaust samples showed that a two-wheeled vehicle was characterized by the most varying composition of BTX aromatic hydrocarbons derivatives, which are particularly dangerous to human health and life. Therefore, the authors suggest that in the future, approval procedures regarding toxic emissions should be extended to include chromatographic tests. The presented results are an extension of previous studies on toxic emissions from urban two-wheeled vehicles in real operating conditions that were published in other journals. Full article
(This article belongs to the Special Issue Emission Control Technology in Internal Combustion Engines)
Show Figures

Figure 1

16 pages, 8890 KB  
Article
Study on the Aging Behavior of Asphalt Binder Exposed to Different Environmental Factors
by Shanglin Song, Linbing Wang, Chunping Fu, Meng Guo, Xiaoqiang Jiang, Meichen Liang and Luchun Yan
Appl. Sci. 2023, 13(23), 12651; https://doi.org/10.3390/app132312651 - 24 Nov 2023
Cited by 10 | Viewed by 2635
Abstract
Accelerated aging methods commonly used in laboratories struggle to replicate the outdoor aging process of asphalt binder. The aim of this study is to elucidate the impact of different environmental factors on the aging of asphalt binder and recreate the exposure process of [...] Read more.
Accelerated aging methods commonly used in laboratories struggle to replicate the outdoor aging process of asphalt binder. The aim of this study is to elucidate the impact of different environmental factors on the aging of asphalt binder and recreate the exposure process of asphalt binder. To achieve the study’s objectives, the asphalt binder was subjected to various environmental conditions through different aging modes. Three exposure modes (all environmental factors, the effects of light, temperature, oxygen, the effects of temperature, oxygen, and others) were established to assess the impact of various environmental factors on asphalt binder aging behavior. This mode was labeled O+UV-aging, earning it the name O-aging. The aging behaviors were assessed across multiple dimensions, considering apparent morphology, rheological properties, and chemical composition. The study’s findings highlight that factors such as ultraviolet radiation are primarily responsible for the formation of micro-cracks and increased surface roughness in aged asphalt binder. Ultraviolet radiation significantly affected the aging of asphalt binder during outdoor exposure. SBS modifiers increased the risk of fatigue cracking in the virgin asphalt binder but enhanced its aging resistance. After All-aging, the G-R parameter increase of virgin asphalt binder was 2.6 times that of SBS-modified asphalt binder. Throughout the exposure process, the broken molecular chains and the original molecular chains in the asphalt binder underwent polymerization reactions, resulting in longer carbon chains and cycloalkane aromatization. It was discovered that exposure showed less effect on the characteristic functional groups of SBS-modified binder than on virgin binder. After All-aging, the carbonyl index of SBS-modified asphalt binder was 56.4% higher than that of virgin asphalt binder. Full article
Show Figures

Figure 1

13 pages, 8449 KB  
Article
Origin of Optoelectronic Contradictions in 3,4-Cycloalkyl[c]-chalcogenophenes: A Computational Study
by Ganesh Masilamani, Gamidi Rama Krishna, Sashi Debnath and Anjan Bedi
Polymers 2023, 15(21), 4240; https://doi.org/10.3390/polym15214240 - 27 Oct 2023
Cited by 4 | Viewed by 1843
Abstract
The planar morphology of the backbone significantly contributes to the subtle optoelectronic features of π-conjugated polymers. On the other hand, the atomistic tuning of an otherwise identical π-backbone could also impact optoelectronic properties systematically. In this manuscript, we compare a series of 3,4-cycloalkylchalcogenophenes [...] Read more.
The planar morphology of the backbone significantly contributes to the subtle optoelectronic features of π-conjugated polymers. On the other hand, the atomistic tuning of an otherwise identical π-backbone could also impact optoelectronic properties systematically. In this manuscript, we compare a series of 3,4-cycloalkylchalcogenophenes by tuning them atomistically using group-16 elements. Additionally, the effect of systematically extending these building blocks in the form of oligomers and polymers is studied. The size of the 3,4-substitution affected the morphology of the oligomers. In addition, the heteroatoms contributed to a further alteration in their geometry and resultant optoelectronic properties. The chalcogenophenes, containing smaller 3,4-cycloalkanes, resulted in lower bandgap oligomers or polymers compared to those with larger 3,4-cycloalkanes. Natural bonding orbital (NBO) calculations were performed to understand the disparity alongside the contour maps of frontier molecular orbitals (FMO). Full article
(This article belongs to the Special Issue Computational and Experimental Approaches in Polymeric Materials)
Show Figures

Graphical abstract

20 pages, 1692 KB  
Article
Group Contribution Revisited: The Enthalpy of Formation of Organic Compounds with “Chemical Accuracy” Part IV
by Robert J. Meier and Paul R. Rablen
Thermo 2023, 3(2), 289-308; https://doi.org/10.3390/thermo3020018 - 26 May 2023
Cited by 5 | Viewed by 2957
Abstract
Group contribution (GC) methods to predict thermochemical properties are eminently important to process design. Following earlier work which presented a GC model in which, for the first time, chemical accuracy (1 kcal/mol or 4 kJ/mol) was accomplished, we here discuss classes of molecules [...] Read more.
Group contribution (GC) methods to predict thermochemical properties are eminently important to process design. Following earlier work which presented a GC model in which, for the first time, chemical accuracy (1 kcal/mol or 4 kJ/mol) was accomplished, we here discuss classes of molecules for which the traditional GC approach does not hold, i.e., many results are beyond chemical accuracy. We report new ring-strain-related parameters which enable us to evaluate the heat of formation of alkyl-substituted cycloalkanes. In addition, the definition of the appropriate group size is important to obtain reliable and accurate data for systems in which the electron density varies continuously but slowly between related species. For this and in the case of ring strain, G4 quantum calculations are shown to be able to provide reliable heats of formation which provide the quantitative data which we can use, in the case of absence of experimental data, to establish group and nearest-neighbour interaction parameters to extend the range of applicability of the GC method whilst retaining chemical accuracy. We also found that the strong van der Waals that overlap in highly congested branched alkanes can be qualitatively investigated by applying DFT quantum calculations, which can provide an indication of the GC approach being inappropriate. Full article
(This article belongs to the Special Issue Feature Papers of Thermo in 2023)
Show Figures

Scheme 1

17 pages, 6630 KB  
Article
Experimental Investigation of the Characteristics and Transformation Mechanism of Jimsar Oil Shale and Derived Shale Oil
by Hao Lu, Luwei Pan, Yue Guo, Quan Xiong, Fangqin Dai and Shuai Wang
Processes 2023, 11(2), 411; https://doi.org/10.3390/pr11020411 - 30 Jan 2023
Cited by 3 | Viewed by 2060
Abstract
An experimental investigation of the characteristics and transformation mechanism of Jimsar oil shale and derived shale oil was conducted using a solid-state nuclear magnetic resonance spectrometer (13C NMR), Fourier transform infrared spectroscopy (FT-IR), liquid 1H NMR, and gas chromatography-mass spectrometry [...] Read more.
An experimental investigation of the characteristics and transformation mechanism of Jimsar oil shale and derived shale oil was conducted using a solid-state nuclear magnetic resonance spectrometer (13C NMR), Fourier transform infrared spectroscopy (FT-IR), liquid 1H NMR, and gas chromatography-mass spectrometry (GC-MS) techniques. The carbon skeleton structure of Jimsar oil shale is mainly composed of aliphatic carbons (70.5%), mostly containing straight-chain methylene (CH2), and aromatic carbon (29.31%). Derived shale oil is primarily made of aliphatic compounds that are dominated by n-alkanes and alkenes (comprising more than 70%). The nature of the conversion of oil shale to shale oil is the decomposition of aliphatic groups dominated by methylene structures in organic matter. Additionally, as the heating rate is increased, the secondary cracking reactions in shale oil could increase the contents of short-chain alkanes and alkenes, which could then enhance the secondary polymerization reactions that increase the generation of cycloalkanes and aromatic compounds. Shale oil demonstrates a maximum yield value of 6.32%, the largest carbon, hydrogen, and nitrogen contents, and a minimum oxygen content at the pyrolysis heating rate of 5 °C/min. Full article
Show Figures

Figure 1

17 pages, 5301 KB  
Article
Study on the Migration Law of Dissolved Organic Matter in Mine Water Treatment Station
by Xiyu Zhang, Shuning Dong, Pengkang Jin, Jidong Liang, Jian Yang and Yongan Huang
Water 2022, 14(20), 3339; https://doi.org/10.3390/w14203339 - 21 Oct 2022
Cited by 3 | Viewed by 2698
Abstract
With the improvement of coal-mining mechanizations and the intensification of human activities, the organic matter pollution of mine water is becoming severe. In this study, the chemical compositions of the influents and effluents from 15 mine water treatment stations in the mining area [...] Read more.
With the improvement of coal-mining mechanizations and the intensification of human activities, the organic matter pollution of mine water is becoming severe. In this study, the chemical compositions of the influents and effluents from 15 mine water treatment stations in the mining area bordering Mongolia and Shaanxi were measured. The occurrence of DOM (dissolved organic matter) in the effluent from the mine water treatment stations in this area was determined by the EEM (excitation emission matrix), combined with the PARAFAC (parallel factor analysis) method. The DOM removal from the mine water treatment station in the Caojiatan coal mine is specifically discussed here, although trends are similar across the 15 mines. The treatment capacity of this treatment process for different types of pollutants is also evaluated, and a mine water treatment process suitable for the current coal-mining mode is suggested. The results show that the DOM of the mine water treatment stations in this area mainly has four components: a fulvic-acid-like substance (C1/C3), a protein tryptophan-like substance (C2), and a protein tyrosine-like substance (C4). The coagulation, filtration, and disinfection process has a removal efficiency of more than 90% for the protein-like tryptophan components, COD (chemical oxygen demand), and NO2, and an efficiency of ~50% for TOC (total organic carbon), <30% for Cu2+ and F, and almost no removal effect for protein-like tyrosine components, EC (electrical conductivity), TDS (total dissolved solids), and NH4+. These conclusions show that aliphatic hydrocarbons, such as alkanes and cycloalkanes, in mine water are removed by the treatment process, whereas macromolecular aromatic hydrocarbons and other groups are not removed by the treatment process. Based on this, an ozone-demulsification process for the special removal of protein tyrosine-like pollutants in mine water is proposed. This conclusion can provide theoretical support for research on the source and fate of the carbon trajectory in the water-cycle process and provides technical guidance for the removal of DOM from mine water. Full article
(This article belongs to the Section Water Quality and Contamination)
Show Figures

Figure 1

15 pages, 3715 KB  
Article
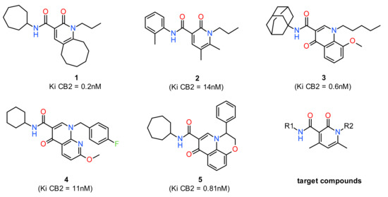
New Pyridone-Based Derivatives as Cannabinoid Receptor Type 2 Agonists
by Manuel Faúndez-Parraguez, Carlos Alarcón-Miranda, Young Hwa Cho, Hernán Pessoa-Mahana, Carlos Gallardo-Garrido, Hery Chung, Mario Faúndez and David Pessoa-Mahana
Int. J. Mol. Sci. 2021, 22(20), 11212; https://doi.org/10.3390/ijms222011212 - 18 Oct 2021
Cited by 9 | Viewed by 3604
Abstract
The activation of the human cannabinoid receptor type II (CB2R) is known to mediate analgesic and anti-inflammatory processes without the central adverse effects related to cannabinoid receptor type I (CB1R). In this work we describe the synthesis and evaluation of a novel series [...] Read more.
The activation of the human cannabinoid receptor type II (CB2R) is known to mediate analgesic and anti-inflammatory processes without the central adverse effects related to cannabinoid receptor type I (CB1R). In this work we describe the synthesis and evaluation of a novel series of N-aryl-2-pyridone-3-carboxamide derivatives tested as human cannabinoid receptor type II (CB2R) agonists. Different cycloalkanes linked to the N-aryl pyridone by an amide group displayed CB2R agonist activity as determined by intracellular [cAMP] levels. The most promising compound 8d exhibited a non-toxic profile and similar potency (EC50 = 112 nM) to endogenous agonists Anandamide (AEA) and 2-Arachidonoylglycerol (2-AG) providing new information for the development of small molecules activating CB2R. Molecular docking studies showed a binding pose consistent with two structurally different agonists WIN-55212-2 and AM12033 and suggested structural requirements on the pyridone substituents that can satisfy the orthosteric pocket and induce an agonist response. Our results provide additional evidence to support the 2-pyridone ring as a suitable scaffold for the design of CB2R agonists and represent a starting point for further optimization and development of novel compounds for the treatment of pain and inflammation. Full article
(This article belongs to the Section Molecular Pharmacology)
Show Figures

Figure 1

27 pages, 7500 KB  
Article
Donor-Type Nickel–Dithiolene Complexes Fused with Bulky Cycloalkane Substituents and Their Application in Molecular Conductors
by Kazuya Kubo, Mamoru Sadahiro, Sonomi Arata, Norihisa Hoshino, Tomofumi Kadoya, Tomoyuki Akutagawa, Reizo Kato and Jun-ichi Yamada
Crystals 2021, 11(10), 1154; https://doi.org/10.3390/cryst11101154 - 23 Sep 2021
Cited by 1 | Viewed by 3708
Abstract
The effects of substituents on the arrangement of metal–dithiolene complexes based on π-conjugated systems, which are extensively used to synthesize various functional materials, have not been studied adequately. New donor-type nickel–dithiolene complexes fused with bulky cycloalkane substituents [Ni(Cn-dddt)2] (C [...] Read more.
The effects of substituents on the arrangement of metal–dithiolene complexes based on π-conjugated systems, which are extensively used to synthesize various functional materials, have not been studied adequately. New donor-type nickel–dithiolene complexes fused with bulky cycloalkane substituents [Ni(Cn-dddt)2] (C5-dddt = 4a,5,6,6a-pentahydro-1,4-benzodithiin-2,3-dithiolate; C6-dddt = 4a,5,6,7,8,8a-hexahydro-1,4-benzodithiin-2,3-dithiolate; C7-dddt = 4a,5,6,7,8,9,9a-heptahydro-1,4-benzodithiin-2,3-dithiolate; and C8-dddt = 4a,5,6,7,8,9,10,10a-octahydro-1,4-benzodithiin-2,3-dithiolate) were synthesized in this study. All the complexes were crystallized in cis-[Ni(cis-Cn-dddt)2] conformations with cis-oriented (R,S) conformations around the cycloalkylene groups in the neutral state. Unique molecular arrangements with a three-dimensional network, a one-dimensional column, and a helical molecular arrangement were formed in the crystals owing to the flexible cycloalkane moieties. New 2:1 cation radical crystals of [Ni(C5-dddt)2]2(X) (X = ClO4 or PF6), obtained by electrochemical crystallization, exhibited semiconducting behaviors (ρrt = 0.8 Ω cm, Ea = 0.09 eV for the ClO4 crystal; 4.0 Ω cm, 0.13 eV for the PF6 crystal) under ambient pressure due to spin-singlet states between the dimers of the donor, which were in accordance with the conducting behaviors under hydrostatic pressure (ρrt = 0.2 Ω cm, Ea = 0.07 eV for the ClO4 crystal; 1.0 Ω cm, 0.12 eV for the PF6 crystal at 2.0 GPa). Full article
(This article belongs to the Special Issue Organic Conductors)
Show Figures

Figure 1

24 pages, 11552 KB  
Review
Carbocycle-Based Organogelators: Influence of Chirality and Structural Features on Their Supramolecular Arrangements and Properties
by Rosa M. Ortuño
Gels 2021, 7(2), 54; https://doi.org/10.3390/gels7020054 - 1 May 2021
Cited by 7 | Viewed by 3355
Abstract
The rational design and engineer of organogel-based smart materials and stimuli-responsive materials with tuned properties requires the control of the non-covalent forces driving the hierarchical self-assembly. Chirality, as well as cis/trans relative configuration, also plays a crucial role promoting the morphology and characteristics [...] Read more.
The rational design and engineer of organogel-based smart materials and stimuli-responsive materials with tuned properties requires the control of the non-covalent forces driving the hierarchical self-assembly. Chirality, as well as cis/trans relative configuration, also plays a crucial role promoting the morphology and characteristics of the aggregates. Cycloalkane derivatives can provide chiral chemical platforms allowing the incorporation of functional groups and hydrophobic structural units able for a convenient molecular stacking leading to gels. Restriction of the conformational freedom imposed by the ring strain is also a contributing issue that can be modulated by the inclusion of flexible segments. In addition, donor/acceptor moieties can also be incorporated favoring the interactions with light or with charged species. This review offers a perspective on the abilities and properties of carbocycle-based organogelators starting from simple cycloalkane derivatives, which were the key to establish the basis for an effective self-assembling, to sophisticated polycyclic compounds with manifold properties and applications. Full article
(This article belongs to the Special Issue Organogels: State of the Art)
Show Figures

Figure 1

17 pages, 1726 KB  
Article
Optimization of 2-Acylaminocycloalkylthiophene Derivatives for Activity against Staphylococcus aureus RnpA
by Michaelle Chojnacki, Xufeng Cao, Daniel P. Flaherty and Paul M. Dunman
Antibiotics 2021, 10(4), 369; https://doi.org/10.3390/antibiotics10040369 - 31 Mar 2021
Cited by 2 | Viewed by 3055
Abstract
Staphylococcus aureus is well-recognized to cause debilitating bacterial infections that are difficult to treat due to the emergence of antibiotic resistance. As such, there is a need to develop new antimicrobials for the therapeutic intervention of S. aureus disease. To that end, S. [...] Read more.
Staphylococcus aureus is well-recognized to cause debilitating bacterial infections that are difficult to treat due to the emergence of antibiotic resistance. As such, there is a need to develop new antimicrobials for the therapeutic intervention of S. aureus disease. To that end, S. aureus RnpA is an essential enzyme that is hypothesized to participate in two required cellular processes, precursor tRNA (ptRNA) maturation and mRNA degradation. Corresponding high throughput screening campaigns have identified the phenylcarbamoyl cyclic thiopenes as a chemical class of RnpA inhibitors that display promising antibacterial effects by reducing RnpA ptRNA and mRNA degradation activities and low human cell toxicity. Herein, we perform a structure activity relationship study of the chemical scaffold. Results revealed that the cycloalkane ring size and trifluoroacetamide moiety are required for antibacterial activity, whereas modifications of the para and/or meta positions of the pharmacophore’s phenyl group allowed tuning of the scaffold’s antimicrobial performance and RnpA inhibitory activity. The top performing compounds with respect to antimicrobial activity also did not exhibit cytotoxicity to human cell lines at concentrations up to 100 µM, greater than 100-fold the minimum inhibitory concentration (MIC). Focused studies of one analog, RNP0012, which exhibited the most potent antimicrobial and inhibition of cellular RnpA activities revealed that the compound reduced bacterial burden in a murine model of S. aureus disease. Taken together, the results presented are expected to provide an early framework for optimization of next-generation of RnpA inhibitor analogues that may represent progenitors of a new class of antimicrobials. Full article
(This article belongs to the Special Issue FtsZ and RnpA as Valid Targets while Developing Novel Antimicrobials)
Show Figures

Figure 1

4 pages, 1256 KB  
Proceeding Paper
Electrochemical Corrosion Monitoring in Low Conductive Fluid: Pilot-Scale Study on Sulfolane Corrosion Potential
by Aleksandra Świetlicka, Agnieszka Środa, Violetta Kozik, Andrzej Bąk, Krzysztof Barbusiński, Natalia Howaniec and Adam Smoliński
Proceedings 2019, 16(1), 5; https://doi.org/10.3390/proceedings2019016005 - 12 Jun 2019
Viewed by 2014
Abstract
Solvents are a group of chemical compounds that are widely used in organic synthesis. Taking into account the chemical nature, solvents are divided into protic and aprotic ones. An attractive alternative to commonly used industrial extractive liquids is an anthropogenic, organosulfur medium—sulfolane. Sulfolane [...] Read more.
Solvents are a group of chemical compounds that are widely used in organic synthesis. Taking into account the chemical nature, solvents are divided into protic and aprotic ones. An attractive alternative to commonly used industrial extractive liquids is an anthropogenic, organosulfur medium—sulfolane. Sulfolane is a five-membered heterocyclic sulfur–organic compound from the group of sulfones (R-SO2-R’, where R/R’ is alkyl, alkenyl, or aryl), which contains an apolar hydrocarbon backbone and a polar functional group. It is a selective solvent in the liquid–liquid and liquid–vapor extraction processes used for the removal of close-boiling alkanes from cycloalkanes or for the separation of compounds with different degrees of saturation and polarity in the extractive rectification of arenes from non-aromatic saturated hydrocarbon mixtures. In standard conditions sulfolane is not an aggressive solvent for steel, but at higher temperature (170–180 °C) and oxygen availability, it may be decomposed and subsequently some corrosive (by-)products can be formed. The primary purpose of the presented pilot-case examination was to verify applicability of the industrial, multi-electrochemical technique for reliable detection of the corrosion processes in low conductive fluids. Full article
(This article belongs to the Proceedings of Innovations-Sustainability-Modernity-Openness Conference (ISMO’19))
Show Figures

Figure 1

16 pages, 2656 KB  
Article
Application of 3D-QSAR, Pharmacophore, and Molecular Docking in the Molecular Design of Diarylpyrimidine Derivatives as HIV-1 Nonnucleoside Reverse Transcriptase Inhibitors
by Genyan Liu, Wenjie Wang, Youlan Wan, Xiulian Ju and Shuangxi Gu
Int. J. Mol. Sci. 2018, 19(5), 1436; https://doi.org/10.3390/ijms19051436 - 11 May 2018
Cited by 34 | Viewed by 6243
Abstract
Diarylpyrimidines (DAPYs), acting as HIV-1 nonnucleoside reverse transcriptase inhibitors (NNRTIs), have been considered to be one of the most potent drug families in the fight against acquired immunodeficiency syndrome (AIDS). To better understand the structural requirements of HIV-1 NNRTIs, three-dimensional quantitative structure–activity relationship [...] Read more.
Diarylpyrimidines (DAPYs), acting as HIV-1 nonnucleoside reverse transcriptase inhibitors (NNRTIs), have been considered to be one of the most potent drug families in the fight against acquired immunodeficiency syndrome (AIDS). To better understand the structural requirements of HIV-1 NNRTIs, three-dimensional quantitative structure–activity relationship (3D-QSAR), pharmacophore, and molecular docking studies were performed on 52 DAPY analogues that were synthesized in our previous studies. The internal and external validation parameters indicated that the generated 3D-QSAR models, including comparative molecular field analysis (CoMFA, q 2 = 0.679, R 2 = 0.983, and r pred 2 = 0.884) and comparative molecular similarity indices analysis (CoMSIA, q 2 = 0.734, R 2 = 0.985, and r pred 2 = 0.891), exhibited good predictive abilities and significant statistical reliability. The docking results demonstrated that the phenyl ring at the C4-position of the pyrimidine ring was better than the cycloalkanes for the activity, as the phenyl group was able to participate in π–π stacking interactions with the aromatic residues of the binding site, whereas the cycloalkanes were not. The pharmacophore model and 3D-QSAR contour maps provided significant insights into the key structural features of DAPYs that were responsible for the activity. On the basis of the obtained information, a series of novel DAPY analogues of HIV-1 NNRTIs with potentially higher predicted activity was designed. This work might provide useful information for guiding the rational design of potential HIV-1 NNRTI DAPYs. Full article
(This article belongs to the Section Molecular Biophysics)
Show Figures

Graphical abstract

Back to TopTop