Sign in to use this feature.

Years

Between: -

Subjects

remove_circle_outline
remove_circle_outline
remove_circle_outline
remove_circle_outline
remove_circle_outline
remove_circle_outline
remove_circle_outline
remove_circle_outline
remove_circle_outline

Journals

Article Types

Countries / Regions

Search Results (53)

Search Parameters:
Keywords = cruciform test

Order results
Result details
Results per page
Select all
Export citation of selected articles as:
25 pages, 13435 KB  
Article
Preliminary Design Optimization of CFRP Crash Box for High-Performance Automotive Applications
by Antonio Maria Caporale, Alessandro Amato and Gerardus Janszen
J. Compos. Sci. 2026, 10(2), 94; https://doi.org/10.3390/jcs10020094 - 11 Feb 2026
Viewed by 801
Abstract
This study presents a hybrid experimental–numerical methodology for the preliminary design and optimization of a CFRP crash box intended for high-performance automotive applications. An initial experimental campaign was conducted on frustum-shaped crash boxes manufactured by Pagani Automobili S.p.A., comparing constant and variable thickness [...] Read more.
This study presents a hybrid experimental–numerical methodology for the preliminary design and optimization of a CFRP crash box intended for high-performance automotive applications. An initial experimental campaign was conducted on frustum-shaped crash boxes manufactured by Pagani Automobili S.p.A., comparing constant and variable thickness configurations through drop tower impact tests to evaluate energy absorption, crushing stability, and failure mechanisms. A lightweight finite element model was developed in Abaqus/Explicit using shell elements and Hashin-based damage criteria, achieving calibration errors below 10% for most parameters and under 15% for peak forces. Geometric enhancements, including continuous flanges, removal of the top surface, and an internal cruciform reinforcement, significantly improved energy absorption (up to 110%) but introduced trade-offs in stroke efficiency and mean force levels. To mitigate these effects, a genetic algorithm was employed to optimize laminate layup by varying ply orientations, resulting in improved stroke efficiency and reduced peak and average forces while maintaining crushing stability. The proposed approach demonstrates that integrating experimental validation with efficient numerical modeling and optimization accelerates the development of lightweight, high-performance crash absorbers, offering a robust framework for motorsport and automotive applications that balances safety, efficiency, and manufacturability. Full article
(This article belongs to the Section Composites Modelling and Characterization)
Show Figures

Figure 1

19 pages, 6791 KB  
Article
Biaxial Constitutive Relation and Strength Criterion of Envelope Materials for Stratospheric Airships
by Zhanbo Li, Yanchu Yang, Rong Cai and Tao Li
Aerospace 2026, 13(2), 147; https://doi.org/10.3390/aerospace13020147 - 3 Feb 2026
Viewed by 422
Abstract
The performance upgrading of stratospheric airships hinges on breakthroughs in the mechanical properties of envelope materials. As a multi-layer composite, the envelope’s load-bearing layer exhibits orthotropic and nonlinear mechanical behaviors owing to its unique structure and manufacturing process. To overcome the limitations of [...] Read more.
The performance upgrading of stratospheric airships hinges on breakthroughs in the mechanical properties of envelope materials. As a multi-layer composite, the envelope’s load-bearing layer exhibits orthotropic and nonlinear mechanical behaviors owing to its unique structure and manufacturing process. To overcome the limitations of traditional testing methods and classical strength criteria in characterizing envelope materials, this paper presents a systematic investigation of typical airship envelope materials. The classical cruciform biaxial specimen was modified with a double-layer heat-sealed loading arm design to ensure preferential failure of the core region. Combined with digital image correlation (DIC) equipment, tensile tests were conducted under seven warp–weft stress ratios to acquire full-range stress–strain data. A three-dimensional stress–strain response surface was fitted based on the experimental results, and biaxial tensile constitutive models with varying precisions were established. Furthermore, a five-parameter implicit quadratic strength criterion was adopted to characterize the failure envelope of the envelope material. The model was calibrated using five biaxial failure points and independently validated against uniaxial tensile strengths, achieving a prediction error of less than 4%. The criterion’s generalization capability was enhanced through systematic parameterization based on the present test data. This work provides experimental evidence and reliable support for the engineering design and strength prediction of envelope materials. Full article
Show Figures

Figure 1

28 pages, 5323 KB  
Article
Design and Simulation Analysis of a Temperature Control System for Real-Time Quantitative PCR Instruments Based on Key Hot Air Circulation and Temperature Field Regulation Technologies
by Zhe Wang, Yue Zhao, Yan Wang, Chunxiang Shi, Zizhao Zhao, Qimeng Chen, Lemin Shi, Xiangkai Meng, Hao Zhang and Yuanhua Yu
Micromachines 2026, 17(2), 169; https://doi.org/10.3390/mi17020169 - 28 Jan 2026
Viewed by 858
Abstract
To address the technical bottlenecks commonly encountered with real-time quantitative PCR instruments, such as insufficient ramp rates and uneven chamber temperature distribution, this study proposes an innovative design scheme for a temperature control system that incorporates key hot air circulation and temperature field [...] Read more.
To address the technical bottlenecks commonly encountered with real-time quantitative PCR instruments, such as insufficient ramp rates and uneven chamber temperature distribution, this study proposes an innovative design scheme for a temperature control system that incorporates key hot air circulation and temperature field regulation technologies. By combining the PCR instruments’ working principles and structural characteristics, the failure mechanisms associated with the temperature control system are systematically analyzed, and a reliability-oriented thermodynamic analysis model is constructed to clarify the functional positioning of core components and to systematically test the airflow uniformity, temperature dynamics, and nucleic acid amplification efficiency. An integrated fixture for airflow rectifier and cruciform frames is designed, which enables precise quantitative characterization of the system temperature uniformity, ramp rates, and amplification efficiency on a multi-condition comparison platform. Through modeling analysis combined with experimental validation, the thermal performance differences among various heating chamber structures are compared, leading to a multidimensional optimization of the temperature control system. The test results demonstrate outstanding core performance metrics for the optimized system: the up ramp reaches 7.5 ± 0.1 °C/s, the down ramp reaches 13.5 ± 0.1 °C/s, and the steady-state temperature deviation is only ±0.1 °C. The total duration for 35 PCR cycles is recorded at 16.3 ± 0.6 min, with a nucleic acid amplification efficiency of 98.9 ± 0.2%. The core performance metrics comprehensively surpass those of mainstream global counterparts. The developed temperature control system is well-suited for practical applications such as rapid detection, providing critical technological support for the iterative upgrade of nucleic acid amplification techniques while laying a solid foundation for the engineering development of high-performance PCR instruments. Full article
Show Figures

Figure 1

22 pages, 4661 KB  
Article
Investigation of Constant Shear Rate and Sample Configuration for Shear Characterization of a UHMWPE Unidirectional Cross-Ply Material System
by Kari D. White and James A. Sherwood
J. Compos. Sci. 2025, 9(12), 685; https://doi.org/10.3390/jcs9120685 - 10 Dec 2025
Viewed by 569
Abstract
In-plane shear is the dominant deformation mode during thermoforming of fiber-reinforced composites, and accurate characterization of shear behavior is essential for reliable forming simulations. The present work investigates the shear response of a unidirectional cross-ply UHMWPE material system (DSM Dyneema® HB210) using [...] Read more.
In-plane shear is the dominant deformation mode during thermoforming of fiber-reinforced composites, and accurate characterization of shear behavior is essential for reliable forming simulations. The present work investigates the shear response of a unidirectional cross-ply UHMWPE material system (DSM Dyneema® HB210) using the picture-frame test, with emphasis on sample configuration, normalization methods, and shear rate effects. Three cruciform sample sizes were tested at 120 °C, along with a configuration in which cross-arm material was removed to isolate the gage region. Finite element analyses using LS-DYNA® were performed to evaluate the shear rate distribution during forming and to validate the experimental characterization. To maintain a constant shear rate during testing, a decreasing crosshead speed profile was implemented in the test software. Results showed that normalizing by the full specimen area yielded consistent shear stiffness curves across sample sizes, indicating that the arm region contributes equally to the load. Samples with cross-arm material removed exhibited greater scatter than those specimens without cross-arm material removed, confirming that preparation of cross-arm removal complicates repeatability. Rate dependence was observed at room temperature but not at elevated processing temperatures, suggesting that rate-dependent shear models are unnecessary for forming simulations of this material system. These findings provide a practical methodology for shear characterization of UHMWPE cross-ply laminates suitable for thermoforming analyses. Full article
Show Figures

Figure 1

25 pages, 5546 KB  
Article
Study of a Single Joint Between Two FDM-Printed PLA Filaments
by Jaime Orellana-Barrasa, Emilio Antón Carrasco-Otermín and José Ygnacio Pastor
Polymers 2025, 17(23), 3106; https://doi.org/10.3390/polym17233106 - 22 Nov 2025
Viewed by 2672
Abstract
Isolating the mechanical properties of an FDM joint by performing a direct tensile test on it is something that has yet to be achieved. Developing a methodology for isolating the properties of a single joint could help to inform simulations and achieve a [...] Read more.
Isolating the mechanical properties of an FDM joint by performing a direct tensile test on it is something that has yet to be achieved. Developing a methodology for isolating the properties of a single joint could help to inform simulations and achieve a better understanding of the mechanisms affecting the bond strength between FDM-printed materials. In this work, a cruciform single-joint test (CSJT) of a cross-shaped specimen and a fast mechanical clamping protocol are introduced to evaluate the apparent tensile strength and fracture mechanisms of a single FDM-printed joint between two PLA filaments. First, a discussion of different approaches for obtaining a fast, reproducible, and reliable test of the samples is presented. Then, nozzle temperature (180–215 °C) and bed temperature (30–120 °C) were systematically varied, producing a minimum of n = 12 samples per condition. Samples were classified after failure, depending on the fracture mechanism (type 1 = joint failure; type 2 = filament failure), and the apparent tensile strength (ATS) of the joint was computed from the tensile tests and optical micrographs. The detachment probability of the joints decreased sharply above 210 °C, while the ATS increased, approaching a plateau near ~50 MPa. The influence of bed temperature was smoother, with a stable decrease in the detachment ratio as the ATS increased, indicating that nozzle temperature is the main factor contributing to the joint strength. These results map a temperature-driven transition from joint-controlled to filament-controlled failure. The method proposed also provides a minimal-material, high-throughput route to quantify FDM interlayer bonding and inform process simulations. Additional tests are performed to contextualize the results presented. Full article
(This article belongs to the Special Issue Additive Manufacturing of Polymer Based Materials)
Show Figures

Figure 1

20 pages, 4101 KB  
Article
Research on Aerodynamic Load Simulation Techniques for Floating Vertical-Axis Wind Turbines in Basin Model Test
by Qun Cao, Ying Chen, Kai Zhang, Xinyu Zhang, Zhengshun Cheng, Zhihao Jiang and Xing Chen
J. Mar. Sci. Eng. 2025, 13(10), 1924; https://doi.org/10.3390/jmse13101924 - 8 Oct 2025
Viewed by 897
Abstract
Floating vertical−axis wind turbines present unique advantages for deep−water offshore deployments, but their basin model testing encounters significant challenges in aerodynamic load simulation due to Reynolds scaling effects. While Froude−scaled experiments accurately replicate hydrodynamic behaviors, the drastic reduction in Reynolds numbers at the [...] Read more.
Floating vertical−axis wind turbines present unique advantages for deep−water offshore deployments, but their basin model testing encounters significant challenges in aerodynamic load simulation due to Reynolds scaling effects. While Froude−scaled experiments accurately replicate hydrodynamic behaviors, the drastic reduction in Reynolds numbers at the model scale leads to substantial discrepancies in aerodynamic forces compared to full−scale conditions. This study proposed two methodologies to address these challenges. Fully physical model tests adopt a “physical wind field + rotor model + floating foundation” approach, realistically simulating aerodynamic loads during rotor rotation. Semi−physical model tests employ a “numerical wind field + rotor model + physical floating foundation” configuration, where theoretical aerodynamic loads are obtained through numerical calculations and then reproduced using controllable actuator structures. For fully physical model tests, a blade reconstruction framework integrated airfoil optimization, chord length adjustments, and twist angle modifications through Taylor expansion−based sensitivity analysis. The method achieved thrust coefficient similarity across the operational tip−speed ratio range. For semi−physical tests, a cruciform−arranged rotor system with eight dynamically controlled rotors and constrained thrust allocation algorithms enabled the simultaneous reproduction of periodic streamwise/crosswind thrusts and vertical−axis torque. Numerical case studies demonstrated that the system effectively simulates six−degree−of−freedom aerodynamic loads under turbulent conditions while maintaining thrust variation rates below 9.3% between adjacent time steps. These solutions addressed VAWTs’ distinct aerodynamic complexities, including azimuth−dependent Reynolds number fluctuations and multidirectional force coupling, which conventional methods fail to accommodate. The developed techniques enhanced the fidelity of floating VAWT basin tests, providing critical experimental validation tools for emerging offshore wind technologies. Full article
(This article belongs to the Section Ocean Engineering)
Show Figures

Figure 1

26 pages, 14492 KB  
Article
Experimental and Numerical Study of a Towing Test for a Barge-Type Floating Offshore Wind Turbine
by Samuel Davis, Anthony Viselli and Amrit Verma
Energies 2025, 18(19), 5228; https://doi.org/10.3390/en18195228 - 1 Oct 2025
Cited by 1 | Viewed by 1169
Abstract
Several experimental and numerical studies have been conducted on the towing behavior of floating offshore wind turbines (FOWTs); however, these studies mainly focus on tension-leg platform (TLP) and semi-submersible designs with cylindrical features. The University of Maine’s VolturnUS+ concept is a cruciform-shaped barge-type [...] Read more.
Several experimental and numerical studies have been conducted on the towing behavior of floating offshore wind turbines (FOWTs); however, these studies mainly focus on tension-leg platform (TLP) and semi-submersible designs with cylindrical features. The University of Maine’s VolturnUS+ concept is a cruciform-shaped barge-type FOWT with distinctive hydrodynamic properties that have not been characterized in previous research. This study presents basin-scale experiments that characterize the hydrodynamic drag properties of the VolturnUS+ platform, as well as observing the motion behavior of the platform and added resistance during towing in calm water and waves. The towing experiments are conducted in two towing configurations, with differing platform orientations and towline designs. The basin experiments are supplemented with a numerical study using computational fluid dynamic (CFD) simulations to explore flow-induced motion (FIM) on the platform during towing. In both the experiments and the CFD simulations, it was determined that the towing configuration significantly impacted the drag and motion characteristics of the platform, with the cruciform shape producing FIM phenomena. Observations from the towing tests confirmed the feasibility of towing the VolturnUS+ platform in the two orientations. The results and observations developed from the experimental and numerical towing studies will be used to inform numerical models for planning towing operations, as well as develop informed recommendations for towing similar cruciform-shaped structures in the future. Full article
Show Figures

Figure 1

29 pages, 416 KB  
Article
RETRACTED: Seismic Performance of Space-Saving Special-Shaped Concrete-Filled Steel Tube (CFST) Frames with Different Joint Types: Symmetry Effects and Design Implications for Civil Transportation Buildings
by Liying Zhang and Jingfeng Xia
Symmetry 2025, 17(9), 1545; https://doi.org/10.3390/sym17091545 - 15 Sep 2025
Cited by 1 | Viewed by 1232 | Retraction
Abstract
Special-shaped concrete-filled steel tube (CFST) frames can be embedded in partition walls to improve space utilization, but their frame-level seismic behavior across joint types remains under-documented. This study examines six two-story, single-bay frames with cruciform, T-, and L-shaped CFST columns and three joint [...] Read more.
Special-shaped concrete-filled steel tube (CFST) frames can be embedded in partition walls to improve space utilization, but their frame-level seismic behavior across joint types remains under-documented. This study examines six two-story, single-bay frames with cruciform, T-, and L-shaped CFST columns and three joint configurations: external hoops with vertical ribs, fully bolted joints, and fully bolted joints with replaceable flange plates. Low-cycle reversed loading tests were combined with validated ABAQUS and OpenSees models to interpret mechanisms and conduct parametric analyses. All frames exhibited stable spindle-shaped hysteresis with minor pinching; equivalent viscous damping reached 0.13–0.25, ductility coefficients 3.03–3.69, and drift angles 0.088–0.126 rad. Hooped-and-ribbed joints showed the highest capacity and energy dissipation, while replaceable joints localized damage for rapid repair. Parametric results revealed that increasing the steel grade and steel ratio (≈5–20%) improved seismic indices more effectively than raising the concrete strength. Recommended design windows include axial load ratio < 0.4–0.5, slenderness ≤ 30, stiffness ratio ≈ 0.36, and flexural-capacity ratio ≈ 1.0. These findings provide symmetry-based, repair-oriented guidance for transportation buildings requiring rapid post-earthquake recovery. Full article
19 pages, 12050 KB  
Article
Optimization of Biaxial Tensile Specimen Shapes on Aerospace Composite with Large Deformation
by Haowen Luo, Jiangtao Wang, Xueren Wang and Xiangyang Liu
Aerospace 2025, 12(7), 587; https://doi.org/10.3390/aerospace12070587 - 29 Jun 2025
Viewed by 1294
Abstract
This study focuses on optimizing cruciform specimen configurations for the biaxial tensile testing of soft composite materials used in the aerospace industry under conditions of large deformation. A comprehensive evaluation system based on stress–strain uniformity and load transfer efficiency was established, and the [...] Read more.
This study focuses on optimizing cruciform specimen configurations for the biaxial tensile testing of soft composite materials used in the aerospace industry under conditions of large deformation. A comprehensive evaluation system based on stress–strain uniformity and load transfer efficiency was established, and the stability of these metrics during the tensile process was analyzed. Using finite element simulation and multi-parameter analysis, the main parameter set affecting specimen performance was identified. The influence of different parameters on stress–strain uniformity and load transfer efficiency was investigated. Based on the optimization criteria, an optimized planar cross-shaped specimen configuration was developed. This configuration demonstrated excellent performance stability during deformation, with final stress uniformity error controlled to within 2.2%. The final strain uniformity error was maintained at 2.9%. The fluctuation range of load transfer efficiency did not exceed 1.5%. This study provides guidelines for designing specimens for large deformation testing of soft composite materials and can be used as a reference for future work on optimizing specimens. Full article
(This article belongs to the Special Issue Advanced Composite Materials in Aerospace)
Show Figures

Figure 1

13 pages, 1944 KB  
Article
Benzo[a]pyrene (B[a]P) Degradation Enhanced by Soils Mixing Effects: Validation Study of Stirring Test and Discrete Element Method (DEM)
by Xiaopin Guo, Rong Xu, Zhigen Wu and Rongbing Fu
Eng 2025, 6(6), 132; https://doi.org/10.3390/eng6060132 - 19 Jun 2025
Cited by 1 | Viewed by 998
Abstract
To date, few studies have been carried out on the influence of the mixing effects of soils and remediation agents on the remediation effects of benzo[a]pyrene (B[a]P) in contaminated soils. In this study, the mixing effects of soils and remediation agents and the [...] Read more.
To date, few studies have been carried out on the influence of the mixing effects of soils and remediation agents on the remediation effects of benzo[a]pyrene (B[a]P) in contaminated soils. In this study, the mixing effects of soils and remediation agents and the degradation effects of B[a]P under different stirring conditions were investigated by combining stirring tests with discrete element method (DEM) simulation. The results from the stirring tests indicated that the mixing effects of two-stage (CDrill) drill bits were better than first-stage one-line (ADrill) and first-stage cruciform (BDrill) drill bits. The mixing quality of CDrill at the drilling/raising rates of 2, 2.5, 3, 4, and 7.5 cm/min were 42.13%, 43.20%, 43.98%, and 43.30%, respectively. In terms of the results from the B[a]P oxidation remediation tests, the contaminated soils mixed with CDril have better remediation effects for B[a]p than those mixed with ADril and BDril, since B[a]p in contaminated soils stirred and mixed using CDrill could not be detected after oxidative degradation. The present study results have proved that the mixing effects of soils and remediation agents could significantly affect the remediation effects of contaminated soils with polycyclic aromatic hydrocarbons (PAHs). Full article
(This article belongs to the Section Chemical, Civil and Environmental Engineering)
Show Figures

Graphical abstract

17 pages, 1001 KB  
Article
Reducing Mesh Dependency in Dataset Generation for Machine Learning Prediction of Constitutive Parameters in Sheet Metal Forming
by Dário Mitreiro, Pedro A. Prates and António Andrade-Campos
Metals 2025, 15(5), 534; https://doi.org/10.3390/met15050534 - 10 May 2025
Cited by 3 | Viewed by 1361
Abstract
Given the extensive use of sheet metal-forming processes in the industry and the constant emergence of new materials, the accurate prediction of material constitutive models and their parameters is extremely important to enhance and optimise these processes. Machine learning techniques have proven to [...] Read more.
Given the extensive use of sheet metal-forming processes in the industry and the constant emergence of new materials, the accurate prediction of material constitutive models and their parameters is extremely important to enhance and optimise these processes. Machine learning techniques have proven to be highly promising for predicting these parameters using data obtained either experimentally or through numerical simulations. However, ML models are often constrained by the limited dataset coverage from numerical simulations, which restricts their predictive capability to specific finite element meshes, leading to potential dependency on the discretisation scheme. To address this challenge, a new approach is proposed that integrates ML with inter-extrapolation of strain data to a grid of points within the specimen domain, expanding the dataset coverage and reducing dependency on discrete mesh points. The current work explores this approach by interpolating and extrapolating manipulated data obtained from a Finite Element Analysis, considering a biaxial tensile test on a cruciform-shaped sample. Models are trained and evaluated for performance and robustness. The results show the high accuracy of the interpolated data, along with the excellent performance metrics and robustness of the trained models, ensuring the successful implementation of this approach. Full article
(This article belongs to the Special Issue Advances in Metal Forming and Plasticity)
Show Figures

Figure 1

15 pages, 20734 KB  
Article
Biaxial Very High Cycle Fatigue Testing and Failure Mechanism of Welded Joints in Structural Steel Q345
by Bing Xue, Yongbo Li, Wanshuang Yi, Shoucheng Shi, Yajun Dai, Chang Liu, Maojia Ren and Chao He
Crystals 2024, 14(10), 850; https://doi.org/10.3390/cryst14100850 - 28 Sep 2024
Cited by 5 | Viewed by 2438
Abstract
The very high cycle fatigue (VHCF) strength of welded joints made of high-strength structural materials is generally poor, which poses a serious threat to the long life and reliability of the structural components. This work employs an ultrasonic vibration fatigue testing system to [...] Read more.
The very high cycle fatigue (VHCF) strength of welded joints made of high-strength structural materials is generally poor, which poses a serious threat to the long life and reliability of the structural components. This work employs an ultrasonic vibration fatigue testing system to investigate the biaxial fatigue failure mechanism of the welded joints. The results revealed that under uniaxial loading conditions, the propensity for fatigue failure in plate specimens was predominantly observed at the specimen surface. Regardless of whether under uniaxial or biaxial loading, the initiation of fatigue cracks in cruciform joints was consistently traced back to unfused flaws, which were primarily located at the interface between the solder and the base material. Concurrently, it was noted that the fatigue strength of cruciform joints under biaxial loading was merely 44.4% of that under uniaxial loading. The geometric peculiarities of the unfused defects led to severe stress concentrations, which significantly reduced the fatigue life of the material under biaxial loading conditions. Full article
(This article belongs to the Special Issue Advanced High-Strength Steel)
Show Figures

Figure 1

16 pages, 4007 KB  
Article
Fiber Bragg Gratings Sensor Strain–Optic Behavior with Different Polymeric Coatings Subjected to Transverse Strain
by Manuel González-Gallego, Félix Terroba Ramírez, Juan Luis Martínez-Vicente, Miguel González del Val, Juan José López-Cela and Malte Frövel
Polymers 2024, 16(9), 1223; https://doi.org/10.3390/polym16091223 - 27 Apr 2024
Cited by 8 | Viewed by 3048
Abstract
This research work is based on a previous study by the authors that characterized the behavior of FBG sensors with a polyimide coating in a structural monitoring system. Sensors applied to structural health monitoring are affected by the presence of simultaneous multidirectional strains. [...] Read more.
This research work is based on a previous study by the authors that characterized the behavior of FBG sensors with a polyimide coating in a structural monitoring system. Sensors applied to structural health monitoring are affected by the presence of simultaneous multidirectional strains. The previous study observed the influence of the transverse strain (εy) while keeping the longitudinal strain constant (εx), where the x direction is the direction of the optical fiber. The present study develops an experimental methodology consisting of a biaxial test plan on cruciform specimens with three embedded FBG sensors coated with polyimide, acrylate, and ORMOCER®. Applying the Strain–Optic Theory as a reference, a comparison of the experimental values obtained with the different coatings was studied. This experimental work made it possible to study the influence of the transverse strain (εy) on the longitudinal measurements of each FBGS and the influence of the coating material. Finally, the calibration procedure was defined as well as K (strain sensitivity factor) for each sensor. Full article
(This article belongs to the Section Polymer Membranes and Films)
Show Figures

Figure 1

17 pages, 11330 KB  
Article
Fracture Behavior of a Unidirectional Carbon Fiber-Reinforced Plastic under Biaxial Tensile Loads
by Kosuke Sanai, Sho Nakasaki, Mikiyasu Hashimoto, Arnaud Macadre and Koichi Goda
Materials 2024, 17(6), 1387; https://doi.org/10.3390/ma17061387 - 18 Mar 2024
Cited by 12 | Viewed by 2340
Abstract
In order to clarify the fracture behavior of a unidirectional CFRP under proportional loading along the fiber (0°) and fiber vertical (90°) directions, a biaxial tensile test was carried out using a cruciform specimen with two symmetric flat indentations in the thickness direction. [...] Read more.
In order to clarify the fracture behavior of a unidirectional CFRP under proportional loading along the fiber (0°) and fiber vertical (90°) directions, a biaxial tensile test was carried out using a cruciform specimen with two symmetric flat indentations in the thickness direction. Three fracture modes were observed in the specimens after the test. The first mode was a transverse crack (TC), and the second was fiber breakage (FB). The third mode was a mixture mode of TC and FB (TC&FB). According to the measured fracture strains, regardless of the magnitude of the normal strain in the 0° direction, TC and TC&FB modes occurred when the normal strain in the 90° direction, εy, ranged from 0.08% to 1.26% (positive values), and the FB mode occurred when εy ranged from −0.19% to −0.79% (negative values). The TC&FB mode is a unique mode that does not appear as a failure mode under uniaxial tension; it only occurs under biaxial tensile loading. Biaxial tensile tests were also conducted under non-proportional loading. The result showed three fracture modes similarly to the proportional loading case, each of which was also determined by the positive or negative value of εy. Thus, this study reveals that the occurrence of each fracture mode in a unidirectional CFRP is characterized by only one parameter, namely εy. Full article
Show Figures

Figure 1

19 pages, 4731 KB  
Article
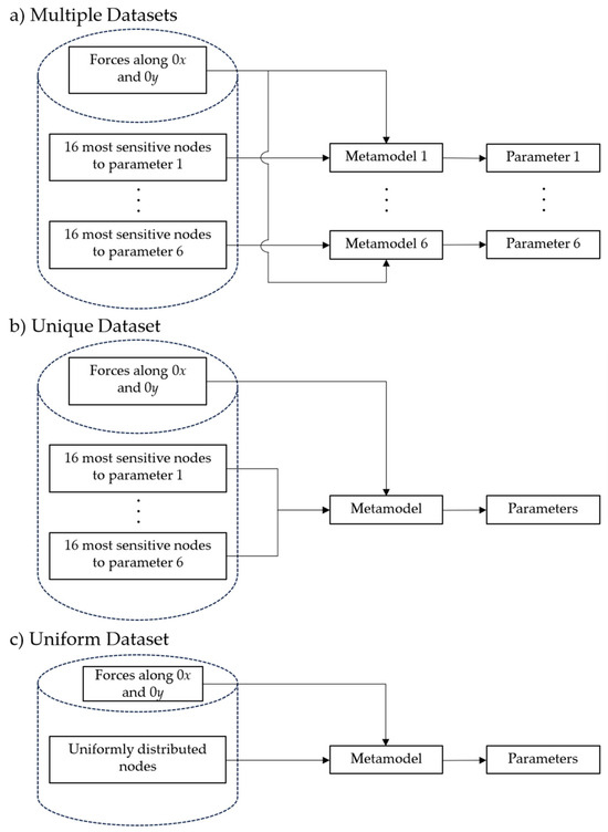
Identification of Sheet Metal Constitutive Parameters Using Metamodeling of the Biaxial Tensile Test on a Cruciform Specimen
by Tomás G. Parreira, Armando E. Marques, Nataliya A. Sakharova, Pedro A. Prates and André F. G. Pereira
Metals 2024, 14(2), 212; https://doi.org/10.3390/met14020212 - 8 Feb 2024
Cited by 3 | Viewed by 2340
Abstract
An identification strategy based on a machine learning approach is proposed to identify the constitutive parameters of metal sheets. The main novelty lies in the use of Gaussian Process Regression with the objective of identifying the constitutive parameters of metal sheets from the [...] Read more.
An identification strategy based on a machine learning approach is proposed to identify the constitutive parameters of metal sheets. The main novelty lies in the use of Gaussian Process Regression with the objective of identifying the constitutive parameters of metal sheets from the biaxial tensile test results on a cruciform specimen. The metamodel is intended to identify the constitutive parameters of the work hardening law and yield criterion. The metamodel used as input data the forces along both arms of the cruciform specimen and the strains measured for a given set of points. The identification strategy was tested for a wide range of virtual materials, and it was concluded that the strategy is able to identify the constitutive parameter with a relative error below to 1%. Afterwards, an uncertainty analysis is conducted by introducing noise to the force and strain measurements. The optimal strategy is able to identify the constitutive parameters with errors inferior to 6% in the description of the hardening, anisotropy coefficients and yield stresses in the presence of noise. The study emphasizes that the main strength of the proposed strategy relies on the judicious selection of critical areas for strain measurement, thereby increasing the accuracy and reliability of the identification process. Full article
Show Figures

Figure 1

Back to TopTop