Sign in to use this feature.

Years

Between: -

Subjects

remove_circle_outline
remove_circle_outline
remove_circle_outline
remove_circle_outline
remove_circle_outline
remove_circle_outline

Journals

Article Types

Countries / Regions

Search Results (81)

Search Parameters:
Keywords = complementary nanostructures

Order results
Result details
Results per page
Select all
Export citation of selected articles as:
32 pages, 8754 KB  
Review
Plasmonics Meets Metasurfaces: A Vision for Next Generation Planar Optical Systems
by Muhammad A. Butt
Micromachines 2026, 17(1), 119; https://doi.org/10.3390/mi17010119 - 16 Jan 2026
Viewed by 502
Abstract
Plasmonics and metasurfaces (MSs) have emerged as two of the most influential platforms for manipulating light at the nanoscale, each offering complementary strengths that challenge the limits of conventional optical design. Plasmonics enables extreme subwavelength field confinement, ultrafast light–matter interaction, and strong optical [...] Read more.
Plasmonics and metasurfaces (MSs) have emerged as two of the most influential platforms for manipulating light at the nanoscale, each offering complementary strengths that challenge the limits of conventional optical design. Plasmonics enables extreme subwavelength field confinement, ultrafast light–matter interaction, and strong optical nonlinearities, while MSs provide versatile and compact control over phase, amplitude, polarization, and dispersion through planar, nanostructured interfaces. Recent advances in materials, nanofabrication, and device engineering are increasingly enabling these technologies to be combined within unified planar and hybrid optical platforms. This review surveys the physical principles, material strategies, and device architectures that underpin plasmonic, MS, and hybrid plasmonic–dielectric systems, with an emphasis on interface-mediated optical functionality rather than long-range guided-wave propagation. Key developments in modulators, detectors, nanolasers, metalenses, beam steering devices, and programmable optical surfaces are discussed, highlighting how hybrid designs can leverage strong field localization alongside low-loss wavefront control. System-level challenges including optical loss, thermal management, dispersion engineering, and large-area fabrication are critically examined. Looking forward, plasmonic and MS technologies are poised to define a new generation of flat, multifunctional, and programmable optical systems. Applications spanning imaging, sensing, communications, augmented and virtual reality, and optical information processing illustrate the transformative potential of these platforms. By consolidating recent progress and outlining future directions, this review provides a coherent perspective on how plasmonics and MSs are reshaping the design space of next-generation planar optical hardware. Full article
(This article belongs to the Special Issue Photonic and Optoelectronic Devices and Systems, 4th Edition)
Show Figures

Figure 1

58 pages, 1997 KB  
Review
Immunomodulatory Activities of Emerging Rare Ginsenosides F1, Rg5, Rk1, Rh1, and Rg2: From Molecular Mechanisms to Therapeutic Applications
by Chang-Eui Hong and Su-Yun Lyu
Pharmaceuticals 2025, 18(10), 1529; https://doi.org/10.3390/ph18101529 - 11 Oct 2025
Cited by 1 | Viewed by 2548
Abstract
Ginsenosides, the primary bioactive components of Panax ginseng, have demonstrated significant immunomodulatory potential. While major ginsenosides have been extensively studied, rare ginsenosides produced through deglycosylation, heating, and steaming show enhanced biological activities with improved bioavailability. This review aimed to comprehensively analyze the [...] Read more.
Ginsenosides, the primary bioactive components of Panax ginseng, have demonstrated significant immunomodulatory potential. While major ginsenosides have been extensively studied, rare ginsenosides produced through deglycosylation, heating, and steaming show enhanced biological activities with improved bioavailability. This review aimed to comprehensively analyze the immunomodulatory mechanisms, structure-activity relationships (SARs), therapeutic applications, and clinical translation strategies of five emerging rare ginsenosides: F1, Rg5, Rk1, Rh1, and Rg2. We conducted a comprehensive literature review examining the production methods, immunological effects, molecular mechanisms, pharmacokinetics, safety profiles, and clinical applications of these five compounds. Analysis focused on chemical structures, immune cell modulation, signaling pathways, disease model efficacy, and bioavailability enhancement strategies. Ginsenoside F1 uniquely demonstrated immunostimulatory effects, enhancing natural killer (NK) cell cytotoxicity and macrophage phagocytosis through mitogen-activated protein kinase (MAPK)/nuclear factor-κB (NF-κB) activation. Conversely, Rg5, Rk1, Rh1, and Rg2 exhibited anti-inflammatory properties via distinct mechanisms: Rg5 through Toll-like receptor 4 (TLR4)/NF-κB inhibition, Rk1 via triple pathway modulation (NF-κB, p38 MAPK, signal transducer and activator of transcription (STAT)), Rh1 by selective p38 MAPK and STAT1 inhibition, and Rg2 through modulation of both central nervous system (neuroinflammation) and peripheral organ systems. Structure-activity analysis revealed that sugar moiety positions critically determine immunological outcomes. Crucially, advanced delivery systems including nanostructured lipid carriers, self-microemulsifying systems, and specialized liposomes have overcome the major translational barrier of poor bioavailability, achieving up to 2.6-fold improvements and enabling clinical development. Safety assessments demonstrated favorable tolerability profiles across preclinical and clinical studies. These five rare ginsenosides represent promising immunomodulatory agents with distinct therapeutic applications. F1’s unique immunostimulatory properties position it for cancer immunotherapy, while the complementary anti-inflammatory mechanisms of Rg5, Rk1, Rh1, and Rg2 offer opportunities for precision medicine in inflammatory diseases. Advanced formulation technologies and optimized production methods now enable their significant clinical translation potential, providing promising therapeutic options for immune-related disorders pending further development. Full article
Show Figures

Graphical abstract

18 pages, 2078 KB  
Review
The Role of Tribocatalysis in Friction and Wear: A Review
by Diana Berman and Ali Erdemir
Lubricants 2025, 13(10), 442; https://doi.org/10.3390/lubricants13100442 - 8 Oct 2025
Viewed by 1876
Abstract
When exposed to high contact pressure and shear conditions, the sliding and/or rolling contact interfaces of moving mechanical systems can experience significant friction and wear losses, thereby impairing their efficiency, reliability, and environmental sustainability. Traditionally, these losses have been minimized using high-performance solid [...] Read more.
When exposed to high contact pressure and shear conditions, the sliding and/or rolling contact interfaces of moving mechanical systems can experience significant friction and wear losses, thereby impairing their efficiency, reliability, and environmental sustainability. Traditionally, these losses have been minimized using high-performance solid and liquid lubricants or surface engineering techniques like physical and chemical vapor deposition. However, increasingly harsh operating conditions of more advanced mechanical systems (including wind turbines, space mechanisms, electric vehicle drivetrains, etc.) render such traditional methods less effective or impractical over the long term. Looking ahead, an emerging and complementary solution could be tribocatalysis, a process that spontaneously triggers the formation of nanocarbon-based tribofilms in situ and on demand at lubricated interfaces, significantly reducing friction and wear even without the use of high-performance additives. These films often comprise a wide range of amorphous or disordered carbons, crystalline graphite, graphene, nano-onions, nanotubes, and other carbon nanostructures known for their outstanding friction and wear properties under the most demanding tribological conditions. This review highlights recent advances in understanding the underlying mechanisms involved in forming these carbon-based tribofilms, along with their potential applications in real-world mechanical systems. These examples underscore the scientific significance and industrial potential of tribocatalysis in further enhancing the efficiency, reliability, and environmental sustainability of future mechanical systems. Full article
(This article belongs to the Special Issue Tribo-Catalysis)
Show Figures

Graphical abstract

41 pages, 12467 KB  
Review
Photoactive Nanomaterials Containing Metals for Biomedical Applications: A Comprehensive Literature Review
by Dayana Lizeth Sánchez Pinzón, Daniel Bertolano Lourenço, Tiago Albertini Balbino and Thenner Silva Rodrigues
Processes 2025, 13(9), 2978; https://doi.org/10.3390/pr13092978 - 18 Sep 2025
Viewed by 979
Abstract
This review summarizes recent advances in photoactive nanomaterials containing metals and their biomedical applications, particularly in cancer diagnosis and therapy. Conventional approaches such as chemotherapy and radiotherapy suffer from low specificity, systemic toxicity, and resistance, while light-based therapies, including photothermal therapy (PTT) and [...] Read more.
This review summarizes recent advances in photoactive nanomaterials containing metals and their biomedical applications, particularly in cancer diagnosis and therapy. Conventional approaches such as chemotherapy and radiotherapy suffer from low specificity, systemic toxicity, and resistance, while light-based therapies, including photothermal therapy (PTT) and photodynamic therapy (PDT), offer minimally invasive and localized alternatives. Metal nanomaterials, especially gold and silver, exhibit unique localized surface plasmon resonance (LSPR) effects that enable efficient light-to-heat or light-to-reactive oxygen conversion, supporting precise tumor ablation, drug delivery, and imaging. We discuss strategies for structural design, surface functionalization, and encapsulation to enhance stability, targeting, and therapeutic efficiency. Emerging hybrid systems, such as carbon-based nanostructures and metal–organic frameworks, are also considered for their complementary properties. Computational modeling tools, including finite element and discrete dipole approximations, are highlighted for predicting nanomaterial performance and guiding rational design. Finally, we critically assess challenges such as toxicity, long-term biocompatibility, and clinical translation, and provide perspectives for future development. By integrating materials design, simulation, and preclinical findings, this review aims to inform the advancement of safer and more effective nanotechnology-based platforms for personalized cancer treatment and diagnosis. Full article
Show Figures

Graphical abstract

16 pages, 1508 KB  
Review
Bacterial Cellulose Production in Co-Culture Systems: Opportunities, Challenges, and Future Directions
by Dheanda Absharina, Filemon Jalu Nusantara Putra, Chiaki Ogino, Sándor Kocsubé, Csilla Veres and Csaba Vágvölgyi
Appl. Microbiol. 2025, 5(3), 92; https://doi.org/10.3390/applmicrobiol5030092 - 26 Aug 2025
Cited by 6 | Viewed by 6065
Abstract
Bacterial cellulose (BC), a nanostructured biopolymer produced by Komagateibacter spp., exhibits remarkable mechanical strength, purity, and biocompatibility, making it highly attractive for applications in biomedicine, food, and sustainable materials. Despite its potential, monoculture fermentation suffers from low yield and limited scalability. This review [...] Read more.
Bacterial cellulose (BC), a nanostructured biopolymer produced by Komagateibacter spp., exhibits remarkable mechanical strength, purity, and biocompatibility, making it highly attractive for applications in biomedicine, food, and sustainable materials. Despite its potential, monoculture fermentation suffers from low yield and limited scalability. This review highlights the innovative application of co-culture fermentations as a novel strategy, where Komagataeibacter is paired with complementary microorganisms such as yeasts, lactic acid bacteria, and photosynthetic microbes. This approach has emerged as a promising solution to overcome the limitations of monoculture by enhancing BC productivity, tailoring material properties, and improving sustainability. We explore the synergistic interactions within co-cultures, including metabolic cross-feeding and in situ polymer integration, while also addressing critical challenges such as microbial stability and operational complexity. Unlike previous reviews focused primarily on BC biosynthesis, applications, or genetic engineering, this article emphasizes co-culture fermentation with Komagataeibacter as a novel and underexplored strategy to improve the yield, functionality, and scalability of BC production. Full article
Show Figures

Figure 1

23 pages, 4608 KB  
Article
Step-by-Step Analysis of a Copper-Mediated Surface-Initiated Atom-Transfer Radical Polymerization Process for Polyacrylamide Brush Synthesis Through Infrared Spectroscopy and Contact Angle Measurements
by Leonardo A. Beneditt-Jimenez, Isidro Cruz-Cruz, Nicolás A. Ulloa-Castillo and Alan O. Sustaita-Narváez
Polymers 2025, 17(13), 1835; https://doi.org/10.3390/polym17131835 - 30 Jun 2025
Viewed by 1066
Abstract
Polymer brushes (PBs) are transformative surface-modifying nanostructures, yet their synthesis via controlled methods like copper-mediated surface-initiated atom-transfer radical polymerization (Cu0-SI-ATRP) faces reproducibility challenges due to a lack of understanding of parameter interdependencies. This study systematically evaluates the Cu0-SI-ATRP process [...] Read more.
Polymer brushes (PBs) are transformative surface-modifying nanostructures, yet their synthesis via controlled methods like copper-mediated surface-initiated atom-transfer radical polymerization (Cu0-SI-ATRP) faces reproducibility challenges due to a lack of understanding of parameter interdependencies. This study systematically evaluates the Cu0-SI-ATRP process for polyacrylamide brushes (PAM-PBs), aiming to clarify key parameters that influence the synthesis process. This evaluation followed a step-by-step characterization that tracked molecular changes through infrared spectroscopy (IR) and surface development by contact angle (CA) through two different mixing methods: ultrasonic mixing and process simplification (Method A) and following literature-based parameters (Method B). Both methods, consisting of surface activation, 3-aminopropyltriethoxysilane (APTES) deposition, bromoisobutyryl bromide (BiBB) anchoring, and polymerization, were analyzed by varying parameters like concentration, temperature, and time. Results showed ultrasonication during surface activation enhanced siloxane (1139→1115 cm−1) and amine (1531 cm−1) group availability while reducing APTES concentration to 1 Vol% without drying sufficed for BiBB anchoring. BiBB exhibited insensitivity to concentration but benefited from premixing, evidenced by sharp C–Br (~1170 cm−1) and methyl (3000–2800 cm−1) bands. Additionally, it was observed that PAM-PBs improved with Method A, which had reduced variance in polymer fingerprint regions compared to Method B. Adding to the above, CA measurements gave complementary step-by-step information along the modifications of the surface, revealing distinct wettability behaviors between bulk PAM and synthesized PAM-PBs (from 51° to 37°). As such, this work identifies key parameter influence (e.g., mixing, BiBB concentration), simplifies steps (drying omission, lower APTES concentration), and demonstrates a step-by-step, systematic parameter decoupling that reduces variability. In essence, this detailed parameter analysis addresses the PAM-PBs synthesis process with better reproducibility than the previously reported synthesis method and achieves the identification of characteristic behaviors across the step-by-step process without the imperative need for higher-cost characterizations. Full article
(This article belongs to the Special Issue State-of-the-Art Polymer Science and Technology in Mexico)
Show Figures

Graphical abstract

23 pages, 5205 KB  
Article
Femtosecond Laser-Engineered β-TCP Scaffolds: A Comparative Study of Green-Synthesized AgNPs vs. Ion Doping Against S. aureus for Bone Regeneration
by Marco Oliveira, Liliya Angelova, Georgi Avdeev, Liliana Grenho, Maria Helena Fernandes and Albena Daskalova
Int. J. Mol. Sci. 2025, 26(10), 4888; https://doi.org/10.3390/ijms26104888 - 20 May 2025
Viewed by 1136
Abstract
Implant-associated infections, particularly those linked to Staphylococcus aureus (S. aureus), continue to compromise the clinical success of β-tricalcium phosphate (β-TCP) implants despite their excellent biocompatibility and osteoconductivity. This investigation aims to tackle these challenges by integrating femtosecond (fs)-laser surface processing with [...] Read more.
Implant-associated infections, particularly those linked to Staphylococcus aureus (S. aureus), continue to compromise the clinical success of β-tricalcium phosphate (β-TCP) implants despite their excellent biocompatibility and osteoconductivity. This investigation aims to tackle these challenges by integrating femtosecond (fs)-laser surface processing with two complementary strategies: ion doping and functionalization with green-synthesized silver nanoparticles (AgNPs). AgNPs were produced via fs-laser photoreduction using green tea leaf extract (GTLE), noted for its anti-inflammatory and antioxidant properties. Fs-laser processing was applied to modify β-TCP scaffolds by systematically varying scanning velocities, fluences, and patterns. Lower scanning velocities generated organized nanostructures with enhanced roughness and wettability, as confirmed by scanning electron microscopy (SEM), optical profilometry, and contact angle measurements, whereas higher laser energies induced significant phase transitions between hydroxyapatite (HA) and α-tricalcium phosphate (α-TCP), as revealed by X-ray diffraction (XRD). AgNP-functionalized scaffolds demonstrated markedly superior antibacterial activity against S. aureus compared to the ion-doped variants, attributed to the synergistic interplay of nanostructure-mediated surface disruption and AgNP-induced bactericidal mechanisms. Although ion-doped scaffolds exhibited limited direct antibacterial effects, they showed concentration-dependent activity in indirect assays, likely due to controlled ion release. Both strategies promoted osteogenic differentiation of human bone marrow mesenchymal stem cells (hBM-MSCs) under defined conditions, albeit with transient cytotoxicity at higher fluences and excessive ion doping. Overall, this approach holds promise for markedly improving antibacterial efficacy and osteogenic compatibility, potentially transforming bone regeneration therapies. Full article
(This article belongs to the Special Issue Recent Research of Nanomaterials in Molecular Science: 2nd Edition)
Show Figures

Figure 1

13 pages, 4097 KB  
Article
Optical Properties of GePb Alloy Realized by Ion Beam Technology
by Shuyu Wen, Yuan-Hao Zhu, Oliver Steuer, Mohd Saif Shaikh, Slawomir Prucnal, René Hübner, Andreas Worbs, Li He, Manfred Helm, Shengqiang Zhou, Jun-Wei Luo and Yonder Berencén
Materials 2025, 18(10), 2258; https://doi.org/10.3390/ma18102258 - 13 May 2025
Viewed by 807
Abstract
Incorporating lead (Pb) into the germanium (Ge) lattice emerges as a promising approach for bandgap engineering, enabling luminescence at longer wavelengths and paving the way for enhanced applications in short-wave infrared (SWIR) light sources and photodetectors. In this work, we report on optical [...] Read more.
Incorporating lead (Pb) into the germanium (Ge) lattice emerges as a promising approach for bandgap engineering, enabling luminescence at longer wavelengths and paving the way for enhanced applications in short-wave infrared (SWIR) light sources and photodetectors. In this work, we report on optical properties of GePb alloys fabricated by a complementary metal-oxide semiconductor (CMOS)-compatible process that includes Pb ion implantation followed by solid-phase epitaxial regrowth via flash-lamp annealing. Optical characterization, including photoluminescence spectroscopy and Fourier-transform infrared reflectance spectroscopy, reveals that GePb alloys exhibit a reduced bandgap compared to pure Ge, resulting in longer-wavelength emission, while also providing broadband antireflective properties below 1800 nm wavelengths due to the surface subwavelength nanostructure. These findings position nanostructured GePb as a highly promising candidate for SWIR optoelectronic applications. Full article
(This article belongs to the Section Optical and Photonic Materials)
Show Figures

Figure 1

46 pages, 6940 KB  
Review
High-Performance Carbon Nanotube Electronic Devices: Progress and Challenges
by Zirui Zhang, Nie Zhang and Zhiyong Zhang
Micromachines 2025, 16(5), 554; https://doi.org/10.3390/mi16050554 - 1 May 2025
Cited by 11 | Viewed by 8341
Abstract
As silicon-based complementary metal-oxide-semiconductor (CMOS) technology approaches its physical and scaling limits at sub-3-nanometer nodes, critical challenges including the short-channel effect (SCE), surging power consumption, and aggravated parasitic effects have severely constrained further improvements in device performance, integration density, and energy efficiency. Carbon [...] Read more.
As silicon-based complementary metal-oxide-semiconductor (CMOS) technology approaches its physical and scaling limits at sub-3-nanometer nodes, critical challenges including the short-channel effect (SCE), surging power consumption, and aggravated parasitic effects have severely constrained further improvements in device performance, integration density, and energy efficiency. Carbon nanotubes (CNTs), with their superior electrical properties, exceptional gate controllability enabled by one-dimensional nanostructure, and compatibility with existing semiconductor processes, have emerged as an ideal candidate material for post-silicon high-performance electronics. Since their discovery, CNT electronics have evolved from fundamental research to a comprehensive technological framework. This review first systematically elaborates the physical characteristics of CNTs and operation mechanisms of electronic devices. Subsequently, we comprehensively summarize recent research progress in high-performance CNT electronic devices with particular emphasis on their breakthrough achievements. Through critical analysis of current developments, we thoroughly discuss fundamental challenges in material synthesis, device fabrication, and circuit integration, while evaluating potential solutions. Finally, we concentrate on future development directions for high-performance CNT devices, aiming to call for collaborative efforts from both academia and industry to accelerate the transition of CNT electronics from laboratory research to industrial implementation. Full article
(This article belongs to the Special Issue Multifunctional Transistors: Outlooks and Challenges)
Show Figures

Figure 1

17 pages, 10752 KB  
Article
Assisted Egg White Biogenic Synthesis for Elaboration of ZnO Nanoparticles
by Elena Andreea Vijan, Ecaterina Magdalena Modan, Sorin Georgian Moga, Denis Aurelian Negrea, Adriana-Gabriela Schiopu, Mihai Oproescu and Daniela Istrate
Crystals 2025, 15(1), 71; https://doi.org/10.3390/cryst15010071 - 13 Jan 2025
Cited by 5 | Viewed by 2068
Abstract
Nanomaterials are materials at the nanometric scale that have distinctive functionalities and properties. Due to their unique properties relative to traditional materials, nanomaterials attract great interest from researchers. ZnO-based nanomaterials especially demonstrate versatility, accessibility, biocompatibility and low toxicity. In recent years, there has [...] Read more.
Nanomaterials are materials at the nanometric scale that have distinctive functionalities and properties. Due to their unique properties relative to traditional materials, nanomaterials attract great interest from researchers. ZnO-based nanomaterials especially demonstrate versatility, accessibility, biocompatibility and low toxicity. In recent years, there has been a growing interest in developing eco-friendly and sustainable approaches for synthesizing nanomaterials. In the development of ecological techniques for their synthesis, using natural resources is a popular choice. Employing egg white for ZnO nanoparticle synthesis represents an environmentally method that uses a natural resource. The great advantage of green synthesis using egg white is that it is a cost-effective, renewable, and bio-degradable resource that offers biocompatibility. Egg white is rich in proteins, amino acids, and other biomolecules that possess reducing properties. These biomolecules interact with metal ions, leading to the reduction and nucleation of nanoparticles. Additionally, the proteins in egg white act as capping agents, stabilizing the nanoparticles and preventing their aggregation. The proteins of white albumen have different functional groups and maintain product attributes, such as dispersion and stability. This paper focuses on the characterization of ZnO nanoparticles obtained by the assisted synthesis of egg white. This study explores the potential of ovalbumin, the major protein in egg white, as a template for the synthesis of nanostructured ZnO. The synthesis process utilized egg white from different sources (commercially raised hens, home-raised hens, and ducks) and varying zinc nitrate concentrations (1M and 2M) to evaluate their influence on nanoparticle morphology and size. Various complementary techniques are employed to analyze the resulting nanostructures: XRD, SEM, and ATR-FTIR. Also, antibacterial properties are investigated. This study underscores the viability of different egg whites as a green resources for synthesizing nanostructured ZnO and contributes to the development of sustainable nanotechnology approaches. Full article
(This article belongs to the Section Inorganic Crystalline Materials)
Show Figures

Figure 1

44 pages, 7218 KB  
Review
Surface Plasmon Resonance-Based Biodetection Systems: Principles, Progress and Applications—A Comprehensive Review
by Muhammad A. Butt
Biosensors 2025, 15(1), 35; https://doi.org/10.3390/bios15010035 - 9 Jan 2025
Cited by 57 | Viewed by 11702
Abstract
Surface Plasmon Resonance (SPR)-based biodetection systems have emerged as powerful tools for real-time, label-free biomolecular interaction analysis, revolutionizing fields such as diagnostics, drug discovery, and environmental monitoring. This review highlights the foundational principles of SPR, focusing on the interplay of evanescent waves and [...] Read more.
Surface Plasmon Resonance (SPR)-based biodetection systems have emerged as powerful tools for real-time, label-free biomolecular interaction analysis, revolutionizing fields such as diagnostics, drug discovery, and environmental monitoring. This review highlights the foundational principles of SPR, focusing on the interplay of evanescent waves and surface plasmons that underpin its high sensitivity and specificity. Recent advancements in SPR technology, including enhancements in sensor chip materials, integration with nanostructures, and coupling with complementary detection techniques, are discussed to showcase their role in improving analytical performance. The paper also explores diverse applications of SPR biodetection systems, ranging from pathogen detection and cancer biomarker identification to food safety monitoring and environmental toxin analysis. By providing a comprehensive overview of technological progress and emerging trends, this review underscores the transformative potential of SPR-based biodetection systems in addressing critical scientific and societal challenges. Future directions and challenges, including miniaturization, cost reduction, and expanding multiplexing capabilities, are also presented to guide ongoing research and development in this rapidly evolving field. Full article
(This article belongs to the Special Issue Micro-nano Optic-Based Biosensing Technology and Strategy)
Show Figures

Figure 1

9 pages, 5581 KB  
Article
ITO-Based Electrically Tunable Metasurface for Active Control of Light Transmission
by Ruize Ma, Yu Mao, Peiyang Li, Dong Li and Dandan Wen
Nanomaterials 2024, 14(19), 1606; https://doi.org/10.3390/nano14191606 - 5 Oct 2024
Cited by 5 | Viewed by 3470
Abstract
In recent years, the rapid development of dynamically tunable metasurfaces has provided a new avenue for flexible control of optical properties. This paper introduces a transmission-type electrically tunable metasurface, employing a series of subwavelength-scale silicon (Si) nanoring structures with an intermediate layer of [...] Read more.
In recent years, the rapid development of dynamically tunable metasurfaces has provided a new avenue for flexible control of optical properties. This paper introduces a transmission-type electrically tunable metasurface, employing a series of subwavelength-scale silicon (Si) nanoring structures with an intermediate layer of Al2O3-ITO-Al2O3. This design allows the metasurface to induce strong Mie resonance when transverse electric (TE) waves are normally incident. When a bias voltage is applied, the interaction between light and matter is enhanced due to the formation of an electron accumulation layer at the ITO-Al2O3 interface, thereby altering the resonance characteristics of the metasurface. This design not only avoids the absorption loss of metal nanostructures and has a large modulation depth, but also shows compatibility with complementary metal oxide semiconductor (CMOS) technology. Full article
(This article belongs to the Special Issue Physical Properties of Semiconductor Nanostructures and Devices)
Show Figures

Figure 1

27 pages, 6045 KB  
Article
Nanostructured Molecular–Network Arsenoselenides from the Border of a Glass-Forming Region: A Disproportionality Analysis Using Complementary Characterization Probes
by Oleh Shpotyuk, Malgorzata Hyla, Adam Ingram, Yaroslav Shpotyuk, Vitaliy Boyko, Pavlo Demchenko, Renata Wojnarowska-Nowak, Zdenka Lukáčová Bujňáková and Peter Baláž
Molecules 2024, 29(16), 3948; https://doi.org/10.3390/molecules29163948 - 21 Aug 2024
Cited by 2 | Viewed by 1556
Abstract
Binary AsxSe100−x alloys from the border of a glass-forming region (65 < x < 70) subjected to nanomilling in dry and dry–wet modes are characterized by the XRPD, micro-Raman scattering (micro-RS) and revised positron annihilation lifetime (PAL) methods complemented by [...] Read more.
Binary AsxSe100−x alloys from the border of a glass-forming region (65 < x < 70) subjected to nanomilling in dry and dry–wet modes are characterized by the XRPD, micro-Raman scattering (micro-RS) and revised positron annihilation lifetime (PAL) methods complemented by a disproportionality analysis using the quantum–chemical cluster modeling approach. These alloys are examined with respect to tetra-arsenic biselenide As4Se2 stoichiometry, realized in glassy g-As65Se35, glassy–crystalline g/c-As67Se33 and glassy–crystalline g/c-As70Se30. From the XRPD results, the number of rhombohedral As and cubic arsenolite As2O3 phases in As-Se alloys increases after nanomilling, especially in the wet mode realized in a PVP water solution. Nanomilling-driven amorphization and reamorphization transformations in these alloys are identified by an analysis of diffuse peak halos in their XRPD patterning, showing the interplay between the levels of a medium-range structure (disruption of the intermediate-range ordering at the cost of an extended-range one). From the micro-RS spectroscopy results, these alloys are stabilized by molecular thioarsenides As4Sen (n = 3, 4), regardless of their phase composition, remnants of thioarsenide molecules destructed under nanomilling being reincorporated into a glass network undergoing a polyamorphic transition. From the PAL spectroscopy results, volumetric changes in the wet-milled alloys with respect to the dry-milled ones are identified as resulting from a direct conversion of the bound positron–electron (Ps, positronium) states in the positron traps. Ps-hosting holes in the PVP medium appear instead of positron traps, with ~0.36–0.38 ns lifetimes ascribed to multivacancies in the As-Se matrix. The superposition of PAL spectrum peaks and tails for pelletized PVP, unmilled, dry-milled, and dry–wet-milled As-Se samples shows a spectacular smoothly decaying trend. The microstructure scenarios of the spontaneous (under quenching) and activated (under nanomilling) decomposition of principal network clusters in As4Se2-bearing arsenoselenides are recognized. Over-constrained As6·(2/3) ring-like network clusters acting as pre-cursors of the rhombohedral As phase are the main products of this decomposition. Two spontaneous processes for creating thioarsenides with crystalline counterparts explain the location of the glass-forming border in an As-Se system near the As4Se2 composition, while an activated decomposition process for creating layered As2Se3 structures is responsible for the nanomilling-driven molecular-to-network transition. Full article
(This article belongs to the Special Issue Exclusive Feature Papers in Physical Chemistry, 2nd Edition)
Show Figures

Graphical abstract

25 pages, 10099 KB  
Article
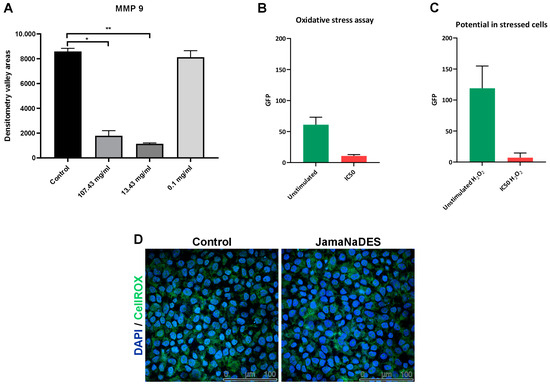
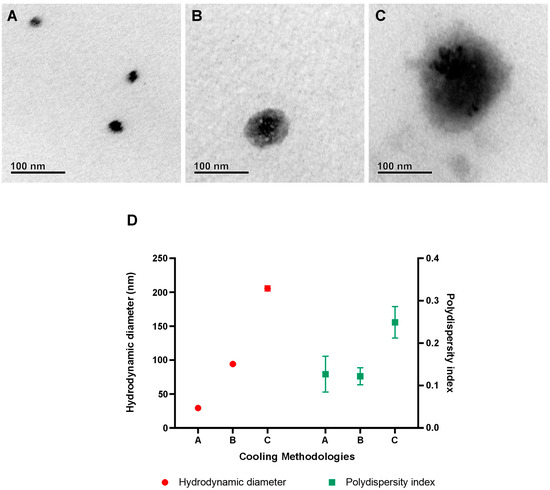
Integrating Natural Deep Eutectic Solvents into Nanostructured Lipid Carriers: An Industrial Look
by Luísa Schuh, Luane Almeida Salgado, Tathyana Benetis Piau, Ariane Pandolfo Silveira, Caio Leal, Luís Felipe Romera, Marina Arantes Radicchi, Mac-Kedson Medeiros Salviano Santos, Leila Falcao, Cesar Koppe Grisolia, Eliana Fortes Gris, Luis Alexandre Muehlmann, Sônia Nair Báo and Victor Carlos Mello
Pharmaceuticals 2024, 17(7), 855; https://doi.org/10.3390/ph17070855 - 28 Jun 2024
Cited by 7 | Viewed by 2709
Abstract
The industries are searching for greener alternatives for their productions due to the rising concern about the environment and creation of waste and by-products without industrial utility for that specific line of products. This investigation describes the development of two stable nanostructured lipid [...] Read more.
The industries are searching for greener alternatives for their productions due to the rising concern about the environment and creation of waste and by-products without industrial utility for that specific line of products. This investigation describes the development of two stable nanostructured lipid carriers (NLCs): one is the formulation of a standard NLC, and the other one is the same NLC formulation associated with a natural deep eutectic solvent (NaDES). The research presents the formulation paths of the NLCs through completeness, which encompass dynamic light scattering (DLS), zeta potential tests, and pH. Transmission electron microscopy (TEM) and confocal microscopy were performed to clarify the morphology. Cytotoxicity tests with zebrafish were realized, and the results are complementary to the in vitro outcomes reached with fibroblast L132 tests by the MTT technique and the zymography test. Infrared spectroscopy and X-ray diffractometry tests elucidated the link between the physicochemical characteristics of the formulation and its behavior and properties. Different cooling techniques were explored to prove the tailorable properties of the NLCs for any industrial applications. In conclusion, the compiled results show the successful formulation of new nanocarriers based on a sustainable, eco-friendly, and highly tailorable technology, which presents low cytotoxic potential. Full article
(This article belongs to the Section Natural Products)
Show Figures

Figure 1

20 pages, 10762 KB  
Article
Interfacial Interaction in MeOx/MWNTs (Me–Cu, Ni) Nanostructures as Efficient Electrode Materials for High-Performance Supercapacitors
by Galina E. Yalovega, Maria Brzhezinskaya, Victor O. Dmitriev, Valentina A. Shmatko, Igor V. Ershov, Anna A. Ulyankina, Daria V. Chernysheva and Nina V. Smirnova
Nanomaterials 2024, 14(11), 947; https://doi.org/10.3390/nano14110947 - 28 May 2024
Cited by 29 | Viewed by 1892
Abstract
Due to their unique physical and chemical properties, complex nanostructures based on carbon nanotubes and transition metal oxides are considered promising electrode materials for the fabrication of high-performance supercapacitors with a fast charge rate, high power density, and long cycle life. The crucial [...] Read more.
Due to their unique physical and chemical properties, complex nanostructures based on carbon nanotubes and transition metal oxides are considered promising electrode materials for the fabrication of high-performance supercapacitors with a fast charge rate, high power density, and long cycle life. The crucial role in determining their efficiency is played by the properties of the interface in such nanostructures, among them, the type of chemical bonds between their components. The complementary theoretical and experimental methods, including dispersion-corrected density functional theory (DFT-D3) within GGA-PBE approximation, scanning electron microscopy (SEM), X-ray diffraction (XRD), Raman, X-ray photoelectron, and X-ray absorption spectroscopies, were applied in the present work for the comprehensive investigation of surface morphology, structure, and electronic properties in CuOx/MWCNTs and NiOx/MWCNTs. As a result, the type of interfacial interaction and its correlation with electrochemical characteristics were determined. It was found that the presence of both Ni–O–C and Ni–C bonds can increase the contact between NiO and MWCNTs, and, through this, promote electron transfer between NiO and MWCNTs. For NiOx/MWCNTs, better electrochemical characteristics were observed than for CuOx/MWCNTs, in which the interfacial interaction is determined only by bonding through Cu–O–C bonds. The electrochemical properties of CuOx/MWCNTs and NiOx/MWCNTs were studied to demonstrate the effect of interfacial interaction on their efficiency as electrode materials for supercapacitor applications. Full article
(This article belongs to the Section 2D and Carbon Nanomaterials)
Show Figures

Figure 1

Back to TopTop