Integrating Natural Deep Eutectic Solvents into Nanostructured Lipid Carriers: An Industrial Look
Abstract
1. Introduction
2. Results and Discussion
2.1. The Formulation Process
2.2. Deciphering the Novel Formulation: In-Depth Look at the NaDES-Enriched NLC
- NaDES and its constituents
- Formulated NLCs
2.3. In Vitro Cell Viability Tests on L132 Human Fibroblasts and Zebrafish Embryotoxicity Tests
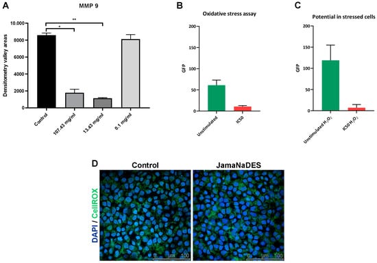
2.4. Investigating the Impact of Nanostructured Lipid Carriers on Matrix Metalloproteinase-9 Activity
2.5. Antioxidative Dynamics of NanoJama: Mitigating Oxidative Stress
2.6. Tuning Nanoparticle Size via Crystallization and Its Industrial Implications
3. Conclusions
4. Materials and Methods
4.1. Selection of Lipids
4.2. Pre-Formulation Studies
4.3. Incorporation of Jambu Oil
4.4. Reduction in Surfactant Quantities
4.5. Selection of NaDES
4.6. NLC and NaDES Combination
4.7. Stability Tests
4.8. Cultivation and Maintenance of L132 Cells
4.9. MTT Cell Viability Assay
4.10. Reactive Oxygen Species (ROS) Production Assay
4.11. Confocal Microscopy Analysis
4.12. Morphology of NLCs
4.13. Infrared Spectroscopy
4.14. Zebrafish Embryo Culture
4.15. Toxicity Test with Zebrafish Embryos (FET)
4.16. Zymography
4.17. Statistical Analysis
Author Contributions
Funding
Institutional Review Board Statement
Informed Consent Statement
Data Availability Statement
Conflicts of Interest
Appendix A


References
- Startup Genome. The Global Startup Ecosystem Report; Startup Genome: San Francisco, CA, USA; Berlin, Germany; New Delhi, India, 2023; p. 335. [Google Scholar]
- Andrade, S.S.; Faria, A.V.S.; Sousa, A.A.; Ferreira, R.S.; Camargo, N.S.; Rodrigues, M.C.; Longo, J.P.F. Hurdles in translating science from lab to market in delivery systems for Cosmetics: An industrial perspective. Adv. Drug Deliv. Rev. 2024, 205, 115156. [Google Scholar] [CrossRef]
- Durand, E.; Villeneuve, P.; Bourlieu-Lacanal, C.; Carrière, F. Natural deep eutectic solvents: Hypothesis for their possible roles in cellular functions and interaction with membranes and other organized biological systems. Adv. Bot. Res. 2021, 97, 133–158. [Google Scholar] [CrossRef]
- Schuh, L.; Reginato, M.; Florêncio, I.; Falcao, L.; Boron, L.; Gris, E.F.; Mello, V.; Báo, S.N. From Nature to Innovation: The Uncharted Potential of Natural Deep Eutectic Solvents. Molecules 2023, 28, 7653. [Google Scholar] [CrossRef]
- Muller, R.H.; Shegokar, R.; Keck, C.M. 20 years of lipid nanoparticles (SLN and NLC): Present state of development and industrial applications. Curr. Drug Discov. Technol. 2011, 8, 207–227. [Google Scholar] [CrossRef] [PubMed]
- Souto, E.B.; Baldim, I.; Oliveira, W.P.; Rao, R.; Yadav, N.; Gama, F.M.; Mahant, S. SLN and NLC for topical, dermal, and transdermal drug delivery. Expert Opin. Drug Deliv. 2020, 17, 357–377. [Google Scholar] [CrossRef] [PubMed]
- Mello, V.C. Carreadores Lipídicos Nanoestruturados Contendo Alumínio-Ftalocianina para Terapia Fotodinâmica Contra Melanoma: Desenvolvimento, Caracterização e Teste de Eficácia In Vitro. Doctoral Thesis, University of Brasília, Brasília, Brazil, 2022. [Google Scholar]
- Mello, V.C.; Araújo, V.H.S.; de Paiva, K.L.R.; Simões, M.M.; Marques, D.C.; Costa, N.R.S.; de Souza, I.F.; da Silva, P.B.; Santos, I.; Almeida, R.; et al. Development of New Natural Lipid-Based Nanoparticles Loaded with Aluminum-Phthalocyanine for Photodynamic Therapy against Melanoma. Nanomaterials 2022, 12, 3547. [Google Scholar] [CrossRef] [PubMed]
- Garg, J.; Pathania, K.; Sah, S.P.; Pawar, S.V. Nanostructured lipid carriers: A promising drug carrier for targeting brain tumours. Future J. Pharm. Sci. 2022, 8, 25. [Google Scholar] [CrossRef]
- Inácio, S.; Mesquita, K.A.; Baptista, M.; Ramalho-Santos, J.; Vaz, W.L.C.; Vieira, O.V. In Vitro Surfactant Structure-Toxicity Relationships: Implications for Surfactant Use in Sexually Transmitted Infection Prophylaxis and Contraception. PLoS ONE 2011, 6, e19850. [Google Scholar] [CrossRef]
- Dai, Y.; Verpoorte, R.; Choi, Y.H. Natural deep eutectic solvents providing enhanced stability of natural colorants from safflower (Carthamus tinctorius). Food Chem. 2014, 159, 116–121. [Google Scholar] [CrossRef]
- Nystedt, H.L.; Grønlien, K.G.; Tønnesen, H.H. Interactions of natural deep eutectic solvents (NADES) with artificial and natural membranes. J. Mol. Liq. 2021, 328, 115452. [Google Scholar] [CrossRef]
- Araujo, N.M.P.; Aruda, H.S.; Marques, D.R.P.; de Oliveira, W.Q.; Pereira, G.A.; Pastore, G.M. Functional and nutritional properties of selected Amazon fruits: A review. Food Res. Int. 2021, 147, 110520. [Google Scholar] [CrossRef]
- Ganassin, R.; Mello, V.C.; Araujo, V.H.S.; Tavares, G.R.; da Silva, P.B.; Cáceres-Vélez, P.R.; Porcel, J.E.M.; Rodrigues, M.C.; Andreozzi, P.; Fernandes, R.P.; et al. Solid lipid nanoparticles loaded with curcumin: Development and in vitro toxicity against CT26 cells. Nanomedicine 2022, 7, 167–179. [Google Scholar] [CrossRef]
- Rossato, A.; Silveira, L.d.S.; Oliveira, P.S.; de Souza, T.T.; Becker, A.P.; Wagner, R.; Klein, B.; Filho, W.P.d.S.; dos Santos, R.C.V.; de Souza, D.; et al. Safety profile, antimicrobial and antibiofilm activities of a nanostructured lipid carrier containing oil and butter from Astrocaryum vulgare: In vitro studies. Int. J. Innov. Educ. Res. 2021, 9, 478–497. [Google Scholar] [CrossRef]
- Rehman, M.; Madni, A.; Ihsan, A.; Khan, W.S.; Khan, M.I.; Mahmood, M.A.; Ashfaq, M.; Bajwa, S.Z.; Shakir, I. Solid and liquid lipid-based binary solid lipid nanoparticles of diacerein: In vitro evaluation of sustained release, simultaneous loading of gold nanoparticles, and potential thermoresponsive behavior. Int. J. Nanomed. 2015, 10, 2805–2814. [Google Scholar] [CrossRef] [PubMed]
- Benítez, J.J.; Heredia-Guerrero, J.A.; Guzmán-Puyol, S.; Barthel, M.J.; Domínguez, E.; Heredia, A. Polyhydroxyester films obtained by non-catalyzed melt-polycondensation of natural occurring fatty polyhydroxyacids. Front. Mater. 2015, 2, 59. [Google Scholar] [CrossRef]
- Kimmel, C.B.; Ballard, W.W.; Kimmel, S.R.; Ullmann, B.; Schilling, T.F. Stages of embryonic development of the zebrafish. Dev. Dyn. 1995, 203, 253–310. [Google Scholar] [CrossRef]
- Devel, L.; Almer, G.; Cabella, C.; Beau, F.; Bernes, M.; Oliva, P.; Navarro, F.; Prassl, R.; Mangge, H.; Texier, I. Biodistribution of Nanostructured Lipid Carriers in Mice Atherosclerotic Model. Molecules 2019, 24, 3499. [Google Scholar] [CrossRef]
- Amer, R.I.; Ezzat, S.M.; Aborehab, N.M.; Ragab, M.F.; Mohamed, D.; Hashad, A.; Attia, D.; Salama, M.M.; El Bishbishy, M.H. Downregulation of MMP1 expression mediates the anti-aging activity of Citrus sinensis peel extract nanoformulation in UV induced photoaging in mice. Biomed. Pharmacother. 2021, 138, 111537. [Google Scholar] [CrossRef]
- Katsuki, S.; Koga, J.-I.; Matoba, T.; Umezu, R.; Nakashiro, S.; Nakano, K.; Tsutsui, H.; Egashira, K. Nanoparticle-Mediated Delivery of Pitavastatin to Monocytes/Macrophages Inhibits Angiotensin II-Induced Abdominal Aortic Aneurysm Formation in Apoe−/− Mice. J. Atheroscler. Thromb. 2022, 29, 111–125. [Google Scholar] [CrossRef]
- VanSaun, M.N.; Matrisian, L.M. Matrix metalloproteinases and cellular motility in development and disease. Birth Defects Res. Part C 2006, 78, 69–79. [Google Scholar] [CrossRef]
- Page-McCaw, A.; Ewald, A.J.; Werb, Z. Matrix metalloproteinases and the regulation of tissue remodelling. Nat. Rev. Mol. Cell Biol. 2007, 8, 221–233. [Google Scholar] [CrossRef]
- Murphy, G.; Nagase, H. Progress in matrix metalloproteinase research. Mol. Aspects Med. 2008, 29, 290–308. [Google Scholar] [CrossRef] [PubMed]
- Li, Y.; Li, M.; Su, K.; Zong, S.; Zhang, H.; Xiong, L. Pre-metastatic niche: From revealing the molecular and cellular mechanisms to the clinical applications in breast cancer metastasis. Theranostics 2023, 13, 2301–2318. [Google Scholar] [CrossRef]
- Mondal, S.; Adhikari, N.; Banerjee, S.; Amin, S.A.; Jha, T. Matrix metalloproteinase-9 (MMP-9) and its inhibitors in cancer: A minireview. Eur. J. Med. Chem. 2020, 194, 112260. [Google Scholar] [CrossRef]
- Alba, J.; Barcia, R.; Gutiérrez-Berzal, J.; Ramos-Martínez, J.I. Could inhibition of metalloproteinases be used to block the process of metastasis? Cell Biochem. Funct. 2022, 40, 600–607. [Google Scholar] [CrossRef]
- Chuang, H.-M.; Chen, Y.-S.; Harn, H.-J. The Versatile Role of Matrix Metalloproteinase for the Diverse Results of Fibrosis Treatment. Molecules 2019, 24, 4188. [Google Scholar] [CrossRef] [PubMed]
- Ozkan, E.; Bakar-Ates, F. The Trinity of Matrix Metalloproteinases, Inflammation, and Cancer: A Literature Review of Recent Updates. Anti-Inflamm. Anti-Allergy Agents Med. Chem. 2020, 19, 206–221. [Google Scholar] [CrossRef]
- Lee, H.S.; Kim, W.J. The Role of Matrix Metalloproteinase in Inflammation with a Focus on Infectious Diseases. Int. J. Mol. Sci. 2022, 23, 10546. [Google Scholar] [CrossRef]
- Wang, Y.; Jiao, L.; Qiang, C.; Chen, C.; Shen, Z.; Ding, F.; Lv, L.; Zhu, T.; Lu, Y.; Cui, X. The role of matrix metalloproteinase 9 in fibrosis diseases and its molecular mechanisms. Biomed. Pharmacother. 2024, 71, 116116. [Google Scholar] [CrossRef]
- Cardoso, M.O.; Garcia, L.C. Jambu (Spilanthes oleracea L.); Embrapa Amazônia Ocidental: Itacoatiara, Brazil, 1997. [Google Scholar]
- Dubey, S.; Maity, S.; Singh, M.; Saraf, S.A.; Saha, S. Phytochemistry, Pharmacology and Toxicology of Spilanthes acmella: A Review. Adv. Pharmacol. Sci. 2013, 2013, 423750. [Google Scholar] [CrossRef]
- Degáspari, C.H.; Waszczynskyj, N. Propriedades Antioxidantes de Compostos Fenólicos; Federal University of Paraná: Curitiba, Brazil, 2004; Volume 5, pp. 33–40. [Google Scholar] [CrossRef]
- Hertog, M.G.; Feskens, E.J.; Hollman, P.C.; Katan, M.; Kromhout, D. Dietary antioxidant flavonoids and risk of coronary heart disease: The Zutphen Elderly Study. Lancet 1993, 342, 1007–1011. [Google Scholar] [CrossRef]
- de Souza Filho, O.C.; Sagrillo, M.R.; Garcia, L.F.M.; Machado, A.K.; Cadoná, F.; Ribeiro, E.E.; Duarte, M.M.M.F.; Morel, A.F.; Cruz, I.B.M. The in vitro genotoxic effect of tucuma (Astrocaryum aculeatum), an amazonian fruit rich in carotenoids. J. Med. Food 2013, 16, 1013–1021. [Google Scholar] [CrossRef]
- Jobim, M.L.; Santos, R.C.V.; Alves, C.F.S.; Oliveira, R.M.; Mostardeiro, C.P.; Sagrillo, M.R.; de Souza Filho, O.C.; Garcia, L.F.M.; Manica-Cattani, M.F.; Ribeiro, E.E.; et al. Antimicrobial activity of Amazon Astrocaryum aculeatum extracts and its association to oxidative metabolism. Microbiol. Res. 2014, 169, 314–323. [Google Scholar] [CrossRef]
- Casas, L.L.; de Jesus, R.P.; Costa Neto, P.Q.; Corrêa, S.A.M. Aspectos nutricionais, químicos e farmacológicos de Tucumã (Astrocaryum aculeatum Meyer e Astrocaryum vulgare Mart.) Nutritional, chemical and pharmacological aspects of Tucumã (Astrocaryum aculeatum Meyer and Astrocaryum vulgare Mart.). Braz. J. Dev. 2022, 8, 13667–13687. [Google Scholar] [CrossRef]
- Harish, V.; Ansari, M.M.; Tewari, D.; Yadav, A.B.; Sharma, N.; Bawarig, S.; García-Betancourt, M.-L.; Karatutlu, A.; Bechelany, M.; Barhoum, A. Cutting-edge advances in tailoring size, shape, and functionality of nanoparticles and nanostructures: A review. J. Taiwan Inst. Chem. Eng. 2023, 149, 105010. [Google Scholar] [CrossRef]
- Reiner, J.; Walter, E.M.; Karbstein, H.P. Assessment of droplet self-shaping and crystallization during temperature fluctuations exceeding the melting temperature of the dispersed phase. Colloids Surf. A Physicochem. Eng. Asp. 2023, 656, 130498. [Google Scholar] [CrossRef]
- Bahari, L.A.S.; Hamishehkar, H. The impact of variables on particle size of solid lipid nanoparticles and nanostructured lipid carriers; a comparative literature review. Adv. Pharm. Bull. 2016, 6, 143–151. [Google Scholar] [CrossRef]
- Hu, C.; Qian, A.; Wang, Q.; Xu, F.; He, Y.; Xu, J.; Xia, Y.; Xia, Q. Industrialization of lipid nanoparticles: From laboratory-scale to large-scale production line. Eur. J. Pharm. Biopharm. 2016, 109, 206–213. [Google Scholar] [CrossRef]
- Han, F.; Yin, R.; Shi, X.-L.; Jia, Q.; Liu, H.-Z.; Yao, H.-M.; Xu, L.; Li, S.-M. Cloud Point Extraction-HPLC Method for Determination and Pharmacokinetic Study of Flurbiprofen in Rat Plasma After Oral and Transdermal Administration. J. Chromatogr. B Anal. Technol. Biomed. Life Sci. 2008, 868, 64–69. [Google Scholar] [CrossRef]
- ANVISA. Instrução Normativa—IN n° 211, de 1° de março de 2023. Available online: https://antigo.anvisa.gov.br/documents/10181/6561857/IN_211_2023_.pdf/108ca468-25bb-4d32-9e6b-3d96e4858140 (accessed on 17 June 2024).
- ANVISA. Consultas ANVISA—Medicamentos. Available online: https://consultas.anvisa.gov.br/#/medicamentos/q/?substancia=1176 (accessed on 17 June 2024).
- Manuela, P.; Drakula, S.; Cravotto, G.; Verpoorte, R.; Hruškar, M.; Radojčić Redovniković, I.; Radošević, K. Biological activity and sensory evaluation of cocoa by-products NADES extracts used in food fortification. Innov. Food Sci. Emerg. Technol. 2020, 66, 102514–102520. [Google Scholar] [CrossRef]
- Panossian, A.; Wikman, G.; Sarris, J. Rosenroot (Rhodiola rosea): Traditional use, chemical composition, pharmacology and clinical efficacy. Phytomedicine 2010, 17, 481–493. [Google Scholar] [CrossRef]
- Bowes, L. The science of hydroxy acids: Mechanisms of action, types and cosmetic applications. J. Aesthetic Nurs. 2013, 2, 77–81. [Google Scholar] [CrossRef]
- Aryati, W.D.; Nadhira, A.; Febianli, D.; Fransisca, F.; Mun’im, A. Natural deep eutectic solvents ultrasound-assisted extraction (NADES-UAE) of trans-cinnamaldehyde and coumarin from cinnamon bark [Cinnamomum burmannii (Nees & T. Nees) Blume]. J. Res. Pharm. 2019, 24, 389–398. [Google Scholar]
- Mustafa, N.R.; Spelbos, V.S.; Witkamp, G.-J.; Verpoorte, R.; Choi, Y.H. Solubility and Stability of Some Pharmaceuticals in Natural Deep Eutectic Solvents-Based Formulations. Molecules 2021, 26, 2645. [Google Scholar] [CrossRef]
- OECD. Test No. 236: Fish Embryo Acute Toxicity (FET) Test. In OECD Guidelines for the Testing of Chemicals; OECD Publishing: Paris, France, 2013; p. 2. [Google Scholar] [CrossRef]
- Hawkes, S.P.; Li, H.; Taniguchi, G.T. Zymography and reverse zymography for detecting MMPs and TIMPs. In Matrix Metalloproteinase Protocols; Methods in Molecular Biology; Humana Press: Totowa, NJ, USA, 2010; Volume 622, pp. 257–269. [Google Scholar] [CrossRef]








| Solvent | |||
|---|---|---|---|
| Frequencies (cm−1) | Assignments | ||
| Betaine | MA | NaDES | |
| - | 3439.13 | - | ν(O-H) |
| - | - | 3417.91 | ν(OH) |
| 3359.22 | - | - | ν(OH) |
| 3286.01 | - | - | ν(OH) |
| - | 3019.50 | - | νs(CH(CH3))/ν(OH) |
| 2980.02 | - | - | ν(CH(CH2)) |
| 2946.29 | - | - | δs(HOH) |
| - | 2883.62 | - | νs(CH2) |
| - | 1737.89 | - | ν(C=O) |
| - | - | 1712.81 | ν(C=O) |
| 1695.10 | 1688.99 | - | ν(C=O) |
| 1621.72 | - | 1616.37 | νas(COO-) |
| - | - | 1490.30 | νas(-CH2(N-CH3)) |
| 1467.96 | - | 1474.08 | νs(COO-) |
| - | 1440.84 | 1452.24 | νas(CO2) |
| - | 1409.43 | - | δ(COH) |
| 1391.96 | - | 1396.48 | ν(CN) |
| - | 1357.90 | - | νs(CO2−) |
| 1339.54 | - | 1332.83 | δ(NCH) |
| - | 1284.50 | - | ν(CO) |
| - | - | 1259.53 | - |
| 1232.96 | - | 1220.96 | ϭ(CH2) |
| - | 1177.92 | 1180.45 | ν(CO) |
| 1126.38 | - | - | δ(CCO) |
| - | - | 1101.37 | ν(COH) |
| - | 1099.44 | - | ν(COH) |
| - | 1031.93 | 1043.39 | ν(COH) |
| - | - | 983.98 | ϭ(CH2)/ |
| 972.62 | 966.51 | - | ν(COH) |
| - | 951.66 | 954.28 | ν(COH)/ δ(CCN) |
| 934.18 | - | 932.44 | δ(CCN) |
| 892.25 | 881.48 | 892.25 | ν(CC) |
| - | 747.23 | - | ρs(HOH)/ ν(COH) |
| - | - | 717.53 | δs(HCN) |
| 687.82 | - | - | - |
| - | 665.45 | - | ν(COH) |
| - | - | 636.51 | - |
| 603.08 | 607.58 | 601.80 | ρs(HOH) (x) |
| Lipid | |||
|---|---|---|---|
| Frequencies (cm−1) | Assignments | ||
| Tucumã | Jambu | Brij® O10 | |
| - | 3008.27 | - | ν(CH) |
| 2918.14 | 2922.20 | 2927.32 | νas(CH(CH2)) |
| 2849.98 | 2852.76 | 2852.76 | νs(CH(CH2) |
| 1734.75 | 1744.96 | - | νs(C=O) aliphatic |
| 1463.07 | 1462.06 | 1463.49 | ϭ(CH2) |
| 1380.02 | 1377.19 | - | δs(CH) out-of-plane/ϭ(CH3) |
| - | - | 1349.80 | ϭ(CH3) |
| - | - | 1293.53 | - |
| 1237.25 | 1236.39 | 1249.93 | ν(CO)/δ(CH2) |
| 1176.47 | - | - | ν(C=CCO)/ν(CO) aliphatic/δ(CH2) |
| 1158.46 | 1159.23 | - | |
| 1108.93 | - | 1102.31 | ν(CO) |
| - | 1098.38 | 1099.93 | ν(CO) |
| - | 1033.86 | - | ν(CO) |
| - | - | 949.10 | δ(CH=CH) |
| - | - | 847.80 | νs(CCO) |
| 721.98 | 721.38 | 723.98 | ρ(CH2) |
| NLC | |||
|---|---|---|---|
| Frequencies (cm−1) | Assignments | ||
| Jama | JamaNaDES | NaDES | |
| 3477.66 | - | - | ν(O-H) |
| - | - | 3417.91 | ν(O-H) |
| - | 3369.69 | - | ν(O-H) |
| 3007.07 | - | - | ν(O-H) |
| 2922.20 | - | - | (CH(CH3))/ν(OH) |
| 2852.76 | - | - | ν(CH(CH2)) |
| 1743.67 | - | - | νs(C=O) aliphatic |
| - | 1716.67 | 1712.81 | ν(C=O) |
| 1627.94 | 1624.08 | 1616.37 | νas(COO-) |
| - | 1492.75 | 1490.30 | νas(-CH2(N-CH3)) |
| 1463.99 | 1474.74 | 1474.08 | νs(COO-) |
| - | 1453.36 | 1452.24 | νas(CO2) |
| - | 1398.41 | 1396.48 | ν(CN) |
| 1347.63 | - | ϭ(CH3) | |
| - | 1334.76 | 1332.83 | δ(NCH) |
| 1298.39 | - | - | - |
| - | 1267.25 | 1259.53 | - |
| 1244.75 | - | - | ν(CO)/ δ(CH2) |
| - | 1224.87 | 1220.96 | ϭ(CH2) |
| - | 1189.97 | 1180.45 | ν(CO) |
| 1141.87 | - | - | νs(CO2−) |
| 1109.08 | 1105.22 | 1101.37 | ν(COH) |
| - | 1042.52 | 1043.39 | ν(COH) |
| 989.49 | 979.49 | 983.98 | ϭ(CH2)/ν(COH) |
| 948,99 | 956.98 | 954.28 | ν(COH)/δ(CCN) |
| - | 929.96 | 932.44 | δ(CCN) |
| - | 895.07 | 892.25 | ν(CC) |
| 843.80 | - | - | νs(CCO) |
| 721.38 | 713.67 | 717.53 | δs(HCN) |
| - | 630.78 | 636.51 | - |
| - | 607.59 | 601.80 | ρs(HOH) (x) |
Disclaimer/Publisher’s Note: The statements, opinions and data contained in all publications are solely those of the individual author(s) and contributor(s) and not of MDPI and/or the editor(s). MDPI and/or the editor(s) disclaim responsibility for any injury to people or property resulting from any ideas, methods, instructions or products referred to in the content. |
© 2024 by the authors. Licensee MDPI, Basel, Switzerland. This article is an open access article distributed under the terms and conditions of the Creative Commons Attribution (CC BY) license (https://creativecommons.org/licenses/by/4.0/).
Share and Cite
Schuh, L.; Salgado, L.A.; Piau, T.B.; Silveira, A.P.; Leal, C.; Romera, L.F.; Radicchi, M.A.; Santos, M.-K.M.S.; Falcao, L.; Grisolia, C.K.; et al. Integrating Natural Deep Eutectic Solvents into Nanostructured Lipid Carriers: An Industrial Look. Pharmaceuticals 2024, 17, 855. https://doi.org/10.3390/ph17070855
Schuh L, Salgado LA, Piau TB, Silveira AP, Leal C, Romera LF, Radicchi MA, Santos M-KMS, Falcao L, Grisolia CK, et al. Integrating Natural Deep Eutectic Solvents into Nanostructured Lipid Carriers: An Industrial Look. Pharmaceuticals. 2024; 17(7):855. https://doi.org/10.3390/ph17070855
Chicago/Turabian StyleSchuh, Luísa, Luane Almeida Salgado, Tathyana Benetis Piau, Ariane Pandolfo Silveira, Caio Leal, Luís Felipe Romera, Marina Arantes Radicchi, Mac-Kedson Medeiros Salviano Santos, Leila Falcao, Cesar Koppe Grisolia, and et al. 2024. "Integrating Natural Deep Eutectic Solvents into Nanostructured Lipid Carriers: An Industrial Look" Pharmaceuticals 17, no. 7: 855. https://doi.org/10.3390/ph17070855
APA StyleSchuh, L., Salgado, L. A., Piau, T. B., Silveira, A. P., Leal, C., Romera, L. F., Radicchi, M. A., Santos, M.-K. M. S., Falcao, L., Grisolia, C. K., Gris, E. F., Muehlmann, L. A., Báo, S. N., & Mello, V. C. (2024). Integrating Natural Deep Eutectic Solvents into Nanostructured Lipid Carriers: An Industrial Look. Pharmaceuticals, 17(7), 855. https://doi.org/10.3390/ph17070855

