Sign in to use this feature.

Years

Between: -

Subjects

remove_circle_outline
remove_circle_outline
remove_circle_outline
remove_circle_outline
remove_circle_outline
remove_circle_outline
remove_circle_outline
remove_circle_outline
remove_circle_outline

Journals

remove_circle_outline
remove_circle_outline
remove_circle_outline
remove_circle_outline
remove_circle_outline
remove_circle_outline
remove_circle_outline
remove_circle_outline
remove_circle_outline
remove_circle_outline

Article Types

Countries / Regions

remove_circle_outline
remove_circle_outline
remove_circle_outline
remove_circle_outline

Search Results (1,516)

Search Parameters:
Keywords = collision efficiency

Order results
Result details
Results per page
Select all
Export citation of selected articles as:
31 pages, 6449 KB  
Article
Bio-Inspired Metaheuristics for Time-Optimal Trajectory Planning in Cooperative Dual-Arm Bimanipulation
by Mario Peñacoba-Yagüe, Jesús-Enrique Sierra-García and Matilde Santos-Peñas
Biomimetics 2026, 11(3), 173; https://doi.org/10.3390/biomimetics11030173 - 2 Mar 2026
Abstract
This paper addresses the generation of time-efficient, collision-free cooperative motions for a dual-arm robotic system transporting a shared payload in constrained industrial workspaces. Trajectory generation is formulated as a constrained optimization problem and solved through bio-inspired metaheuristic search, where candidate solutions are evaluated [...] Read more.
This paper addresses the generation of time-efficient, collision-free cooperative motions for a dual-arm robotic system transporting a shared payload in constrained industrial workspaces. Trajectory generation is formulated as a constrained optimization problem and solved through bio-inspired metaheuristic search, where candidate solutions are evaluated with a safety-first cost function that first enforces feasibility by heavily penalizing collisions and then minimizes total execution time among collision-free trajectories. Particle Swarm Optimization (PSO), Whale Optimization Algorithm (WOA), and Gazelle Optimization Algorithm (GOA) are evaluated under identical bounds and stopping conditions, showing that all three reliably discover feasible cooperative trajectories; however, clear differences emerge in feasibility discovery and final trajectory quality: PSO reaches feasibility earlier and achieves the lowest final objective value and the shortest trajectory execution time (6.825 s), followed by WOA (7.330 s) and GOA (8.525 s). Overall, this work contributes an object-centric optimization methodology for constrained dual-arm bimanipulation using bio-inspired metaheuristics, a feasibility-first cost structuring that explicitly separates safe motion discovery from time-optimal refinement, and a controlled benchmarking of PSO/WOA/GOA that quantifies their distinct convergence and late-stage refinement behaviors. Full article
Show Figures

Graphical abstract

22 pages, 4001 KB  
Article
Rapid Linear Formation Establishment During UAV Swarm Takeoff
by Enrique Machí, Henok Gashaw-Abejie, Jamie Wubben, Enrique Hernández-Orallo and Carlos T. Calafate
Aerospace 2026, 13(3), 232; https://doi.org/10.3390/aerospace13030232 (registering DOI) - 2 Mar 2026
Abstract
Achieving a fast and safe takeoff procedure for UAV swarms poses significant challenges, particularly when the target aerial formation is linear. In such formations, UAVs often follow overlapping paths, which increases collision risks or forces the use of overly conservative strategies that prolong [...] Read more.
Achieving a fast and safe takeoff procedure for UAV swarms poses significant challenges, particularly when the target aerial formation is linear. In such formations, UAVs often follow overlapping paths, which increases collision risks or forces the use of overly conservative strategies that prolong takeoff time. To address these issues, this study investigates how attraction–repulsion mechanisms can accelerate the takeoff phase while ensuring safety through fully distributed control. We evaluate five takeoff methods—Sequential, Staggered, Simultaneous, Simultaneous with Magnetic Repulsion (M1), and Simultaneous with Magnetic Repulsion and Dispersion (M2)—under two initial ground setups (Matrix and Random) and varying swarm sizes. The primary objective is to achieve low takeoff times when targeting linear aerial formations while maintaining operational safety. Using a simulation-based approach with controlled environmental conditions, total takeoff time and safety (measured as episodes where UAVs violate a predefined separation distance) were analyzed. Results confirm that simultaneous strategies substantially reduce takeoff time, whereas the proposed repulsion- and dispersion-based mechanisms significantly mitigate conflicts in dense deployments. Overall, the study highlights a practical trade-off between speed and safety and shows that the proposed M2 mechanism offers an efficient and robust solution for organizing UAV swarms into linear formations. Full article
(This article belongs to the Special Issue Innovations in Unmanned Aerial Vehicle: Design and Development)
Show Figures

Figure 1

14 pages, 3291 KB  
Article
Influence of Temperature on Electron Transport, Current-Voltage Characteristics, and Capacitive Properties of MIM Nanostructures with Amorphous Niobium Pentoxide
by Vyacheslav Alekseevich Moshnikov, Ekaterina Nikolaevna Muratova, Igor Alfonsovich Vrublevsky, Viktor Borisovich Bessonov, Stepan Evgenievich Parfenovich, Alexandr Ivanovich Maximov, Alena Yuryevna Gagarina, Danila Andreevich Kavalenka and Dmitry Alexandrovich Kozodaev
Appl. Nano 2026, 7(1), 8; https://doi.org/10.3390/applnano7010008 (registering DOI) - 1 Mar 2026
Abstract
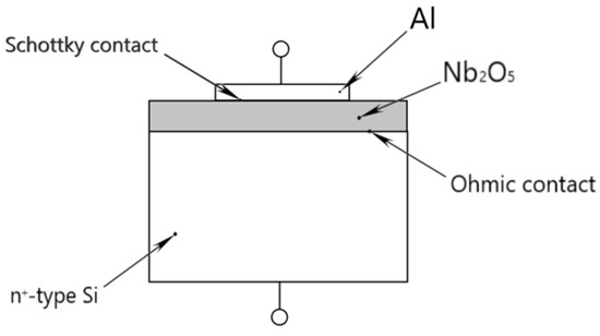
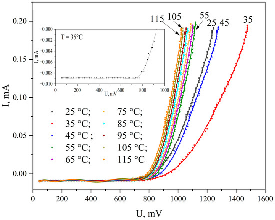
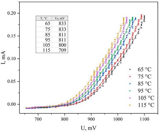
Currently, titanium dioxide films are widely used as the electron transport layer material in perovskite solar cells. An alternative to titanium dioxide for this role could be niobium pentoxide (Nb2O5), an n-type conducting semiconductor oxide. However, the application of [...] Read more.
Currently, titanium dioxide films are widely used as the electron transport layer material in perovskite solar cells. An alternative to titanium dioxide for this role could be niobium pentoxide (Nb2O5), an n-type conducting semiconductor oxide. However, the application of Nb2O5 in perovskite solar cells is hindered by a lack of data on its electron transport properties, electrophysical parameters, and current–voltage characteristics. Amorphous niobium pentoxide films were obtained by magnetron sputtering. To study their electrical and capacitive properties, a structure of heavily doped n+-silicon (n+)/niobium oxide/aluminum was used. Based on the analysis of the I–V curves, it was concluded that for a sample at 25 °C, the electron mean free path is greater than the width of the Schottky barrier layer, allowing electrons to pass through this layer without collisions. At temperatures of 35 °C and higher, electrons experience numerous collisions within the Schottky barrier layer. The height of the Schottky barrier for the contact between niobium pentoxide and aluminum was determined. The obtained capacitance frequency plots were explained using the concepts of dipole-relaxation polarization in a dielectric, where electric dipoles can reorient in an external electric field. It has been shown that the use of magnetron sputtering to produce amorphous niobium pentoxide films leads to a reduction in the effective Schottky barrier height. This allows for high electron injection density at low voltages when using such an oxide semiconductor as an electron transport layer, thereby potentially increasing the efficiency of solar cells. Full article
Show Figures

Figure 1

20 pages, 1990 KB  
Review
A Review of Micro-Nanobubbles Applications in Fine-Grained Mineral Flotation
by Hefu Li, Youfeng Lu, Hui Li and Wei Xiao
Minerals 2026, 16(3), 271; https://doi.org/10.3390/min16030271 (registering DOI) - 28 Feb 2026
Abstract
Micro-nanobubbles have emerged as a transformative technology in mineral flotation, offering superior performance in the recovery of fine-grained minerals. Conventional flotation processes often struggle with low recovery rates due to inefficient particle–bubble interactions and the formation of slimes, which increase pulp viscosity and [...] Read more.
Micro-nanobubbles have emerged as a transformative technology in mineral flotation, offering superior performance in the recovery of fine-grained minerals. Conventional flotation processes often struggle with low recovery rates due to inefficient particle–bubble interactions and the formation of slimes, which increase pulp viscosity and reduce selectivity. Micro-nanobubbles, characterized by their smaller size, larger specific surface area, and high stability, overcome these limitations by enhancing collision efficiency, promoting particle aggregation through the “bubble bridge” effect, and improving flotation recovery rates and concentrate quality. This review systematically examines the generation mechanisms of micro-nanobubbles, critically appraises their laboratory and industrial applications through specific case studies, and elucidates their fundamental roles in enhancing fine-grained mineral recovery by increasing collision-attachment efficiency and promoting hydrophobic aggregation. Additionally, the study highlights real-world application cases and discusses future directions for optimizing micro-nanobubbles flotation technology through equipment improvements, process integration, and synergies with emerging techniques. The findings underscore the potential of micro-nanobubbles to revolutionize mineral processing by increasing recovery efficiency, reducing reagent usage, and enhancing sustainability. Full article
(This article belongs to the Special Issue Advances in Fine Particles and Bubbles Flotation, 2nd Edition)
22 pages, 4983 KB  
Article
The Nonlinear Dynamic Characteristics of Straddle Packer Fracturing Tool String Considering Collision Constraints
by Yujing Sun and Yongsheng Liu
Appl. Sci. 2026, 16(5), 2370; https://doi.org/10.3390/app16052370 (registering DOI) - 28 Feb 2026
Viewed by 12
Abstract
The straddle packer fracturing technique represents a core technology for reservoir stimulation in horizontal wells targeting deep shale gas formations. However, the fracturing string constrained by dual packers is highly susceptible to severe vibrations induced by high-pressure pulsating fluid flow, which subsequently leads [...] Read more.
The straddle packer fracturing technique represents a core technology for reservoir stimulation in horizontal wells targeting deep shale gas formations. However, the fracturing string constrained by dual packers is highly susceptible to severe vibrations induced by high-pressure pulsating fluid flow, which subsequently leads to collisions between the string and the casing. These collisions may compromise the sealing integrity of the packers or cause fatigue damage to the string. The existing design of packer spacing primarily relies on static mechanical experience and lacks the support of nonlinear dynamics theory. As a result, it is difficult to maximize operational efficiency while ensuring safety. Therefore, this paper establishes a fluid–solid coupling fracturing string model that takes into account fluid pulsation, geometric nonlinearity and gap collision constraints. Using the Galerkin discretization and the fourth-order Runge–Kutta algorithm, the influence laws of packer spacing and flow rate on the system stability are systematically studied. Studies have shown that the spacing of packers non-monotonically controls the system stability. Both too short or too long packer spacings will induce chaotic instability. However, there exists a highly robust, stable contact window near the ratio. Within this interval, the fracturing string is locked onto a stable period-doubling orbit. Based on this proposed optimization criterion, compared with the traditional conservative design, the spacing of the packers can be extended by approximately 90%. This not only avoids the risk of chaos but also significantly improves the efficiency of the fracturing operation. Full article
32 pages, 2478 KB  
Article
Blockchain Security Using Confidentiality, Integrity, and Availability for Secure Communication
by Chukwuebuka Francis Ikenga-Metuh and Abel Yeboah-Ofori
Blockchains 2026, 4(1), 3; https://doi.org/10.3390/blockchains4010003 (registering DOI) - 28 Feb 2026
Viewed by 45
Abstract
Background: Blockchain technology has emerged as a transformative communication solution for securing distributed systems. However, several vulnerabilities exist during transactions, including latency and network congestion issues during mempool processing, topology weaknesses, cross-chain bridge exploits, and cryptographic weaknesses. These vulnerabilities have led to [...] Read more.
Background: Blockchain technology has emerged as a transformative communication solution for securing distributed systems. However, several vulnerabilities exist during transactions, including latency and network congestion issues during mempool processing, topology weaknesses, cross-chain bridge exploits, and cryptographic weaknesses. These vulnerabilities have led to attacks that have threatened system integrity, including Block Extractable Value (BEV) attacks, Maximal Extractable Value (MEV) attacks, sandwich attacks, liquidation, and Decentralized Finance (DeFi) reordering attacks, among others. Thus, implementing a robust security framework based on the Confidentiality, Integrity, and Availability (CIA) triad remains critical for addressing modern blockchain technology threats. Objective: This paper examines blockchain technology, its various vulnerabilities, and attacks to determine how criminals exploit the system during transactions. Further, it evaluates its impact on users. Then, implement a blockchain attack in a “MasterChain” virtual environment to demonstrate how vulnerable spots can be practically exploited and discuss the application of the CIA security triad through modern cryptographic primitives. Methods: The approach considers Hevner’s design science framework, which emphasizes creating innovative artifacts that address identified problems while contributing to the knowledge base through rigorous evaluation. Furthermore, we developed a MasterChain tool using Python with Flask for distributed node communication, utilizing the Elliptic Curve Digital Signature Algorithm (ECDSA) with the Standards for Efficient Cryptography Prime 256-bit Koblitz curve 1 (secp256k1) for digital signatures and Secure Hash (SHA-3) (Keccak-256) hashing for block integrity. Results: show how the CIA has been implemented to provide secure communication through ECDSA-based transactions, SHA-3 chain integrity verification, and a multi-node distributed architecture, respectively. The performance analysis shows that ECDSA provides 256-bit security with 64-byte signatures compared to 2048-bit Rivest–Shamir–Adleman (RSA)’s 256-byte signatures, achieving a 75% reduction in bandwidth overhead. SHA-3 provides immunity to length extension attacks while maintaining equivalent collision resistance to SHA-256. Conclusions: The MasterChain framework provides a practical foundation for implementing blockchain security that addresses both classical and emerging vulnerabilities. The adoption of ECDSA and SHA-3 (Keccak-256) positions the system favourably for modern blockchain applications, while providing insights into the cryptographic trade-offs between performance, security, and compatibility. Full article
(This article belongs to the Special Issue Feature Papers in Blockchains 2025)
18 pages, 3503 KB  
Article
Numerical Simulation of Air-Water-Mineral Three-Phase Flow in a Flotation Column for Graphite
by Zhineng Liu, Jun Wang, Dongfang Lu, Hongchang Liu, Baojun Yang, Rui Liao, Lianjun Wu and Guanzhou Qiu
Minerals 2026, 16(3), 254; https://doi.org/10.3390/min16030254 (registering DOI) - 28 Feb 2026
Viewed by 84
Abstract
This study aims to clarify the influence mechanism of air–water–mineral three-phase flow behavior on separation efficiency in a graphite flotation column, addressing the issues of over-breaking of coarse graphite flakes and low recovery of fine particles caused by mismatched flow fields and operating [...] Read more.
This study aims to clarify the influence mechanism of air–water–mineral three-phase flow behavior on separation efficiency in a graphite flotation column, addressing the issues of over-breaking of coarse graphite flakes and low recovery of fine particles caused by mismatched flow fields and operating parameters in traditional flotation columns. Using CFD numerical simulations based on the Eulerian multiphase flow model, the standard k-ε turbulence model, and scalable wall functions, the effects of feed velocity (0.8–2.4 m/s) and aeration velocity (1–5 m/s) on the flow field structure, gas holdup distribution, and weighted average bubble–particle collision probability inside the column were systematically analyzed. Key quantitative results show that under the synergistic condition of a feed velocity of 2 m/s and an aeration velocity of 3 m/s, an internal circulation flow field conducive to particle retention is formed. Under these conditions, the gas holdup in the collection zone reaches an optimal range (0.26–0.27), and the weighted average collision probability increases by approximately 22% compared to the baseline condition. Aeration velocity shows a significant positive correlation with gas holdup in the collection zone (~0.235 at 1 m/s, rising to ~0.285 at 5 m/s). While an increase in feed velocity reduces the overall gas volume fraction, it enhances turbulence and promotes uniform bubble dispersion through the spatial distribution of regions with high collision probability from the upper part to the upper–middle part of the column and improves the uniformity of distribution. The novelty of this study lies in being the first to quantitatively reveal, through CFD simulation, the coupled regulatory effects of feed velocity and aeration velocity on the stratified flow field structure and mineralization probability in a flotation column and to identify the key optimization threshold of “2 m/s feed velocity”. The practical significance is that it provides a clear theoretical basis and operational window for energy saving, consumption reduction, and process intensification in industrial flotation columns. It offers directly applicable parameter optimization strategies for the efficient recovery of fine-flake graphite and the protection of coarse flakes. Full article
Show Figures

Figure 1

30 pages, 28967 KB  
Article
Dynamic Mechanisms and Screening Experiments of a Drum-Type Mulch-Film Impurity-Removal System
by Jiayong Pei, Feng Wu, Fengwei Gu, Mingzhu Cao, Hongbo Xu, Man Gu, Chenxu Zhao and Peng Zhang
Agriculture 2026, 16(5), 546; https://doi.org/10.3390/agriculture16050546 (registering DOI) - 28 Feb 2026
Viewed by 35
Abstract
Efficient and clean separation of residual plastic mulch film is the primary bottleneck hindering its resource-oriented reutilization. Currently, the field faces critical technical challenges, most notably the elusive motion mechanisms of flexible materials and the inherent difficulty of film–impurity separation. To address these [...] Read more.
Efficient and clean separation of residual plastic mulch film is the primary bottleneck hindering its resource-oriented reutilization. Currently, the field faces critical technical challenges, most notably the elusive motion mechanisms of flexible materials and the inherent difficulty of film–impurity separation. To address these issues, this study investigates a drum-type mulch-film impurity-removal unit by modeling the throw-off motion mechanism of the material stream, followed by comprehensive multiphysics simulation and optimization. First, to overcome the simulation hurdles typical of flexible materials, “Meta-particles” and the “Bonding V2” contact model were implemented on the EDEM platform to establish a discrete element method (DEM) framework. The resulting analysis revealed a non-linear transport trajectory and morphological evolution within the drum flow field, characterized by a “wall-adhering–slipping–throwing” sequence. These findings were further quantified through MATLAB-based numerical calculations to determine collision frequency and axial residence behavior. Second, ANSYS modal analysis verified the dynamic stability of the frame structure, confirming that the operating frequency (2.37 Hz) remains well below the first natural frequency (6.77 Hz). Furthermore, Box–Behnken response surface methodology (RSM) was employed to elucidate the coupled effects of key process parameters. The results demonstrated that separation efficiency and impurity-removal mass are predominantly governed by the quadratic terms of the inclination angle and rotational speed, respectively. After multi-objective optimization and engineering refinement, the optimal operating parameters were established: a film length of 220 mm, an inclination angle of 3°, and a drum rotational speed of 25 r/min. Bench tests indicated that, under these optimal conditions, the impurity-removal rate stabilized between 71.5% and 72.4%, satisfying the design requirement (≥70%). By elucidating the drum’s throw-off screening mechanism, this study achieves a coordinated improvement in both impurity-removal mass and separation efficiency, resolving long-standing engineering uncertainties regarding film–impurity trajectories and providing a theoretical foundation for the clean treatment of waste mulch film. Full article
(This article belongs to the Section Agricultural Technology)
Show Figures

Figure 1

47 pages, 7511 KB  
Article
Semantic Modeling of Ship Collision Reports: Ontology Design, Knowledge Extraction, and Severity Classification
by Hongchu Yu, Xiaohan Xu, Zheng Guo, Tianming Wei and Lei Xu
J. Mar. Sci. Eng. 2026, 14(5), 448; https://doi.org/10.3390/jmse14050448 - 27 Feb 2026
Viewed by 179
Abstract
With the expansion of water transportation networks and increasing traffic intensity, maritime accidents have become frequent, posing significant threats to safety and property. This study presents a knowledge graph-driven framework for maritime accident analysis, addressing the limitations of traditional risk analysis methods in [...] Read more.
With the expansion of water transportation networks and increasing traffic intensity, maritime accidents have become frequent, posing significant threats to safety and property. This study presents a knowledge graph-driven framework for maritime accident analysis, addressing the limitations of traditional risk analysis methods in extracting and organizing unstructured accident data. First, a standardized ontology for ship collision accidents is developed, defining core concepts such as event, spatiotemporal behavior, causation, consequence, responsibility, and decision-making. Advanced natural language processing models, including a lexicon-enhanced LEBERT-BiLSTM-CRF and a K-BERT-BiLSTM-CRF incorporating ship collision knowledge triplets, are proposed for named entity recognition and relation extraction, with F1-score improvements of 6.7% and 1.2%, respectively. The constructed accident knowledge graph integrates heterogeneous data, enabling semantic organization and efficient retrieval. Leveraging graph topological features, an accident severity classification model is established, where a graph-feature-driven LSTM-RNN demonstrates robust performance, especially with imbalanced data. Comparative experiments show the superiority of this approach over conventional models such as XGBoost and random forest. Overall, this research demonstrates that knowledge graph-driven methods can significantly enhance maritime accident knowledge extraction and severity classification, providing strong information support and methodological advances for intelligent accident management and prevention. Full article
(This article belongs to the Section Ocean Engineering)
Show Figures

Graphical abstract

30 pages, 3881 KB  
Article
A Bio-Inspired Fluid Dynamics Approach for Unified and Efficient Path Planning and Control
by Mohammed Baziyad, Raouf Fareh, Tamer Rabie, Ibrahim Kamel and Brahim Brahmi
Actuators 2026, 15(3), 133; https://doi.org/10.3390/act15030133 - 27 Feb 2026
Viewed by 130
Abstract
This paper presents a novel bio-inspired fluid dynamics framework that unifies path planning and control within a single continuous navigation process. Unlike conventional approaches that separate trajectory generation and execution, the proposed method models the robot as a particle immersed in an artificial [...] Read more.
This paper presents a novel bio-inspired fluid dynamics framework that unifies path planning and control within a single continuous navigation process. Unlike conventional approaches that separate trajectory generation and execution, the proposed method models the robot as a particle immersed in an artificial fluid field, where the goal acts as a sink and obstacles modify the flow to produce collision-free motion. To ensure global optimality and eliminate local minima traps, the framework incorporates a sampling-based enhancement that evaluates multiple trajectories within high-flow regions and selects the optimal path using graph-based optimization. A fluid-based control law directly converts the velocity field into robot motion commands, enabling seamless integration between planning and execution. Theoretical stability is established using Lyapunov analysis, guaranteeing convergence to the goal. Extensive experiments on a Pioneer P3-DX robot demonstrate that the proposed approach achieves execution speeds 1.5 to 9.7 times faster than A*, PRM, and RRT*, while producing paths 3.6% to 29.5% shorter. Furthermore, the unified framework provides smooth and accurate motion with tracking errors within ±0.1 m. These results confirm that the proposed method improves path quality, computational efficiency, and real-time navigation performance. Full article
(This article belongs to the Section Actuators for Robotics)
Show Figures

Figure 1

21 pages, 3895 KB  
Article
Parallel Computation of Radiative Heat Transfer in High-Temperature Nozzles Based on Null-Collision Monte Carlo Method and Full-Spectrum Correlated k-Distribution Model
by Qilong Dong, Jian Xiao, Xiying Wang, Baohai Gao, Mingjian He, Yatao Ren and Hong Qi
Energies 2026, 19(5), 1178; https://doi.org/10.3390/en19051178 - 26 Feb 2026
Viewed by 93
Abstract
The high-temperature engine nozzle is a critical component of a rocket motor, and its stability and performance are significantly influenced by internal high-temperature gas radiative heat transfer. Due to the non-gray nature of the nozzle medium and the complexity of the Radiative Transfer [...] Read more.
The high-temperature engine nozzle is a critical component of a rocket motor, and its stability and performance are significantly influenced by internal high-temperature gas radiative heat transfer. Due to the non-gray nature of the nozzle medium and the complexity of the Radiative Transfer Equation (RTE), rapid and accurate simulation of radiative heat transfer is crucial for engineering applications. This paper presents a high-efficiency solution coupling the Full-Spectrum Correlated k-Distribution (FSCK) model with the Null-Collision Monte Carlo Method (NCMCM). To address the inherent computational bottleneck of linear traversal in unstructured grids, a hybrid ray-localization model integrating KD-tree and Bounding Volume Hierarchy (BVH) is proposed. This model shifts the search mechanism from element-wise iteration to spatial topological indexing, achieving logarithmic search complexity and significantly mitigating the sensitivity of computational cost to grid scale. Furthermore, a collaborative MPI–OpenMP parallel framework is established to maximize hardware utilization, where an optimized guided scheduling strategy effectively counteracts the stochastic load imbalances encountered in traditional static schemes. Results indicate that the proposed method reduces the total execution time to approximately 1/4 compared to traditional models. Simulations identify the convergent section as the primary radiation zone, where CO2 contributes less to the radiative source term than H2O under high-temperature conditions. Full article
(This article belongs to the Section J1: Heat and Mass Transfer)
35 pages, 24720 KB  
Article
Remote Sensing Applications for Assessment of White-Tailed Deer Overabundance in Forested Ecosystems
by Peter G. Vailakis, Thomas J. Pingel, Dylan Horvath, Adam J. Mathews and Mark Blumler
Remote Sens. 2026, 18(5), 690; https://doi.org/10.3390/rs18050690 - 26 Feb 2026
Viewed by 156
Abstract
White-tailed Deer (Odocoileus virginianus) overabundance has emerged as a significant ecological concern in recent decades. With current populations exceeding 30 million, White-tailed Deer (WTD) are now one of the most spatially abundant ungulate species across both natural and human-altered environments. High [...] Read more.
White-tailed Deer (Odocoileus virginianus) overabundance has emerged as a significant ecological concern in recent decades. With current populations exceeding 30 million, White-tailed Deer (WTD) are now one of the most spatially abundant ungulate species across both natural and human-altered environments. High densities have led to considerable ecological and economic impacts, including forest understory degradation, biodiversity loss, and increased deer-vehicle collisions. This study examines the spatiotemporal distribution of WTD within three sites at Binghamton University, a heavily wooded campus in the Appalachian Upland region of New York State. To monitor population densities and movement patterns, a combination of remote sensing techniques was employed, including six Assark PH960W trail cameras and a DJI Mavic 3T UAV equipped with an uncooled VOx microbolometer thermal infrared (IR) sensor. Data were collected between 31 October 2024 and 10 March 2025, in relation to three deer culling events on 18 December 2024, 2 January 2025, and 9 January 2025. While Unoccupied Aerial Vehicle (UAV) based thermal imaging proved effective for estimating population dynamics, its utility is constrained by environmental and logistical limitations. In contrast, WiFi-enabled trail cameras provide a cost-efficient approach for capturing high-temporal resolution data at localized sites. Density estimates were derived from UAV thermal imaging and Random Encounter and Staying Time (REST) model calculations, ranging from 13.2 to 26.8 deer/km2 across the region. Findings underscore the need for ongoing deer management strategies on campus to support long-term forest ecosystem health. Full article
Show Figures

Figure 1

30 pages, 5081 KB  
Article
Improved Hybridization of Harris Hawks with Pigeon-Inspired Optimization Algorithm for Multi-Rotor Agent Trajectory Planning
by Junkai Yin, Zhangsong Shi, Huihui Xu, Fan Gui and Hao Wu
Appl. Sci. 2026, 16(5), 2256; https://doi.org/10.3390/app16052256 - 26 Feb 2026
Viewed by 73
Abstract
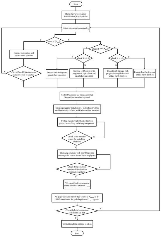
Addressing the multi-constraint, nonlinear optimization challenge of trajectory planning for multi-rotor agents in urban high-rise environments, this paper proposes an improved hybridization of Harris hawks optimization (HHO) with a pigeon-inspired optimization (PIO) algorithm, termed improved hybridization of Harris hawks with pigeon-inspired optimization (IHHHPIO). [...] Read more.
Addressing the multi-constraint, nonlinear optimization challenge of trajectory planning for multi-rotor agents in urban high-rise environments, this paper proposes an improved hybridization of Harris hawks optimization (HHO) with a pigeon-inspired optimization (PIO) algorithm, termed improved hybridization of Harris hawks with pigeon-inspired optimization (IHHHPIO). Conventional intelligent optimization algorithms often suffer from slow convergence rates or susceptibility to local optima in such complex scenarios. This research establishes a hierarchical collaborative search framework, where the HHO algorithm acts as a top-level coordinator for global exploration and region allocation, while the PIO algorithm functions as a bottom-level searcher for fine-grained optimization within designated areas. The two algorithms collaborate through a bidirectional information exchange mechanism: HHO guides the local search direction of each PIO group with global best-position information, and each PIO group feeds back its locally optimal solutions to HHO for updating the global optimum. Simulation results demonstrate that the proposed IHHHPIO algorithm significantly outperforms both standard PIO and HHO algorithms in terms of convergence speed, solution accuracy, and stability, effectively planning safe, efficient, and collision-free flight trajectories. This work provides a reliable solution for agent logistics applications in complex urban environments. A certain limitation of this work lies in its validation solely through simulation, without physical experimental verification. Full article
Show Figures

Figure 1

28 pages, 5515 KB  
Article
Automated Guided Vehicle (AGV) Transport System for Hospital Logistics: Analysis and Optimization of Routes Through BIM and IFC Models
by Beatrice Maria Toldo, Giulia De Cet and Carlo Zanchetta
Buildings 2026, 16(5), 900; https://doi.org/10.3390/buildings16050900 - 25 Feb 2026
Viewed by 154
Abstract
Internal hospital logistics are inherently complex, characterized by the critical need to move essential materials with high efficiency, precision, and safety. The adoption of automated guided vehicles (AGVs) is essential for automating these flows, but designing and optimizing their routes represents a significant [...] Read more.
Internal hospital logistics are inherently complex, characterized by the critical need to move essential materials with high efficiency, precision, and safety. The adoption of automated guided vehicles (AGVs) is essential for automating these flows, but designing and optimizing their routes represents a significant challenge. This study presents a methodology for analyzing and optimizing AGV paths within healthcare facilities, effectively managing three-dimensional spatial complexity. The methodology leverages BIM and the open IFC standard to obtain an accurate geometric and semantic representation of the building. These data are then converted into a graph model using graph theory. Pathfinding algorithms, such as A*, are applied to this graph to calculate and optimize AGV trajectories, considering operational and collision constraints. The approach provides distance-optimized AGV paths. The integration of BIM, IFC, and graph theory proves to be an effective tool for logistical planning, simulation, and proactive management of AGVs in multi-level environments. This research contributes to the digital transformation of the construction sector by demonstrating how the integration of open standards and advanced algorithms can optimize the operational performance of complex buildings. By bridging the gap between architectural modeling and robotic logistics, the proposed approach supports the development of “smart buildings” and promotes more sustainable and technologically advanced management of healthcare facilities. Full article
Show Figures

Figure 1

27 pages, 13085 KB  
Article
End-to-End Tool Path Generation for Triangular Mesh Surfaces in Five-Axis CNC Machining
by Shi-Chu Li, Hong-Yu Ma, Bo-Wen Zhang and Li-Yong Shen
AppliedMath 2026, 6(3), 35; https://doi.org/10.3390/appliedmath6030035 - 24 Feb 2026
Viewed by 90
Abstract
Triangular mesh surface representation is widely adopted in geometric design and reverse engineering applications. However, in high-precision Computer Numerical Control (CNC) machining, significant limitations persist in automated Computer-Aided Manufacturing (CAM) tool path generation for such representations. Conventional CAM workflows heavily rely on manual [...] Read more.
Triangular mesh surface representation is widely adopted in geometric design and reverse engineering applications. However, in high-precision Computer Numerical Control (CNC) machining, significant limitations persist in automated Computer-Aided Manufacturing (CAM) tool path generation for such representations. Conventional CAM workflows heavily rely on manual engineering interventions, such as creating drive surfaces or tuning extensive parameters—a dependency that becomes particularly acute for generic free-form models. To address this critical challenge, this paper proposes a novel end-to-end single-step end-milling tool path generation methodology for triangular mesh surfaces in high-precision five-axis CNC machining. The framework includes clustering analysis for optimal workpiece orientation, normal vector distribution analysis to identify shallow and steep regions, Graphics Processing Unit (GPU)-accelerated collision detection for feasible tool orientation domains, and iso-planar tool path generation with Traveling Salesman Problem (TSP) optimization for efficient tool lifting and movement. Experimental validation confirms the framework ensures machining quality and algorithmic robustness. Full article
(This article belongs to the Section Computational and Numerical Mathematics)
Show Figures

Figure 1

Back to TopTop