Sign in to use this feature.

Years

Between: -

Subjects

remove_circle_outline
remove_circle_outline
remove_circle_outline
remove_circle_outline
remove_circle_outline
remove_circle_outline
remove_circle_outline
remove_circle_outline
remove_circle_outline

Journals

remove_circle_outline
remove_circle_outline
remove_circle_outline
remove_circle_outline
remove_circle_outline
remove_circle_outline
remove_circle_outline
remove_circle_outline
remove_circle_outline

Article Types

Countries / Regions

remove_circle_outline
remove_circle_outline
remove_circle_outline
remove_circle_outline
remove_circle_outline

Search Results (994)

Search Parameters:
Keywords = co-simulation environment

Order results
Result details
Results per page
Select all
Export citation of selected articles as:
29 pages, 29480 KB  
Article
FPGA-Based Dual Learning Model for Wheel Speed Sensor Fault Detection in ABS Systems Using HIL Simulations
by Farshideh Kordi, Paul Fortier and Amine Miled
Electronics 2026, 15(1), 58; https://doi.org/10.3390/electronics15010058 - 23 Dec 2025
Abstract
The rapid evolution of modern vehicles into intelligent and interconnected systems presents new complexities in both functional safety and cybersecurity. In this context, ensuring the reliability and integrity of critical sensor data, such as wheel speed inputs for anti-lock brake systems (ABS), is [...] Read more.
The rapid evolution of modern vehicles into intelligent and interconnected systems presents new complexities in both functional safety and cybersecurity. In this context, ensuring the reliability and integrity of critical sensor data, such as wheel speed inputs for anti-lock brake systems (ABS), is essential. Effective detection of wheel speed sensor faults not only improves functional safety, but also plays a vital role in keeping system resilience against potential cyber–physical threats. Although data-driven approaches have gained popularity for system development due to their ability to extract meaningful patterns from historical data, a major limitation is the lack of diverse and representative faulty datasets. This study proposes a novel dual learning model, based on Temporal Convolutional Networks (TCN), designed to accurately distinguish between normal and faulty wheel speed sensor behavior within a hardware-in-the-loop (HIL) simulation platform implemented on an FPGA. To address dataset limitations, a TruckSim–MATLAB/Simulink co-simulation environment is used to generate realistic datasets under normal operation and eight representative fault scenarios, yielding up to 5000 labeled sequences (balanced between normal and faulty behaviors) at a sampling rate of 60 Hz. Two TCN models are trained independently to learn normal and faulty dynamics, and fault decisions are made by comparing the reconstruction errors (MSE and MAE) of both models, thus avoiding manually tuned thresholds. On a test set of 1000 sequences (500 normal and 500 faulty) from the 5000 sample configuration, the proposed dual TCN framework achieves a detection accuracy of 97.8%, a precision of 96.5%, a recall of 98.2%, and an F1-score of 97.3%, outperforming a single TCN baseline, which achieves 91.4% accuracy and an 88.9% F1-score. The complete dual TCN architecture is implemented on a Xilinx ZCU102 FPGA evaluation kit (AMD, Santa Clara, CA, USA), while supporting real-time inference in the HIL loop. These results demonstrate that the proposed approach provides accurate, low-latency fault detection suitable for safety-critical ABS applications and contributes to improving both functional safety and cyber-resilience of braking systems. Full article
(This article belongs to the Special Issue Artificial Intelligence and Microsystems)
17 pages, 13207 KB  
Article
Corrosion of Carbon Steel and Extra High-Speed Laser Application Clad Materials in Superheated H2O Containing CO2 and H2S
by Andri Isak Thorhallsson, Erlend Oddvin Straume, Tomaso Maccio, Erfan Abedi Esfahani, Helen Osk Haraldsdottir, Lilja Tryggvadottir and Sigrun Nanna Karlsdottir
Corros. Mater. Degrad. 2026, 7(1), 1; https://doi.org/10.3390/cmd7010001 - 19 Dec 2025
Viewed by 136
Abstract
Currently, there are several deep drill geothermal projects that aim to discharge superheated or supercritical geothermal fluid for sustainable power production. In geothermal power utilisation, the well casing steel and surface equipment is susceptible to corrosion due to corrosive species in the geothermal [...] Read more.
Currently, there are several deep drill geothermal projects that aim to discharge superheated or supercritical geothermal fluid for sustainable power production. In geothermal power utilisation, the well casing steel and surface equipment is susceptible to corrosion due to corrosive species in the geothermal fluid. The temperature and the phase state of the fluid greatly affect the extent and the forms of corrosion that can occur. To mitigate corrosion damage in the casing and surface equipment, the recently developed production method Extra High-speed Laser Application (EHLA) cladding is proposed as a solution. To simulate application of carbon steel and EHLA clads in superheated geothermal wells, the materials were tested in a superheated steam containing CO2 and H2S at 450 °C temperature and 150 barG pressure. Microstructural and chemical analysis was performed with SEM, EDX and XRD, and corrosion rate was analysed with the weight loss method. The carbon steel was prone to corrosion with a double corrosion layer but the corrosion of the EHLA clads was insignificant. The results show that the EHLA clads tested have good corrosion resistance in the test environment, and the study can aid in the selection of casing and clad materials for future deep geothermal wells. Furthermore, this study shows that the EHLA clads increase the variety of corrosion mitigation solutions for future geothermal projects. Full article
Show Figures

Figure 1

28 pages, 5821 KB  
Article
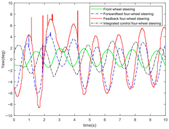
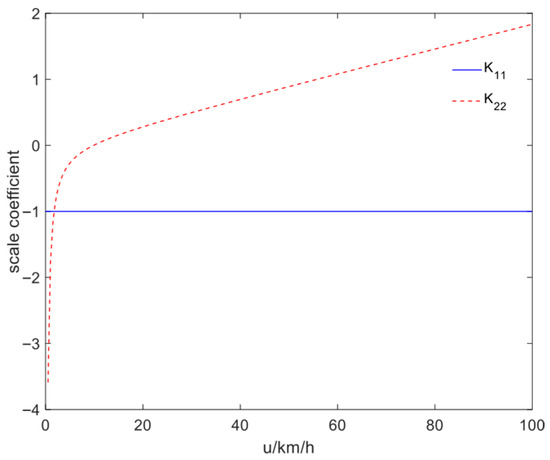
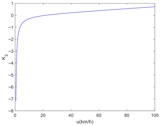
Four-Wheel Steering Control for Mining X-by-Wire Chassis Based on AUKF State Estimation
by Qiang Ji, Yueqi Bi, Mingrui Hao, Jiaran Li and Long Chen
World Electr. Veh. J. 2025, 16(12), 677; https://doi.org/10.3390/wevj16120677 - 17 Dec 2025
Viewed by 121
Abstract
To address the challenges to driving stability caused by large-curvature steering of wire-controlled mining vehicles in narrow tunnels, a fused four-wheel steering (4WS) control strategy based on real-time estimation of vehicle state parameters is proposed. A comprehensive longitudinal–lateral–yaw dynamics model for 4WS is [...] Read more.
To address the challenges to driving stability caused by large-curvature steering of wire-controlled mining vehicles in narrow tunnels, a fused four-wheel steering (4WS) control strategy based on real-time estimation of vehicle state parameters is proposed. A comprehensive longitudinal–lateral–yaw dynamics model for 4WS is established, and a comparative study is conducted on three control methods: proportional feedforward control, yaw rate feedback control, and fused control. Expressions for steady-state yaw rate gain under different control modes are derived, and the stability differences in 4WS characteristics among these strategies are thoroughly analyzed. To overcome the difficulty in directly acquiring state information for chassis steering control, a vehicle state parameter estimator based on the unscented Kalman filter (UKF) is designed. To enhance the robustness to noise and computational real-time performance of vehicle state estimation in complex environments, a method for real-time estimation of noise covariance matrices using innovative sequences is adopted, improving the estimation accuracy of the algorithm. To validate the effectiveness of the control strategies, a co-simulation platform integrating Carsim and Matlab/Simulink is developed to simulate the performance of the three 4WS control methods under step steering and sinusoidal steering input conditions. The results show that, under low-speed conditions, 4WS strategies increase the yaw rate by approximately 50% and reduce the turning radius by over 45%, significantly enhancing steering maneuverability. Under medium-high speed conditions, 4WS strategies decrease the yaw rate by up to 68% and increase the turning radius by 17–29%, effectively suppressing oversteering tendencies to comprehensively improve stability, with the integrated control strategy demonstrating the best performance. Under both test conditions, the fused feedforward and feedback control strategy reduces the steady-state yaw rate by approximately 12.7% and 48.7%, respectively, compared to other control strategies, demonstrating superior stability. Full article
Show Figures

Figure 1

19 pages, 4698 KB  
Article
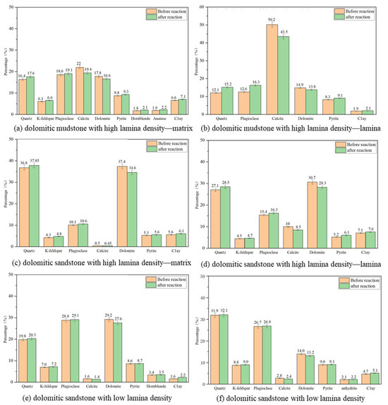
The Variation Law of Mineral Composition and Pore Structure in the Shale Oil of Mabei Fengcheng Formation Under the Action of CO2
by Jianmin Li, Shicheng Zhang, Kaixin Liu, Mingxing Wang, Jingfeng Dong, Li Yang and Yushi Zou
Processes 2025, 13(12), 3985; https://doi.org/10.3390/pr13123985 - 9 Dec 2025
Viewed by 199
Abstract
This study investigates the effects of CO2–water–rock interactions on shale oil reservoirs, specifically focusing on the mineral dissolution and pore structure alterations in shale samples from the second section of the Permian Fengcheng Formation in the Mahu Depression, Junggar Basin. Core [...] Read more.
This study investigates the effects of CO2–water–rock interactions on shale oil reservoirs, specifically focusing on the mineral dissolution and pore structure alterations in shale samples from the second section of the Permian Fengcheng Formation in the Mahu Depression, Junggar Basin. Core soaking experiments were conducted under high-temperature and high-pressure conditions to simulate reservoir environments. Mineral evolution, ion migration, and microstructural changes were qualitatively and quantitatively analyzed using X-ray Diffraction (XRD), Inductively Coupled Plasma (ICP) spectroscopy, and Scanning Electron Microscopy (SEM). The findings indicate that CO2-induced mineral dissolution follows a distinct sequence: calcite > dolomite > potassium feldspar > sodium feldspar, which is directly reflected in the concentration of ions (Ca2+ > Mg2+ > K+ > Na+) in the solution. The dissolution rate and pore structure enhancement are significantly influenced by lamina density, with dolomitic rocks with high lamina density showing greater dissolution and porosity increase, and the lamina area greater than the matrix area. This study demonstrates that the dynamic changes of rock minerals are the core mechanism for controlling the pore structure of reservoirs, showing how CO2–water–rock reaction enhances the porosity and connectivity of shale reservoirs, thereby improving oil recovery potential. Full article
(This article belongs to the Section Petroleum and Low-Carbon Energy Process Engineering)
Show Figures

Figure 1

21 pages, 5789 KB  
Article
Liquid-Augmented MPC in Quadrupedal Robot for Disturbance Learning
by Yuhui Mao, Yaxing Zhang and Longsen Gao
Electronics 2025, 14(24), 4843; https://doi.org/10.3390/electronics14244843 - 9 Dec 2025
Viewed by 318
Abstract
This paper presents a Liquid-Augmented Model Predictive Control (LA-MPC) framework for robust and adaptive motion control of quadrupedal robots operating under dynamic disturbances. The proposed approach integrates liquid neural dynamics into the predictive control loop, endowing the controller with real-time disturbance learning and [...] Read more.
This paper presents a Liquid-Augmented Model Predictive Control (LA-MPC) framework for robust and adaptive motion control of quadrupedal robots operating under dynamic disturbances. The proposed approach integrates liquid neural dynamics into the predictive control loop, endowing the controller with real-time disturbance learning and model adaptation capabilities. System dynamics are formulated by linearizing single-rigid-body motion in three-dimensional space, while the liquid module continuously refines latent representations of unmodeled perturbations through its internal memory dynamics. The resulting hybrid predictive controller captures both short-term physical consistency and long-term disturbance evolution. By embedding the learned disturbance model within the MPC cost and constraint structure, the control law is reformulated as a quadratic program that can be solved efficiently in real time. Simulation on a quadrupedal platform demonstrates that the proposed LA-MPC achieves superior disturbance rejection, gait stability, and trajectory tracking accuracy compared to several popular learning baselines. The framework was further tested on the MuJoCo simulation platform, confirming its feasibility and practicality for agile quadrupedal locomotion in uncertain environments. Full article
(This article belongs to the Special Issue Eco-Safe Intelligent Mobility Development and Application)
Show Figures

Figure 1

23 pages, 4161 KB  
Article
A Hybrid Leveling Control Strategy: Integrating a Dual-Layer Threshold and BP Neural Network for Intelligent Tracked Chassis in Complex Terrains
by Ming Yan, Jianxi Zhu, Pengfei Wang, Shaohui Yang and Xin Yang
Agriculture 2025, 15(24), 2534; https://doi.org/10.3390/agriculture15242534 - 7 Dec 2025
Viewed by 229
Abstract
To address the challenges of low automatic leveling efficiency and insufficient control precision for small tracked operation chassis navigating uneven terrain in hilly and mountainous areas, this study proposes a leveling control system that integrates a dual-layer threshold strategy with a BP neural [...] Read more.
To address the challenges of low automatic leveling efficiency and insufficient control precision for small tracked operation chassis navigating uneven terrain in hilly and mountainous areas, this study proposes a leveling control system that integrates a dual-layer threshold strategy with a BP neural network algorithm. The system is developed based on a four-point lifting leveling mechanism. Building upon this foundation, the conventional single-threshold angle error compensation control strategy was optimized to meet the specific leveling demands of chassis operating in such complex environments. A co-simulation platform was established using Matlab/Simulink-AMEsim for subsequent simulation and comparative analysis. Simulation results demonstrate that the proposed method achieves a 15.6% improvement in leveling response speed and a 21.3% enhancement in leveling accuracy compared to the classical single-threshold PID control algorithm. Static test results reveal a smooth leveling process devoid of significant overshoot or hysteresis, with the leveling error consistently maintained within 0.5°. Field tests further indicate that at a travel speed of 3 km/h under a 50 kg load, the platform stabilization time is reduced by an average of 1.3 s, while the leveling angle error remains within 0.5°. The proposed system not only improves leveling response speed and precision but also effectively enhances the overall leveling efficiency of the tracked chassis system. Full article
(This article belongs to the Section Agricultural Technology)
Show Figures

Figure 1

48 pages, 11913 KB  
Article
A Symbiotic Digital Environment Framework for Industry 4.0 and 5.0: Enhancing Lifecycle Circularity
by Pedro Ponce, Javier Maldonado-Romo, Brian W. Anthony, Russel Bradley and Luis Montesinos
Eng 2025, 6(12), 355; https://doi.org/10.3390/eng6120355 - 6 Dec 2025
Viewed by 473
Abstract
This paper introduces a Symbiotic Digital Environment Framework (SDEF) that integrates Human Digital Twins (HDTs) and Machine Digital Twins (MDTs) to advance lifecycle circularity across all stages of the CADMID model (i.e., Concept, Assessment, Design, Manufacture, In-Service, and Disposal). Unlike existing frameworks that [...] Read more.
This paper introduces a Symbiotic Digital Environment Framework (SDEF) that integrates Human Digital Twins (HDTs) and Machine Digital Twins (MDTs) to advance lifecycle circularity across all stages of the CADMID model (i.e., Concept, Assessment, Design, Manufacture, In-Service, and Disposal). Unlike existing frameworks that address either digital twins or sustainability in isolation, SDEF establishes a bidirectional adaptive system where human, machine, and environmental digital entities continuously interact to co-optimize performance, resource efficiency, and well-being. The framework’s novelty lies in unifying human-centric adaptability (via HDTs) with circular economy principles to enable real-time symbiosis between industrial processes and their operators. Predictive analytics, immersive simulation, and continuous feedback loops dynamically adjust production parameters based on operator states and environmental conditions, extending asset lifespan while minimizing waste. Two simulation-based scenarios in VR using synthetic data demonstrate the framework’s capacity to integrate circularity metrics (material throughput, energy efficiency, remanufacturability index) with human-machine interaction variables in virtual manufacturing environments. SDEF bridges Industry 4.0’s automation capabilities and Industry 5.0’s human-centric vision, offering a scalable pathway toward sustainable and resilient industrial ecosystems by closing the loop between physical and digital realms. Full article
Show Figures

Figure 1

20 pages, 1867 KB  
Article
A Dual Digital Twin Framework for Reinforcement Learning: Bridging Webots and MuJoCo with Generative AI and Alignment Strategies
by Algirdas Laukaitis, Andrej Šareiko and Dalius Mažeika
Electronics 2025, 14(24), 4806; https://doi.org/10.3390/electronics14244806 - 6 Dec 2025
Viewed by 386
Abstract
Deep reinforcement learning (DRL) has shown potential for robotic training in virtual environments; however, challenges remain in bridging simulation and real-world deployment. This paper introduces an extended reinforcement learning framework that advances beyond traditional single-environment approaches by proposing a dual digital twin concept. [...] Read more.
Deep reinforcement learning (DRL) has shown potential for robotic training in virtual environments; however, challenges remain in bridging simulation and real-world deployment. This paper introduces an extended reinforcement learning framework that advances beyond traditional single-environment approaches by proposing a dual digital twin concept. Specifically, we suggest creating a digital twin of the robot in Webots and a corresponding twin in MuJoCo, enabling policy training in MuJoCo’s optimized physics engine and subsequent transfer back to Webots for validation. To ensure consistency across environments, we introduce a digital twin alignment methodology, synchronizing sensors, actuators, and physical model characteristics between the two simulators. Furthermore, we propose a novel testing framework that conducts controlled experiments in both virtual environments to quantify and manage divergence, thereby improving robustness and transferability. To address the cost and complexity of maintaining two high-fidelity models, we leverage generative AI agents to automate the creation of the secondary digital twin, significantly reducing engineering overhead. The proposed framework enhances scalability, accelerates training, and improves the reliability of sim-to-real transfer, paving the way for more efficient and adaptive robotic systems. Full article
(This article belongs to the Special Issue Generative AI and Its Transformative Potential, 2nd Edition)
Show Figures

Figure 1

18 pages, 2602 KB  
Article
Proximal Monitoring of CO2 Dynamics in Indoor Smart Farming: A Deep Learning and Image-Sensor Fusion Approach
by Seunghun Lee, Bora Kim, Sang-Gyu Cheon and Jae Won Lee
Sustainability 2025, 17(23), 10838; https://doi.org/10.3390/su172310838 - 3 Dec 2025
Viewed by 311
Abstract
In controlled environment agriculture (CEA), CO2 enrichment can promote photosynthesis while simultaneously reducing evapotranspiration, but the optimal settings vary depending on crop type, growth stage, and microclimate. This study presents a near-field remote sensing framework that fuses RGB image features with environmental [...] Read more.
In controlled environment agriculture (CEA), CO2 enrichment can promote photosynthesis while simultaneously reducing evapotranspiration, but the optimal settings vary depending on crop type, growth stage, and microclimate. This study presents a near-field remote sensing framework that fuses RGB image features with environmental variables to predict the CO2 uptake/respiration dynamics of five leafy vegetables grown in a hydroponic culture system and evaluate their impact on resource efficiency under CO2 control. A hybrid deep model incorporating You Only Look Once version 11 (YOLOv11) and a Residual Network with 50 layers (ResNet50) extracts growth-related visual cues and integrates them with tabular features (CO2, temperature, and light conditions) to predict chamber CO2 dynamics. Performance was evaluated by Mean Absolute Error (MAE)/Mean Squared Error (MSE) on withheld data, and the system-level impacts on water use (ET), pumping energy, and relative yield were analyzed using a conventional greenhouse model. The model exhibited high accuracy (MAE = 0.95; MSE = 1.62). Scenario analysis results showed that increasing ambient CO2 concentration from 400 to 1200 ppm reduced modeled water demand by approximately 11%, increased modeled yield by approximately 9%, and resulted in a corresponding reduction in pumping energy per unit area. Unlike conventional single-crop, table-based approaches, this study demonstrates multi-crop generalization and image-environment fusion for CO2 dynamic prediction, establishing proximity sensing as a viable decision-making layer for CEA. While yield/ET results were simulated rather than measured in long-term trials, and leaf area normalization was not available, the proposed framework provides a viable path for data-driven CO2 control in indoor farms by linking image-based monitoring with operational optimization. Full article
(This article belongs to the Section Sustainable Agriculture)
Show Figures

Figure 1

24 pages, 3808 KB  
Article
CSOOC: Communication-State Driven Online–Offline Coordination Strategy for UAV Swarm Multi-Target Tracking
by Haoran Sun, Yicheng Yan, Guojie Liu, Ying Zhan and Xianfeng Li
Electronics 2025, 14(23), 4743; https://doi.org/10.3390/electronics14234743 - 2 Dec 2025
Viewed by 234
Abstract
Unmanned aerial vehicle (UAV) swarms have shown great potential in large-scale IoT (Internet of Things) and smart agriculture applications, particularly for cooperative monitoring and multi-target tracking in field environments. However, most existing coordination strategies assume ideal communication conditions, overlooking realistic network impairments such [...] Read more.
Unmanned aerial vehicle (UAV) swarms have shown great potential in large-scale IoT (Internet of Things) and smart agriculture applications, particularly for cooperative monitoring and multi-target tracking in field environments. However, most existing coordination strategies assume ideal communication conditions, overlooking realistic network impairments such as congestion, packet loss, and latency. These impairments disrupt the timely exchange of information between UAVs and the ground base station, leading to delayed or lost control signals. As a result, coordination quality deteriorates and tracking performance is severely degraded in real-world deployments. To address this gap, we propose CSOOC (Communication-State Driven Online–Offline Coordination with Congestion Control), a hybrid control architecture that integrates centralized learning-based decision-making with decentralized rule-based policies to adapt UAV behaviors according to real-time network states. CSOOC consists of three key components: (1) an online module that enables centralized coordination under reliable communication, (2) an offline profit-driven mobility strategy based on local Gaussian maps for autonomous target tracking during communication loss, and (3) a congestion control mechanism based on STAR(Stratified Transmission and RTS/CTS), which combines temporal transmission desynchronization and RTS/CTS handshaking to enhance uplink reliability. We establish a unified co-simulation paradigm that connects network communication with swarm control and swarm coordination behavior. Experiments demonstrate that CSOOC achieves an average observation rate of 39.7%, surpassing baseline algorithms by 4.4–11.13%, while simultaneously improving network stability through significantly higher packet delivery ratios under congested conditions. These results demonstrate that CSOOC effectively bridges the gap between algorithmic performance in simulation and practical UAV swarm operations in communication-constrained environments. Full article
Show Figures

Figure 1

21 pages, 12296 KB  
Article
Corrosion Resistance of Well Steel in a Supercritical Carbon Dioxide Environment in Geothermal Systems Utilizing Depleted Hydrocarbon Reservoirs
by Mateusz Masłowski, Krzysztof Labus, Marek Czupski and Stefan Ptak
Energies 2025, 18(23), 6239; https://doi.org/10.3390/en18236239 - 27 Nov 2025
Viewed by 228
Abstract
This study evaluates the corrosion behavior of N80 production tubing steel under high-temperature, high-pressure (HTHP) conditions representative of CO2-based geothermal exploitation in depleted hydrocarbon reservoirs. We developed a staged laboratory protocol that simulates (i) an early multiphase production window (oil + [...] Read more.
This study evaluates the corrosion behavior of N80 production tubing steel under high-temperature, high-pressure (HTHP) conditions representative of CO2-based geothermal exploitation in depleted hydrocarbon reservoirs. We developed a staged laboratory protocol that simulates (i) an early multiphase production window (oil + formation brine + supercritical CO2), (ii) the same environment with the originally developed non-commercial inhibitor (INH), and (iii) a later stabilized stage dominated by near-anhydrous supercritical CO2 (scCO2) with trace brine and oil. Corrosion was quantified by gravimetric mass-loss, complemented by multi-scale surface characterization (2D/3D optical profilometry) and microscopic cross-section analysis. In the early multiphase scenario unprotected N80 experienced severe attack (mass-loss rate ≈ 0.67 mm·year−1) with both uniform corrosion and incipient pitting beneath ferrous-carbonate deposits. Addition of an inhibitor at 5000 ppmv reduced mass loss by more than an order of magnitude (to ≈0.09 mm·year−1, ≈97% inhibition) and substantially limited pitting. Under stabilized, near-dry scCO2 conditions, corrosion was negligible (≈0.0016 mm·year−1). Multi-scale imaging linked observed morphologies (porous FeCO3 scales, under-deposit pits) to measured rates and supported stage-specific mitigation recommendations. The novelty of this work lies in the integrated, staged HTHP experimental approach and in providing quantitative, actionable inputs for material selection, inhibitor deployment, and monitoring strategies for CCS–EGS projects that reuse depleted hydrocarbon reservoirs. Full article
(This article belongs to the Section H2: Geothermal)
Show Figures

Figure 1

21 pages, 4008 KB  
Article
Research on Dynamic Trajectory Planning Based on Model Predictive Theory for Complex Driving Scenarios
by Hongluo Li, Hai Pang, Hongyang Xia, Yongxian Huang and Xiangkun Zeng
Sensors 2025, 25(23), 7241; https://doi.org/10.3390/s25237241 - 27 Nov 2025
Viewed by 378
Abstract
Autonomous driving, a transformative automotive technology, is currently a major research focus. Trajectory planning, one of the three core technologies for realizing autonomous driving, plays a decisive role in the performance of autonomous driving systems. The key challenge lies in planning an optimal [...] Read more.
Autonomous driving, a transformative automotive technology, is currently a major research focus. Trajectory planning, one of the three core technologies for realizing autonomous driving, plays a decisive role in the performance of autonomous driving systems. The key challenge lies in planning an optimal trajectory based on real-time environmental information, yet significant research gaps remain, particularly for dynamic driving scenarios. To address this, our study investigates lane-changing trajectory planning in dynamic scenarios based on model predictive control (MPC) theory and proposes a novel dynamic lane-changing trajectory planning method. First, kinematic models for both the host vehicle and surrounding vehicles are established. Then, following the core components of MPC theory, we construct a prediction model, define an objective function, and formulate constraints for the rolling optimization step. Finally, the optimal control sequence derived from the optimization is processed using a least-squares fitting method to generate a lane-changing trajectory that demonstrates real-time adaptability in dynamic environments. The proposed method is validated through simulation studies of three typical driving conditions on a co-simulation platform. The results confirm that the planned trajectory exhibits excellent dynamic real-time adaptability, thereby contributing a foundation for achieving full-scenario autonomous driving. Full article
(This article belongs to the Section Intelligent Sensors)
Show Figures

Figure 1

24 pages, 3999 KB  
Article
Unlocking Collaborative Low-Carbon Innovation in Industrial Clusters Environment: A Network Evolutionary Game Approach
by Xiangyu Mao, Yichong Mao and Ying Wang
Sustainability 2025, 17(23), 10566; https://doi.org/10.3390/su172310566 - 25 Nov 2025
Viewed by 484
Abstract
Numerous small and micro enterprises in Industrial clusters cannot directly participate in low-carbon technology co-innovation cooperation due to their limited technological research and development capabilities, and they need to rely on the diffusion of the results of low-carbon technology co-innovation cooperation in order [...] Read more.
Numerous small and micro enterprises in Industrial clusters cannot directly participate in low-carbon technology co-innovation cooperation due to their limited technological research and development capabilities, and they need to rely on the diffusion of the results of low-carbon technology co-innovation cooperation in order to obtain the necessary technology and knowledge. However, scientific research is still needed to clarify the diffusion mechanism of cooperative results in a cluster environment and what factors can accelerate the diffusion efficiency. To address this gap, this paper constructs a complex network game model using a scale-free network as its framework. Through simulation analysis, the following conclusions are drawn: (1) Increasing equipment procurement subsidies can promote the diffusion of outcomes, and the larger the cluster, the greater the subsidy required; (2) Increasing carbon emission tax rates can also promote diffusion, but it is necessary to assess corporate affordability based on cluster scale and scientifically formulate tax rates; (3) Carbon tax incentives have limited effects on the diffusion of outcomes, and large-scale clusters exhibit sluggish responses to them; (4) Enhancing cluster management capabilities and fostering distinctive features can promote diffusion, with large-scale clusters demanding even higher standards; (5) Adjusting the prices of low-carbon products has a limited impact on diffusion and is not a sufficient condition; large-scale clusters are insensitive to this factor. Full article
Show Figures

Figure 1

18 pages, 1392 KB  
Article
Precipitation-Driven Soil and Vegetation Changes Shape Wetland Greenhouse Gas Emissions
by Ziwei Yang, Kelong Chen, Hairui Zhao, Ni Zhang and Desheng Qi
Biology 2025, 14(12), 1663; https://doi.org/10.3390/biology14121663 - 24 Nov 2025
Viewed by 278
Abstract
Against the backdrop of global climate change, alterations in precipitation regimes—including the increasing frequency of extreme events—have become more widespread, exerting profound impacts on terrestrial ecosystems and reshaping greenhouse gas (GHG) emission dynamics in wetlands. Wetlands, as unique ecosystems formed at the interface [...] Read more.
Against the backdrop of global climate change, alterations in precipitation regimes—including the increasing frequency of extreme events—have become more widespread, exerting profound impacts on terrestrial ecosystems and reshaping greenhouse gas (GHG) emission dynamics in wetlands. Wetlands, as unique ecosystems formed at the interface of terrestrial and aquatic environments, play a critical role in regulating carbon source–sink functions. In this study, we conducted in situ field simulation experiments to examine how precipitation changes influence the seasonal fluxes of carbon dioxide (CO2), methane (CH4), and nitrous oxide (N2O) in the Wayan Mountain headwater wetlands, and further explored the regulatory effects of vegetation attributes and soil physicochemical properties on these fluxes. The results revealed that a moderate increase in precipitation (+25%) enhanced CO2 emissions and vegetation growth while suppressing CH4 and N2O fluxes, indicating a positive ecosystem response to additional water supply. In contrast, extreme precipitation changes (+75% and −75%) weakened the coupling between GHG fluxes and soil factors, resulting in reduced CO2 flux, amplified variability in CH4 and N2O emissions, and inhibited vegetation growth and community diversity. The dominant controls differed among gases: CO2 was primarily regulated by soil carbon pools, CH4 was highly sensitive to water availability, and N2O was influenced by soil nitrogen, pH, and salinity. Overall, moderate increases in precipitation enhance the carbon sink capacity and community stability of alpine wetlands, whereas extreme hydrological fluctuations undermine ecosystem functioning. These findings provide important insights into carbon cycling processes and regulatory mechanisms of alpine wetlands under future climate change scenarios. Full article
(This article belongs to the Special Issue Wetland Ecosystems (2nd Edition))
Show Figures

Figure 1

38 pages, 1419 KB  
Systematic Review
Mapping Digital Solutions for Multi-Scale Built Environment Observation: A Cluster-Based Systematic Review
by Aleksandra Milovanović, Uroš Šošević, Nikola Cvetković, Mladen Pešić, Stefan Janković, Verica Krstić, Jelena Ristić Trajković, Milica Milojević, Ana Nikezić, Dejan Simić and Vladan Djokić
Smart Cities 2025, 8(6), 196; https://doi.org/10.3390/smartcities8060196 - 24 Nov 2025
Viewed by 580
Abstract
This study investigates the intersection of digital tools and methods with the built environment disciplinary framework, focusing on Urban Planning and Development (UPD), Architecture, Engineering, and Construction (AEC), and Cultural Heritage (CH) domains. Using a systematic literature review of 29 solution-oriented documents, the [...] Read more.
This study investigates the intersection of digital tools and methods with the built environment disciplinary framework, focusing on Urban Planning and Development (UPD), Architecture, Engineering, and Construction (AEC), and Cultural Heritage (CH) domains. Using a systematic literature review of 29 solution-oriented documents, the research applies both bibliometric and in-depth content analysis to identify methodological patterns. Co-occurrence mapping revealed four thematic clusters—Data Integration and User-Centric Analysis, Advanced 3D Spatial Analysis and Processing, Real-Time Interaction and Digital Twin Support, and 3D Visualization—each corresponding to distinct stages in a digital workflow, from data acquisition to interactive communication. Comparative and interdependency analyses demonstrated that these clusters operate in a sequential yet interconnected manner, with Data Integration forming the foundation for analysis, simulation, and visualization tasks. While current solutions are robust within individual stages, they remain fragmented, indicating a need for systemic interoperability. The findings underscore the opportunity to develop integrated digital platforms that synthesize these clusters, enabling more comprehensive observation, management, and planning of the built environment. Such integration could strengthen decision-making frameworks, enhance public participation, and advance sustainable, smart city development. Full article
Show Figures

Figure 1

Back to TopTop