Four-Wheel Steering Control for Mining X-by-Wire Chassis Based on AUKF State Estimation
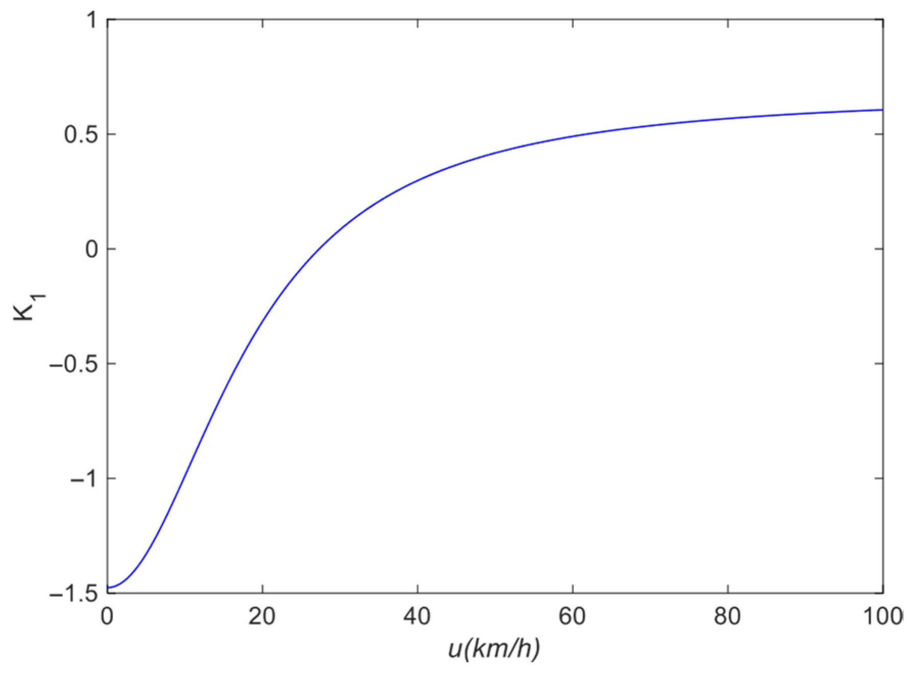
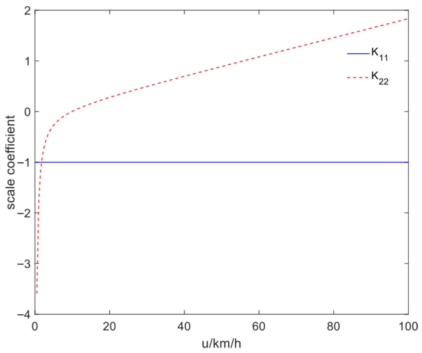
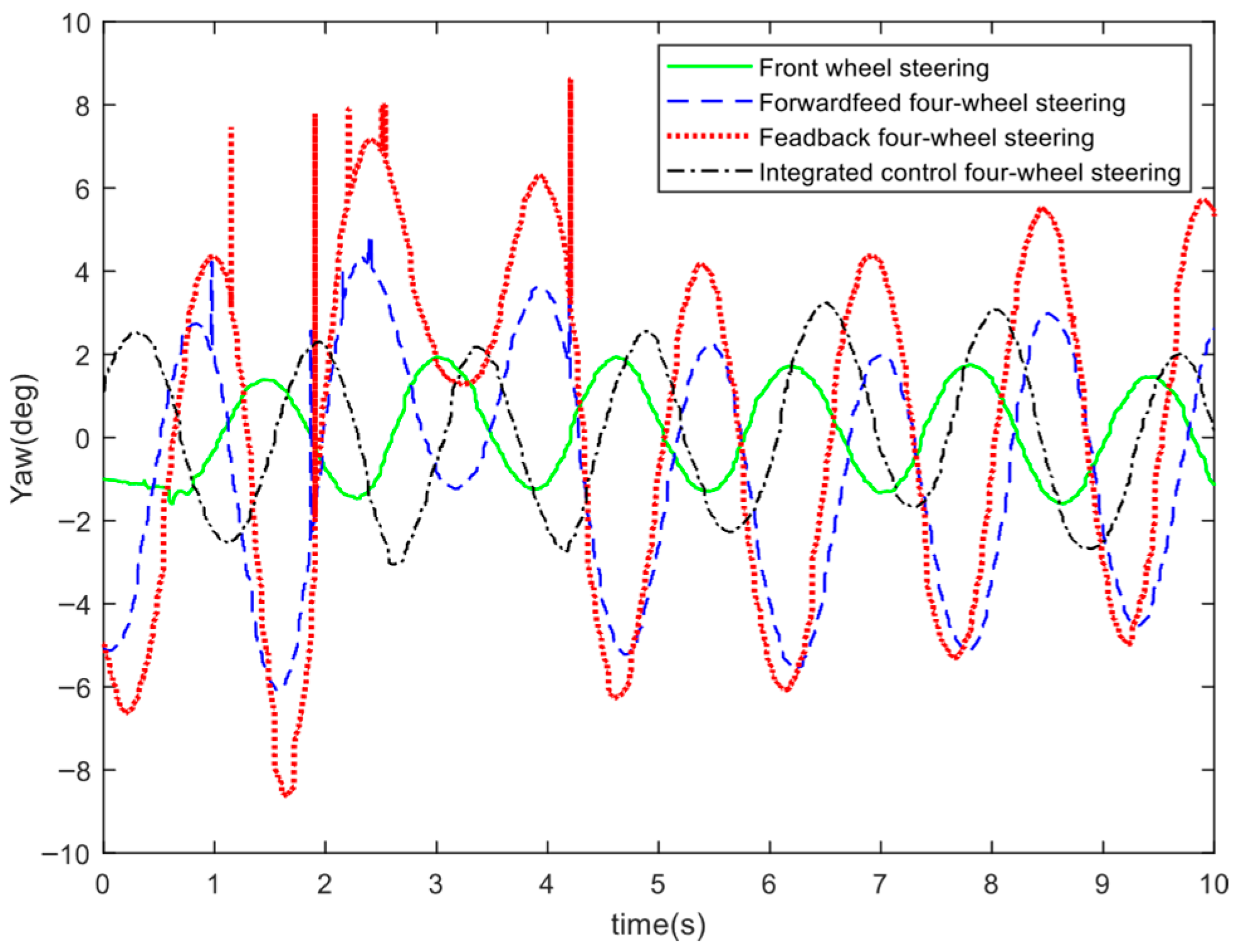
Abstract
Share and Cite
Ji, Q.; Bi, Y.; Hao, M.; Li, J.; Chen, L. Four-Wheel Steering Control for Mining X-by-Wire Chassis Based on AUKF State Estimation. World Electr. Veh. J. 2025, 16, 677. https://doi.org/10.3390/wevj16120677
Ji Q, Bi Y, Hao M, Li J, Chen L. Four-Wheel Steering Control for Mining X-by-Wire Chassis Based on AUKF State Estimation. World Electric Vehicle Journal. 2025; 16(12):677. https://doi.org/10.3390/wevj16120677
Chicago/Turabian StyleJi, Qiang, Yueqi Bi, Mingrui Hao, Jiaran Li, and Long Chen. 2025. "Four-Wheel Steering Control for Mining X-by-Wire Chassis Based on AUKF State Estimation" World Electric Vehicle Journal 16, no. 12: 677. https://doi.org/10.3390/wevj16120677
APA StyleJi, Q., Bi, Y., Hao, M., Li, J., & Chen, L. (2025). Four-Wheel Steering Control for Mining X-by-Wire Chassis Based on AUKF State Estimation. World Electric Vehicle Journal, 16(12), 677. https://doi.org/10.3390/wevj16120677
