Unlocking Collaborative Low-Carbon Innovation in Industrial Clusters Environment: A Network Evolutionary Game Approach
Abstract
1. Introduction
- (1)
- Combining enterprise low-carbon technology innovation with industrial clusters, and fully considering the impact of the network structure of industrial clusters on low-carbon technology diffusion.
- (2)
- According to the network topology and evolutionary rules of the enterprises’ low-carbon technology collaborative innovation cooperation results diffusion in the industrial cluster environment, and analyze the actual impact of relevant factors on the diffusion of cooperation results.
- (3)
- Based on the in-depth analysis of the research results, a reasonable and effective program for the diffusion of low-carbon technological innovations has been designed.
2. Literature Review
2.1. Low-Carbon Technology Innovation
2.2. Technological Innovation in Industrial Clusters
2.3. Conflicts and Contradictions in Low-Carbon Technology Innovation
2.4. Research Gaps and Our Contribution
3. Material and Method
3.1. Problem Description
3.2. Basic Model Settings and Assumptions
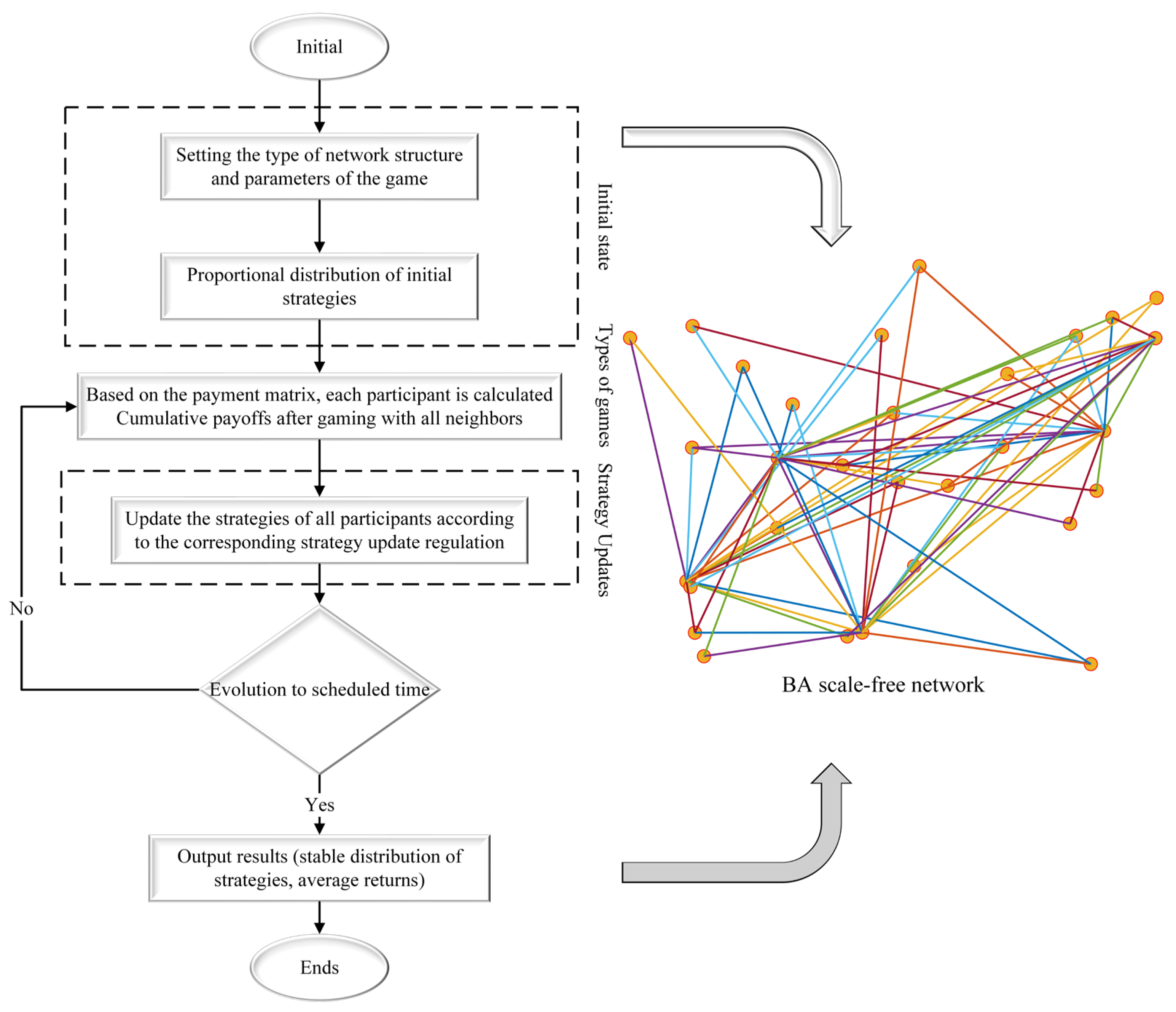
3.3. Parametric Simulation Steps and Network Diffusion Benchmarks
4. Results and Discussion
4.1. Impact of Changes in the Government Purchase Subsidy Factor for Enterprises Purchasing Additional Equipment for Low-Carbon Production on the Diffusion of Cooperation Results
4.2. Impact of Changes in Government Tax Incentive Coefficients for Enterprises Producing Products with Low-Carbon Production Technologies on the Diffusion of Cooperation Results
4.3. Impact of Changes in Cluster Environment Low Carbon Eco-Build Conversion Rate on the Diffusion of Cooperation Results
4.4. Impact of Changes in Carbon Tax Rate at Which the Government Collects Taxes on Carbon Emissions from Enterprises on the Diffusion of Cooperation Results
4.5. Impact of Changes in Selling Price of Products Produced with Low-Carbon Production Technologies on the Diffusion of Cooperation Results
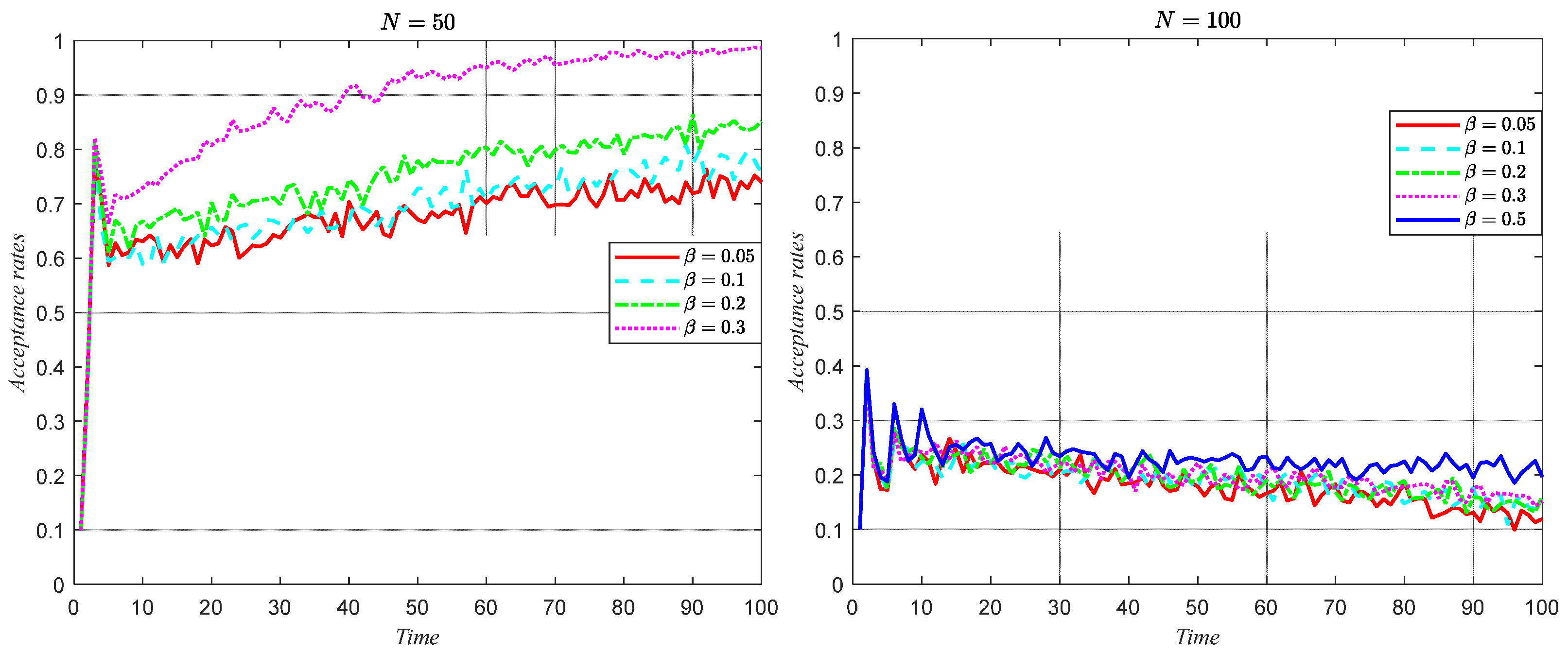
4.6. Robustness Analysis of Key Parameters
5. Conclusions
6. Practical Implication
7. Limitations of the Study and Future Research
Author Contributions
Funding
Institutional Review Board Statement
Informed Consent Statement
Data Availability Statement
Conflicts of Interest
References
- Jin, B.; Han, Y.; Kou, P. Dynamically evaluating the comprehensive efficiency of technological innovation and low-carbon economy in China’s industrial sectors. Soc. Plann. Sci. 2023, 86, 101480. [Google Scholar] [CrossRef]
- Dai, L.; Yang, A.; Song, G. Regional synergy between green technology innovation and low carbon development in China: A quantitative study of provinces and economic belts. Energy Rep. 2025, 13, 1085–1094. [Google Scholar] [CrossRef]
- Shen, L.; Zhao, X.; Panda, D.; Parida, V. Does digital economy investment promote sustainable competitiveness by creating new industry? IEEE Trans. Eng. Manag. 2025, 72, 295–307. [Google Scholar] [CrossRef]
- Geng, C.; Wen, B.; Liu, R. Research on financing environment evaluation of scientific innovation industry based on the Bayesian network model under the background of green economy. Pol. J. Environ. Stud. 2023, 32, 5047–5060. [Google Scholar] [CrossRef]
- Gao, S.; Yi, Z.; Chen, Y. How does industry-university-research collaborative green innovation affect regional carbon emissions? nonlinear effects and multi-mechanism analysis. Carbon. Balance Manag. 2025, 20, 329. [Google Scholar] [CrossRef]
- Liu, Y.; He, Z. Synergistic industrial agglomeration, new quality productive forces and high-quality development of the manufacturing industry. Int. Rev. Econ. Financ. 2024, 94, 103373. [Google Scholar] [CrossRef]
- Liu, Y.; Yu, C.; Zhang, X.; Yang, X. Research on the evolution game of collaborative innovation of government-finance-enterprise green technology from the perspective of incentive mechanism. Pol. J. Environ. Stud. 2024, 33, 6267–6280. [Google Scholar] [CrossRef]
- Hu, F.; Mou, S.; Wei, S.; Qiu, L.; Hu, H.; Zhou, H. Research on the evolution of China’s photovoltaic technology innovation network from the perspective of patents. Energy Strategy Rev. 2024, 51, 101309. [Google Scholar] [CrossRef]
- Gu, Q.; Hang, L.; Jiang, Y. Compound carbon policy for promoting low-carbon technology innovation in enterprises considering government supervision. Environ. Dev. Sustain. 2024, 05336. [Google Scholar] [CrossRef]
- Li, K.; Qi, S.; Shi, X. Environmental policies and low-carbon industrial upgrading: Heterogenous effects among policies, sectors, and technologies in China. Technol. Forecast. Soc. Change 2023, 191, 122468. [Google Scholar] [CrossRef]
- Jiang, K.; Zhang, X.; Gu, Y.; Xu, L.; Chen, Y. Incentive coordination for effective sharing of low-carbon technology innovation. Environ. Dev. Sustain. 2024, 05835. [Google Scholar] [CrossRef]
- Su, C.; Xu, Z.; Wang, X.; Li, B. Research on the co-evolution mechanism of electricity market entities enabled by shared energy storage: A tripartite game perspective incorporating dynamic incentives/penalties and stochastic disturbances. Systems 2025, 13, 817. [Google Scholar] [CrossRef]
- Liu, Z.; Di, K.; Xu, R. Evolution of green collaborative innovation networks and their formation mechanisms: Evidence from high-end equipment manufacturing industry in Bohai Rim region, China. Environ. Dev. Sustain. 2025, 06303. [Google Scholar] [CrossRef]
- Chen, Y.; Wang, Y. Governance path of the digital innovation ecosystem in advanced manufacturing cluster: A case study of China’s tai-xin integrated economic zone. Kybernetes 2025, 54, 7302–7335. [Google Scholar] [CrossRef]
- Zhao, Y.; Li, L.; Qi, N.; Cheng, T.C.E.; Chin, T. The moderating role of collaborative capacity in the relationship between ecological niche-fitness and innovation investment: An ecosystem perspective. Int. J. Technol. Manag. 2025, 97, 143588. [Google Scholar] [CrossRef]
- Zhang, R.; Tai, H.; Cao, Z.; Cheng, K.; Wei, C. Innovation ecosystem based on low-carbon technology: Value co-creation mechanism and differential game analysis. Technol. Forecast. Soc. Change 2025, 210, 123852. [Google Scholar] [CrossRef]
- Gao, H.; Ai, X. “Supervision” or “collusion”: The impact of heterogeneous industrial agglomeration on corporate greenwashing. Sustainability 2025, 17, 5608. [Google Scholar] [CrossRef]
- Shirasawa, N.; Seo, Y. The role of institutional and geographic proximity in enhancing creating shared value (CSV) initiatives within local industrial clusters: A study of Japanese SMEs. Sustainability 2025, 17, 2410. [Google Scholar] [CrossRef]
- Yu, H.; Zhang, Y.; Zhu, L. The impact of collaborative agglomeration of manufacturing and services on carbon emission efficiency: Spatial effect and mechanism analysis. Int. J. Sustain. Dev. World Ecol. 2025, 32, 142–159. [Google Scholar] [CrossRef]
- Wu, J.; Yuan, Y.; Guo, B. Cognitive proximity, technological regime and knowledge accumulation: An agent-based model of interfirm knowledge exchange. Asian J. Technol. Innov. 2023, 31, 336–355. [Google Scholar] [CrossRef]
- Guang, H.; Liu, Y.; Feng, J.; Wang, N. Smart manufacturing and enterprise breakthrough innovation: Co-existence test of “U-shaped” and inverted “U-shaped” relationships in Chinese listed companies. Sustainability 2024, 16, 6181. [Google Scholar] [CrossRef]
- Shen, L.; Liu, Y. Exploring the impact of partner match on business model innovation: The mediating role of interfirm dynamic capabilities-based on ecosystem orchestration perspective. Kybernetes 2025, 54, 1237–1261. [Google Scholar] [CrossRef]
- Lai, Z.; Lou, G.; Chung, S.; Fan, T.; Ma, H.; Yu, M. The bright side of low-carbon technology sharing in a capital-constrained supply chain. Transp. Res. Part E Logist. Transp. Rev. 2025, 193, 103827. [Google Scholar] [CrossRef]
- Tao, M.; San Pedro, M.J.P.; Roubaud, D.; Tiwari, A.K. From digital clusters to urban environmental sustainability: New mechanisms and spillover effects. Sustain. Dev. 2025, 33, 7363–7386. [Google Scholar] [CrossRef]
- Luo, Y.; Zheng, J.; Ma, J. Research on innovation features and optimization strategies of industrial clusters from the perspective of TLCN. Kybernetes 2023, 52, 3965–3985. [Google Scholar] [CrossRef]
- Ma, T.; Hong, W.; Cao, Z.; Zhang, L.; Yang, X. Connection patterns and resilience simulation of innovation network in the context of technology transfer: A case study of strategic emerging industries in the guangdong-hong kong-macao greater bay area. Sustain. Cities Soc. 2024, 106, 105396. [Google Scholar] [CrossRef]
- Fu, T.; Zhang, Y. Simulation of technological innovation network diffusion in focal firm cored industrial clusters. Int. J. Modell. Identif. Control 2012, 15, 310. [Google Scholar] [CrossRef]
- Dyba, W.; De Marchi, V. On the road to industry 4.0 in manufacturing clusters: The role of business support organisations. Compet. Rev. Int. Bus. J. 2022, 32, 760–776. [Google Scholar] [CrossRef]
- Yao, P.; Gao, H.; Liu, Z.; Yu, X. The effects of moving from a commodity to a low-carbon specialty product strategy on firm green performance, considering climate anxiety: Evidence from China. J. Clean. Prod. 2025, 493, 146533. [Google Scholar] [CrossRef]
- Shi, P.; Chen, X. Supply chain decision-making and coordination for joint investment in cost and carbon emission reduction. Int. J. Low-Carbon Technol. 2023, 18, 306–321. [Google Scholar] [CrossRef]
- Afandi, W.; Al-Amin, A.Q.; Sarker, M.N.I.; Alam, M.M. Navigating the green revolution in Malaysia: Unraveling the potential of eco-industrial demonstration parks for urban low-carbon transition. Environ. Dev. Sustain. 2025, 06825. [Google Scholar] [CrossRef]
- Lyu, Y.; Bai, Y.; Zhang, J. Digital transformation and enterprise low-carbon innovation: A new perspective from innovation motivation. J. Environ. Manag. 2024, 365, 121663. [Google Scholar] [CrossRef]
- Liu, J.; Zhang, J.; Cui, D. Decarbonization process and productivity convergence: A global analysis of carbon total factor productivity. Carbon. Balance Manag. 2025, 20, 317. [Google Scholar] [CrossRef]
- Shi, T.; Han, F.; Chen, L.; Shi, J.; Xiao, H. Study on value co-creation and evolution game of low-carbon technological innovation ecosystem. J. Clean. Prod. 2023, 15, 137720. [Google Scholar] [CrossRef]
- Wang, Z.; Feng, Y.; Yao, N.; Lin, O.; Li, Q.; Liu, B. Impact of policy interventions on low-carbon technology innovation diffusion in supply networks. Manag. Decis. Econ. 2024, 45, 5040–5053. [Google Scholar] [CrossRef]
- Xing, Z.; Huang, J.; Wang, J. Unleashing the potential: Exploring the nexus between low-carbon digital economy and regional economic-social development in China. J. Clean. Prod. 2023, 10, 137552. [Google Scholar] [CrossRef]
- Chang, J. The impact of digitalization on low-carbon transition in China: The moderating role of dual development targets. Environ. Dev. Sustain. 2024, 4764. [Google Scholar] [CrossRef]
- Hou, J.; Bai, W.; Zhang, S.; Yang, X. Original research how does digital transformation promote low-carbon technology innovation? The case of chinese manufacturing companies. Pol. J. Environ. Stud. 2023, 32, 3145–3159. [Google Scholar] [CrossRef]
- Konig, T.; Brenner, T. Skill shortages and industrial clusters-empirical evidence from German establishment data. Ann. Reg. Sci. 2025, 74, 1422. [Google Scholar] [CrossRef]
- Ramirez-Rodriguez, L.C.; Ormazabal, M.; Jaca, C. Mapping sustainability assessment methods through the industrial symbiosis life cycle for a circular economy. Sustain. Prod. Consum. 2024, 50, 253–267. [Google Scholar] [CrossRef]
- Meng, X.; Cheng, Y.; Xuan, Y. Multiple paths of green and low-carbon development in industrial parks: Group analysis based on the TOE framework. Front. Environ. Sci. 2024, 12, 1361598. [Google Scholar] [CrossRef]
- Yu, J.; Xie, W.; Zhao, X.; Li, Z.; Guo, L. Drivers of artificial intelligence innovation in manufacturing clusters: Insights from cellular automata simulations. Humanit. Soc. Sci. Commun. 2025, 12, 05386. [Google Scholar] [CrossRef]
- Yang, S.; Ma, D.; Shen, Z.; Wen, L.; Dong, L. The impact of artificial intelligence industry agglomeration on economic complexity. Econ. Res. Ekon. Istraz. 2023, 36, 1420–1448. [Google Scholar] [CrossRef]
- Lazzeretti, L.; Domenech, R.B.; Hervas-Oliver, J.L.; Innocenti, N. Artificial intelligence, big data, algorithms and industry 4.0 in firms and clusters. Eur. Plan. Stud. 2023, 31, 1297–1303. [Google Scholar] [CrossRef]
- Yin, Y.; Yan, M.; Zhan, Q. Crossing the valley of death: Network structure, government subsidies and innovation diffusion of industrial clusters. Technol. Soc. 2022, 71, 102119. [Google Scholar] [CrossRef]
- Ge, L.; Li, C.; Cheng, D.; Jiang, L. Research on innovation network features of patent-intensive industry clusters and their evolution. Systems 2025, 13, 795. [Google Scholar] [CrossRef]
- Wang, J.; Cheng, S.; Guo, X.; Xu, X.; Wang, Z. An evolutionary analysis of the diffusion of low-carbon technology innovation in supply networks. Res. Int. Bus. Financ. 2024, 70, 102400. [Google Scholar] [CrossRef]
- Pan, M.; Zhao, X.; Li, Z. Diffusion mechanism of green building in industrial clusters: An agent-based modeling approach. Dev. Built Environ. 2024, 19, 100504. [Google Scholar] [CrossRef]
- Zhang, Q.; Zhao, D.; Wang, J. Analysis of enterprise low-carbon technology innovation via a tripartite evolutionary game under dual supervision. Front. Environ. Sci. 2025, 13, 1623520. [Google Scholar] [CrossRef]
- Chang, K.; Wang, S. Impact of dual-carbon attention competition from local government on regional carbon emissions in China. J. Environ. Manag. 2025, 374, 124064. [Google Scholar] [CrossRef]
- Greve, H.R.; Seidel, M.D.L. Innovation diffusion uncertainty: Incremental and radical innovations compared. Ind. Corp. Change 2025, dtaf025. [Google Scholar] [CrossRef]
- Fu, F.; Rosenbloom, D.I.; Wang, L.; Nowak, M.A. Imitation dynamics of vaccination behaviour on social networks. Proc. R. Soc. B Biol. Sci. 2011, 278, 42–49. [Google Scholar] [CrossRef]
- Brunetti, I.; Hayel, Y.; Altman, E. State-policy dynamics in evolutionary games. Dyn. Games Appl. 2018, 8, 93–116. [Google Scholar] [CrossRef]
- Luo, J.; Hu, M.; Huang, M.; Bai, Y. Strategy research of stakeholders in the construction of agricultural green technology innovation system: An evolutionary game analysis. Environ. Dev. Sustain. 2025, 05937. [Google Scholar] [CrossRef]
- Zhou, W.; Shi, Y.; Zhao, T.; Cao, X.; Li, J. Government regulation, horizontal coopetition, and low-carbon technology innovation: A tripartite evolutionary game analysis of government and homogeneous energy enterprises. Energy Policy 2024, 184, 113844. [Google Scholar] [CrossRef]
- Santos, F.C.; Pacheco, J.M. Scale-free networks provide a unifying framework for the emergence of cooperation. Phys. Rev. Lett. 2005, 95, 98104. [Google Scholar] [CrossRef]
- Li, F.; Cao, X.; Ou, R. A network-based evolutionary analysis of the diffusion of cleaner energy substitution in enterprises: The roles of PEST factors. Energy Policy 2021, 156, 112385. [Google Scholar] [CrossRef]
- Wang, Q.; Wang, H.; Zhang, Z.; Li, Y.; Liu, Y.; Perc, M. Heterogeneous investments promote cooperation in evolutionary public goods games. Phys. A Stat. Mech. Its Appl. 2018, 502, 570–575. [Google Scholar] [CrossRef]
- Zeng, Y.; Dong, P.; Shi, Y.; Wang, L.; Li, Y. Analyzing the co-evolution of green technology diffusion and consumers’ pro-environmental attitudes: An agent-based model. J. Clean. Prod. 2020, 256, 120384. [Google Scholar] [CrossRef]
- Wu, G.; Xuan, C.; Xing, N. Evolutionary game analysis of complex networks in enterprise green technology innovation from a prospect theory perspective. Manag. Decis. Econ. 2025, 46, 1774–1791. [Google Scholar] [CrossRef]
- Stoenoiu, C.E.; Jantschi, L. Sustainable development of the economy-a case study of the impacts of the size of enterprises and factors affecting performance. Sustainability 2024, 16, 5376. [Google Scholar] [CrossRef]
- Ma, Y.; Feng, G.; Chang, C. From traditional innovation to green innovation: How an occurrence of natural disasters influences sustainable development? Sustain. Dev. 2024, 32, 2779–2796. [Google Scholar] [CrossRef]












| Parameters | Meanings | Value Range |
|---|---|---|
| When both parties in the game simultaneously choose the “acceptance” strategy, or when one party chooses the “acceptance” strategy while the other chooses the “non-acceptance “strategy, the enterprise that selected the “acceptance” strategy will gain. | ||
| When one party in the game chooses the “acceptance” strategy and the other chooses the “non-acceptance” strategy, the enterprise that selects the “non-acceptance” strategy gains | ||
| When both parties in the game simultaneously choose the “non-acceptance” strategy, the profit of the enterprise that adopts the “non-acceptance” strategy | ||
| Production costs of products produced with low-carbon production technologies | ||
| Selling price of products produced with low-carbon production technologies | ||
| Total output of products produced with low-carbon production technologies | ||
| Production costs of products manufactured using traditional production technologies | ||
| Selling price of products produced with low-carbon production technologies | ||
| Total output of products produced with traditional production techniques | ||
| Total output of products produced by enterprises in a clustered environment | ||
| Consumer Preferences for Low-Carbon Products at moment | ||
| Initial consumer preferences for low-carbon products | ||
| Proportion of enterprises in cluster environments that have accepted low-carbon technologies at moment | ||
| Initial proportion of enterprises in cluster environments that have accepted low-carbon technologies | ||
| Consumer preference adjustment factor for low-carbon products (The higher value, the stronger the green preference) | ||
| Total number of enterprises in the clustered environment | ||
| Low-carbon ecological levels in cluster environments at moment | ||
| Initial low-carbon ecological level of the cluster environment | ||
| Cluster environment low carbon eco-build conversion rate (The higher value, the stronger the low carbon eco-build conversion rate) | ||
| Benefit coefficients for additional benefits from low-carbon technology production ecologies in cluster environments (The higher value, the greater the additional benefits) | ||
| Loss factor for additional losses due to low-carbon technology production ecology in cluster environments (The higher value, the greater the additional losses) | ||
| Carbon emissions per unit of product produced by enterprises producing products using traditional production techniques | ||
| Carbon emissions per unit of product produced by enterprises producing products with low-carbon production technologies | ||
| Carbon tax rate at which the government collects taxes on carbon emissions from enterprises (The higher the value of , the higher the tax) | ||
| Government tax incentive coefficients for enterprises producing products with low-carbon production technologies (The higher the value of , the greater the tax incentive) | ||
| Additional equipment acquisition costs for enterprises producing products with low-carbon production technologies | ||
| Government purchase subsidy factor for enterprises purchasing additional equipment for low-carbon production (The higher the value of , the higher the subsidy) |
| “Acceptance” Strategy | “Non-Acceptance” Strategy | ||
|---|---|---|---|
| Enterprise | “Acceptance” strategy | ||
| “Non-acceptance” strategy | |||
| Parameters | ||||||||||
| Value | 1 | 2 | 0.2 | 0.8 | 0.1 | 0.3 | 300 | 50/100 | 0.2 | 0.2 |
| Parameters | ||||||||||
| Value | 0.8 | 0.8 | 1.2 | 0.2 | 0.05 | 3 | 1 | 5 | 0.2 |
Disclaimer/Publisher’s Note: The statements, opinions and data contained in all publications are solely those of the individual author(s) and contributor(s) and not of MDPI and/or the editor(s). MDPI and/or the editor(s) disclaim responsibility for any injury to people or property resulting from any ideas, methods, instructions or products referred to in the content. |
© 2025 by the authors. Licensee MDPI, Basel, Switzerland. This article is an open access article distributed under the terms and conditions of the Creative Commons Attribution (CC BY) license (https://creativecommons.org/licenses/by/4.0/).
Share and Cite
Mao, X.; Mao, Y.; Wang, Y. Unlocking Collaborative Low-Carbon Innovation in Industrial Clusters Environment: A Network Evolutionary Game Approach. Sustainability 2025, 17, 10566. https://doi.org/10.3390/su172310566
Mao X, Mao Y, Wang Y. Unlocking Collaborative Low-Carbon Innovation in Industrial Clusters Environment: A Network Evolutionary Game Approach. Sustainability. 2025; 17(23):10566. https://doi.org/10.3390/su172310566
Chicago/Turabian StyleMao, Xiangyu, Yichong Mao, and Ying Wang. 2025. "Unlocking Collaborative Low-Carbon Innovation in Industrial Clusters Environment: A Network Evolutionary Game Approach" Sustainability 17, no. 23: 10566. https://doi.org/10.3390/su172310566
APA StyleMao, X., Mao, Y., & Wang, Y. (2025). Unlocking Collaborative Low-Carbon Innovation in Industrial Clusters Environment: A Network Evolutionary Game Approach. Sustainability, 17(23), 10566. https://doi.org/10.3390/su172310566
