Sign in to use this feature.

Years

Between: -

Subjects

remove_circle_outline
remove_circle_outline
remove_circle_outline
remove_circle_outline
remove_circle_outline
remove_circle_outline
remove_circle_outline
remove_circle_outline
remove_circle_outline

Journals

Article Types

Countries / Regions

remove_circle_outline
remove_circle_outline

Search Results (225)

Search Parameters:
Keywords = chicken gut microbiota

Order results
Result details
Results per page
Select all
Export citation of selected articles as:
19 pages, 5853 KB  
Article
Relationship Between Histomonas meleagridis Infection and Cecal Intestinal Microbiota of Chickens
by Qiaoguang Chen, Yaxin Liu, Wendi Zhu, HsuPan Aye, Ruting Li, Zhaofeng Hou, Dandan Liu, Yuelan Yin, Jianping Tao and Jinjun Xu
Vet. Sci. 2026, 13(2), 118; https://doi.org/10.3390/vetsci13020118 - 27 Jan 2026
Abstract
Histomonosis, caused by Histomonas meleagridis, leads to economic losses in the poultry and livestock industry. In recent years, studies on the role of intestinal microbiota in host physiological health have attracted growing attention. Understanding the changes in gut bacterial communities of chickens [...] Read more.
Histomonosis, caused by Histomonas meleagridis, leads to economic losses in the poultry and livestock industry. In recent years, studies on the role of intestinal microbiota in host physiological health have attracted growing attention. Understanding the changes in gut bacterial communities of chickens is crucial for improving poultry and livestock production. This study investigated the impact of Histomonas meleagridis infection on the growth performance, overall health, and cecal microbiota composition of chickens. Body weight changes and pathological alterations were assessed at different time points post-infection through animal experiments, with 7 days post-infection defined as the early stage and 14 days as the peak stage of infection. Cecal content samples were collected from the 7-day control group (G1), 7-day infected group (G2), 14-day control group (G3), and 14-day infected group (G4) for 16S rRNA sequencing analysis. The microbial diversity analysis revealed that H. meleagridis infection altered the number of microbial species in the cecal microbiota of chickens. The alpha diversity index was significantly reduced (p < 0.05), and principal coordinate analysis (PCoA) revealed significant structural differences between infected and control groups (p = 0.001). Taxonomic composition analysis showed that beneficial gut bacteria, such as Firmicutes and Lactobacillus spp., decreased in abundance, whereas Bacteroidota, Proteobacteria, Escherichia spp., and Fusobacterium mortiferum were enriched in the infected group. LEfSe analysis indicated that G1 was enriched with Oscillospiraceae and Blautia; G2 with Christensenellaceae; G3 with Verrucomicrobia and Lactobacillus aviarius; and G4 with Proteobacteria and Fusobacteria. In conclusion, H. meleagridis infection markedly altered the cecal microbiota composition by shifting the relative abundances of beneficial and pathogenic bacteria, resulting in reduced microbial diversity. Full article
Show Figures

Figure 1

21 pages, 734 KB  
Review
Commensal Microbiota and Reproductive Health in Livestock: Mechanisms, Cross-System Crosstalk, and Precision Strategies
by Xiaohan Zhou, Jinping Cao, Guanghang Feng, Yaokun Li, Dewu Liu and Guangbin Liu
Animals 2026, 16(3), 371; https://doi.org/10.3390/ani16030371 - 23 Jan 2026
Viewed by 151
Abstract
Reproductive performance in livestock and poultry is a core determinant of economic efficiency in the animal industry. While traditional research has primarily focused on genetics, endocrinology, and immune regulation, emerging microbiome studies reveal that commensal microbiota within the gut and reproductive tracts play [...] Read more.
Reproductive performance in livestock and poultry is a core determinant of economic efficiency in the animal industry. While traditional research has primarily focused on genetics, endocrinology, and immune regulation, emerging microbiome studies reveal that commensal microbiota within the gut and reproductive tracts play an underestimated yet pivotal role in host reproductive health. This review systematically synthesizes recent advances regarding the relationship between the microbiome and reproductive functions in major livestock species (cattle, pigs, sheep, and chickens). We first delineate the theoretical basis and mechanisms of the “gut-reproductive axis,” highlighting cross-system communication mediated by microbial metabolites, including short-chain fatty acids (SCFAs), indoles, and bile acids. Subsequently, we provide an in-depth comparative analysis of the microecological features of both female (vagina/uterus) and male (semen/epididymis) reproductive systems, examining their impacts on fertility, sperm quality, and pregnancy outcomes. Furthermore, we explore the molecular and systemic mechanisms governing microbial regulation of reproduction, encompassing the modulation of the hypothalamic-pituitary-gonadal (HPG) axis, the balance of local mucosal immunity and inflammation, and epigenetic regulation. Finally, we address current challenges—such as causal validation and the scarcity of multi-species databases—and propose future directions, including spatial multi-omics, AI-integrated analysis, and microbial intervention strategies. Ultimately, this review aims to offer a theoretical foundation and translational insights for elucidating reproductive regulatory networks and developing microbiome-driven precision strategies to enhance reproductive performance. Full article
(This article belongs to the Section Small Ruminants)
14 pages, 1174 KB  
Article
The Effects of Reduced Glutathione on Growth Performance, Intestinal Inflammation, and Gut Microbiota in Immune-Stressed Broiler Chickens
by Xin-Qi Wang, Tao Zhang, Ying-Kun Liu, Hao-Jia Li, Kabelo Anthony Makatjane, Zhen Lai, Jian-Xin Bi, Hai-Zhu Zhou and Wei Guo
Animals 2026, 16(2), 178; https://doi.org/10.3390/ani16020178 - 7 Jan 2026
Viewed by 268
Abstract
In intensive farming systems, broilers are exposed to various stressors that trigger immune stress. Reduced glutathione is known to play a crucial role in modulating immune function. This study investigated the effects of different doses of reduced glutathione on the growth performance, intestinal [...] Read more.
In intensive farming systems, broilers are exposed to various stressors that trigger immune stress. Reduced glutathione is known to play a crucial role in modulating immune function. This study investigated the effects of different doses of reduced glutathione on the growth performance, intestinal immune function, and gut microbiota of broilers under immune stress. One-day-old broilers were randomly assigned to five groups: group K (control), group L (lipopolysaccharide), and three glutathione supplementation groups, Y1 (50 mg/kg), Y2 (100 mg/kg), and Y3 (200 mg/kg). Each group had four replicates, with 11 broilers per replicate. On days 16, 18, and 20, broilers in groups L and Y1-Y3 received intraperitoneal injections of 0.5 mg/kg of lipopolysaccharide, while group K received an equal volume of saline. On day 16, the average daily weight gain and final body weight of group Y3 were significantly higher than those of groups K and L, whereas on day 21, the average daily weight gain of group Y3 was still significantly higher than that of group L. On day 21 broilers were slaughtered, and samples were collected. In the jejunal mucosa, group Y3 showed significantly reduced levels of IL-2, IL-4, IL-1β, and TNF-α compared to group L. Additionally, group Y3 exhibited reduced relative expression levels of NF-κB, TLR4, IFN-γ, IL-1β, IL-6, IL-4, TNF-α, and IL-2 mRNA; a decreased abundance of Enterococcus, Proteobacteria, and Actinobacteria; and a restored abundance of Ligilactobacillus, Turicibacter, and Firmicutes to normal levels. These findings suggest that 200 mg/kg of reduced glutathione is the optimal dose for improving the gut microbiota composition and mitigating gut damage caused by immune stress by inhibiting the TLR4/NF-κB signaling pathway. Full article
(This article belongs to the Special Issue Feed Additives in Animal Nutrition)
Show Figures

Figure 1

19 pages, 9449 KB  
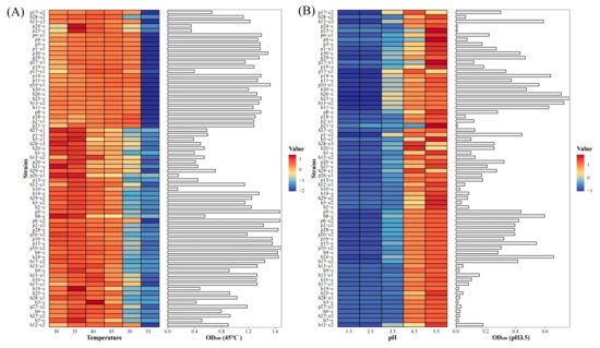
Article
Two High-Biofilm-Producing Lactiplantibacillus pentosus Strains Maintain Gut Microbiota Balance in Chicks via Antibacterial Activity
by Huibin Qin, Hongyu Liu, Zhiwei Huang, Zhiqiang Zhang, Haigang Wang, Sen Hou, Meng Li, Xiaoning Cao, Zhijun Qiao, Hongjiang Yang and Zhixin Mu
Fermentation 2026, 12(1), 6; https://doi.org/10.3390/fermentation12010006 - 21 Dec 2025
Viewed by 549
Abstract
Lactic acid bacteria can colonize the gut, thereby regulating the gut microbiota and improving intestinal health. The study aimed to screen the suitable strains for Suanzhou fermentation and investigate their roles in the chicken gut in vivo. A total of 70 strains of [...] Read more.
Lactic acid bacteria can colonize the gut, thereby regulating the gut microbiota and improving intestinal health. The study aimed to screen the suitable strains for Suanzhou fermentation and investigate their roles in the chicken gut in vivo. A total of 70 strains of lactic acid bacteria isolated from Suanzhou were characterized to determine their biofilm formation abilities. The strains with high-yielding biofilms were further characterized for their optimum growth temperature and pH, as well as antibacterial effects. Based on the results of biofilm formation, temperature and pH tolerance, and antibacterial effect experiments, two strains of h8-c and p15-c (Lactiplantibacillus pentosus) with high-yielding biofilms and better antibacterial effects were selected. By establishing a chick Lactobacillus feeding model and using high-throughput techniques to analyze the structure and diversity of the gut microbiota, we investigated changes in the diversity of gut bacteria, fungi, and archaea during and for three weeks after feeding with h8-c and p15-c. The results indicate that h8-c and p15-c may promote the intestinal colonization of lactobacilli, thereby balancing the gut microbiota and enhancing intestinal health in chicks. Furthermore, these strains provide excellent candidates for the industrial fermentation of Suanzhou. Full article
Show Figures

Figure 1

21 pages, 1730 KB  
Article
Dietary Pediocin Supplementation Restores Intestinal Barrier Function and Microbiota Balance in Salmonella-Infected Specific-Pathogen-Free Chickens
by Chenxin Zhou, Hui Liu, Bowen Yang, Zefeng Zhang, Mingrong Zhang, Siyue Zhang, Zhihua Feng and Dongyan Zhang
Microorganisms 2026, 14(1), 18; https://doi.org/10.3390/microorganisms14010018 - 20 Dec 2025
Viewed by 331
Abstract
In this study, the effects of pediocin (PP) on intestinal barrier function, renal injury, and immune regulation were evaluated in Salmonella pullorum-infected chickens. Forty-five 7-day-old specific-pathogen-free (SPF) chickens were randomly assigned to three groups: control (CON), S. pullorum infection (SP), and S. [...] Read more.
In this study, the effects of pediocin (PP) on intestinal barrier function, renal injury, and immune regulation were evaluated in Salmonella pullorum-infected chickens. Forty-five 7-day-old specific-pathogen-free (SPF) chickens were randomly assigned to three groups: control (CON), S. pullorum infection (SP), and S. pullorum infection + PP treatment (SPA). The results showed that S. pullorum infection significantly elevated (p < 0.05) the renal (CREA, UREA), hepatic (ALT, AST), immunological (IgG, IgM), and inflammatory (TNF-α, IL-6, SAA, CRP) parameters, as well as the expression of trefoil factor 3, Toll-like receptor 2, TNF-α, IL-1β, and IL-6. In contrast, the jejunal villus height and the villus-to-crypt ratio, and the expression of intestinal tight junction proteins (occludin, claudin-1, and Zonula occludens-1), mucin-2, and transforming growth factor-β1 were significantly decreased in both the SP and SPA groups. In the SP group, the parameter alterations observed at 6 DPI compared to the CON group persisted until 12 DPI. In contrast, in the SPA group, these parameters returned to levels comparable to those of the CON group after 6 days of PP treatment. Moreover, S. pullorum infection markedly reduced the α-diversity of the gut microbiota, and this reduction could be partially restored following PP treatment. At the phylum level, S. pullorum infection significantly reduced the relative abundances of Proteobacteria and Verrucomicrobia. PP treatment increased the abundances of Firmicutes and Actinobacteria, while also restoring the abundances of Proteobacteria and Verrucomicrobia to some extent. At the genus level, PP treatment significantly increased the abundance of Faecalibacterium and Lactobacillus. Additionally, Faecalibacterium and Butyricicoccus were significantly more abundant in the SPA group. Thus, PP could alleviate S. pullorum infection induced intestinal barrier damage, reduce immune stress responses, and exert a protective effect by modulating the composition of the intestinal microbiota of chickens. Full article
(This article belongs to the Section Veterinary Microbiology)
Show Figures

Figure 1

16 pages, 1430 KB  
Article
Ecological Succession of Airborne Bacterial Aerosols in Poultry Houses: Insights from Taihang Chickens
by Yejin Yang, Huan Cui, Zitong Yang, Zhenyue Li, Wenhao Feng, Zhuhua Liu, Mengxi Yan, Zhibin Ren, Ran Zhu, Yuqing Yang, Mingli Liu, Xiaolong Chen, Cheng Zhang, Huage Liu and Shishan Dong
Animals 2025, 15(24), 3635; https://doi.org/10.3390/ani15243635 - 17 Dec 2025
Viewed by 400
Abstract
Bioaerosols are a major source of airborne microbial contamination in intensive poultry production systems. Their concentration and community structure can profoundly influence animal health, public health, and the overall safety of the farming environment. However, the dynamic characteristics of bacterial aerosols in enclosed [...] Read more.
Bioaerosols are a major source of airborne microbial contamination in intensive poultry production systems. Their concentration and community structure can profoundly influence animal health, public health, and the overall safety of the farming environment. However, the dynamic characteristics of bacterial aerosols in enclosed poultry houses during winter remain insufficiently studied. Using Taihang chickens as a model, this study investigated three key production stages—brooding (15 days), growing (60 days), and laying (150 days)—under winter cage-rearing conditions. A six-stage Andersen sampler was employed alongside culture-dependent enumeration and 16S rRNA high-throughput sequencing to analyze variations in bacterial aerosol concentration, particle size distribution, and community succession patterns. The results revealed a significant increase in the concentration of culturable airborne bacteria with bird age, rising from 8.98 × 103 colony-forming unit (CFU)/m3 to 2.89 × 104 CFU/m3 (p < 0.001). The particle size distribution progressively shifted from larger, settleable particles (≥4.7 μm) toward smaller, respirable particles (<4.7 μm). Microbial sequencing indicated a continuous increase in bacterial alpha diversity across the three stages (Chao1 and Shannon indices, p < 0.05), while beta diversity exhibited stage-specific clustering, reflecting clear differences in community assembly. The composition of dominant bacterial genera transitioned from potentially pathogenic taxa such as Acinetobacter and Corynebacterium during the brooding stage to a greater abundance of beneficial genera, including Bacteroides, Lactobacillus, and Ruminococcus, in later stages. This shift suggests a potential ecological link between aerosolized bacterial communities and host development, possibly related to the aerosolization of gut microbiota. Notably, several zoonotic bacterial species were detected in the poultry house air, indicating potential public health and occupational exposure risks under winter confinement conditions. This study is the first to elucidate the ecological succession patterns of airborne bacterial aerosols in Taihang chicken houses across different growth stages during winter. The findings provide a scientific basis for optimizing winter ventilation strategies, implementing stage-specific environmental controls, and reducing pathogen transmission and occupational hazards. Full article
Show Figures

Figure 1

24 pages, 8697 KB  
Article
Curculigo orchioides Polysaccharide Promotes the Growth and Development of Wenchang Chickens via the PI3K/Akt/mTOR Signaling Pathway
by Sheng Gao, Xingke Wang, Ruiying Bao, Qingchao Yang, Qingying Cai, Yipeng Zhang, Zeru Peng, Liangmin Huang and Xuemei Wang
Animals 2025, 15(24), 3585; https://doi.org/10.3390/ani15243585 - 13 Dec 2025
Viewed by 338
Abstract
Previous studies have demonstrated that polysaccharides used as feed additives can promote poultry growth. This study evaluated the effects of different doses of Curculigo orchioides Polysaccharide (COP) on growth performance, antioxidant capacity, immune function, intestinal health and related mechanisms in 1 to 35 [...] Read more.
Previous studies have demonstrated that polysaccharides used as feed additives can promote poultry growth. This study evaluated the effects of different doses of Curculigo orchioides Polysaccharide (COP) on growth performance, antioxidant capacity, immune function, intestinal health and related mechanisms in 1 to 35 days old Wenchang female chicks. A total of 120 female Wenchang chickens (1 day old) were assigned to three treatment groups, with 5 replicates per group and 8 chickens per replicate. The Wenchang chickens were fed a basal diet (control) supplemented with either a low dose of Curculigo orchioides Polysaccharide (400 mg/kg) or a high dose (800 mg/kg) for 5 weeks. Purified COP is composed of mannose (68.97%), glucose (24.38%), galactose (6.34%), and arabinose (0.32%). Results showed that high-dose COP supplementation significantly increased Wenchang chicken body weight (p < 0.05) and feed intake (p < 0.05); reduced feed conversion ratio (p < 0.05); increased small intestinal villus height and tight junction protein expression levels; enhanced muscle fiber cross-sectional area (p < 0.05); improved total antioxidant capacity (p < 0.01); decreased serum malondialdehyde levels (p < 0.01), tumor necrosis factor-α (p < 0.0001), and pro-inflammatory cytokine interleukin-6 levels (p < 0.05); and elevated antibody titers against Newcastle disease virus at 21, 28, and 35 days (p < 0.01). It also elevated the protein phosphorylation levels of the PI3K/Akt/mTOR pathway (p < 0.0001) and enriched beneficial gut microbiota that may mediate this pathway activation. Analysis of the cecal microbiota in Wenchang female chicks revealed that the high-dose COP group enriched Oscillospira and Lactobacillus. In conclusion, high-dose COP improves growth performance and antioxidant capacity of Wenchang chicks, enhances immunity against NDV, enriches beneficial gut microbiota, and promotes growth by activating the PI3K/Akt/mTOR pathway. Full article
Show Figures

Figure 1

22 pages, 2587 KB  
Article
Comparison of Gut Microbiome Profile of Chickens Infected with Three Eimeria Species Reveals New Insights on Pathogenicity of Avian Coccidia
by Nianyu Xue, Dandan Liu, Qianqian Feng, Yu Zhu, Cheng Cheng, Feiyan Wang, Shijie Su, Jinjun Xu and Jianping Tao
Microorganisms 2025, 13(12), 2752; https://doi.org/10.3390/microorganisms13122752 - 3 Dec 2025
Viewed by 877
Abstract
Avian coccidiosis is an intestinal disease caused by Eimeria spp. infection. A deeper understanding of the interaction between host gut microbiota and the Eimeria parasite is crucial for developing alternative therapies to control avian coccidiosis. Here, we used full-length sequencing of 16S ribosomal [...] Read more.
Avian coccidiosis is an intestinal disease caused by Eimeria spp. infection. A deeper understanding of the interaction between host gut microbiota and the Eimeria parasite is crucial for developing alternative therapies to control avian coccidiosis. Here, we used full-length sequencing of 16S ribosomal RNA amplicons to compare changes in the gut microbiota of chickens infected with Eimeria tenella, Eimeria maxima, and Eimeria necatrix, aiming to identify both species-specific and common alterations in gut microbiota at 4 and 10 days post-infection. The result revealed that infection with all three Eimeria species led to a decrease in the abundance of the microbial genera Limosilactobacillus, Streptococcus, Alistipes, Lactobacillus and Phocaeicola, while the abundance of Bacteroides, Escherichia and Ligilactobacillus increased. Escherichia and Enterococcus were most abundant in the jejunum of the E. necatrix-infected group and in the cecum of the E. tenella-infected group, whereas Megamonas abundance was highest in the E. maxima-infected group. LEfSe analysis showed that infection with all three Eimeria species significantly reduced the abundance of 13 bacterial species, including Acetilactobacillus jinshanensis, Bacteroides ndongoniae, Barnesiella viscericola, Christensenella minuta, Enterocloster clostridioformis, Gemella haemolysans_A, Granulicatella adiacens, Lawsonibacter sp000177015, Limosilactobacillus reuteri, Limosilactobacillus reuteri_D, Limosilactobacillus vaginalis_A, Limosilactobacillus caviae, Limosilactobacillus vaginalis. Infection with E. tenella significantly increased the abundance of five bacterial species, including Bacteroides fragilis, Enterococcus cecorum, Helicobacter pylori, Methylovirgula ligni, and Phocaeicola sp900066445. Infection with E. maxima significantly increased the abundance of seven bacterial species, including Clostridioides difficile, Faecalibacterium prausnitzii, Mediterraneibacter torques, Muribaculum intestinale, Mediterraneibacter massiliensis, Phascolarctobacterium faecium, and Phocaeicola plebeius. Infection with E. necatrix significantly increased the abundance of seven bacterial species, including Alistipes sp900290115, Anaerotignum faecicola, Bacteroides fragilis_A, Escherichia coli, Harryflintia acetispora, Pseudoclostridium thermosuccinogenes, and Tidjanibacter inops_A. The results showed that Eimeria infection causes significant species- and time-dependent changes in the gut microbiota of chickens. These findings enhance our understanding of coccidiosis pathogenesis and offer potential targets for developing probiotics. Full article
(This article belongs to the Special Issue Avian Pathogens: Importance in Animal Health and Zoonotic Risks)
Show Figures

Figure 1

15 pages, 754 KB  
Article
Effects of Feeding Oats and Dehulled Oats on the Morphology, Viscosity and Bacteriota Composition of the Small Intestine in Broiler Chickens
by Nikoletta Such, Mohamed Ali Rawash, László Pál, Valéria Farkas, Tivadar Csiszér, Kesete Goitom Tewelde, Brigitta Kiss and Károly Dublecz
Agriculture 2025, 15(23), 2491; https://doi.org/10.3390/agriculture15232491 - 30 Nov 2025
Viewed by 412
Abstract
The aim of this study was to gain a better understanding of the effects of oats, with and without hulls, on the histomorphometry parameters of the jejunum and ileum, the viscosity of the jejunal content and the ileal microbiota composition of broilers. A [...] Read more.
The aim of this study was to gain a better understanding of the effects of oats, with and without hulls, on the histomorphometry parameters of the jejunum and ileum, the viscosity of the jejunal content and the ileal microbiota composition of broilers. A floor pen trial was carried out with 576 one-day-old Ross 308 broilers. Aside from a maize–soybean-based control diet (C), the two other treatments contained whole oats (WO) or dehulled oats (DO) in the starter (10%), grower (10%) and finisher (20%) phases. On day 39, eight chickens per treatment were slaughtered, and gut samples were collected for histology, jejunal chymus viscosity and ileal chymus microbiota analysis. Feeding the WO and DO diets increased the thickness of lamina propria in the jejunum, without affecting villus height and crypt depth. WO increased, while DO decreased, villus height in the ileum, and both forms of oats decreased crypt depth. The oat treatments failed to result in significant changes in the jejunal viscosity, although DO tended to increase this parameter. As a result of WO and DO treatments, the Lactococcus genus showed a decreasing tendency in the ileum. In conclusion, feeding WO and DO to broiler chickens results only in slight changes in the small intestine. Full article
Show Figures

Figure 1

20 pages, 5516 KB  
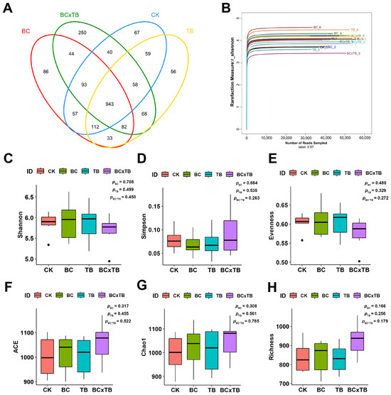
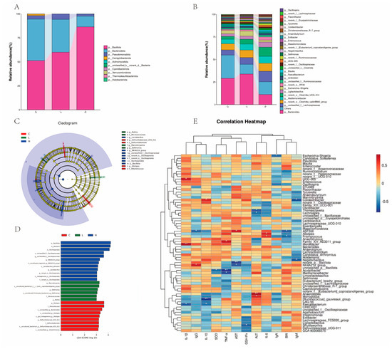
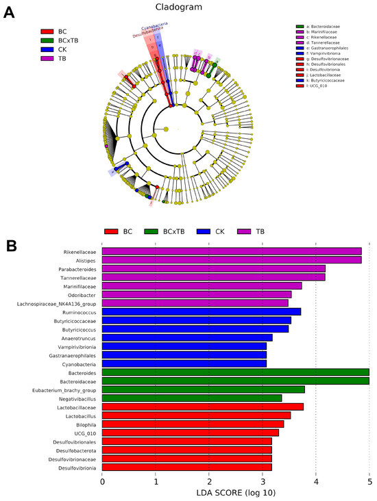
Article
Supplementation of Bacillus coagulans and Tributyrin to Danzhou Chickens: Effects on Growth Performance, Antioxidant Status, Immune Response, Intestinal Health, and Cecal Microbiome
by Xilong Yu, Fei Xu, Dexin Zhao, Haoliang Chai, Yang Yu, Weiqi Peng, Liangmei Xu and Hongzhi Wu
Animals 2025, 15(23), 3428; https://doi.org/10.3390/ani15233428 - 27 Nov 2025
Viewed by 2246
Abstract
To investigate the effects of Bacillus coagulans (BC) and tributyrin (TB) on Danzhou chickens, a 2 × 2 factorial design was adopted. A total of 480 chickens were randomly assigned to four dietary treatments, consisting of two BC levels (0 and 1.5 g/kg) [...] Read more.
To investigate the effects of Bacillus coagulans (BC) and tributyrin (TB) on Danzhou chickens, a 2 × 2 factorial design was adopted. A total of 480 chickens were randomly assigned to four dietary treatments, consisting of two BC levels (0 and 1.5 g/kg) and two TB levels (0 and 1.0 g/kg), for a 35-day trial. The results showed that supplementation with BC or TB alone significantly increased the average daily gain (ADG), serum immune parameters (immunoglobulin A, immunoglobulin G, and anti-inflammatory cytokines interleukin-4 and interleukin-10), total antioxidant capacity, and catalase activity, while reducing pro-inflammatory cytokine levels and the feed-to-gain ratio (p < 0.05). In addition, individual supplementation with BC or TB also enhanced digestive enzyme activities in the intestine, increased villus height in the small intestine, and optimized the structure of the cecal microbiota (p < 0.05). More importantly, significant synergistic interactions between BC and TB were observed across multiple parameters (p < 0.05). Combined supplementation further increased ADG, serum immunoglobulin M levels, superoxide dismutase activity, lipase activity in the ileum, and villus height in the jejunum (p < 0.05). Meanwhile, the combined supplementation also significantly elevated the abundance of beneficial bacteria such as Bacteroides, Eubacterium_brachy_group, and Negativibacillus. In conclusion, supplementation with BC or TB effectively improved the growth performance, antioxidant status, immune function, intestinal morphology, and cecal microbiota composition of Danzhou chickens, and the combined supplementation demonstrated superior effects compared to individual supplementation. Full article
(This article belongs to the Section Poultry)
Show Figures

Figure 1

19 pages, 2755 KB  
Article
Low-Protein-Fed Chickens Benefit from Probiotic L. salivarius and L. johnsonii on Performance and Microbiota
by Xiaomei Dong, Xufeng Dou, Hao Tang, Yuanyuan Huang, Guiling Wu, Wei Dong, Hui’e Wang, Haihong Jiao, Yuxia Mei and Min Ren
Animals 2025, 15(22), 3346; https://doi.org/10.3390/ani15223346 - 20 Nov 2025
Viewed by 578
Abstract
This study aimed to evaluate the combined effects of two probiotic strains, Lactobacillus salivarius TRM58163 and Lactobacillus johnsonii TRM59525—originally isolated from human infant feces (aged 0–6 months)—on growth performance, antioxidant capacity, liver function, intestinal morphology, and cecal microbiota in 100-day-old Baicheng You chickens [...] Read more.
This study aimed to evaluate the combined effects of two probiotic strains, Lactobacillus salivarius TRM58163 and Lactobacillus johnsonii TRM59525—originally isolated from human infant feces (aged 0–6 months)—on growth performance, antioxidant capacity, liver function, intestinal morphology, and cecal microbiota in 100-day-old Baicheng You chickens fed a low-protein diet. Ten strains isolated from infant feces were initially screened, and eight were assessed in vitro for safety, gastrointestinal tolerance, and antimicrobial activity. TRM58163 and TRM59525 showed the best probiotic potential. A total of 240 Baicheng You chickens (100 days old) were randomly assigned to two groups: The control group was fed a low-protein diet (CLD), while the experimental group had Lactobacillus salivarius TRM58163 and Lactobacillus johnsoni TRM59525 added to the low-protein diet (LLD, ≥1 × 109 CFU/g feed). Each treatment included four replicates of 30 chickens over 42 days. Probiotic supplementation significantly improved average daily feed intake (ADFI), average daily gain (ADG), and feed conversion ratio (FCR) (p < 0.05). It also enhanced antioxidant status, with increased plasma superoxide dismutase activity and reduced malondialdehyde levels. Lower total bilirubin levels indicated improved liver function. The LLD group showed increased ileal villus height and villus-to-crypt ratio. 16S rRNA gene sequencing revealed greater microbial diversity, increased beneficial genera (e.g., Akkermansia, Bacteroides), and decreased harmful taxa (e.g., Sutterella). These microbial shifts were associated with improved growth and metabolic profiles. In conclusion, L. salivarius TRM58163 and L. johnsonii TRM59525 supplementation improved performance, gut health, and microbial composition, supporting their use as functional probiotics in low-protein poultry diets. Full article
(This article belongs to the Section Poultry)
Show Figures

Figure 1

17 pages, 1058 KB  
Article
Impact of Drinking Water Supplemented with Complex Acidifiers on Production Performance, Egg Quality, Physiological and Biochemical Indicators, and Microbial Flora of BIAN Chickens
by Bochi Zhang, Liying Du, Tao Yu, Kai Zhang, Rui Zhao, Chunlei Yang and Xianyi Song
Life 2025, 15(11), 1700; https://doi.org/10.3390/life15111700 - 3 Nov 2025
Cited by 1 | Viewed by 839
Abstract
This study investigated the effects of dietary supplementation with composite acidifying agents containing 2-hydroxy-4-methylthiobutyric acid (≥30.0%), lactic acid (≥24.2%), and phosphoric acid (≥23.8%) on production performance, egg quality, serum biochemistry, intestinal health, and cecal microbiota in 300-day-old BIAN chickens. In a 42-day randomized [...] Read more.
This study investigated the effects of dietary supplementation with composite acidifying agents containing 2-hydroxy-4-methylthiobutyric acid (≥30.0%), lactic acid (≥24.2%), and phosphoric acid (≥23.8%) on production performance, egg quality, serum biochemistry, intestinal health, and cecal microbiota in 300-day-old BIAN chickens. In a 42-day randomized trial, 900 laying hens were randomly allocated to three groups: the control group (basal diet with tap water), test group A (basal diet with 0.05% composite acidifier in drinking water), and test group B (basal diet with 0.20% composite acidifier in drinking water). The results demonstrated that test group B exhibited a significant 4.6% increase in average egg weight compared to the control (p = 0.029), while test group A showed enhanced Haugh unit values (p = 0.010) and eggshell strength (p = 0.010). Serum biochemical analysis revealed marked improvements in immune function, with test group B showing a 65.49% increase in globulin levels (p = 0.010) and 61.76% elevation in total antioxidant capacity (T-AOC) (p = 0.010). Intestinal digestive enzyme activities were significantly enhanced, particularly in test group A with a 61.73% increase in duodenal lipase activity (p = 0.010) and 37.43% elevation in jejunal amylase activity (p = 0.036). Morphological assessment demonstrated improved intestinal architecture in test group B, with a 26.02% reduction in crypt depth (p = 0.025) and a 44.53% increase in the villus-to-crypt ratio (p = 0.030). Microbiota analysis revealed dose-dependent modulation of cecal bacterial communities, with notable increases in beneficial genera including Akkermansia (from 1.8% to 7.2% in test group A) and Lachnospiraceae (from 4.7% to 9.7% in test group B) while maintaining core microbiota stability. Principal component analysis confirmed distinct microbial ecological niches created by acidifier supplementation. These findings demonstrate that composite acidifying agents effectively enhance egg production quality, immune status, digestive function, and gut health in BIAN chickens, supporting their potential as sustainable alternatives to antibiotic growth promoters in laying hen production systems. Full article
(This article belongs to the Special Issue Advances in Livestock Breeding, Nutrition and Metabolism)
Show Figures

Figure 1

18 pages, 4759 KB  
Article
Polystyrene Nanoplastics Exposure Alters Gut Microbiota and Correlates with Egg Quality Parameters in Chickens
by Xuan Hu, Yinyin Liu, Wanqiang Chen, Yinping Ma, Yanfeng Fan, Qian Zhou, Mengmeng Lei, Hongsheng Song, Min Zhao, Xiaoxu Jia, Guodong Cai, Jianchun Bian and Yushi Gao
Animals 2025, 15(21), 3154; https://doi.org/10.3390/ani15213154 - 30 Oct 2025
Viewed by 605
Abstract
NPs have become a concerning global environmental problem. Dietary exposure to NPs can cause microbial dysbiosis. However, the risks of NPs to animals, particularly poultry species such as chickens, remain poorly understood. In this study, chickens were continuously exposed to 100 nm NPs [...] Read more.
NPs have become a concerning global environmental problem. Dietary exposure to NPs can cause microbial dysbiosis. However, the risks of NPs to animals, particularly poultry species such as chickens, remain poorly understood. In this study, chickens were continuously exposed to 100 nm NPs via dietary inclusion from 18 weeks of age for 120 days to evaluate the effects of NPs on intestinal health. We found that NPs accumulated in chicken intestinal tissues, leading to adverse alterations in the intestinal mucosal structure, such as villus atrophy and goblet cell depletion, and significantly altering intestinal length. The 16S rRNA sequencing revealed significant gut microbiota dysbiosis, characterized by a loss of diversity and shifts in key bacterial groups. Functional predictions of the microbiota revealed impairments in metabolic pathways, especially carbohydrate and amino acid metabolism. Furthermore, network analysis showed that microbial interactions were disrupted and key functional hubs were lost. Most importantly, NPs exposure led to a significant decline in egg quality parameters, including eggshell thickness and strength, yolk color, weight, shape index, and Haugh units. Correlation analyses connected specific taxa, such as Methanobrevibacter, Rikenellaceae_RC9_gut_group, and Prevotellaceae_UCG-001, to intestinal damage and declines in egg quality. These findings provide a scientific basis for assessing the health risks of NPs in animals and offer insights into the development of gut health interventions. Full article
Show Figures

Figure 1

14 pages, 1256 KB  
Article
Effects of Vitamin D3 and 25(OH)D3 Supplementation on Growth Performance, Bone Parameters and Gut Microbiota of Broiler Chickens
by Rakchanok Phutthaphol, Chaiyapoom Bunchasak, Wiriya Loongyai and Choawit Rakangthong
Animals 2025, 15(19), 2900; https://doi.org/10.3390/ani15192900 - 4 Oct 2025
Viewed by 1584
Abstract
Broiler chickens are commonly reared in closed housing systems with limited exposure to sunlight, thereby relying entirely on dietary sources of vitamin D. The hydroxylated metabolite 25-hydroxycholecalciferol [25(OH)D3] has been proposed as a more potent form than native vitamin D3 [...] Read more.
Broiler chickens are commonly reared in closed housing systems with limited exposure to sunlight, thereby relying entirely on dietary sources of vitamin D. The hydroxylated metabolite 25-hydroxycholecalciferol [25(OH)D3] has been proposed as a more potent form than native vitamin D3 (cholecalciferol). This study evaluated the effects of dietary supplementation with vitamin D3 alone or in combination with 25(OH)D3 on growth performance, bone characteristics, and cecal microbiota in Ross 308 broilers. A total of 952 one-day-old male chicks were allocated to four treatments: a negative control (no vitamin D3), a positive control (vitamin D3 according to Ross 308 specifications), and a positive control supplemented with 25(OH)D3 at 1394 or 2788 IU/kg, in a randomized design with 17 replicates per treatment and 14 birds per replicate. Over a 40-day feeding trial, diets containing vitamin D3 (positive control) or supplemented with 25(OH)D3 significantly improved final body weight, weight gain, average daily gain, and feed conversion ratio compared with the negative control (p < 0.01), with no significant differences among the positive control and 25(OH)D3-supplemented groups, with a clear linear dose-dependent response. Although tibia ash and bone-breaking strength were not significantly affected, linear responses indicated a slight numerical trend toward improved skeletal mineralization with increasing 25(OH)D3. Microbiota analysis indicated that 25(OH)D3 affected cecal microbial ecology: low-dose inclusion showed reduced species richness and evenness, whereas high-dose inclusion restored richness to levels comparable to the positive control and enriched taxa associated with fiber fermentation and bile acid metabolism while reducing Lactobacillus dominance. In conclusion, supplementation with 25(OH)D3 in addition to vitamin D3 enhanced growth performance and selectively shaped the cecal microbiota of broilers, with suggestive benefits for bone mineralization. These findings highlight 25(OH)D3 as a more potent source of vitamin D than cholecalciferol alone and support its practical use in modern broiler nutrition to improve efficiency, skeletal health, and microbial balance. Full article
(This article belongs to the Section Poultry)
Show Figures

Figure 1

17 pages, 2087 KB  
Article
Integrated Analysis of Carotenoid Metabolism, Lipid Profiles, and Gut Microbiota Reveals Associations Fundamental to Skin Pigmentation in Lingshan Chickens
by Shengting Deng, Weiguang Yang, Shengdi Hu, Long Li, Jianhua He and Guozhi Bian
Animals 2025, 15(19), 2832; https://doi.org/10.3390/ani15192832 - 28 Sep 2025
Viewed by 1082
Abstract
Skin color is a crucial phenotypic trait in poultry that influences consumer preference, market value, and breed identification. However, the mechanisms underlying skin color variation in Lingshan chickens remain poorly understood. This study aimed to elucidate the physiological, metabolic, and microbial characteristics associated [...] Read more.
Skin color is a crucial phenotypic trait in poultry that influences consumer preference, market value, and breed identification. However, the mechanisms underlying skin color variation in Lingshan chickens remain poorly understood. This study aimed to elucidate the physiological, metabolic, and microbial characteristics associated with skin color differences in male Lingshan chickens. A total of 210 castrated male Lingshan chickens were categorized into white-shanked (WS), yellow-shanked (YS), and red-shanked (RS) groups based on the Roche color fan scores. The results showed that chickens in the YS and RS groups exhibited significantly higher body weights and pigmentation levels in the shank, breast, and abdominal skin compared to those in the WS group (p < 0.05). Serum concentrations of triglycerides (TG), total cholesterol (TC), high-density lipoprotein (HDL), low-density lipoprotein (LDL), and very-low-density lipoprotein (VLDL) were markedly elevated in RS chickens. Additionally, carotenoid profiles revealed higher deposition of lutein and β-carotene in the skin and adipose tissues of YS and RS birds. Gene expression analysis indicated differential regulation of carotenoid transport and metabolism-related genes among groups. Furthermore, 16S rRNA sequencing of cecal microbiota revealed significant compositional shifts in microbial communities associated with shank pigmentation. Collectively, these findings suggest that differences in shank color in Lingshan chickens are closely linked to lipid metabolism, carotenoid transport, and gut microbiota composition. This study provides novel insights into the biological mechanisms driving skin pigmentation, offering valuable implications for breeding and functional trait selection in indigenous chicken populations. Full article
Show Figures

Figure 1

Back to TopTop