Sign in to use this feature.

Years

Between: -

Subjects

remove_circle_outline
remove_circle_outline
remove_circle_outline
remove_circle_outline
remove_circle_outline
remove_circle_outline
remove_circle_outline

Journals

Article Types

Countries / Regions

Search Results (295)

Search Parameters:
Keywords = chemoresistant ovarian cancer

Order results
Result details
Results per page
Select all
Export citation of selected articles as:
15 pages, 3535 KB  
Article
FOXA1 in Ovarian Cancer: A Potential Therapeutic Target to Enhance Immunotherapy Efficacy
by Taewan Kim, Jaesung Ryu, Hyejeong Kong, Beamjun Park, Kwangseock Kim, Eunjung Yang, Taesung Ahn and Seob Jeon
Int. J. Mol. Sci. 2026, 27(3), 1194; https://doi.org/10.3390/ijms27031194 - 24 Jan 2026
Viewed by 107
Abstract
This study aimed to elucidate the oncogenic role of FOXA1(forkhead box A1) in ovarian cancer and to evaluate its potential as both a therapeutic target and a diagnostic biomarker. We further investigated whether FOXA1 inhibition could enhance responsiveness to immune checkpoint blockade and [...] Read more.
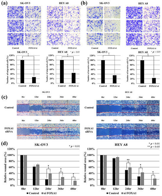
This study aimed to elucidate the oncogenic role of FOXA1(forkhead box A1) in ovarian cancer and to evaluate its potential as both a therapeutic target and a diagnostic biomarker. We further investigated whether FOXA1 inhibition could enhance responsiveness to immune checkpoint blockade and overcome chemoresistance. A total of seventy-six ovarian tissue samples were analyzed, including nine normal, thirty-four benign, and thirty-three malignant specimens. IHC (immunohistochemistry) staining was performed to assess FOXA1 expression and its correlation with tumor stage. Functional studies were conducted using FOXA1 siRNA in SK-OV3 and HEYA8 cell lines. Changes in cell proliferation, migration, invasion, and wound-healing ability were evaluated following FOXA1 silencing. Quantitative RT-PCR was used to measure the expression of FOXA1 and EMT (epithelial–mesenchymal transition)-related genes. The effects of FOXA1 inhibition on sensitivity to carboplatin and the immune checkpoint inhibitor atezolizumab were also examined. IHC analysis revealed significant differences in FOXA1 expression among normal, benign, and malignant tissues, with levels correlating with tumor stage. FOXA1 silencing significantly reduced proliferation and decreased migration and invasion by 60–80%, accompanied by marked downregulation of EMT-related genes. Moreover, FOXA1 inhibition enhanced atezolizumab responsiveness and reduced carboplatin resistance in ovarian cancer cells. In summary, FOXA1 acts as an oncogenic driver in ovarian cancer, promoting proliferation, invasion, and EMT activation. Its overexpression correlates with disease progression, supporting its potential as a biomarker and therapeutic target. Targeting FOXA1 could enhance immunotherapy efficacy and help overcome chemoresistance in ovarian cancer. Full article
(This article belongs to the Special Issue Novel Therapeutic Targets in Cancers: 4th Edition)
Show Figures

Figure 1

35 pages, 1506 KB  
Review
Targeting Monocytes and Their Derivatives in Ovarian Cancer: Opportunities for Innovation in Prognosis and Therapy
by Dharvind Balan, Nirmala Chandralega Kampan, Mohamad Nasir Shafiee, Magdalena Plebanski and Nor Haslinda Abd Aziz
Cancers 2026, 18(2), 336; https://doi.org/10.3390/cancers18020336 - 21 Jan 2026
Viewed by 288
Abstract
Ovarian cancer remains the most lethal gynaecological malignancy primarily due to late-stage diagnosis, high recurrence rate, and limited treatment efficacy. Current diagnostic tools, including imaging and serum markers, lack sufficient sensitivity and specificity for early detection. Increasing evidence highlights the critical role of [...] Read more.
Ovarian cancer remains the most lethal gynaecological malignancy primarily due to late-stage diagnosis, high recurrence rate, and limited treatment efficacy. Current diagnostic tools, including imaging and serum markers, lack sufficient sensitivity and specificity for early detection. Increasing evidence highlights the critical role of myeloid-derived immune cells within the tumour microenvironment in shaping ovarian cancer progression and therapy response. Monocytes and their derivatives are central regulators of immune suppression, chemoresistance, and metastatic dissemination in ovarian tumours. Their recruitment and polarisation are governed by several signalling pathways offering promising therapeutic targets. Strategies including monocyte depletion, TAM reprogramming, MDSC maturation, DC vaccines, and their synergistic use with chemotherapy or immune checkpoint inhibitors are being explored to restore anti-tumour immunity in ovarian cancer. Parallel to therapeutic potential, the lymphocyte-to-monocyte ratio and its reciprocal monocyte-to-lymphocyte ratio have also emerged as potential accessible and cost-effective prognostic tools that predict disease aggressiveness and survival in ovarian cancer. This review features the diagnostic, prognostic, and therapeutic significance of monocytes and their derivatives in ovarian cancer management and highlighting new opportunities for next-generation immunomodulatory therapies. Full article
Show Figures

Figure 1

15 pages, 7573 KB  
Article
MED12 Dictates Epithelial Ovarian Cancer Cell Ferroptosis Sensitivity via YAP–TEAD1 Signaling
by Xiaolin Luo, Yi Ding, Zeying Wang and Jihong Liu
Int. J. Mol. Sci. 2026, 27(2), 1020; https://doi.org/10.3390/ijms27021020 - 20 Jan 2026
Viewed by 120
Abstract
Epithelial ovarian cancer (EOC) represents the most lethal malignancy arising from the female reproductive tract, largely due to the clinical challenge of chemotherapy resistance. Recent studies indicate that ferroptosis—a distinct form of programmed cell death driven by iron accumulation and lipid peroxidation, could [...] Read more.
Epithelial ovarian cancer (EOC) represents the most lethal malignancy arising from the female reproductive tract, largely due to the clinical challenge of chemotherapy resistance. Recent studies indicate that ferroptosis—a distinct form of programmed cell death driven by iron accumulation and lipid peroxidation, could potentially exploit a vulnerability in chemoresistant cancer cells. Here, we identify MED12 as a critical regulator of ferroptosis sensitivity in EOC through modulation of the YAP–TEAD1 signaling pathway. Using CRISPR/Cas9-mediated knockout and rescue experiments in EOC cell lines, we demonstrate that MED12 deficiency significantly enhances sensitivity to ferroptosis inducers (RSL3 and Erastin), as evidenced by reduced IC50 values. Transcriptomic and chromatin accessibility analyses reveal that MED12 loss activates YAP signaling through TEAD1 upregulation, increasing chromatin accessibility at YAP–TEAD1 target loci and elevating the expression of downstream effectors CYR61 and CTGF. Pharmacological inhibition of YAP with verteporfin or siRNA-mediated TEAD1 knockdown reverses ferroptosis sensitivity in MED12-deficient cells, confirming pathway specificity. These findings establish MED12 as a modulator of the YAP–TEAD1–ferroptosis axis and suggest that targeting this pathway could overcome chemoresistance in MED12-deficient EOC. Our work provides a mechanistic foundation for exploiting ferroptosis induction as a therapeutic strategy in ovarian cancer. Full article
(This article belongs to the Special Issue Advances in Ovarian Cancer Metastasis and Chemotherapy Resistance)
Show Figures

Figure 1

25 pages, 4804 KB  
Article
Evaluating the Therapeutic Potential of MRT68921 and Afatinib in Three-Dimensional Models of Epithelial Ovarian Cancer
by Tiffany P. A. Johnston, Jack D. Webb, Matthew J. Borrelli, Emily J. Tomas, Áine C. Pucchio, Yudith Ramos Valdés and Trevor G. Shepherd
Cancers 2026, 18(2), 307; https://doi.org/10.3390/cancers18020307 - 19 Jan 2026
Viewed by 157
Abstract
Background/Objectives: Epithelial ovarian cancer (EOC) is often diagnosed at advanced stages, with metastasis driven by spheroid dissemination within the peritoneal cavity. We previously demonstrated that autophagy supports spheroid cell survival and suggest that it contributes to chemoresistance. Unc-51-like autophagy activating kinase 1 (ULK1), [...] Read more.
Background/Objectives: Epithelial ovarian cancer (EOC) is often diagnosed at advanced stages, with metastasis driven by spheroid dissemination within the peritoneal cavity. We previously demonstrated that autophagy supports spheroid cell survival and suggest that it contributes to chemoresistance. Unc-51-like autophagy activating kinase 1 (ULK1), a key regulator of autophagy, has emerged as a promising therapeutic target. Here, we evaluated the effects of ULK1 inhibition via MRT68921, alone and in combination with afatinib—a tyrosine kinase inhibitor (TKI) known to induce pro-survival autophagy—in EOC. Methods: High-grade serous (HGSOC) and ovarian clear cell carcinoma (OCCC) cell lines were cultured under adherent and spheroid conditions. Immunoblotting confirmed on-target effects and modulation of autophagy. Autophagic flux was assessed using mCherry-eGFP-LC3 reporter assays. We assessed 96 dose combinations of MRT68921 and afatinib using drug combination matrices, with synergy evaluated via Synergy Finder. Promising combinations were evaluated across multiple EOC spheroid models and patient ascites-derived organoids. Results: MRT68921 inhibited ULK1 activity and reduced autophagic flux in a context-dependent manner while afatinib alone induced autophagy. Their combination produced synergistic effects at select concentrations, impairing spheroid reattachment and viability. However, MRT68921 alone significantly reduced viability across multiple EOC models, including patient ascites-derived organoids. Conclusions: This study is the first to evaluate the combined effects of MRT68921 and afatinib in epithelial ovarian cancer. Our findings demonstrate that ULK1 inhibition via MRT68921 consistently reduces cell viability across multiple ovarian cancer models, supporting ULK1 as a promising therapeutic target. In contrast, combination with afatinib produced limited and context-dependent effects, indicating that further investigation is needed to identify optimal combination strategies for ULK1-targeted therapies. Full article
(This article belongs to the Special Issue Advances in Ovarian Cancer Research and Treatment: 2nd Edition)
Show Figures

Figure 1

18 pages, 1727 KB  
Review
Recent Update Targeting Autophagy-Apoptosis Crosstalk Using Bioactive Natural Products for Ovarian Cancer Treatment
by Abdel Halim Harrath, Maroua Jalouli, Mohammed Al-Zharani and Md Ataur Rahman
Biomedicines 2026, 14(1), 212; https://doi.org/10.3390/biomedicines14010212 - 19 Jan 2026
Viewed by 153
Abstract
Ovarian cancer remains a top mortality contributor within gynecological cancers because patients receive diagnoses late in the disease course and conventional treatment resistance along with high recurrence rates cause poor outcomes. Aberrant regulation of autophagy and apoptosis has a critical role in the [...] Read more.
Ovarian cancer remains a top mortality contributor within gynecological cancers because patients receive diagnoses late in the disease course and conventional treatment resistance along with high recurrence rates cause poor outcomes. Aberrant regulation of autophagy and apoptosis has a critical role in the development, progression, chemoresistance, and immune escape from ovarian cancer. Recent evidence has demonstrated a complicated and dynamic crosstalk between autophagy and apoptosis, during which autophagy can act as a cytoprotective or cell death-promoting process depending on tumor stage and therapeutic context. In parallel, apoptosis functions as a tightly regulated form of programmed cell death that is essential for eliminating damaged or malignant cells and serves as a major tumor-suppressive mechanism in ovarian cancer. The PI3K/AKT/mTOR signaling pathway is the most active and clinically relevant pathway in the management of ovarian cancer as a master regulator of both autophagy and apoptosis, suppressing apoptotic cell death while promoting cytoprotective autophagy under chemotherapeutic stress. Bioactive natural products derived from plants, marine sources, and dietary intake have emerged as potential modulators of the autophagy-apoptosis crosstalk. Curcumin, resveratrol, quercetin, berberine, and epigallocatechin gallate are known to have the ability to restore apoptotic signaling, block pro-survival autophagy, and sensitize ovarian cancer cells to chemotherapy through the regulation of key pathways including PI3K/AKT/mTOR, AMPK, MAPK, p53, and Bcl-2 family proteins. In this review, we provide an updated understanding of the molecular mechanisms through which bioactive natural products modulate autophagy–apoptosis crosstalk in ovarian cancer. We also highlight the translational challenges, therapeutic potential, and future directions for the integration of natural product-based strategies in precision medicine for ovarian cancer. Full article
(This article belongs to the Special Issue Autophagy, Apoptosis and Cancer: 2025 Update)
Show Figures

Figure 1

20 pages, 1788 KB  
Review
Normalizing the Tumor Microenvironment: A New Frontier in Ovarian Cancer Therapy
by Adam P. Jones, Yanxia Zhao, Bo R. Rueda, Oladapo O. Yeku and Lei Xu
Int. J. Mol. Sci. 2026, 27(2), 939; https://doi.org/10.3390/ijms27020939 - 17 Jan 2026
Viewed by 182
Abstract
Ovarian cancer is one of the deadliest gynecological malignancies, where most patients become clinically symptomatic at advanced stages of disease due to the lack of effective diagnostic screening. Despite recent advances in surgical resection and chemotherapy, recurrent ovarian cancer remains largely refractory to [...] Read more.
Ovarian cancer is one of the deadliest gynecological malignancies, where most patients become clinically symptomatic at advanced stages of disease due to the lack of effective diagnostic screening. Despite recent advances in surgical resection and chemotherapy, recurrent ovarian cancer remains largely refractory to treatment, resulting in poor prognosis. The ovarian cancer tumor microenvironment (TME) is highly abnormal and presents a significant barrier to successful therapy. A combination of abnormal vasculature, desmoplastic extracellular matrix, and aberrantly activated hypoxic and immune-suppressive pathways culminates in promoting tumor growth, dissemination, chemoresistance, and immunosuppression. Whilst immune checkpoint inhibitors have shown success in other cancers, their application in ovarian cancer, particularly at advanced stages, remains limited. In this review, we discussed the application of tumor extracellular matrix normalizing therapies in preclinical models of advanced ovarian cancer, and their synergistic benefit to chemotherapy and immunotherapy. Collectively, these insights underscore TME normalization as a promising therapeutic strategy with the potential to improve ovarian cancer management. Full article
(This article belongs to the Special Issue Gynecologic Oncology: Tumor Microenvironment and Novel Therapeutics)
Show Figures

Figure 1

30 pages, 5466 KB  
Article
P-Element-Induced Wimpy Testis (PIWI)-Interacting RNA-823/PIWIL1/DNMT3B/CDH1 as Potential Axis to Drive EMT, Stemness, and Tumor Aggressiveness in Ovarian Cancer Tissue Samples: An Integrative Computational and Clinical Insights
by Fatma H. Shaker, Eman F. Sanad, Nader M. Ibrahim, Hesham Elghazaly, Shih-Min Hsia and Nadia M. Hamdy
Int. J. Mol. Sci. 2026, 27(2), 823; https://doi.org/10.3390/ijms27020823 - 14 Jan 2026
Viewed by 101
Abstract
Ovarian cancer (OC) remains the leading cause of death among gynecologic cancers. Most women diagnosed with OC at advanced stages eventually develop relapse and chemoresistance, leading to poor clinical outcomes. While piRNAs have emerged as critical regulators of gene expression and tumor biology, [...] Read more.
Ovarian cancer (OC) remains the leading cause of death among gynecologic cancers. Most women diagnosed with OC at advanced stages eventually develop relapse and chemoresistance, leading to poor clinical outcomes. While piRNAs have emerged as critical regulators of gene expression and tumor biology, their specific roles in OC remain to be fully elucidated. This study integrated clinical and computational analyses to investigate the expression pattern and functional relevance of P-element-induced wimpy testis (PIWI)-interacting RNA-823 (piR-823) and its associated protein piwi-like RNA-mediated gene silencing 1 (PIWIL1)/DNA methyltransferase 3B (DNMT3B)/E-cadherin (CDH1) axis in OC tissues from 40 patients, with 20 non-cancer control samples. Expression profiling was performed using qPCR on OC and normal ovarian tissues, followed by correlation and regression analyses. Public databases, including GEPIA, TNM plot, and MethBank, were explored to validate gene expression, methylation status, and pathway enrichment. Our results revealed that piR-823, PIWIL1, and DNMT3B were significantly upregulated in OC tissues (p < 0.001, p = 0.009, and p < 0.001, respectively), and they correlated positively with each other and inversely with CDH1 expression. CDH2, OCT4, and NANOG were significantly upregulated (p = 0.011, p = 0.03, and p < 0.001, respectively), whereas CDH1 expression was significantly downregulated (p < 0.001) in OC tissues. In silico analyses supported DNMT3B-mediated CDH1 promoter methylation, epithelial–mesenchymal transition (EMT), and stemness pathway enrichment. Our integrated computational and clinical analyses indicate that the piR-823/PIWIL1/DNMT3B/CDH1 axis is a putative epigenetic regulator of EMT and cancer stemness in ovarian cancer. Additionally, piR-823 may serve as a promising prognostic biomarker and therapeutic target, offering novel insights into OC pathogenesis and treatment. Full article
(This article belongs to the Section Biochemistry)
Show Figures

Figure 1

23 pages, 18920 KB  
Article
Integrated Analyses Identify CDH2 as a Hub Gene Associated with Cisplatin Resistance and Prognosis in Ovarian Cancer
by Jun-Yi Xu, Mao-Qi Tian, Rui Yang, Zi-Xuan Li, Zi-Heng Lin, Yu-Fei Wang, Yu-Hang Chu, Wei-Ning Sun and Ya-Mei Wang
Int. J. Mol. Sci. 2026, 27(2), 713; https://doi.org/10.3390/ijms27020713 - 10 Jan 2026
Viewed by 276
Abstract
Ovarian cancer (OC), the third most common gynecologic malignancy, is characterized by high mortality largely driven by chemotherapy resistance, leading to recurrence and metastasis. Using transcriptomic data from GSE73935, we constructed a weighted gene co-expression network and identified eight hub genes (IGF1R [...] Read more.
Ovarian cancer (OC), the third most common gynecologic malignancy, is characterized by high mortality largely driven by chemotherapy resistance, leading to recurrence and metastasis. Using transcriptomic data from GSE73935, we constructed a weighted gene co-expression network and identified eight hub genes (IGF1R, CDH2, PDGFRA, CDKN1A, SHC1, SPP1, CAV1 and FGF18) associated with cisplatin resistance, among which CDH2 emerged as the most clinically relevant candidate. CDH2 demonstrated moderate diagnostic potential (AUC = 0.792) and was markedly upregulated in cisplatin-resistant A2780/CP70 cells. Independent validation using clinical single-cell RNA-seq data (GSE211956) confirmed its selective enrichment in resistant tumor cell subpopulations. Gene set enrichment analysis linked elevated CDH2 expression to p53 signaling, DNA replication, nucleotide excision repair, and Toll-like receptor pathways, with qPCR supporting upregulation of key downstream genes in resistant cells. Immune deconvolution further indicated that high CDH2 expression correlated with increased infiltration of NK cells, Tregs, macrophages, and neutrophils, and immunohistochemistry verified CDH2 overexpression in cisplatin-resistant tissues. In addition, virtual screening and drug sensitivity profiling identified several FDA-approved agents with potential relevance to CDH2-associated drug response. These findings indicate that CDH2 may serve as a candidate marker associated with cisplatin response in OC, and its association with immune cell infiltration provides further insight into mechanisms potentially underlying chemoresistance. Full article
(This article belongs to the Section Molecular Pathology, Diagnostics, and Therapeutics)
Show Figures

Figure 1

19 pages, 590 KB  
Article
A Novel Approach to Reducing Chemoresistance in Advanced Ovarian Cancer: The Effect of Itraconazole—A Single-Institution Randomized Placebo-Controlled Trial
by Ahmed E. S. Besheir, Sahar M. El-Hagar, Hesham A. Tawfik and Tarek M. Mostafa
Curr. Oncol. 2026, 33(1), 21; https://doi.org/10.3390/curroncol33010021 - 31 Dec 2025
Viewed by 287
Abstract
Background: The five-year survival rate of patients with ovarian cancer remains less than 50%, secondary to chemotherapy resistance. Purpose: This study aims to evaluate the effects of itraconazole as a supplementary treatment with paclitaxel and carboplatin on malignancy response and in preventing the [...] Read more.
Background: The five-year survival rate of patients with ovarian cancer remains less than 50%, secondary to chemotherapy resistance. Purpose: This study aims to evaluate the effects of itraconazole as a supplementary treatment with paclitaxel and carboplatin on malignancy response and in preventing the initial development of chemoresistance in chemotherapy-naïve patients with advanced ovarian epithelial cancer. Method: This randomized placebo-controlled double-blind study involved 60 chemotherapy-naïve patients with advanced epithelial ovarian malignancy who were randomized into two arms; the placebo and itraconazole groups. The placebo group received six chemotherapy cycles and four inactive capsules, while the itraconazole group received six chemotherapy cycles and 400 mg oral itraconazole for five days per cycle. Results: Following completion of six chemotherapy cycles and when contrasted with the control arm, the itraconazole arm demonstrated statistically significant improvements in tumor response. The objective response rate was 80% in the itraconazole group compared with 47% in the placebo group (p = 0.015), while the disease control rate was 100% versus 80%, respectively (p = 0.023). The median progression-free survival (PFS), defined as the time point at which 50% of patients experienced disease progression or death, was 13.5 months for the overall study population. PFS was evaluated as a fixed-time endpoint at 18 months following completion of chemotherapy for the overall study population. Progression-free survival was significantly improved in the itraconazole group, with 70% of patients remaining progression-free compared with 26.7% in the placebo group (p = 0.001). Also, the itraconazole group produced significant declines in the serum levels of CA-125 (p = 0.005) and p-glycoprotein (p = 0.042) with significant elevation in VEGFR-2 (p = 0.006) as compared to the control group. Itraconazole was safe and its use was associated with a significant improvement in the quality of life (QOL). Conclusions: Itraconazole could represent a promising add-on therapy to enhance tumor response to chemotherapy in patients with ovarian cancer. Full article
(This article belongs to the Section Gynecologic Oncology)
Show Figures

Graphical abstract

47 pages, 10163 KB  
Review
Nanomedicine in Ovarian Cancer: Advances in Imaging, Targeted Delivery, and Theranostic Therapeutic Platforms
by Dorota Bartusik-Aebisher, Izabella Wilk and David Aebisher
Cancers 2026, 18(1), 86; https://doi.org/10.3390/cancers18010086 - 27 Dec 2025
Viewed by 668
Abstract
Ovarian cancer continues to be the most lethal gynaecological malignancy, principally due to its late-stage diagnosis, extensive peritoneal dissemination, chemoresistance, and limitations of current imaging and therapeutic strategies. By optimising pharmacokinetics, refining tumour-selective drug delivery, and supporting high-resolution, multimodal imaging, nanomedicine offers a [...] Read more.
Ovarian cancer continues to be the most lethal gynaecological malignancy, principally due to its late-stage diagnosis, extensive peritoneal dissemination, chemoresistance, and limitations of current imaging and therapeutic strategies. By optimising pharmacokinetics, refining tumour-selective drug delivery, and supporting high-resolution, multimodal imaging, nanomedicine offers a versatile platform to address these limitations. In this review, current progress across lipid-based, polymeric, inorganic, hybrid, and biomimetic nanocarriers is synthesised, emphasising how tailored physiochemical properties, surface functionalisation, and stimuli-responsive designs can improve tumour localisation, surmount stromal and ascetic barriers, and enable controlled drug release. Concurrently, significant advancement in imaging nanoprobes, including magnetic resonance imaging (MRI), positron emission tomography (PET)/single-photon emission computed tomography (SPECT), optical, near-infrared imaging (NIR), ultrasound, and photoacoustic systems, has evolved early lesion detection, intraoperative guidance, and quantitative monitoring of treatment. Diagnosis and therapy are further integrated within single platforms by emerging theranostic constructs, encouraging real-time visualisation of drug distribution and treatment response. Additionally, immune-nanomedicine, intraperitoneal depot systems, and nucleic acid-centred nanotherapies offer promising strategies to address immune suppression and molecular resistance in advanced ovarian cancer. In spite of noteworthy achievements, clinical translation is limited by complex manufacturing requirements, challenges with safety and stability, and restricted patient stratification. To unlock the full clinical potential of nanotechnology in ovarian cancer management, constant innovation in scalable design, regulatory standardisation, and integration of precision biomarkers will be necessary. Full article
(This article belongs to the Section Methods and Technologies Development)
Show Figures

Graphical abstract

20 pages, 3147 KB  
Article
Network Pharmacology and Molecular Docking Identify Medicarpin as a Potent CASP3 and ESR1 Binder Driving Apoptotic and Hormone-Dependent Anticancer Activity
by Yanisa Rattanapan, Sirinya Sitthirak, Aman Tedasen, Thitinat Duangchan, Hasaya Dokduang, Nawanwat C. Pattaranggoon, Krittamate Saisuwan and Takol Chareonsirisuthigul
Int. J. Mol. Sci. 2026, 27(1), 174; https://doi.org/10.3390/ijms27010174 - 23 Dec 2025
Viewed by 452
Abstract
Ovarian cancer (OC) remains one of the most lethal gynecologic malignancies due to late diagnosis, rapid progression, and frequent chemoresistance. Despite advances in targeted therapy, durable responses are uncommon, underscoring the need for novel multitarget agents capable of modulating key oncogenic networks. Medicarpin, [...] Read more.
Ovarian cancer (OC) remains one of the most lethal gynecologic malignancies due to late diagnosis, rapid progression, and frequent chemoresistance. Despite advances in targeted therapy, durable responses are uncommon, underscoring the need for novel multitarget agents capable of modulating key oncogenic networks. Medicarpin, a natural pterocarpan phytoalexin, exhibits diverse pharmacological activities; however, its molecular mechanisms in OC are poorly defined. This study employed an integrative in silico framework combining network pharmacology, pathway enrichment, molecular docking, and survival analysis to elucidate medicarpin’s therapeutic landscape in OC. A total of 107 overlapping targets were identified, resulting in a dense protein–protein interaction network enriched in kinase-mediated and apoptotic signaling pathways. Ten hub genes were emphasized: CASP3, ESR1, mTOR, PIK3CA, CCND1, GSK3B, CDK4, PARP1, CHEK1, and ABL1. Gene Ontology and KEGG analyses demonstrated substantial enrichment in the PI3K–Akt/mTOR and prolactin signaling pathways. Docking revealed the stable binding of medicarpin to CASP3 (−6.13 kcal/mol) and ESR1 (−7.68 kcal/mol), supporting its dual regulation of hormonal and apoptotic processes. Although CASP3 and ESR1 expression alone lacked prognostic significance, their network interplay suggests synergistic relevance. Medicarpin exhibits multitarget anticancer potential in OC by modulating kinase-driven and hormone-dependent pathways, warranting further experimental validation. Full article
(This article belongs to the Section Molecular Pharmacology)
Show Figures

Figure 1

20 pages, 2031 KB  
Review
GalNAc-Transferases in Cancer
by Shruthi C. Iyer, Dinesh Kumar Srinivasan and Rajeev Parameswaran
Biomedicines 2026, 14(1), 5; https://doi.org/10.3390/biomedicines14010005 - 19 Dec 2025
Viewed by 469
Abstract
Background/Objectives: The polypeptide N-acetylgalactosaminyltransferase (GALNT) family initiates mucin-type O-glycosylation, a post-translational modification that plays a pivotal role in cellular signaling, adhesion, and immune evasion. Dysregulated GALNT expression has been increasingly implicated in carcinogenesis. Methods: We reviewed the literature on the [...] Read more.
Background/Objectives: The polypeptide N-acetylgalactosaminyltransferase (GALNT) family initiates mucin-type O-glycosylation, a post-translational modification that plays a pivotal role in cellular signaling, adhesion, and immune evasion. Dysregulated GALNT expression has been increasingly implicated in carcinogenesis. Methods: We reviewed the literature on the expression, function, and clinical relevance of GALNT isoforms across various cancers, with a focus on their mechanistic roles, biomarker potential, and therapeutic implications. Results: Aberrant GALNT expression is observed in numerous malignancies, including breast, colorectal, gastric, lung, ovarian, and hepatocellular carcinomas. Isoforms such as GALNT1, -T2, -T3, and -T14 contribute to tumorigenesis by modulating the glycosylation of mucins such as Mucin-1 (MUC1), epithelial growth factor receptors (EGFR), and other signaling proteins. These alterations promote cancer cell proliferation, metastasis, epithelial–mesenchymal transition (EMT), and chemoresistance. Deranged GALNT expression is frequently associated with poor prognosis, and certain GALNT genotypes predict treatment response. However, functional redundancy among isoforms poses challenges for selective targeting. Conclusions: Despite their strong potential as modulators of cancer progression, GALNTs face substantial limitations in terms of substrate identification, mechanistic clarity, immune relevance, and therapeutic tractability. Overcoming these challenges requires advanced glycoproteomics, development of isoform-specific tools, and integrated studies across cancer and immunology to fully harness GALNT biology for clinical benefit. Full article
(This article belongs to the Special Issue Role of Glycomics in Health and Diseases)
Show Figures

Graphical abstract

15 pages, 1844 KB  
Article
Lactate Enhances Non-Homologous End Joining Repair and Chemoresistance Through Facilitating XRCC4–LIG4 Complex Assembly in Ovarian Cancer
by Jingyi Lu, Jiayu Zhu, Huanxiao Zhang, Zhou Zhou, Haoyuan Li, Cuimiao Zheng, Xi Huang, Siqi Chen, Chaoyun Pan, Jie Li and Hao Tan
Biomedicines 2025, 13(12), 2949; https://doi.org/10.3390/biomedicines13122949 - 30 Nov 2025
Viewed by 671
Abstract
Background: Non-homologous end joining (NHEJ) is a crucial pathway for repairing DNA double-strand breaks and a key contributor to chemoresistance in cancer. The assembly of the DNA Ligase IV (LIG4)–XRCC4 complex is essential for NHEJ fidelity, however, the regulatory mechanisms governing this [...] Read more.
Background: Non-homologous end joining (NHEJ) is a crucial pathway for repairing DNA double-strand breaks and a key contributor to chemoresistance in cancer. The assembly of the DNA Ligase IV (LIG4)–XRCC4 complex is essential for NHEJ fidelity, however, the regulatory mechanisms governing this complex in cancer remain poorly understood. This study aims to investigate whether and how lactate, a key metabolic byproduct of the Warburg effect, regulates the XRCC4–LIG4 complex and influences chemoresistance. Methods: The functional role of lactate in NHEJ was assessed using DNA repair reporter assays in ovarian cancer cells. Protein–protein interactions were examined through co-immunoprecipitation and pull-down assays. The molecular mechanism of lactate’s action was delineated using a combination of site-directed mutagenesis, in vitro binding assays, and molecular docking. Finally, the physiological relevance of lactate-mediated NHEJ was validated in a preclinical ovarian cancer mouse model treated with cisplatin. Results: We demonstrated that lactate enhances NHEJ repair efficiency and confers resistance to DNA-damaging chemotherapeutics. Mechanistically, lactate directly binds to XRCC4 at key residues, including Y66, E55, and S110, thereby strengthening the XRCC4–LIG4 association. This interaction is independent of protein lactylation. In vivo studies confirmed that lactate-driven NHEJ promotes chemoresistance in ovarian cancer. Conclusions: Our findings reveal lactate as a novel metabolic regulator of the NHEJ pathway by directly allosterically modulating the XRCC4–LIG4 complex. This work establishes a direct molecular link between the Warburg effect and DNA repair-driven chemoresistance, offering new insights into potential therapeutic strategies for ovarian cancer. Full article
(This article belongs to the Special Issue Current Perspectives on Gynecologic Cancers)
Show Figures

Figure 1

11 pages, 484 KB  
Systematic Review
Feasibility of Trastuzumab-Deruxtecan in the Treatment of Ovarian Cancer: A Systematic Review
by Julia Orzelska, Amelia Trzcińska, Natalia Gierulska, Katarzyna Lachowska, Karolina Mazur, Rafał Tarkowski, Iwona Puzio, Ewa Tomaszewska, Anna Kułak and Krzysztof Kułak
J. Clin. Med. 2025, 14(23), 8483; https://doi.org/10.3390/jcm14238483 - 29 Nov 2025
Cited by 1 | Viewed by 915
Abstract
Background/Objectives: The treatment of ovarian cancer (OC), which is predominantly diagnosed in advanced stages, poses a significant challenge to modern gynecologic oncology practice. A significant proportion of patients exhibit chemoresistance, underscoring the need for novel therapeutic interventions. This challenge is further compounded [...] Read more.
Background/Objectives: The treatment of ovarian cancer (OC), which is predominantly diagnosed in advanced stages, poses a significant challenge to modern gynecologic oncology practice. A significant proportion of patients exhibit chemoresistance, underscoring the need for novel therapeutic interventions. This challenge is further compounded by the immunogenic nature of this neoplasm, prompting the exploration of alternative therapies. A notable example is the use of trastuzumab-deruxtecan (T-DXd), an antibody-drug conjugate (ADC), that has demonstrated encouraging outcomes in preliminary studies and has the potential to become a new treatment option. This systematic review aims to prove that. Methods: The Preferred Reporting Items for Systematic Reviews and Meta-Analyses (PRISMA) structure was employed to systematically search the PubMed and Scopus databases from December 2024. Furthermore, authors employed materials from the FDA’s official website and registry of clinical trials that are currently recruiting participants for T-DXd’s studies. Eligible studies included randomized controlled trials and observational studies assessing T-DXd in patients with OC. Outcomes of interest were objective response rate (ORR), median overall survival, adverse effects, and progression-free survival. Data was synthesized narratively. Results: Following a thorough review of available literature, 30 scientific papers were selected for inclusion. A total of 598 patients participated in clinical trials. The most common adverse effects were blurred vision and nausea, generally manageable. The risk of bias was low in most studies. Conclusions: T-DXd shows promising efficacy. A comparison of T-DXd with the ADC currently approved for OC therapy reveals that both demonstrate similar median overall survival and ORRs. However, the drug has exhibited significant adverse effects in breast cancer trials and has been studied on a relatively small number of patients. Therefore, further clinical trials focusing on OC patients are necessary to better assess the safety and efficacy of T-DXd in this population. Full article
(This article belongs to the Section Obstetrics & Gynecology)
Show Figures

Figure 1

19 pages, 1834 KB  
Review
Redox–Amino Acid Metabolic Crosstalk in Ovarian Cancer Stem Cells: Integrating Metabolic Reprogramming, Signaling, and the Tumor Microenvironment
by Dan Liu, Huawei Yi and Cunjian Yi
Antioxidants 2025, 14(12), 1413; https://doi.org/10.3390/antiox14121413 - 27 Nov 2025
Viewed by 835
Abstract
Ovarian cancer stem cells (OCSCs) possess stemness; differentiation capacity; and tolerance to oxidative, metabolic, and therapeutic stress, driving recurrence and chemoresistance. Emerging evidence highlights a synergistic interplay between redox homeostasis and amino acid metabolism in maintaining stemness and treatment resistance. This review integrates [...] Read more.
Ovarian cancer stem cells (OCSCs) possess stemness; differentiation capacity; and tolerance to oxidative, metabolic, and therapeutic stress, driving recurrence and chemoresistance. Emerging evidence highlights a synergistic interplay between redox homeostasis and amino acid metabolism in maintaining stemness and treatment resistance. This review integrates redox regulation, amino acid metabolic reprogramming, and tumor microenvironment (TME) signals into a unified “redox–amino acid–TME” framework. OCSCs balance signal transduction and antioxidant defense by fine-tuning reactive oxygen species (ROS) levels. Glutamine, serine/glycine, and sulfur amino acid metabolism collectively generate NADPH and glutathione, sustaining the GPX4/TRX antioxidant systems and suppressing ferroptosis. Branched-chain amino acid (BCAA)–mTOR and tryptophan (Trp)–aryl hydrocarbon receptor (AhR) axes couple amino acid sensing to redox signaling, stabilizing the stem-like phenotype. Under TME stress, including hypoxia, acidity, and nutrient competition, exosomes and stromal components reinforce stemness and immune evasion through metabolic and redox crosstalk. Therapeutically, targeting glutamine metabolism (ASCT2/GLS), serine biosynthesis (PHGDH/SHMT), or antioxidant defenses (xCT/GPX4) disrupts reducing power, increases oxidative stress, and enhances the efficacy of chemotherapy, PARP inhibition, and immunotherapy. Biomarkers such as xCT/GPX4 expression, PHGDH levels, Nrf2 activity, and GSH/NADPH ratios may guide patient stratification and response prediction. Overall, understanding the redox–amino acid metabolic network provides a mechanistic basis and translational opportunities for precision metabolic therapies in ovarian cancer. Full article
Show Figures

Figure 1

Back to TopTop