Normalizing the Tumor Microenvironment: A New Frontier in Ovarian Cancer Therapy
Abstract
1. Introduction
2. The Composition and Function of the Extracellular Matrix on Ovarian Cancer Development, Metastasis, and Chemoresistance
3. Transforming Growth Factor (TGF)-β Inhibition for Ovarian Cancer
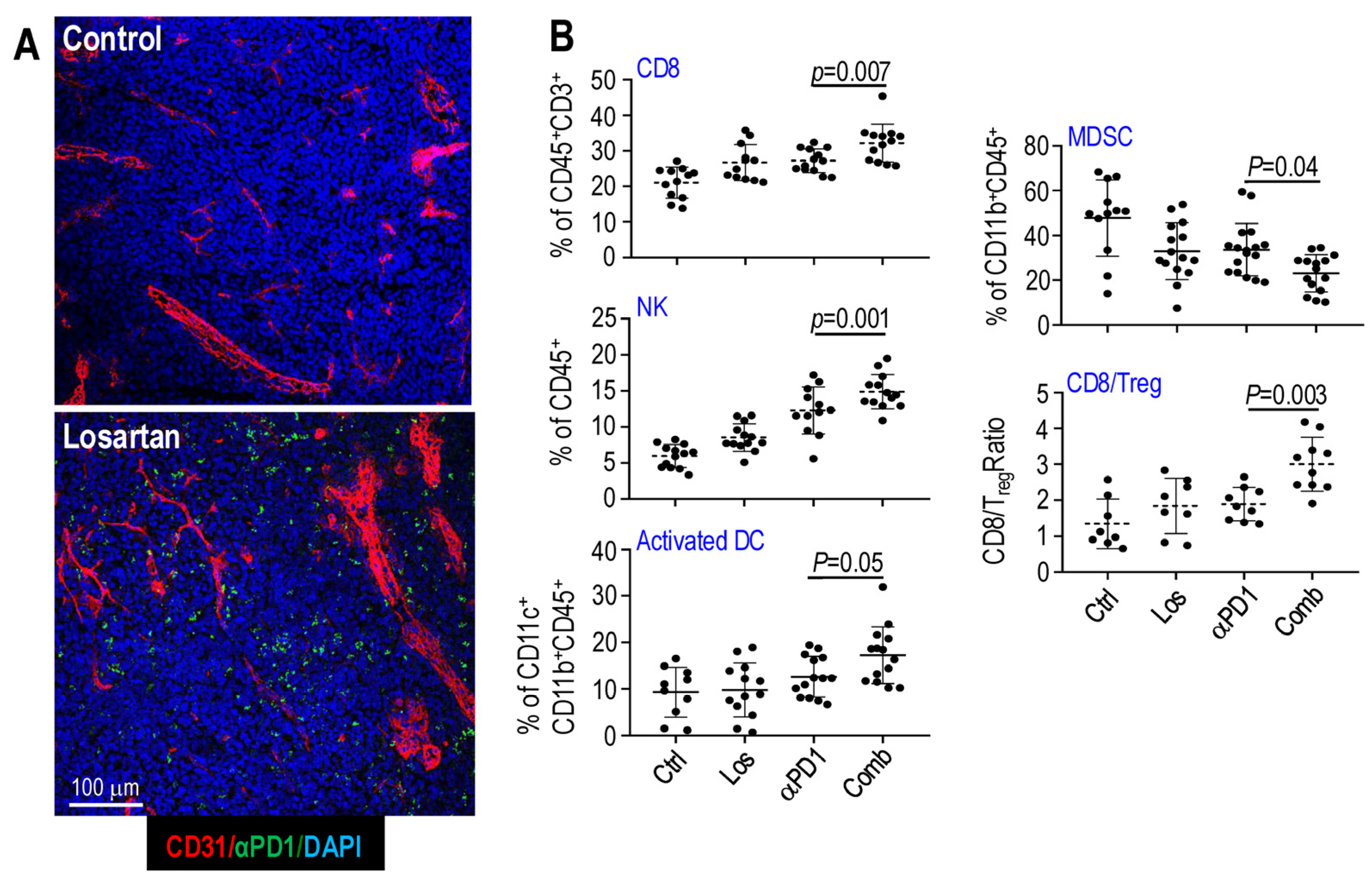
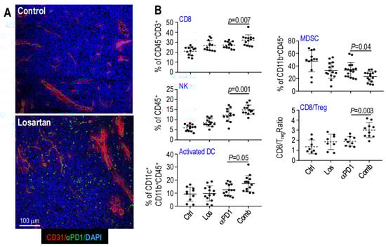
4. Extracellular Matrix Normalization Through Losartan
5. Conclusions
- Collagens, particularly COL1 and COL6, are upregulated in primary and metastatic tumors, stiffen the matrix, enhance cell adhesion, and promote survival signaling, contributing to platinum and taxane resistance.
- Fibronectin interacts with integrins and L1CAM to support tumorsphere formation, EMT, anoikis resistance, mesothelial attachment, and activation of pro-survival Akt and survivin pathways, thereby facilitating invasion and chemoresistance.
- Proteoglycans, such as versican, form hydrated pericellular matrices in combination with hyaluronic acid that promote migration, adhesion, and resistance to mechanical stress while activating CD44-mediated signaling, ABC transporter expression, and stemness pathways like Nanog/STAT3, supporting multi-drug resistance.
- Heparan sulfate proteoglycans, including syndecans and perlecan, regulate growth factor bioavailability, cell–ECM adhesion, and drug penetration, sustaining pro-survival and angiogenic signaling under chemotherapy.
- ECM-remodeling enzymes such as ADAMTS5 and LOX mediate ECM cleavage, collagen crosslinking, and matrix stiffening, thereby promoting invasion, metastatic colonization, and chemoresistance.
- Laminin α5 supports proliferation and metastasis via Notch signaling, while interactions with adipocyte-derived factors and mesenchymal stem cells amplify ECM remodeling, EMT plasticity, and metastatic behavior.
Author Contributions
Funding
Institutional Review Board Statement
Informed Consent Statement
Data Availability Statement
Acknowledgments
Conflicts of Interest
Abbreviations
| ABC | ATP-binding cassette |
| ABCG1 | ABC sub-family G member 1 |
| ACE | Angiotensin-converting enzyme |
| ADAMTS5 | A disintegrin and metalloproteinase with thrombospondin motifs 5 |
| ALDH1A1 | Aldehyde dehydrogenase 1A1 |
| AngII | Angiotensin II |
| ARB | Angiotensin II type I receptor blocker |
| AT1 | Angiotensin I |
| CAF | Cancer-associated fibroblast |
| CSPG | Chondroitin sulfate proteoglycan |
| CTR1 | Copper transporter 1 |
| ECM | Extracellular matrix |
| ECM1 | Extracellular matrix protein 1 |
| EGF | Epidermal growth factor |
| EMT | Epithelial-to-mesenchymal transition |
| FAK | Focal adhesion kinase |
| G-CSF | Granulocyte colony-stimulating factor |
| HIF | Hypoxia-inducible factor |
| HRD | Homologous recombination-deficient |
| HSGOC | High-grade serous ovarian cancer |
| HSPG | Heparan sulfate proteoglycan |
| ICI | Immune checkpoint inhibitor |
| IGF-1 | Insulin-like growth factor-1 |
| IL | Interleukin |
| L1CAM | L1 cell adhesion molecule |
| LOX | Lysyl oxidase |
| MCP-1 | Monocyte chemoattractant protein-1 |
| MDR1 | Multi-drug resistance protein 1 |
| MDSC | Myeloid-derived suppressor cell |
| MET | Mesenchymal-to-epithelial transition |
| NK | Natural killer cell |
| OC | Ovarian cancer |
| PARP | Poly ADP-ribose polymerase |
| PD-L1 | Programmed death-ligand 1 |
| PDGFRβ | Platelet-derived growth factor beta |
| RAS | Renin–angiotensin system |
| sTβRII | Soluble TGF-β receptor II |
| TAM | Tumor-associated macrophage |
| TGF-β | Transforming growth factor beta |
| TGFBR2 | Type II TGF-β receptor |
| THBS-1 | Thrombospondin-1 |
| TIL | Tumor-infiltrating lymphocytes |
| TME | Tumor microenvironment |
| Treg | Regulatory T-cell |
| VEGF | Vascular endothelial growth factor |
| YAP | Yes-associated protein |
References
- Siegel, R.L.; Kratzer, T.B.; Giaquinto, A.N.; Sung, H.; Jemal, A. Cancer Statistics, 2025. CA Cancer J. Clin. 2025, 75, 10–45. [Google Scholar] [CrossRef] [PubMed]
- Wang, L.; Wang, X.; Zhu, X.; Zhong, L.; Jiang, Q.; Wang, Y.; Tang, Q.; Li, Q.; Zhang, C.; Wang, H.; et al. Drug Resistance in Ovarian Cancer: From Mechanism to Clinical Trial. Mol. Cancer 2024, 23, 66. [Google Scholar] [CrossRef]
- Schettini, F.; Venturini, S.; Giuliano, M.; Lambertini, M.; Pinato, D.J.; Onesti, C.E.; De Placido, P.; Harbeck, N.; Lüftner, D.; Denys, H.; et al. Multiple Bayesian Network Meta-Analyses to Establish Therapeutic Algorithms for Metastatic Triple Negative Breast Cancer. Cancer Treat. Rev. 2022, 111, 102468. [Google Scholar] [CrossRef]
- Zhou, Y.; Xu, J. Impact of PARP Inhibitors on Progression-Free Survival in Platinum-Sensitive Recurrent Epithelial Ovarian Cancer: A Retrospective Analysis. World J. Surg. Oncol. 2024, 22, 276. [Google Scholar] [CrossRef] [PubMed]
- Wang, Y.; Duval, A.J.; Adli, M.; Matei, D. Biology-Driven Therapy Advances in High-Grade Serous Ovarian Cancer. J. Clin. Investig. 2024, 134, e174013. [Google Scholar] [CrossRef]
- Richardson, D.L.; Eskander, R.N.; O’Malley, D.M. Advances in Ovarian Cancer Care and Unmet Treatment Needs for Patients With Platinum Resistance: A Narrative Review. JAMA Oncol. 2023, 9, 851–859. [Google Scholar] [CrossRef] [PubMed]
- Son, B.; Lee, S.; Youn, H.; Kim, E.; Kim, W.; Youn, B. The Role of Tumor Microenvironment in Therapeutic Resistance. Oncotarget 2017, 8, 3933–3945. [Google Scholar] [CrossRef]
- de Visser, K.E.; Joyce, J.A. The Evolving Tumor Microenvironment: From Cancer Initiation to Metastatic Outgrowth. Cancer Cell 2023, 41, 374–403. [Google Scholar] [CrossRef]
- Siemann, D.W. The Unique Characteristics of Tumor Vasculature and Preclinical Evidence for Its Selective Disruption by Tumor-Vascular Disrupting Agents. Cancer Treat. Rev. 2011, 37, 63–74. [Google Scholar] [CrossRef]
- Chen, Z.; Han, F.; Du, Y.; Shi, H.; Zhou, W. Hypoxic Microenvironment in Cancer: Molecular Mechanisms and Therapeutic Interventions. Signal Transduct. Target. Ther. 2023, 8, 70. [Google Scholar] [CrossRef]
- Stylianopoulos, T.; Munn, L.L.; Jain, R.K. Reengineering the Tumor Vasculature: Improving Drug Delivery and Efficacy. Trends Cancer 2018, 4, 258–259. [Google Scholar] [CrossRef]
- Tormoen, G.W.; Crittenden, M.R.; Gough, M.J. Role of the Immunosuppressive Microenvironment in Immunotherapy. Adv. Radiat. Oncol. 2018, 3, 520–526. [Google Scholar] [CrossRef]
- Henke, E.; Nandigama, R.; Ergün, S. Extracellular Matrix in the Tumor Microenvironment and Its Impact on Cancer Therapy. Front. Mol. Biosci. 2019, 6, 160. [Google Scholar] [CrossRef]
- Sleeboom, J.J.F.; van Tienderen, G.S.; Schenke-Layland, K.; van der Laan, L.J.W.; Khalil, A.A.; Verstegen, M.M.A. The Extracellular Matrix as Hallmark of Cancer and Metastasis: From Biomechanics to Therapeutic Targets. Sci. Transl. Med. 2024, 16, eadg3840. [Google Scholar] [CrossRef]
- Pinter, M.; Jain, R.K. Targeting the Renin-Angiotensin System to Improve Cancer Treatment: Implications for Immunotherapy. Sci. Transl. Med. 2017, 9, eaan5616. [Google Scholar] [CrossRef]
- Michel, M.C.; Foster, C.; Brunner, H.R.; Liu, L. A Systematic Comparison of the Properties of Clinically Used Angiotensin II Type 1 Receptor Antagonists. Pharmacol. Rev. 2013, 65, 809–848. [Google Scholar] [CrossRef]
- Ino, K.; Shibata, K.; Kajiyama, H.; Yamamoto, E.; Nagasaka, T.; Nawa, A.; Nomura, S.; Kikkawa, F. Angiotensin II Type 1 Receptor Expression in Ovarian Cancer and Its Correlation with Tumour Angiogenesis and Patient Survival. Br. J. Cancer 2006, 94, 552–560. [Google Scholar] [CrossRef] [PubMed]
- Song, L.; Zhang, S.-L.; Bai, K.-H.; Yang, J.; Xiong, H.-Y.; Li, X.; Liu, T.; Liu, H.-R. Serum Agonistic Autoantibodies against Type-1 Angiotensin II Receptor Titer in Patients with Epithelial Ovarian Cancer: A Potential Role in Tumor Cell Migration and Angiogenesis. J. Ovarian Res. 2013, 6, 22. [Google Scholar] [CrossRef]
- Diop-Frimpong, B.; Chauhan, V.P.; Krane, S.; Boucher, Y.; Jain, R.K. Losartan Inhibits Collagen I Synthesis and Improves the Distribution and Efficacy of Nanotherapeutics in Tumors. Proc. Natl. Acad. Sci. USA 2011, 108, 2909–2914. [Google Scholar] [CrossRef] [PubMed]
- Chauhan, V.P.; Martin, J.D.; Liu, H.; Lacorre, D.A.; Jain, S.R.; Kozin, S.V.; Stylianopoulos, T.; Mousa, A.S.; Han, X.; Adstamongkonkul, P.; et al. Angiotensin Inhibition Enhances Drug Delivery and Potentiates Chemotherapy by Decompressing Tumour Blood Vessels. Nat. Commun. 2013, 4, 2516. [Google Scholar] [CrossRef]
- Boucher, Y.; Posada, J.M.; Subudhi, S.; Kumar, A.S.; Rosario, S.R.; Gu, L.; Kumra, H.; Mino-Kenudson, M.; Talele, N.P.; Duda, D.G.; et al. Addition of Losartan to FOLFIRINOX and Chemoradiation Reduces Immunosuppression-Associated Genes, Tregs, and FOXP3+ Cancer Cells in Locally Advanced Pancreatic Cancer. Clin. Cancer Res. 2023, 29, 1605–1619. [Google Scholar] [CrossRef]
- Murphy, J.E.; Wo, J.Y.; Ryan, D.P.; Clark, J.W.; Jiang, W.; Yeap, B.Y.; Drapek, L.C.; Ly, L.; Baglini, C.V.; Blaszkowsky, L.S.; et al. Total Neoadjuvant Therapy with FOLFIRINOX in Combination With Losartan Followed by Chemoradiotherapy for Locally Advanced Pancreatic Cancer: A Phase 2 Clinical Trial. JAMA Oncol. 2019, 5, 1020–1027. [Google Scholar] [CrossRef]
- Samrao, D.; Wang, D.; Ough, F.; Lin, Y.G.; Liu, S.; Menesses, T.; Yessaian, A.; Turner, N.; Pejovic, T.; Mhawech-Fauceglia, P. Histologic Parameters Predictive of Disease Outcome in Women with Advanced Stage Ovarian Carcinoma Treated with Neoadjuvant Chemotherapy. Transl. Oncol. 2012, 5, 469–474. [Google Scholar] [CrossRef] [PubMed]
- Beyazit, F.; Ayhan, S.; Celik, H.T.; Gungor, T. Assessment of Serum Angiotensin-Converting Enzyme in Patients with Epithelial Ovarian Cancer. Arch. Gynecol. Obstet. 2015, 292, 415–420. [Google Scholar] [CrossRef]
- Zhao, Y.; Cao, J.; Melamed, A.; Worley, M.; Gockley, A.; Jones, D.; Nia, H.T.; Zhang, Y.; Stylianopoulos, T.; Kumar, A.S.; et al. Losartan Treatment Enhances Chemotherapy Efficacy and Reduces Ascites in Ovarian Cancer Models by Normalizing the Tumor Stroma. Proc. Natl. Acad. Sci. USA 2019, 116, 2210–2219. [Google Scholar] [CrossRef]
- Nadiarnykh, O.; LaComb, R.B.; Brewer, M.A.; Campagnola, P.J. Alterations of the Extracellular Matrix in Ovarian Cancer Studied by Second Harmonic Generation Imaging Microscopy. BMC Cancer 2010, 10, 94. [Google Scholar] [CrossRef] [PubMed]
- Pietilä, E.A.; Gonzalez-Molina, J.; Moyano-Galceran, L.; Jamalzadeh, S.; Zhang, K.; Lehtinen, L.; Turunen, S.P.; Martins, T.A.; Gultekin, O.; Lamminen, T.; et al. Co-Evolution of Matrisome and Adaptive Adhesion Dynamics Drives Ovarian Cancer Chemoresistance. Nat. Commun. 2021, 12, 3904. [Google Scholar] [CrossRef] [PubMed]
- Pearce, O.M.T.; Delaine-Smith, R.M.; Maniati, E.; Nichols, S.; Wang, J.; Böhm, S.; Rajeeve, V.; Ullah, D.; Chakravarty, P.; Jones, R.R.; et al. Deconstruction of a Metastatic Tumor Microenvironment Reveals a Common Matrix Response in Human Cancers. Cancer Discov. 2018, 8, 304–319. [Google Scholar] [CrossRef]
- Krawiec, A.; Pietrasik, J.; Pietrasik, Z.; Mikuła-Pietrasik, J.; Książek, K. Unveiling the Role of Extracellular Matrix Elements and Regulators in Shaping Ovarian Cancer Growth and Metastasis. Cell. Signal. 2025, 132, 111843. [Google Scholar] [CrossRef]
- Paoli, P.; Giannoni, E.; Chiarugi, P. Anoikis Molecular Pathways and Its Role in Cancer Progression. Biochim. Biophys. Acta 2013, 1833, 3481–3498. [Google Scholar] [CrossRef]
- Al Habyan, S.; Kalos, C.; Szymborski, J.; McCaffrey, L. Multicellular Detachment Generates Metastatic Spheroids during Intra-Abdominal Dissemination in Epithelial Ovarian Cancer. Oncogene 2018, 37, 5127–5135. [Google Scholar] [CrossRef] [PubMed]
- Casey, R.C.; Burleson, K.M.; Skubitz, K.M.; Pambuccian, S.E.; Oegema, T.R.; Ruff, L.E.; Skubitz, A.P. Beta 1-Integrins Regulate the Formation and Adhesion of Ovarian Carcinoma Multicellular Spheroids. Am. J. Pathol. 2001, 159, 2071–2080. [Google Scholar] [CrossRef] [PubMed]
- Doberstein, K.; Spivak, R.; Reavis, H.D.; Hooda, J.; Feng, Y.; Kroeger, P.T.; Stuckelberger, S.; Mills, G.B.; Devins, K.M.; Schwartz, L.E.; et al. L1CAM Is Required for Early Dissemination of Fallopian Tube Carcinoma Precursors to the Ovary. Commun. Biol. 2022, 5, 1362. [Google Scholar] [CrossRef]
- Gendrau-Sanclemente, N.; Figueras, A.; Gracova, K.; Lahiguera, Á.; Alsina-Sanchís, E.; Marín-Jiménez, J.A.; Vidal, A.; Matias-Guiu, X.; Fernandez-Gonzalez, S.; Barahona, M.; et al. Ovarian Cancer Relies on the PDGFRβ-Fibronectin Axis for Tumorsphere Formation and Metastatic Spread. Mol. Oncol. 2024, 18, 136–155. [Google Scholar] [CrossRef]
- Micek, H.M.; Rosenstock, L.; Ma, Y.; Hielsberg, C.; Montemorano, L.; Gari, M.K.; Ponik, S.M.; Kreeger, P.K. Model of Collective Detachment in High-Grade Serous Ovarian Cancer Demonstrates That Tumor Spheroids Produce ECM to Support Metastatic Processes. APL Bioeng. 2023, 7, 016111. [Google Scholar] [CrossRef]
- Dongre, A.; Weinberg, R.A. New Insights into the Mechanisms of Epithelial-Mesenchymal Transition and Implications for Cancer. Nat. Rev. Mol. Cell Biol. 2019, 20, 69–84. [Google Scholar] [CrossRef]
- Klymenko, Y.; Kim, O.; Stack, M.S. Complex Determinants of Epithelial: Mesenchymal Phenotypic Plasticity in Ovarian Cancer. Cancers 2017, 9, 104. [Google Scholar] [CrossRef]
- Burleson, K.M.; Hansen, L.K.; Skubitz, A.P.N. Ovarian Carcinoma Spheroids Disaggregate on Type I Collagen and Invade Live Human Mesothelial Cell Monolayers. Clin. Exp. Metastasis 2004, 21, 685–697. [Google Scholar] [CrossRef]
- Loret, N.; Denys, H.; Tummers, P.; Berx, G. The Role of Epithelial-to-Mesenchymal Plasticity in Ovarian Cancer Progression and Therapy Resistance. Cancers 2019, 11, 838. [Google Scholar] [CrossRef] [PubMed]
- Rafehi, S.; Ramos Valdes, Y.; Bertrand, M.; McGee, J.; Préfontaine, M.; Sugimoto, A.; DiMattia, G.E.; Shepherd, T.G. TGFβ Signaling Regulates Epithelial-Mesenchymal Plasticity in Ovarian Cancer Ascites-Derived Spheroids. Endocr. Relat. Cancer 2016, 23, 147–159. [Google Scholar] [CrossRef]
- Fogg, K.C.; Renner, C.M.; Christian, H.; Walker, A.; Marty-Santos, L.; Khan, A.; Olson, W.R.; Parent, C.; O’Shea, A.; Wellik, D.M.; et al. Ovarian Cells Have Increased Proliferation in Response to Heparin-Binding Epidermal Growth Factor as Collagen Density Increases. Tissue Eng. Part A 2020, 26, 747–758. [Google Scholar] [CrossRef]
- Nieman, K.M.; Kenny, H.A.; Penicka, C.V.; Ladanyi, A.; Buell-Gutbrod, R.; Zillhardt, M.R.; Romero, I.L.; Carey, M.S.; Mills, G.B.; Hotamisligil, G.S.; et al. Adipocytes Promote Ovarian Cancer Metastasis and Provide Energy for Rapid Tumor Growth. Nat. Med. 2011, 17, 1498–1503. [Google Scholar] [CrossRef]
- Simão, V.A.; Floriano, J.F.; Cesário, R.C.; Tonon, K.d.S.; de Oliveira, L.R.C.; Delella, F.K.; Almeida, F.; dos Santos, L.D.; Seiva, F.R.F.; de Campos Zuccari, D.A.P.; et al. Extracellular Signaling Molecules from Adipose-Derived Stem Cells and Ovarian Cancer Cells Induce a Hybrid Epithelial-Mesenchymal Phenotype in a Bidirectional Interaction. Cells 2025, 14, 374. [Google Scholar] [CrossRef]
- Diao, B.; Sun, C.; Yu, P.; Zhao, Z.; Yang, P. LAMA5 Promotes Cell Proliferation and Migration in Ovarian Cancer by Activating Notch Signaling Pathway. FASEB J. 2023, 37, e23109. [Google Scholar] [CrossRef] [PubMed]
- Kramer, M.; Criswell, A.; Marzette, K.; Cutcliffe, E.; Sewell-Loftin, M.K. Strain and Hyaluronic Acid Interact to Regulate Ovarian Cancer Cell Proliferation, Migration, and Drug Resistance. Mechanobiol. Med. 2024, 2, 100094. [Google Scholar] [CrossRef] [PubMed]
- Ween, M.P.; Hummitzsch, K.; Rodgers, R.J.; Oehler, M.K.; Ricciardelli, C. Versican Induces a Pro-Metastatic Ovarian Cancer Cell Behavior Which Can Be Inhibited by Small Hyaluronan Oligosaccharides. Clin. Exp. Metastasis 2011, 28, 113–125. [Google Scholar] [CrossRef]
- Ween, M.P.; Oehler, M.K.; Ricciardelli, C. Role of Versican, Hyaluronan and CD44 in Ovarian Cancer Metastasis. Int. J. Mol. Sci. 2011, 12, 1009–1029. [Google Scholar] [CrossRef] [PubMed]
- Ricciardelli, C.; Sakko, A.J.; Ween, M.P.; Russell, D.L.; Horsfall, D.J. The Biological Role and Regulation of Versican Levels in Cancer. Cancer Metastasis Rev. 2009, 28, 233–245. [Google Scholar] [CrossRef]
- Theocharis, A.D.; Karamanos, N.K. Proteoglycans Remodeling in Cancer: Underlying Molecular Mechanisms. Matrix Biol. 2019, 75–76, 220–259. [Google Scholar] [CrossRef]
- Elgundi, Z.; Papanicolaou, M.; Major, G.; Cox, T.R.; Melrose, J.; Whitelock, J.M.; Farrugia, B.L. Cancer Metastasis: The Role of the Extracellular Matrix and the Heparan Sulfate Proteoglycan Perlecan. Front. Oncol. 2019, 9, 1482. [Google Scholar] [CrossRef]
- Wei, J.; Hu, M.; Huang, K.; Lin, S.; Du, H. Roles of Proteoglycans and Glycosaminoglycans in Cancer Development and Progression. Int. J. Mol. Sci. 2020, 21, 5983. [Google Scholar] [CrossRef]
- Pickup, M.W.; Mouw, J.K.; Weaver, V.M. The Extracellular Matrix Modulates the Hallmarks of Cancer. EMBO Rep. 2014, 15, 1243–1253. [Google Scholar] [CrossRef] [PubMed]
- Yuan, S.; Bacchetti, R.; Adams, J.; Cuffaro, D.; Rossello, A.; Nuti, E.; Santamaria, S.; Rainero, E. The Protease ADAMTS5 Controls Ovarian Cancer Cell Invasion, Downstream of Rab25. FEBS J. 2025, 292, 4491–4515. [Google Scholar] [CrossRef] [PubMed]
- Lima, M.A.; Dos Santos, L.; Turri, J.A.; Nonogaki, S.; Buim, M.; Lima, J.F.; de Jesus Viana Pinheiro, J.; Bueno de Toledo Osório, C.A.; Soares, F.A.; Freitas, V.M. Prognostic Value of ADAMTS Proteases and Their Substrates in Epithelial Ovarian Cancer. Pathobiology 2016, 83, 316–326. [Google Scholar] [CrossRef] [PubMed]
- Cheng, K.W.; Lahad, J.P.; Kuo, W.-L.; Lapuk, A.; Yamada, K.; Auersperg, N.; Liu, J.; Smith-McCune, K.; Lu, K.H.; Fishman, D.; et al. The RAB25 Small GTPase Determines Aggressiveness of Ovarian and Breast Cancers. Nat. Med. 2004, 10, 1251–1256. [Google Scholar] [CrossRef]
- Januchowski, R.; Zawierucha, P.; Andrzejewska, M.; Ruciński, M.; Zabel, M. Microarray-Based Detection and Expression Analysis of ABC and SLC Transporters in Drug-Resistant Ovarian Cancer Cell Lines. Biomed. Pharmacother. 2013, 67, 240–245. [Google Scholar] [CrossRef]
- Sherman-Baust, C.A.; Weeraratna, A.T.; Rangel, L.B.A.; Pizer, E.S.; Cho, K.R.; Schwartz, D.R.; Shock, T.; Morin, P.J. Remodeling of the Extracellular Matrix through Overexpression of Collagen VI Contributes to Cisplatin Resistance in Ovarian Cancer Cells. Cancer Cell 2003, 3, 377–386. [Google Scholar] [CrossRef]
- Guo, W.; He, X.; Ni, J.; Ma, L.; Cheng, X.; Wang, C.; Chen, X.; Wang, Y. High Serpin Family A Member 10 Expression Confers Platinum Sensitivity and Is Associated with Survival Benefit in High-Grade Serous Ovarian Cancer: Based on Quantitative Proteomic Analysis. Front. Oncol. 2021, 11, 761960. [Google Scholar] [CrossRef]
- Dupont, S.; Morsut, L.; Aragona, M.; Enzo, E.; Giulitti, S.; Cordenonsi, M.; Zanconato, F.; Le Digabel, J.; Forcato, M.; Bicciato, S.; et al. Role of YAP/TAZ in Mechanotransduction. Nature 2011, 474, 179–183. [Google Scholar] [CrossRef]
- Ye, M.; Zhou, J.; Gao, Y.; Pan, S.; Zhu, X. The Prognostic Value of the Lysyl Oxidase Family in Ovarian Cancer. J. Clin. Lab. Anal. 2020, 34, e23538. [Google Scholar] [CrossRef]
- Laforêts, F.; Kotantaki, P.; Elorbany, S.; Hartlebury, J.; Joy, J.D.; Malacrida, B.; Bryan-Ravenscroft, R.C.; Berlato, C.; Federico, E.D.; Marshall, J.F.; et al. Matrix Structure and Microenvironment Dynamics Correlate with Chemotherapy Response in Ovarian. Cancer 2025. [Google Scholar] [CrossRef]
- Gurler, H.; Yu, Y.; Choi, J.; Kajdacsy-Balla, A.A.; Barbolina, M.V. Three-Dimensional Collagen Type I Matrix up-Regulates Nuclear Isoforms of the Microtubule Associated Protein Tau Implicated in Resistance to Paclitaxel Therapy in Ovarian Carcinoma. Int. J. Mol. Sci. 2015, 16, 3419–3433. [Google Scholar] [CrossRef] [PubMed]
- Kar, S.; Fan, J.; Smith, M.J.; Goedert, M.; Amos, L.A. Repeat Motifs of Tau Bind to the Insides of Microtubules in the Absence of Taxol. EMBO J. 2003, 22, 70–77. [Google Scholar] [CrossRef]
- Smoter, M.; Bodnar, L.; Grala, B.; Stec, R.; Zieniuk, K.; Kozlowski, W.; Szczylik, C. Tau Protein as a Potential Predictive Marker in Epithelial Ovarian Cancer Patients Treated with Paclitaxel/Platinum First-Line Chemotherapy. J. Exp. Clin. Cancer Res. 2013, 32, 25. [Google Scholar] [CrossRef]
- Ishida, S.; Lee, J.; Thiele, D.J.; Herskowitz, I. Uptake of the Anticancer Drug Cisplatin Mediated by the Copper Transporter Ctr1 in Yeast and Mammals. Proc. Natl. Acad. Sci. USA 2002, 99, 14298–14302. [Google Scholar] [CrossRef]
- Sarwar, M.; Sykes, P.H.; Chitcholtan, K.; Evans, J.J. Collagen I Dysregulation Is Pivotal for Ovarian Cancer Progression. Tissue Cell 2022, 74, 101704. [Google Scholar] [CrossRef]
- Yoshihara, M.; Kajiyama, H.; Yokoi, A.; Sugiyama, M.; Koya, Y.; Yamakita, Y.; Liu, W.; Nakamura, K.; Moriyama, Y.; Yasui, H.; et al. Ovarian Cancer-Associated Mesothelial Cells Induce Acquired Platinum-Resistance in Peritoneal Metastasis via the FN1/Akt Signaling Pathway. Int. J. Cancer 2020, 146, 2268–2280. [Google Scholar] [CrossRef]
- Xing, H.; Weng, D.; Chen, G.; Tao, W.; Zhu, T.; Yang, X.; Meng, L.; Wang, S.; Lu, Y.; Ma, D. Activation of Fibronectin/PI-3K/Akt2 Leads to Chemoresistance to Docetaxel by Regulating Survivin Protein Expression in Ovarian and Breast Cancer Cells. Cancer Lett. 2008, 261, 108–119. [Google Scholar] [CrossRef]
- Xing, H.; Cao, Y.; Weng, D.; Tao, W.; Song, X.; Wang, W.; Meng, L.; Xu, G.; Zhou, J.; Wang, S.; et al. Fibronectin-Mediated Activation of Akt2 Protects Human Ovarian and Breast Cancer Cells from Docetaxel-Induced Apoptosis via Inhibition of the P38 Pathway. Apoptosis 2008, 13, 213–223. [Google Scholar] [CrossRef] [PubMed]
- Ricciardelli, C.; Ween, M.P.; Lokman, N.A.; Tan, I.A.; Pyragius, C.E.; Oehler, M.K. Chemotherapy-Induced Hyaluronan Production: A Novel Chemoresistance Mechanism in Ovarian Cancer. BMC Cancer 2013, 13, 476. [Google Scholar] [CrossRef]
- Bourguignon, L.Y.W.; Peyrollier, K.; Xia, W.; Gilad, E. Hyaluronan-CD44 Interaction Activates Stem Cell Marker Nanog, Stat-3-Mediated MDR1 Gene Expression, and Ankyrin-Regulated Multidrug Efflux in Breast and Ovarian Tumor Cells. J. Biol. Chem. 2008, 283, 17635–17651. [Google Scholar] [CrossRef]
- Yin, H.; Wang, J.; Li, H.; Yu, Y.; Wang, X.; Lu, L.; Lv, C.; Chang, B.; Jin, W.; Guo, W.; et al. Extracellular Matrix Protein-1 Secretory Isoform Promotes Ovarian Cancer through Increasing Alternative mRNA Splicing and Stemness. Nat. Commun. 2021, 12, 4230. [Google Scholar] [CrossRef] [PubMed]
- Sterzyńska, K.; Klejewski, A.; Wojtowicz, K.; Świerczewska, M.; Nowacka, M.; Kaźmierczak, D.; Andrzejewska, M.; Rusek, D.; Brązert, M.; Brązert, J.; et al. Mutual Expression of ALDH1A1, LOX, and Collagens in Ovarian Cancer Cell Lines as Combined CSCs- and ECM-Related Models of Drug Resistance Development. Int. J. Mol. Sci. 2018, 20, 54. [Google Scholar] [CrossRef]
- Januchowski, R.; Wojtowicz, K.; Sterzyſska, K.; Sosiſska, P.; Andrzejewska, M.; Zawierucha, P.; Nowicki, M.; Zabel, M. Inhibition of ALDH1A1 Activity Decreases Expression of Drug Transporters and Reduces Chemotherapy Resistance in Ovarian Cancer Cell Lines. Int. J. Biochem. Cell Biol. 2016, 78, 248–259. [Google Scholar] [CrossRef]
- Januchowski, R.; Świerczewska, M.; Sterzyńska, K.; Wojtowicz, K.; Nowicki, M.; Zabel, M. Increased Expression of Several Collagen Genes Is Associated with Drug Resistance in Ovarian Cancer Cell Lines. J. Cancer 2016, 7, 1295–1310. [Google Scholar] [CrossRef]
- Deng, Z.; Fan, T.; Xiao, C.; Tian, H.; Zheng, Y.; Li, C.; He, J. TGF-β Signaling in Health, Disease, and Therapeutics. Signal Transduct. Target. Ther. 2024, 9, 61. [Google Scholar] [CrossRef]
- Cheon, D.-J.; Tong, Y.; Sim, M.-S.; Dering, J.; Berel, D.; Cui, X.; Lester, J.; Beach, J.A.; Tighiouart, M.; Walts, A.E.; et al. A Collagen-Remodeling Gene Signature Regulated by TGF-β Signaling Is Associated with Metastasis and Poor Survival in Serous Ovarian Cancer. Clin. Cancer Res. 2014, 20, 711–723. [Google Scholar] [CrossRef] [PubMed]
- Liao, S.; Liu, J.; Lin, P.; Shi, T.; Jain, R.K.; Xu, L. TGF-Beta Blockade Controls Ascites by Preventing Abnormalization of Lymphatic Vessels in Orthotopic Human Ovarian Carcinoma Models. Clin. Cancer Res. 2011, 17, 1415–1424. [Google Scholar] [CrossRef] [PubMed]
- Xu, L.; Yoneda, J.; Herrera, C.; Wood, J.; Killion, J.J.; Fidler, I.J. Inhibition of Malignant Ascites and Growth of Human Ovarian Carcinoma by Oral Administration of a Potent Inhibitor of the Vascular Endothelial Growth Factor Receptor Tyrosine Kinases. Int. J. Oncol. 2000, 16, 445–454. [Google Scholar] [CrossRef]
- Xu, L.; Fidler, I.J. Interleukin 8: An Autocrine Growth Factor for Human Ovarian Cancer. Oncol. Res. 2000, 12, 97–106. [Google Scholar] [CrossRef]
- Cheng, J.-C.; Auersperg, N.; Leung, P.C.K. TGF-Beta Induces Serous Borderline Ovarian Tumor Cell Invasion by Activating EMT but Triggers Apoptosis in Low-Grade Serous Ovarian Carcinoma Cells. PLoS ONE 2012, 7, e42436. [Google Scholar] [CrossRef] [PubMed]
- Kumari, A.; Shonibare, Z.; Monavarian, M.; Arend, R.C.; Lee, N.Y.; Inman, G.J.; Mythreye, K. TGFβ Signaling Networks in Ovarian Cancer Progression and Plasticity. Clin. Exp. Metastasis 2021, 38, 139–161. [Google Scholar] [CrossRef]
- Zhang, Z.; Yu, X.; Wen, L.; Wang, J.; Li, Z.; Zhang, Y.; Cheng, J.; Kan, R.; Zhang, W.; Shen, Y.; et al. USP9X Integrates TGF-β and Hypoxia Signalings to Promote Ovarian Cancer Chemoresistance via HIF-2α-Maintained Stemness. Cell Death Dis. 2025, 16, 312. [Google Scholar] [CrossRef] [PubMed]
- Wang, Y.; Xiang, J.; Wang, J.; Ji, Y. Downregulation of TGF-Β1 Suppressed Proliferation and Increased Chemosensitivity of Ovarian Cancer Cells by Promoting BRCA1/Smad3 Signaling. Biol. Res. 2018, 51, 58. [Google Scholar] [CrossRef]
- Newsted, D.; Banerjee, S.; Watt, K.; Nersesian, S.; Truesdell, P.; Blazer, L.L.; Cardarelli, L.; Adams, J.J.; Sidhu, S.S.; Craig, A.W. Blockade of TGF-β Signaling with Novel Synthetic Antibodies Limits Immune Exclusion and Improves Chemotherapy Response in Metastatic Ovarian Cancer Models. Oncoimmunology 2019, 8, e1539613. [Google Scholar] [CrossRef] [PubMed]
- Awada, A.; Ahmad, S.; McKenzie, N.D.; Holloway, R.W. Immunotherapy in the Treatment of Platinum-Resistant Ovarian Cancer: Current Perspectives. Onco Targets Ther. 2022, 15, 853–866. [Google Scholar] [CrossRef]
- Park, J.; Lee, J.Y.; Kim, S. How to Use Immune Checkpoint Inhibitor in Ovarian Cancer? J. Gynecol. Oncol. 2019, 30, e105. [Google Scholar] [CrossRef]
- Connor, A.E.; Lyons, P.M.; Kilgallon, A.M.; Simpson, J.C.; Perry, A.S.; Lysaght, J. Examining the Evidence for Immune Checkpoint Therapy in High-Grade Serous Ovarian Cancer. Heliyon 2024, 10, e38888. [Google Scholar] [CrossRef]
- Matulonis, U.A.; Shapira-Frommer, R.; Santin, A.D.; Lisyanskaya, A.S.; Pignata, S.; Vergote, I.; Raspagliesi, F.; Sonke, G.S.; Birrer, M.; Provencher, D.M.; et al. Antitumor Activity and Safety of Pembrolizumab in Patients with Advanced Recurrent Ovarian Cancer: Results from the Phase II KEYNOTE-100 Study. Ann. Oncol. 2019, 30, 1080–1087. [Google Scholar] [CrossRef]
- Disis, M.L.; Taylor, M.H.; Kelly, K.; Beck, J.T.; Gordon, M.; Moore, K.M.; Patel, M.R.; Chaves, J.; Park, H.; Mita, A.C.; et al. Efficacy and Safety of Avelumab for Patients with Recurrent or Refractory Ovarian Cancer: Phase 1b Results from the JAVELIN Solid Tumor Trial. JAMA Oncol. 2019, 5, 393–401. [Google Scholar] [CrossRef]
- Varga, A.; Piha-Paul, S.; Ott, P.A.; Mehnert, J.M.; Berton-Rigaud, D.; Morosky, A.; Yang, P.; Ruman, J.; Matei, D. Pembrolizumab in Patients with Programmed Death Ligand 1-Positive Advanced Ovarian Cancer: Analysis of KEYNOTE-028. Gynecol. Oncol. 2019, 152, 243–250. [Google Scholar] [CrossRef]
- Pignata, S.; Bookman, M.; Sehouli, J.; Miller, A.; Penson, R.T.; Taskiran, C.; Anderson, C.; Hietanen, S.; Myers, T.; Madry, R.; et al. Overall Survival and Patient-Reported Outcome Results from the Placebo-Controlled Randomized Phase III IMagyn050/GOG 3015/ENGOT-OV39 Trial of Atezolizumab for Newly Diagnosed Stage III/IV Ovarian Cancer. Gynecol. Oncol. 2023, 177, 20–31. [Google Scholar] [CrossRef] [PubMed]
- Pujade-Lauraine, E.; Fujiwara, K.; Ledermann, J.A.; Oza, A.M.; Kristeleit, R.; Ray-Coquard, I.-L.; Richardson, G.E.; Sessa, C.; Yonemori, K.; Banerjee, S.; et al. Avelumab Alone or in Combination with Chemotherapy versus Chemotherapy Alone in Platinum-Resistant or Platinum-Refractory Ovarian Cancer (JAVELIN Ovarian 200): An Open-Label, Three-Arm, Randomised, Phase 3 Study. Lancet Oncol. 2021, 22, 1034–1046. [Google Scholar] [CrossRef] [PubMed]
- Moore, K.N.; Bookman, M.; Sehouli, J.; Miller, A.; Anderson, C.; Scambia, G.; Myers, T.; Taskiran, C.; Robison, K.; Mäenpää, J.; et al. Atezolizumab, Bevacizumab, and Chemotherapy for Newly Diagnosed Stage III or IV Ovarian Cancer: Placebo-Controlled Randomized Phase III Trial (IMagyn050/GOG 3015/ENGOT-OV39). J. Clin. Oncol. 2021, 39, 1842–1855, Correction in J. Clin. Oncol. 2021, 39, 2420. [Google Scholar] [CrossRef]
- Larkin, J.; Chiarion-Sileni, V.; Gonzalez, R.; Grob, J.J.; Cowey, C.L.; Lao, C.D.; Schadendorf, D.; Dummer, R.; Smylie, M.; Rutkowski, P.; et al. Combined Nivolumab and Ipilimumab or Monotherapy in Untreated Melanoma. N. Engl. J. Med. 2015, 373, 23–34, Correction in N. Engl. J. Med. 2018, 379, 2185. [Google Scholar] [CrossRef] [PubMed]
- Park, J.; Lee, J.B.; Lim, M.C.; Kim, B.-G.; Kim, J.-W.; Kim, S.; Choi, C.H.; Kim, H.S.; Park, S.Y.; Lee, J.-Y.; et al. Phase II Study of Durvalumab and Tremelimumab with Front-Line Neoadjuvant Chemotherapy in Patients with Advanced-Stage Ovarian Cancer: Primary Analysis in the Original Cohort of KGOG3046/TRU-D. J. Immunother. Cancer 2023, 11, e007444. [Google Scholar] [CrossRef]
- Zamarin, D.; Burger, R.A.; Sill, M.W.; Powell, D.J.; Lankes, H.A.; Feldman, M.D.; Zivanovic, O.; Gunderson, C.; Ko, E.; Mathews, C.; et al. Randomized Phase II Trial of Nivolumab Versus Nivolumab and Ipilimumab for Recurrent or Persistent Ovarian Cancer: An NRG Oncology Study. J. Clin. Oncol. 2020, 38, 1814–1823, Correction in J. Clin. Oncol. 2020, 38, 2702. [Google Scholar] [CrossRef]
- Cristescu, R.; Aurora-Garg, D.; Albright, A.; Xu, L.; Liu, X.Q.; Loboda, A.; Lang, L.; Jin, F.; Rubin, E.H.; Snyder, A.; et al. Tumor Mutational Burden Predicts the Efficacy of Pembrolizumab Monotherapy: A Pan-Tumor Retrospective Analysis of Participants with Advanced Solid Tumors. J. Immunother. Cancer 2022, 10, e003091. [Google Scholar] [CrossRef]
- Yang, Y.; Zhao, T.; Chen, Q.; Li, Y.; Xiao, Z.; Xiang, Y.; Wang, B.; Qiu, Y.; Tu, S.; Jiang, Y.; et al. Nanomedicine Strategies for Heating “Cold” Ovarian Cancer (OC): Next Evolution in Immunotherapy of OC. Adv. Sci. 2022, 9, e2202797. [Google Scholar] [CrossRef]
- Leffers, N.; Gooden, M.J.M.; de Jong, R.A.; Hoogeboom, B.-N.; ten Hoor, K.A.; Hollema, H.; Boezen, H.M.; van der Zee, A.G.J.; Daemen, T.; Nijman, H.W. Prognostic Significance of Tumor-Infiltrating T-Lymphocytes in Primary and Metastatic Lesions of Advanced Stage Ovarian Cancer. Cancer Immunol. Immunother. 2009, 58, 449–459. [Google Scholar] [CrossRef]
- Sun, J.; Yan, C.; Xu, D.; Zhang, Z.; Li, K.; Li, X.; Zhou, M.; Hao, D. Immuno-Genomic Characterisation of High-Grade Serous Ovarian Cancer Reveals Immune Evasion Mechanisms and Identifies an Immunological Subtype with a Favourable Prognosis and Improved Therapeutic Efficacy. Br. J. Cancer 2022, 126, 1570–1580. [Google Scholar] [CrossRef]
- Jiménez-Sánchez, A.; Cybulska, P.; Mager, K.L.; Koplev, S.; Cast, O.; Couturier, D.-L.; Memon, D.; Selenica, P.; Nikolovski, I.; Mazaheri, Y.; et al. Unraveling Tumor-Immune Heterogeneity in Advanced Ovarian Cancer Uncovers Immunogenic Effect of Chemotherapy. Nat. Genet. 2020, 52, 582–593. [Google Scholar] [CrossRef] [PubMed]
- Marabelle, A.; Fakih, M.; Lopez, J.; Shah, M.; Shapira-Frommer, R.; Nakagawa, K.; Chung, H.C.; Kindler, H.L.; Lopez-Martin, J.A.; Miller, W.H.; et al. Association of Tumour Mutational Burden with Outcomes in Patients with Advanced Solid Tumours Treated with Pembrolizumab: Prospective Biomarker Analysis of the Multicohort, Open-Label, Phase 2 KEYNOTE-158 Study. Lancet Oncol. 2020, 21, 1353–1365. [Google Scholar] [CrossRef]
- Yigit, R.; Massuger, L.F.A.G.; Figdor, C.G.; Torensma, R. Ovarian Cancer Creates a Suppressive Microenvironment to Escape Immune Elimination. Gynecol. Oncol. 2010, 117, 366–372. [Google Scholar] [CrossRef]
- Kment, J.; Newsted, D.; Young, S.; Vermeulen, M.C.; Laight, B.J.; Greer, P.A.; Lan, Y.; Craig, A.W. Blockade of TGF-β and PD-L1 by Bintrafusp Alfa Promotes Survival in Preclinical Ovarian Cancer Models by Promoting T Effector and NK Cell Responses. Br. J. Cancer 2024, 130, 2003–2015. [Google Scholar] [CrossRef] [PubMed]
- Baba, A.B.; Rah, B.; Bhat, G.R.; Mushtaq, I.; Parveen, S.; Hassan, R.; Hameed Zargar, M.; Afroze, D. Transforming Growth Factor-Beta (TGF-β) Signaling in Cancer-A Betrayal Within. Front. Pharmacol. 2022, 13, 791272. [Google Scholar] [CrossRef] [PubMed]
- Sanjabi, S.; Zenewicz, L.A.; Kamanaka, M.; Flavell, R.A. Anti-Inflammatory and pro-Inflammatory Roles of TGF-Beta, IL-10, and IL-22 in Immunity and Autoimmunity. Curr. Opin. Pharmacol. 2009, 9, 447–453. [Google Scholar] [CrossRef]
- Charoo, N.A.; Cristofoletti, R.; Khatri, A.R.; Ali, A.A. Significance of Metabolites in Bioequivalence: Losartan Potassium as a Case Study. J. Pharm. Sci. 2014, 103, 1584–1591. [Google Scholar] [CrossRef]
- Dwairy, M.; Yehya, A.; Mohammad, F.M.; Alzoubi, H. Losartan as a Mechanotherapeutic Adjuvant: Remodeling the Breast Tumor Microenvironment to Improve Treatment Efficacy. PLoS ONE 2025, 20, e0328196. [Google Scholar] [CrossRef]
- Sun, Y.; Yin, Z.; Li, S.; Wu, L.; Zhang, Y.; Zhao, Y.; Gomes dos Santos, I.L.; Subudhi, S.; Lei, P.; Muzikansky, A.; et al. Losartan Rewires the Tumor-Immune Microenvironment and Suppresses IGF-1 to Overcome Resistance to Chemo-Immunotherapy in Ovarian Cancer. Br. J. Cancer 2024, 131, 1683–1693. [Google Scholar] [CrossRef]
- Singh, R.K.; Gaikwad, S.M.; Jinager, A.; Chaudhury, S.; Maheshwari, A.; Ray, P. IGF-1R Inhibition Potentiates Cytotoxic Effects of Chemotherapeutic Agents in Early Stages of Chemoresistant Ovarian Cancer Cells. Cancer Lett. 2014, 354, 254–262. [Google Scholar] [CrossRef] [PubMed]
- Camblin, A.J.; Tan, G.; Curley, M.D.; Yannatos, I.; Iadevaia, S.; Rimkunas, V.; Mino-Kenudson, M.; Bloom, T.; Schoeberl, B.; Drummond, D.C.; et al. Dual Targeting of IGF-1R and ErbB3 as a Potential Therapeutic Regimen for Ovarian Cancer. Sci. Rep. 2019, 9, 16832. [Google Scholar] [CrossRef] [PubMed]




Disclaimer/Publisher’s Note: The statements, opinions and data contained in all publications are solely those of the individual author(s) and contributor(s) and not of MDPI and/or the editor(s). MDPI and/or the editor(s) disclaim responsibility for any injury to people or property resulting from any ideas, methods, instructions or products referred to in the content. |
© 2026 by the authors. Licensee MDPI, Basel, Switzerland. This article is an open access article distributed under the terms and conditions of the Creative Commons Attribution (CC BY) license.
Share and Cite
Jones, A.P.; Zhao, Y.; Rueda, B.R.; Yeku, O.O.; Xu, L. Normalizing the Tumor Microenvironment: A New Frontier in Ovarian Cancer Therapy. Int. J. Mol. Sci. 2026, 27, 939. https://doi.org/10.3390/ijms27020939
Jones AP, Zhao Y, Rueda BR, Yeku OO, Xu L. Normalizing the Tumor Microenvironment: A New Frontier in Ovarian Cancer Therapy. International Journal of Molecular Sciences. 2026; 27(2):939. https://doi.org/10.3390/ijms27020939
Chicago/Turabian StyleJones, Adam P., Yanxia Zhao, Bo R. Rueda, Oladapo O. Yeku, and Lei Xu. 2026. "Normalizing the Tumor Microenvironment: A New Frontier in Ovarian Cancer Therapy" International Journal of Molecular Sciences 27, no. 2: 939. https://doi.org/10.3390/ijms27020939
APA StyleJones, A. P., Zhao, Y., Rueda, B. R., Yeku, O. O., & Xu, L. (2026). Normalizing the Tumor Microenvironment: A New Frontier in Ovarian Cancer Therapy. International Journal of Molecular Sciences, 27(2), 939. https://doi.org/10.3390/ijms27020939

