Sign in to use this feature.

Years

Between: -

Subjects

remove_circle_outline
remove_circle_outline
remove_circle_outline
remove_circle_outline
remove_circle_outline
remove_circle_outline
remove_circle_outline
remove_circle_outline
remove_circle_outline

Journals

remove_circle_outline
remove_circle_outline
remove_circle_outline
remove_circle_outline
remove_circle_outline
remove_circle_outline
remove_circle_outline
remove_circle_outline
remove_circle_outline
remove_circle_outline

Article Types

Countries / Regions

remove_circle_outline
remove_circle_outline
remove_circle_outline
remove_circle_outline

Search Results (691)

Search Parameters:
Keywords = cascade transformation

Order results
Result details
Results per page
Select all
Export citation of selected articles as:
30 pages, 17519 KB  
Article
Cl-Bearing Mineral Microinclusions in Arc Lavas: An Overview of Recent Findings with Some Metallogenic Implications
by Pavel Kepezhinskas, Nikolai Berdnikov, Irina Voinova, Nikita Kepezhinskas, Nadezhda Potapova and Valeria Krutikova
Geosciences 2026, 16(1), 40; https://doi.org/10.3390/geosciences16010040 - 12 Jan 2026
Viewed by 153
Abstract
Quaternary lavas (ankaramite, basalt, basaltic andesite, andesite, dacite) from the Kamchatka, Kurile, Ecuador and Cascade volcanic arcs contain Cl-bearing mineral microinclusions in rock-forming minerals and groundmass volcanic glass. They are represented by chlorargyrite (with a variable amount of native Ag), Cu, Ag, Sn, [...] Read more.
Quaternary lavas (ankaramite, basalt, basaltic andesite, andesite, dacite) from the Kamchatka, Kurile, Ecuador and Cascade volcanic arcs contain Cl-bearing mineral microinclusions in rock-forming minerals and groundmass volcanic glass. They are represented by chlorargyrite (with a variable amount of native Ag), Cu, Ag, Sn, and Zn compounds with Cl and S, Sn- and Pb-Sb oxychlorides compositionally similar to abhurite and nadorite, as well as bismoclite and Cl-F-apatite. The Cl-bearing compounds with chalcophile metals are best approximated by mixtures of chlorargyrite with Cu sulfides, malachite, or azurite. Some Cl-bearing solid microinclusions in magmatic rock-forming minerals could have formed from Cl-rich melts exsolved from arc magmas during differentiation. Alternatively, specific magmatic microinclusions may record the decomposition of primary sulfides in the presence of Cl-bearing magmatic volatiles. Post-magmatic Cl microminerals found in fractures, pores, grain contacts, and groundmass glass are most probably precipitated from hydrothermal fluids accompanying their emplacement at the surface and post-eruption transformations in active fumarole fields. Assemblages of Cl-bearing microminerals with native metal, alloy, sulfide, oxide, and sulfate microinclusions in arc lavas potentially record late-magmatic to post-magmatic stages of formation of the epithermal and possibly porphyry mineralization beneath arc volcanoes. Full article
Show Figures

Figure 1

21 pages, 58532 KB  
Article
Joint Inference of Image Enhancement and Object Detection via Cross-Domain Fusion Transformer
by Bingxun Zhao and Yuan Chen
Computers 2026, 15(1), 43; https://doi.org/10.3390/computers15010043 - 10 Jan 2026
Viewed by 122
Abstract
Underwater vision is fundamental to ocean exploration, yet it is frequently impaired by underwater degradation including low contrast, color distortion and blur, thereby presenting significant challenges for underwater object detection (UOD). Most existing methods employ underwater image enhancement as a preprocessing step to [...] Read more.
Underwater vision is fundamental to ocean exploration, yet it is frequently impaired by underwater degradation including low contrast, color distortion and blur, thereby presenting significant challenges for underwater object detection (UOD). Most existing methods employ underwater image enhancement as a preprocessing step to improve visual quality prior to detection. However, image enhancement and object detection are optimized for fundamentally different objectives, and directly cascading them leads to feature distribution mismatch. Moreover, prevailing dual-branch architectures process enhancement and detection independently, overlooking multi-scale interactions across domains and thus constraining the learning of cross-domain feature representation. To overcome these limitations, We propose an underwater cross-domain fusion Transformer detector (UCF-DETR). UCF-DETR jointly leverages image enhancement and object detection by exploiting the complementary information from the enhanced and original image domains. Specifically, an underwater image enhancement module is employed to improve visibility. We then design a cross-domain feature pyramid to integrate fine-grained structural details from the enhanced domain with semantic representations from the original domain. Cross-domain query interaction mechanism is introduced to model inter-domain query relationships, leading to accurate object localization and boundary delineation. Extensive experiments on the challenging DUO and UDD benchmarks demonstrate that UCF-DETR consistently outperforms state-of-the-art methods for UOD. Full article
(This article belongs to the Special Issue Advanced Image Processing and Computer Vision (2nd Edition))
Show Figures

Figure 1

17 pages, 2458 KB  
Article
Impact of the Transcriptional Regulator SCO7424 Overexpression on Antibiotic Production in Streptomyces coelicolor
by Gladys Vega-Sauceda, Karen Villarreal-Gómez, Beatriz Ruiz-Villafán, Romina Rodríguez-Sanoja and Sergio Sánchez
Antibiotics 2026, 15(1), 70; https://doi.org/10.3390/antibiotics15010070 - 8 Jan 2026
Viewed by 213
Abstract
Background. The genus Streptomyces is known for its capability to produce a wide range of bioactive secondary metabolites. The enzymes required for their synthesis are encoded within biosynthetic gene clusters (BGCs), whose expression can be influenced by various physical and nutritional factors. Among [...] Read more.
Background. The genus Streptomyces is known for its capability to produce a wide range of bioactive secondary metabolites. The enzymes required for their synthesis are encoded within biosynthetic gene clusters (BGCs), whose expression can be influenced by various physical and nutritional factors. Among these nutritional factors, it is worth highlighting carbon catabolic repression (CCR), which prevents the formation of secondary metabolites. It has been shown that transcriptional factors, in turn, regulated by glucose or by the enzyme glucose kinase (Glk), may be involved in this mechanism. It was shown that the expression of some transcriptional factors is regulated by glucose availability and that the enzyme glucose kinase (Glk) may play a role in this process. One of the transcriptional factors most upregulated in the presence of glucose/agar in Streptomyces coelicolor M145 is SCO7424, a member of the MarR family of transcriptional regulators. However, its influence on antibiotic synthesis has never been studied. Objective. In this work, we evaluated the effect of SCO7424 overexpression on the synthesis of actinorhodin (ACT) and undecylprodigiosin (RED), and its impact on growth and glucose consumption. Methods. A copy of the sco7424 gene was cloned into the pIJ702 plasmid, which was then transformed into a wild-type strain of S. coelicolor M145. Growth and antibiotic production were evaluated in the strain with two copies of sco7424 and in the wild-type strain. We also evaluated the expression of the probable target genes by quantitative RT-PCR. Results. We found that overexpression of sco7424 negatively impacts growth, glucose consumption kinetics, and the expression of specific regulators of the ACT and RED biosynthetic pathways, resulting in reduced ACT and RED production. Understanding the function of the regulatory cascades regulated by this family of regulators is crucial for boosting the yields of valuable metabolites produced by industrial strains. Full article
(This article belongs to the Special Issue Antibiotic Synthesis, 2nd Edition)
Show Figures

Figure 1

24 pages, 3204 KB  
Article
AMUSE++: A Mamba-Enhanced Speech Enhancement Framework with Bi-Directional and Advanced Front-End Modeling
by Tsung-Jung Li, Berlin Chen and Jeih-Weih Hung
Electronics 2026, 15(2), 282; https://doi.org/10.3390/electronics15020282 - 8 Jan 2026
Viewed by 263
Abstract
This study presents AMUSE++, an advanced speech enhancement framework that extends the MUSE++ model by redesigning its core Mamba module with two major improvements. First, the originally unidirectional one-dimensional (1D) Mamba is transformed into a bi-directional architecture to capture temporal dependencies more effectively. [...] Read more.
This study presents AMUSE++, an advanced speech enhancement framework that extends the MUSE++ model by redesigning its core Mamba module with two major improvements. First, the originally unidirectional one-dimensional (1D) Mamba is transformed into a bi-directional architecture to capture temporal dependencies more effectively. Second, this module is extended to a two-dimensional (2D) structure that jointly models both time and frequency dimensions, capturing richer speech features essential for enhancement tasks. In addition to these structural changes, we propose a Preliminary Denoising Module (PDM) as an advanced front-end, which is composed of multiple cascaded 2D bi-directional Mamba Blocks designed to preprocess and denoise input speech features before the main enhancement stage. Extensive experiments on the VoiceBank+DEMAND dataset demonstrate that AMUSE++ significantly outperforms both the backbone MUSE++ across a variety of objective speech enhancement metrics, including improvements in perceptual quality and intelligibility. These results confirm that the combination of bi-directionality, two-dimensional modeling, and an enhanced denoising frontend provides a powerful approach for tackling challenging noisy speech scenarios. AMUSE++ thus represents a notable advancement in neural speech enhancement architectures, paving the way for more effective and robust speech enhancement systems in real-world applications. Full article
Show Figures

Figure 1

23 pages, 2532 KB  
Article
A Time-Frequency Fusion Fault Diagnosis Framework for Nuclear Power Plants Oriented to Class-Incremental Learning Under Data Imbalance
by Zhaohui Liu, Qihao Zhou and Hua Liu
Computers 2026, 15(1), 22; https://doi.org/10.3390/computers15010022 - 5 Jan 2026
Viewed by 287
Abstract
In nuclear power plant fault diagnosis, traditional machine learning models (e.g., SVM and KNN) require full retraining on the entire dataset whenever new fault categories are introduced, resulting in prohibitive computational overhead. Deep learning models, on the other hand, are prone to catastrophic [...] Read more.
In nuclear power plant fault diagnosis, traditional machine learning models (e.g., SVM and KNN) require full retraining on the entire dataset whenever new fault categories are introduced, resulting in prohibitive computational overhead. Deep learning models, on the other hand, are prone to catastrophic forgetting under incremental learning settings, making it difficult to simultaneously preserve recognition performance on both old and newly added classes. In addition, nuclear power plant fault data typically exhibit significant class imbalance, further constraining model performance. To address these issues, this study employs SHAP-XGBoost to construct a feature evaluation system, enabling feature extraction and interpretable analysis on the NPPAD simulation dataset, thereby enhancing the model’s capability to learn new features. To mitigate insufficient temporal feature capture and sample imbalance among incremental classes, we propose a cascaded spatiotemporal feature extraction network: LSTM is used to capture local dependencies, and its hidden states are passed as position-aware inputs to a Transformer for modeling global relationships, thus alleviating Transformer overfitting on short sequences. By further integrating frequency-domain analysis, an improved Adaptive Time–Frequency Network (ATFNet) is developed to enhance the robustness of discriminating complex fault patterns. Experimental results show that the proposed method achieves an average accuracy of 91.36% across five incremental learning stages, representing an improvement of approximately 20.7% over baseline models, effectively mitigating the problem of catastrophic forgetting. Full article
Show Figures

Figure 1

17 pages, 1903 KB  
Review
Coupled Black Soldier Fly Larvae Processing and Anaerobic Digestion Technologies for Enhanced Vacuum Blackwater Treatment and Resource Recovery: A Review
by Zelong Wang, Yunjuan Ruan, Ndungutse Jean Maurice, Halima Niyilolawa Giwa and Abdulmoseen Segun Giwa
Fermentation 2026, 12(1), 23; https://doi.org/10.3390/fermentation12010023 - 1 Jan 2026
Viewed by 397
Abstract
Concentrated wastewater streams, like vacuum blackwater (VBW), pose significant management challenges due to their high organic strength and pathogen loads. This review evaluates an integrated biorefinery model employing sequential black soldier fly larvae (BSFL) bioconversion and thermophilic anaerobic digestion (TAD) as a circular [...] Read more.
Concentrated wastewater streams, like vacuum blackwater (VBW), pose significant management challenges due to their high organic strength and pathogen loads. This review evaluates an integrated biorefinery model employing sequential black soldier fly larvae (BSFL) bioconversion and thermophilic anaerobic digestion (TAD) as a circular solution for effective VBW management. The BSFL pretreatment facilitates bio-stabilization, mitigates ammonia inhibition via nitrogen assimilation, and initiates contaminant degradation. However, this stage alone does not achieve complete hygienization, as it fails to inactivate resilient pathogens, including helminth eggs and spore-forming bacteria, thus precluding the safe direct use of frass as fertilizer. By directing the frass into TAD, the system addresses this limitation while enhancing bioenergy recovery: the frass serves as an optimized, nutrient-balanced substrate that increases biomethane yields, while the sustained thermophilic conditions ensure comprehensive pathogen destruction, resulting in the generation of a sterile digestate. Additionally, the harvested larval biomass offers significant valorization flexibility, making it suitable for use as high-protein animal feed or for conversion into biodiesel through lipid transesterification or co-digestion in TAD to yield high biomethane. Consequently, the BSFL-TAD synergy enables net-positive bioenergy production, achieves significant greenhouse gas mitigation, and co-generates digestate as sanitized organic biofertilizer. This cascading approach transforms hazardous waste into multiple renewable resources, advancing both process sustainability and economic viability within a circular bioeconomy framework. Full article
(This article belongs to the Special Issue Fermentation Processes and Product Development)
Show Figures

Figure 1

25 pages, 2085 KB  
Review
Expanding the Research Frontiers of Pinus Species in Wood Biology
by Hyun-A Jang, Seung-Won Pyo, Young-Im Choi, Hyoshin Lee, Eun-Kyung Bae and Jae-Heung Ko
Forests 2026, 17(1), 48; https://doi.org/10.3390/f17010048 - 29 Dec 2025
Viewed by 321
Abstract
The genus Pinus (~115 species) represents a cornerstone of boreal and temperate forests and plays a central role in global forestry, industrial applications, and carbon sequestration. Their distinctive biology—including exceptionally large genomes, guaiacyl-rich lignin, tracheid-based xylem, and pronounced seasonal growth regulation—makes pines both [...] Read more.
The genus Pinus (~115 species) represents a cornerstone of boreal and temperate forests and plays a central role in global forestry, industrial applications, and carbon sequestration. Their distinctive biology—including exceptionally large genomes, guaiacyl-rich lignin, tracheid-based xylem, and pronounced seasonal growth regulation—makes pines both scientifically compelling and technically challenging to study. Recent advances in genomics and transcriptomics, supported by emerging multi-omics and computational frameworks, have significantly advanced our understanding of the molecular architecture of wood formation, including key processes such as NAC–MYB regulatory cascades, lignin biosynthesis pathways, and adaptive processes such as compression wood development. Yet functional studies remain limited by low transformation efficiency, regeneration difficulties, and a scarcity of conifer-optimized genetic tools. This review highlights recent breakthroughs in single-cell and spatial transcriptomics, CRISPR-based genome editing, synthetic promoter design, and machine learning-driven regulatory network prediction and comprehensively examines translational applications in biomass improvement, lignin engineering, stress resilience, and industrial biotechnology. By expanding the research frontiers of Pinus, we aim to connect molecular discovery with applied forestry and climate mitigation strategies. Full article
(This article belongs to the Section Genetics and Molecular Biology)
Show Figures

Figure 1

31 pages, 1046 KB  
Review
The Role of Blood–Brain Barrier Disruption in Epilepsy: Mechanisms and Consequences
by Elena Suleymanova and Anna Karan
Neurol. Int. 2026, 18(1), 1; https://doi.org/10.3390/neurolint18010001 - 22 Dec 2025
Cited by 1 | Viewed by 559
Abstract
The blood–brain barrier (BBB) is essential for maintaining cerebral homeostasis, and its dysfunction is increasingly recognized as an active driver of epilepsy. This review explores the mechanisms by which BBB disruption contributes to seizures and the development of chronic epilepsy. Potentially epileptogenic insults, [...] Read more.
The blood–brain barrier (BBB) is essential for maintaining cerebral homeostasis, and its dysfunction is increasingly recognized as an active driver of epilepsy. This review explores the mechanisms by which BBB disruption contributes to seizures and the development of chronic epilepsy. Potentially epileptogenic insults, including traumatic brain injury, stroke, and status epilepticus, induce acute and often persistent BBB leakage. This breach permits the extravasation of serum albumin, which activates transforming growth factor-beta (TGF-β) signaling in astrocytes. This cascade leads to astrocytic dysfunction, impaired potassium buffering, neuroinflammation, and synaptic remodeling, collectively fostering neuronal hyperexcitability. Furthermore, BBB disruption facilitates the infiltration of peripheral immune cells, amplifying neuroinflammation and propagating a pathologic cycle of BBB damage and seizure activity. BBB damage is mediated by multiple processes, including the activation of the plasminogen activation (PA) system. Furthermore, these processes of BBB disruption and neuroinflammation provide a shared pathological basis for neuropsychiatric disorders like depression and anxiety, which are common comorbidities of epilepsy, through shared mechanisms of neuroinflammation and neurovascular unit (NVU) dysregulation. BBB dysfunction can also contribute to the resistance to antiepileptic drugs. Finally, we discuss the therapeutic potential of stabilizing the BBB as a viable strategy for developing disease-modifying therapies for epilepsy. Full article
(This article belongs to the Section Movement Disorders and Neurodegenerative Diseases)
Show Figures

Graphical abstract

22 pages, 957 KB  
Article
A Hybrid Deep Learning Model Based on Local and Global Features for Amazon Product Reviews: An Optimal ALBERT-Cascade CNN Approach
by Israa Mustafa Abbas, İsmail Atacak, Sinan Toklu, Necaattin Barışçı and İbrahim Alper Doğru
Appl. Sci. 2026, 16(1), 25; https://doi.org/10.3390/app16010025 - 19 Dec 2025
Viewed by 516
Abstract
Natural Language Processing (NLP) is a valuable technology and business topic as it helps turn data into useful information with the spread of digital information. Nevertheless, there are some difficulties in its use, including the language’s complexity and the data quality. To address [...] Read more.
Natural Language Processing (NLP) is a valuable technology and business topic as it helps turn data into useful information with the spread of digital information. Nevertheless, there are some difficulties in its use, including the language’s complexity and the data quality. To address these challenges, in this study, the researchers first performed a series of ablation experiments on 14 models derived from various variations in Deep Learning (DL) methods, including A Lite BERT (ALBERT) together with Convolutional Neural Networks (CNNs), Long Short-Term Memory (LSTM), Bidirectional LSTM (BiLSTM), Max Pooling layer, and attention mechanism. Subsequently, they proposed an ALBERT-cascaded CNN hybrid model as an effective method to overcome the related challenges by evaluating the performance results obtained from these models. In the proposed model, a transformer architecture with parallel processing capability for both word and subword tokenization is used in addition to creating contextualized word embeddings. Local and global feature extraction was also performed using two 1-D CNN blocks before classification to improve the model performance. The model was optimized using an advanced hyperparameter optimization tool called OPTUNA. The findings of the experiment conducted with the proposed model were obtained based on Amazon Fashion 2023 data under 5-fold cross-validation conditions. The experimental results demonstrate that the proposed hybrid model exhibits good performance with average scores of 0.9308 (accuracy), 0.9296 (F1 score), 0.9412 (precision), 0.9182 (recall), and 0.9797 (AUC) in the validation dataset, and scores of 0.9313, 0.9305, 0.9414, 0.9199, and 0.9800 in the test dataset. In addition, comparisons of the model with models in studies using similar datasets support the experimental results and reveal that it can be used as a competitive approach for solving the problems encountered in the NLP field. Full article
(This article belongs to the Special Issue Applied Artificial Intelligence and Data Science)
Show Figures

Figure 1

17 pages, 334 KB  
Review
Monocellular and Multicellular Parasites Infesting Humans: A Review of Calcium Ion Mechanisms
by John A. D’Elia and Larry A. Weinrauch
Biomedicines 2026, 14(1), 2; https://doi.org/10.3390/biomedicines14010002 - 19 Dec 2025
Viewed by 426
Abstract
Calcium (Ca2+) is a signal messenger for ion flow in and out of microbial, parasitic, and host defense cells. Manipulation of calcium ion signaling with ion blockers and calcineurin inhibitors may improve host defense while decreasing microbial/parasitic resistance to therapy. Ca [...] Read more.
Calcium (Ca2+) is a signal messenger for ion flow in and out of microbial, parasitic, and host defense cells. Manipulation of calcium ion signaling with ion blockers and calcineurin inhibitors may improve host defense while decreasing microbial/parasitic resistance to therapy. Ca2+ release from intracellular storage sites controls many host defense functions (cell integrity, movement, and growth). The transformation of phospholipids in the erythrocyte membrane is associated with changes in deformability. This type of lipid bilayer defense mechanism helps to prevent attack by Plasmodium. Patients with sickle cell disease (SS hemoglobin) do not have this protection and are extremely vulnerable to massive hemolysis from parasitic infestation. Patients with thalassemia major also lack parasite protection. Alteration of Ca2+ ion channels responsive to environmental stimuli (transient receptor potential) results in erythrocyte protection from Plasmodium. Similarly, calcineurin inhibitors (cyclosporine) reduce heart and brain inflammation injury with Trypanosoma and Taenia. Ca2+ channel blockers interfere with malarial life cycles. Several species of parasites are known to invade hepatocytes: Plasmodium, Echinococcus, Schistosoma, Taenia, and Toxoplasma. Ligand-specific membrane channel constituents (inositol triphosphate and sphingosine phospholipid) constitute membrane surface signal messengers. Plasmodium requires Ca2+ for energy to grow and to occupy red blood cells. A cascade of signals proceeds from Ca2+ to two proteins: calmodulin and calcineurin. Inhibitors of calmodulin were found to blunt the population growth of Plasmodium. An inhibitor of calcineurin (cyclosporine) was found to retard population growth of both Plasmodium and Schistosoma. Calcineurin also controls sensitivity and resistance to antibiotics. After exposure to cyclosporine, the liver directs Ca2+ ions into storage sites in the endoplasmic reticulum and mitochondria. Storage of large amounts of Ca2+ would be useful if pathogens began to occupy both red blood cells and liver cells. We present scientific evidence supporting the benefits of calcium channel blockers and calcineurin inhibitors to potentiate current antiparasitic therapies. Full article
(This article belongs to the Section Microbiology in Human Health and Disease)
25 pages, 673 KB  
Review
Nutrigenomics and Epigenetic Regulation in Poultry: DNA-Based Mechanisms Linking Diet to Performance and Health
by Muhammad Naeem and Arjmand Fatima
DNA 2025, 5(4), 60; https://doi.org/10.3390/dna5040060 - 18 Dec 2025
Viewed by 546
Abstract
In animals and humans, nutrients influence signaling cascades, transcriptional programs, chromatin dynamics, and mitochondrial function, collectively shaping traits related to growth, immunity, reproduction, and stress resilience. This review synthesizes evidence supporting nutrient-mediated regulation of DNA methylation, histone modifications, non-coding RNAs, and mitochondrial biogenesis, [...] Read more.
In animals and humans, nutrients influence signaling cascades, transcriptional programs, chromatin dynamics, and mitochondrial function, collectively shaping traits related to growth, immunity, reproduction, and stress resilience. This review synthesizes evidence supporting nutrient-mediated regulation of DNA methylation, histone modifications, non-coding RNAs, and mitochondrial biogenesis, and emphasizes their integration within metabolic and developmental pathways. Recent advances in epigenome-wide association studies (EWAS), single-cell multi-omics, and systems biology approaches have revealed how diet composition and timing can reprogram gene networks, sometimes across generations. Particular attention is given to central metabolic regulators (e.g., PPARs, mTOR) and to interactions among methyl donors, fatty acids, vitamins, and trace elements that maintain genomic stability and metabolic homeostasis. Nutrigenetic evidence further shows how genetic polymorphisms (SNPs) in loci such as IGF-1, MSTN, PPARs, and FASN alter nutrient responsiveness and influence traits like feed efficiency, body composition, and egg quality, information that can be exploited via marker-assisted or genomic selection. Mitochondrial DNA integrity and oxidative capacity are key determinants of feed conversion and energy efficiency, while dietary antioxidants and mitochondria-targeted nutrients help preserve bioenergetic function. The gut microbiome acts as a co-regulator of host gene expression through metabolite-mediated epigenetic effects, linking diet, microbial metabolites (e.g., SCFAs), and host genomic responses via the gut–liver axis. Emerging tools such as whole-genome and transcriptome sequencing, EWAS, integrated multi-omics, and CRISPR-based functional studies are transforming the field and enabling DNA-informed precision nutrition. Integrating genetic, epigenetic, and molecular data will enable genotype-specific feeding strategies, maternal and early-life programming, and predictive models that enhance productivity, health, and sustainability in poultry production. Translating these molecular insights into practice offers pathways to enhance animal welfare, reduce environmental impact, and shift nutrition from empirical feeding toward mechanistically informed precision approaches. Full article
(This article belongs to the Special Issue Epigenetics and Environmental Exposures)
Show Figures

Figure 1

19 pages, 444 KB  
Article
Enhancing Cascade Object Detection Accuracy Using Correctors Based on High-Dimensional Feature Separation
by Andrey V. Kovalchuk, Andrey A. Lebedev, Olga V. Shemagina, Irina V. Nuidel, Vladimir G. Yakhno and Sergey V. Stasenko
Technologies 2025, 13(12), 593; https://doi.org/10.3390/technologies13120593 - 16 Dec 2025
Cited by 1 | Viewed by 357
Abstract
This study addresses the problem of correcting systematic errors in classical cascade object detectors under severe data scarcity and distribution shift. We focus on the widely used Viola–Jones framework enhanced with a modified Census transform and propose a modular “corrector” architecture that can [...] Read more.
This study addresses the problem of correcting systematic errors in classical cascade object detectors under severe data scarcity and distribution shift. We focus on the widely used Viola–Jones framework enhanced with a modified Census transform and propose a modular “corrector” architecture that can be attached to an existing detector without retraining it. The key idea is to exploit the blessing of dimensionality: high-dimensional feature vectors constructed from multiple cascade stages are transformed by PCA and whitening into a space where simple linear Fisher discriminants can reliably separate rare error patterns from normal operation using only a few labeled examples. This study presents a novel algorithm designed to correct the outputs of object detectors constructed using the Viola–Jones framework enhanced with a modified census transform. The proposed method introduces several improvements addressing error correction and robustness in data-limited conditions. The approach involves image partitioning through a sliding window of fixed aspect ratio and a modified census transform in which pixel intensity is compared to the mean value within a rectangular neighborhood. Training samples for false negative and false positive correctors are selected using dual Intersection-over-Union (IoU) thresholds and probabilistic sampling of true positive and true negative fragments. Corrector models are trained based on the principles of high-dimensional separability within the paradigm of one- and few-shot learning, utilizing features derived from cascade stages of the detector. Decision boundaries are optimized using Fisher’s rule, with adaptive thresholding to guarantee zero false acceptance. Experimental results indicate that the proposed correction scheme enhances object detection accuracy by effectively compensating for classifier errors, particularly under conditions of scarce training data. On two railway image datasets with only about one thousand images each, the proposed correctors increase Precision from 0.36 to 0.65 on identifier detection while maintaining high Recall (0.98 → 0.94), and improve digit detection Recall from 0.94 to 0.98 with negligible loss in Precision (0.92 → 0.91). These results demonstrate that even under scarce training data, high-dimensional feature separation enables effective one-/few-shot error correction for cascade detectors with minimal computational overhead. Full article
(This article belongs to the Special Issue Image Analysis and Processing)
Show Figures

Figure 1

18 pages, 1070 KB  
Article
Advancing Real-Time Polyp Detection in Colonoscopy Imaging: An Anchor-Free Deep Learning Framework with Adaptive Multi-Scale Perception
by Wanyu Qiu, Xiao Yang, Zirui Liu and Chen Qiu
Sensors 2025, 25(24), 7524; https://doi.org/10.3390/s25247524 - 11 Dec 2025
Viewed by 478
Abstract
Accurate and real-time detection of polyps in colonoscopy is a critical task for the early prevention of colorectal cancer. The primary difficulties include insufficient extraction of multi-scale contextual cues for polyps of different sizes, inefficient fusion of multi-level features, and a reliance on [...] Read more.
Accurate and real-time detection of polyps in colonoscopy is a critical task for the early prevention of colorectal cancer. The primary difficulties include insufficient extraction of multi-scale contextual cues for polyps of different sizes, inefficient fusion of multi-level features, and a reliance on hand-crafted anchor priors that require extensive tuning and compromise generalization performance. Therefore, we introduce a one-stage anchor-free detector that achieves state-of-the-art accuracy whilst running in real-time on a GTX 1080-Ti GPU workstation. Specifically, to enrich contextual information across a wide spectrum, our Cross-Stage Pyramid Pooling module efficiently aggregates multi-scale contexts through cascaded pooling and cross-stage partial connections. Subsequently, to achieve a robust equilibrium between low-level spatial details and high-level semantics, our Weighted Bidirectional Feature Pyramid Network adaptively integrates features across all scales using learnable channel-wise weights. Furthermore, by reconceptualizing detection as a direct point-to-boundary regression task, our anchor-free head obviates the dependency on hand-tuned priors. This regression is supervised by a Scale-invariant Distance with Aspect-ratio IoU loss, substantially improving localization accuracy for polyps of diverse morphologies. Comprehensive experiments on a large dataset comprising 103,469 colonoscopy frames substantiate the superiority of our method, achieving 98.8% mAP@0.5 and 82.5% mAP@0.5:0.95 at 35.8 FPS. Our method outperforms widely used CNN-based models (e.g., EfficientDet, YOLO series) and recent Transformer-based competitors (e.g., Adamixer, HDETR), demonstrating its potential for clinical application. Full article
(This article belongs to the Special Issue Advanced Biomedical Imaging and Signal Processing)
Show Figures

Figure 1

25 pages, 684 KB  
Review
The Pathogenesis of the Neurofibroma-to-Sarcoma Transition in Neurofibromatosis Type I: From Molecular Profiles to Diagnostic Applications
by Sabrina Busciglio, Ilenia Rita Cannizzaro, Anita Luberto, Antonietta Taiani, Barbara Moschella, Enrico Ambrosini, Sofia Cesarini, Mirko Treccani, Cinzia Azzoni, Lorena Bottarelli, Domenico Corradi, Vera Uliana, Davide Martorana, Valeria Barili and Antonio Percesepe
Cancers 2025, 17(24), 3955; https://doi.org/10.3390/cancers17243955 - 11 Dec 2025
Viewed by 570
Abstract
Neurofibromatosis type 1 (NF1) predisposes to a spectrum of peripheral nerve sheath tumors, ranging from benign plexiform neurofibromas (PN) to atypical neurofibromatous neoplasms of uncertain biological potential (ANNUBP) and malignant peripheral nerve sheath tumors (MPNST). Tumorigenesis follows a multistep molecular cascade initiated by [...] Read more.
Neurofibromatosis type 1 (NF1) predisposes to a spectrum of peripheral nerve sheath tumors, ranging from benign plexiform neurofibromas (PN) to atypical neurofibromatous neoplasms of uncertain biological potential (ANNUBP) and malignant peripheral nerve sheath tumors (MPNST). Tumorigenesis follows a multistep molecular cascade initiated by biallelic NF1 inactivation, followed by CDKN2A loss and disruption of the Polycomb Repressive Complex 2 (PRC2). These events guide chromatin remodeling, widespread epigenetic dysregulation, and activation of oncogenic pathways such as RAS/MAPK and PI3K/AKT. Here, we integrate genomic, transcriptomic, and epigenomic studies to delineate the molecular trajectories underlying tumor progression and to define promising biomarkers for the early detection of malignant transformation. Emerging liquid biopsy approaches, based on circulating tumor DNA (ctDNA) analyses, reveal distinctive copy number variations (CNVs) and methylation patterns that mirror tissue-derived profiles, enabling the detection of malignant transformation. Together, these findings support a model in which cumulative genetic and epigenetic alterations drive the PN–ANNUBP–MPNST continuum. They also underscore the value of multi-omics and liquid biopsy-based strategies to improve early diagnosis, patient risk stratification, and personalized management of NF1-associated tumors, thereby advancing precision medicine in this complex disease spectrum. Full article
(This article belongs to the Special Issue Neurofibromatosis)
Show Figures

Figure 1

23 pages, 859 KB  
Article
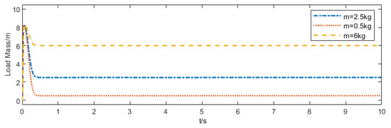
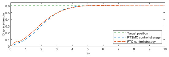
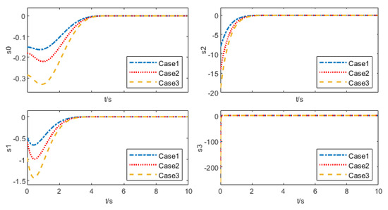
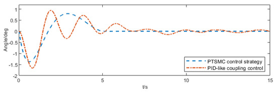
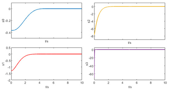
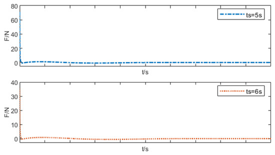
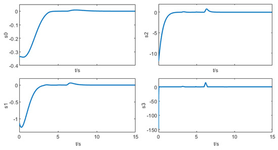
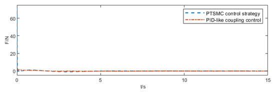
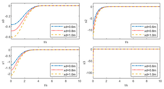
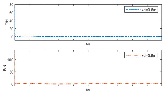
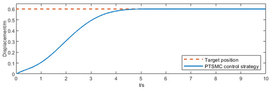
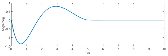
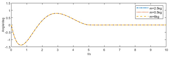
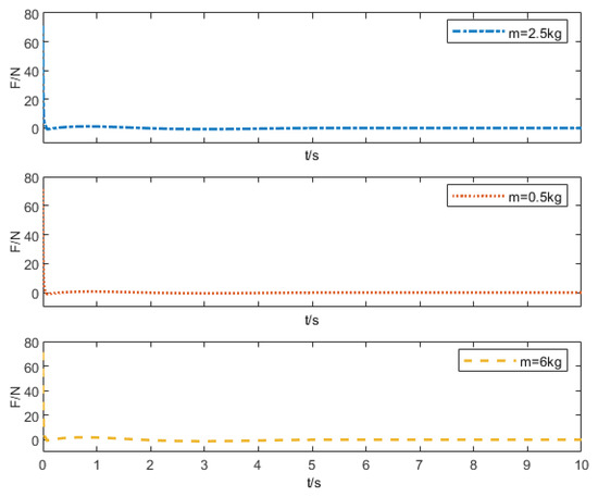
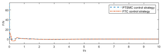
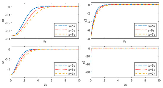
Adaptive Prescribed-Time Recursive Sliding Mode Control of Underactuated Bridge Crane Systems
by Chan Gu, Chenyang Pei and Yin’an Feng
Electronics 2025, 14(24), 4874; https://doi.org/10.3390/electronics14244874 - 11 Dec 2025
Viewed by 243
Abstract
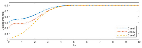
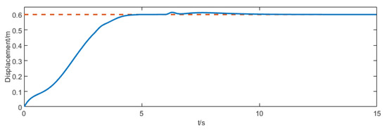
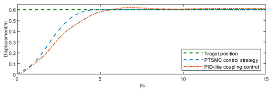
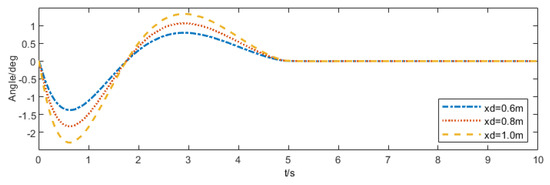
As a critical piece of equipment in industrial logistics, the operational efficiency of bridge cranes is influenced by their positioning and sway suppression capabilities. Addressing the challenge of positioning and sway suppression in bridge crane systems when load mass is difficult to estimate [...] Read more.
As a critical piece of equipment in industrial logistics, the operational efficiency of bridge cranes is influenced by their positioning and sway suppression capabilities. Addressing the challenge of positioning and sway suppression in bridge crane systems when load mass is difficult to estimate accurately, an adaptive prescribed-time sliding mode control (PTSMC) is proposed. Firstly, a two-dimensional bridge crane dynamic model is established using the Lagrange method, then transformed into a controllable cascade form. Secondly, a novel sliding mode variable with an explicit time term is designed for achieving prescribed time convergence, while an adaptive law is introduced to estimate unknown loads in real time. Theoretical analysis demonstrates that the proposed method guarantees convergence of the system state to the equilibrium point within the prescribed time. Numerical simulations validate the effectiveness of this strategy, demonstrating that the system can complete trolley positioning and swing angle suppression within the prescribed time. This significantly enhances the dynamic performance and transfer efficiency of the bridge crane. Full article
(This article belongs to the Section Systems & Control Engineering)
Show Figures

Figure 1

Back to TopTop