Sign in to use this feature.

Years

Between: -

Subjects

remove_circle_outline
remove_circle_outline
remove_circle_outline
remove_circle_outline
remove_circle_outline
remove_circle_outline
remove_circle_outline
remove_circle_outline
remove_circle_outline

Journals

remove_circle_outline
remove_circle_outline
remove_circle_outline
remove_circle_outline

Article Types

Countries / Regions

remove_circle_outline
remove_circle_outline
remove_circle_outline

Search Results (190)

Search Parameters:
Keywords = carbon source utilization ability

Order results
Result details
Results per page
Select all
Export citation of selected articles as:
30 pages, 3234 KB  
Article
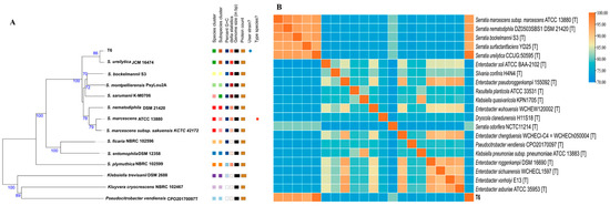
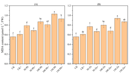
Isolation and Genome Analysis of Serratia ureilytica T6, a Heavy Metal(loid)-Resistant and Plant Growth-Promoting Bacterium, from Rice Soil
by Syed Muhammad Azam, Ziting Lin, Yanqing Bai, Yijia Fu, Hend Alwathnani, Guo-Hong Liu and Christopher Rensing
Microorganisms 2025, 13(12), 2857; https://doi.org/10.3390/microorganisms13122857 - 16 Dec 2025
Viewed by 118
Abstract
Lead and zinc pollution is a prevalent issue in agricultural soils surrounding lead and zinc mines, posing a serious risk to crop growth and soil health. Heavy metal-resistant, plant growth-promoting bacteria (PGPB) capable of supporting plant development under high metal exposure have significant [...] Read more.
Lead and zinc pollution is a prevalent issue in agricultural soils surrounding lead and zinc mines, posing a serious risk to crop growth and soil health. Heavy metal-resistant, plant growth-promoting bacteria (PGPB) capable of supporting plant development under high metal exposure have significant potential for mitigating these deleterious effects. Here we isolated and identified the Pb- and Zn-resistant and plant growth-promoting bacterial strain Serratia ureilytica T6 based on 16S rRNA and average nucleotide identity (ANI) analysis. Furthermore, 14 strains (T1–T14) from a rice paddy soil irrigated by Pb-Zn mine effluent were isolated and identified, and their phytopromoting characteristics were determined. Genome analysis of S. ureilytica T6 showed a genome size of 5,102,941 bp, with G + C content of 59.74%. A total of 4822 genes were annotated by RAST, among which 15 genes were putatively associated with Pb-Zn resistance. The genome of S. ureilytica T6 was found to possess multiple genes associated with probiotic properties by a comparative analysis of KEGG, GO, and COG databases. Several taxonomic identifications of S. ureilytica T6 revealed that strain T6 is Gram-negative, facultative anaerobic and motile. The pH growth range of S. ureilytica T6 was between 4.00 and 9.50; temperature growth range was 4–37 °C; NaCl tolerance was 0–9%. S. ureilytica T6 displayed a high tolerance to a variety of heavy metals, with minimum inhibitory concentrations of 1.5 and 9 mmol·L−1 for Pb and Zn. S. ureilytica T6 can utilize a variety of carbon sources and nitrogen sources. T6 has the ability to produce indole-3-acetic acid (IAA), siderophore, and phosphorus and potassium solubilization, and it was initially judged that strain T6 has the potential for plant growth-promoting ability. Different plant growth-promoting effects of T6 inoculations were observed in improving rice biomass, plant height, etc. We observed that with increasing Pb and Zn stress, SOD activity first increased and then decreased, while POD and CAT activities gradually decreased. The addition of S. ureilytica T6 significantly enhanced the activities of SOD, POD, and CAT in rice seedlings under low to moderate Pb and Zn stress but had no significant effect under high concentrations (150 mg·L−1) of Pb or Zn. In addition, S. ureilytica T6 has the potential to be used as a phytoremediation tool. Full article
Show Figures

Figure 1

24 pages, 2154 KB  
Article
Inhibition of Escherichia coli O157:H7 Growth Through Nutrient Competition by Non-O157 E. coli Isolated from Cattle
by Joel J. Maki, Kathy T. Mou, Julian Trachsel and Crystal L. Loving
Microorganisms 2025, 13(12), 2811; https://doi.org/10.3390/microorganisms13122811 - 10 Dec 2025
Viewed by 263
Abstract
Escherichia coli O157:H7 is a major food safety concern through contamination of beef and produce. Non-antibiotic interventions to minimize O157:H7 in food animals and products are highly desired and one strategy to improve food safety is to reduce O157:H7 in cattle, a main [...] Read more.
Escherichia coli O157:H7 is a major food safety concern through contamination of beef and produce. Non-antibiotic interventions to minimize O157:H7 in food animals and products are highly desired and one strategy to improve food safety is to reduce O157:H7 in cattle, a main asymptomatic reservoir, through probiotic administration. Non-pathogenic E. coli populating the intestine represent a compelling probiotic source, as these strains are already host-adapted. The challenge is to identify non-pathogenic strains capable of competing with O157:H7 for nutrients or those producing compounds to inhibit O157:H7 growth. Here, E. coli isolated from cattle fecal and recto-anal junction swab samples were sequenced and screened for the ability to compete with O157:H7. Fourteen genetically distinct, non-Shiga toxin-encoding, non-O157:H7 E. coli strains were recovered, and individual isolates representative of each strain were assessed. Nearly all strains possessed complete genetic pathways for the utilization of carbon and nitrogen sources required for O157:H7 colonization of the cattle intestine. Growth curve assays were conducted, and growth metrics were compared between bovine non-O157:H7 E. coli isolates and two O157:H7 isolates. While no strain outperformed both O157:H7 strains for all nutrients tested, at least one strain outperformed O157:H7 for each of the carbon sources tested. No strain grew significantly better than O157:H7 in media supplemented with ethanolamine. A “highly competitive” consortium of 4 non-O157:H7 isolates that grew significantly better than O157:H7 reduced O157:H7 counts CFU/mL by 1.53 log10 and >0.72 log10 under anaerobic and aerobic conditions, respectively, in competition assays. A consortium of “low-competitive” strains reduced O157:H7 counts by >0.47 log10 and >0.51 log10 under anaerobic and aerobic conditions. These results suggest that cattle harbor non-O157:H7 E. coli strains capable of limiting O157:H7 growth in vitro. Surveys of commensal non-O157:H7 isolates from cattle using growth-based phenotypic assays may be useful in identifying E. coli strains capable of outcompeting O157:H7 in the bovine intestine for further in vivo testing as probiotics. Full article
(This article belongs to the Section Molecular Microbiology and Immunology)
Show Figures

Figure 1

22 pages, 6006 KB  
Article
Optimal Electrolyzer Placement Strategy via Probabilistic Voltage Stability Assessment in Renewable-Integrated Distribution Systems
by Hyeon Woo, Yeunggurl Yoon, Xuehan Zhang, Jintae Cho and Sungyun Choi
Sustainability 2025, 17(24), 11027; https://doi.org/10.3390/su172411027 - 9 Dec 2025
Viewed by 183
Abstract
Stable operating conditions in electrolyzers are crucial for preserving system durability, ensuring highly pure hydrogen production, and enabling the sustainable utilization of surplus renewable electricity. However, in active distribution networks, the output uncertainty of distributed energy resources, such as renewable energy sources (RES) [...] Read more.
Stable operating conditions in electrolyzers are crucial for preserving system durability, ensuring highly pure hydrogen production, and enabling the sustainable utilization of surplus renewable electricity. However, in active distribution networks, the output uncertainty of distributed energy resources, such as renewable energy sources (RES) on the generation side and load demand side, can lead to voltage fluctuations that threaten the operational stability of electrolyzers and limit their contribution to a low-carbon energy transition. This paper proposes a novel framework for optimal electrolyzer placement, tailored to their operational requirements and to the planning of sustainable renewable-integrated distribution systems. First, probabilistic scenario generation is carried out for RES and load to capture the characteristics of their inherent uncertainties. Second, based on these scenarios, continuous power-flow-based P–V (power–voltage) curve analysis is conducted to evaluate voltage stability and identify the loadability and load margin for each bus. Finally, the optimal siting of electrolyzers is determined by analyzing the load margins obtained from the voltage stability assessment and deriving a probabilistic electrolyzer hosting capacity. A case study under various uncertainty scenarios examines how applying this method influences the ability to maintain acceptable voltage levels at each bus in the grid. The results indicate that the method can significantly improve the likelihood of stable electrolyzer operation, support the reliable integration of green hydrogen production into distribution networks, and contribute to the sustainable planning of other voltage-sensitive equipment. Full article
(This article belongs to the Special Issue Sustainable Energy: Addressing Issues Related to Renewable Energy)
Show Figures

Figure 1

16 pages, 3460 KB  
Article
Loofah Sponge Has a Potential Multifunctional Role for Enhanced Tetracycline Biodegradation: Carrier, Putative Nutrient Releaser and Solubilizer
by Lei Yu, Yujing Zheng and Jing Liang
Processes 2025, 13(11), 3567; https://doi.org/10.3390/pr13113567 - 5 Nov 2025
Viewed by 333
Abstract
The microbial removal of antibiotics is an environmentally friendly solution to antibiotic contamination in water. However, the main limitations for its application are the difficulty of direct utilization of antibiotics by bacteria and incomplete removal. In this study, a strain of Bacillus thuringiensis [...] Read more.
The microbial removal of antibiotics is an environmentally friendly solution to antibiotic contamination in water. However, the main limitations for its application are the difficulty of direct utilization of antibiotics by bacteria and incomplete removal. In this study, a strain of Bacillus thuringiensis ZY that removed tetracycline (TC) as a sole carbon source was applied. Strain ZY was able to remove 50 mg/L TC at an efficiency higher than 70%, while the removal efficiency was increased to 100% after the immobilization by Loofah (Lfr). Meanwhile, the removal time was shortened from 6 to 4.5 d. Compared with the free ZY, the TC removal efficiency of Lfr-ZY was significantly improved under various conditions (temperature, pH and NaCl concentration). The removal efficiency of Lfr-ZY was still higher than 50% after 11 cycles, with strong removal ability and stability. In addition, the enhancement of TC bio-removal by Lfr-ZY involved the combination of the protection, adsorption, detoxification, putative nutrient release and solubilization effects of Lfr. The promising results suggest that the Lfr-based strategy has the potential for solving the problems of a lack of nutrient substrate for TC removal and the inability to remove it completely. Full article
(This article belongs to the Section Chemical Processes and Systems)
Show Figures

Figure 1

21 pages, 13748 KB  
Article
Integrated Assessment of Anthropogenic Carbon, Nitrogen, and Phosphorus Inputs: A Panjin City Case Study
by Tianxiang Wang, Simiao Wang, Li Ye, Guangyu Su, Tianzi Wang, Rongyue Ma and Zipeng Zhang
Water 2025, 17(20), 2962; https://doi.org/10.3390/w17202962 - 15 Oct 2025
Viewed by 416
Abstract
Energy consumption and environmental pollution pose significant challenges to sustainable development. This study develops a comprehensive coupled framework model that advances the quantitative integration of carbon (C), nitrogen (N), and phosphorus (P) cycles driven by multiple anthropogenic pollution sources. This paper used Panjin [...] Read more.
Energy consumption and environmental pollution pose significant challenges to sustainable development. This study develops a comprehensive coupled framework model that advances the quantitative integration of carbon (C), nitrogen (N), and phosphorus (P) cycles driven by multiple anthropogenic pollution sources. This paper used Panjin city as a case study to analyze the dynamic changes and interconnections among C, N, and P. Results indicated that net anthropogenic carbon inputs (NAIC) increased by 33% from 2016–2020, while net anthropogenic nitrogen inputs (NAIN) and net anthropogenic phosphorus inputs (NAIP) decreased by 14% and 28%, respectively. The primary driver of NAIC was energy consumption, while wetlands were the dominant carbon sequestration sink. Agricultural production was identified as the primary source of NAIN and NAIP, and approximately 4.5% of NAIN and 2.9% of NAIP were discharged into receiving water bodies. We demonstrate that human activities and natural processes exhibit dual attributes, producing positive and negative environmental effects. The increase in carbon emissions drives economic growth and industrial restructuring; however, the enhanced economic capacity also strengthens the ability to mitigate pollution through environmental protection measures. Similarly, natural ecosystems, including forests and grasslands, contribute to carbon sequestration and the release of non-point source pollution. The comprehensive environmental impact assessment of C, N, and P revealed that the comprehensive environmental index for Panjin city exhibited an improved trend. The factors of energy structure, energy efficiency, and economic scale promoted NAIC growth, with the economic scale factor alone accounting for 93% of the total increment. Environmental efficiency factor and population size factor were the primary drivers in reducing NAIN and NAIP discharges into the receiving water bodies. We propose a novel management model, ecological restoration, clean energy utilization, resource recycling, and pollution source reduction to achieve systemic governance of C, N, and P inputs. Full article
(This article belongs to the Special Issue Science and Technology for Water Purification, 2nd Edition)
Show Figures

Figure 1

14 pages, 2404 KB  
Article
Methylocystis hydrogenophila sp. nov.—A Type IIa Methanotrophic Bacterium Able to Utilize Hydrogen as an Alternative Energy Source
by Kangli Guo, Thomas Heimerl, Anna Hakobyan, Dongfei Han and Werner Liesack
Microorganisms 2025, 13(10), 2309; https://doi.org/10.3390/microorganisms13102309 - 5 Oct 2025
Viewed by 891
Abstract
A novel species of the genus Methylocystis is proposed based on polyphasic evidence from strain SC2T, isolated from the heavily polluted Saale River near Wichmar, Germany. Digital DNA–DNA hybridization and phylogenomic analyses demonstrate that strain SC2T represents a distinct species [...] Read more.
A novel species of the genus Methylocystis is proposed based on polyphasic evidence from strain SC2T, isolated from the heavily polluted Saale River near Wichmar, Germany. Digital DNA–DNA hybridization and phylogenomic analyses demonstrate that strain SC2T represents a distinct species within the genus, clearly separated from its closest relatives, namely Methylocystis suflitae NLS-7T, Methylocystis rosea SV97T, Methylocystis silviterrae FST, and Methylocystis hirsuta CSC1T. As is typical of the family Methylocystaceae, cells possess intracytoplasmic membranes arranged parallel to the cytoplasmic membrane, and the dominant fatty acids are C18:1ω8c and C18:1ω7c. The strain grows aerobically on methane as the primary carbon and energy source and expresses both low- and high-affinity particulate methane monooxygenase (pMMO), but lacks the soluble form. The species epithet reflects the strain’s ability to utilize hydrogen as an alternative energy source. A further feature is its use of asparagine as an osmoprotectant, enhancing salt tolerance. Genomic analysis reveals complete pathways for nitrogen fixation, denitrification, and hydrogen oxidation. These genetic and physiological characteristics support the designation of a novel species, for which the name Methylocystis hydrogenophila sp. nov. is proposed. The type strain is SC2T (=DSM 114506 = NCIMB 15437). Full article
(This article belongs to the Section Microbial Biotechnology)
Show Figures

Figure 1

25 pages, 6901 KB  
Article
Improving Active Support Capability: Optimization and Scheduling of Village-Level Microgrid with Hybrid Energy Storage System Containing Supercapacitors
by Yu-Rong Hu, Jian-Wei Ma, Ling Miao, Jian Zhao, Xiao-Zhao Wei and Jing-Yuan Yin
Eng 2025, 6(10), 253; https://doi.org/10.3390/eng6100253 - 1 Oct 2025
Viewed by 438
Abstract
With the rapid development of renewable energy and the continuous pursuit of efficient energy utilization, distributed photovoltaic power generation has been widely used in village-level microgrids. As a key platform connecting distributed photovoltaics with users, energy storage systems play an important role in [...] Read more.
With the rapid development of renewable energy and the continuous pursuit of efficient energy utilization, distributed photovoltaic power generation has been widely used in village-level microgrids. As a key platform connecting distributed photovoltaics with users, energy storage systems play an important role in alleviating the imbalance between supply and demand in VMG. However, current energy storage systems rely heavily on lithium batteries, and their frequent charging and discharging processes lead to rapid lifespan decay. To solve this problem, this study proposes a hybrid energy storage system combining supercapacitors and lithium batteries for VMG, and designs a hybrid energy storage scheduling strategy to coordinate the “source–load–storage” resources in the microgrid, effectively cope with power supply fluctuations and slow down the life degradation of lithium batteries. In order to give full play to the active support ability of supercapacitors in suppressing grid voltage and frequency fluctuations, the scheduling optimization goal is set to maximize the sum of the virtual inertia time constants of the supercapacitor. In addition, in order to efficiently solve the high-complexity model, the reason for choosing the snow goose algorithm is that compared with the traditional mathematical programming methods, which are difficult to deal with large-scale uncertain systems, particle swarm optimization, and other meta-heuristic algorithms have insufficient convergence stability in complex nonlinear problems, SGA can balance global exploration and local development capabilities by simulating the migration behavior of snow geese. By improving the convergence effect of SGA and constructing a multi-objective SGA, the effectiveness of the new algorithm, strategy and model is finally verified through three cases, and the loss is reduced by 58.09%, VMG carbon emissions are reduced by 45.56%, and the loss of lithium battery is reduced by 40.49% after active support optimization, and the virtual energy inertia obtained by VMG from supercapacitors during the scheduling cycle reaches a total of 0.1931 s. Full article
(This article belongs to the Section Electrical and Electronic Engineering)
Show Figures

Figure 1

14 pages, 1629 KB  
Article
Screening and Application of Pseudomonas protegens from Municipal Sludge for the Degradation of 2,2′,4,4′-Tetrabromodiphenyl Ether (BDE-47) in Contaminated Soil and Water
by Yanting Wu, Yuanping Li, Tianyun Zhou, Yaoning Chen, Li Zhu, Guowen He, Nianping Chi, Shunyao Jia, Wenqiang Luo and Ganquan Zhang
Fermentation 2025, 11(9), 547; https://doi.org/10.3390/fermentation11090547 - 22 Sep 2025
Viewed by 697
Abstract
2,2′,4,4′-Tetrabromodiphenyl ether (BDE-47) is a refractory organic pollutant that is characterized by its persistence, toxicity and potential for bioaccumulation. As a typical biocontrol bacteria, Pseudomonas protegens has not been reported to degrade organic pollutants in the environment. A single strain of Pseudomonas protegens [...] Read more.
2,2′,4,4′-Tetrabromodiphenyl ether (BDE-47) is a refractory organic pollutant that is characterized by its persistence, toxicity and potential for bioaccumulation. As a typical biocontrol bacteria, Pseudomonas protegens has not been reported to degrade organic pollutants in the environment. A single strain of Pseudomonas protegens was isolated and acclimated from municipal sludge, and its ability to degrade BDE-47 was investigated. The enhancing effects of different carbon sources and inducers on Pseudomonas protegens were also examined. Through the reinforcement of bacterial enhancers, Pseudomonas protegens was applied to remediate soil and water contaminated with BDE-47. Based on colony characteristics, physiological and biochemical properties, and 16S rDNA gene sequence homology analysis, the strain was identified as Pseudomonas protegens and named YP1. This marks the first discovery of Pseudomonas protegens being capable of degrading BDE-47. Strain YP1 utilized BDE-47 as a carbon source and achieved a degradation rate of 69.57% after 75 h of incubation under conditions of 37 °C, pH 7, and constant temperature in a dark shaking incubator. After comparing the actual enhancement effects, glucose was selected as the carbon source and 2,4-dichlorophenol as the inducer to improve the environmental remediation capability of Pseudomonas protegens. After 14 days of remediation, the degradation rates of BDE-47 in contaminated soil and water reached 48.26% and 52.60%, respectively. The Pseudomonas protegens strain obtained from municipal sludge through screening, acclimation, and enhancement processes exhibits excellent environmental remediation capabilities and promising practical application prospects. Full article
(This article belongs to the Section Industrial Fermentation)
Show Figures

Figure 1

21 pages, 1838 KB  
Article
Simulation of Winter Wheat Gross Primary Productivity Incorporating Solar-Induced Chlorophyll Fluorescence
by Xuegui Zhang, Yao Li, Xiaoya Wang, Jiatun Xu and Huanjie Cai
Agronomy 2025, 15(9), 2187; https://doi.org/10.3390/agronomy15092187 - 13 Sep 2025
Viewed by 637
Abstract
Gross primary productivity (GPP) is a key indicator for assessing carbon uptake capacity and photosynthetic productivity in agricultural ecosystems, playing a crucial role in regional carbon cycle evaluation and sustainable agriculture development. However, traditional mechanistic light use efficiency (LUE) models exhibit variable accuracy [...] Read more.
Gross primary productivity (GPP) is a key indicator for assessing carbon uptake capacity and photosynthetic productivity in agricultural ecosystems, playing a crucial role in regional carbon cycle evaluation and sustainable agriculture development. However, traditional mechanistic light use efficiency (LUE) models exhibit variable accuracy under different climatic conditions and crop types. Machine learning models, while demonstrating strong fitting capabilities, heavily depend on the selection of input features and data availability. This study focuses on winter wheat in the Guanzhong region, utilizing continuous field observation data from the 2020–2022 growing seasons to develop five machine learning models: Ridge Regression (Ridge), Random Forest (RF), Support Vector Regression (SVR), Gradient Boosting Regression (GB), and a stacking-based ensemble learning model (LSM). These models were compared with the LUE model under two scenarios, excluding and including solar-induced chlorophyll fluorescence (SIF), to evaluate the contribution of SIF to GPP estimation accuracy. The results indicate significant differences in GPP estimation performance among the machine learning models, with LSM outperforming others in both scenarios. Without SIF, LSM achieved an average R2 of 0.87, surpassing individual models (0.72–0.83), demonstrating strong stability and generalization ability. With SIF inclusion, all machine learning models showed marked accuracy improvements, with LSM’s average R2 rising to 0.91, highlighting SIF’s critical role in capturing photosynthetic dynamics. Although the LUE model approached machine learning model accuracy in some growth stages, its overall performance was limited by structural constraints. This study demonstrates that ensemble learning methods integrating multi-source observations offer significant advantages for high-precision winter wheat GPP estimation, and that incorporating SIF as a physiological indicator further enhances model robustness and predictive capacity. The findings validate the potential of combining ensemble learning and photosynthetic physiological parameters to improve GPP retrieval accuracy, providing a reliable technical pathway for agricultural ecosystem carbon flux estimation and informing strategies for climate change adaptation. Full article
(This article belongs to the Section Farming Sustainability)
Show Figures

Figure 1

19 pages, 5117 KB  
Article
Comparative Genomics and Functional Profiling Reveal Lineage-Specific Metabolic Adaptations in Globally Emerging Fluoroquinolone-Resistant Salmonella Kentucky ST198
by Juned Ahmed, Rachel C. Soltys, Smriti Shringi, Jean Guard, Bradd J. Haley and Devendra H. Shah
Genes 2025, 16(9), 1051; https://doi.org/10.3390/genes16091051 - 8 Sep 2025
Viewed by 831
Abstract
Background: Salmonella Kentucky comprises two major lineages, ST152 and fluoroquinolone-resistant (FluR) ST198, which have diverged genotypically and phenotypically along distinct evolutionary and epidemiological trajectories. ST198 is linked to global human disease, while ST152 is primarily animal-associated in the U.S. We hypothesized [...] Read more.
Background: Salmonella Kentucky comprises two major lineages, ST152 and fluoroquinolone-resistant (FluR) ST198, which have diverged genotypically and phenotypically along distinct evolutionary and epidemiological trajectories. ST198 is linked to global human disease, while ST152 is primarily animal-associated in the U.S. We hypothesized that lineage-specific metabolic adaptations contribute to their differing host associations and pathogenicity. Methods: We performed comparative metabolic profiling of ST198 (n = 3) and ST152 (n = 4) strains across 948 substrates and environmental conditions. Growth assays tested the ability of these lineages and other non-typhoidal Salmonella (NTS) serovars (n = 5) to utilize myo-inositol and lactulose as sole carbon sources. Comparative genomic analyses of 294 ST198, 173 ST152, and 1300 other NTS serovars identified nutrient utilization genes. Results: ST198 exhibited significantly higher respiratory activity and broader metabolic versatility across carbon, nitrogen/sulfur sources, and stress conditions. The canonical iol gene cluster for myo-inositol catabolism was conserved in ST198 but absent in ST152, which nonetheless showed weak growth on myo-inositol, suggesting an alternative metabolic pathway for myo-inositol may exist. We also report for the first time that, despite lineage-specific differences in metabolic efficiency, multiple NTS serovars, including S. Kentucky, can metabolize lactulose, a synthetic disaccharide traditionally associated with beneficial gut microbes. These results suggest the potential existence of a novel lactulose metabolic pathway in NTS. Conclusions: These findings highlight ST198’s metabolic adaptability and reveal novel metabolic capacities in NTS. A mechanistic understanding of nutrient utilization pathways, particularly of myo-inositol and lactulose, will provide novel insights into the mechanisms underlying nutrient metabolism that likely modulate the ecological success and pathogenic potential of NTS in human and animal hosts. Full article
Show Figures

Figure 1

14 pages, 1191 KB  
Article
Biodegradation of Zearalenone by a Novel Bacillus Strain X13 Isolated from Volcanic Rock Soil Using the Mycotoxin as the Sole Carbon Source
by Di Meng, Kaizhong Xu, Jinbin Liu and Xiangru Liao
Microorganisms 2025, 13(8), 1954; https://doi.org/10.3390/microorganisms13081954 - 21 Aug 2025
Cited by 2 | Viewed by 754
Abstract
Zearalenone (ZEN) is a widespread estrogenic mycotoxin that poses serious health risks to both humans and animals through the contamination of cereals and feeds. In this study, a novel Bacillus strain X13 was isolated from volcanic rock soil and demonstrated the unique ability [...] Read more.
Zearalenone (ZEN) is a widespread estrogenic mycotoxin that poses serious health risks to both humans and animals through the contamination of cereals and feeds. In this study, a novel Bacillus strain X13 was isolated from volcanic rock soil and demonstrated the unique ability to utilize ZEN as the sole carbon source for growth and metabolism. Under optimized conditions (37 °C, pH 8.0, and 5% inoculum in M9 minimal medium), strain X13 achieved a ZEN degradation efficiency of 98.57%. LC-MS analysis identified 1-(3,5-dihydroxyphenyl)-6′-hydroxy-1′-undecen-10′-one as the primary degradation product, indicating enzymatic hydrolysis of the lactone ring. Enzymatic assays revealed that the active components were extracellular, proteinaceous, and metal ion-dependent. Furthermore, the strain reduced ZEN content in mold-contaminated corn flour by 74.6%, effectively lowering toxin levels below regulatory limits. These findings suggest that Bacillus sp. X13 is a promising candidate for the bioremediation of ZEN-contaminated agricultural products, with significant potential for application in food and feed detoxification strategies. The robust degradation performance of strain X13 under simulated environmental conditions, combined with its adaptability to agricultural substrates, positions it as a viable solution for large-scale mycotoxin mitigation in the food industry chain, from pre-harvest field management to post-harvest storage processing. Full article
(This article belongs to the Section Environmental Microbiology)
Show Figures

Figure 1

19 pages, 1078 KB  
Article
Antioxidant Activity and Phytochemical Profiling of Steam-Distilled Oil of Flaxseed (Linum usitatissimum): Therapeutic Targeting Against Glaucoma, Oxidative Stress, Cholinergic Imbalance, and Diabetes
by İlhami Gulcin, Muzaffer Mutlu, Zeynebe Bingol, Eda Mehtap Ozden, Ziba Mirzaee, Ahmet C. Goren and Ekrem Köksal
Molecules 2025, 30(16), 3384; https://doi.org/10.3390/molecules30163384 - 14 Aug 2025
Cited by 2 | Viewed by 1411
Abstract
This investigation explored the chemical constituents and biological activities of the steam-distilled oil of L. usitatissimum (SDOLU), employing sophisticated techniques including LC-HRMS, GC-MS, and GC-FID. The analysis identified a diverse array of 17 phenolic compounds, with linoleoyl chloride (64.05%) and linoleic acid (10.39%) [...] Read more.
This investigation explored the chemical constituents and biological activities of the steam-distilled oil of L. usitatissimum (SDOLU), employing sophisticated techniques including LC-HRMS, GC-MS, and GC-FID. The analysis identified a diverse array of 17 phenolic compounds, with linoleoyl chloride (64.05%) and linoleic acid (10.39%) as the major fatty acid components. The SDOLU demonstrated remarkable antioxidant capacity, effectively neutralizing free radicals in both DPPH (IC50: 19.80 μg/mL) and ABTS•+ (IC50: 57.75 μg/mL) scavenging assays, alongside robust electron-donating activity in reducing ability tests. Moreover, the SDOLU showed significant inhibition of key enzymes implicated in metabolic and neurodegenerative disorders, including α-amylase (IC50: 531.44 μg/mL), acetylcholinesterase (IC50: 13.23 μg/mL), and carbonic anhydrase II (IC50: 281.02 μg/mL). Collectively, these results highlight the SDOLU as a valuable natural source of multifunctional bioactivities with potential applications in combating oxidative stress and enzyme-related global diseases. Further studies are warranted to validate its therapeutic efficacy and expand its industrial utilization. Full article
(This article belongs to the Special Issue The Application of LC-MS in Pharmaceutical Analysis—2nd Edition)
Show Figures

Figure 1

24 pages, 5342 KB  
Article
Esterase and Peroxidase Are Involved in the Transformation of Chitosan Films by the Fungus Fusarium oxysporum Schltdl. IBPPM 543
by Natalia N. Pozdnyakova, Tatiana S. Babicheva, Daria S. Chernova, Irina Yu. Sungurtseva, Andrey M. Zakharevich, Sergei L. Shmakov and Anna B. Shipovskaya
J. Fungi 2025, 11(8), 565; https://doi.org/10.3390/jof11080565 - 29 Jul 2025
Viewed by 966
Abstract
The majority of studies of fungal utilization of chitosan are associated with the production of a specific enzyme, chitosanase, which catalyzes the hydrolytic cleavage of the macrochain. In our opinion, the development of approaches to obtaining materials with new functional properties based on [...] Read more.
The majority of studies of fungal utilization of chitosan are associated with the production of a specific enzyme, chitosanase, which catalyzes the hydrolytic cleavage of the macrochain. In our opinion, the development of approaches to obtaining materials with new functional properties based on non-destructive chitosan transformation by living organisms and their enzyme systems is promising. This study was conducted using a wide range of classical and modern methods of microbiology, biochemistry, and physical chemistry. The ability of the ascomycete Fusarium oxysporum Schltdl. to modify films of chitosan with average-viscosity molecular weights of 200, 450, and 530 kDa was discovered. F. oxysporum was shown to use chitosan as the sole source of carbon/energy and actively overgrew films without deformations and signs of integrity loss. Scanning electron microscopy (SEM) recorded an increase in the porosity of film substrates. An analysis of the FTIR spectra revealed the occurrence of oxidation processes and crosslinking of macrochains without breaking β-(1,4)-glycosidic bonds. After F. oxysporum growth, the resistance of the films to mechanical dispersion and the degree of ordering of the polymer structure increased, while their solubility in the acetate buffer with pH 4.4 and sorption capacity for Fe2+ and Cu2+ decreased. Elemental analysis revealed a decrease in the nitrogen content in chitosan, which may indicate its inclusion into the fungal metabolism. The film transformation was accompanied by the production of extracellular hydrolase (different from chitosanase) and peroxidase, as well as biosurfactants. The results obtained indicate a specific mechanism of aminopolysaccharide transformation by F. oxysporum. Although the biochemical mechanisms of action remain to be analyzed in detail, the results obtained create new ways of using fungi and show the potential for the use of Fusarium and/or its extracellular enzymes for the formation of chitosan-containing materials with the required range of functional properties and qualities for biotechnological applications. Full article
(This article belongs to the Special Issue Innovative Applications and Biomanufacturing of Fungi)
Show Figures

Graphical abstract

37 pages, 1832 KB  
Review
A Review of Biobutanol: Eco-Friendly Fuel of the Future—History, Current Advances, and Trends
by Victor Alejandro Serrano-Echeverry, Carlos Alberto Guerrero-Fajardo and Karol Tatiana Castro-Tibabisco
Fuels 2025, 6(3), 55; https://doi.org/10.3390/fuels6030055 - 29 Jul 2025
Viewed by 3809
Abstract
Biobutanol is becoming more relevant as a promising alternative biofuel, primarily due to its advantageous characteristics. These include a higher energy content and density compared to traditional biofuels, as well as its ability to mix effectively with gasoline, further enhancing its viability as [...] Read more.
Biobutanol is becoming more relevant as a promising alternative biofuel, primarily due to its advantageous characteristics. These include a higher energy content and density compared to traditional biofuels, as well as its ability to mix effectively with gasoline, further enhancing its viability as a potential replacement. A viable strategy for attaining carbon neutrality, reducing reliance on fossil fuels, and utilizing sustainable and renewable resources is the use of biomass to produce biobutanol. Lignocellulosic materials have gained widespread recognition as highly suitable feedstocks for the synthesis of butanol, together with various value-added byproducts. The successful generation of biobutanol hinges on three crucial factors: effective feedstock pretreatment, the choice of fermentation techniques, and the subsequent enhancement of the produced butanol. While biobutanol holds promise as an alternative biofuel, it is important to acknowledge certain drawbacks associated with its production and utilization. One significant limitation is the relatively high cost of production compared to other biofuels; additionally, the current reliance on lignocellulosic feedstocks necessitates significant advancements in pretreatment and bioconversion technologies to enhance overall process efficiency. Furthermore, the limited availability of biobutanol-compatible infrastructure, such as distribution and storage systems, poses a barrier to its widespread adoption. Addressing these drawbacks is crucial for maximizing the potential benefits of biobutanol as a sustainable fuel source. This document presents an extensive review encompassing the historical development of biobutanol production and explores emerging trends in the field. Full article
Show Figures

Figure 1

22 pages, 791 KB  
Article
Turkiye’s Carbon Emission Profile: A Global Analysis with the MEREC-PROMETHEE Hybrid Method
by İrem Pelit and İlker İbrahim Avşar
Sustainability 2025, 17(14), 6527; https://doi.org/10.3390/su17146527 - 16 Jul 2025
Cited by 4 | Viewed by 940
Abstract
This study conducts a comparative evaluation of Turkiye’s carbon emission profile from both sectoral and global perspectives. Utilizing 2022 data from 76 countries, it applies two widely recognized multi-criteria decision-making (MCDM) methods: MEREC, for determining objective weights of criteria, and PROMETHEE II, for [...] Read more.
This study conducts a comparative evaluation of Turkiye’s carbon emission profile from both sectoral and global perspectives. Utilizing 2022 data from 76 countries, it applies two widely recognized multi-criteria decision-making (MCDM) methods: MEREC, for determining objective weights of criteria, and PROMETHEE II, for ranking countries based on these criteria. All data used in the analysis were obtained from the World Bank, a globally recognized and credible statistical source. The study evaluates seven criteria, including carbon emissions from the energy, transport, industry, and residential sectors, along with GDP-related indicators. The results indicate that Turkiye’s carbon emissions, particularly from industry, transport, and energy, are substantially higher than the global average. Moreover, countries with higher levels of industrialization generally rank lower in environmental performance, highlighting a direct relationship between industrial activity and increased carbon emissions. According to PROMETHEE II rankings, Turkiye falls into the lower-middle tier among the assessed countries. In light of these findings, the study suggests that Turkiye should implement targeted, sector-specific policy measures to reduce emissions. The research aims to provide policymakers with a structured, data-driven framework that aligns with the country’s broader sustainable development goals. MEREC was selected for its ability to produce unbiased criterion weights, while PROMETHEE II was chosen for its capacity to deliver clear and meaningful comparative rankings, making both methods highly suitable for evaluating environmental performance. This study also offers a broader analysis of how selected countries compare in terms of their carbon emissions. As carbon emissions remain one of the most pressing environmental challenges in the context of global warming and climate change, ranking countries based on emission levels serves both to support scientific inquiry and to increase international awareness. By relying on recent 2022 data, the study offers a timely snapshot of the global carbon emission landscape. Alongside its contribution to public awareness, the findings are expected to support policymakers in developing effective environmental strategies. Ultimately, this research contributes to the academic literature and lays a foundation for more sustainable environmental policy development. Full article
Show Figures

Graphical abstract

Back to TopTop