Sign in to use this feature.

Years

Between: -

Subjects

remove_circle_outline
remove_circle_outline
remove_circle_outline
remove_circle_outline
remove_circle_outline
remove_circle_outline
remove_circle_outline
remove_circle_outline
remove_circle_outline

Journals

remove_circle_outline
remove_circle_outline
remove_circle_outline
remove_circle_outline
remove_circle_outline
remove_circle_outline
remove_circle_outline
remove_circle_outline
remove_circle_outline
remove_circle_outline
remove_circle_outline
remove_circle_outline
remove_circle_outline

Article Types

Countries / Regions

remove_circle_outline
remove_circle_outline
remove_circle_outline
remove_circle_outline
remove_circle_outline

Search Results (2,649)

Search Parameters:
Keywords = breast cancer cells MCF-7

Order results
Result details
Results per page
Select all
Export citation of selected articles as:
16 pages, 2600 KB  
Article
Insights into the Function of a Conserved Cys120 in Human Neuroglobin in Oxidative Stress Regulation of Breast Cancer Cells
by Shu-Qin Gao, Wen Shi, Si-Qi Xia, Zi-Lei He and Ying-Wu Lin
Biomolecules 2026, 16(2), 215; https://doi.org/10.3390/biom16020215 (registering DOI) - 31 Jan 2026
Abstract
Human neuroglobin (Ngb) is a globin featuring a disulfide bond (Cys46–Cys55) and a redox-active cysteine residue (Cys120) and plays a dual role in cellular stress responses. In this study, we investigated how wild-type (WT) Ngb and its two mutants, C120S Ngb, in which [...] Read more.
Human neuroglobin (Ngb) is a globin featuring a disulfide bond (Cys46–Cys55) and a redox-active cysteine residue (Cys120) and plays a dual role in cellular stress responses. In this study, we investigated how wild-type (WT) Ngb and its two mutants, C120S Ngb, in which Cys120 is replaced by serine, and A15C Ngb, which contains an engineered Cys15–Cys120 disulfide bridge, modulate oxidative stress in triple-negative breast cancer (MDAMB231) and hormone receptor-positive breast cancer (MCF-7) cells. In both cell lines, WT Ngb enhanced cell survival under H2O2-induced oxidative stress by scavenging reactive oxygen species (ROS) through oxidation of Cys120. In contrast, the C120S and A15C mutants lost this protective capacity and instead promoted apoptosis. Mass spectrometry analysis confirmed the oxidation of Cys120 to sulfenic acid in WT Ngb, whereas both mutants exhibited impaired redox activity, leading to elevated ROS levels, lipid peroxidation, and activation of caspase-9/3. AO/EB staining further revealed that WT Ngb attenuated DNA damage, while the mutants exacerbated apoptosis in both MDAMB231 and MCF-7 cells. These results demonstrate that Cys120 acts as a critical redox switch, dictating whether Ngb exerts cytoprotective or pro-apoptotic effects across different breast cancer cell types. Our findings suggest that WT Ngb may help protect normal tissues during cancer therapy, whereas engineered Ngb mutants could be used to selectively sensitize both triple-negative and hormone receptor-positive breast cancer cells to oxidative damage, offering a novel redox-targeted therapeutic strategy. Full article
Show Figures

Figure 1

21 pages, 24713 KB  
Article
Anticancer Activity of a pH-Responsive Nanocomposite Based on Silver Nanoparticles and Pegylated Carboxymethyl Chitosan (AgNPs-CMC-PEG) in Breast (MCF 7) and Colon Cancer Cells (HCT 116)
by Gabriel Gonzalo Taco-Gárate, Sandra Esther Loa-Guizado, Corina Vera-Gonzales, Herly Fredy Zegarra-Aragon, Juan Aquino-Puma and Carlos Alberto Arenas-Chávez
Biophysica 2026, 6(1), 9; https://doi.org/10.3390/biophysica6010009 (registering DOI) - 31 Jan 2026
Abstract
Cancer is one of the leading causes of mortality worldwide, with breast and colon cancers being among the most common neoplasms in men and women, respectively. Despite significant advancements in treatment, there is a pressing need to enhance specificity and reduce systemic side [...] Read more.
Cancer is one of the leading causes of mortality worldwide, with breast and colon cancers being among the most common neoplasms in men and women, respectively. Despite significant advancements in treatment, there is a pressing need to enhance specificity and reduce systemic side effects. Importantly, a distinctive feature of cancer cells is their acidic extracellular environment, which profoundly influences cancer progression. In this study, we evaluated the anticancer activity of a pH-sensitive nanocomposite based on silver nanoparticles and pegylated carboxymethyl chitosan (AgNPs-CMC-PEG) in breast cancer (MCF-7) and colon cancer (HCT 116) cell lines. To achieve this, we synthesized and characterized the nanocomposite using UV-Vis spectroscopy, Dynamic Light Scattering (DLS), Fourier-Transform Infrared Spectroscopy (FT-IR), and Scanning Electron Microscopy (STEM-in-SEM). Furthermore, we assessed cytotoxic effects, apoptosis, and reactive oxygen species (ROS) generation using MTT, DAPI, and H2DCFDA assays. Additionally, we analyzed the expression of DNA methyltransferases (DNMT3a) and histone acetyltransferases (MYST4, GCN5) at the mRNA level using RT-qPCR, along with the acetylation and methylation of H3K9ac and H3K9me2 through Western blot analysis. The synthesized nanocomposite demonstrated an average hydrodynamic diameter of approximately 175.4 nm. In contrast, STEM-in-SEM analyses revealed well-dispersed nanoparticles with an average core size of about 14 nm. Additionally, Fourier-transform infrared (FTIR) spectroscopy verified the successful surface functionalization of the nanocomposite with polyethylene glycol (PEG), indicating effective conjugation and structural stability. The nanocomposite exhibited a pH and concentration dependent cytotoxic effect, with enhanced activity observed at an acidic pH 6.5 and at concentrations of 150 µg/ml, 75 µg/ml, and 37.5 µg/ml for both cell lines. Notably, the nanocomposite preferentially induced apoptosis accompanied by ROS generation. Moreover, expression analysis revealed a decrease in H3K9me2 and H3K9ac in both cell lines, with a more pronounced effect in MCF-7 at an acidic pH. Furthermore, the expression of DNMT3a at the mRNA level significantly decreased, particularly at acidic pH. Regarding histone acetyltransferases, GCN5 expression decreased in the HCT 116 line, while MYST4 expression increased in the MCF-7 line. These findings demonstrate that the AgNPs-CMC-PEG nanocomposite has therapeutic potential as a pH-responsive nanocomposite, capable of inducing significant cytotoxic effects and altering epigenetic markers, particularly under the acidic conditions of the tumor microenvironment. Overall, this study highlights the advantages of utilizing pH-sensitive materials in cancer therapy, paving the way for more effective and targeted treatment strategies. Full article
Show Figures

Figure 1

12 pages, 1436 KB  
Article
Sensitive Visual Detection of Breast Cancer Cells via a Dual-Receptor (Aptamer/Antibody) Lateral Flow Biosensor
by Yurui Zhou, Jiahui Wang, Ying Han, Meijing Ma, Junhong Li, Haidong Li, Xueji Zhang and Guodong Liu
Biosensors 2026, 16(2), 85; https://doi.org/10.3390/bios16020085 - 30 Jan 2026
Viewed by 16
Abstract
We report a novel dual-receptor lateral flow biosensor (LFB) for the rapid, sensitive, and visual detection of MCF-7 breast cancer cells as a model for circulating tumor cells (CTCs). The biosensor employs a MUC1-specific aptamer conjugated to colloidal gold nanoparticles as the detection [...] Read more.
We report a novel dual-receptor lateral flow biosensor (LFB) for the rapid, sensitive, and visual detection of MCF-7 breast cancer cells as a model for circulating tumor cells (CTCs). The biosensor employs a MUC1-specific aptamer conjugated to colloidal gold nanoparticles as the detection probe and an anti-MUC1 antibody immobilized at the test line as the capture probe, forming a unique “aptamer–cell–antibody” sandwich complex upon target recognition. This design enables instrument-free, visual readout within minutes, achieving a detection limit of 675 cells. The assay also demonstrates robust performance in spiked human blood samples, highlighting its potential as a simple, cost-effective dual-mode point-of-care testing (POCT) platform. This platform supports both rapid visual screening and optional strip-reader-based quantification, making it suitable for early detection and monitoring of breast cancer CTCs. Full article
(This article belongs to the Special Issue The Research and Application of Lateral Flow Biosensors)
25 pages, 3400 KB  
Article
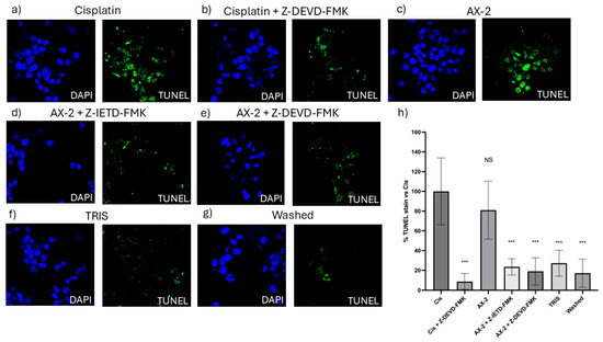
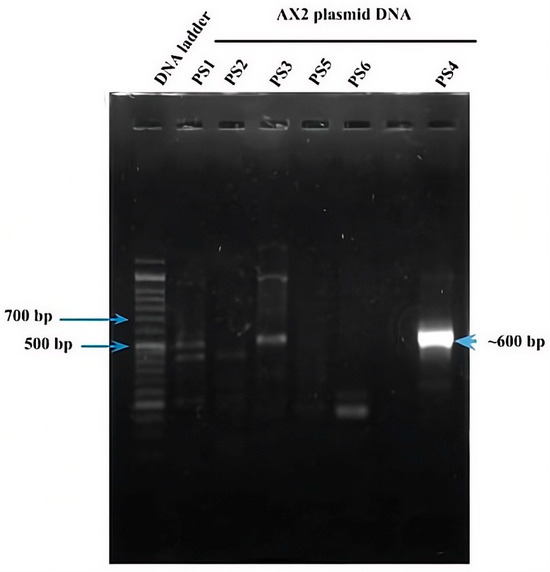
AX-2: A Promising Non-Hemolytic Protein of Bacillus thuringiensis with Potent Selective Cytotoxicity Against Breast Cancer Cells
by Alain Cruz-Nolasco, Miguel Angel Peña-Rico, Sibel J. Estrada-Escobedo, Angel A. Ortela-Gregorio, Erick A. Juarez-Arellano, Genaro Vázquez-Victorio, Angelica S. Martinez-Ramirez, Michele Rorato Sagrillo, Roberto C. Vianna Santos, Luz Camacho, Nayeli G. Nieto-Velázquez and A. Karin Navarro-Mtz
Molecules 2026, 31(3), 475; https://doi.org/10.3390/molecules31030475 - 29 Jan 2026
Viewed by 179
Abstract
Conventional cancer therapies often harm healthy tissues due to their poor specificity, resulting in significant side effects that diminish patients’ quality of life. Parasporins, a group of non-hemolytic parasporal proteins produced by Bacillus thuringiensis, are known for their selective cytotoxicity toward cancer [...] Read more.
Conventional cancer therapies often harm healthy tissues due to their poor specificity, resulting in significant side effects that diminish patients’ quality of life. Parasporins, a group of non-hemolytic parasporal proteins produced by Bacillus thuringiensis, are known for their selective cytotoxicity toward cancer cells. Typically, these proteins require activation through physical or biochemical treatments that fragment them into multiple peptides of varying sizes, which are then tested as mixtures, without purification, against cancer cell lines. In this study, a purification strategy that isolates the protein without prior activation and evaluates the resulting cytotoxic mechanism is proposed. The purification consists of four steps: (1) crystal solubilization with Laemmli buffer, (2) size-based separation via SDS-PAGE, (3) electroelution of the target protein from the gel, and (4) dialysis to remove the elution buffer. From the B. thuringiensis AX isolate, four proteins ranging from ~20 to 60 kDa were recovered, but only AX-2 displayed cytotoxic activity toward MCF-7 breast cancer cells, while remaining non-hemolytic and non-toxic to normal cells (erythrocytes, PBMCs, and MRC-5 fibroblasts). Thus, AX-2 qualifies as a parasporin. AX-2 induces apoptosis in MCF-7 breast cancer cells without generating oxidative stress, and the observed cell death appears to initiate at the plasma membrane rather than through intracellular pathways. Full article
Show Figures

Graphical abstract

11 pages, 851 KB  
Communication
Identification of DMP1 as Novel p53 Repressed Transcriptional Target
by Jun Xu, Christian Britschgi, Gustav Arvidsson, Deborah Krauer, Inti Zlobec, Bruce E. Torbett and Mario P. Tschan
Int. J. Mol. Sci. 2026, 27(3), 1344; https://doi.org/10.3390/ijms27031344 - 29 Jan 2026
Viewed by 74
Abstract
The transcription factor DMP1 is a positive regulator of the tumor suppressor ARF, which in turn controls cell-cycle progression and/or apoptosis through p53. Given the role of DMP1 in the ARF-p53 pathway, we investigated whether the p53 transcription factor might regulate DMP1 expression. [...] Read more.
The transcription factor DMP1 is a positive regulator of the tumor suppressor ARF, which in turn controls cell-cycle progression and/or apoptosis through p53. Given the role of DMP1 in the ARF-p53 pathway, we investigated whether the p53 transcription factor might regulate DMP1 expression. We found that endogenous human (h)DMP1 mRNA levels were significantly decreased upon induction of the temperature-sensitive p53Val135 in normal fibroblasts. Consistent with this observation, a p53 knockdown in MCF7 breast cancer cells resulted in increased hDMP1 mRNA and protein levels. At the molecular level, we found that p53 directly repressed the hDMP1 promoter activity by up to 90%. This repression was not mediated by p53 binding to the two putative p53-binding sites in the hDMP1 promoter. Instead, deletion analysis revealed a 300bp region containing an EGR1/SP1 binding site that is required for p53-dependent inhibition of hDMP1 promoter activity. Using Sp1-deficient SL2 insect cells, we confirmed that p53-mediated repression of hDMP1 is dependent on Sp1. Furthermore, chromatin immunoprecipitation demonstrated SP1 binding to the hDMP1 promoter. Together, our findings identify an Sp1-dependent, p53-mediated repression of DMP1. Full article
(This article belongs to the Section Molecular Oncology)
Show Figures

Figure 1

22 pages, 3301 KB  
Article
Design, Synthesis, Biological Evaluation and Molecular Docking Studies of New N-Heterocyclic Compounds as Aromatase Inhibitors
by Fatih Tok, Begüm Nurpelin Sağlık Özkan, Yusuf Özkay and Zafer Asım Kaplancıklı
Pharmaceuticals 2026, 19(2), 224; https://doi.org/10.3390/ph19020224 - 27 Jan 2026
Viewed by 273
Abstract
Background/Objectives: Breast cancer is the most common cancer and the second leading cause of cancer death in women. The aromatase enzyme plays a role in estrogen biosynthesis and is an important biological target for breast cancer treatment. For this purpose, some new 1,3,4-thiadiazole [...] Read more.
Background/Objectives: Breast cancer is the most common cancer and the second leading cause of cancer death in women. The aromatase enzyme plays a role in estrogen biosynthesis and is an important biological target for breast cancer treatment. For this purpose, some new 1,3,4-thiadiazole (4a4j) and 1,2,4-triazole (5a5j) structures were designed and synthesized based on the structures of the existing aromatase inhibitors letrozole and anastrozole. Methods: The antiproliferative activities of the compounds were tested against MCF-7 cancer cells. The NIH3T3 healthy cells were used to evaluate the selectivity of the compounds. The inhibitory activities of all compounds were tested against the aromatase enzyme. Results: The 1,2,4-triazole derivatives 5b, 5c, 5e, 5f and 5g exhibited the highest antiproliferative activity against MCF7 cells with IC50 values ranging from 3.142 to 10.415 μM. Similar to the antiproliferative activity results, triazole derivatives 5b, 5c, 5e, 5f and 5g exhibited comparable anti-aromatase activity to letrozole (IC50 = 0.031 μM) with IC50 values ranging from 0.064 to 2.224 μM and demonstrated the highest anti-aromatase activity within the series. The interactions of compound 5c, the most potent compound based on activity results, with the aromatase enzyme have been elucidated through molecular docking and MD simulation studies. Conclusions: According to experimental studies and molecular docking findings, compound 5c shows promise for further studies with its aromatase enzyme inhibitory potential. Full article
(This article belongs to the Section Medicinal Chemistry)
Show Figures

Graphical abstract

15 pages, 1123 KB  
Article
UHPLC-QTOF-MS Profiling of Chemical Constituents in POW9TM Cocktail with Antioxidant and Anti-Proliferative Potentials Against Vero, MCF-7 and MDA-MB-231 Cells
by Chirra Taworntawat, Pisit Tonkittirattanakul, Pongpisid Koonyosying, David D. Perrodin, Somdet Srichairatanakool and Wachiraporn Tipsuwan
Int. J. Mol. Sci. 2026, 27(3), 1246; https://doi.org/10.3390/ijms27031246 - 27 Jan 2026
Viewed by 709
Abstract
Breast cancer remains one of the most prevalent and lethal malignancies affecting women worldwide, underscoring the need for safer and more effective therapeutic strategies. This study investigated the phytochemical composition, antioxidant activity, and antiproliferative potential of POW9™, a proprietary botanical blend formulated from [...] Read more.
Breast cancer remains one of the most prevalent and lethal malignancies affecting women worldwide, underscoring the need for safer and more effective therapeutic strategies. This study investigated the phytochemical composition, antioxidant activity, and antiproliferative potential of POW9™, a proprietary botanical blend formulated from nine medicinal plant extracts. Comprehensive phytochemical profiling was performed using ultrahigh-performance liquid chromatography coupled with electrospray ionization quadrupole time-of-flight mass spectrometry (UHPLC-ESI-QTOF-MS) in both positive and negative ionization modes. A total of 34 compounds were identified in negative mode and 27 compounds in positive mode, comprising flavonoids, terpenoids, steroids, organic acids, peptides, glycosides, and lipids. POW9™ exhibited high total phenolic content (190.3 ± 3.5 mg gallic acid equivalents/g) and total flavonoid content (115.2 ± 1.5 mg quercetin equivalents/g), along with strong antioxidant activity, demonstrated by a 2,2-diphenyl-1-picrylhydrazyl (DPPH) radical scavenging with a half-maximal inhibitory concentration (IC50) of 1.66 mg/mL (33.73 mg Trolox equivalents/g). Cytotoxicity assessment revealed minimal toxicity toward normal Vero cells. In contrast, POW9™ significantly inhibited the proliferation of human breast cancer cell lines in a concentration- and time-dependent manner. The IC50 values were 6.75 mg/mL for MCF-7 cells and 18.08 mg/mL for MDA-MB-231 cells after 72 h of treatment, while prolonged exposure (96 h) further enhanced antiproliferative efficacy, reducing the IC50 to 2.34 mg/mL. These findings demonstrate that POW9™ is a chemically diverse herbal formulation with potent antioxidant and selective anti-breast cancer activities, supporting its potential development as a complementary therapeutic or nutraceutical agent for breast cancer management. Full article
(This article belongs to the Special Issue Bioactive Compounds in the Prevention of Chronic Diseases)
Show Figures

Figure 1

16 pages, 1766 KB  
Article
Antitumor Activity of the ACC Inhibitor Firsocostat in Breast Cancer Cell Lines: A Proof-of-Concept In Vitro Study
by Simona Picerno, Eugenia Giglio, Martina Giuseffi, Marcello Radino, Marzia Sichetti and Marisabel Mecca
Pharmaceuticals 2026, 19(2), 201; https://doi.org/10.3390/ph19020201 - 24 Jan 2026
Viewed by 208
Abstract
Background/Objectives: Breast cancer is the most frequently diagnosed malignancy among women and is characterized by marked heterogeneity in treatment response. Metabolic reprogramming, particularly enhanced de novo lipogenesis, represents a hallmark of cancer progression and a promising therapeutic target. Firsocostat, a selective allosteric [...] Read more.
Background/Objectives: Breast cancer is the most frequently diagnosed malignancy among women and is characterized by marked heterogeneity in treatment response. Metabolic reprogramming, particularly enhanced de novo lipogenesis, represents a hallmark of cancer progression and a promising therapeutic target. Firsocostat, a selective allosteric inhibitor of acetyl-CoA carboxylase (ACC), has previously been investigated in metabolic diseases but has never been evaluated in breast cancer models. This study aimed to assess the antitumor effects of firsocostat on breast cancer cell lines. Methods: We investigated the cytotoxic and metabolic effects of firsocostat in four breast cancer cell lines—MCF7 (luminal A HR+), SK-BR-3 (HER2-positive), MDA-MB-231 (triple-negative), and HCC1937 (triple-negative, BRCA1-mutated)—together with the non-tumorigenic MCF-10A line. Dose- and time-dependent responses were evaluated using phase-contrast microscopy for morphological evaluation, Trypan Blue exclusion assays, and MTS-based viability assays. Results: Firsocostat significantly reduced cell viability across all breast cancer subtypes in a concentration- and time-dependent manner, with IC50 values ranging from 80 to 93 µM. In contrast, non-tumorigenic MCF-10A cells were less affected, indicating a selective cytotoxic effect toward malignant cells. Conclusions: Firsocostat exerts robust cytotoxic effects in breast cancer models, identifying it as a promising metabolism-targeting therapeutic candidate capable of selectively impairing breast cancer cell survival by disrupting fatty acid biosynthesis. These results indicate that firsocostat could represent a viable candidate as a metabolic-based therapeutic approach for breast cancer. Given its established clinical safety profile in metabolic diseases, firsocostat warrants further preclinical investigation and supports further mechanistic and preclinical evaluation. Full article
(This article belongs to the Special Issue Adjuvant Therapies for Cancer Treatment: 2nd Edition)
Show Figures

Graphical abstract

23 pages, 8070 KB  
Article
Synthesis of Folic Acid-Functionalized Hybrid Mesoporous Silica Nanoparticles and In Vitro Evaluation on MCF-7 Breast Cancer Cells
by Marta Slavkova, Yordan Yordanov, Christina Voycheva, Teodora Popova, Ivanka Spassova, Daniela Kovacheva, Virginia Tzankova and Borislav Tzankov
Int. J. Mol. Sci. 2026, 27(2), 1092; https://doi.org/10.3390/ijms27021092 - 22 Jan 2026
Viewed by 109
Abstract
Folate receptor alpha is expressed at low levels in normal tissues, but is elevated in aggressive breast cancer types and can be utilized for targeted nanoparticle delivery. Hence, we prepared a hybrid nanocarrier based on in-house synthesized mesoporous silica nanoparticles (MSNs) which were [...] Read more.
Folate receptor alpha is expressed at low levels in normal tissues, but is elevated in aggressive breast cancer types and can be utilized for targeted nanoparticle delivery. Hence, we prepared a hybrid nanocarrier based on in-house synthesized mesoporous silica nanoparticles (MSNs) which were further lipid-coated and reinforced with folic acid (FA). Thorough physicochemical evaluation was performed including dynamic light scattering (DLS), powder x-ray diffraction (PXRD), thermogravimetric analysis (TGA), and nitrogen physisorption. In vitro dissolution of the model drug doxorubicin was carried out in release media with pH 7.4 and pH 5.5. The cytotoxic potential and cellular uptake were investigated in MCF-7 breast cancer cells via the MTT assay, doxorubicin fluorescence measurement, and microscopy. The potential amelioration of doxorubicin’s cardiotoxicity was evaluated in vitro on the H9c2 cell line. The results showed MSNs with significant pore volume (1.38 cm3/g) and relatively small sizes (98.05 ± 1.34 nm). The lipid coat and FA attachment improved the physicochemical stability and sustained release pattern over 24 h. MSNs were non-toxic, while when doxorubicin-loaded, they caused moderate cytotoxicity. The highest cytotoxic activity was observed with folate-functionalized, doxorubicin-loaded nanoparticles (NPs). Even though non-loaded folate-functionalized NPs exhibited significant cytotoxicity, their physical mixture with doxorubicin was inferior in MCF-7 cytotoxicity as opposed to the corresponding loaded nanocarrier. Fluorescence-based quantification showed a higher intracellular accumulation of doxorubicin when delivered via NPs. These results demonstrate the potential to use folate-functionalized NPs as carriers for doxorubicin delivery in breast cancer cells. Its cardiotoxicity was significantly reduced in the case of loading onto the folic acid-functionalized lipid-coated MSNs. All these findings provide a promising proof-of-concept, although further experimental validation, particularly regarding targeting selectivity and safety, is required. Full article
(This article belongs to the Special Issue Nanotechnology in Targeted Drug Delivery 2.0)
Show Figures

Figure 1

19 pages, 1705 KB  
Article
In Vitro Perspective on Hypofractionated Radiotherapy in Breast Cancer
by Peter du Plessis, Pauline Busisiwe Nkosi, Shankari Nair and John Akudugu
Radiation 2026, 6(1), 2; https://doi.org/10.3390/radiation6010002 - 21 Jan 2026
Viewed by 181
Abstract
Breast cancer remains a major global health challenge, with treatment access further constrained during the COVID-19 pandemic, particularly in resource-limited settings. This study evaluates the in vitro effects of hypofractionated versus conventionally fractionated radiotherapy on three breast cell lines: MCF-7 (oestrogen receptor-positive, ER [...] Read more.
Breast cancer remains a major global health challenge, with treatment access further constrained during the COVID-19 pandemic, particularly in resource-limited settings. This study evaluates the in vitro effects of hypofractionated versus conventionally fractionated radiotherapy on three breast cell lines: MCF-7 (oestrogen receptor-positive, ER+/PR+), MDA-MB-231 (triple-negative: ER/PR/HER2), and MCF-10A (non-tumorigenic mammary epithelial). Cells were exposed to cobalt-60 γ-rays, and radiobiological endpoints assessed included clonogenic survival, α/β ratios, adaptive responses, migration, invasion, and cytotoxicity through lactate dehydrogenase assays. The α/β ratios ranged from 2.5 to 5.4 Gy across breast cancer subtypes. Hypofractionation reduced survival in hormone receptor-positive cells, whereas triple-negative cells exhibited increased survival. Adaptive radiation responses enhanced viability across all cell lines, while non-cancerous MCF-10A cells demonstrated reduced migration following treatment. These findings suggest that hypofractionated radiotherapy may be beneficial in hormone receptor-positive breast cancer, while triple-negative disease may show a trend toward different responses, although this was not statistically significant (MDA-MB-231, p = 0.290). The results underscore the importance of tailoring fractionation strategies to breast cancer subtype and highlight the translational potential of preclinical radiobiology in guiding personalised radiation oncology approaches. Full article
Show Figures

Figure 1

19 pages, 6228 KB  
Article
Time-Dependent Loss of miR-548c-3p and Activation of E2F3/FOXM1 in Breast Cancer: In Vitro and TCGA-Based Evidence for a Post-Transcriptional Mechanism
by Buket Bozkurt, Durmus Ayan and Seyyid Mehmet Bulut
Int. J. Mol. Sci. 2026, 27(2), 1052; https://doi.org/10.3390/ijms27021052 - 21 Jan 2026
Viewed by 108
Abstract
MicroRNAs are key post-transcriptional regulators in breast cancer, but their time-dependent dynamics and downstream oncogenic effects are not fully understood. miR-548c-3p has been proposed as a tumor suppressor, yet its temporal behavior and impact on cell cycle drivers remain unclear. This study investigated [...] Read more.
MicroRNAs are key post-transcriptional regulators in breast cancer, but their time-dependent dynamics and downstream oncogenic effects are not fully understood. miR-548c-3p has been proposed as a tumor suppressor, yet its temporal behavior and impact on cell cycle drivers remain unclear. This study investigated the time-dependent expression of miR-548c-3p and its post-transcriptional regulation of E2F3 and FOXM1 in MCF-7 breast cancer cells. Cells were analyzed at multiple time points (2–72 h) by quantitative real-time PCR to assess dynamic changes in miR-548c-3p, E2F3, and FOXM1 mRNA levels. Bioinformatic validation using TCGA-BRCA datasets and public platforms evaluated gene expression, promoter methylation, and prognostic significance. miR-548c-3p showed a progressive time-dependent decline, with the lowest levels at 72 h, whereas E2F3 and FOXM1 were significantly upregulated over time, supporting a post-transcriptional derepression mechanism. TCGA-based analyses confirmed overexpression and hypomethylation of E2F3 and FOXM1 in breast cancer, particularly in triple-negative tumors, and high expression of both genes was associated with poor survival. These findings indicate that time-dependent loss of miR-548c-3p contributes to E2F3 and FOXM1 activation through a post-transcriptional regulatory mechanism, highlighting this miRNA–oncogene axis as a potential prognostic signature and therapeutic target in breast cancer. Full article
(This article belongs to the Section Molecular Oncology)
Show Figures

Graphical abstract

15 pages, 497 KB  
Article
Synthesis, Antimicrobial and Antiproliferative Activity of 1-Trifluoromethylphenyl-3-(4-arylthiazol-2-yl)thioureas
by Sreenivas Avula, Satish Koppireddi, Micky D. Tortorella and Cleopatra Neagoie
Sci. Pharm. 2026, 94(1), 11; https://doi.org/10.3390/scipharm94010011 - 19 Jan 2026
Viewed by 166
Abstract
This study reports the exclusive and rapid synthesis of twenty-four derivatives of 1-((mono/bis)trifluoromethyl)phenyl-3-(4-arylthiazol-2-yl)thioureas (series 7, 9 and 11), along with their antimicrobial activities against Candida albicans, Mycobacterium smegmatis and seven additional bacterial strains. The anticancer potential of these compounds was [...] Read more.
This study reports the exclusive and rapid synthesis of twenty-four derivatives of 1-((mono/bis)trifluoromethyl)phenyl-3-(4-arylthiazol-2-yl)thioureas (series 7, 9 and 11), along with their antimicrobial activities against Candida albicans, Mycobacterium smegmatis and seven additional bacterial strains. The anticancer potential of these compounds was evaluated against various human cancer cell lines, including A549 (lung adenocarcinoma), HeLa (cervical carcinoma), IMR32 (neuroblastoma), MCF-7 (breast adenocarcinoma), HCT116 (colon cancer) and DU145 (prostate cancer). Among these, 1-(3,5-bistrifluoromethylphenyl)-3-(thiazol-2-yl)thiourea (7i) and 1-(4-trifluoromethylphenyl)-3-(4-(3-chlorophenyl)thiazol-2-yl)thiourea (11h) demonstrated significant antimicrobial activity against M. luteus, S. aureus, S. aureus 1 and C. albicans. Additionally, 1-(4-(3-chlorophenyl)thiazol-2-yl)-3-(3-trifluoromethylphenyl)thiourea (9g) and 1-(4-trifluoromethylphenyl)-3-(4-(2-fluorophenyl)thiazol-2-yl)thiourea (11g) showed activity against Mycobacterium smegmatis. The bioassay tests indicated that many of the thiourea derivatives exhibited moderate activity against the A549, HeLa, MCF-7 and HCT116 cancer cell lines. Full article
(This article belongs to the Special Issue Pharmaceutical Applications of Heterocyclic Compounds)
Show Figures

Figure 1

25 pages, 3718 KB  
Article
The WISP1/Src/MIF Axis Promotes the Malignant Phenotype of Non-Invasive MCF7 Breast Cancer Cells
by Maria-Elpida Christopoulou, Panagiota Karamitsou, Alexios Aletras and Spyros S. Skandalis
Cells 2026, 15(2), 160; https://doi.org/10.3390/cells15020160 - 15 Jan 2026
Viewed by 264
Abstract
Breast cancer is a heterogeneous disease that exists in multiple subtypes, some of which still lack targeted and effective therapy. A major challenge is to unravel their underlying molecular mechanisms and bring to light novel therapeutic targets. In this study, we investigated the [...] Read more.
Breast cancer is a heterogeneous disease that exists in multiple subtypes, some of which still lack targeted and effective therapy. A major challenge is to unravel their underlying molecular mechanisms and bring to light novel therapeutic targets. In this study, we investigated the role of WNT-inducible signaling pathway protein 1 (WISP1) matricellular protein in the acquirement of an invasive phenotype by breast cancer cells. To this aim, we treated non-invasive MCF7 cells with WISP1 and assessed the expression levels of macrophage migration inhibitory factor (MIF) and its cellular receptor CD74. Next, we examined the expression of epithelial-to-mesenchymal transition (EMT) markers as well as molecular effectors of the tumor microenvironment, such as CD44, the main hyaluronan receptor that also acts as a co-receptor for MIF, the hyaluronan oncogenic network, and specific matrix metalloproteinases (MMPs) and their endogenous inhibitors, tissue inhibitors of metalloproteinases (TIMPs). The results showed that WISP1 potently induces the expression of MIF cytokine and affects the expression of specific extracellular matrix molecules with established roles in the promotion of malignant properties. Notably, Src kinases and MIF are critically involved in these processes. Collectively, the present study demonstrates for first time a WISP1/Src/MIF axis as well as its ability to induce an invasive phenotype in MCF7 cells and highlights novel cellular and molecular processes involved in the epithelial-to-mesenchymal transition and the development of invasive breast cancer. This suggests that specific cues from the tumor microenvironment can activate a migratory/invasive phenotype in a subpopulation of cells residing within the heterogeneous breast tumor. Full article
Show Figures

Figure 1

33 pages, 4569 KB  
Article
Heterotypic 3D Model of Breast Cancer Based on Tumor, Stromal and Endothelial Cells: Cytokines Interaction in the Tumor Microenvironment
by Anastasia Leonteva, Alina Kazakova, Ekaterina Berezutskaya, Anna Ilyina, David Sergeevichev, Sergey Vladimirov, Maria Bogachek, Igor Vakhrushev, Pavel Makarevich, Vladimir Richter and Anna Nushtaeva
Cells 2026, 15(2), 145; https://doi.org/10.3390/cells15020145 - 14 Jan 2026
Viewed by 269
Abstract
The recreation of the tumor microenvironment remains a significant challenge in the development of experimental cancer models. The present study constitutes an investigation into the interconnection between tumor, endothelial and stromal cells in heterotypic breast cancer spheroids. The generation of models was achieved [...] Read more.
The recreation of the tumor microenvironment remains a significant challenge in the development of experimental cancer models. The present study constitutes an investigation into the interconnection between tumor, endothelial and stromal cells in heterotypic breast cancer spheroids. The generation of models was achieved through the utilization of MCF7, MDA-MB-231, and SK-BR-3 tumor cell lines, in conjunction with endothelial TIME-RFP cells and either cancer-associated (BrC4f) or normal (BN120f) fibroblasts, within ultra-low attachment plates. It was established that stromal cells, most notably fibroblasts, were conducive to the aggregation of tumor cells into spheroids and the formation of pseudovessels in close proximity to fibroblast bands. In contrast to the more aggressive tumor models MDA-MB-231 and SK-BR-3, microenvironment cells do not influence the migration ability of MCF7 tumor cells. Heterotypic spheroids incorporating CAFs demonstrated a more aggressive and immunosuppressive phenotype. Multiplex immunoassay analysis of cytokines, followed by STRING cluster analysis, was used to identify key processes including angiogenesis, invasion, stem cell maintenance, and immunosuppression. Furthermore, a cluster of cytokines (LIF, SDF-1, HGF, SCGFb) was identified as potentially involved in the regulation of PD-L1 expression by tumor cells. This finding reveals a potential mechanism of immune evasion and suggests new avenues for therapeutic investigation. Full article
(This article belongs to the Special Issue Cell-to-Cell Crosstalk as a Target of Therapies)
Show Figures

Graphical abstract

23 pages, 1905 KB  
Article
Anticancer and Antimicrobial Activity of Chlorella vulgaris BA02 Algae Extract Containing Indole-3-Acetic Acid
by Agata Jabłońska-Trypuć, Urszula Wydro, Elżbieta Wołejko, Paweł Kondzior, Maja Leszczyńska, Carmen Estevan Martínez, Özge Karakaş Metin, Marzena Ewa Smolewska, Rafał Krętowski, Marzanna Cechowska-Pasko and Adam Cudowski
Molecules 2026, 31(2), 275; https://doi.org/10.3390/molecules31020275 - 13 Jan 2026
Viewed by 228
Abstract
In recent years, the incidence of breast cancer has increased significantly; therefore, much attention is being paid to research on natural plant-based raw materials in the treatment and prevention of cancer as well as in the treatment of antibiotic-resistant infections. Therefore, Chlorella vulgaris [...] Read more.
In recent years, the incidence of breast cancer has increased significantly; therefore, much attention is being paid to research on natural plant-based raw materials in the treatment and prevention of cancer as well as in the treatment of antibiotic-resistant infections. Therefore, Chlorella vulgaris algae extract and indole-3-acetic acid (IAA)—a plant hormone with potential anticancer and antimicrobial properties—were selected for the study. The main objective was to evaluate the effect of algae extract and IAA on the proliferation of cells from three different breast cancer lines: MCF-7, ZR-75-1, and MDA-MB-231. In addition, an analysis of apoptosis and oxidative stress parameters in cancer cells was performed, as well as an assessment of IAA toxicity towards E. coli, S. aureus, and C. albicans. The results obtained allow us to conclude that the extract is effective against estrogen-dependent cells, while the effect of IAA alone varies depending on the microorganism studied, the cell line analyzed, and the concentration used. The extract in selected concentrations induces apoptosis and activates oxidative stress mechanisms, while IAA exhibits cytotoxicity at higher concentrations and stimulates proliferation at lower concentrations. This indicates the need to investigate the mechanisms of action of both Chlorella vulgaris algae extract and IAA in cancer and bacterial cells. Full article
Show Figures

Figure 1

Back to TopTop