Sign in to use this feature.

Years

Between: -

Subjects

remove_circle_outline
remove_circle_outline
remove_circle_outline
remove_circle_outline
remove_circle_outline
remove_circle_outline
remove_circle_outline

Journals

Article Types

Countries / Regions

Search Results (53)

Search Parameters:
Keywords = bone tissue ablation

Order results
Result details
Results per page
Select all
Export citation of selected articles as:
14 pages, 2895 KB  
Article
Interpretable and Performant Multimodal Nasopharyngeal Carcinoma GTV Segmentation with Clinical Priors Guided 3D-Gaussian-Prompted Diffusion Model (3DGS-PDM)
by Jiarui Zhu, Zongrui Ma, Ge Ren and Jing Cai
Cancers 2025, 17(22), 3660; https://doi.org/10.3390/cancers17223660 - 14 Nov 2025
Viewed by 355
Abstract
Background: Gross tumor volume (GTV) segmentation of Nasopharyngeal Carcinoma (NPC) crucially determines the precision of image-guided radiation therapy (IGRT) for NPC. Compared to other cancers, the clinical delineation of NPC is especially challenging due to its capricious infiltration of the adjacent rich tissues [...] Read more.
Background: Gross tumor volume (GTV) segmentation of Nasopharyngeal Carcinoma (NPC) crucially determines the precision of image-guided radiation therapy (IGRT) for NPC. Compared to other cancers, the clinical delineation of NPC is especially challenging due to its capricious infiltration of the adjacent rich tissues and bones, and it routinely requires multimodal information from CT and MRI series to identify its ambiguous tumor boundary. However, the conventional deep learning-based multimodal segmentation method suffers from limited prediction accuracy and frequently performs as well as or worse than single-modality segmentation models. The limited multimodal prediction performance indicates defective information extraction and integration from the input channels. This study aims to develop a 3D Gaussian-prompted Diffusion Model (3DG-PDM) for more clinically targeted information extraction and effective multimodal information integration, thereby facilitating more accurate and clinically interpretable GTV segmentation for NPC. Methods: We propose a 3D-Gaussian-Prompted Diffusion Model (3DGS-PDM) that operates NPC tumor contouring in multimodal clinical priors through a guided stepwise process. The proposed model contains two modules: a Gaussian Initialization Module that utilizes a 3D-Gaussian-Splatting technique to distill 3D-Gaussian representations based on clinical priors from CT, MRI-t2 and MRI-t1-contract-enhanced-fat-suppression (MRI-t1-cefs), respectively, and a Diffusion Segmentation Module that generates tumor segmentation step-by-step from the fused 3D-Gaussians prompts. We retrospectively collected data on 600 NPC patients from four hospitals through paired CT, MRI series and clinical GTV annotations, and divided that dataset into 480 training volumes and 120 testing volumes. Results: Our proposed method can achieve a mean dice similarity cofficient (DSC) of 84.29 ± 7.33, a mean average symmetric surface distance (ASSD) of 1.31 ± 0.63, and a 95th percentile of Hausdorff (HD95) of 4.76 ± 1.98 on primary NPC tumor (GTVp) segmentation, and a DSC of 79.25 ± 10.01, an ASSD of 1.19 ± 0.72 and an HD95 of 4.76 ± 1.71 on metastasis NPC tumor (GTVnd) segmentation. Comparative experiments further demonstrate that our method can significantly improve the multimodal segmentation performance on NPC tumors, with superior advantages over five other state-of-the-art comparative methods. Visual evaluation on the segmentation prediction process and a three-step ablation study on input channels further demonstrate the interpretability of our proposed method. Conclusions: This study proposes a performant and interpretable multimodal segmentation method for GTV of NPC, contributing greatly to precision improvement for NPC therapy treatment. Full article
Show Figures

Figure 1

15 pages, 2172 KB  
Communication
Triangulating Timing, Tropism and Burden of Sarcoma Metastases: Toward Precision Surveillance and Therapy in a Real-World-Time Cohort
by Philip Heesen, Dario Feusi, Bettina Vogel, Gabriela Studer, Bruno Fuchs and on behalf of the Swiss Sarcoma Network
Cancers 2025, 17(18), 2944; https://doi.org/10.3390/cancers17182944 - 9 Sep 2025
Viewed by 616
Abstract
Background: Sarcoma surveillance guidelines still apply uniform imaging intervals based on tumor grade and stage that ignore histotype-specific metastatic behavior. We prospectively analyzed metastatic timing, organ tropism, and lesion burden across a real-world sarcoma cohort to generate an evidence base for risk-adapted [...] Read more.
Background: Sarcoma surveillance guidelines still apply uniform imaging intervals based on tumor grade and stage that ignore histotype-specific metastatic behavior. We prospectively analyzed metastatic timing, organ tropism, and lesion burden across a real-world sarcoma cohort to generate an evidence base for risk-adapted follow-up and treatment stratification. Methods: In a prospective multicenter study, 1850 patients with suspected sarcoma were screened. SHAPEHub, a real-world-time data warehouse, captured clinicopathological variables and imaging. Adults with histologically confirmed soft-tissue or bone sarcoma (n = 295) formed the analytic cohort. Metastases were classified as synchronous (≤6 months) or metachronous (>6 months), lung-only versus multi-organ, and oligometastatic (≤5 lesions, ≤2 organs) versus polymetastatic. TTME was illustrated with Kaplan–Meier curves for the full cohort (descriptive); where subgroup comparisons are shown, log-rank tests are reported. Results: Ninety-three patients (31.5%) developed metastases after a median follow-up of 20.9 months. Metastatic risk was front-loaded: 36.6% were synchronous, and 67.8% of metachronous events occurred within year 1. The lung was the initial site in 62.4% of events, bone in 18.3%, and liver in 11.8%. Half of the lung-metastatic patients remained pulmonary-confined; the remainder followed a multi-organ route involving bone and lymph nodes. Oligometastatic spread predominated in the lung-only subgroup (61%) versus multi-organ (28%). Histotype influenced both timing and tropism: angiosarcoma and Ewing sarcoma metastasized earliest (median 3.7 and 5.0 months) and multi-organ; leiomyosarcoma and UPS were lung-dominant; Ewing sarcoma and epithelioid haemangioendothelioma were bone-tropic; and angiosarcoma was liver-tropic. Conclusions: Metastatic sarcoma displays three intersecting dimensions—early versus late onset, organ-specific tropism, and oligo- versus polymetastatic burden—none of which are addressed by the current “one-size-fits-all” surveillance. Recognizing these patterns delineates windows for tailored imaging and stratified therapy selection (e.g., local ablation for oligometastatic lung disease, intensified systemic regimens for early, polymetastatic spread). These findings lay the groundwork for precision-adapted surveillance and treatment protocols. Pattern-stratified trials and health-economic evaluations are now needed to assess whether this approach improves outcomes and optimizes resource allocation. Full article
(This article belongs to the Section Methods and Technologies Development)
Show Figures

Figure 1

17 pages, 8807 KB  
Article
Establishing Human and Canine Xenograft Murine Osteosarcoma Models for Application of Focused Ultrasound Ablation
by Alayna N. Hay, Alex Simon, Lauren N. Ruger, Jessica Gannon, Sheryl Coutermarsh-Ott, Elliana R. Vickers, William Eward, Nathan J. Neufeld, Eli Vlaisavljevich and Joanne Tuohy
Biomedicines 2025, 13(9), 2122; https://doi.org/10.3390/biomedicines13092122 - 30 Aug 2025
Viewed by 920
Abstract
Background: Osteosarcoma (OS) is the most commonly occurring type of bone cancer in both humans and canines. The survival outcomes for OS patients have not improved significantly in decades. A novel and innovative treatment option that is currently under investigation for OS in [...] Read more.
Background: Osteosarcoma (OS) is the most commonly occurring type of bone cancer in both humans and canines. The survival outcomes for OS patients have not improved significantly in decades. A novel and innovative treatment option that is currently under investigation for OS in the veterinary field is the focused ultrasound ablation modality, histotripsy. Histotripsy is a non-thermal, non-invasive, non-ionizing ablation modality that destroys tissue through generation of acoustic cavitation. Objective: In the current study, we sought to investigate the utility of an orthotropic OS xenograft murine model for characterization of chronic ablative and clinical outcomes post-histotripsy ablation. Method: Given the high comparative relevance of canine to human OS, histotripsy was delivered to orthotopic OS tumors in both human and canine xenograft murine models. Results: Histotripsy improved limb function in tumor-bearing mice compared to untreated tumor bearing mice. The results of this study demonstrated the utility of the orthotopic OS xenograft murine model for histotripsy-based preclinical studies. Conclusions: The current study is the first published investigation for the use of an orthotopic xenograft murine model for the development of histotripsy ablation for OS. The developmental process of the model, technical limitations, and future directions are discussed. Full article
(This article belongs to the Section Cancer Biology and Oncology)
Show Figures

Figure 1

20 pages, 23283 KB  
Article
Titanium–Aluminum–Vanadium Surfaces Generated Using Sequential Nanosecond and Femtosecond Laser Etching Provide Osteogenic Nanotopography on Additively Manufactured Implants
by Jonathan T. Dillon, David J. Cohen, Scott McLean, Haibo Fan, Barbara D. Boyan and Zvi Schwartz
Biomimetics 2025, 10(8), 507; https://doi.org/10.3390/biomimetics10080507 - 4 Aug 2025
Viewed by 1096
Abstract
Titanium–aluminum–vanadium (Ti6Al4V) is a material chosen for spine, orthopedic, and dental implants due to its combination of desirable mechanical and biological properties. Lasers have been used to modify metal surfaces, enabling the generation of a surface on Ti6Al4V with distinct micro- and nano-scale [...] Read more.
Titanium–aluminum–vanadium (Ti6Al4V) is a material chosen for spine, orthopedic, and dental implants due to its combination of desirable mechanical and biological properties. Lasers have been used to modify metal surfaces, enabling the generation of a surface on Ti6Al4V with distinct micro- and nano-scale structures. Studies indicate that topography with micro/nano features of osteoclast resorption pits causes bone marrow stromal cells (MSCs) and osteoprogenitor cells to favor differentiation into an osteoblastic phenotype. This study examined whether the biological response of human MSCs to Ti6Al4V surfaces is sensitive to laser treatment-controlled micro/nano-topography. First, 15 mm diameter Ti6Al4V discs (Spine Wave Inc., Shelton, CT, USA) were either machined (M) or additively manufactured (AM). Surface treatments included no laser treatment (NT), nanosecond laser (Ns), femtosecond laser (Fs), or nanosecond followed by femtosecond laser (Ns+Fs). Surface wettability, roughness, and surface chemistry were determined using sessile drop contact angle, laser confocal microscopy, X-ray photoelectron spectroscopy (XPS), and scanning electron microscopy (SEM). Human MSCs were cultured in growth media on tissue culture polystyrene (TCPS) or test surfaces. On day 7, the levels of osteocalcin (OCN), osteopontin (OPN), osteoprotegerin (OPG), and vascular endothelial growth factor 165 (VEGF) in the conditioned media were measured. M NT, Fs, and Ns+Fs surfaces were hydrophilic; Ns was hydrophobic. AM NT and Fs surfaces were hydrophilic; AM Ns and Ns+Fs were hydrophobic. Roughness (Sa and Sz) increased after Ns and Ns+Fs treatment for both M and AM disks. All surfaces primarily consisted of oxygen, titanium, and carbon; Fs had increased levels of aluminum for both M and AM. SEM images showed that M NT discs had a smooth surface, whereas AM surfaces appeared rough at a higher magnification. Fs surfaces had a similar morphology to their respective NT disc at low magnification, but higher magnification revealed nano-scale bumps not seen on NT surfaces. AM Fs surfaces also had regular interval ridges that were not seen on non-femto laser-ablated surfaces. Surface roughness was increased on M and AM Ns and Ns+Fs disks compared to NT and Fs disks. OCN was enhanced, and DNA was reduced on Ns and Ns+Fs, with no difference between them. OPN, OPG, and VEGF levels for laser-treated M surfaces were unchanged compared to NT, apart from an increase in OPG on Fs. MSCs grown on AM Ns and Ns+Fs surfaces had increased levels of OCN per DNA. These results indicate that MSCs cultured on AM Ns and AM Ns+Fs surfaces, which exhibited unique roughness at the microscale and nanoscale, had enhanced differentiation to an osteoblastic phenotype. The laser treatments of the surface mediated this enhancement of MSC differentiation and warrant further clinical investigation. Full article
Show Figures

Graphical abstract

14 pages, 7263 KB  
Article
Parameter Optimization, Morphological and Histological Characteristics of Accurate Bone Ablation by Femtosecond Laser: An In Vitro Study
by Yiyang Wang, Shanshan Liang, Yongsheng Zhou, Fusong Yuan and Hongqiang Ye
Bioengineering 2025, 12(3), 217; https://doi.org/10.3390/bioengineering12030217 - 21 Feb 2025
Viewed by 1496
Abstract
The use of femtosecond laser for bone ablation has been demonstrated in numerous studies; however, the clinical application requires further optimization to meet safety, accuracy, and efficiency standards. This study aims to optimize the energy density parameter of a robot-controlled femtosecond laser surgical [...] Read more.
The use of femtosecond laser for bone ablation has been demonstrated in numerous studies; however, the clinical application requires further optimization to meet safety, accuracy, and efficiency standards. This study aims to optimize the energy density parameter of a robot-controlled femtosecond laser surgical system for bone ablation by assessing temperature changes, ablation efficiency, and ablation effects. Furthermore, the morphological and histological characteristics of bone tissue were compared with those of conventional mechanical methods. The results indicated that a laser energy density of 1.05 J/cm2 was optimal for bone ablation, maintaining the bone surface temperature below 47 °C and achieving an ablation efficiency of 0.145 mm3/s. The deviations in cavity diameters were significantly smaller for the laser group (6.58 ± 18.09 μm) compared to the bur group (80.09 ± 45.45 μm, p < 0.001, N = 5 per group). Femtosecond laser ablation produced cleaner cavity margins with minimal bone debris accumulation. Additionally, the adjacent Volkmann and Haversian canals retained their normal morphology, indicating limited mechanical and thermal damage to the bone tissue. The robot-controlled femtosecond laser system demonstrated the potential for achieving safe, accurate, efficient, and clean bone ablation, offering promising prospects for clinical applications. Full article
(This article belongs to the Section Biomedical Engineering and Biomaterials)
Show Figures

Figure 1

18 pages, 9388 KB  
Review
Image-Guided Musculoskeletal Interventional Radiology in the Personalised Management of Musculoskeletal Tumours
by Hasaam Uldin, Ibrahim Kanbour, Anish Patel and Rajesh Botchu
J. Pers. Med. 2024, 14(12), 1167; https://doi.org/10.3390/jpm14121167 - 21 Dec 2024
Cited by 1 | Viewed by 1339
Abstract
Musculoskeletal image-guided interventional radiology plays a key role in diagnosing and treating a range of conditions. Recent advances have yielded a wide variety of procedures that can be applied selectively and enable the personalisation of patient care. This review aims to outline the [...] Read more.
Musculoskeletal image-guided interventional radiology plays a key role in diagnosing and treating a range of conditions. Recent advances have yielded a wide variety of procedures that can be applied selectively and enable the personalisation of patient care. This review aims to outline the indications, applications, and techniques of subspecialist musculoskeletal oncology interventional procedures that were used at our tertiary referral centre with a focus on how these may be used to personalise patient management. The applications of a range of diagnostic and therapeutic image-guided interventional procedures including different methods of bone and soft tissue sampling, ablation, and augmentation procedures across different types of patients and pathologies are reviewed. To supplement the reviewed literature, we included our own experience and radiology images retrospectively collected from our Picture Archiving and Communication System (PACS). We demonstrate how the range of musculoskeletal image-guided interventions provide flexibility in the diagnosis and management of different tumours across different patient populations. This study provides the musculoskeletal interventional radiologist with insight into how to appropriately utlilise different techniques to optimise the diagnosis, treatment and palliation of tumours. Full article
(This article belongs to the Special Issue Interventional Radiology: Towards Personalized Medicine)
Show Figures

Figure 1

10 pages, 14793 KB  
Case Report
Prosthetically Driven Approach to Post-Ablative Maxilla Rehabilitation with an Implant-Supported Overdenture: A Case Report
by Tine Malgaj, Andrej Kansky, Alenka Ludvig Ribič, Tom Kobe, Blaž Berce and Peter Jevnikar
Prosthesis 2024, 6(6), 1300-1309; https://doi.org/10.3390/prosthesis6060093 - 31 Oct 2024
Cited by 3 | Viewed by 2363
Abstract
This clinical report details the prosthetic rehabilitation of a patient following maxillary ablation to remove a peripheral giant cell granuloma. After a hemimaxillectomy, the defect was reconstructed with a fasciocutaneous radial free flap. Implant placement was digitally planned using the dual scanning technique, [...] Read more.
This clinical report details the prosthetic rehabilitation of a patient following maxillary ablation to remove a peripheral giant cell granuloma. After a hemimaxillectomy, the defect was reconstructed with a fasciocutaneous radial free flap. Implant placement was digitally planned using the dual scanning technique, and implants were inserted with the aid of an acrylic surgical guide. After implant osseointegration, a removable implant-supported overdenture with an electroplated secondary structure retained on a titanium bar was fabricated. At the 3-year follow-up, peri-implant tissues remained healthy, showing only mild gingival hyperplasia around the bar, while no prosthesis retention loss or significant technical complications were observed. In conclusion, the reconstruction of the moderate maxillary defect using a soft-tissue flap provided satisfactory functional and esthetic outcomes, significantly enhancing patient satisfaction. However, the limited bone availability necessitated precise implant planning to ensure adequate biomechanical support for the overdenture. Full article
(This article belongs to the Special Issue Prosthetic Rehabilitation in Oral Cancer Patients)
Show Figures

Figure 1

29 pages, 399 KB  
Review
Advances in Image-Guided Ablation Therapies for Solid Tumors
by Warren A. Campbell and Mina S. Makary
Cancers 2024, 16(14), 2560; https://doi.org/10.3390/cancers16142560 - 17 Jul 2024
Cited by 20 | Viewed by 6277
Abstract
Image-guided solid tumor ablation methods have significantly advanced in their capability to target primary and metastatic tumors. These techniques involve noninvasive or percutaneous insertion of applicators to induce thermal, electrochemical, or mechanical stress on malignant tissue to cause tissue destruction and apoptosis of [...] Read more.
Image-guided solid tumor ablation methods have significantly advanced in their capability to target primary and metastatic tumors. These techniques involve noninvasive or percutaneous insertion of applicators to induce thermal, electrochemical, or mechanical stress on malignant tissue to cause tissue destruction and apoptosis of the tumor margins. Ablation offers substantially lower risks compared to traditional methods. Benefits include shorter recovery periods, reduced bleeding, and greater preservation of organ parenchyma compared to surgical intervention. Due to the reduced morbidity and mortality, image-guided tumor ablation offers new opportunities for treatment in cancer patients who are not candidates for resection. Currently, image-guided ablation techniques are utilized for treating primary and metastatic tumors in various organs with both curative and palliative intent, including the liver, pancreas, kidneys, thyroid, parathyroid, prostate, lung, breast, bone, and soft tissue. The invention of new equipment and techniques is expanding the criteria of eligible patients for therapy, as now larger and more high-risk tumors near critical structures can be ablated. This article provides an overview of the different imaging modalities, noninvasive, and percutaneous ablation techniques available and discusses their applications and associated complications across various organs. Full article
(This article belongs to the Special Issue Advances in Interventional Oncologic Therapies)
15 pages, 5675 KB  
Article
Real-Time Monitoring of Thermal Phenomena during Femtosecond Ablation of Bone Tissue for Process Control
by Samy Al-Bourgol, Guillaume Machinet, Aboubakr Bakkali, Marc Faucon and Laura Gemini
Bioengineering 2024, 11(4), 309; https://doi.org/10.3390/bioengineering11040309 - 26 Mar 2024
Cited by 4 | Viewed by 1772
Abstract
Femtosecond (fs) laser technology is currently being considered in innovative fields such as osteotomy and treatment of hard tissue thanks to the achievable high resolution and ability to prevent tissue damage. In a previous study, suitable process parameters were obtained to achieve competitive [...] Read more.
Femtosecond (fs) laser technology is currently being considered in innovative fields such as osteotomy and treatment of hard tissue thanks to the achievable high resolution and ability to prevent tissue damage. In a previous study, suitable process parameters were obtained to achieve competitive ablation rates on pork femur processing. Nevertheless, a better control of thermal accumulation in the tissue during laser ablation could further improve the postoperative regeneration of the treated bone compared with conventional procedures and push forward the exploitation of such technology. This study presents methods for real time analyses of bone tissue temperature and composition during fs laser ablation and highlights the importance of implementing an efficient cooling method of bone tissue in order to achieve optimized results. Results show that it is possible to achieve a larger process window for bone tissue ablation where bone tissue temperature remains within the protein denaturation temperature in water-based processing environment. This is a key outcome towards a clinical exploitation of the presented technology, where higher process throughputs are necessary. The effects of process parameters and environments on bone tissue were confirmed by LIBS technique, which proved to be an efficient method by which to record real-time variation of bone tissue composition during laser irradiation. Full article
(This article belongs to the Section Biomedical Engineering and Biomaterials)
Show Figures

Figure 1

19 pages, 4576 KB  
Article
Genetic Deficiency of the Long Pentraxin 3 Affects Osteogenesis and Osteoclastogenesis in Homeostatic and Inflammatory Conditions
by Valentina Granata, Dario Strina, Maria Lucia Schiavone, Barbara Bottazzi, Alberto Mantovani, Antonio Inforzato and Cristina Sobacchi
Int. J. Mol. Sci. 2023, 24(23), 16648; https://doi.org/10.3390/ijms242316648 - 23 Nov 2023
Cited by 3 | Viewed by 1951
Abstract
The long pentraxin 3 (PTX3) is a soluble glycoprotein made by immune and nonimmune cells endowed with pleiotropic functions in innate immunity, inflammation, and tissue remodeling. PTX3 has recently emerged as a mediator of bone turnover in both physiological and pathological conditions, with [...] Read more.
The long pentraxin 3 (PTX3) is a soluble glycoprotein made by immune and nonimmune cells endowed with pleiotropic functions in innate immunity, inflammation, and tissue remodeling. PTX3 has recently emerged as a mediator of bone turnover in both physiological and pathological conditions, with direct and indirect effects on osteoblasts and osteoclasts. This notwithstanding, its role in bone biology, with major regard to the osteogenic potential of osteoblasts and their interplay with osteoclasts, is at present unclear. Here, we investigated the contribution of this pentraxin to bone deposition in the osteogenic lineage by assessing collagen production, mineralization capacity, osteoblast maturation, extracellular matrix gene expression, and inflammatory mediators’ production in primary osteoblasts from the calvaria of wild-type (WT) and Ptx3-deficient (Ptx3−/−) mice. Also, we evaluated the effect of PTX3 on osteoclastogenesis in cocultures of primary osteoblasts and bone marrow-derived osteoclasts. Our investigations were carried out both in physiological and inflammatory conditions to recapitulate in vitro aspects of inflammatory diseases of the bone. We found that primary osteoblasts from WT animals constitutively expressed low levels of the protein in osteogenic noninflammatory conditions, and genetic ablation of PTX3 in these cells had no major impact on collagen and hydroxyapatite deposition. However, Ptx3−/− osteoblasts had an increased RANKL/OPG ratio and CD44 expression, which resulted in in enhanced osteoclastogenesis when cocultured with bone marrow monocytes. Inflammation (modelled through administration of tumor necrosis factor-α, TNF-α) boosted the expression and accumulation of PTX3 and inflammatory mediators in WT osteoblasts. In these conditions, Ptx3 genetic depletion was associated with reduced collagen deposition and immune modulators’ production. Our study shed light on the role of PTX3 in osteoblast and osteoclast biology and identified a major effect of inflammation on the bone-related properties of this pentraxin, which might be relevant for therapeutic and/or diagnostic purposes in musculoskeletal pathology. Full article
(This article belongs to the Special Issue The Role of Immune System in Tissue Repair and Regeneration)
Show Figures

Figure 1

13 pages, 2780 KB  
Article
Near-Infrared Fluorescent Hydroxyapatite Nanoparticles for Targeted Photothermal Cancer Therapy
by Gayoung Jo, Yoonbin Park, Min Ho Park and Hoon Hyun
Pharmaceutics 2023, 15(5), 1374; https://doi.org/10.3390/pharmaceutics15051374 - 29 Apr 2023
Cited by 11 | Viewed by 2570
Abstract
Near-infrared (NIR) fluorophores have attracted great attention due to their excellent optical and photothermal properties. Among them, a bone-targeted NIR fluorophore (named P800SO3) contains two phosphonate groups, which play important roles in binding with hydroxyapatite (HAP) as the main mineral component of bones. [...] Read more.
Near-infrared (NIR) fluorophores have attracted great attention due to their excellent optical and photothermal properties. Among them, a bone-targeted NIR fluorophore (named P800SO3) contains two phosphonate groups, which play important roles in binding with hydroxyapatite (HAP) as the main mineral component of bones. In this study, biocompatible and NIR fluorescent HAP nanoparticles functionalized with P800SO3 and polyethylene glycol (PEG) were readily prepared for tumor-targeted imaging and photothermal therapy (PTT). The PEGylated HAP nanoparticle (HAP800-PEG) demonstrated improved tumor targetability with high tumor-to-background ratios (TBR). Moreover, the HAP800-PEG also showed excellent photothermal properties, and the temperature of tumor tissue reached 52.3 °C under NIR laser irradiation, which could completely ablate the tumor tissue without recurrence. Therefore, this new type of HAP nanoparticle has great potential as a biocompatible and effective phototheranostic material, which enables the use of P800SO3 for targeted photothermal cancer treatment. Full article
Show Figures

Figure 1

21 pages, 5617 KB  
Article
Evaluation of a Developed MRI-Guided Focused Ultrasound System in 7 T Small Animal MRI and Proof-of-Concept in a Prostate Cancer Xenograft Model to Improve Radiation Therapy
by Xinrui Zhang, Sebastian Greiser, Upasana Roy, Franziska Lange, Robbert van Gorkum, Marc Fournelle, Daniel Speicher, Steffen Tretbar, Andreas Melzer and Lisa Landgraf
Cells 2023, 12(3), 481; https://doi.org/10.3390/cells12030481 - 2 Feb 2023
Cited by 5 | Viewed by 4267
Abstract
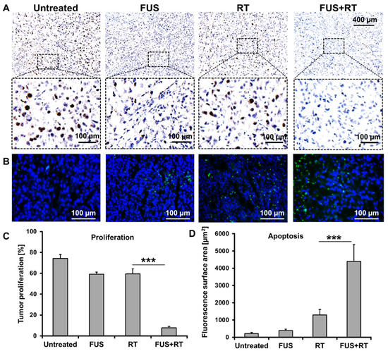
Focused ultrasound (FUS) can be used to physiologically change or destroy tissue in a non-invasive way. A few commercial systems have clinical approval for the thermal ablation of solid tumors for the treatment of neurological diseases and palliative pain management of bone metastases. [...] Read more.
Focused ultrasound (FUS) can be used to physiologically change or destroy tissue in a non-invasive way. A few commercial systems have clinical approval for the thermal ablation of solid tumors for the treatment of neurological diseases and palliative pain management of bone metastases. However, the thermal effects of FUS are known to lead to various biological effects, such as inhibition of repair of DNA damage, reduction in tumor hypoxia, and induction of apoptosis. Here, we studied radiosensitization as a combination therapy of FUS and RT in a xenograft mouse model using newly developed MRI-compatible FUS equipment. Xenograft tumor-bearing mice were produced by subcutaneous injection of the human prostate cancer cell line PC-3. Animals were treated with FUS in 7 T MRI at 4.8 W/cm2 to reach ~45 °C and held for 30 min. The temperature was controlled via fiber optics and proton resonance frequency shift (PRF) MR thermometry in parallel. In the combination group, animals were treated with FUS followed by X-ray at a single dose of 10 Gy. The effects of FUS and RT were assessed via hematoxylin-eosin (H&E) staining. Tumor proliferation was detected by the immunohistochemistry of Ki67 and apoptosis was measured by a TUNEL assay. At 40 days follow-up, the impact of RT on cancer cells was significantly improved by FUS as demonstrated by a reduction in cell nucleoli from 189 to 237 compared to RT alone. Inhibition of tumor growth by 4.6 times was observed in vivo in the FUS + RT group (85.3%) in contrast to the tumor volume of 393% in the untreated control. Our results demonstrated the feasibility of combined MRI-guided FUS and RT for the treatment of prostate cancer in a xenograft mouse model and may provide a chance for less invasive cancer therapy through radiosensitization. Full article
Show Figures

Figure 1

23 pages, 6356 KB  
Review
Two Hawks with One Arrow: A Review on Bifunctional Scaffolds for Photothermal Therapy and Bone Regeneration
by Yulong Zhang, Xueyu Liu, Chongrui Geng, Hongyu Shen, Qiupeng Zhang, Yuqing Miao, Jingxiang Wu, Ruizhuo Ouyang and Shuang Zhou
Nanomaterials 2023, 13(3), 551; https://doi.org/10.3390/nano13030551 - 29 Jan 2023
Cited by 22 | Viewed by 3538
Abstract
Despite the significant improvement in the survival rate of cancer patients, the total cure of bone cancer is still a knotty clinical challenge. Traditional surgical resectionof bone tumors is less than satisfactory, which inevitably results in bone defects and the inevitable residual tumor [...] Read more.
Despite the significant improvement in the survival rate of cancer patients, the total cure of bone cancer is still a knotty clinical challenge. Traditional surgical resectionof bone tumors is less than satisfactory, which inevitably results in bone defects and the inevitable residual tumor cells. For the purpose of realizing minimal invasiveness and local curative effects, photothermal therapy (PTT) under the irradiation of near-infrared light has made extensive progress in ablating tumors, and various photothermal therapeutic agents (PTAs) for the treatment of bone tumors have thus been reported in the past few years, has and have tended to focus on osteogenic bio-scaffolds modified with PTAs in order to break through the limitation that PTT lacks, osteogenic capacity. These so-called bifunctional scaffolds simultaneously ablate bone tumors and generate new tissues at the bone defects. This review summarizes the recent application progress of various bifunctional scaffolds and puts forward some practical constraints and future perspectives on bifunctional scaffolds for tumor therapy and bone regeneration: two hawks with one arrow. Full article
(This article belongs to the Special Issue Smart Nanomaterials for Cancer Diagnosis and Therapy)
Show Figures

Figure 1

20 pages, 4682 KB  
Article
Characterizing the Ablative Effects of Histotripsy for Osteosarcoma: In Vivo Study in Dogs
by Lauren N. Ruger, Alayna N. Hay, Elliana R. Vickers, Sheryl L. Coutermarsh-Ott, Jessica M. Gannon, Hannah S. Covell, Gregory B. Daniel, Paul F. Laeseke, Timothy J. Ziemlewicz, Katharine R. Kierski, Brittany J. Ciepluch, Eli Vlaisavljevich and Joanne L. Tuohy
Cancers 2023, 15(3), 741; https://doi.org/10.3390/cancers15030741 - 25 Jan 2023
Cited by 14 | Viewed by 5860
Abstract
Osteosarcoma (OS) is a malignant bone tumor treated by limb amputation or limb salvage surgeries and chemotherapy. Histotripsy is a non-thermal, non-invasive focused ultrasound therapy using controlled acoustic cavitation to mechanically disintegrate tissue. Recent ex vivo and in vivo pilot studies have demonstrated [...] Read more.
Osteosarcoma (OS) is a malignant bone tumor treated by limb amputation or limb salvage surgeries and chemotherapy. Histotripsy is a non-thermal, non-invasive focused ultrasound therapy using controlled acoustic cavitation to mechanically disintegrate tissue. Recent ex vivo and in vivo pilot studies have demonstrated the ability of histotripsy for ablating OS but were limited in scope. This study expands on these initial findings to more fully characterize the effects of histotripsy for bone tumors, particularly in tumors with different compositions. A prototype 500 kHz histotripsy system was used to treat ten dogs with suspected OS at an intermediate treatment dose of 1000 pulses per location. One day after histotripsy, treated tumors were resected via limb amputation, and radiologic and histopathologic analyses were conducted to determine the effects of histotripsy for each patient. The results of this study demonstrated that histotripsy ablation is safe and feasible in canine patients with spontaneous OS, while offering new insights into the characteristics of the achieved ablation zone. More extensive tissue destruction was observed after histotripsy compared to that in previous reports, and radiographic changes in tumor size and contrast uptake following histotripsy were reported for the first time. Overall, this study significantly expands our understanding of histotripsy bone tumor ablation and informs future studies for this application. Full article
(This article belongs to the Special Issue Sarcoma and Bone Cancer Awareness Month)
Show Figures

Graphical abstract

14 pages, 3468 KB  
Article
Mechanical and Histological Characteristics of Human Tubular Bones after Hyperthermal Treatment
by Denis Pakhmurin, Viktoriya Pakhmurina, Alexander Kashin, Alexey Kulkov, Igor Khlusov, Evgeny Kostyuchenko, Ilya Anisenya, Pavel Sitnikov and Ekaterina Porokhova
Symmetry 2023, 15(1), 156; https://doi.org/10.3390/sym15010156 - 5 Jan 2023
Cited by 3 | Viewed by 1740
Abstract
This research focused on studying regularities in changes in strength characteristics and histological patterns of healthy tubular bone tissue depending on the temperature setting of hyperthermal treatment. Experimentation has established that heating the experimental bone sample in a temperature range of 60 to [...] Read more.
This research focused on studying regularities in changes in strength characteristics and histological patterns of healthy tubular bone tissue depending on the temperature setting of hyperthermal treatment. Experimentation has established that heating the experimental bone sample in a temperature range of 60 to 70 °C does not cause any decline in strength characteristics compared to the control samples not subject to heat treatment. In compression tests (along the length of the bone), after heating the bone samples ex vivo to 80 °C, the strength characteristics were found to increase as the samples sustained a higher maximum stress. In bending tests, in contrast, the strength characteristics were reliably found to decrease in bone samples at 80 °C and 90 °C for the maximum stress indicator and 90 °C for the modulus of elasticity. Data obtained through histological examination further demonstrated statistically significant differences between the two temperature ranges of 60–70 °C and 80–90 °C, where semi-quantitative assessment revealed statistically significant differences in the markers of bone tissue destruction caused by hyperthermal treatment. Moderate (at 60–70 °C) and pronounced (at 80–90 °C) dystrophic and necrotic changes were observed both in the cells and the intercellular matrix of the tibia. From a practical point of view, the temperature range of 60–70 °C can be considered operational for thermal ablation since, at these temperatures, no statistically significant decline was observed for the strength characteristics in either the cross-section or length-section. Full article
(This article belongs to the Section Life Sciences)
Show Figures

Figure 1

Back to TopTop