Genetic Deficiency of the Long Pentraxin 3 Affects Osteogenesis and Osteoclastogenesis in Homeostatic and Inflammatory Conditions
Abstract
1. Introduction
2. Results
2.1. Effect of Ptx3 Genetic Deficiency on Osteogenic Functions of Primary OBs
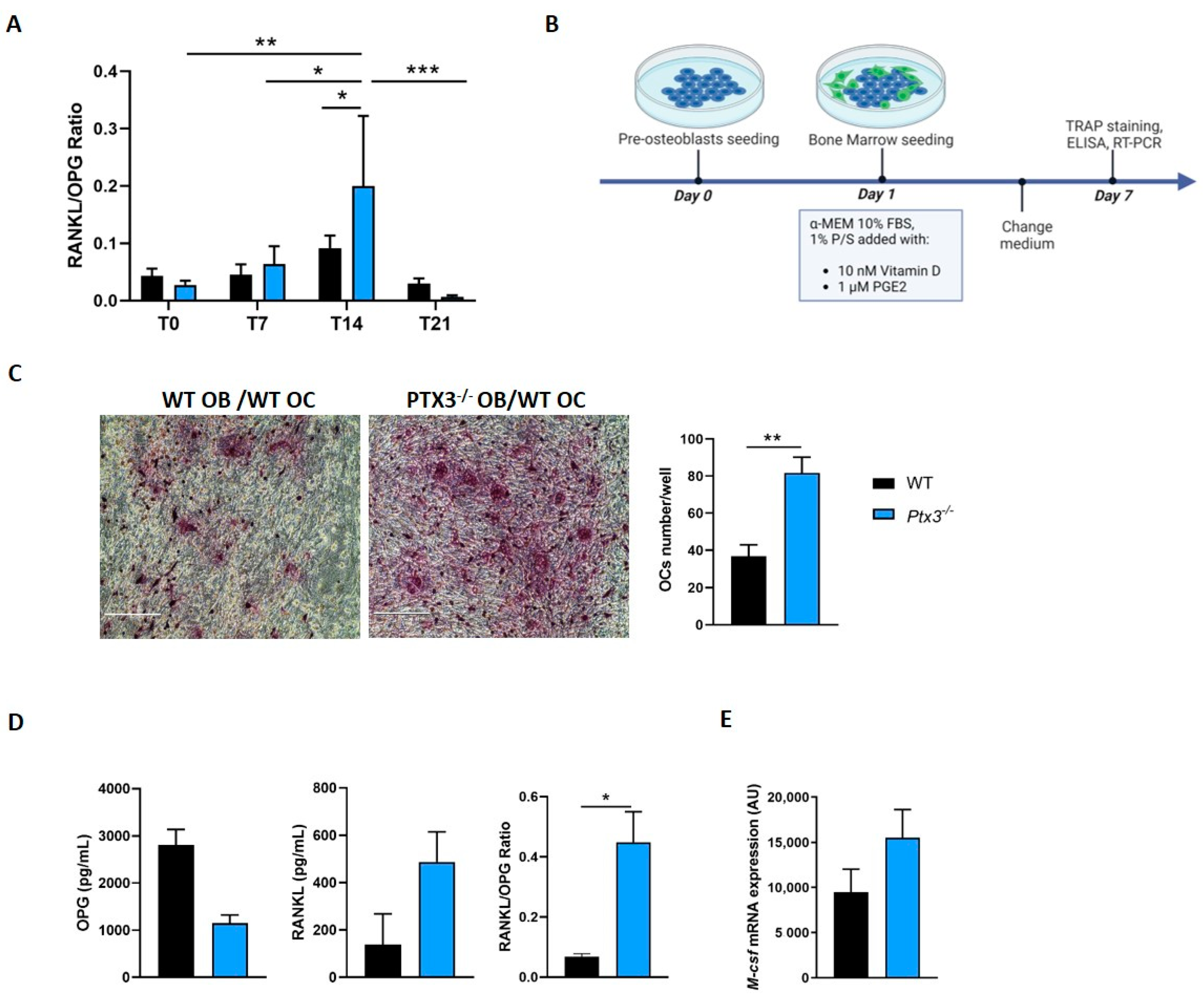
2.2. Effect of Ptx3 Genetic Deficiency on the Osteoclastogenic Potential of Primary OBs
2.3. Effect of Ptx3 Genetic Deficiency on the Expression of OB Membrane Markers and Genes Involved in HA Matrix Synthesis and Assembly
2.4. Effect of Ptx3 Genetic Deficiency on the Expression of Immune Mediators by OB
2.5. Effect of Ptx3 Genetic Deficiency on OB Functions in Inflammation
3. Discussion
4. Materials and Methods
4.1. Generation of Primary Osteoblast Cultures
4.2. Osteogenic Differentiation
4.3. Collagen Production
4.4. Mineralization Capacity
4.5. Gene Expression Analysis
4.6. Osteoclastogenic Capacity
4.7. Enzyme-Linked Immunosorbent Assay (ELISA)
4.8. Fluorescence-Activated Cell Sorting (FACS) Analysis
4.9. Western Blotting
4.10. Immunoassays
4.11. Statistical Analysis
Author Contributions
Funding
Institutional Review Board Statement
Informed Consent Statement
Data Availability Statement
Acknowledgments
Conflicts of Interest
Abbreviations
| PTX3 | pentraxin 3 |
| OB | osteoblast |
| IL-1β | interleukin-1β |
| TNF-α | tumor necrosis factor-α |
| PRM | pattern recognition molecule |
| PAMPs | pathogen-associated molecular pattern |
| TSG-6 | tumor necrosis factor-stimulated gene 6 |
| IαI | inter-alpha-trypsin inhibitor |
| FGF2 | fibroblast growth factor 2 |
| Runx2 | runt-related transcription factor 2 |
| SP7 | Sp7 transcription factor |
| Bglap | bone gamma-carboxyglutamate protein |
| FAK/Akt | focal adhesion kinase/serine/threonine kinase 1 |
| BMSCs | bone marrow-derived stromal cells |
| oim | osteogenic induction medium |
| RANKL | Receptor Activator of Nuclear Factor Kappa B Ligand |
| OPG | osteoprotegerin |
| TRAP | tartrate-resistant acid phosphatase |
| Alp | alkaline phosphatase |
| Spp1 | secreted phosphoprotein 1 |
| Col1a1 | collagen type I alpha 1 chain |
| OC | osteoclast |
| M-CSF | macrophage colony-stimulating factor |
| RANK | receptor activator of nuclear factor κ B |
| VCAM1 | vascular cell adhesion molecule 1 |
| HAS | hyaluronan synthase |
| ICAM1 | intercellular adhesion molecule 1 |
| Ccl3 | C-C motif chemokine ligand 3 |
| Ccl5 | C-C motif chemokine ligand 5 |
| Cxcl9 | C-X-C motif chemokine ligand 9 |
| TGF-β | transforming growth factor-beta |
| IL-6 | interleukin 6 |
| CCL2 | C-C motif chemokine ligand 2 |
| ARS | Alizarin red staining |
References
- Garlanda, C.; Bottazzi, B.; Magrini, E.; Inforzato, A.; Mantovani, A. PTX3, a humoral pattern recognition molecule, in innate immunity, tissue repair, and cancer. Physiol. Rev. 2018, 98, 623–639. [Google Scholar] [CrossRef]
- Porte, R.; Silva-Gomes, R.; Theroude, C.; Parente, R.; Asgari, F.; Sironi, M.; Pasqualini, F.; Valentino, S.; Asselta, R.; Recordati, C.; et al. Regulation of inflammation and protection against invasive pneumococcal infection by the long pentraxin PTX3. eLife 2023, 12, e78601. [Google Scholar] [CrossRef]
- Parente, R.; Sobacchi, C.; Bottazzi, B.; Mantovani, A.; Grčevic, D.; Inforzato, A. The Long Pentraxin PTX3 in Bone Homeostasis and Pathology. Front. Immunol. 2019, 10, 2628. [Google Scholar] [CrossRef]
- Massimino, A.M.; Colella, F.E.; Bottazzi, B.; Inforzato, A. Structural insights into the biological functions of the long pentraxin PTX3. Front. Immunol. 2023, 14, 1274634. [Google Scholar] [CrossRef]
- Noone, D.P.; Dijkstra, D.J.; van der Klugt, T.T.; van Veelen, P.A.; de Ru, A.H.; Hensbergen, P.J.; Trouw, L.A.; Sharp, T.H. PTX3 structure determination using a hybrid cryoelectron microscopy and AlphaFold approach offers insights into ligand binding and complement activation. Proc. Natl. Acad. Sci. USA 2022, 119, e2208144119. [Google Scholar] [CrossRef] [PubMed]
- Inforzato, A.; Rivieccio, V.; Morreale, A.P.; Bastone, A.; Salustri, A.; Scarchilli, L.; Verdoliva, A.; Vincenti, S.; Gallo, G.; Chiapparino, C.; et al. Structural characterization of PTX3 disulfide bond network and its multimeric status in cumulus matrix organization. J. Biol. Chem. 2008, 283, 10147–10161. [Google Scholar] [CrossRef]
- Doni, A.; Musso, T.; Morone, D.; Bastone, A.; Zambelli, V.; Sironi, M.; Castagnoli, C.; Cambieri, I.; Stravalaci, M.; Pasqualini, F.; et al. An acidic microenvironment sets the humoral pattern recognition molecule PTX3 in a tissue repair mode. J. Exp. Med. 2015, 212, 905–925. [Google Scholar] [CrossRef] [PubMed]
- Grčević, D.; Sironi, M.; Valentino, S.; Deban, L.; Cvija, H.; Inforzato, A.; Kovačić, N.; Katavić, V.; Kelava, T.; Kalajzić, I.; et al. The long pentraxin 3 plays a role in bone turnover and repair. Front. Immunol. 2018, 9, 417. [Google Scholar] [CrossRef] [PubMed]
- Qiu, C.; Liu, J.; Li, J.; Di, D.; Li, M.; Liu, T.; Wang, X.; Zhao, Y.; Wang, L.; Liu, X. Pentraxin 3 deficiency ameliorates the severity of osteoarthritis and alleviates inflammation. Biochem. Biophys. Res. Commun. 2023, 677, 20–25. [Google Scholar] [CrossRef]
- Zhao, S.; Wang, Y.; Hou, L.; Wang, Y.; Xu, N.; Zhang, N. Pentraxin 3 inhibits fibroblast growth factor 2 induced osteoclastogenesis in rheumatoid arthritis. Biomed. Pharmacother. 2020, 131, 110628. [Google Scholar] [CrossRef] [PubMed]
- Wu, Q.; Cao, F.; Tao, J.; Li, X.; Zheng, S.G.; Pan, H.-F. Pentraxin 3: A promising therapeutic target for autoimmune diseases. Autoimmun. Rev. 2020, 19, 102584. [Google Scholar] [CrossRef]
- Kathariya, R.; Jain, H.; Gujar, D.; Singh, A.; Ajwani, H.; Mandhyan, D. Pentraxins as Key Disease Markers for Periodontal Diagnosis. Dis. Markers 2013, 34, 259273. [Google Scholar] [CrossRef]
- Loppini, M.; Di Maio, M.; Avigni, R.; Leone, R.; Inforzato, A.; Grappiolo, G.; Mantovani, A.; Bottazzi, B. Long Pentraxin 3 as a New Biomarker for Diagnosis of Hip and Knee Periprosthetic Joint Infections. J. Clin. Med. 2023, 12, 1055. [Google Scholar] [CrossRef]
- Lee, E.J.; Song, D.H.; Kim, Y.J.; Choi, B.; Chung, Y.H.; Kim, S.M.; Koh, J.M.; Yoon, S.Y.; Song, Y.; Kang, S.W.; et al. PTX3 Stimulates Osteoclastogenesis by Increasing Osteoblast RANKL Production. J. Cell. Physiol. 2014, 229, 1744–1752. [Google Scholar] [CrossRef] [PubMed]
- Choi, B.; Lee, E.J.; Song, D.H.; Yoon, S.C.; Chung, Y.H.; Jang, Y.; Kim, S.M.; Song, Y.; Kang, S.W.; Yoon, S.Y.; et al. Elevated Pentraxin 3 in bone metastatic breast cancer is correlated with osteolytic function. Oncotarget 2014, 5, 481–492. [Google Scholar] [CrossRef] [PubMed]
- Scimeca, M.; Salustri, A.; Bonanno, E.; Nardozi, D.; Rao, C.; Piccirilli, E.; Feola, M.; Tancredi, V.; Rinaldi, A.; Iolascon, G.; et al. Impairment of PTX3 expression in osteoblasts: A key element for osteoporosis. Cell Death Dis. 2017, 8, e3125. [Google Scholar] [CrossRef] [PubMed][Green Version]
- Liu, Y.; Wang, H.; Zhou, X.; Li, N.; Guo, Y.; Chen, T. Pentraxin 3 promotes the osteoblastic differentiation of MC3T3-E1 cells through the PI3K/Akt signaling pathway. Biosci. Rep. 2020, 40, BSR20201165. [Google Scholar] [CrossRef] [PubMed]
- Dong, W.; Xu, X.; Luo, Y.; Yang, C.; He, Y.; Dong, X.; Wang, J. PTX3 promotes osteogenic differentiation by triggering HA/CD44/FAK/AKT positive feedback loop in an inflammatory environment. Bone 2022, 154, 116231. [Google Scholar] [CrossRef]
- Guntur, A.R.; Le, P.T.; Farber, C.R.; Rosen, C.J. Bioenergetics during calvarial osteoblast differentiation reflect strain differences in bone mass. Endocrinology 2014, 155, 1589–1595. [Google Scholar] [CrossRef]
- Granata, V.; Possetti, V.; Parente, R.; Bottazzi, B.; Inforzato, A.; Sobacchi, C. The osteoblast secretome in Staphylococcus aureus osteomyelitis. Front. Immunol. 2022, 13, 1048505. [Google Scholar] [CrossRef]
- Hsiao, Y.W.; Chi, J.Y.; Li, C.F.; Chen, L.Y.; Chen, Y.T.; Liang, H.Y.; Lo, Y.C.; Hong, J.Y.; Chuu, C.P.; Hung, L.Y.; et al. Disruption of the pentraxin 3/CD44 interaction as an efficient therapy for triple-negative breast cancers. Clin. Transl. Med. 2022, 12, e724. [Google Scholar] [CrossRef] [PubMed]
- Bennett, J.H.; Moffatt, S.; Horton, M. Cell adhesion molecules in human osteoblasts: Structure and function. Histol. Histopathol. 2001, 16, 603–611. [Google Scholar]
- Xiong, J.; Cawley, K.; Piemontese, M.; Fujiwara, Y.; Zhao, H.; Goellner, J.J.; O’Brien, C.A. Soluble RANKL contributes to osteoclast formation in adult mice but not ovariectomy-induced bone loss. Nat. Commun. 2018, 9, 2909. [Google Scholar] [CrossRef] [PubMed]
- Brylka, L.J.; Schinke, T. Chemokines in Physiological and Pathological Bone Remodeling. Front. Immunol. 2019, 10, 2182. [Google Scholar] [CrossRef]
- Kasagi, S.; Chen, W. TGF-β1 on osteoimmunology and the bone component cells. Cell Biosci. 2013, 3, 4. [Google Scholar] [CrossRef]
- Raisz, L.G. Physiology and pathophysiology of bone remodeling. Clin. Chem. 1999, 45, 1353–1358. [Google Scholar]
- Anwar, A.; Sapra, L.; Gupta, N.; Ojha, R.P.; Verma, B.; Srivastava, R.K. Fine-tuning osteoclastogenesis: An insight into the cellular and molecular regulation of osteoclastogenesis. J. Cell. Physiol. 2023, 238, 1431–1464. [Google Scholar] [CrossRef]
- Takayanagi, H. Osteoimmunology as an intrinsic part of immunology. Int. Immunol. 2021, 33, 673–678. [Google Scholar] [CrossRef]
- Huber-Lang, M.; Kovtun, A.; Ignatius, A. The role of complement in trauma and fracture healing. Semin. Immunol. 2013, 25, 73–78. [Google Scholar] [CrossRef]
- Fischer, V.; Ragipoglu, D.; Diedrich, J.; Steppe, L.; Dudeck, A.; Schutze, K.; Kalbitz, M.; Gebhard, F.; Haffner-Luntzer, M.; Ignatius, A. Mast cells trigger disturbed bone healing in osteoporotic mice. J. Bone Miner. Res. 2022, 37, 137–151. [Google Scholar] [CrossRef] [PubMed]
- Shaw, A.T.; Gravallese, E.M. Mediators of inflammation and bone remodeling in rheumatic disease. Semin. Cell Dev. Biol. 2016, 49, 2–10. [Google Scholar] [CrossRef]
- Hartmann, K.; Koenen, M.; Schauer, S.; Wittig-Blaich, S.; Ahmad, M.; Baschant, U.; Tuckermann, J.P. Molecular actions of glucocorticoids in cartilage and bone during health, disease, and steroid therapy. Physiol. Rev. 2016, 96, 409–447. [Google Scholar] [CrossRef] [PubMed]
- Zaiss, M.M.; Jones, R.M.; Schett, G.; Pacifici, R. The gut-bone axis: How bacterial metabolites bridge the distance. J. Clin. Investig. 2019, 129, 3018–3028. [Google Scholar] [CrossRef] [PubMed]
- Zaidi, M.; Yuen, T.; Kim, S.M. Pituitary crosstalk with bone, adipose tissue and brain. Nat. Rev. Endocrinol. 2023, 19, 708–721. [Google Scholar] [CrossRef]
- Tu, Y.; Kuang, X.; Zhang, L.; Xu, X. The associations of gut microbiota, endocrine system and bone metabolism. Front. Microbiol. 2023, 14, 1124945. [Google Scholar] [CrossRef]
- Fontcuberta-Rigo, M.; Nakamura, M.; Puigbò, P. Phylobone: A comprehensive database of bone extracellular matrix proteins in human and model organisms. Bone Res. 2023, 11, 44. [Google Scholar] [CrossRef]
- Tarantino, U.; Greggi, C.; Cariati, I.; Visconti, V.V.; Gasparini, M.; Cateni, M.; Gasbarra, E.; Botta, A.; Salustri, A.; Scimeca, M. The Role of PTX3 in Mineralization Processes and Aging-Related Bone Diseases. Front. Immunol. 2021, 11, 622772. [Google Scholar] [CrossRef] [PubMed]
- Greggi, C.; Cariati, I.; Onorato, F.; Iundusi, R.; Scimeca, M.; Tarantino, U. PTX3 Effects on Osteogenic Differentiation in Osteoporosis: An In Vitro Study. Int. J. Mol. Sci. 2021, 22, 5944. [Google Scholar] [CrossRef]
- Schmidt, J.R.; Kliemt, S.; Preissler, C.; Moeller, S.; von Bergen, M.; Hempel, U.; Kalkhof, S. Osteoblast-released Matrix Vesicles, Regulation of Activity and Composition by Sulfated and Non-sulfated Glycosaminoglycans. Mol. Cell. Proteom. 2016, 15, 558–572. [Google Scholar] [CrossRef]
- Itano, N.; Sawai, T.; Yoshida, M.; Lenas, P.; Yamada, Y.; Imagawa, M.; Shinomura, T.; Hamaguchi, M.; Yoshida, Y.; Ohnuki, Y.; et al. Three Isoforms of Mammalian Hyaluronan Synthases Have Distinct Enzymatic Properties. J. Biol. Chem. 1999, 274, 25085–25092. [Google Scholar] [CrossRef]
- Osta, B.; Benedetti, G.; Miossec, P. Classical and Paradoxical Effects of TNF-α on Bone Homeostasis. Front. Immunol. 2014, 5, 48. [Google Scholar] [CrossRef] [PubMed]
- Fujii, Y.; Fujii, K.; Nakano, K.; Tanaka, Y. Crosslinking of CD44 on human osteoblastic cells upregulates ICAM-1 and VCAM-1. FEBS Lett. 2003, 539, 45–50. [Google Scholar] [CrossRef] [PubMed]
- Gschwandtner, M.; Derler, R.; Midwood, K.S. More Than Just Attractive: How CCL2 Influences Myeloid Cell Behavior Beyond Chemotaxis. Front. Immunol. 2019, 10, 2759. [Google Scholar] [CrossRef]
- Boyce, B.F.; Li, J.; Yao, Z.; Xing, L. Nuclear Factor-Kappa B regulation of osteoclastogenesis and osteoblastogenesis. Endocrinol. Metab. 2023, 38, 504–521. [Google Scholar] [CrossRef] [PubMed]







Disclaimer/Publisher’s Note: The statements, opinions and data contained in all publications are solely those of the individual author(s) and contributor(s) and not of MDPI and/or the editor(s). MDPI and/or the editor(s) disclaim responsibility for any injury to people or property resulting from any ideas, methods, instructions or products referred to in the content. |
© 2023 by the authors. Licensee MDPI, Basel, Switzerland. This article is an open access article distributed under the terms and conditions of the Creative Commons Attribution (CC BY) license (https://creativecommons.org/licenses/by/4.0/).
Share and Cite
Granata, V.; Strina, D.; Schiavone, M.L.; Bottazzi, B.; Mantovani, A.; Inforzato, A.; Sobacchi, C. Genetic Deficiency of the Long Pentraxin 3 Affects Osteogenesis and Osteoclastogenesis in Homeostatic and Inflammatory Conditions. Int. J. Mol. Sci. 2023, 24, 16648. https://doi.org/10.3390/ijms242316648
Granata V, Strina D, Schiavone ML, Bottazzi B, Mantovani A, Inforzato A, Sobacchi C. Genetic Deficiency of the Long Pentraxin 3 Affects Osteogenesis and Osteoclastogenesis in Homeostatic and Inflammatory Conditions. International Journal of Molecular Sciences. 2023; 24(23):16648. https://doi.org/10.3390/ijms242316648
Chicago/Turabian StyleGranata, Valentina, Dario Strina, Maria Lucia Schiavone, Barbara Bottazzi, Alberto Mantovani, Antonio Inforzato, and Cristina Sobacchi. 2023. "Genetic Deficiency of the Long Pentraxin 3 Affects Osteogenesis and Osteoclastogenesis in Homeostatic and Inflammatory Conditions" International Journal of Molecular Sciences 24, no. 23: 16648. https://doi.org/10.3390/ijms242316648
APA StyleGranata, V., Strina, D., Schiavone, M. L., Bottazzi, B., Mantovani, A., Inforzato, A., & Sobacchi, C. (2023). Genetic Deficiency of the Long Pentraxin 3 Affects Osteogenesis and Osteoclastogenesis in Homeostatic and Inflammatory Conditions. International Journal of Molecular Sciences, 24(23), 16648. https://doi.org/10.3390/ijms242316648

