Sign in to use this feature.

Years

Between: -

Subjects

remove_circle_outline
remove_circle_outline
remove_circle_outline
remove_circle_outline
remove_circle_outline
remove_circle_outline
remove_circle_outline
remove_circle_outline
remove_circle_outline

Journals

remove_circle_outline
remove_circle_outline
remove_circle_outline
remove_circle_outline

Article Types

Countries / Regions

remove_circle_outline
remove_circle_outline
remove_circle_outline
remove_circle_outline

Search Results (206)

Search Parameters:
Keywords = biological imprinting

Order results
Result details
Results per page
Select all
Export citation of selected articles as:
53 pages, 3844 KB  
Review
Polymeric Membrane-Based Systems in Transdermal Drug Delivery
by Laura Donato and Paola Bernardo
Polymers 2026, 18(3), 376; https://doi.org/10.3390/polym18030376 - 30 Jan 2026
Viewed by 104
Abstract
Controlled drug delivery systems (CDDSs) are increasingly attracting interest from the scientific community in order to achieve highly precise, customized, and efficient therapeutic treatment of various diseases. The challenge is to develop highly innovative devices and appropriate administration methods in order to reduce [...] Read more.
Controlled drug delivery systems (CDDSs) are increasingly attracting interest from the scientific community in order to achieve highly precise, customized, and efficient therapeutic treatment of various diseases. The challenge is to develop highly innovative devices and appropriate administration methods in order to reduce side effects and further improve patient compliance. In this context, transdermal drug delivery systems (TDDSs) represent smart tools that permit supplying therapeutically effective amounts of drugs at a fixed time using the skin as the administration route. They are non-invasive and allow for avoiding gastric side effects and first-pass metabolism occurring in the liver. TDDSs have been produced using numerous therapeutic agents and, more recently, also biological molecules. However, it must be highlighted that they are complex systems, and their formulation requires a multidisciplinary approach and expertise in polymer chemistry and materials science. A contribution in this direction is given from the integration of membrane technology with biological and pharmaceutical sciences. The present review deals with a general overview of controlled drug delivery systems. Particular attention is devoted to TDDSs and to the materials used for producing polymeric membrane-based TDDSs with a membrane engineering perspective. It also describes the passive and the most advanced active strategies for transdermal delivery. Finally, different transdermal membrane-based release systems, like patches, mixed-matrix membranes, and imprinted membranes are discussed. Full article
(This article belongs to the Section Innovation of Polymer Science and Technology)
32 pages, 2327 KB  
Review
Clinical Presentation, Genetics, and Laboratory Testing with Integrated Genetic Analysis of Molecular Mechanisms in Prader–Willi and Angelman Syndromes: A Review
by Merlin G. Butler
Int. J. Mol. Sci. 2026, 27(3), 1270; https://doi.org/10.3390/ijms27031270 - 27 Jan 2026
Viewed by 117
Abstract
Prader–Willi (PWS) and Angelman (AS) syndromes were the first examples in humans with errors in genomic imprinting, usually from de novo 15q11-q13 deletions of different parent origin (paternal in PWS and maternal in AS). Dozens of genes and transcripts are found in the [...] Read more.
Prader–Willi (PWS) and Angelman (AS) syndromes were the first examples in humans with errors in genomic imprinting, usually from de novo 15q11-q13 deletions of different parent origin (paternal in PWS and maternal in AS). Dozens of genes and transcripts are found in the 15q11-q13 region, and may play a role in PWS, specifically paternally expressed SNURF-SNRPN and MAGEL2 genes, while AS is due to the maternally expressed UBE3A gene. These three causative genes, including their encoding proteins, were targeted. This review article summarizes and illustrates the current understanding and cause of both PWS and AS using strategies to include the literature sources of key words and searchable web-based programs with databases for integrated gene and protein interactions, biological processes, and molecular mechanisms available for the two imprinting disorders. The SNURF-SNRPN gene is key in developing complex spliceosomal snRNP assemblies required for mRNA processing, cellular events, splicing, and binding required for detailed protein production and variation, neurodevelopment, immunodeficiency, and cell migration. The MAGEL2 gene is involved with the regulation of retrograde transport and promotion of endosomal assembly, oxytocin and reproduction, as well as circadian rhythm, transcriptional activity control, and appetite. The UBE3A gene encodes a key enzyme for the ubiquitin protein degradation system, apoptosis, tumor suppression, cell adhesion, and targeting proteins for degradation, autophagy, signaling pathways, and circadian rhythm. PWS is characterized early with infantile hypotonia, a poor suck, and failure to thrive with hypogenitalism/hypogonadism. Later, growth and other hormone deficiencies, developmental delays, and behavioral problems are noted with hyperphagia and morbid obesity, if not externally controlled. AS is characterized by seizures, lack of speech, severe learning disabilities, inappropriate laughter, and ataxia. This review captures the clinical presentation, natural history, causes with genetics, mechanisms, and description of established laboratory testing for genetic confirmation of each disorder. Three separate searchable web-based programs and databases that included information from the updated literature and other sources were used to identify and examine integrated genetic findings with predicted gene and protein interactions, molecular mechanisms and functions, biological processes, pathways, and gene-disease associations for candidate or causative genes per disorder. The natural history, review of pathophysiology, clinical presentation, genetics, and genetic-phenotypic findings were described along with computational biology, molecular mechanisms, genetic testing approaches, and status for each disorder, management and treatment options, clinical trial experiences, and future strategies. Conclusions and limitations were discussed to improve understanding, clinical care, genetics, diagnostic protocols, therapeutic agents, and genetic counseling for those with these genomic imprinting disorders. Full article
(This article belongs to the Section Molecular Genetics and Genomics)
Show Figures

Figure 1

18 pages, 4082 KB  
Article
Electrochemical Characterization of a Molecularly Imprinted Polymer Sensor for the Selective Recognition of Type II Collagen in Joint Degeneration Monitoring
by Jindapa Nampeng, Naphatsawan Vongmanee, Chuchart Pintavirooj and Sarinporn Visitsattapongse
Polymers 2026, 18(3), 321; https://doi.org/10.3390/polym18030321 - 25 Jan 2026
Viewed by 240
Abstract
Type II collagen is a primary fibrillar component of articular cartilage, and its early degradation is a key biomarker of joint-degenerative disorders such as osteoarthritis, rheumatoid arthritis, gout, etc. Reliable detection at low concentrations remains challenging due to limited assay accessibility, complex analytical [...] Read more.
Type II collagen is a primary fibrillar component of articular cartilage, and its early degradation is a key biomarker of joint-degenerative disorders such as osteoarthritis, rheumatoid arthritis, gout, etc. Reliable detection at low concentrations remains challenging due to limited assay accessibility, complex analytical procedures, and nonspecific responses in multicomponent biological matrices. This research reports the development of a Molecularly Imprinted Polymer (MIP)–based electrochemical sensor engineered for the selective recognition of type II collagen. A series of monomer formulations were evaluated, and the 1AAM:2VP composition produced a well-defined imprinted layer on screen-printed carbon electrodes, yielding the highest electrochemical sensitivity and linearity. The optimized sensor exhibited strong anodic and cathodic responses proportional to increasing collagen concentrations, with a calibration slope corresponding to an R2 value of 0.9394. Minimal signal interference was observed, confirming high molecular selectivity. The limit of detection (LOD) was calculated to be approximately 0.065 µg/mL. These characteristics demonstrate that the proposed MIP sensor provides a low-cost, accessible, and highly selective analytical platform suitable for early-stage cartilage degeneration monitoring. Full article
(This article belongs to the Special Issue Molecularly Imprinted Polymers)
Show Figures

Figure 1

19 pages, 4692 KB  
Article
Molecularly Imprinted Polymer Nanoparticles for Lung-Cancer-Cell-Surface Proteomics
by Kirabo Magumba, Elena Piletska, Thong Huy Cao, Donald Jones, Salvador Macip and Sergey Piletsky
Polymers 2026, 18(2), 281; https://doi.org/10.3390/polym18020281 - 20 Jan 2026
Viewed by 207
Abstract
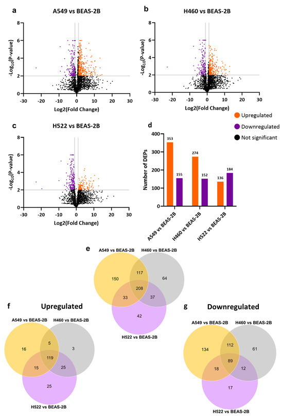
The identification and targeting of lung-cancer-cell-surface proteins are important for drug development. Molecularly imprinted polymer nanoparticles (nanoMIPs) offer a synthetic approach for the recognition of proteins on the cell surfaces. This work outlines the use of a novel ‘snapshot imprinting’ approach to characterize [...] Read more.
The identification and targeting of lung-cancer-cell-surface proteins are important for drug development. Molecularly imprinted polymer nanoparticles (nanoMIPs) offer a synthetic approach for the recognition of proteins on the cell surfaces. This work outlines the use of a novel ‘snapshot imprinting’ approach to characterize differences in the cell-surface proteomes of lung cancer cell lines (A549, H460, H522) and a non-cancerous cell line (BEAS-2B) to potential protein targets for diagnostic and therapeutic applications. The mass spectrometry-based quantitative proteomics identified 2381 proteins. Fold change and p-value thresholds were used to define statistically and biologically significant differentially expressed proteins (DEPs) across cell lines, yielding 353, 426, and 274 DEPs for A549, H460, and H522, respectively, when compared to BEAS-2B. The DEPs identified across overlapping cell line comparisons were analyzed using Gene Ontology enrichment and a protein–protein network to identify hub proteins. Among these hub proteins, five proteins (NPM1, TOP2A, EZH2, PRKDC, and HNRNPK) were identified as clinically relevant when cross-referenced with the Human Protein Atlas database and the literature, highlighting their potential as diagnostic and therapeutic targets. These findings highlight the potential of nanoMIP-based snapshot imprinting as an alternative to ‘classical’ approaches for identifying potential protein targets for diagnostic and therapeutic applications. Full article
(This article belongs to the Special Issue Advances in Molecularly Imprinted Polymer Materials)
Show Figures

Figure 1

29 pages, 1598 KB  
Review
Inflammation and Resolution in Obesity-Related Cardiovascular Disease
by Paschalis Karakasis, Panagiotis Stachteas, Panagiotis Iliakis, Georgios Sidiropoulos, Konstantinos Grigoriou, Dimitrios Patoulias, Antonios P. Antoniadis and Nikolaos Fragakis
Int. J. Mol. Sci. 2026, 27(1), 535; https://doi.org/10.3390/ijms27010535 - 5 Jan 2026
Viewed by 1223
Abstract
Obesity-associated inflammation underlies much of cardiometabolic pathology, reflecting the convergence of chronic, low-grade systemic immune activation with region-specific maladaptation of adipose depots. Among these, epicardial adipose tissue (EAT)—a visceral fat layer contiguous with the myocardium and sharing its microvasculature—functions as a cardio-proximal immunometabolic [...] Read more.
Obesity-associated inflammation underlies much of cardiometabolic pathology, reflecting the convergence of chronic, low-grade systemic immune activation with region-specific maladaptation of adipose depots. Among these, epicardial adipose tissue (EAT)—a visceral fat layer contiguous with the myocardium and sharing its microvasculature—functions as a cardio-proximal immunometabolic interface that influences atrial fibrillation, heart failure with preserved ejection fraction, and coronary atherogenesis through paracrine crosstalk. These relationships extend beyond crude measures of adiposity, emphasizing the primacy of local inflammatory signaling, adipokine flux, and fibro-inflammatory remodeling at the EAT–myocardium interface. Of importance, substantial weight reduction only partially reverses obesity-imprinted transcriptional and epigenetic programs across subcutaneous, visceral, and epicardial depots, supporting the concept of an enduring adipose memory that sustains cardiovascular (CV) risk despite metabolic improvement. Accordingly, therapeutic strategies should move beyond weight-centric management toward mechanism-guided interventions. Resolution pharmacology—leveraging specialized pro-resolving mediators and their cognate G-protein-coupled receptors—offers a biologically plausible means to terminate inflammation and reprogram immune–stromal interactions within adipose and CV tissues. Although preclinical studies report favorable effects on vascular remodeling, myocardial injury, and arrhythmic vulnerability, clinical translation is constrained by pharmacokinetic liabilities of native mediators and by incomplete validation of biomarkers for target engagement. This review integrates mechanistic, depot-resolved, and therapeutic evidence to inform the design of next-generation anti-inflammatory strategies for obesity-related CV disease. Full article
(This article belongs to the Section Molecular Pathology, Diagnostics, and Therapeutics)
Show Figures

Figure 1

16 pages, 3831 KB  
Article
Development of a Microwell System for Reproducible Formation of Homogeneous Cell Spheroids
by Miguel A. Reina Mahecha, Ginevra Mariani, Pauline E. M. van Schaik, Paulien Schaafsma, Theo G. van Kooten, Prashant K. Sharma and Inge S. Zuhorn
Pharmaceutics 2026, 18(1), 56; https://doi.org/10.3390/pharmaceutics18010056 - 31 Dec 2025
Viewed by 443
Abstract
Background/Objectives: Three-dimensional (3D) cell cultures are increasingly used because 3D cell aggregates better mimic tissue-level biological mechanisms and support studies of tissue physiology and drug screening. However, existing laboratory methods and commercial microwell platforms often yield inconsistent results and can be error-prone, time-consuming, [...] Read more.
Background/Objectives: Three-dimensional (3D) cell cultures are increasingly used because 3D cell aggregates better mimic tissue-level biological mechanisms and support studies of tissue physiology and drug screening. However, existing laboratory methods and commercial microwell platforms often yield inconsistent results and can be error-prone, time-consuming, or costly. The objective of this work was to develop a reproducible, high-yield, and cost-effective approach for generating homogeneous cell aggregates using custom 3D-printed microwell stamps. Methods: Custom conical and semi-spherical microwell stamps were fabricated using 3D printing. Stamp resolution was characterized by scanning electron microscopy (SEM). Negative imprints were cast in polydimethylsiloxane (PDMS), a biocompatible and hydrophobic polymer conducive to cell aggregation. These PDMS microwells were then used to generate pluripotent stem cell aggregates (embryoid bodies, EBs) and tumor spheroids from adherent cancer cell lines. Results: The 3D-printed stamps produced high-resolution conical and semi-spherical microwells in PDMS. Semi-spherical microwells enabled rapid, simple, and cost-effective formation of pluripotent stem cell aggregates that were homogeneous in size and shape. These aggregates outperformed those produced using commercial microwell plates and ultra-low attachment plates. The fabricated microwells also generated uniform tumor spheroids from adherent cancer cells, demonstrating their versatility. Conclusions: The in-house 3D-printed microwell stamps offer a reproducible, efficient, and economical platform for producing homogeneous cell aggregates. This system improves upon commercial alternatives and supports a broad range of applications, including pluripotent stem cell embryoid body formation and tumor spheroid generation. Full article
(This article belongs to the Special Issue 3D Printing in Bioengineering and Pharmaceutical Manufacturing)
Show Figures

Graphical abstract

14 pages, 8292 KB  
Article
Dummy Templated Receptors Showing Enhanced Affinity for Vitamin D3
by Abed Abdel Qader, Musa I. El-Barghouthi, Börje Sellergren, Ali I. Ismail, Lubna Alrawashdeh, Talah Salman, Moh’d Moahand Ahmad Al-Dabet and Eman Zmaily Dahmash
Molecules 2026, 31(1), 1; https://doi.org/10.3390/molecules31010001 - 19 Dec 2025
Viewed by 395
Abstract
Vitamin D3 (VD3) is an essential micronutrient, but its analytical determination in biological matrices is often hindered by structurally related metabolites and the limited selectivity of conventional analytical sorbents. The preparation of a molecularly imprinted polymer (MIP) using VD3 as a template [...] Read more.
Vitamin D3 (VD3) is an essential micronutrient, but its analytical determination in biological matrices is often hindered by structurally related metabolites and the limited selectivity of conventional analytical sorbents. The preparation of a molecularly imprinted polymer (MIP) using VD3 as a template is challenging due to its hydrophobic structure and lack of polar groups. Therefore, in this work, MIPs were prepared using the closely related structure hyodeoxycholic acid methyl ester as a template and tested for their adsorption capacity toward VD3. Several MIPs were first prepared using different functional monomers, and the results showed that 4-vinylpyridine (4VP) monomer in combination with divinylbenzene (DVB) as a crosslinker exhibited a relatively high binding capacity and imprinting factor. UV spectroscopy indicated an optimal VD3–monomer ratio of 1:4, while computational modeling further confirmed favorable interactions between VD3 and 4VP. The effect of incorporating styrene as a co-monomer with 4VP was also investigated, showing an enhancement in adsorption capacity with a slight increase in the imprinting factor. However, TGA analysis revealed that the thermal stability of the MIPs decreased with higher styrene content. Overall, the prepared MIPs demonstrated improved selectivity and recognition of VD3 compared to the non-imprinted polymers, offering a promising approach for its selective extraction and quantification. Full article
(This article belongs to the Section Materials Chemistry)
Show Figures

Figure 1

28 pages, 5421 KB  
Review
Water’s Electric Imprint on Earth
by Fernando Galembeck, Leandra P. Santos, Thiago A. L. Burgo, Carlos E. Q. Dias and André Galembeck
Water 2025, 17(24), 3510; https://doi.org/10.3390/w17243510 - 11 Dec 2025
Viewed by 935
Abstract
This review explores the pervasive role of water in generating, storing, and mediating electric charge across natural and artificial systems. Far from being a passive medium, water actively participates in electrostatic and electrochemical processes through its intrinsic ionization, interfacial polarization, and charge separation [...] Read more.
This review explores the pervasive role of water in generating, storing, and mediating electric charge across natural and artificial systems. Far from being a passive medium, water actively participates in electrostatic and electrochemical processes through its intrinsic ionization, interfacial polarization, and charge separation mechanisms. The Maxwell–Wagner–Sillars (MWS) effect is presented as a unifying framework explaining charge accumulation at air–water, water–ice, and water–solid interfaces, forming dynamic “electric mosaics” across Earth’s environments. The authors integrate diverse phenomena—triboelectricity, hygroelectricity, hydrovoltaic effects, elastoelectricity, and electric-field-driven phase transitions—showing that ambient water continually shapes the planet’s electrical landscape. Electrostatic shielding by humid air and hydrated materials is described, as well as the spontaneous electrification of sliding or dripping water droplets, revealing new pathways for clean energy generation. In addition, the review highlights how electric fields and interfacial charges alter condensation, freezing, and chemical reactivity, underpinning discoveries such as microdroplet chemistry, “on-water” reactions, and spontaneous redox processes producing hydrogen and hydrogen peroxide. Altogether, the paper frames water as a universal electrochemical medium whose interfacial electric imprint influences atmospheric, geological, and biological phenomena while offering novel routes for sustainable technologies based on ambient charge dynamics and water-mediated electrification. Full article
(This article belongs to the Section Water-Energy Nexus)
Show Figures

Graphical abstract

26 pages, 3841 KB  
Review
Polymer-Mediated Signal Amplification Mechanisms for Bioelectronic Detection: Recent Advances and Future Perspectives
by Ying Sun and Dan Gao
Biosensors 2025, 15(12), 808; https://doi.org/10.3390/bios15120808 - 11 Dec 2025
Viewed by 652
Abstract
In recent years, polymer-mediated signal amplification has drawn wide attention in bioelectronic sensing. With the rapid progress of biosensing and flexible electronics, polymers with excellent electron–ion transport properties, tunable molecular structures, and good biocompatibility have become essential materials for enhancing detection sensitivity and [...] Read more.
In recent years, polymer-mediated signal amplification has drawn wide attention in bioelectronic sensing. With the rapid progress of biosensing and flexible electronics, polymers with excellent electron–ion transport properties, tunable molecular structures, and good biocompatibility have become essential materials for enhancing detection sensitivity and interfacial stability. However, current sensing systems still face challenges such as signal attenuation, surface fouling, and multi-component interference in complex biological environments, limiting their use in medical diagnosis and environmental monitoring. This review summarizes the progress of conductive polymers, molecularly imprinted polymers, hydrogels, and composite polymers in medical diagnosis, food safety, and environmental monitoring, focusing on their signal amplification mechanisms and structural optimization strategies in electronic transport regulation, molecular recognition enhancement, and antifouling interface design. Overall, polymers improve detection performance through interfacial electronic reconstruction and multidimensional synergistic amplification, offering new ideas for developing highly sensitive, stable, and intelligent biosensors. In the future, polymer-based amplification systems are expected to expand in multi-parameter integrated detection, long-term wearable monitoring, and in situ analysis of complex samples, providing new approaches to precision medicine and sustainable environmental health monitoring. Full article
Show Figures

Graphical abstract

26 pages, 4673 KB  
Article
Preparation and Application of Sulfamethoxazole-Imprinted Polymer on Solid-Phase Extraction of Pharmaceuticals from Water
by Kristina Tolić Čop, Stjepan Jozinović, David Visentin, Dejan Milenković, Petra Vukovinski, Ramona Petko, Robert Vianello and Dragana Mutavdžić Pavlović
Polymers 2025, 17(23), 3203; https://doi.org/10.3390/polym17233203 - 30 Nov 2025
Viewed by 580
Abstract
Pharmaceutical compounds are small, invisible, and biologically powerful molecules that, due to widespread production and consumption, have become part of the environment, causing long-term adverse effects on biota even at low doses. Advances in sensitive and reliable analytical methods have made their detection [...] Read more.
Pharmaceutical compounds are small, invisible, and biologically powerful molecules that, due to widespread production and consumption, have become part of the environment, causing long-term adverse effects on biota even at low doses. Advances in sensitive and reliable analytical methods have made their detection possible in complex environmental matrices such as wastewater. Given the large number of synthesized pharmaceuticals with various therapeutic purposes, the occurrence of a synergistic effect is to be expected, interfering with their analysis. Therefore, the challenging analysis is often improved through the application of different sample preparation techniques. This paper includes the development of an SPE-HPLC-DAD method for the determination of eleven pharmaceuticals from water samples. To achieve better recoveries for the specified pharmaceutical (sulfamethoxazole) and possibly other components of the mixture, a sulfamethoxazole-imprinted polymer (MIP-SMETOX) was prepared and used in combination with a commercial sorbent (Oasis HLB) for MIP-SPE-HPLC-DAD. After optimization of the extraction conditions, both methods were validated. The LOD was 0.1 to 0.5 µg/L for SPE-HPLC-DAD and 0.1 to 0.25 µg/L for MIP-SPE-HPLC-DAD, depending on the pharmaceuticals. The matrix effect is different (77–196%) for both methods. A decrease in the signal for sulfamethoxazole (77%) was observed with SPE-HPLC-DAD, while MIP-SMETOX as a sorbent is not suitable for procaine (196%), and this is also the highest matrix effect. To extend the data obtained, additional in silico methods were used to gain deeper insights into the nature and strength of the binding interactions. Both methods (with and without MIP) confirmed their purpose by determining various validation performance features, and the final goal of the developed methods was tested using complex wastewater. The MIP-SMETOX produced justified its production, as the MIP-SPE-HPLC-DAD method is generally slightly better than the method using only a commercial sorbent. Full article
(This article belongs to the Special Issue Molecularly Imprinted Polymers)
Show Figures

Figure 1

19 pages, 3045 KB  
Article
Mountains, Lakes, and Ancient Drainage Networks Sculpt the Phylogeographic Architecture of the Stream Headwater Fish Acrossocheilus kreyenbergii in China
by Yun Chen, Guangmin Deng, Ziyu Le and Cuizhang Fu
Genes 2025, 16(12), 1393; https://doi.org/10.3390/genes16121393 - 21 Nov 2025
Viewed by 926
Abstract
Background: Phylogeographic surveys of obligate freshwater fishes could serve as a pivotal lens through which the biological footprints of historic drainage rearrangements can be deciphered. Methods: Focusing on the headwater-restricted cyprinid Acrossocheilus kreyenbergii in the Pearl, Yangtze, and Huai river basins, we examined [...] Read more.
Background: Phylogeographic surveys of obligate freshwater fishes could serve as a pivotal lens through which the biological footprints of historic drainage rearrangements can be deciphered. Methods: Focusing on the headwater-restricted cyprinid Acrossocheilus kreyenbergii in the Pearl, Yangtze, and Huai river basins, we examined variations in mitochondrial cytochrome b gene (Cyt b) to elucidate the phylogeographic architecture and evolutionary history of this stream fish in South–Central China through integrative analyses of phylogeny, ancestral area reconstruction, genetic structure, and population demography. Results: A time-calibrated phylogeny recovered two primary lineages, K-I and K-II, which diverged ca. 2.15 Ma: K-I split into K-Ia (Huai River) and K-Ib (Yangtze–Poyang Lake catchment) at 1.53 Ma, whereas K-II gave rise to K-IIa, K-IIb, and K-IIc through sequential divergences at 1.29 Ma and 0.83 Ma, with K-IIa restricted to the Poyang Lake catchment. K-IIb was shared between the Poyang Lake catchment and the Qiupu River (Yangtze basin), and K-IIc was distributed in the Xijiang River (Pearl basin) as well as the Yangtze–Dongting Lake catchment. Conclusions: Our findings reveal that the phylogeographic architecture of A. kreyenbergii was sculpted by a succession of geologic and anthropocentric events: the Late-Cenozoic collapse of the Zhe–Min Uplift first fractured its range; the intervening Mufu–Lianyun–Luoxiao Mountains then acted as a persistent barrier; the large waters of Poyang and Dongting Lakes served as biological filters; and the 2200-year-old Lingqu Canal—constructed during the Qin dynasty—briefly re-established a corridor for gene flow. Together, these forces disrupted and reorganized the species’ genetic connections, leaving a visible imprint today. Full article
(This article belongs to the Section Animal Genetics and Genomics)
Show Figures

Figure 1

39 pages, 2305 KB  
Review
Green and Emerging Microextraction Strategies for Bioanalytical Determination of Hormones: Trends, Challenges, and Applications
by David Vicente-Zurdo, Sonia Morante-Zarcero and Isabel Sierra
Molecules 2025, 30(22), 4471; https://doi.org/10.3390/molecules30224471 - 19 Nov 2025
Viewed by 756
Abstract
Accurate and sensitive determination of hormones in biological matrices is essential for clinical diagnostics, therapeutic monitoring, and endocrine research. However, hormone determination presents significant challenges due to their typically low concentrations, complex sample matrices, and structural diversity. In recent years, microextraction techniques have [...] Read more.
Accurate and sensitive determination of hormones in biological matrices is essential for clinical diagnostics, therapeutic monitoring, and endocrine research. However, hormone determination presents significant challenges due to their typically low concentrations, complex sample matrices, and structural diversity. In recent years, microextraction techniques have emerged as strategic tools in bioanalytical chemistry, offering advantages in terms of miniaturization, enhanced selectivity, and compatibility with the principles of green analytical chemistry (GAC). This review provides a comprehensive overview of green and emerging microextraction approaches for the determination of steroidal, thyroid, peptide, and other hormones in biological samples. Key techniques such as solid-phase microextraction (SPME) and dispersive liquid–liquid microextraction (DLLME), followed by high-performance liquid chromatography (HPLC) coupled to diode array detectors (DADs) or mass spectrometry (MS), are critically discussed. Special emphasis is placed on the use of environmentally friendly solvents, such as deep eutectic solvents (DESs), supramolecular solvents (SUPRASs), and advanced sorbents including molecularly imprinted polymers (MIPs) and nanostructured magnetic phases. Applications across various bioanalytical matrices (urine, plasma, serum, saliva, tissues…) are examined in terms of sensitivity, selectivity, and validation parameters. Finally, current challenges, method development gaps, and future directions are highlighted to support the continued advancement of sustainable hormone determination in complex biological systems. Full article
Show Figures

Figure 1

24 pages, 7681 KB  
Review
Research Progress on Molecularly Imprinted Polymer-Aptasensors for Food Safety Detection
by Jiuyi Wang, Xiaogang Lin, Jinyu Wu, Xiao Lv, Binji Dai, Ke Wang and Jayne Wu
Symmetry 2025, 17(11), 1933; https://doi.org/10.3390/sym17111933 - 11 Nov 2025
Viewed by 543
Abstract
The biological accumulation of microcontaminants and associated antibiotic resistance in food poses significant threats to both human and environmental health. Therefore, it is particularly crucial to design and develop methods of efficient identification and detection. Recently, molecularly imprinted polymers (MIPs) and aptamers (Apts), [...] Read more.
The biological accumulation of microcontaminants and associated antibiotic resistance in food poses significant threats to both human and environmental health. Therefore, it is particularly crucial to design and develop methods of efficient identification and detection. Recently, molecularly imprinted polymers (MIPs) and aptamers (Apts), as novel hybrid recognition elements, have received widespread attention from researchers. Because the dual recognition-based sensors have demonstrated enhanced performance and desirable characteristics, including high sensitivity, strong binding affinity, a low detection limit, and excellent stability under harsh environmental conditions, which are expected to be applied in food safety fields. This paper compares the characteristics of MIP and Apt, highlighting the significant advantages of molecularly imprinted polymer–aptamer (MIP-Apt) dual recognition in selectivity, sensitivity, and stability, which stems from their symmetric integration, akin to an extension of the ‘lock-and-key’ model. It then systematically discusses three synthetic strategies for MIP-Apt hybrid recognition systems and their applications for food safety detection, focusing on analyzing their detection strategies, sensing mechanisms, construction methodologies, performance evaluations, and potential application value. It also offers substantive perspectives on both the prevailing limitations and promising developmental pathways for MIP-Apt hybrid recognition-based sensing platforms. Full article
(This article belongs to the Special Issue Symmetry in Biosensors)
Show Figures

Figure 1

13 pages, 920 KB  
Opinion
Context Is Medicine: Integrating the Exposome into Neurorehabilitation
by Rocco Salvatore Calabrò
Brain Sci. 2025, 15(11), 1198; https://doi.org/10.3390/brainsci15111198 - 7 Nov 2025
Viewed by 706
Abstract
Neurorehabilitation has become increasingly data-enabled, yet the conditions that most strongly modulate recovery, sleep consolidation, circadian alignment, medication ecology, and social–environmental context are rarely captured or acted upon. This opinion paper argues that an exposome perspective, defined as the cumulative pattern of external [...] Read more.
Neurorehabilitation has become increasingly data-enabled, yet the conditions that most strongly modulate recovery, sleep consolidation, circadian alignment, medication ecology, and social–environmental context are rarely captured or acted upon. This opinion paper argues that an exposome perspective, defined as the cumulative pattern of external and internal exposures and their biological imprints across the life course, is not ancillary to rehabilitation but foundational to making therapy learnable, timely, and equitable. We propose a pragmatic model that centers on a minimal exposure dataset collected in minutes and interpreted at the point of care. Two clinical exemplars illustrate feasibility and utility. First, sleep and circadian rhythms: brief actigraphy and standardized reporting can make daily alertness windows visible, allowing teams to align high-intensity sessions to receptive states and to justify environmental adjustments as clinical interventions. Second, anticholinergic burden: a simple, trackable index can be integrated with functional goals to guide deprescribing and optimize cognitive availability for training. Implementation hinges less on new infrastructure than on workflow design: a short intake that surfaces high-yield exposures; embedding targets, e.g., sleep efficiency thresholds or anticholinergic load reductions, into plans of care; enabling secure import of device data; and training staff to interpret rhythm metrics and burden scores. We outline a parallel research agenda comprising pragmatic trials of bundled, exposure-informed care; longitudinal cohorts with time-stamped exposure streams; and causal methods suited to time-varying confounding, all under explicit equity and ethics safeguards. By measuring a few modifiable exposures and linking them to routine decisions, neurorehabilitation can convert context from a source of unexplained variance into actionable levers that improve outcomes and narrow unjust gaps in recovery. Full article
(This article belongs to the Section Neurorehabilitation)
Show Figures

Figure 1

48 pages, 3047 KB  
Review
From Prescription to Pollution: Assessing the Ecological Impact and Treatment Technologies for Antidepressant Contaminants
by Jordana Georgin, Jivago Schumacher de Oliveira, Younes Dehmani, Noureddine El Messaoudi, Matheus de Albuquerque Carvalho, Lucas Meili, Claudete Gindri Ramos and Dison S. P. Franco
Sustainability 2025, 17(21), 9752; https://doi.org/10.3390/su17219752 - 1 Nov 2025
Viewed by 1978
Abstract
Depression is becoming more common in the face of modern life’s obstacles. Antidepressants are a fast-expanding pharmaceutical category. Antidepressant residues in water must be closely monitored and kept at levels that do not endanger human health, just like those of other psychotropic medications. [...] Read more.
Depression is becoming more common in the face of modern life’s obstacles. Antidepressants are a fast-expanding pharmaceutical category. Antidepressant residues in water must be closely monitored and kept at levels that do not endanger human health, just like those of other psychotropic medications. Additionally, research has shown that these pollutants severely hinder aquatic life’s ability to migrate, reproduce, and interact with one another when they enter natural ecosystems. Antidepressants released into the natural environment can therefore be expected to have an impact on exposed fish and other aquatic species. There is a lot of information available about how exposure affects fish, but much of it is for exposure levels higher than those seen in their natural habitats. Antidepressants can bioaccumulate in fish tissues, and some behavioral effects have been documented for exposures that are relevant to the environment. As a result, antidepressant residue removal methods must be incorporated into contemporary wastewater treatment plant technology. In addition to covering a wide range of suggested treatment options and their ecotoxicological consequences on non-target organisms, this study discusses recent efforts to accomplish this goal. First, a thorough analysis of the harmful impacts on non-target people is provided. This work describes a variety of adsorptive methods that can make use of modern materials like molecularly imprinted polymers or ion-exchange resins or can rely on well-known and efficient adsorbents like silicates or activated carbon. Although extractive methods are also taken into consideration, they are now impractical due to the lack of reasonably priced and ecologically suitable solvents. Lastly, sophisticated oxidation methods are discussed, such as electrochemical alternatives, UV and gamma radiation, and ozone therapy. Notably, some of these techniques could totally mineralize antidepressant toxicants, either alone or in combination. Lastly, the topic of biological treatment with microorganisms is covered. This method can be very specific, but it usually prevents full mineralization. Full article
(This article belongs to the Section Sustainable Chemical Engineering and Technology)
Show Figures

Figure 1

Back to TopTop