Molecularly Imprinted Polymer Nanoparticles for Lung-Cancer-Cell-Surface Proteomics
Abstract
1. Introduction
2. Materials and Methods
2.1. Cell Culture and Medium
2.2. Snapshot Imprinting
2.3. Washing and Digestion of the Cell Culture
2.4. Separation of the Epitopes of the Cells and nanoMIPs
2.5. Transmission Electron Microscopy (TEM) Analysis
2.6. Scanning Electron Microscopy (SEM) Analysis
2.7. Cell Viability Analysis Using CellTiter-Glo (CTG)
2.8. Peptide Determination
2.9. LC-MS/MS Procedure
2.10. Nano Ultra-Performance Liquid Chromatography (nanoUPLC)
2.11. Nano Electrospray Ionization Mass Spectrometry
2.12. Quantification and Statistical Analysis
2.13. Dynamic Lighting Scattering (DLS)
2.14. Construction of the PPI Network and Identification of Hub Proteins
3. Results
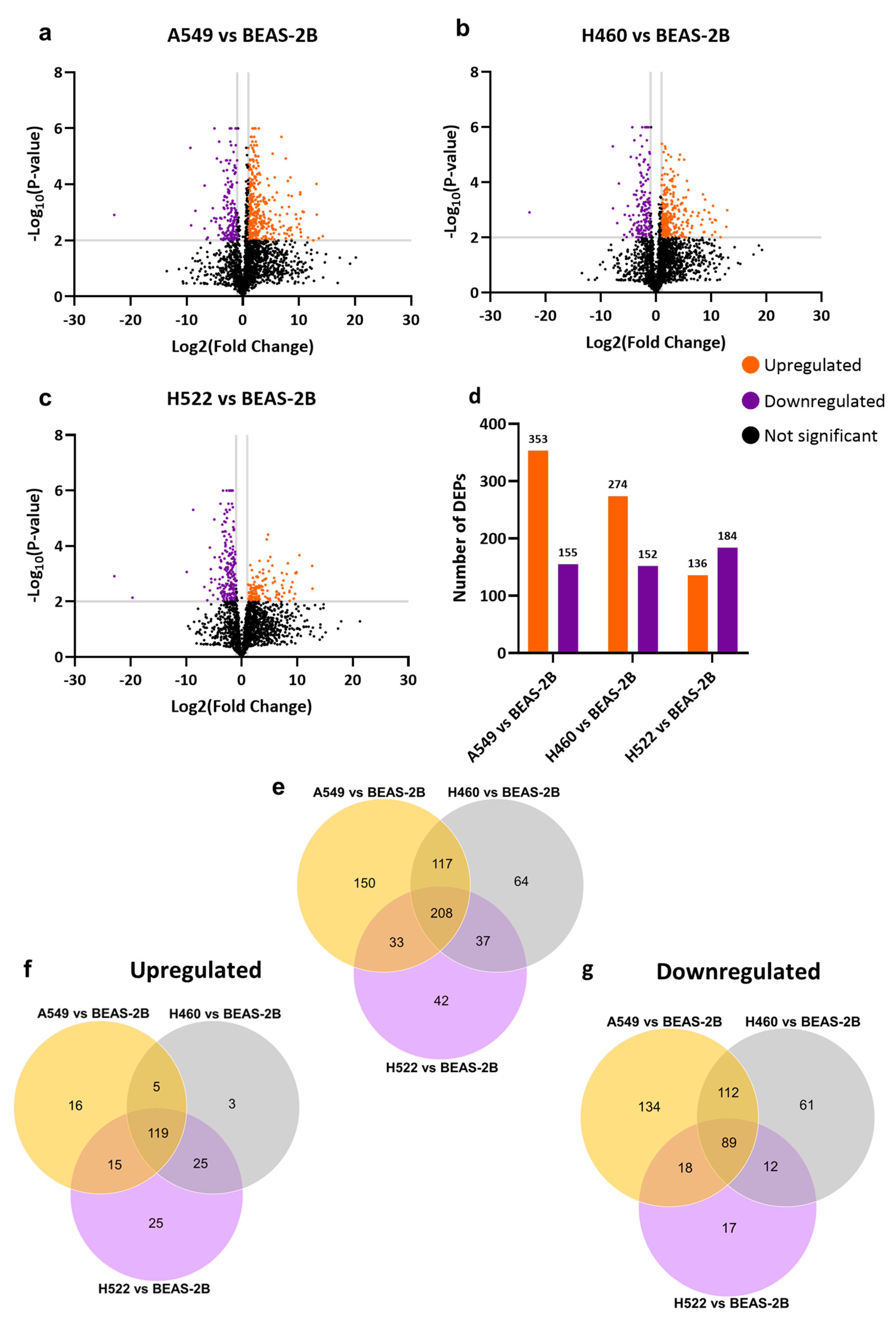
3.1. Analysis of A549, H460, H522 and BEAS-2B Proteins
3.2. Functional Enrichment Analysis
3.3. Protein–Protein Interaction PPI Network Analysis
3.4. Identification of Potential NSCLC Protein Targets
3.5. Selectivity
3.6. Cell Viability
3.7. Characterization of Eluted nanoMIPs
4. Discussion
Supplementary Materials
Author Contributions
Funding
Institutional Review Board Statement
Data Availability Statement
Acknowledgments
Conflicts of Interest
Abbreviations
| nanoMIPs | Molecularly imprinted polymer nanoparticles |
| DEPs | Differentially expressed proteins |
| LC-MS/MS | Liquid chromatography-tandem mass spectrometry |
| FASP | Filter-aided sample preparation |
| NSCLC | non-small lung carcinoma |
| IMS | ion mobility separator |
| CID | collision-induced dissociation |
| FDR | False discovery rate |
| GO | Gene ontology |
| BP | Biological process |
| MF | Molecular function |
| CC | Cellular component |
| PPI | Protein–protein interaction |
| MCC | Maximal Clique Centrality |
| HPA | Human Protein Atlas |
| CPTAC | Clinical Proteomic Tumor Analysis Consortium |
| LUAD | lung adenocarcinoma |
| NPM1 | Nucleophosmin |
| TOP2A | DNA topoisomerase 2-alpha |
| EZH2 | Histone-lysine N-methyltransferase |
| ANXA3 | Annexin A3 |
| PRKDC | DNA-dependent protein kinase catalytic subunit |
| HNRNPK | Heterogeneous nuclear ribonucleoprotein K |
| LRPPRC | Leucine-rich PPR motif-containing protein—mitochondrial |
References
- Bray, F.; Laversanne, M.; Sung, H.; Ferlay, J.; Siegel, R.L.; Soerjomataram, I.; Jemal, A. Global cancer statistics 2022: Globocan estimates of incidence and mortality worldwide for 36 cancers in 185 countries. CA Cancer J. Clin. 2024, 74, 229–263. [Google Scholar] [CrossRef]
- Candal-Pedreira, C.; Ruano-Ravina, A.; Calvo de Juan, V.; Cobo, M.; Cantero, A.; Rodríguez-Abreu, D.; Estival, A.; Carcereny, E.; Hernandez, A.; López Castro, R.; et al. Analysis of Diagnostic Delay and its Impact on Lung Cancer Survival: Results from the Spanish Thoracic Tumor Registry. Arch. Bronconeumol. (Engl. Ed.) 2024, 60, S38–S45. [Google Scholar] [CrossRef] [PubMed]
- Vit, O.; Petrak, J. Integral membrane proteins in proteomics. How to break open the black box? J. Proteom. 2017, 153, 8–20. [Google Scholar] [CrossRef] [PubMed]
- Piletsky, S.S.; Piletska, E.; Poblocka, M.; Macip, S.; Jones, D.J.L.; Braga, M.; Cao, T.H.; Singh, R.; Spivey, A.C.; Aboagye, E.O.; et al. Snapshot imprinting: Rapid identification of cancer cell surface proteins and epitopes using molecularly imprinted polymers. Nano Today 2021, 41, 101304. [Google Scholar] [CrossRef]
- Zheng, H.; Jiang, H. Shuttling of cellular proteins between the plasma membrane and nucleus. Mol. Med. Rep. 2022, 25, 14. [Google Scholar] [CrossRef]
- Errey, J.C.; Fiez-Vandal, C. Production of membrane proteins in industry: The example of GPCRs. Protein Expr. Purif. 2020, 169, 105569. [Google Scholar] [CrossRef]
- Olaya-Abril, A.; Jiménez-Munguía, I.; Gómez-Gascón, L.; Rodríguez-Ortega, M.J. Surfomics: Shaving live organisms for a fast proteomic identification of surface proteins. J. Proteom. 2014, 97, 164–176. [Google Scholar] [CrossRef]
- Kuhlmann, L.; Cummins, E.; Samudio, I.; Kislinger, T. Cell-surface proteomics for the identification of novel therapeutic targets in cancer. Expert Rev. Proteom. 2018, 15, 259–275. [Google Scholar] [CrossRef]
- Li, Y.; Qin, H.; Ye, M. An overview on enrichment methods for cell surface proteome profiling. J. Sep. Sci. 2020, 43, 292–312. [Google Scholar] [CrossRef]
- Zhao, Y.; Zhang, W.; Kho, Y.; Zhao, Y. Proteomic Analysis of Integral Plasma Membrane Proteins. Anal. Chem. 2004, 76, 1817–1823. [Google Scholar] [CrossRef]
- Hernandez-Valladares, M.; Aasebø, E.; Mjaavatten, O.; Vaudel, M.; Bruserud, Ø.; Berven, F.; Selheim, F. Reliable FASP-based procedures for optimal quantitative proteomic and phosphoproteomic analysis on samples from acute myeloid leukemia patients. Biol. Proced. Online 2016, 18, 13. [Google Scholar] [CrossRef] [PubMed]
- Wiśniewski, J.R.; Mann, M.; Zougman, A.; Nagaraj, N. Universal sample preparation method for proteome analysis. Nat. Methods 2009, 6, 359–362. [Google Scholar] [CrossRef] [PubMed]
- Rust, S.; Guillard, S.; Sachsenmeier, K.; Hay, C.; Davidson, M.; Karlsson, A.; Karlsson, R.; Brand, E.; Lowne, D.; Elvin, J.; et al. Combining phenotypic and proteomic approaches to identify membrane targets in a ‘triple negative’ breast cancer cell type. Mol. Cancer 2013, 12, 11. [Google Scholar] [CrossRef] [PubMed]
- Piletska, E.; Magumba, K.; Joseph, L.; Garcia Cruz, A.; Norman, R.; Singh, R.; Tabasso, A.F.S.; Jones, D.J.L.; Macip, S.; Piletsky, S. Molecular imprinting as a tool for determining molecular markers: A lung cancer case. RSC Adv. 2022, 12, 17747–17754. [Google Scholar] [CrossRef]
- Piletska, E.; Thompson, D.; Jones, R.; Cruz, A.G.; Poblocka, M.; Canfarotta, F.; Norman, R.; Macip, S.; Jones, D.J.L.; Piletsky, S. Snapshot imprinting as a tool for surface mapping and identification of novel biomarkers of senescent cells. Nanoscale Adv. 2022, 4, 534–5311. [Google Scholar] [CrossRef]
- Szklarczyk, D.; Kirsch, R.; Koutrouli, M.; Nastou, K.; Mehryary, F.; Hachilif, R.; Gable, A.L.; Fang, T.; Doncheva, N.T.; Pyysalo, S.; et al. The STRING database in 2023: Protein–protein association networks and functional enrichment analyses for any sequenced genome of interest. Nucleic Acids Res. 2022, 51, D638–D646. [Google Scholar] [CrossRef]
- Shannon, P.; Markiel, A.; Ozier, O.; Baliga, N.S.; Wang, J.T.; Ramage, D.; Amin, N.; Schwikowski, B.; Ideker, T. Cytoscape: A Software Environment for Integrated Models of Biomolecular Interaction Networks. Genome Res. 2003, 13, 2498–2504. [Google Scholar] [CrossRef]
- Chin, C.; Chen, S.; Wu, H.; Ho, C.; Ko, M.; Lin, C. cytoHubba: Identifying hub objects and sub-networks from complex interactome. BMC Syst. Biol. 2014, 8, S11. [Google Scholar] [CrossRef]
- Bader, G.D.; Hogue, C.W. An automated method for finding molecular complexes in large protein interaction networks. BMC Bioinform. 2003, 4, 2. [Google Scholar] [CrossRef]
- Canfarotta, F.; Poma, A.; Guerreiro, A.; Piletsky, S. Solid-phase synthesis of molecularly imprinted nanoparticles. Nat. Protoc. 2016, 11, 443–455. [Google Scholar] [CrossRef]
- Ferguson, I.D.; Patiño-Escobar, B.; Tuomivaara, S.T.; Lin, Y.T.; Nix, M.A.; Leung, K.K.; Kasap, C.; Ramos, E.; Nieves Vasquez, W.; Talbot, A.; et al. The surfaceome of multiple myeloma cells suggests potential immunotherapeutic strategies and protein markers of drug resistance. Nat. Commun. 2022, 13, 4121. [Google Scholar] [CrossRef] [PubMed]
- Li, X.; Zhao, H. Targeting secretory autophagy in solid cancers: Mechanisms, immune regulation and clinical insights. Exp. Hematol. Oncol. 2025, 14, 12. [Google Scholar] [CrossRef] [PubMed]
- Wu, W.; Krijgsveld, J. Secretome Analysis: Reading Cellular Sign Language to Understand Intercellular Communication. Mol. Cell. Proteom. 2024, 23, 100692. [Google Scholar] [CrossRef]
- Qiu, L.; Ma, Z.; Wu, X. Mutant p53-Mediated Tumor Secretome: Bridging Tumor Cells and Stromal Cells. Genes 2024, 15, 1615. [Google Scholar] [CrossRef] [PubMed]
- Kalluri, R.; McAndrews, K.M. The role of extracellular vesicles in cancer. Cell 2023, 186, 1610–1626. [Google Scholar] [CrossRef]
- Ma, Y.; Zhang, X.; Liu, C.; Zhao, Y. Extracellular vesicles in cancers: Mechanisms, biomarkers, and therapeutic strategies. MedComm 2024, 5, e70009. [Google Scholar] [CrossRef]
- Ruggiero, C.; Lalli, E. Targeting the cytoskeleton against metastatic dissemination. Cancer Metastasis Rev. 2021, 40, 89–140. [Google Scholar] [CrossRef]
- Wang, E.J.; Chen, I.; Kuo, B.Y.; Yu, C.; Lai, M.; Lin, J.; Lin, L.Y.; Chen, C.; Hwang, T.; Sheu, J.J. Alterations of Cytoskeleton Networks in Cell Fate Determination and Cancer Development. Biomolecules 2022, 12, 1862. [Google Scholar] [CrossRef]
- Li, M.; Wu, R.; Zhu, D.; Wang, L.; Liu, S.; Wang, R.; Deng, C.; Zhang, S.; Chen, M.; Lu, R.; et al. Nucleophosmin promotes lung adenocarcinoma cell proliferation, migration and invasion by activating the EGFR/MAPK signaling pathway. Oncol. Rep. 2023, 49, 126. [Google Scholar] [CrossRef]
- Syahruddin, E. Differential Expression of DNA Topoisomerase IIα and IIβ Genes between Small Cell and Non-small Cell Lung Cancer. Jpn. J. Cancer Res. 1998, 89, 855–861. [Google Scholar] [CrossRef]
- Nitiss, J.L. DNA topoisomerase II and its growing repertoire of biological functions. Nat. Rev. Cancer 2009, 9, 327–337. [Google Scholar] [CrossRef]
- Ma, W.; Wang, B.; Zhang, Y.; Wang, Z.; Niu, D.; Chen, S.; Zhang, Z.; Shen, N.; Han, W.; Zhang, X.; et al. Prognostic significance of TOP2A in non-small cell lung cancer revealed by bioinformatic analysis. Cancer Cell Int. 2019, 19, 239. [Google Scholar] [CrossRef]
- Wu, J.; Li, W.; Zhang, X.; Shi, F.; Jia, Q.; Wang, Y.; Shi, Y.; Wu, S.; Wang, X. Expression and potential molecular mechanism of TOP2A in metastasis of non-small cell lung cancer. Sci. Rep. 2024, 14, 12228. [Google Scholar] [CrossRef]
- Kumari, P.; Garg, S.; Arya, A.K.; Kaur, J.; Sachdeva, N.K.; Saikia, U.N.; Dahiya, D.; Bhadada, S.K.; Rao, S.D. Enhancer of zeste homolog 2 (EZH2) in endocrine tumors: Current knowledge and future directions. Expert Opin. Ther. Targets 2025, 29, 159–169. [Google Scholar] [CrossRef] [PubMed]
- Entezari, M.; Taheriazam, A.; Paskeh, M.D.A.; Sabouni, E.; Zandieh, M.A.; Aboutalebi, M.; Kakavand, A.; Rezaei, S.; Hejazi, E.S.; Saebfar, H.; et al. The pharmacological and biological importance of EZH2 signaling in lung cancer. Biomed. Pharmacother. 2023, 160, 114313. [Google Scholar] [CrossRef] [PubMed]
- Fan, K.; Zhang, B.; Han, D.; Sun, Y. EZH2 as a prognostic-related biomarker in lung adenocarcinoma correlating with cell cycle and immune infiltrates. BMC Bioinform. 2023, 24, 149. [Google Scholar] [CrossRef] [PubMed]
- Kim, N.Y.; Pyo, J. Clinicopathological significance and prognostic role of EZH2 expression in non-small cell lung cancer. Pathol. Res. Pract. 2017, 213, 778–782. [Google Scholar] [CrossRef]
- Xu, M.; Xu, C.; Wang, R.; Tang, Q.; Zhou, Q.; Wu, W.; Wan, X.; Mo, H.; Pan, J.; Wang, S. Treating human cancer by targeting EZH2. Genes Dis. 2025, 12, 101313. [Google Scholar] [CrossRef]
- DuCote, T.J.; Song, X.; Naughton, K.J.; Chen, F.; Plaugher, D.R.; Childress, A.R.; Gellert, A.R.; Skaggs, E.M.; Qu, X.; Liu, J.; et al. EZH2 Inhibition Promotes Tumor Immunogenicity in Lung Squamous Cell. Cancer Res. Commun. 2024, 4, 388–403. [Google Scholar] [CrossRef]
- Yang, X.; Yang, F.; Lan, L.; Wen, N.; Li, H.; Sun, X. Potential value of PRKDC as a therapeutic target and prognostic biomarker in pan-cancer. Medicine 2022, 101, e29628. [Google Scholar] [CrossRef]
- Chen, Y.; Li, Y.; Xiong, J.; Lan, B.; Wang, X.; Liu, J.; Lin, J.; Fei, Z.; Zheng, X.; Chen, C. Role of PRKDC in cancer initiation, progression, and treatment. Cancer Cell Int. 2021, 21, 563. [Google Scholar] [CrossRef] [PubMed]
- Tan, K.T.; Yeh, C.; Chang, Y.; Cheng, J.; Fang, W.; Yeh, Y.; Wang, Y.; Hsu, D.S.; Wu, C.; Lai, J.; et al. PRKDC: New biomarker and drug target for checkpoint blockade immunotherapy. J. Immunother. Cancer 2020, 8, e000485. [Google Scholar] [CrossRef] [PubMed]
- Tirilomi, A.; Elakad, O.; Yao, S.; Li, Y.; Hinterthaner, M.; Danner, B.C.; Ströbel, P.; Tirilomis, T.; Bohnenberger, H.; von Hammerstein-Equord, A. Expression and prognostic impact of DNA-PK in human lung cancer. Medicine 2023, 102, e33143. [Google Scholar] [CrossRef] [PubMed]
- Hsu, F.; Zhang, S.; Chen, B.P.C. Role of DNA-dependent protein kinase catalytic subunit in cancer development and treatment. Transl. Cancer Res. 2012, 1, 22–34. [Google Scholar] [CrossRef]
- Wang, M.; Chen, S.; Wei, Y.; Wei, X. DNA-PK inhibition by M3814 enhances chemosensitivity in non-small cell lung cancer. Acta Pharm. Sin. B 2021, 11, 3935–3949. [Google Scholar] [CrossRef]
- van Bussel, M.T.J.; Awada, A.; de Jonge, M.J.A.; Mau-Sørensen, M.; Nielsen, D.; Schöffski, P.; Verheul, H.M.W.; Sarholz, B.; Berghoff, K.; Bawab, S.E.; et al. A first-in-man phase 1 study of the DNA-dependent protein kinase inhibitor peposertib (formerly M3814) in patients with advanced solid tumours. Br. J. Cancer 2020, 124, 728–735. [Google Scholar] [CrossRef]
- Jacqueline, H.L.F.; Ramos-Montoya, A.; Vazquez-Chantada, M.; Paul, W.G.W.; Follia, V.; James, N.; Paul, M.F.; Karmokar, A.; Sophie, E.W.; Cairns, J.; et al. Cadogan AZD7648 is a potent and selective DNA-PK inhibitor that enhances radiation, chemotherapy and olaparib activity. Nat. Commun. 2019, 10, 5065. [Google Scholar] [CrossRef]
- Li, M.; Yang, X.; Zhang, G.; Wang, L.; Zhu, Z.; Zhang, W.; Huang, H.; Gao, R. Heterogeneous nuclear ribonucleoprotein K promotes the progression of lung cancer by inhibiting the p53-dependent signaling pathway. Thorac. Cancer 2022, 13, 1311–1321. [Google Scholar] [CrossRef]
- Gao, R.; Yu, Y.; Inoue, A.; Widodo, N.; Kaul, S.C.; Wadhwa, R. Heterogeneous Nuclear Ribonucleoprotein K (hnRNP-K) Promotes Tumor Metastasis by Induction of Genes Involved in Extracellular Matrix, Cell Movement, and Angiogenesis. J. Biol. Chem. 2013, 288, 15046–15056. [Google Scholar] [CrossRef]
- Li, J.; Chen, Y.; Xu, X.; Jones, J.; Tiwari, M.; Ling, J.; Wang, Y.; Harismendy, O.; Sen, G.L. HNRNPK maintains epidermal progenitor function through transcription of proliferation genes and degrading differentiation promoting mRNAs. Nat. Commun. 2019, 10, 4198. [Google Scholar] [CrossRef]






| Component | Function | mol% |
|---|---|---|
| NIPAM | Backbone | 55.1 |
| TBAM | Hydrophobic | 34.1 |
| APMA | Cationic | 4.8 |
| Acrylic acid | Anionic | 4.5 |
| MBAA | Crosslinker | 5.5 |
| Total | - | 100 |
| GO-CC Terms | Number of Proteins | Percentage (%) | FDR |
|---|---|---|---|
| Extracellular organelle | 34 | 17 | 1.81 × 10−1 |
| Cell surface | 11 | 5 | 1.00 × 100 |
| Plasma membrane | 62 | 30 | 1.00 × 100 |
| Cytosol | 79 | 39 | 2.91 × 10−2 |
| Cytoplasm | 156 | 76 | 6.00 × 10−4 |
| Intracellular organelle | 172 | 83 | 3.07 × 10−6 |
| Protein Name | Gene Name | A549 | H460 | H522 | BEAS-2B | A549 vs. BEAS-2B | H460 vs. BEAS-2B | H522 vs. BEAS-2B | |||||||
|---|---|---|---|---|---|---|---|---|---|---|---|---|---|---|---|
| Average Amount (fmol) | STD | Average Amount (fmol) | STD | Average Amount (fmol) | STD | Average Amount (fmol) | STD | Fold Change | p-Value | Fold Change | p-Value | Fold Change | p-Value | ||
| Nucleophosmin | NPM1 | 19.72 | 4.66 | 17.18 | 5.62 | 15.29 | 8.09 | 3.14 | 0.59 | 6.28 | 1.70 × 10−5 | 5.47 | 1.87 × 10−4 | 4.87 | 3.77 × 10−3 |
| DNA topoisomerase 2-alpha | TOP2A | 9.66 | 5.21 | 15.04 | 6.10 | 10.11 | 6.10 | 1.96 | 0.48 | 4.92 | 4.06 × 10−3 | 7.66 | 4.94 × 10−4 | 5.15 | 6.85 × 10−3 |
| Histone-lysine N-methyltransferase | EZH2 | 13.85 | 10.33 | 18.43 | 16.87 | 10.09 | 8.58 | 45.19 | 10.54 | 0.31 | 3.20 × 10−5 | 0.41 | 2.61 × 10−3 | 0.22 | 5.00 × 10−6 |
| DNA-dependent protein kinase catalytic subunit | PRKDC | 10.65 | 3.05 | 9.44 | 5.27 | 8.69 | 4.65 | 65.11 | 21.31 | 0.16 | 1.52 × 10−4 | 0.14 | 1.04 × 10−4 | 0.13 | 1.03 × 10−4 |
| Heterogeneous nuclear ribonucleoprotein K | HNRNPK | 5.68 | 2.81 | 5.09 | 3.49 | 4.29 | 2.82 | 28.38 | 5.39 | 0.20 | 1.00 × 10−6 | 0.18 | 1.00 × 10−6 | 0.15 | 1.00 × 10−6 |
Disclaimer/Publisher’s Note: The statements, opinions and data contained in all publications are solely those of the individual author(s) and contributor(s) and not of MDPI and/or the editor(s). MDPI and/or the editor(s) disclaim responsibility for any injury to people or property resulting from any ideas, methods, instructions or products referred to in the content. |
© 2026 by the authors. Licensee MDPI, Basel, Switzerland. This article is an open access article distributed under the terms and conditions of the Creative Commons Attribution (CC BY) license.
Share and Cite
Magumba, K.; Piletska, E.; Cao, T.H.; Jones, D.; Macip, S.; Piletsky, S. Molecularly Imprinted Polymer Nanoparticles for Lung-Cancer-Cell-Surface Proteomics. Polymers 2026, 18, 281. https://doi.org/10.3390/polym18020281
Magumba K, Piletska E, Cao TH, Jones D, Macip S, Piletsky S. Molecularly Imprinted Polymer Nanoparticles for Lung-Cancer-Cell-Surface Proteomics. Polymers. 2026; 18(2):281. https://doi.org/10.3390/polym18020281
Chicago/Turabian StyleMagumba, Kirabo, Elena Piletska, Thong Huy Cao, Donald Jones, Salvador Macip, and Sergey Piletsky. 2026. "Molecularly Imprinted Polymer Nanoparticles for Lung-Cancer-Cell-Surface Proteomics" Polymers 18, no. 2: 281. https://doi.org/10.3390/polym18020281
APA StyleMagumba, K., Piletska, E., Cao, T. H., Jones, D., Macip, S., & Piletsky, S. (2026). Molecularly Imprinted Polymer Nanoparticles for Lung-Cancer-Cell-Surface Proteomics. Polymers, 18(2), 281. https://doi.org/10.3390/polym18020281

