Sign in to use this feature.

Years

Between: -

Subjects

remove_circle_outline
remove_circle_outline
remove_circle_outline
remove_circle_outline
remove_circle_outline
remove_circle_outline
remove_circle_outline
remove_circle_outline

Journals

Article Types

Countries / Regions

Search Results (23)

Search Parameters:
Keywords = biocontrol marker genes

Order results
Result details
Results per page
Select all
Export citation of selected articles as:
24 pages, 10582 KB  
Article
Characterization of Five Lytic Bacteriophages as New Members of the Genus Mosigvirus, Infecting Multidrug-Resistant Shiga Toxin-Producing Escherichia coli and Their Antibiofilm Activity
by Jong Beom Na, Seungki Lee, Eun Jeong Park, Soojin Lim, Keeman Lee, Ye Bin Kim, Tae Seon Cha, Seon Young Park and Ji Hyung Kim
Viruses 2025, 17(11), 1501; https://doi.org/10.3390/v17111501 - 13 Nov 2025
Viewed by 531
Abstract
The emergence of multidrug-resistant Shiga toxin-producing Escherichia coli (STEC) poses a major challenge to public health and necessitates the development of alternative antimicrobial strategies. This study aimed to isolate and characterize five lytic bacteriophages belonging to the genus Mosigvirus and evaluate their potential [...] Read more.
The emergence of multidrug-resistant Shiga toxin-producing Escherichia coli (STEC) poses a major challenge to public health and necessitates the development of alternative antimicrobial strategies. This study aimed to isolate and characterize five lytic bacteriophages belonging to the genus Mosigvirus and evaluate their potential as biocontrol against MDR STEC strains and their biofilms. The five bacteriophages, designated vB_EcoM-pJBB (ΦB), vB_EcoM-pJBC (ΦC), vB_EcoM-pJBJ (ΦJ), vB_EcoM-pJBK (ΦK), and vB_EcoM-pJBL (ΦL), were isolated from sewage treatment plant samples using STEC ATCC 43895 as host. Biological characterization included host range determination against 19 MDR STEC strains, one-step growth analysis, environmental stability assays, bacteriolytic activity assessment, and antibiofilm efficacy testing. Whole-genome sequencing and phylogenetic analyses were performed to determine genomic features and taxonomic classification. The phages demonstrated varying infectious capacities, lysing between six and 12 strains, with ΦL exhibiting the broadest spectrum of activity. All phages showed MOI-independent antibiofilm activity, preventing biofilm formation by approximately 70% and disrupting pre-formed biofilms by up to 80.3%. Genomic analysis revealed the absence of lysogeny markers, virulence factors, and antimicrobial resistance genes, while identifying putative depolymerase genes associated with tail fiber proteins. Phylogenetic analysis confirmed the taxonomic position of these phages within the Mosigvirus genus in the Straboviridae family. Our findings indicate that the newly identified Mosigvirus phages are promising candidates for phage-based biocontrol applications. Full article
(This article belongs to the Special Issue Bacteriophages and Biofilms 2026)
Show Figures

Figure 1

18 pages, 2286 KB  
Article
Transcriptomic Profiling of Quinoa Reveals Distinct Defense Responses to Exogenous Methyl Jasmonate and Salicylic Acid
by Oscar M. Rollano-Peñaloza, Sara Neyrot, Jose A. Bravo Barrera, Patricia Mollinedo and Allan G. Rasmusson
Plants 2025, 14(11), 1708; https://doi.org/10.3390/plants14111708 - 3 Jun 2025
Viewed by 996
Abstract
Plant defense responses are mediated by hormones such as jasmonic acid (JA) and salicylic acid (SA). JA and SA are known to trigger a range of different defense responses in model plants but little is described in crops like quinoa. Here, we present [...] Read more.
Plant defense responses are mediated by hormones such as jasmonic acid (JA) and salicylic acid (SA). JA and SA are known to trigger a range of different defense responses in model plants but little is described in crops like quinoa. Here, we present the first molecular description of JA and SA signaling at the transcriptomic level in quinoa. The transcriptomes of quinoa cv. Kurmi seedlings treated with 100 µM methyl JA or 1 mM SA for 4 h were analyzed, using on average 4.1 million paired-end reads per sample. Quinoa plants treated with JA showed 1246 differentially expressed (DE) genes and plants treated with SA showed 590 DE genes. The response to JA included the induction of genes for the biosynthesis of JA (8/8 genes) and lignin (10/11 genes), and displayed a strong association with treatments with Trichoderma biocontrol agents. The SA treatment triggered the upregulation of genes for the biosynthesis of monoterpenoids and glucosinolates, both having defense properties. Overall, this suggest that JA and SA promotes the biosynthesis of lignin polymers and chemical defense compounds, respectively. Overall, the DE genes identified can be used as molecular markers in quinoa for tracking plant-hormone pathway involvements in defense responses. Full article
(This article belongs to the Section Plant Protection and Biotic Interactions)
Show Figures

Graphical abstract

22 pages, 6006 KB  
Article
Defense Responses Stimulated by Bacillus subtilis NCD-2 Through Salicylate- and Jasmonate-Dependent Signaling Pathways Protect Cotton Against Verticillium Wilt
by Shaojing Mo, Weisong Zhao, Yarui Wei, Zhenhe Su, Shezeng Li, Xiuyun Lu, Xiaoyun Zhang, Yuanhang Qu, Peipei Wang, Lihong Dong, Jiaqi Zhang, Qinggang Guo and Ping Ma
Int. J. Mol. Sci. 2025, 26(7), 2987; https://doi.org/10.3390/ijms26072987 - 25 Mar 2025
Cited by 2 | Viewed by 1431
Abstract
Bacillus subtilis NCD-2 demonstrates exceptional biocontrol potential against cotton Verticillium wilt. While previous studies have established its direct antifungal activity (e.g., inhibiting Verticillium dahliae mycelial growth and spore germination), our work reveals a novel mechanism: NCD-2 primes systemic resistance in cotton by activating [...] Read more.
Bacillus subtilis NCD-2 demonstrates exceptional biocontrol potential against cotton Verticillium wilt. While previous studies have established its direct antifungal activity (e.g., inhibiting Verticillium dahliae mycelial growth and spore germination), our work reveals a novel mechanism: NCD-2 primes systemic resistance in cotton by activating plant immune-signaling pathways. Firstly, transcriptional profiling uncovered that NCD-2 triggers a defense response in roots analogous to V. dahliae infection, allowing cotton to maintain a more balanced state when confronted with pathogen attacks. Meanwhile, the mutant strains ∆fen and ∆srf—defective in lipopeptide synthesis—also improved cotton resistance to Verticillium wilt by activating partially identical defense pathways in cotton roots. Furthermore, the application of lipopeptide compounds derived from NCD-2, particularly surfactin and fengycin, could enhance host resistance to V. dahliae. Using an RT-qPCR approach, we found that numerous resistance-related genes were induced by these lipopeptide compounds. The up-regulation of SA/JA pathway markers (e.g., NPR1, ICS1, COI1, and LOX1) revealed NCD-2’s activation of plant immune signaling. Using virus-induced gene silencing (VIGS), we conclusively linked SA and JA signaling to NCD-2-induced defense priming. Silencing either pathway abolished resistance, highlighting their indispensable coordination. By bridging mechanistic insights and agricultural applicability, our work positions NCD-2 as a sustainable alternative to conventional fungicides, addressing both crop productivity and environmental health. Full article
(This article belongs to the Section Molecular Plant Sciences)
Show Figures

Figure 1

23 pages, 8256 KB  
Article
Phenotypic Characterization and Genome Analysis of New Broad-Spectrum Virulent Salmophage, Salmonella Phage KKP_3822, for Biocontrol of Multidrug-Resistant Salmonella enterica Strains
by Michał Wójcicki, Dziyana Shymialevich, Paulina Średnicka, Paulina Emanowicz, Agnieszka Ostrowska, Hanna Cieślak and Barbara Sokołowska
Int. J. Mol. Sci. 2024, 25(23), 12930; https://doi.org/10.3390/ijms252312930 - 1 Dec 2024
Cited by 4 | Viewed by 2232
Abstract
Salmonella is one of the main foodborne pathogens. Irrational antibiotic management has led to an increase in the incidence of multidrug-resistant strains. Bacteriophages may be an alternative method of food biopreservation and contribute to reducing the number of food poisonings requiring pharmacotherapy. This [...] Read more.
Salmonella is one of the main foodborne pathogens. Irrational antibiotic management has led to an increase in the incidence of multidrug-resistant strains. Bacteriophages may be an alternative method of food biopreservation and contribute to reducing the number of food poisonings requiring pharmacotherapy. This study aimed to isolate a bacteriophage (phage) targeting indigenous multidrug-resistant (MDR) Salmonella strains, followed by their biological, morphological, and genomic characterization. In this study we isolated Salmonella phage KKP_3822, targeting MDR Salmonella Manchester strain KKP 1213. Salmonella phage KKP_3822 retained high activity in the temperature range from −20 °C to 40 °C and active acidity from pH 3 to 11. Temperatures of 70 °C and 80 °C and extreme pH values (2 and 12) significantly reduced the phage titer. Its activity decreased proportionally to the time of UV exposure. Genome analysis (linear dsDNA with a length of 114,843 bp) revealed the presence of 27 tRNA genes. Proteins encoded by the vB_Sen-IAFB3822 phage were divided into functional modules related to (i) phage structure/assembly, (ii) DNA replication/modification/regulation, (iii) phage lysis, and (iv) DNA packaging into the capsid. No genes associated with antibiotic resistance or integration into the host genome, markers of temperate bacteriophages, were annotated in the Salmonella phage KKP_3822 genome. Based on morphological features and whole-genome sequence analysis, the newly isolated Salmonella phage KKP_3822 shows the greatest similarity to representatives of tailed phages from the Caudoviricetes class, Demerecviridae family, and Epseptimavirus genus. Genome analysis confirmed the virulent nature of the Salmonella phage KKP_3822, making it a potential candidate for food biocontrol. Full article
(This article belongs to the Section Molecular Microbiology)
Show Figures

Figure 1

28 pages, 9935 KB  
Article
Biological Characterization and Genomic Analysis of Three Novel Serratia- and Enterobacter-Specific Virulent Phages
by Dziyana Shymialevich, Stanisław Błażejak, Paulina Średnicka, Hanna Cieślak, Agnieszka Ostrowska, Barbara Sokołowska and Michał Wójcicki
Int. J. Mol. Sci. 2024, 25(11), 5944; https://doi.org/10.3390/ijms25115944 - 29 May 2024
Cited by 8 | Viewed by 3286
Abstract
Due to the high microbiological contamination of raw food materials and the increase in the incidence of multidrug-resistant bacteria, new methods of ensuring microbiological food safety are being sought. One solution may be to use bacteriophages (so-called phages) as natural bacterial enemies. Therefore, [...] Read more.
Due to the high microbiological contamination of raw food materials and the increase in the incidence of multidrug-resistant bacteria, new methods of ensuring microbiological food safety are being sought. One solution may be to use bacteriophages (so-called phages) as natural bacterial enemies. Therefore, the aim of this study was the biological and genomic characterization of three newly isolated Serratia- and Enterobacter-specific virulent bacteriophages as potential candidates for food biocontrol. Serratia phage KKP_3708 (vB_Sli-IAFB_3708), Serratia phage KKP_3709 (vB_Sma-IAFB_3709), and Enterobacter phage KKP_3711 (vB_Ecl-IAFB_3711) were isolated from municipal sewage against Serratia liquefaciens strain KKP 3654, Serratia marcescens strain KKP 3687, and Enterobacter cloacae strain KKP 3684, respectively. The effect of phage addition at different multiplicity of infection (MOI) rates on the growth kinetics of the bacterial hosts was determined using a Bioscreen C Pro growth analyzer. The phages retained high activity in a wide temperature range (from −20 °C to 60 °C) and active acidity values (pH from 3 to 12). Based on transmission electron microscopy (TEM) imaging and whole-genome sequencing (WGS), the isolated bacteriophages belong to the tailed bacteriophages from the Caudoviricetes class. Genomic analysis revealed that the phages have linear double-stranded DNA of size 40,461 bp (Serratia phage KKP_3708), 67,890 bp (Serratia phage KKP_3709), and 113,711 bp (Enterobacter phage KKP_3711). No virulence, toxins, or antibiotic resistance genes were detected in the phage genomes. The lack of lysogenic markers indicates that all three bacteriophages may be potential candidates for food biocontrol. Full article
Show Figures

Figure 1

8 pages, 1043 KB  
Data Descriptor
Draft Genome Sequence Data of Lysinibacillus sphaericus Strain 1795 with Insecticidal Properties
by Maria N. Romanenko, Maksim A. Nesterenko, Anton E. Shikov, Anton A. Nizhnikov and Kirill S. Antonets
Data 2023, 8(11), 167; https://doi.org/10.3390/data8110167 - 3 Nov 2023
Cited by 5 | Viewed by 3958
Abstract
Lysinibacillus sphaericus holds a significant agricultural importance by being able to produce insecticidal toxins and chemical moieties of varying antibacterial and fungicidal activities. In this study, the genome of the L. sphaericus strain 1795 is presented. Illumina short reads sequenced on the HiSeq [...] Read more.
Lysinibacillus sphaericus holds a significant agricultural importance by being able to produce insecticidal toxins and chemical moieties of varying antibacterial and fungicidal activities. In this study, the genome of the L. sphaericus strain 1795 is presented. Illumina short reads sequenced on the HiSeq X platform were used to obtain the genome’s assembly by applying the SPAdes v3.15.4 software. The genome size based on a cumulative length of 23 contigs reached 4.74 Mb, with a respective N50 of 1.34 Mb. The assembled genome carried 4672 genes, including 4643 protein-encoding ones, 5 of which represented loci coding for insecticidal toxins active against the orders Diptera, Lepidoptera, and Blattodea. We also revealed biosynthetic gene clusters responsible for the synthesis of secondary metabolites with predicted antibacterial, fungicidal, and growth-promoting properties. The genomic data provided will be helpful for deepening our understanding of genetic markers determining the efficient application of the L. sphaericus strain 1795 primarily for biocontrol purposes in veterinary and medical applications against several groups of blood-sucking insects. Full article
Show Figures

Figure 1

16 pages, 3957 KB  
Article
Establishment of a CRISPR/Cas9-Mediated Efficient Knockout System of Trichoderma hamatum T21 and Pigment Synthesis PKS Gene Knockout
by Ning Luo, Zeyu Li, Jian Ling, Jianlong Zhao, Yan Li, Yuhong Yang, Zhenchuan Mao, Bingyan Xie, Huixia Li and Yang Jiao
J. Fungi 2023, 9(5), 595; https://doi.org/10.3390/jof9050595 - 19 May 2023
Cited by 13 | Viewed by 5460
Abstract
Trichoderma hamatum is a filamentous fungus that serves as a biological control agent for multiple phytopathogens and as an important resource promising for fungicides. However, the lack of adequate knockout technologies has hindered gene function and biocontrol mechanism research of this species. This [...] Read more.
Trichoderma hamatum is a filamentous fungus that serves as a biological control agent for multiple phytopathogens and as an important resource promising for fungicides. However, the lack of adequate knockout technologies has hindered gene function and biocontrol mechanism research of this species. This study obtained a genome assembly of T. hamatum T21, with a 41.4 Mb genome sequence comprising 8170 genes. Based on genomic information, we established a CRISPR/Cas9 system with dual sgRNAs targets and dual screening markers. CRISPR/Cas9 plasmid and donor DNA recombinant plasmid were constructed for disruption of the Thpyr4 and Thpks1 genes. The result indicates the consistency between phenotypic characterization and molecular identification of the knockout strains. The knockout efficiencies of Thpyr4 and Thpks1 were 100% and 89.1%, respectively. Moreover, sequencing revealed fragment deletions between dual sgRNA target sites or GFP gene insertions presented in knockout strains. The situations were caused by different DNA repair mechanisms, nonhomologous end joining (NHEJ), and homologous recombination (HR). Overall, we have successfully constructed an efficient and convenient CRISPR/Cas9 system in T. hamatum for the first time, which has important scientific significance and application value for studies on functional genomics of Trichoderma and other filamentous fungi. Full article
Show Figures

Figure 1

32 pages, 14586 KB  
Article
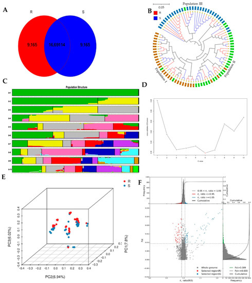
Discovery of SNP Molecular Markers and Candidate Genes Associated with Sacbrood Virus Resistance in Apis cerana cerana Larvae by Whole-Genome Resequencing
by Aqai Kalan Hassanyar, Hongyi Nie, Zhiguo Li, Yan Lin, Jingnan Huang, Samuel Tareke Woldegiorgis, Mubasher Hussain, Wangjiang Feng, Zhaonan Zhang, Kejun Yu and Songkun Su
Int. J. Mol. Sci. 2023, 24(7), 6238; https://doi.org/10.3390/ijms24076238 - 25 Mar 2023
Cited by 5 | Viewed by 3583
Abstract
Sacbrood virus (SBV) is a significant problem that impedes brood development in both eastern and western honeybees. Whole-genome sequencing has become an important tool in researching population genetic variations. Numerous studies have been conducted using multiple techniques to suppress SBV infection in honeybees, [...] Read more.
Sacbrood virus (SBV) is a significant problem that impedes brood development in both eastern and western honeybees. Whole-genome sequencing has become an important tool in researching population genetic variations. Numerous studies have been conducted using multiple techniques to suppress SBV infection in honeybees, but the genetic markers and molecular mechanisms underlying SBV resistance have not been identified. To explore single nucleotide polymorphisms (SNPs), insertions, deletions (Indels), and genes at the DNA level related to SBV resistance, we conducted whole-genome resequencing on 90 Apis cerana cerana larvae raised in vitro and challenged with SBV. After filtering, a total of 337.47 gigabytes of clean data and 31,000,613 high-quality SNP loci were detected in three populations. We used ten databases to annotate 9359 predicted genes. By combining population differentiation index (FST) and nucleotide polymorphisms (π), we examined genome variants between resistant (R) and susceptible (S) larvae, focusing on site integrity (INT < 0.5) and minor allele frequency (MAF < 0.05). A selective sweep analysis with the top 1% and top 5% was used to identify significant regions. Two SNPs on the 15th chromosome with GenBank KZ288474.1_322717 (Guanine > Cytosine) and KZ288479.1_95621 (Cytosine > Thiamine) were found to be significantly associated with SBV resistance based on their associated allele frequencies after SNP validation. Each SNP was authenticated in 926 and 1022 samples, respectively. The enrichment and functional annotation pathways from significantly predicted genes to SBV resistance revealed immune response processes, signal transduction mechanisms, endocytosis, peroxisomes, phagosomes, and regulation of autophagy, which may be significant in SBV resistance. This study presents novel and useful SNP molecular markers that can be utilized as assisted molecular markers to select honeybees resistant to SBV for breeding and that can be used as a biocontrol technique to protect honeybees from SBV. Full article
(This article belongs to the Section Molecular Biology)
Show Figures

Figure 1

12 pages, 2309 KB  
Article
URA3 as a Selectable Marker for Disruption and Functional Assessment of PacC Gene in the Entomopathogenic Fungus Isaria javanica
by Manling Zou, Bei Xin, Xin Sun, Runmao Lin, Junru Lu, Jing Qi, Bingyan Xie and Xinyue Cheng
J. Fungi 2023, 9(1), 92; https://doi.org/10.3390/jof9010092 - 8 Jan 2023
Cited by 4 | Viewed by 4101
Abstract
An effective selection marker is necessary for genetic engineering and functional genomics research in the post-genomic era. Isaria javanica is an important entomopathogenic fungus with a broad host range and prospective biocontrol potentials. Given that no antibiotic marker is available currently in this [...] Read more.
An effective selection marker is necessary for genetic engineering and functional genomics research in the post-genomic era. Isaria javanica is an important entomopathogenic fungus with a broad host range and prospective biocontrol potentials. Given that no antibiotic marker is available currently in this fungus, developing an effective selection marker is necessary. In this study, by applying overlap PCR and split-marker deletion strategy, combining PEG-mediated protoplasm transformation method, the uridine auxotrophy gene (ura3) in the I. javanica genome was knocked out. Then, using this transformation system, the pH response transcription factor gene (IjpacC) was disrupted successfully. Loss of IjpacC gene results in an obvious decrease in conidial production, but little impact on mycelial growth. The virulence of the ΔIjpacC mutant on caterpillars is similar to that of the wild-type strain. RT-qPCR detection shows that expression level of an acidic-expressed S53 gene (IF1G_06234) in ΔIjpacC mutant is more significantly upregulated than in the wild-type strain during the fungal infection on caterpillars. Our results indicate that a markerless transformation system based upon complementation of uridine auxotrophy is successfully developed in I. javanica, which is useful for exploring gene function and for genetic engineering to enhance biological control potential of the fungus. Full article
Show Figures

Graphical abstract

17 pages, 1542 KB  
Review
Exploiting Plant–Phytonematode Interactions to Upgrade Safe and Effective Nematode Control
by Mahfouz M. M. Abd-Elgawad
Life 2022, 12(11), 1916; https://doi.org/10.3390/life12111916 - 17 Nov 2022
Cited by 16 | Viewed by 3010
Abstract
Plant-parasitic nematodes (PPNs) bring about substantial losses of economic crops globally. With the environmental and health issues facing the use of chemical nematicides, research efforts should focus on providing economically effective and safe control methods. The sound exploitation of plant-PPN interactions is fundamental [...] Read more.
Plant-parasitic nematodes (PPNs) bring about substantial losses of economic crops globally. With the environmental and health issues facing the use of chemical nematicides, research efforts should focus on providing economically effective and safe control methods. The sound exploitation of plant-PPN interactions is fundamental to such efforts. Initially, proper sampling and extraction techniques should be followed to avoid misleading nematode data. Recent evolutions in plant-PPN interactions can make use of diverse non-molecular and molecular approaches to boost plant defenses. Therefore, PPN control and increasing crop yields through single, sequential, dual-purpose, and simultaneous applications of agricultural inputs, including biocontrol agents, should be seriously attempted, especially within IPM schemes. The use of biologicals would ideally be facilitated by production practices to solve related issues. The full investment of such interactions should employ new views of interdisciplinary specialties in the relevant modern disciplines to optimize the PPN management. Having an accurate grasp of the related molecular events will help in developing tools for PPN control. Nonetheless, the currently investigated molecular plant-PPN interactions favoring plant responses, e.g., resistance genes, RNA interference, marker-assisted selection, proteinase inhibitors, chemo-disruptive peptides, and plant-incorporated protectants, are key factors to expanding reliable management. They may be applied on broader scales for a substantial improvement in crop yields. Full article
(This article belongs to the Special Issue Plant–Nematode Interaction)
Show Figures

Figure 1

32 pages, 1130 KB  
Review
Trichoderma: Advent of Versatile Biocontrol Agent, Its Secrets and Insights into Mechanism of Biocontrol Potential
by Nazia Manzar, Abhijeet Shankar Kashyap, Ravi Shankar Goutam, Mahendra Vikram Singh Rajawat, Pawan Kumar Sharma, Sushil Kumar Sharma and Harsh Vardhan Singh
Sustainability 2022, 14(19), 12786; https://doi.org/10.3390/su141912786 - 7 Oct 2022
Cited by 113 | Viewed by 19305
Abstract
Trichoderma is an important biocontrol agent for managing plant diseases. Trichoderma species are members of the fungal genus hyphomycetes, which is widely distributed in soil. It can function as a biocontrol agent as well as a growth promoter. Trichoderma species are now frequently [...] Read more.
Trichoderma is an important biocontrol agent for managing plant diseases. Trichoderma species are members of the fungal genus hyphomycetes, which is widely distributed in soil. It can function as a biocontrol agent as well as a growth promoter. Trichoderma species are now frequently used as biological control agents (BCAs) to combat a wide range of plant diseases. Major plant diseases have been successfully managed due to their application. Trichoderma spp. is being extensively researched in order to enhance its effectiveness as a top biocontrol agent. The activation of numerous regulatory mechanisms is the major factor in Trichoderma ability to manage plant diseases. Trichoderma-based biocontrol methods include nutrient competition, mycoparasitism, the synthesis of antibiotic and hydrolytic enzymes, and induced plant resistance. Trichoderma species may synthesize a variety of secondary metabolites that can successfully inhibit the activity of numerous plant diseases. GPCRs (G protein-coupled receptors) are membrane-bound receptors that sense and transmit environmental inputs that affect fungal secondary metabolism. Related intracellular signalling pathways also play a role in this process. Secondary metabolites produced by Trichoderma can activate disease-fighting mechanisms within plants and protect against pathogens. β- Glucuronidase (GUS), green fluorescent protein (gfp), hygromycin B phosphotransferase (hygB), and producing genes are examples of exogenous markers that could be used to identify and track specific Trichoderma isolates in agro-ecosystems. More than sixty percent of the biofungicides now on the market are derived from Trichoderma species. These fungi protect plants from harmful plant diseases by developing resistance. Additionally, they can solubilize plant nutrients to boost plant growth and bioremediate environmental contaminants through mechanisms, including mycoparasitism and antibiosis. Enzymes produced by the genus Trichoderma are frequently used in industry. This review article intends to provide an overview update (from 1975 to 2022) of the Trichoderma biocontrol fungi, as well as information on key secondary metabolites, genes, and interactions with plant diseases. Full article
Show Figures

Figure 1

26 pages, 6512 KB  
Article
Induction of Systemic Resistance to Tobacco mosaic virus in Tomato through Foliar Application of Bacillus amyloliquefaciens Strain TBorg1 Culture Filtrate
by Ahmed Abdelkhalek, Dalia G. Aseel, Lóránt Király, András Künstler, Hassan Moawad and Abdulaziz A. Al-Askar
Viruses 2022, 14(8), 1830; https://doi.org/10.3390/v14081830 - 20 Aug 2022
Cited by 35 | Viewed by 4813
Abstract
The application of microbe-derived products as natural biocontrol agents to boost systemic disease resistance to virus infections in plants is a prospective strategy to make agriculture more sustainable and environmentally friendly. In the current study, the rhizobacterium Bacillus amyloliquefaciens strain TBorg1 was identified [...] Read more.
The application of microbe-derived products as natural biocontrol agents to boost systemic disease resistance to virus infections in plants is a prospective strategy to make agriculture more sustainable and environmentally friendly. In the current study, the rhizobacterium Bacillus amyloliquefaciens strain TBorg1 was identified based on 16S rRNA, rpoB, and gyrA gene sequences, and evaluated for its efficiency in conferring protection of tomato from infection by Tobacco mosaic virus (TMV). Under greenhouse circumstances, foliar sprays of TBorg1 culture filtrate (TBorg1-CF) promoted tomato growth, lowered disease severity, and significantly decreased TMV accumulation in systemically infected leaves of treated plants relative to untreated controls. TMV accumulation was reduced by 90% following the dual treatment, applied 24 h before and after TMV infection. Significant increases in levels of total soluble carbohydrates, proteins, and ascorbic acid were also found. In addition, a significant rise in activities of enzymes capable of scavenging reactive oxygen species (PPO and POX), as well as decreased levels of non-enzymatic oxidative stress markers (H2O2 and MDA) were observed, compared to untreated plants. Enhanced systemic resistance to TMV was indicated by significantly increased transcript accumulation of polyphenolic pathway (C4H, HCT, and CHI) and pathogenesis-related (PR-1 and PR-5) genes. Out of the 15 compounds identified in the GC-MS analysis, 1,2-benzenedicarboxylic acid mono(2-ethylhexyl) ester and phenol, 2,4-bis(1,1-dimethylethyl), as well as L-proline, N-valeryl-, and heptadecyl ester were present in the highest concentrations in the ethyl acetate extract of TBorg1-CF. In addition, significant amounts of n-hexadecanoic acid, pyrrolo [1,2-a] pyrazine-1,4-dione hexahydro-3-(2-methylpropyl)-, nonane, 5-butyl-, and eicosane were also detected. These compounds may act as inducers of systemic resistance to viral infection. Our findings indicate that the newly isolated B. amyloliquefaciens strain TBorg1 could be a potentially useful rhizobacterium for promoting plant growth and a possible source of biocontrol agents for combating plant virus infections. Full article
(This article belongs to the Section Viruses of Plants, Fungi and Protozoa)
Show Figures

Figure 1

36 pages, 5817 KB  
Article
Immunomodulatory Molecular Mechanisms of Luffa cylindrica for Downy Mildews Resistance Induced by Growth-Promoting Endophytic Fungi
by Mamoona Rauf, Asim Ur-Rahman, Muhammad Arif, Humaira Gul, Aziz Ud-Din, Muhammad Hamayun and In-Jung Lee
J. Fungi 2022, 8(7), 689; https://doi.org/10.3390/jof8070689 - 29 Jun 2022
Cited by 28 | Viewed by 4285
Abstract
Downy mildew (DM), caused by P. cubensis, is harmful to cucurbits including luffa, with increased shortcomings associated with its control through cultural practices, chemical fungicides, and resistant cultivars; there is a prompt need for an effective, eco-friendly, economical, and safe biocontrol approach. [...] Read more.
Downy mildew (DM), caused by P. cubensis, is harmful to cucurbits including luffa, with increased shortcomings associated with its control through cultural practices, chemical fungicides, and resistant cultivars; there is a prompt need for an effective, eco-friendly, economical, and safe biocontrol approach. Current research is therefore dealt with the biocontrol of luffa DM1 through the endophytic fungi (EF) consortium. Results revealed that T. harzianum (ThM9) and T. virens (TvA1) showed pathogen-dependent inducible metabolic production of squalene and gliotoxins by higher gene expression induction of SQS1/ERG9 (squalene synthase) and GliP (non-ribosomal peptide synthetase). Gene expression of lytic enzymes of EF was also induced with subsequently higher enzyme activities upon confrontation with P. cubensis. EF-inoculated luffa seeds showed efficient germination with enhanced growth potential and vigor of seedlings. EF-inoculated plants showed an increased level of growth-promoting hormone GA with higher gene expression of GA2OX8. EF-pre-inoculated seedlings were resistant to DM and showed an increased GSH content and antioxidant enzyme activities (SOD, CAT, POD). The level of MDA, H2O2, REL, and disease severity was reduced by EF. ACC, JA, ABA, and SA were overproduced along with higher gene expression of LOX, ERF, NCED2, and PAL. Expression of defense-marker genes (PPO, CAT2, SOD, APX, PER5, LOX, NBS-LRR, PSY, CAS, Ubi, MLP43) was also modulated in EF-inoculated infected plants. Current research supported the use of EF inoculation to effectively escalate the systemic immunity against DM corresponding to the significant promotion of induced systemic resistance (ISR) and systemic acquired resistance (SAR) responses through initiating the defense mechanism by SA, ABA, ET, and JA biosynthesis and signaling pathways in luffa. Full article
(This article belongs to the Topic Mycorrhizal Fungi Mediated Sustainable Crop Production)
Show Figures

Figure 1

21 pages, 7210 KB  
Article
Foliar Applications of Bacillus subtilis HA1 Culture Filtrate Enhance Tomato Growth and Induce Systemic Resistance against Tobacco mosaic virus Infection
by Hamada El-Gendi, Abdulaziz A. Al-Askar, Lóránt Király, Marwa A. Samy, Hassan Moawad and Ahmed Abdelkhalek
Horticulturae 2022, 8(4), 301; https://doi.org/10.3390/horticulturae8040301 - 31 Mar 2022
Cited by 63 | Viewed by 7360
Abstract
The application of microbial products as natural biocontrol agents for inducing systemic resistance against plant viral infections represents a promising strategy for sustainable and eco-friendly agricultural applications. Under greenhouse conditions, the efficacy of the culture filtrate of Bacillus subtilis strain HA1 (Acc# OM286889) [...] Read more.
The application of microbial products as natural biocontrol agents for inducing systemic resistance against plant viral infections represents a promising strategy for sustainable and eco-friendly agricultural applications. Under greenhouse conditions, the efficacy of the culture filtrate of Bacillus subtilis strain HA1 (Acc# OM286889) for protecting tomato plants from Tobacco mosaic virus (TMV) infection was assessed. The results showed that the dual foliar application of this culture filtrate (HA1-CF) 24 h before and 24 h after TMV inoculation was the most effective treatment for enhancing tomato plant development, with substantial improvements in shoot and root parameters. Furthermore, compared to non-treated plants, HA1-CF-treated tomato had a significant increase in total phenolic and flavonoid contents of up to 27% and 50%, respectively. In addition, a considerable increase in the activities of reactive oxygen species scavenging enzymes (PPO, SOD, and POX) and a significant decrease in non-enzymatic oxidative stress markers (H2O2 and MDA) were reported. In comparison to untreated control plants, all HA1-CF-treated plants showed a significant reduction in TMV accumulation in systemically infected tomato leaves, up to a 91% reduction at 15 dpi. The qRT-PCR results confirmed that HA1-CF stimulated the transcription of several defense-related tomato genes (PR-1, PAL, CHS, and HQT), pointing to their potential role in induced resistance against TMV. GC–MS analysis showed that phenol, 2,4-bis (1,1-dimethylethyl)-, Pyrrolo [1,2-a] pyrazine-1,4-dione, hexahydro-3-(2-methylpropyl)- and eicosane are the primary ingredient compounds in the HA1-CF ethyl acetate extract, suggesting that these molecules take part in stimulating induced systemic resistance in tomato plants. Our results imply that HA1-CF is a potential resistance inducer to control plant viral infections, a plant growth promoter, and a source of bioactive compounds for sustainable disease management. Full article
(This article belongs to the Special Issue Sustainable Control Strategies of Plant Pathogens in Horticulture)
Show Figures

Graphical abstract

20 pages, 2219 KB  
Article
Trichoderma hamatum Strain Th23 Promotes Tomato Growth and Induces Systemic Resistance against Tobacco Mosaic Virus
by Ahmed Abdelkhalek, Abdulaziz A. Al-Askar, Amr A. Arishi and Said I. Behiry
J. Fungi 2022, 8(3), 228; https://doi.org/10.3390/jof8030228 - 25 Feb 2022
Cited by 58 | Viewed by 5823
Abstract
Trichoderma hamatum strain Th23, isolated from tomato roots, was molecularly identified using phylogenetic analysis based on ITS, tef1, and rpb2 gene sequences and evaluated for its efficiency in suppressing tobacco mosaic virus (TMV) infection for the first time. Under greenhouse conditions, [...] Read more.
Trichoderma hamatum strain Th23, isolated from tomato roots, was molecularly identified using phylogenetic analysis based on ITS, tef1, and rpb2 gene sequences and evaluated for its efficiency in suppressing tobacco mosaic virus (TMV) infection for the first time. Under greenhouse conditions, the application of Th23 promoted tomato growth with significant increases in shoot and root parameters as well as improved total chlorophyll content. Compared to the nontreated tomato plants, the soil pretreatment of tomato plants 48 h before TMV inoculation produced a significant reduction in the TMV accumulation level by 84.69% and enhanced different growth parameters. In contrast, TMV had a deleterious impact on fresh and dry matter accumulation and inhibited photosynthetic capacity. Furthermore, the protective activity of Th23 was associated with a significant increase in reactive oxygen species scavenging enzymes (PPO, CAT, and SOD) as well as decreased nonenzymatic oxidative stress markers (H2O2 and MDA) compared to the TMV treatment at 15 days post-viral inoculation (dpi). In addition, considerable increases in the transcriptional levels of polyphenolic genes (HQT and CHS) and pathogenesis-related proteins (PR-1 and PR-7) were shown to induce systemic resistance against TMV. Consequently, the ability of T. hamatum strain Th23 to promote plant growth, induce systemic resistance, and boost innate immunity against TMV infestation supported the incorporation of Th23 as a potential biocontrol agent for managing plant viral infections. To the best of our knowledge, this is the first report of the antiviral activity of T. hamatum against plant viral infection. Full article
(This article belongs to the Section Fungi in Agriculture and Biotechnology)
Show Figures

Figure 1

Back to TopTop