Sign in to use this feature.

Years

Between: -

Subjects

remove_circle_outline
remove_circle_outline
remove_circle_outline
remove_circle_outline
remove_circle_outline
remove_circle_outline
remove_circle_outline
remove_circle_outline
remove_circle_outline

Journals

remove_circle_outline
remove_circle_outline
remove_circle_outline
remove_circle_outline
remove_circle_outline
remove_circle_outline
remove_circle_outline
remove_circle_outline
remove_circle_outline
remove_circle_outline

Article Types

Countries / Regions

remove_circle_outline
remove_circle_outline
remove_circle_outline

Search Results (328)

Search Parameters:
Keywords = balance of inequality

Order results
Result details
Results per page
Select all
Export citation of selected articles as:
26 pages, 460 KB  
Article
Rapid Minimum Wage Increases and Societal Sustainability: Evidence from Labor Productivity in China
by Yixuan Gao, Yongping Ruan and Zhiqiang Ye
Sustainability 2026, 18(2), 651; https://doi.org/10.3390/su18020651 - 8 Jan 2026
Viewed by 139
Abstract
Minimum wage is an important tool for reducing income inequality and supporting social welfare. Consequently, governments around the world have established minimum wage systems. As such, minimum wage policies connect distributive justice with the economy’s capacity to sustain broad-based welfare over time, placing [...] Read more.
Minimum wage is an important tool for reducing income inequality and supporting social welfare. Consequently, governments around the world have established minimum wage systems. As such, minimum wage policies connect distributive justice with the economy’s capacity to sustain broad-based welfare over time, placing the equity–efficiency trade-off at the center of societal sustainability. However, the micro-level impact of the minimum wage system on firms has always been an important topic for scholars. This study uses panel data from listed Chinese manufacturing firms over a period from 2005 to 2021 to construct an indicator of the minimum wage standards implemented in the firm locations. Employing the multiple linear regression model, this paper empirically examines the effects of minimum wage on labor productivity. The empirical findings demonstrate that minimum wage significantly reduced the sample firms’ labor productivity. Moreover, the negative impact of the minimum wage was primarily concentrated among non-state-owned firms, labor-intensive firms, firms operating in industries characterized by intense product market competition, firms situated in regions with strong legal protections, firms with comparatively low average employee wages, and export-oriented firms. Subsequently, this study delves into the mechanism through which minimum wage negatively affects labor productivity. We find that implementation of minimum wage leads to a reduction in corporate investment, indicating that there is no significant substitution relationship between capital and labor. These adjustment margins provide microfoundations through which statutory wage floors can influence the resilience and inclusiveness of development, indicating that the pace and design of wage increases should balance income protection with the preservation of productive capacity to support sustainable human development—grounded in steady productivity growth, equitable income distribution, and stable firm investment. Our findings contribute to a better understanding of the mechanism through which minimum wage affects labor productivity in theory, while concurrently furnishing policy insights for the optimization of the minimum wage system and maintaining sustainable societal development in practice. Full article
Show Figures

Figure 1

16 pages, 622 KB  
Article
Low-Carbohydrate Diet and Metabolic Syndrome Risk in Korean Adults: A Korea National Health and Nutrition Examination Survey Study
by Vasuki Rajaguru, Jeoungmi Kim, Durga Datta Chapagain, Tae Hyun Kim, Sang Gyu Lee and Whiejong M. Han
Nutrients 2026, 18(1), 178; https://doi.org/10.3390/nu18010178 - 5 Jan 2026
Viewed by 367
Abstract
Aims: Low-carbohydrate diets (LCDs) are associated with metabolic benefits, but their long-term effects remain uncertain, particularly in Asian populations with traditionally high carbohydrate intake. This study examined LCD patterns and their association with metabolic syndrome (MetS) in Korean adults using nationally representative data [...] Read more.
Aims: Low-carbohydrate diets (LCDs) are associated with metabolic benefits, but their long-term effects remain uncertain, particularly in Asian populations with traditionally high carbohydrate intake. This study examined LCD patterns and their association with metabolic syndrome (MetS) in Korean adults using nationally representative data from the 2022–2023 Korea National Health and Nutrition Examination Survey (KNHANES). Methods: Among 9617 adults aged ≥20 years with complete dietary and health data, LCD score was calculated from the percentage of energy derived from carbohydrates (reverse-scored), fats, and proteins, and participants were categorized into high-carbohydrate, moderate-carbohydrate, and low-carbohydrate groups. MetS was defined using an Adult Treatment Panel III and Korean criteria. Survey-weighted logistic regression was applied to assess associations between LCD score and MetS across sequentially adjusted models. Results: MetS prevalence differed significantly across LCD decile groups (LCD1: 9.6%, LCD2: 5.8%, LCD3: 9.7%; p < 0.001). In a minimally adjusted model, LCD decile 3 was associated with higher odds of MetS (OR, 1.14; 95% CI: 1.02–1.27). However, this association was attenuated and became non-significant after further adjustment for key metabolic risk factors. Obesity, blood pressure, fasting glucose, triglycerides, and high-density lipoprotein cholesterol were all strongly associated with MetS (all p < 0.001), and income-related disparities were evident, with lower-income groups showing higher carbohydrate and lower fat and protein intakes. Conclusions: These findings suggest that LCD patterns are not independently associated with MetS once underlying metabolic factors are considered. Public health strategies in Korea would be emphasized by improving nutrient quality, promoting balanced macronutrient intake, and reducing socioeconomic inequalities in diet to mitigate metabolic risk among adults. Full article
(This article belongs to the Section Clinical Nutrition)
Show Figures

Graphical abstract

17 pages, 460 KB  
Article
Health Inequalities in German Higher Education: A Cross-Sectional Study Reveals Poorer Health in First-Generation University Students and University Students with Lower Subjective Social Status
by Corinna A. Södel, Marga Motzkau, Marcel Wilfert, Raphael M. Herr and Katharina Diehl
Eur. J. Investig. Health Psychol. Educ. 2026, 16(1), 11; https://doi.org/10.3390/ejihpe16010011 - 5 Jan 2026
Viewed by 176
Abstract
University students worldwide experience considerable health challenges. We examined health inequalities in a nationwide, gender-balanced sample of 1105 German students, considering negative (stress, depression, burnout) and positive health outcomes (self-rated health [SRH], well-being) alongside vertical (subjective social status [SSS], parental academic background) and [...] Read more.
University students worldwide experience considerable health challenges. We examined health inequalities in a nationwide, gender-balanced sample of 1105 German students, considering negative (stress, depression, burnout) and positive health outcomes (self-rated health [SRH], well-being) alongside vertical (subjective social status [SSS], parental academic background) and horizontal (gender) determinants. Analyses used bivariate statistics, multivariate regressions, and interaction terms. Higher SSS was associated with better SRH (β = 0.322) and well-being (β = 0.355), and lower stress (β = −0.154), depression (β = −0.127), and burnout (β = −0.219). First-generation students reported highly significant poorer SRH and well-being than students with one (β = 0.114; β = 0.112) or two academic parents (β = 0.162; β = 0.192). Students with two academic parents showed lower stress (β = −0.087, p = 0.007) and burnout (β = −0.099, p = 0.002). Interactions suggest a protective effect of higher SSS on depression (β = −0.219, p = 0.026) and burnout (β = −0.264, p = 0.006), more pronounced among male students, who additionally benefited more from an academic household regarding SRH (β = 0.100, p = 0.044). These findings underscore intersectional and multifaceted inequalities among German students and the need for interventions. Full article
Show Figures

Figure 1

28 pages, 7708 KB  
Article
A Two-Stage Network DEA-Based Carbon Emission Rights Allocation in the Yangtze River Delta: Incorporating Inter-City CO2 Spillover Effects
by Minmin Teng, Jiani Chen, Chuanfeng Han, Lingpeng Meng and Pihui Liu
Sustainability 2026, 18(1), 502; https://doi.org/10.3390/su18010502 - 4 Jan 2026
Viewed by 170
Abstract
This study proposes a novel framework for allocating CO2 emission rights within the Yangtze River Delta (YRD) urban agglomeration, tackling the inter-city CO2 transmission dynamics frequently neglected in conventional allocation models. Current emission allocation methods fail to capture the spatial spillover [...] Read more.
This study proposes a novel framework for allocating CO2 emission rights within the Yangtze River Delta (YRD) urban agglomeration, tackling the inter-city CO2 transmission dynamics frequently neglected in conventional allocation models. Current emission allocation methods fail to capture the spatial spillover effects of CO2 emissions driven by atmospheric transport, resulting in potential inequities. Leveraging the WRF model to simulate carbon emissions across 27 cities, we develop a two-stage network Data Envelopment Analysis (DEA) model that integrates both emission generation and governance capacities. Our findings highlight significant inter-city CO2 transmission, with the wind direction and speed playing a pivotal role in emissions spread. In contrast to traditional models, our approach considers the regional interdependence of emissions, enhancing both fairness and efficiency in the allocation process. The results indicate that cities with stronger governance systems, including green technology investments and effective air quality management, are rewarded with higher carbon allowances. Moreover, our model demonstrates that policies prioritizing environmental governance over raw emission levels can foster long-term sustainability. This work provides a comprehensive methodology for achieving a balanced allocation of emission rights that integrates economic growth, environmental management, and equity considerations within complex urban agglomerations. Full article
(This article belongs to the Section Air, Climate Change and Sustainability)
Show Figures

Figure 1

24 pages, 805 KB  
Article
The Economic Benefit Evaluation of Elevator Retrofitting: An Empirical Analysis of Second-Hand Housing Price Premiums in Hangzhou’s Older Residential Compounds
by Xinjun Dai, Xiaofen Yu, Lindong Ma and Pengju Zheng
Buildings 2026, 16(1), 220; https://doi.org/10.3390/buildings16010220 - 4 Jan 2026
Viewed by 370
Abstract
Against the backdrop of urban renewal and population ageing in China, elevator retrofitting in older residential compounds has emerged as a critical yet contentious issue, primarily due to uneven cost-sharing and perceived inequities in the distribution of benefits. This study employs a combined [...] Read more.
Against the backdrop of urban renewal and population ageing in China, elevator retrofitting in older residential compounds has emerged as a critical yet contentious issue, primarily due to uneven cost-sharing and perceived inequities in the distribution of benefits. This study employs a combined empirical framework integrating Difference-in-Differences (DID) and cost–benefit analysis to systematically evaluate the economic impacts of elevator installation in older neighbourhoods of Hangzhou. Using transaction data from 879 housing units across 18 residential compounds between 2018 and 2020, along with actual project cost records, we quantify the premium effects and assess economic feasibility. The results show that elevator retrofitting leads to an overall 5.53% increase in housing prices, with significant vertical differentiation: upper-floor units appreciate by 8.10%, middle-floor units by 4.58%, and lower-floor units by 1.59%. Further analysis confirms that the aggregate increase in property value fully covers installation costs, long-term maintenance, and reasonable compensation for lower-floor residents, thereby achieving a Pareto improvement. The study establishes a floor-gradient linkage mechanism between value uplift and cost-sharing, providing a quantifiable basis for policy design and community negotiation. These findings challenge the prevailing zero-sum view of elevator retrofitting while offering a replicable model for urban renewal that equitably balances stakeholder benefits. Full article
(This article belongs to the Section Building Materials, and Repair & Renovation)
Show Figures

Figure 1

31 pages, 380 KB  
Article
Principals’ Efforts to Create and Foster an Inclusive School Culture: Pragmatic Approaches in Fast-Growth School Environments
by Barbara L. Pazey, Pinyi Wang, April Joy Miles and William R. Black
Educ. Sci. 2026, 16(1), 66; https://doi.org/10.3390/educsci16010066 - 3 Jan 2026
Viewed by 361
Abstract
School leaders are central to addressing educational inequality by fostering inclusion and belonging within their school communities. In fast-growth educational environments where enrollment surges and demographic shifts outpace resource capacity, school leaders face complex challenges in developing inclusive structures and cultures for students [...] Read more.
School leaders are central to addressing educational inequality by fostering inclusion and belonging within their school communities. In fast-growth educational environments where enrollment surges and demographic shifts outpace resource capacity, school leaders face complex challenges in developing inclusive structures and cultures for students with disabilities. In this qualitative case study, the authors examined how 18 principals across PreK-12 grade levels in three rapidly expanding Texas districts conceptualized and enacted inclusive leadership. Thematic analysis of semi-structured interviews and focus groups revealed that while principals believed all students are capable of learning, they defined inclusion philosophically but implemented pragmatically limited notions of inclusion shaped by their districts’ organizational structures and continuum of services approaches to special education. Findings illustrate that fast-growth contexts amplify tensions between compliance and care, as school leaders balance external accountability and resource constraints with efforts to cultivate school cultures grounded in empathy, relationships, safety, and belonging. The study presents a complicated picture of how principals navigate pragmatic constraints while pursuing inclusive practices for students receiving special education services. Inclusive educational leadership in fast-growth school environments is more likely to occur when leaders reframe inclusion not as placement, but as a shared commitment to recognizing every student’s capability within a responsive community. Full article
16 pages, 529 KB  
Review
Conceptualizing the Impact of AI on Teacher Knowledge and Expertise: A Cognitive Load Perspective
by Irfan Ahmed Rind
Educ. Sci. 2026, 16(1), 57; https://doi.org/10.3390/educsci16010057 - 1 Jan 2026
Viewed by 557
Abstract
Artificial intelligence (AI) is increasingly embedded in education through adaptive platforms, intelligent tutoring systems, and generative tools. While these technologies promise efficiency and personalization, they also raise concerns about pedagogical deskilling, reduced teacher autonomy, and ethical risks. This paper conceptualizes the potential impacts [...] Read more.
Artificial intelligence (AI) is increasingly embedded in education through adaptive platforms, intelligent tutoring systems, and generative tools. While these technologies promise efficiency and personalization, they also raise concerns about pedagogical deskilling, reduced teacher autonomy, and ethical risks. This paper conceptualizes the potential impacts of AI on teaching expertise and instructional design through the lens of Cognitive Load Theory (CLT). The aim is to conceptualize how AI may reshape the management of intrinsic, extraneous, and germane cognitive loads. The study proposes that AI may effectively scaffold intrinsic load and reduce extraneous distractions but displace teacher judgment in ways that undermine germane learning and reflective practice. Additionally, opacity, algorithmic bias, and inequities in access may create new forms of cognitive and ethical burden. The conceptualization presented in this paper contributes to scholarship by foregrounding teacher cognition, an underexplored dimension of AI research, conceptualizing the teacher as a cognitive orchestrator who balances human and algorithmic inputs, and integrating ethical and equity considerations into a cognitive framework. Recommendations are provided for teacher education, policy, and AI design, emphasizing the need for pedagogy-driven integration that preserves teacher expertise and supports deep learning. Full article
(This article belongs to the Topic AI Trends in Teacher and Student Training)
Show Figures

Figure 1

22 pages, 434 KB  
Article
Taboos, Animations, and the Genealogies of Moral Authority in Kenya: Decolonizing Knowledge, Pedagogy, and Power
by Julia Bello-Bravo
Genealogy 2026, 10(1), 3; https://doi.org/10.3390/genealogy10010003 - 1 Jan 2026
Viewed by 483
Abstract
This chapter examines shifting genealogies of knowledge and moral authority in Western Kenya by unsettling the hierarchical opposition between “indigenous” and “scientific” knowledge regimes as ways of knowing and acting. Treating pedagogy as a critical mode of social reproduction, it juxtaposes practices of [...] Read more.
This chapter examines shifting genealogies of knowledge and moral authority in Western Kenya by unsettling the hierarchical opposition between “indigenous” and “scientific” knowledge regimes as ways of knowing and acting. Treating pedagogy as a critical mode of social reproduction, it juxtaposes practices of taboo in the Mount Elgon region, as inherited prohibitions that regulate relations among people, animals, and land, with the deployment of animated educational media in Mumias by Scientific Animations Without Borders (SAWBO) as a technocratic apparatus for imparting new agrarian knowledge and practices. By staging an encounter between these two modes of social knowledge reproduction—both understood as moral technologies that shape conduct, sustain ecological balance, and transmit communal values (one grounded in taboo, the other in technical instruction)—the paper re-situates an “indigenous”/“scientific” inequality within longer genealogies spanning precolonial, colonial, and contemporary postcolonial and developmental formations. By foregrounding commitments to these knowledge traditions, the paper stages how taboos and educational animations alike can embody evolving modes of community self-determination and ethical stewardship. It ultimately argues that the force of the “indigenous < scientific” inequality lies primarily not in correcting its hierarchical opposition but in the ongoing struggle over which modes of life will be allowed to endure. Decolonizing these genealogies requires attending to the marked/unmarked distinctions that structure bodies, discourse, and social reproduction in the present. Full article
(This article belongs to the Special Issue Decolonizing East African Genealogies of Power)
10 pages, 1531 KB  
Article
Work–Life Integration, Professional Stress, and Gender Disparities in the Urological Workforce: Findings from a Worldwide Cross-Sectional Study
by Antonio Minore, Loris Cacciatore, Luca Cindolo, Stavros Gravas, Jean de la Rosette, Maria Pilar Laguna, Zhenjie Wu, Troy Gianduzzo, Claudia Gonzalez Alfano, Helen O’Connell, Leticia Ruiz, Nikolaos Liakos, Carmen Gonzalez Enguita, Jose Ignacio Nolazco, Dean Elterman and Silvia Secco
Soc. Int. Urol. J. 2025, 6(6), 74; https://doi.org/10.3390/siuj6060074 - 18 Dec 2025
Viewed by 256
Abstract
Background/Objectives: Physician burnout and mental health issues are widespread, with over 50% experiencing burnout and nearly 25% suffering from depression, trends that have worsened since 2018. High-demand specialties like urology face additional stressors, including increasing workloads and technological changes. Gender disparities further exacerbate [...] Read more.
Background/Objectives: Physician burnout and mental health issues are widespread, with over 50% experiencing burnout and nearly 25% suffering from depression, trends that have worsened since 2018. High-demand specialties like urology face additional stressors, including increasing workloads and technological changes. Gender disparities further exacerbate these challenges, with female urologists reporting higher burnout and work–life balance struggles. To evaluate perceptions of work–life balance, career satisfaction, and workplace experiences among urologists worldwide, and to provide potential strategies to improve physician well-being, promote gender equity, and support the sustainability of urology. Methods: A web-based, cross-sectional survey was conducted from March to June 2025, involving urologists, residents, and fellows globally. The 30-item questionnaire covered demographics, working conditions, work–life balance, and gender-related workplace issues. Data were analyzed using descriptive statistics stratified by gender, age, role, and region. Results: We received replies from 390 doctors in urology. Work-related stress was reported by 87.4% (340). A total of 17.7% (69) felt their career progression to be fully compatible with their personal life, while 42.3% (165) perceived a significant imbalance. Female urologists experienced higher perceptions of inequality in career and work–life opportunities. Over 50% expressed willingness to reduce workload for family reasons, highlighting systemic barriers. Burnout was most prevalent among younger urologists (<50 years), with persistent gender disparities across regions. Conclusions: Work–life imbalance and burnout remain major concerns for urologists globally, especially among female and early-career physicians. Addressing these issues requires institutional policies promoting flexibility, gender equity, and targeted support. Further research is needed to develop effective interventions to sustain a resilient urological workforce. Full article
Show Figures

Figure 1

29 pages, 379 KB  
Article
Assessing the Environmental and Socioeconomic Impacts of Artisanal Gold Mining in Zimbabwe: Pathways Towards Sustainable Development and Community Resilience
by Moses Nyakuwanika and Manoj Panicker
Resources 2025, 14(12), 190; https://doi.org/10.3390/resources14120190 - 17 Dec 2025
Viewed by 713
Abstract
While artisanal gold mining (AGM) has been credited as a sector that sustains many households in Zimbabwe, it has at the same time been criticized as the chief driver of ecological degradation and social vulnerability. This study qualitatively examines the environmental and socioeconomic [...] Read more.
While artisanal gold mining (AGM) has been credited as a sector that sustains many households in Zimbabwe, it has at the same time been criticized as the chief driver of ecological degradation and social vulnerability. This study qualitatively examines the environmental and socioeconomic impacts of AGM by conducting in-depth interviews with miners, residents, and policymakers across six central mining districts. The study findings indicate that the use of mercury has resulted in severe contamination of water bodies, while clearing land to pave the way for mining has led to severe deforestation, loss of biodiversity, and declining agricultural productivity due to the loss of fertile soils. It was also found that most AGMs were unregulated, and their unregulated operations have intensified health risks, social inequality, and land-use conflicts with the local community. This study provides an insight into how dependence on AGM has perpetuated a cycle of ecological degradation and poverty among many Zimbabweans. The study, therefore, attempts to combine community narratives with policy analysis, thereby proposing a framework for sustainable AGM in Zimbabwe. This involves advocating for the use of environmentally friendly technologies and promoting participatory environmental governance among all key stakeholders. The study contributes to achieving a balance between economic benefits and environmental management by advancing the discourse on sustainable development and community resilience in resource-dependent economies. Full article
35 pages, 1747 KB  
Article
Toward Fair and Sustainable Regional Development: A Multidimensional Framework for Allocating Public Investments in Türkiye
by Esra Ekinci
Sustainability 2025, 17(24), 11288; https://doi.org/10.3390/su172411288 - 16 Dec 2025
Viewed by 277
Abstract
Regional disparities pose persistent challenges for balanced and sustainable development in Türkiye, where provinces exhibit prominently heterogeneous socioeconomic structures, capacities, and investment needs. This study proposes an integrated, data-driven framework for allocating public investments across provinces by jointly addressing development efficiency and spatial [...] Read more.
Regional disparities pose persistent challenges for balanced and sustainable development in Türkiye, where provinces exhibit prominently heterogeneous socioeconomic structures, capacities, and investment needs. This study proposes an integrated, data-driven framework for allocating public investments across provinces by jointly addressing development efficiency and spatial equity. A dataset of 109 indicators for 81 provinces was compiled and standardized, and Principal Component Analysis, followed by multiple clustering algorithms (K-Means, Gaussian Mixture Model, Fuzzy C-Means), was used to derive robust provincial development profiles. National policy priorities were quantified through a document-based assessment of the 12th Development Plan (2024–2028), enabling the construction of nine strategic investment categories aligned with national objectives. These components were incorporated into a multi-objective optimization model formulated using the ε-constraint method, where total utility is maximized subject to an adjustable equity constraint based on a Gini-like parameter. Results reveal a clear efficiency–equity trade-off: low inequality tolerance yields uniform but low-return allocations, whereas relaxed equity constraints amplify concentration in high-capacity metropolitan provinces. Intermediate equity levels (G = 0.3–0.5) generate the most balanced outcomes, supporting both development potential and spatial cohesion. The proposed framework offers a transparent, reproducible decision support tool for more equitable and strategy-aligned public investment planning in Türkiye. Full article
(This article belongs to the Section Sustainable Urban and Rural Development)
Show Figures

Figure 1

25 pages, 883 KB  
Article
Labour Productivity, Wages, and Social Welfare: Implications for South Africa’s Budget Deficit and Fiscal Policy
by Marlin Jason Fortuin and Patricia Lindelwa Makoni
Soc. Sci. 2025, 14(12), 716; https://doi.org/10.3390/socsci14120716 - 15 Dec 2025
Viewed by 358
Abstract
This study investigates the relationship between labour productivity, wages, and social welfare expenditure (SWE) in South Africa, with implications for fiscal sustainability and budget deficits. A theoretical model linking government expenditure, taxation, and labour market dynamics is developed and empirically tested using data [...] Read more.
This study investigates the relationship between labour productivity, wages, and social welfare expenditure (SWE) in South Africa, with implications for fiscal sustainability and budget deficits. A theoretical model linking government expenditure, taxation, and labour market dynamics is developed and empirically tested using data from 1994 to 2022. Results from state and private labour market regressions reveal significant evidence of wage–productivity decoupling in the state labour market, where wages are influenced more by institutional factors than productivity growth. Conversely, private sector wages show a positive association with productivity, inflation, and working capital balances. The budget deficit model demonstrates strong alignment with empirical trends, though it underestimates the impact of economic shocks such as COVID-19. Findings suggest that increases in productivity alone will not reduce social welfare dependency in South Africa, given structural inequality, weak labour absorption, and low skills development. Policy implications highlight the need for targeted investment, industrial expansion, and education reform to mitigate rising welfare expenditure and ensure fiscal sustainability. Full article
(This article belongs to the Section Work, Employment and the Labor Market)
Show Figures

Figure 1

29 pages, 1140 KB  
Article
Nonlinear and Spatial Effects of Housing Prices on Urban–Rural Income Inequality: Evidence from Dynamic Spatial Threshold Models in Mainland China
by Mingyang Li, Woraphon Yamaka and Paravee Maneejuk
Mathematics 2025, 13(24), 3960; https://doi.org/10.3390/math13243960 - 12 Dec 2025
Viewed by 472
Abstract
This study investigates how housing prices influence urban–rural income inequality (URG) in mainland China by explicitly incorporating spatial interdependence and nonlinear adjustment mechanisms, features often neglected in previous research. Using a balanced panel of 31 provinces from 2005 to 2023, we develop a [...] Read more.
This study investigates how housing prices influence urban–rural income inequality (URG) in mainland China by explicitly incorporating spatial interdependence and nonlinear adjustment mechanisms, features often neglected in previous research. Using a balanced panel of 31 provinces from 2005 to 2023, we develop a dynamic spatial panel threshold model that jointly accounts for temporal persistence, spatial spillovers, and regime-dependent estimation. This framework enables a full decomposition of housing price effects into direct, indirect (spillover), and total impacts across distinct market regimes. The results reveal three major insights. First, URG in mainland China displays strong temporal persistence, suggesting that income disparities evolve gradually over time. Second, rising housing prices significantly widen the urban–rural income gap, both within provinces and through interprovincial transmission, underscoring the amplifying role of spatial spillovers. Third, threshold estimation identifies a critical housing price level of ln(HP) = 8.4843 (approximately 4838.21 RMB/m2), revealing that the inequality-enhancing effect of housing prices is stronger in low-price regions but diminishes as markets mature and affordability constraints intensify. These findings provide new empirical evidence that the housing market functions as a nonlinear and asymmetric driver of regional inequality in mainland China, with implications for housing policy and inclusive growth. Full article
Show Figures

Figure 1

25 pages, 1082 KB  
Article
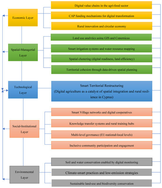
Smart Land Use for Territorial Restructuring: Digital Agriculture as a Tool for Rural Revitalization and Spatial Integration in Cyprus
by Aleksandra Figurek, Aleksandr V. Semenov, Andrey Ronzhin and Elena I. Semenova
Land 2025, 14(12), 2409; https://doi.org/10.3390/land14122409 - 12 Dec 2025
Viewed by 493
Abstract
Spatial inequalities and land abandonment remain key obstacles to balanced territorial development in Cyprus. This study analyzes how digital agriculture can act as an instrument of territorial restructuring and spatial integration in rural areas. Using statistical and spatial data on land use, agricultural [...] Read more.
Spatial inequalities and land abandonment remain key obstacles to balanced territorial development in Cyprus. This study analyzes how digital agriculture can act as an instrument of territorial restructuring and spatial integration in rural areas. Using statistical and spatial data on land use, agricultural productivity and the degree of digital application, this research examines the ability of local agricultural communities to revitalize unused land through models of smart spatial management. The findings show that municipalities that implement precision agriculture, digital advisory systems and local water resource management technologies realize greater resilience of rural communities and better spatial connectivity. Digital agriculture is thus recognized as a technological and management tool that connects community-based decision-making with decentralized land management. The paper concludes with a proposal for a framework for “smart territorial restructuring”, emphasizing how digital transitions in agriculture can contribute to reducing rural differences, strengthening localism and aligning with EU goals for inclusive and spatially balanced development. Full article
Show Figures

Figure 1

27 pages, 1126 KB  
Article
The Impact of Digital Infrastructure on the Urban–Rural Income Gap: Empirical Evidence from 285 Cities in China
by Ruoye Zhang and Donghui Zhao
Sustainability 2025, 17(24), 11124; https://doi.org/10.3390/su172411124 - 11 Dec 2025
Viewed by 603
Abstract
Digitalization has reshaped economic systems worldwide, yet its distributional consequences remain uneven and raise new challenges for sustainable development. China, where digital infrastructure has expanded rapidly, provides a critical setting to examine these effects and their implications for sustainable and inclusive growth. Using [...] Read more.
Digitalization has reshaped economic systems worldwide, yet its distributional consequences remain uneven and raise new challenges for sustainable development. China, where digital infrastructure has expanded rapidly, provides a critical setting to examine these effects and their implications for sustainable and inclusive growth. Using a balanced panel of 285 prefecture-level cities from 2007 to 2023, this study constructs a text-based index of digital infrastructure from government work reports and applies two-way fixed effects, instrumental variables, nonlinear models, placebo tests, heterogeneity analysis, and spatial Durbin models. The results show that digital infrastructure significantly widens the urban–rural income gap, with the effect becoming increasingly convex as digital development deepens. Two mechanisms drive this pattern: the concentration of innovation resources in urban areas, which crowds out rural R&D, and a modest degree of wage-structure polarization. Spatial spillovers also matter; digital development in neighboring cities partially offsets local inequality by enhancing interregional connectivity and knowledge diffusion. These findings provide city-level causal evidence on the unequal distributional impacts of digitalization in large emerging economies and highlight the need for sustainability-oriented digital governance, inclusive innovation systems, and regionally coordinated strategies to prevent digital infrastructure from reinforcing structural disparities. Strengthening these policies is essential for achieving more sustainable urban–rural integration in the digital era. Full article
Show Figures

Figure 1

Back to TopTop