Sign in to use this feature.

Years

Between: -

Subjects

remove_circle_outline
remove_circle_outline
remove_circle_outline
remove_circle_outline
remove_circle_outline
remove_circle_outline
remove_circle_outline
remove_circle_outline
remove_circle_outline

Journals

remove_circle_outline
remove_circle_outline
remove_circle_outline
remove_circle_outline
remove_circle_outline
remove_circle_outline
remove_circle_outline
remove_circle_outline
remove_circle_outline
remove_circle_outline

Article Types

Countries / Regions

remove_circle_outline
remove_circle_outline
remove_circle_outline
remove_circle_outline
remove_circle_outline
remove_circle_outline
remove_circle_outline

Search Results (2,776)

Search Parameters:
Keywords = annotation genome

Order results
Result details
Results per page
Select all
Export citation of selected articles as:
14 pages, 3243 KB  
Article
Fine-Mapping of a Red-Skinned Taproot Gene in Radish (Raphanus sativus L.)
by Zhao Liu, Zhenzhen Li, Gaizhen Li and Linyi Qiao
Plants 2025, 14(19), 3065; https://doi.org/10.3390/plants14193065 - 3 Oct 2025
Abstract
The skin color of radish taproots is an important commodity character that directly affects the choice behavior of consumers. Here, we identified a skin color gene carried by a red-skinned inbred line, SXAU-R2. Genetic population was constructed by the crossing of SXAU-R2 and [...] Read more.
The skin color of radish taproots is an important commodity character that directly affects the choice behavior of consumers. Here, we identified a skin color gene carried by a red-skinned inbred line, SXAU-R2. Genetic population was constructed by the crossing of SXAU-R2 and a white-skinned inbred line, SXAU-W2, and the taproots of F1 plants exhibited intermediate color. In the F2 population, the separation ratio of taproot skin color indicated that the phenotype was controlled by one major locus, named RST1 (Red-Skinned Taproot 1). Combined with bulked segregant analysis and RNA sequencing (BSA-seq), 2640 single nucleotide polymorphisms (SNPs) were detected between the annotated genes of the red skin bulk and white skin bulk. Molecular markers were developed in the SNP-enriched 27~32 Mbp region of chromosome 7, and then RST1 was mapped in the genetic interval between flanking markers SSR-14 and SSR-22. Using F2:3 lines derived from a key F2 heterozygote, RST1 was narrowed down into a 530 Kbp interval. There were 46 expressed annotated genes in the fine-mapping region, and a gene encoding MYB was selected as the candidate of RST1. Finally, based on Kyoto Encyclopedia of Genes and Genomes (KEGG) enrichment analysis and RT-qPCR, we identified the potential interacting genes RsbHLH and RsWD, as well as the latent target genes RsDFR and RsANS of RST1 in the anthocyanin synthesis pathway. These results provide an understanding of the genetic mechanisms regulating anthocyanin synthesis and offer an efficient molecular marker for the radish breeding of skin color. Full article
(This article belongs to the Special Issue Genetic Mapping of Agronomic Traits in Crops)
Show Figures

Figure 1

19 pages, 4146 KB  
Article
Ultrastructure and Transcriptome Analysis Reveal Sexual Dimorphism in the Antennal Chemosensory System of Blaptica dubia
by Yu Zhang, Liming Liu, Haiqi Zhao, Jiabin Luo and Lina Guo
Insects 2025, 16(10), 1024; https://doi.org/10.3390/insects16101024 - 3 Oct 2025
Abstract
This study distinguished male and female individuals by wing morphology (males with long wings, females with short wings) and investigated sexual dimorphism in the chemosensory system of Blaptica dubia through integrated ultrastructural and transcriptomic analyses. Scanning electron microscopy (SEM) was used to characterize [...] Read more.
This study distinguished male and female individuals by wing morphology (males with long wings, females with short wings) and investigated sexual dimorphism in the chemosensory system of Blaptica dubia through integrated ultrastructural and transcriptomic analyses. Scanning electron microscopy (SEM) was used to characterize the type, number, and distribution of antennal sensilla, while Illumina HiSeq sequencing, Gene Ontology/Kyoto Encyclopedia of Genes and Genomes (GO/KEGG) annotation, and Quantitative Real-time Reverse Transcription Polymerase Chain Reaction (qRT-PCR) validation were employed to analyze sex-specific gene expression profiles. Both sexes exhibited Böhm’s bristles, chaetic, trichoid, and basiconic sensilla. Males showed significantly more chaetic sensilla on the pedicel and longer type I/II chaetic sensilla on the flagellum, whereas females had longer ST2 sensilla. Basiconic sensilla were predominantly flagellar-distributed and more abundant/longer in males. No sexual differences were observed in Böhm’s bristles. Transcriptomics revealed 5664 differentially expressed genes (DEGs) (2541 upregulated; 3123 downregulated), enriched in oxidation-reduction, extracellular space, lysosome, and glutathione metabolism. KEGG analysis identified five key pathways: lysosome, glutathione metabolism, cytochrome P450-mediated xenobiotic/drug metabolism, and ascorbate/aldarate metabolism. Among 11 chemosensory-related DEGs, chemosensory proteins (CSPs) and odorant binding proteins (OBPs) were downregulated in males, while gustatory receptors (GRs), olfactory receptors (Ors), and ionotropic receptors (IRs) were upregulated. These results demonstrate profound sexual dimorphism in both antennal sensilla morphology and chemosensory gene expression, suggesting divergent sex-specific chemical communication strategies in Blaptica dubia, with implications for understanding adaptive evolution in Blattodea. Full article
(This article belongs to the Section Insect Molecular Biology and Genomics)
Show Figures

Figure 1

18 pages, 2407 KB  
Article
Mitogenomic Characterization of Microhyla fissipes and Its Implications for Phylogenetic Analysis in Microhylidae
by Siqi Shan, Simin Chen, Chengmin Li, Huiling Huang, Yaqing Liao and Lichun Jiang
Biology 2025, 14(10), 1342; https://doi.org/10.3390/biology14101342 - 1 Oct 2025
Abstract
The microhylid frog Microhyla fissipes is a protected terrestrial wildlife species in China, recognized for its ecological, economic, and scientific value. However, its mitochondrial genome remains poorly characterized. To address this gap, we sequenced and annotated the complete mitogenome of M. fissipes to [...] Read more.
The microhylid frog Microhyla fissipes is a protected terrestrial wildlife species in China, recognized for its ecological, economic, and scientific value. However, its mitochondrial genome remains poorly characterized. To address this gap, we sequenced and annotated the complete mitogenome of M. fissipes to elucidate its structural organization and phylogenetic placement within Microhylidae. The assembled mitogenome is 16,723 bp in length and contains 37 genes, including 13 protein-coding genes, 2 rRNAs, and 22 tRNAs, along with one control region and the origin of heavy-strand replication. We also identified eight overlapping regions and eleven intergenic spacers. The overall base composition showed an A + T bias (59.91%) with negative AT-skew (−0.04) and GC-skew (−0.27). All tRNAs displayed typical cloverleaf secondary structures, except for trnS1, which lacked the D-arm. Phylogenetic reconstruction using both maximum likelihood and Bayesian inference strongly supported the monophyly of Microhylidae and revealed a sister-group relationship between Microhyla and Kaloula. Within Microhyla, M. fissipes was most closely related to M. heymonsi, with which it formed a well-supported clade that also included Microhyla okinavensis, Microhyla mixtura, and Microhyla beilunensis. Selection pressure analysis on protein-coding genes indicated widespread purifying selection (Ka/Ks < 1) across most genes, except for ATP8, COX2, and COX3, which may be under relaxed selective constraints. These findings offer valuable genomic resources for the conservation of M. fissipes and provide new insights into the phylogeny and evolution of microhylid frogs. Full article
(This article belongs to the Special Issue Progress in Wildlife Conservation, Management and Biological Research)
Show Figures

Figure 1

18 pages, 3197 KB  
Article
Weight Gain and Tenderness in Nelore Cattle: Genetic Association and a Potential Pleiotropic Role of Transcription Factors and Genes
by Elora R. P. de S. Borges, Lucio F. M. Mota, Lucas L. Verardo, Lucia G. de Albuquerque, Marcela R. Duarte, Geovana C. Santos, Alice S. Pereira, Lorena M. P. de Carvalho, Lilia S. Carvalho, Emily A. R. Almeida and Ana F. B. Magalhães
Animals 2025, 15(19), 2874; https://doi.org/10.3390/ani15192874 - 30 Sep 2025
Abstract
The inclusion of meat quality traits in breeding programs is a promising strategy to improve beef by selecting animals based on both growth and meat quality. This study aimed to estimate genetic parameters for average daily gain (ADG) and Warner–Bratzler shear force (WBSF), [...] Read more.
The inclusion of meat quality traits in breeding programs is a promising strategy to improve beef by selecting animals based on both growth and meat quality. This study aimed to estimate genetic parameters for average daily gain (ADG) and Warner–Bratzler shear force (WBSF), as well as to perform genome-wide association studies (GWAS) to identify genomic regions and transcription factor (TF) binding sites associated with both traits in Nelore cattle. Genetic parameters were estimated using a bi-trait Bayesian model, and GWAS identified key SNPs explaining over 1% of variance in genomic estimated breeding values. Candidate genes near these SNPs were annotated, TF binding sites predicted, and gene–TF networks constructed. Genetic estimates indicated moderate heritability for ADG, low heritability for WBSF, and a small negative genetic correlation between traits. Genomic regions contained 116 and 151 candidate genes for ADG and WBSF, respectively, with 35 shared between traits. Functional analyses highlighted MYBPC1 and PENK for WBSF, and GHRS and NPY for ADG. TF analysis identified 25 TFs, with 3 key ones highlighted. Gene–TF networks revealed candidates including CAPN1 and LTBP3 for WBSF, and CARM1 and GH1 for ADG. Shared candidate genes identified in the combined network provide valuable insights into the genetic architecture of growth and tenderness in Nelore cattle. Full article
(This article belongs to the Special Issue Livestock Omics)
Show Figures

Figure 1

18 pages, 2398 KB  
Article
Genome Analysis of Alternaria alstroemeriae L6 Associated with Black Spot of Strawberry: Secondary Metabolite Biosynthesis and Virulence
by Li Zhang, Boyuan Zhang, Lizhu Shao, Miaomiao Yang, Xueling Zhao, Ziyu Wang, Yingjun Zhang, Yuting Li, Yating Wang, Yuansen Hu and Peng Li
J. Fungi 2025, 11(10), 710; https://doi.org/10.3390/jof11100710 - 30 Sep 2025
Abstract
A pathogenic fungus was isolated from the leaves of strawberry black spot in Zhengzhou China. Based on morphological and phylogenetic analysis, the isolate was identified as Alternaria alstroemeriae. Hybrid sequencing and assembly yielded a high-quality 38.7 Mb genome with 12,781 predicted genes [...] Read more.
A pathogenic fungus was isolated from the leaves of strawberry black spot in Zhengzhou China. Based on morphological and phylogenetic analysis, the isolate was identified as Alternaria alstroemeriae. Hybrid sequencing and assembly yielded a high-quality 38.7 Mb genome with 12,781 predicted genes and 99.6% Benchmarking Universal Single-Copy Orthologs (BUSCO) completeness. Functional annotation revealed enrichment in carbohydrate metabolism, secondary metabolite biosynthesis, and virulence-associated genes. Strain L6 harbored 45 biosynthetic gene clusters(BGCs), including 12 clusters for terpenes, 7 for non-ribosomal peptide synthetases, and 7 for polyketide synthases. Six BGCs showed high similarity to known pathways producing alternariol (phytotoxic/mycotoxic compound), alternapyrone (phytotoxin), choline (osmoprotectant), terpestacin (anti-angiogenic agent), clavaric acid (anticancer terpenoid), and betaenone derivatives (phytotoxins). CAZyme analysis identified 596 carbohydrate-active enzymes, aligning with L6’s biotrophic lifestyle. Additionally, 996 secreted proteins were predicted, of which five candidate effectors contained the conserved RxLx [EDQ] host-targeting motif, suggesting potential roles in virulence. This genome resource highlights L6’s exceptional secondary metabolites (SMs) diversity, featuring both plant-pathogenic toxins and pharmacologically valuable compounds, indicating that this endophytic fungus is a potential producer of metabolites meriting further exploration and development. Full article
Show Figures

Figure 1

19 pages, 3594 KB  
Article
Chloroplast Genome Diversity and Marker Potentials of Diverse Ensete ventricosum Accessions
by Manosh Kumar Biswas, Bulbul Ahmed, Mohamed Hijri, Trude Schwarzacher and J. S. (Pat) Heslop-Harrison
Int. J. Mol. Sci. 2025, 26(19), 9561; https://doi.org/10.3390/ijms26199561 - 30 Sep 2025
Abstract
Ensete ventricosum is a morphologically gigantic, monocot, diploid sister to the banana plant species. It is commercially cultivated as a starch source, only in Ethiopia, where it feeds twenty million people. Here, the complete chloroplast (CP) genomes of 15 diverse landraces of E. [...] Read more.
Ensete ventricosum is a morphologically gigantic, monocot, diploid sister to the banana plant species. It is commercially cultivated as a starch source, only in Ethiopia, where it feeds twenty million people. Here, the complete chloroplast (CP) genomes of 15 diverse landraces of E. ventricosum were assembled and annotated, for comparative genomics, genetic diversity analysis, and molecular marker development. The assembled E. ventricosum CP genomes ranged between 168,388 and 168,806 bp. The sampled CP genomes were quadripartite in structure and had two single-copy regions, a large single-copy region (LSC, average length 88,657 bp), and a small single-copy region (SSC, average length 11,098 bp) separated by inverted repeat regions (IR, average length 34,437 bp). The total number of annotated genes varies between 135 and 138, including 89–92 protein-coding genes, 38 tRNA genes, and 4 rRNA genes. All CP genes, including non-functional ones and intergenic regions, were transcribed with the transcriptome, covering almost 92% of the E. ventricosum CP genome. Codon usage, amino acid frequency, GC contents, and repeat nucleotides were similar among the 15 landraces. Mono- and tetranucleotide simple sequence repeats (SSRs) were found more frequently than other SSRs. An average of 71% of these SSRs were located in the LSC region, and the majority of the SSR motifs were composed of A/T nucleotides. A phylogenetic analysis of the 15 Ensete landraces indicated a common evolutionary origin, while the China sample was positioned separately, suggesting notable genetic differences. This study presents a comparative analysis of the chloroplast genomes of 15 E. ventricosum landraces, providing valuable insights into their genetic diversity and evolution. The identified SSR markers and conserved genomic features offer essential resources for future research and an improvement in Ensete conservation and breeding. Full article
(This article belongs to the Section Molecular Genetics and Genomics)
Show Figures

Figure 1

20 pages, 5710 KB  
Article
Salinity Stress Mechanisms in Sepia esculenta Larvae Revealed by Integrated Biochemical and Transcriptome Analyses
by Yancheng Zhao, Xueyu Zhu, Jingzhao Zhang, Weijun Wang, Cuiju Cui, Xin Tan, Xiumei Liu, Xiaohui Xu, Zan Li and Jianmin Yang
Biology 2025, 14(10), 1338; https://doi.org/10.3390/biology14101338 - 30 Sep 2025
Abstract
The stable marine environment is conducive to the development of the aquaculture industry. However, with the change of seawater salinity in recent years, it has had a great impact on the survival and breeding of cephalopods such as Sepia esculenta. In this [...] Read more.
The stable marine environment is conducive to the development of the aquaculture industry. However, with the change of seawater salinity in recent years, it has had a great impact on the survival and breeding of cephalopods such as Sepia esculenta. In this study, biochemical measurement and transcriptome sequencing were performed on the larvae of S. esculenta after different salinity stresses (salinity of 20 ppt and 40 ppt), and the reliability of transcriptome results was proved by physiological indexes. We performed Gene Ontology (GO), Kyoto Encyclopedia of Genes and Genomes (KEGG) enrichment analysis, and gene set enrichment analysis (GSEA) on all annotated genes, and gene sets were identified, including chemokine signaling pathways, MAPK signaling pathways, and cell cycle pathways. Finally, we constructed the protein-protein interaction networks (PPI) between the core genes in these gene sets and differentially expressed genes (DEGs) to identify key genes, including NFKBIA. Among them, the NFKBIA is not only a core gene in the chemokine signaling pathway gene set under four stresses but also has a high number of protein interactions. We speculate that this gene may have important immunomodulatory functions in the face of different time and salinity stresses. The results of our study explored the molecular mechanism of S. esculenta in the face of environmental stress, revealed the key molecular regulatory pathways for its survival and adaptation under complex environmental pressures, and may provide insights relevant to the development of S. esculenta pond culture. Full article
(This article belongs to the Special Issue Aquatic Economic Animal Breeding and Healthy Farming)
Show Figures

Figure 1

14 pages, 9422 KB  
Article
Pharmacogenomics in Orofacial Clefts Care: Insights from Whole-Genome Sequencing of Case-Parents Trios
by Elvis Poku-Adusei, Gideon Okyere Mensah, Christian Opoku Asamoah, Bruce Tsri, Hafsa Akeeya, Abass Shaibu Danbaki, Solomon Obiri-Yeboah, Tamara D. Busch, Lawrence Sheringham Borquaye, Peter Donkor, Azeez Butali and Lord Jephthah Joojo Gowans
J. Pers. Med. 2025, 15(10), 456; https://doi.org/10.3390/jpm15100456 - 30 Sep 2025
Abstract
Background/Objectives: Orofacial clefts (OFCs) are among the most common birth defects globally, sometimes exacerbated by adverse drug reactions (ADRs) from corticosteroids and antiepileptics. Comprehending the pharmacogenomic and pharmacogenetic elements that lead to ADRs is essential for enhancing precision medicine and clinical outcomes. [...] Read more.
Background/Objectives: Orofacial clefts (OFCs) are among the most common birth defects globally, sometimes exacerbated by adverse drug reactions (ADRs) from corticosteroids and antiepileptics. Comprehending the pharmacogenomic and pharmacogenetic elements that lead to ADRs is essential for enhancing precision medicine and clinical outcomes. This study examines rare genetic variants in drug-metabolizing and drug-transporting genes among Ghanaian and Nigerian families with a history of OFCs, intending to assess their pathogenicity and functional implications. Methods: We recruited 104 Ghanaian families and 26 Nigerian families, generating whole-genome sequencing (WGS) data from 390 individuals (130 case-parent trios). DNA isolated from saliva and buccal swab samples underwent WGS, and subsequent WGS data were analyzed through extensive bioinformatics analyses. Variants were called and annotated using the GATK workflow. The HOPE in silico modeling tool evaluated the structural impact of genetic variants on encoded proteins, while molecular docking using PyRx examined alterations in ligand binding affinity. Results: Our study revealed pathogenic variants in vital genes associated with drug metabolism and transport, specifically CYP1A2, CYP2C18, CYP27A1, CYP2B6, SLC6A2, and ABCC3. Structural modeling research demonstrated substantial size, charge, conformation, and hydrophobicity variations between wildtype and mutant proteins. Variants positioned near conserved regions or within functional domains were anticipated to be deleterious, potentially compromising protein function and ligand interactions. Molecular docking studies verified changes in binding affinities between wildtype and mutant proteins for common ligands. The identified variations were linked to the metabolism of frequently used pharmaceuticals in Africa, such as caffeine, ketoconazole, efavirenz, carbamazepine, and artemether. Conclusions: These findings highlight the need for pharmacogenetic screening to inform personalized medicine, diminish ADRs, and enhance the clinical care of OFCs in Sub-Saharan Africa. Full article
(This article belongs to the Special Issue New Approaches in Pharmacogenomics)
Show Figures

Graphical abstract

13 pages, 1671 KB  
Article
Genome-Wide Identification and Expression Analysis of the bHLH Transcription Factor Family in Lilium bakerianum var. rubrum
by Zhijia Gu, Mingcheng Wang, Minhui Zhang, Junji Chen and Hongzhi Wu
Genes 2025, 16(10), 1153; https://doi.org/10.3390/genes16101153 - 28 Sep 2025
Abstract
Background/Objectives: The basic helix–loop–helix (bHLH) transcription factor family regulates plant development, metabolism, and stress responses. Yet, its genome-wide composition remains unexplored in Lilium bakerianum var. rubrum (LBVR), an ornamental lily valued for its floral traits. This study aimed to identify, classify, and profile [...] Read more.
Background/Objectives: The basic helix–loop–helix (bHLH) transcription factor family regulates plant development, metabolism, and stress responses. Yet, its genome-wide composition remains unexplored in Lilium bakerianum var. rubrum (LBVR), an ornamental lily valued for its floral traits. This study aimed to identify, classify, and profile the bHLH family in LBVR using full-length transcriptomic resources. Methods: PacBio HiFi full-length transcriptome sequencing was combined with Illumina RNA-seq for accurate structural annotation and expression quantification. Candidate bHLHs were identified by iTAK and HMMER-Pfam, and their physicochemical properties, secondary structures, motifs, and phylogenetic positions were examined. Expression patterns were analyzed across four floral stages (bud, initial bloom, full bloom, and late bloom). Results: A total of 113 high-confidence bHLH genes were identified, with ~90% successfully annotated. The proteins displayed variation in molecular weight, isoelectric point, structural features, and motif composition. Phylogenetic analysis placed them into 13 clades consistent with Arabidopsis subfamilies, revealing lineage-specific expansions and contractions. Expression profiling showed that 95 genes were active in at least one stage, with two transcriptional waves: a strong bud-to-initial-bloom activation and a secondary wave spanning anthesis. Seventeen genes were expressed exclusively at the bud stage, suggesting roles in early floral-organ initiation and pigmentation. Conclusions: This work provides the first genome-wide characterization of bHLHs in LBVR. The integrated sequencing approach generated a robust catalogue and developmental expression map, offering candidates for functional studies and resources for breeding in lilies. Full article
(This article belongs to the Section Plant Genetics and Genomics)
Show Figures

Figure 1

18 pages, 3914 KB  
Article
Viral Community and Novel Viral Genomes Associated with the Sugarcane Weevil, Sphenophorus levis (Coleoptera: Curculionidae) in Brazil
by Amanda Haisi, Márcia Furlan Nogueira, Fábio Sossai Possebon, João Pessoa Araújo Junior and Jeanne Scardini Marinho-Prado
Viruses 2025, 17(10), 1312; https://doi.org/10.3390/v17101312 - 28 Sep 2025
Abstract
Sphenophorus levis, commonly known as the sugarcane weevil, is one of the most important pests affecting Brazilian sugarcane crops. It has spread to all sugarcane-producing regions of Brazil, mainly through contaminated stalks. Effective control of this pest is difficult due to the [...] Read more.
Sphenophorus levis, commonly known as the sugarcane weevil, is one of the most important pests affecting Brazilian sugarcane crops. It has spread to all sugarcane-producing regions of Brazil, mainly through contaminated stalks. Effective control of this pest is difficult due to the protection conferred by the host plant during the larval stage. As a result, despite current control measures, S. levis populations continue to grow, and reports of new infestations remain frequent. Biotechnological control measures, such as the use of viruses, stands as a promising tool for pest control in agriculture. The aim of this study was to explore the RNA virome associated with S. levis using a viral metagenomic approach. Through the Read Annotation Tool (RAT) pipeline, we characterized, for the first time, the gut-associated viral community in adult weevils, identifying several novel viral genomes. Sphenophorus levis-associated virus (SLAV) had 12,414 nucleotides (nt); Sphenophorus levis tombus-like virus (SLTV) had 4085 nt; and the four genomic segments of Sphenophorus levis reo-like virus (SLRV) ranged from 2021 to 4386 nt. These genomes were assembled from 65,759 reads (SLAV), 114,441 reads (SLTV), and 270,384 reads (SLRV). Among the detected viral families, Partitiviridae was the most abundant. The identification of possible viral pathogens lays the foundation for future research into their potential use as biological control agents against S. levis. Full article
(This article belongs to the Special Issue Insect Viruses and Pest Management, the Third Edition)
Show Figures

Figure 1

23 pages, 5413 KB  
Article
Comprehensive Genomic and Phenotypic Characterization of Escherichia coli O78:H9 Strain HPVN24 Isolated from Diarrheic Poultry in Vietnam
by Minh Duc Hoang, Pham Thi Lanh, Vu Thi Hien, Cheng-Yen Kao and Dong Van Quyen
Microorganisms 2025, 13(10), 2265; https://doi.org/10.3390/microorganisms13102265 - 26 Sep 2025
Abstract
Colibacillosis, caused by avian pathogenic Escherichia coli (APEC), represents a major threat to poultry production, leading to significant mortality and economic losses. This study aimed to characterize an APEC strain, HPVN24, isolated from diarrheic chickens at a farm in Hai Phong, Vietnam. The [...] Read more.
Colibacillosis, caused by avian pathogenic Escherichia coli (APEC), represents a major threat to poultry production, leading to significant mortality and economic losses. This study aimed to characterize an APEC strain, HPVN24, isolated from diarrheic chickens at a farm in Hai Phong, Vietnam. The strain was investigated through phenotypic assays, antibiotic susceptibility profiling, and whole-genome sequencing using the Illumina platform. HPVN24 exhibited β-hemolytic activity and resistance to trimethoprim, ampicillin, and ciprofloxacin. Whole-genome analysis identified the strain as serotype O78:H9 and sequence type ST23, with a genome size of 5.05 Mb and a GC content of 50.57%. Genome annotation revealed a wide repertoire of genes involved in metabolism, secretion systems, virulence, and biofilm formation. Virulence-associated genes included those related to adhesion, iron acquisition, hemolysin production, and stress response. Analysis predicted multidrug resistance to 18 antibiotic classes, with particularly strong resistance to fluoroquinolones. Phylogenetic comparison demonstrated that HPVN24 clustered closely with O78:H9 strains isolated from poultry in other regions, suggesting potential transmission across populations. These findings indicate that HPVN24 is a multidrug-resistant and highly virulent APEC strain linked to colibacillosis outbreaks in Vietnam and highlight the need for ongoing surveillance, judicious antibiotic usage, and alternative strategies to ensure poultry health and food safety. Full article
Show Figures

Figure 1

19 pages, 2031 KB  
Article
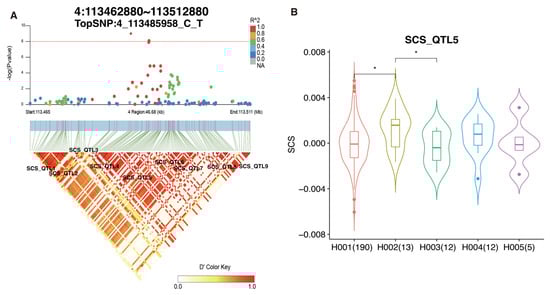
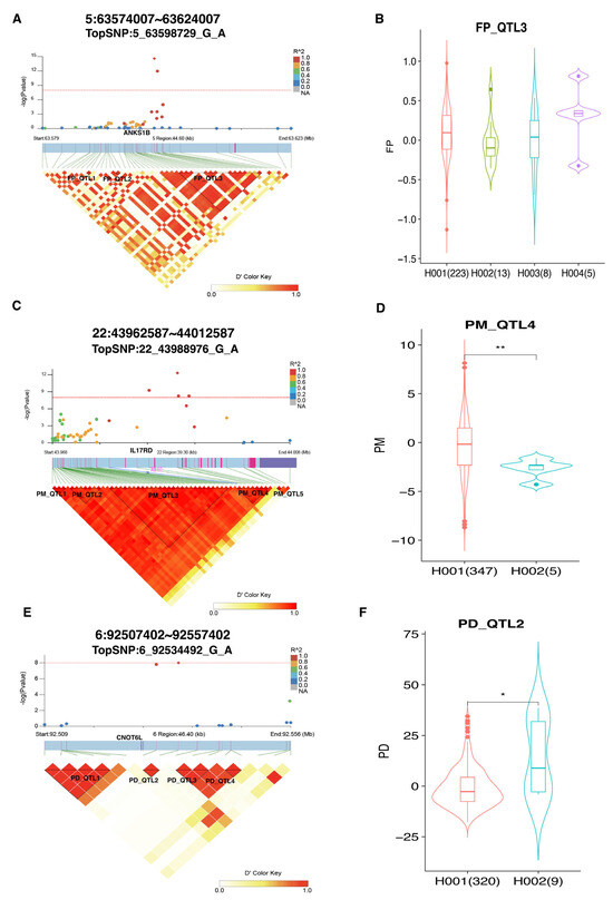
Identification of Candidate Variants Associated with Milk Production, Health and Reproductive Traits for Holstein Cows in Southern China
by Tingxian Deng, Lei Cheng, Chenhui Liu, Min Xiang, Qing Liu, Bo Yu and Hongbo Chen
Agriculture 2025, 15(19), 2019; https://doi.org/10.3390/agriculture15192019 - 26 Sep 2025
Abstract
Genome-wide association studies (GWAS) have been a successful tool for identifying quantitative trait loci (QTL) for economically important traits in dairy cows. However, the availability of QTLs linked to phenotypic traits is limited in the literature. In this study, we used GWAS, haplotype [...] Read more.
Genome-wide association studies (GWAS) have been a successful tool for identifying quantitative trait loci (QTL) for economically important traits in dairy cows. However, the availability of QTLs linked to phenotypic traits is limited in the literature. In this study, we used GWAS, haplotype association, and fine-mapping analyses to identify candidate variants associated with milk production, health, and reproductive traits in 380 Chinese Holstein cattle from Southern China using whole-genome sequence data. GWAS identified 91 genome-wide significant signals that were annotated to 63 genes associated with milk production, health, and reproductive traits in dairy cattle. Haplotype association analysis further revealed that eight GWAS signals within three QTLs were associated with milk production and health traits of cows. Fine-mapping analysis revealed that 3 GWAS signals (6_92530313_G_A, 10_17185230_G_A, and 10_17209112_T_G) were the potential causal variants. Several candidate genes, including ANKS1B, IL17RD, CNOT6L, AOC1, and TLE3, have been confirmed to be associated with milk production, health, and reproductive traits in dairy cows. These findings significantly contribute to unraveling the genetic basis of economically important traits in Holstein cattle. Full article
(This article belongs to the Special Issue The Development of Genomics Applied to Cattle Breeding)
Show Figures

Figure 1

25 pages, 16017 KB  
Article
Identification of Key Regulatory Genes Associated with Double-Petaled Phenotype in Lycoris longituba via Transcriptome Profiling
by Zhong Wang, Xiaoxiao Xu, Chuanqi Liu, Fengjiao Zhang, Xiaochun Shu and Ning Wang
Horticulturae 2025, 11(10), 1156; https://doi.org/10.3390/horticulturae11101156 - 26 Sep 2025
Abstract
Lycoris longituba produces a single flower bearing six tepals. The double-petaled phenotype of L. longituba has gained significant interest in China due to its ornamental and commercial value in tourism industries. This double-petal phenotype, characterized by stamen petalization, shows improved esthetic characteristics compared [...] Read more.
Lycoris longituba produces a single flower bearing six tepals. The double-petaled phenotype of L. longituba has gained significant interest in China due to its ornamental and commercial value in tourism industries. This double-petal phenotype, characterized by stamen petalization, shows improved esthetic characteristics compared with conventional single-petal form. However, the molecular mechanisms underlying this floral trait remain largely undefined. In this study, RNA-based comparative transcriptomic analysis was performed between single- and double-petaled flowers of L. longituba at the fully opened flower stage. Approximately 13,848 differentially expressed genes (DEGs) were identified (6528 upregulated and 7320 downregulated genes). Functional annotation through Gene Ontology (GO) and Kyoto Encyclopedia of Genes and Genomes (KEGG) enrichment analyses revealed several DEGs potentially involved in double-petal development. Six candidate genes, including the hub genes LlbHLH49, LlNAC1, LlSEP, LlTIFY, and LlAGL11, were identified based on DEG functional annotation and weighted gene co-expression network analysis (WGCNA). Transcription factors responsive to phytohormonal signaling were found to play a pivotal role in modulating double-petal development. Specifically, 123 DEGs were involved in phytohormone biosynthesis and signal transduction pathways, including those associated with auxin, cytokinin, gibberellin, ethylene, brassinosteroid, and jasmonic acid. Moreover, 521 transcription factors (TFs) were identified, including members of the MYB, WRKY, AP2/ERF, and MADS-box families. These results improve the current understanding of the genetic regulation of the double tepal trait in L. longituba and offer a base for future molecular breeding strategies to enhance ornamental characteristics. Full article
(This article belongs to the Topic Genetic Breeding and Biotechnology of Garden Plants)
Show Figures

Figure 1

26 pages, 4348 KB  
Article
Identification and Pathway Analysis of SNP Loci Affecting Abdominal Fat Deposition in Broilers
by Dachang Dou, Hengcong Chen, Yaowen Ge, Jiamei Zhou, Cheng Chang, Fuyang Zhang, Shengwei Yang, Zhiping Cao, Peng Luan, Yumao Li and Hui Zhang
Animals 2025, 15(19), 2811; https://doi.org/10.3390/ani15192811 - 26 Sep 2025
Abstract
Excessive abdominal fat deposition accompanying rapid growth in broiler chickens seriously affects production efficiency. Using divergently selected broiler lines from Northeast Agricultural University, we integrated transcriptome sequencing, whole-genome resequencing, and three-dimensional genomic data to identify key SNPs affecting abdominal fat deposition. From 3,850,758 [...] Read more.
Excessive abdominal fat deposition accompanying rapid growth in broiler chickens seriously affects production efficiency. Using divergently selected broiler lines from Northeast Agricultural University, we integrated transcriptome sequencing, whole-genome resequencing, and three-dimensional genomic data to identify key SNPs affecting abdominal fat deposition. From 3,850,758 initial SNPs, 22,721 high-quality SNPs were selected (|ΔAF| ≥ 0.9) and validated to obtain 7341 reliable SNPs. GWAS identified 16 SNPs significantly associated with abdominal fat weight, while LD analysis revealed 22 highly linked SNPs, finally determining 2302 candidate SNPs. Transcriptome analysis identified 825 differentially expressed genes (p ≤ 0.05, |FC| ≥ 1.5). Functional annotation revealed 201 SNPs located in differentially expressed gene regions, including 8 coding SNPs and 193 non-coding SNPs, with an additional 15 SNPs potentially regulating through long-range chromatin interactions. Mechanistic analysis showed that coding SNPs regulate gene expression by altering codon translation rates or mRNA stability, while non-coding SNPs regulate transcription by affecting transcription factor binding. Phenotypic association analysis demonstrated that all 213 SNPs can cause ≥2-fold differences in abdominal fat weight, with 182 SNPs causing ≥3-fold differences. This study successfully identified 213 functional SNPs affecting abdominal fat deposition in broilers and revealed their molecular basis for regulating fat metabolism through multiple mechanisms, providing important genetic markers for low-fat breeding in broilers. Full article
(This article belongs to the Section Animal Genetics and Genomics)
Show Figures

Figure 1

18 pages, 4048 KB  
Article
Isolation, Pathogenicity and Genomic Analysis of Mannheimia haemolytica Strain XJCJMh1 in Bovine-Mycoplasma Co-Infection
by Chengzhe Liang, Kashaf Kareem, Lichun Zhang, Yafei Liang, Huiying Wu, Beibei Li and Jinliang Sheng
Microorganisms 2025, 13(10), 2258; https://doi.org/10.3390/microorganisms13102258 - 26 Sep 2025
Abstract
Mixed infections of Mannheimia haemolytica and Mycoplasma bovis are relatively common in bovine respiratory diseases, presenting severe respiratory symptoms and high mortality that severely endanger the cattle industry. In this study, a serotype A1 strain of Mannheimia haemolytica, designated as XJCJMh1, was [...] Read more.
Mixed infections of Mannheimia haemolytica and Mycoplasma bovis are relatively common in bovine respiratory diseases, presenting severe respiratory symptoms and high mortality that severely endanger the cattle industry. In this study, a serotype A1 strain of Mannheimia haemolytica, designated as XJCJMh1, was isolated and identified from the lung tissue of a hybrid Simmental calf infected with Mycoplasma bovis. The pathogenicity of this strain was evaluated using Kunming mice as a model. The results indicated that infection with XJCJMh1 caused pathological manifestations such as pulmonary hemorrhage and edema in mice. Subsequently, the genome of this strain was sequenced and assembled using Illumina sequencing to obtain general genomic features. The genome was annotated and analyzed for gene functions using the Swiss-Prot, NR, GO, COG, KEGG, CAZy, TCDB, and Pfam databases. Additionally, the virulence factors and resistance genes of this strain were annotated using the PHI, VFDB, and CARD databases. The genome of Mannheimia haemolytica XJCJMh1 is 2,595,489 base pairs (bp) in length, with a GC content of 40.93%. Notably, this strain exhibits three distinct genomic islands and contains 98 effectors associated with the type III secretion system (T3SS). The XJCJMh1 strain harbors 74 virulence genes and 45 resistance genes. We annotated the proteins, genes, and associated GO and KEGG pathways of the XJCJMh1 strain; exploring the relationship between these annotations and the strain’s pathogenicity is of considerable value. This study is of great significance for clarifying the pathogenic mechanism and genetic characteristics of the Mannheimia haemolytica strain XJCJMh1 in cattle, and its results provide a scientific reference for analyzing the genomic basis of pathogenicity and drug resistance of Mannheimia haemolytica under co-infection conditions. Full article
(This article belongs to the Section Veterinary Microbiology)
Show Figures

Figure 1

Back to TopTop