Identification of Key Regulatory Genes Associated with Double-Petaled Phenotype in Lycoris longituba via Transcriptome Profiling
Abstract
1. Introduction
2. Materials and Methods
2.1. Plant Materials
2.2. RNA Extraction, Library Construction, Sequencing, and Transcriptome Assembly
2.3. Differential Expression and Enrichment Analyses
2.4. Weighted Gene Co-Expression Network Analysis (WGCNA)
2.5. RNA Extraction, cDNA Synthesis, and qRT-PCR Assay
2.6. Statistical Analysis
3. Results
3.1. Morphological and Genetic Characterization of Double-Petaled Phenotype in Lycoris longituba
3.2. Transcriptome Sequencing Data Analysis
3.3. Functional Enrichment and Differential Transcript Expression Analysis
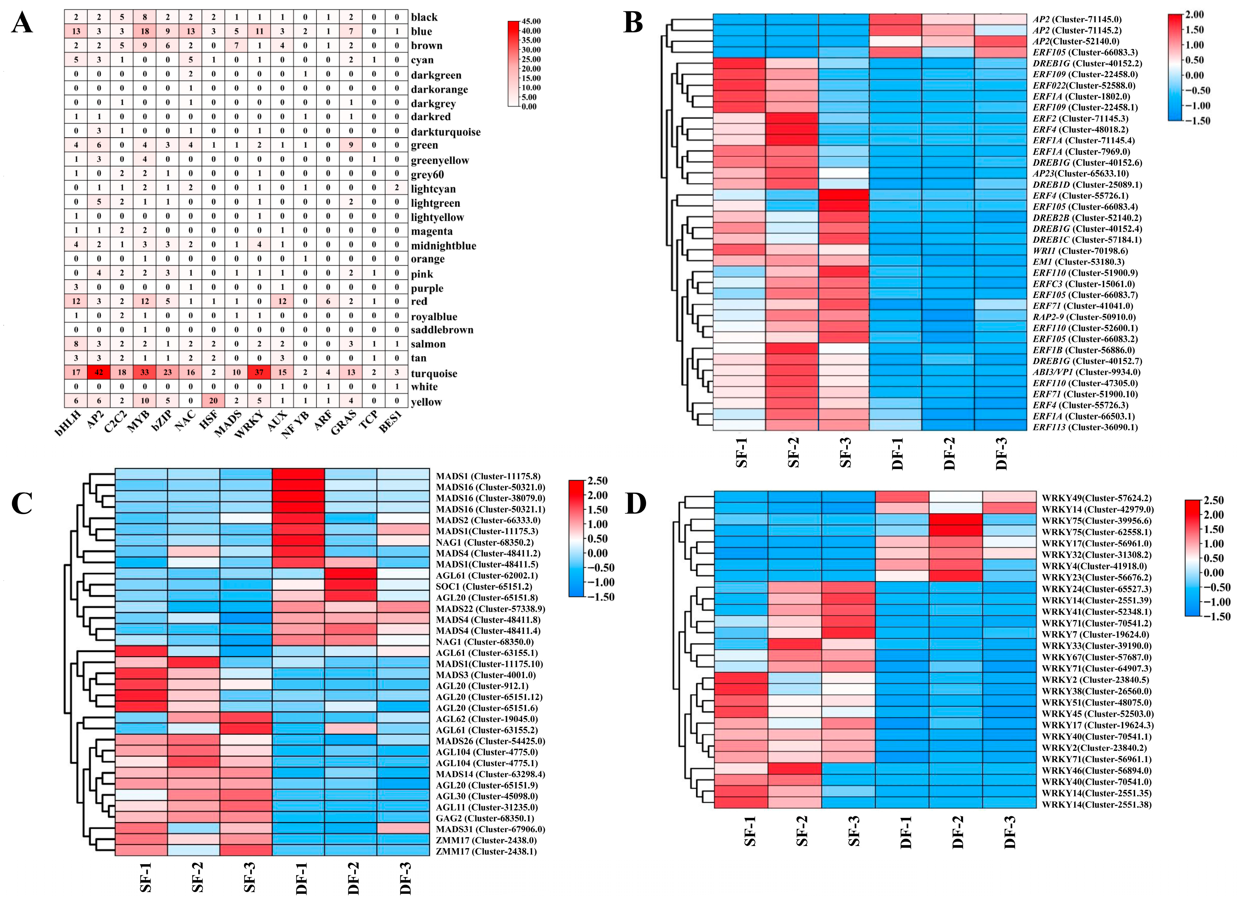
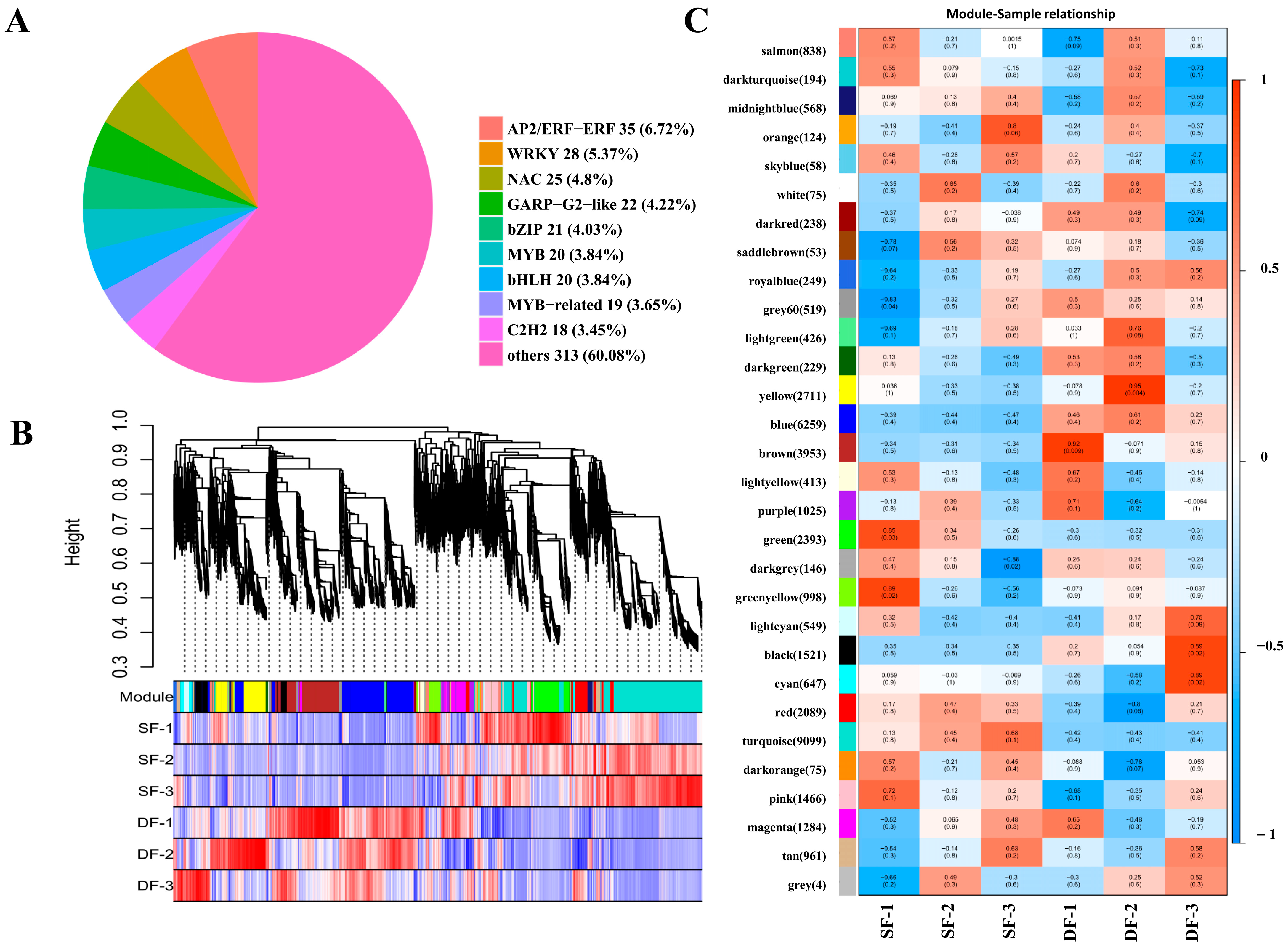
3.4. Transcription Factors and WGCNA
3.5. Phytohormone-Mediated Regulation of Double-Flower Formation
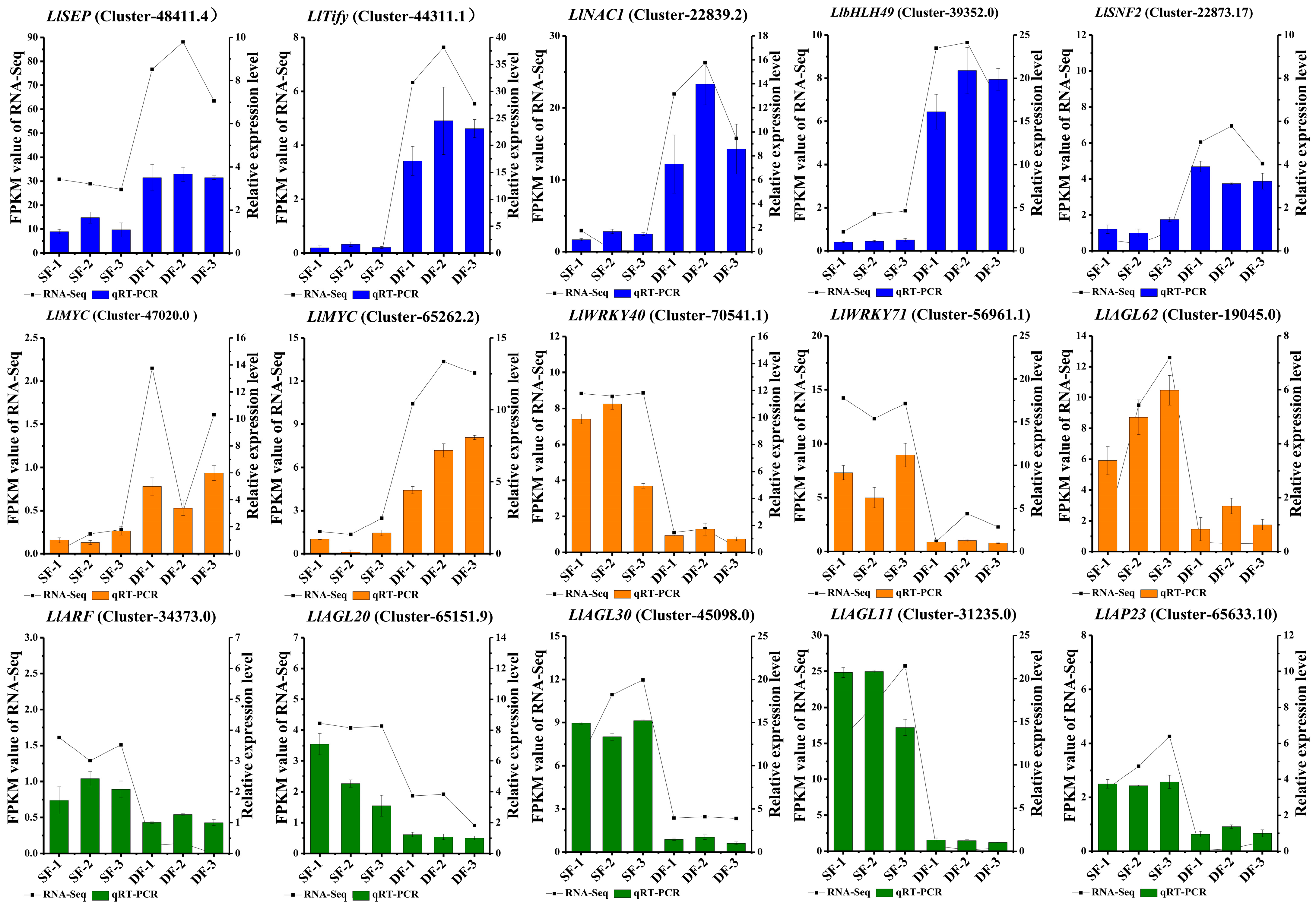
3.6. Validation of RNA-Seq Data by qRT-PCR
4. Discussion
4.1. Illumina RNA-Seq Provided Transcriptome Information for L. longituba
4.2. Differentially Expressed Genes Highlight Molecular Pathways Associated with Double-Tepal Formation
4.3. Plant Hormones Regulate Stamen Petalization
5. Conclusions
Supplementary Materials
Author Contributions
Funding
Institutional Review Board Statement
Informed Consent Statement
Data Availability Statement
Conflicts of Interest
References
- Zhao, Y.Q.; Liu, Q.L. Progress on the formation mechanism and genetic characterization of heavy petal flowers. Northwest J. Bot. 2009, 29, 832–841. (In Chinese) [Google Scholar]
- Hu, L.; Zheng, T.; Cai, M.; Pan, H.; Wang, J.; Zhang, Q. Transcriptome analysis during floral organ development provides insights into stamen petaloidy in Lagerstroemia speciosa. Plant Physiol. Biochem. 2019, 142, 510–518. [Google Scholar] [CrossRef] [PubMed]
- Wang, Q.J.; Dan, N.Z.; Zhang, X.N.; Lin, S.N.; Bao, M.Z.; Fu, X.P. Identification, characterization and functional analysis of C-class genes associated with double flower trait in Carnation (Dianthus caryphyllus L.). Plants 2020, 9, 87. [Google Scholar] [CrossRef]
- Wang, Y.; Zhang, H.; Wan, C.; He, X.; Huang, J.; Lyu, M.; Yuan, Y.; Wu, B. Characterization of two BAHD acetyltransferases highly expressed in the flowers of Jasminum sambac (L.) aiton. Plants 2022, 11, 13. [Google Scholar] [CrossRef]
- Ma, X.; Fan, L.; Ye, S.; Chen, Y.; Huang, Y.; Wu, L.; Zhao, L.; Yi, B.; Ma, C.; Tu, J.; et al. Identification of candidate genes associated with double flowers via integrating BSA-seq and RNA-seq in Brassica napus. BMC Genom. 2024, 25, 799. [Google Scholar] [CrossRef]
- Wang, P.; Ma, M.; Chen, H.; Sun, H.; Wu, D.; He, Q.; Jing, D.; Guo, Q.; Dang, J.; Liang, G. Global analysis of gene expression in response to double trisomy loquat (Eriobotrya japonica). Genomics 2024, 116, 110913. [Google Scholar] [CrossRef] [PubMed]
- Luo, Y.; Li, Y.; Yin, X.; Deng, W.; Liao, J.; Pan, Y.; Jiang, B.; Yang, H.; Ding, K.; Jia, Y. Transcriptomics analyses reveal the key genes involved in stamen petaloid formation in Alcea rosea L. BMC Plant Biol. 2024, 24, 551. [Google Scholar] [CrossRef]
- Liu, W.; Zheng, T.; Qiu, L.; Guo, X.; Li, P.; Yong, X.; Li, L.; Ahmad, S.; Wang, J.; Cheng, T.; et al. A 49-bp deletion of PmAP2L results in a double flower phenotype in Prunus mume. Hortic. Res. 2023, 11, uhad278. [Google Scholar] [CrossRef]
- Zhang, X.; Fatima, M.; Zhou, P.; Ma, Q.; Ming, R. Analysis of MADS-box genes revealed modified flowering gene network and diurnal expression in pineapple. BMC Genom. 2020, 21, 8. [Google Scholar] [CrossRef] [PubMed]
- Coen, E.S.; Meyerowitz, E.M. The War of the whorls: Genetic interactions Controlling Flower Development. Nature 1991, 353, 31–37. [Google Scholar] [CrossRef]
- Favaro, R.; Pinyopich, A.; Battaglia, R.; Kooiker, M.; Borghi, L.; Ditta, G.; Yanofsky, M.F.; Kater, M.M.; Colombo, L. MADS-box protein complexes control carpel and ovule development in Arabidopsis. Plant Cell 2003, 15, 2603–2611. [Google Scholar] [CrossRef]
- Klein, J.; Saedler, H.; Huijser, P. A new family of DNA binding proteins includes putative transcriptional regulators of theantirrhinum majus floral Meristem Identity Genesquamosa. Mol. Genet. Genom. 1996, 250, 7–16. [Google Scholar] [CrossRef]
- Theissen, G.; Becker, A.; Di Rosa, A.; Kanno, A.; Kim, J.T.; Münster, T.; Winter, K.U.; Saedler, H. A short history of MADS-box genes in plants. Plant Mol. Evol. 2000, 115, 49. [Google Scholar]
- Kaufmann, K.; Muiño, J.M.; Jauregui, R.; Airoldi, C.A.; Smaczniak, C.; Krajewski, P.; Angenent, G.C. Target genes of the MADS transcription factor SEPALLATA3: Integration of developmental and hormonal pathways in the arabidopsis flower. PLoS Biol. 2009, 7, e1000090. [Google Scholar] [CrossRef]
- Weigel, D.; Meyerowitz, E.M. Activation of floral homeotic genes in Arabidopsis. Science 1993, 261, 1723–1726. [Google Scholar] [CrossRef]
- Wang, Q.; Zhang, X.; Lin, S.; Yang, S.; Yan, X.; Bendahmane, M.; Bao, M.; Fu, X. Mapping a double flower phenotype-associated gene DcAP2L in Dianthus chinensis. J. Exp. Bot. 2020, 71, 1915–1927. [Google Scholar] [CrossRef]
- Gattolin, S.; Cirilli, M.; Pacheco, I.; Ciacciulli, A.; Da Silva Linge, C.; Mauroux, J.B.; Lambert, P.; Cammarata, E.; Bassi, D.; Pascal, T.; et al. Deletion of the miR172 target site in a TOE-type gene is a strong candidate variant for dominant double-flower trait in Rosaceae. Plant J. 2018, 96, 358–371. [Google Scholar] [CrossRef] [PubMed]
- Gattolin, S.; Cirilli, M.; Chessa, S.; Stella, A.; Bassi, D.; Rossini, L. Mutations in orthologous PETALOSA TOE-type genes cause a dominant double-flower phenotype in phylogenetically distant eudicots. J. Exp. Bot. 2020, 71, 2585–2595. [Google Scholar] [CrossRef] [PubMed]
- François, L.; Verdenaud, M.; Fu, X.; Ruleman, D.; Dubois, A.; Vandenbussche, M.; Bendahmane, A.; Raymond, O.; Just, J.; Bendahmane, M. A miR172 target-deficient AP2-like gene correlates with the double flower phenotype in roses. Sci. Rep. 2018, 8, 12912. [Google Scholar] [CrossRef] [PubMed]
- Gao, M.; Jiang, W.; Lin, Z.; Lin, Q.; Ye, Q.; Wang, W.; Xie, Q.; He, X.; Luo, C.; Chen, Q. SMRT and Illumina RNA-Seq identifies potential candidate genes related to the double flower phenotype and unveils SsAP2 as a key regulator of the double-flower trait in Sagittaria sagittifolia. Int. J. Mol. Sci. 2022, 23, 2240. [Google Scholar] [CrossRef]
- Guo, S.Y.; Sun, B.; Looi, L.S.; Xu, Y.F.; Gan, E.S.; Huang, J.B.; Ito, T. Co-ordination of flower development through epigenetic regulation in two model species: Rice and Arabidopsis. Plant Cell Physiol. 2015, 56, 830–842. [Google Scholar] [CrossRef] [PubMed]
- Zhang, R.; Guo, C.C.; Zhang, W.G.; Wang, P.P.; Li, L.; Duan, X.S.; Du, Q.G.; Zhao, L.; Shan, H.Y.; Hodges, S.A.; et al. Disruption of the petal identity gene APETALA3-3 is highly correlated with loss of petals within the buttercup family (Ranunculaceae). Proc. Natl. Acad. Sci. USA 2013, 110, 5074–5079. [Google Scholar] [CrossRef]
- Tzeng, T.Y.; Yang, C.H. A Mads Box Gene from lily (Lilium longiflorum) is sufficient to generate dominant negative mutation by interacting with pistillata (PI) in Arabidopsis thaliana. Plant Cell Physiol. 2001, 42, 1156–1168. [Google Scholar] [CrossRef] [PubMed]
- Yang, Y.; Xiang, H.; Jack, T. pistillata-5, an arabidopsis B class mutant with strong defects in petal but not in stamen development. Plant J. 2003, 33, 177–188. [Google Scholar] [CrossRef]
- Sieburth, L.E.; Running, M.P.; Meyerowitz, E.M. Genetic separation of third and fourth whorl functions of AGAMOUS. Plant Cell 1995, 7, 1249–1258. [Google Scholar]
- Sage-Ono, K.; Ozeki, Y.; Hiyama, S.; Higuchi, Y.; Kamada, H.; Mitsuda, N.; Ohme-Takagi, M.; Ono, M. Induction of double flowers in Pharbitis nil using a class-C MADS-box transcription factor with chimeric repressor gene-silencing technology. Plant Biotechnol. 2011, 28, 153–165. [Google Scholar] [CrossRef]
- Yang, J.; Song, N.; Zhao, X.; Qi, X.; Hu, Z.; Zhang, M. Genome survey sequencing provides clues into glucosinolate biosynthesis and flowering pathway evolution in allotetrapolyploid Brassica juncea. BMC Genom. 2014, 15, 107. [Google Scholar] [CrossRef]
- Nakatsuka, T.; Koishi, K. Molecular characterization of a double-flower mutation in Matthiola incana. Plant Sci. 2018, 268, 39–46. [Google Scholar] [CrossRef]
- Ma, J.; Shen, X.; Liu, Z.; Zhang, D.; Liu, W.; Liang, H.; Wang, Y.; He, Z.; Chen, F. DF-KjAG isolation and characterization of AGAMOUS-like genes associated with double-flower morphogenesis in Kerria japonica (Rosaceae). Front. Plant Sci. 2018, 9, 959. [Google Scholar] [CrossRef]
- Liu, Z.; Zhang, D.; Liu, D.; Li, F.; Lu, H. Exon skipping of AGAMOUS homolog PrseAG in developing double flowers of Prunus lannesiana (Rosaceae). Plant Cell Rep. 2013, 32, 227–237. [Google Scholar] [CrossRef] [PubMed]
- Sasaki, K.; Ohtsubo, N. Production of multi-petaled Torenia fournieri flowers by functional disruption of two class-C MADS-box genes. Planta 2020, 251, 101. [Google Scholar] [CrossRef] [PubMed]
- Wang, H.; Lu, Y.; Zhang, T.; Liu, Z.; Cao, L.; Chang, Q.; Liu, Y.; Lu, X.; Yu, S.; Li, H.; et al. The double flower variant of yellowhorn is due to a LINE1 transposon-mediated insertion. Plant Physiol. 2023, 191, 1122–1137. [Google Scholar] [CrossRef] [PubMed]
- Abdirashid, H.; Lenhard, M. Say it with double flowers. J. Exp. Bot. 2020, 71, 2469–2471. [Google Scholar] [CrossRef]
- Bangerth, F.K. Can regulatory mechanism in fruit growth and development be elucidated through the study of endogenous hormone concentrations? Acta Acta Hortic. 1998, 463, 77–88. [Google Scholar] [CrossRef]
- Riefler, M.; Novak, O.; Strnad, M.; Schmülling, T. Arabidopsis cytokinin receptor mutants reveal functions in shoot growth, leaf senescence, seed size, germination, root development, and cytokinin metabolism. Plant Cell 2005, 18, 40–54. [Google Scholar] [CrossRef]
- Nie, C.; Xu, X.; Zhang, X.; Xia, W.; Sun, H.; Li, N.; Ding, Z.Q.; Lv, Y.M. Genome-wide identified MADS-box genes in Prunus campanulata ‘plena’ and theirs roles in double-flower development. Plants 2023, 12, 3171. [Google Scholar] [CrossRef]
- Tooke, F.; Battey, N.H. A leaf-derived signal is a quantitative determinant of floral form in impatiens. Plant Cell 2000, 12, 1837. [Google Scholar] [CrossRef] [PubMed]
- Miransari, M.; Abrishamchi, A.; Khoshbakht, K.; Niknam, V. Plant hormones as signals in arbuscular mycorrhizal symbiosis. Crit. Rev. Biotechnol. 2014, 34, 123–133. [Google Scholar] [CrossRef]
- Wang, N.; Shu, X.; Zhang, F.; Zhuang, W.; Wang, T.; Wang, Z. Comparative transcriptome analysis identifies key regulatory genes involved in anthocyanin metabolism during flower development in Lycoris radiata. Front. Plant Sci. 2021, 12, 761862. [Google Scholar] [CrossRef]
- Endress, P.K. The flowers in extant basal angiosperms and inferences on ancestral flowers. Int. J. Plant Sci. 2001, 162, 1111–1140. [Google Scholar] [CrossRef]
- Li, Q.; Xu, J.; Yang, L.; Zhou, X.; Cai, Y.; Zhang, Y. Transcriptome Analysis of Different Tissues Reveals Key Genes Associated With Galanthamine Biosynthesis in Lycoris longituba. Front Plant Sci. 2020, 11, 519752. [Google Scholar] [CrossRef]
- Park, C.H.; Yeo, H.J.; Kim, Y.J.; Nguyen, B.V.; Park, Y.E.; Sathasivam, R.; Kim, J.K.; Park, S.U. Profiles of secondary metabolites (phenolic acids, carotenoids, anthocyanins, and galantamine) and primary metabolites (carbohydrates, amino acids, and organic acids) during flower development in Lycoris radiata. Biomolecules 2021, 11, 248. [Google Scholar] [CrossRef]
- Grabherr, M.G.; Haas, B.J.; Yassour, M.; Levin, J.Z.; Hompson, D.A.T.; Amit, I.; Adiconis, X.; Fan, L.; Raychowdhury, R.; Zeng, Q.; et al. Full-length transcriptome assembly from RNA-Seq data without a reference genome. Nat. Biotechnol. 2011, 29, 644–652. [Google Scholar] [CrossRef]
- Davidson, N.M.; Oshlack, A. Corset: Enabling differential gene expression analysis for de novo assembled transcriptomes. Genome Biol. 2014, 15, 410. [Google Scholar]
- Livak, K.J.; Schmittgen, T.D. Analysis of relative gene expression data using real-time quantitative PCR and the 2(-Delta Delta C(T)) Method. Methods 2001, 25, 402–408. [Google Scholar] [CrossRef] [PubMed]
- Nakatsuka, T.; Saito, M.; Yamada, E.; Fujita, K.; Yamagishi, N.; Yoshikawa, N.; Nishihara, M. Isolation and characterization of the C-class MADS-box gene involved in the formation of double flowers in Japanese gentian. BMC Plant Biol. 2015, 15, 182. [Google Scholar] [CrossRef]
- Mitsuda, N.; Ohme-Takagi, M. Functional analysis of transcription factors in Arabidopsis. Plant Cell Physiol. 2009, 50, 1232–1248. [Google Scholar] [CrossRef]
- Qi, T.; Huang, H.; Song, S.; Xie, D. Regulation of jasmonate-mediated stamen development and seed production by a bHLH-MYB complex in Arabidopsis. Plant Cell 2015, 27, 1620–1633. [Google Scholar] [CrossRef] [PubMed]
- Pei, H.X.; Ma, N.; Tian, J.; Luo, J.; Chen, J.W.; Li, J.; Zheng, Y.; Chen, X.; Fei, Z.J.; Gao, J.P. An NAC transcription factor controls ethylene-regulated cell expansion in flower petals. Plant Physiol. 2013, 163, 775–791. [Google Scholar] [CrossRef] [PubMed]
- Huang, R.W.; Liu, D.F.; Huang, M.; Ma, J.; Li, Z.N.; Li, M.Y.; Sui, S.Z. CpWRKY71, a WRKY transcription factor gene of Wintersweet (Chimonanthus praecox), promotes flowering and leaf senescence in Arabidopsis. Int. J. Mol. Sci. 2019, 20, 5325. [Google Scholar] [CrossRef]
- Xing, B.; Wan, S.; Su, L.; Riaz, M.W.; Li, L.; Ju, Y.; Zhang, W.S.; Zheng, Y.; Shao, Q.S. Two polyamines -responsive WRKY transcription factors from anoectochilus roxburghii play opposite functions on flower development. Plant Sci. 2023, 327, 111566. [Google Scholar] [CrossRef]
- Lyu, T.Q.; Liu, W.M.; Hu, Z.W.; Xiang, X.; Liu, T.T.; Xiong, X.P.; Cao, J.S. Molecular characterization and expression analysis reveal the roles of cys2/his2 zinc-finger transcription factors during flower development of Brassica rapa subsp. chinensis. Plant Mol. Biol. 2019, 102, 123–141. [Google Scholar] [CrossRef]
- He, Z.M.; Zhou, X.M.; Chen, J.M.; Yin, L.T.; Zeng, Z.H.; Xiang, J.; Liu, S.C. Identification of a consensus DNA-binding site for the TCP domain transcription factor TCP2 and its important roles in the growth and development of Arabidopsis. Mol. Biol. Rep. 2012, 48, 2223–2233. [Google Scholar] [CrossRef] [PubMed]
- Broholm, S.K.; Tähtiharju, S.; Laitinen, R.A.; Albert, V.A.; Teeri, T.H.; Elomaa, P. A TCP domain transcription factor controls flower type specification along the radial axis of the gerbera (asteraceae) inflorescence. Proc. Natl. Acad. Sci. USA 2008, 105, 9117–9122. [Google Scholar] [CrossRef]
- Zumajo-Cardona, C.; Pabon-Mora, N.; Ambrose, B.A. The evolution of euAPETALA2 genes in vascular plants: From plesiomorphic roles in sporangia to acquired functions in ovules and fruits. Mol. Biol. Evol. 2021, 38, 2319–2336. [Google Scholar] [CrossRef]
- Sundström, J.F.; Nakayama, N.; Glimelius, K.; Irish, V.F. Direct regulation of the floral homeotic apetala1 gene by Apetala3 and pistillata in Arabidopsis. Plant J. 2006, 46, 593–600. [Google Scholar] [CrossRef] [PubMed]
- Cheon, K.S.; Nakatsuka, A.; Tasaki, K.; Kobayashi, N. Floral morphology and MADS gene expression in double-flowered Japanese evergreen azalea. Hortic. J. 2017, 86, 269–276. [Google Scholar] [CrossRef]
- Lin, Z.; Damaris, R.N.; Shi, T.; Li, J.; Yang, P. Transcriptomic analysis identifies the key genes involved in stamen petaloid in Lotus (Nelumbo nucifera). BMC Genom. 2018, 19, 554. [Google Scholar] [CrossRef]
- Mizukami, Y.; Ma, H. Separation of AG function in floral meristem determinacy from that in reproductive organ identity by expressing antisense AG RNA. Plant Mol. Biol. 1995, 28, 767–784. [Google Scholar] [CrossRef] [PubMed]
- Akita, Y.; Nakada, M.; Kanno, A. Effect of the expression level of an agamous-like gene on the petaloidy of stamens in the double-flowered lily, ‘elodie’. Sci. Hortic. 2011, 128, 48–53. [Google Scholar] [CrossRef]
- Chen, X. A MicroRNA as a translational repressor of apetala2 in arabidopsis flower development. Science 2004, 303, 2022–2025. [Google Scholar] [CrossRef] [PubMed]
- Jin, C.L.; Geng, H.T.; Qu, S.P.; Zhang, D.X.; Mo, X.J.; Li, F. AGAMOUS correlates with the semi-double flower trait in Carnation. Ornam. Plant Res. 2022, 2, 11. [Google Scholar] [CrossRef]
- Wu, Y.Q.; Tang, Y.; Zhao, D.Q.; Tao, J. Bioinformatics and tissue expression analysis of gene fragments related to petal development and formation in inner and outer petals of Paeonia suffruticosa. J. China Agric. Univ. 2017, 22, 53–63. (In Chinese) [Google Scholar]
- Tani, E.; Polidoros, A.; Flemetakis, E.; Stedel, C.; Kalloniati, C.; Demetriou, K.; Katinakis, P.; Tsaftaris, A.S. Characterization and expression analysis of AGAMOUS-like, SEEDSTICK-like, and SEPALLATA-like MADS-box genes in peach (Prunus persica) fruit. Plant Physiol. Biochem. 2009, 47, 690–700. [Google Scholar] [CrossRef] [PubMed]
- Salamah, A.; Rostina, I. Analysis of AGAMOUS gene expression in Hibiscus rosa-sinensis L. Single pink, crested peach, and double orange flowers. In International Conference on Mathematics and Natural Sciences; IOP Publishing: Bristol, UK, 2019; Volume 19, pp. 316–329. [Google Scholar]
- Xia, Y.; Shi, M.; Chen, W.; Hu, R.; Jing, D.; Wu, D.; Wang, S.; Li, Q.; Deng, H.; Guo, Q.; et al. Expression pattern and functional characterization of PISTILLATA ortholog associated with the formation of petaloid sepals in double-flower Eriobotrya japonica (Rosaceae). Front. Plant Sci. 2020, 10, 1685. [Google Scholar] [CrossRef]
- Galimba, K.D.; Tolkin, T.R.; Sullivan, A.M.; Melzer, R.; Theissen, G.; Di Stilio, V.S. Loss of deeply conserved C-class floral homeotic gene function and C-and E-class protein interaction in a double-flowered ranunculid mutant. Proc. Natl. Acad. Sci. USA 2012, 109, E2267–E2275. [Google Scholar] [CrossRef]
- Benedito, V.A.; Angenent, G.C.; Van Tuyl, J.M. Lilium longiflorum and molecular floral development: The ABCDE model. J. Exp. Bot. 2003, 55, 1391–1399. [Google Scholar] [CrossRef]
- Mizunoe, Y.; Kubota, S.; Kanno, A.; Ozaki, Y. Morphological variation and AGAMOUS-like gene expression in double flowers of Cyclamen persicum Mill. Hortic. J. 2015, 84, 140–147. [Google Scholar] [CrossRef]
- Li, H.; Song, S.; Wang, C.; Sun, H. Comparative transcriptome analysis reveals the molecular mechanism underlying lily double flowering. Sci. Hortic. 2022, 303, 111221. [Google Scholar] [CrossRef]
- Cardarelli, M.; Cecchetti, V. Auxin polar transport in stamen formation and development: How many actors? Front. Plant Sci. 2014, 5, 333. [Google Scholar] [CrossRef]
- Zhao, Y. Auxin biosynthesis: A simple two-step pathway converts tryptophan to indole-3-acetic acid in plants. Mol. Plant 2012, 5, 334–338. [Google Scholar] [CrossRef] [PubMed]
- Parry, G.; Estelle, M. Auxin receptors: A new role for F-Box proteins. Curr. Opin. Cell Biol. 2006, 18, 152–156. [Google Scholar] [CrossRef] [PubMed]
- Mockaitis, K.; Estelle, M. Auxin receptors and plant development: A new signaling paradigm. Annu. Rev. Cell Dev. Biol. 2008, 24, 55–80. [Google Scholar] [CrossRef]
- Woodward, A.W. Auxin. Regulation, action, and interaction. Ann. Botany 2005, 95, 707–735. [Google Scholar] [CrossRef]
- Song, S.; Qi, T.; Huang, H.; Xie, D. Regulation of stamen development by coordinated actions of Jasmonate, auxin, and gibberellin in Arabidopsis. Mol. Plant 2013, 6, 1065–1073. [Google Scholar] [CrossRef]
- Ellis, C.M.; Nagpal, P.; Young, J.C.; Hagen, G.; Guilfoyle, T.J.; Reed, J.W. Auxin response factor1andauxin response factor 2 regulate senescence and floral organ abscission in Arabidopsis thaliana. Development 2005, 132, 4563–4574. [Google Scholar] [CrossRef]
- Sessions, A.; Nemhauser, J.L.; McCall, A.; Roe, J.L.; Feldmann, K.A.; Zambryski, P.C. Ettin patterns the arabidopsis floral meristem and reproductive organs. Development 1997, 124, 4481–4491. [Google Scholar] [CrossRef]
- Huo, Y.; Yang, H.; Ding, W.; Huang, T.; Yuan, Z.; Zhu, Z. Combined transcriptome and proteome analysis provides insights into petaloidy in pomegranate. Plants 2023, 12, 2402. [Google Scholar] [CrossRef] [PubMed]
- Chen, J.W.; Li, Y.; Li, Y.H.; Li, Y.Q.; Wang, Y.; Jiang, C.Y.; Choisy, P.; Xu, T.; Cai, Y.M.; Pei, D.; et al. Auxin response factor 18–histone deacetylase 6 module regulates floral organ identity in Rose (Rosa hybrida). Plant Physiol. 2021, 186, 1074–1087. [Google Scholar] [CrossRef]
- Mallory, A.C.; Bartel, D.P.; Bartel, B. MicroRNA-directed regulation of arabidopsis auxin response factor17is essential for proper development and modulates expression of early auxin response genes. Plant Cell 2005, 17, 1360–1375. [Google Scholar] [CrossRef]
- Chua, L.; Shan, X.; Wang, J.; Peng, W.; Zhang, G.; Xie, D. Proteomics study of coi1-regulated proteins in arabidopsis flower. J. Integr. Plant Biol. 2010, 52, 410–419. [Google Scholar] [CrossRef] [PubMed]
- Mandaokar, A.; Thines, B.; Shin, B.; Markus Lange, B.; Choi, G.; Koo, Y.J.; Yoo, Y.J.; Choi, Y.D.; Choi, G.; Browse, J. Transcriptional regulators of stamen development in Arabidopsis identified by transcriptional profiling. Plant J. 2006, 46, 984–1008. [Google Scholar] [CrossRef]
- Brioudes, F.; Joly, C.; Szécsi, J.; Varaud, E.; Bendahmane, M. Jasmonate controls late development stages of petal growth in Arabidopsis thaliana. Plant J. 2010, 60, 1070–1080. [Google Scholar] [CrossRef] [PubMed]
- Griffiths, J.; Murase, K.; Rieu, I.; Zentella, R.; Zhang, Z.L.; Powers, S.J.; Gong, F.; Phillips, A.L.; Hedden, P.; Sun, T.P.; et al. Genetic characterization and functional analysis of the GID1 gibberellin receptors in Arabidopsis. Plant Cell 2006, 18, 3399–3414. [Google Scholar] [CrossRef] [PubMed]
- Cheng, H.; Song, S.; Xiao, L.; Soo, H.M.; Cheng, Z.; Xie, D.; Peng, J.R. Gibberellin acts through jasmonate to control the expression of MYB21, MYB24, and MYB57 to promote stamen filament growth in Arabidopsis. PLoS Genet. 2009, 5, e1000440. [Google Scholar] [CrossRef]
- Zhu, B.S.; Zhu, Y.X.; Zhang, Y.F.; Zhong, X.; Pan, K.Y.; Jiang, Y.; Wen, C.K.; Yang, Z.N.; Yao, X.Z. Ethylene activates the EIN2-EIN3/EIL1 signaling pathway in tapetum and disturbs anther development in Arabidopsis. Cells 2022, 11, 3177. [Google Scholar] [CrossRef]
- Liu, K.; Feng, S.; Jiang, Y.; Li, H.; Huang, S.; Liu, J.; Yuan, C. Identification and expression analysis of seven MADS-box genes from Annona squamosa. Biol. Plant. 2017, 61, 24–34. [Google Scholar] [CrossRef]
- Liao, M.; Chen, Z.; Wu, Y.; Yang, Q.; Zou, J.; Peng, Z.; Li, Y.; Liu, W.; Yang, Z.; Zhou, Y. Ethylene may be the key factor leading to the homologous transformation of stamens into pistils in three-pistil wheat. J. Plant Growth Regul. 2024, 43, 2265–2279. [Google Scholar] [CrossRef]
- Shu, X.; Lu, R.; Heslop-Harrison, P.; Schwarzacher, T.; Wang, Z.; Qin, Y.; Wang, N.; Zhang, F. Unraveling the evolutionary complexity of Lycoris: Insights into chromosomal variation, genome size, and phylogenetic relationships. Plant Divers. 2025, in press. [Google Scholar] [CrossRef]
Disclaimer/Publisher’s Note: The statements, opinions and data contained in all publications are solely those of the individual author(s) and contributor(s) and not of MDPI and/or the editor(s). MDPI and/or the editor(s) disclaim responsibility for any injury to people or property resulting from any ideas, methods, instructions or products referred to in the content. |
© 2025 by the authors. Licensee MDPI, Basel, Switzerland. This article is an open access article distributed under the terms and conditions of the Creative Commons Attribution (CC BY) license (https://creativecommons.org/licenses/by/4.0/).
Share and Cite
Wang, Z.; Xu, X.; Liu, C.; Zhang, F.; Shu, X.; Wang, N. Identification of Key Regulatory Genes Associated with Double-Petaled Phenotype in Lycoris longituba via Transcriptome Profiling. Horticulturae 2025, 11, 1156. https://doi.org/10.3390/horticulturae11101156
Wang Z, Xu X, Liu C, Zhang F, Shu X, Wang N. Identification of Key Regulatory Genes Associated with Double-Petaled Phenotype in Lycoris longituba via Transcriptome Profiling. Horticulturae. 2025; 11(10):1156. https://doi.org/10.3390/horticulturae11101156
Chicago/Turabian StyleWang, Zhong, Xiaoxiao Xu, Chuanqi Liu, Fengjiao Zhang, Xiaochun Shu, and Ning Wang. 2025. "Identification of Key Regulatory Genes Associated with Double-Petaled Phenotype in Lycoris longituba via Transcriptome Profiling" Horticulturae 11, no. 10: 1156. https://doi.org/10.3390/horticulturae11101156
APA StyleWang, Z., Xu, X., Liu, C., Zhang, F., Shu, X., & Wang, N. (2025). Identification of Key Regulatory Genes Associated with Double-Petaled Phenotype in Lycoris longituba via Transcriptome Profiling. Horticulturae, 11(10), 1156. https://doi.org/10.3390/horticulturae11101156