Sign in to use this feature.

Years

Between: -

Subjects

remove_circle_outline
remove_circle_outline
remove_circle_outline
remove_circle_outline
remove_circle_outline
remove_circle_outline
remove_circle_outline

Journals

Article Types

Countries / Regions

Search Results (197)

Search Parameters:
Keywords = anchorage independence

Order results
Result details
Results per page
Select all
Export citation of selected articles as:
15 pages, 5183 KB  
Article
Ring-Finger Protein 126 (RNF126) Promotes Anoikis Resistance and Peritoneal Colonization in Ovarian Cancer
by Anh Duc Vu, Shiori Mori, Kanako Akamatsu, Jun Nakayama and Takeharu Sakamoto
Int. J. Mol. Sci. 2025, 26(24), 12183; https://doi.org/10.3390/ijms262412183 - 18 Dec 2025
Viewed by 168
Abstract
Ovarian cancer (OC) represents the most lethal gynecologic malignancy because the majority of patients with OC are diagnosed at advanced stages with peritoneal colonization of OC cells owing to subtle and nonspecific nature of symptoms. Thus, peritoneal colonization-directed therapeutic approaches are urgently needed [...] Read more.
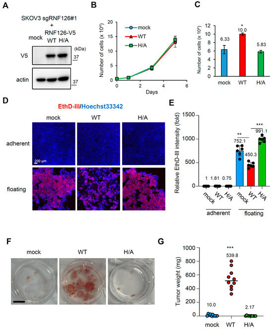
Ovarian cancer (OC) represents the most lethal gynecologic malignancy because the majority of patients with OC are diagnosed at advanced stages with peritoneal colonization of OC cells owing to subtle and nonspecific nature of symptoms. Thus, peritoneal colonization-directed therapeutic approaches are urgently needed for patients with advanced OC. Here, we investigated whether Ring-finger protein 126 (RNF126), an E3 ubiquitin ligase that is aberrantly upregulated in epithelial OC tissues, contributes to the peritoneal colonization of OC. RNF126-depleted OC cells showed comparable proliferation under normal culture conditions but displayed decreased growth under floating (anchorage-independent) conditions in vitro. Further analyses showed that RNF126 promoted anoikis resistance in vitro and increased peritoneal colonization in immunodeficient mice in a RING domain-dependent manner. Mechanistically, RNF126 activated the transcriptional factor NF-κB in OC cells under floating conditions in a RING domain-dependent manner, and this NF-κB activation was essential for anchorage-independent growth and peritoneal colonization of OC cells. Thus, RNF126 is a possible target for the prevention and/or therapy of peritoneally colonized OC. Full article
Show Figures

Figure 1

24 pages, 1409 KB  
Review
Temporary Anchorage Devices in Orthodontics: A Narrative Review of Biomechanical Foundations, Clinical Protocols, and Technological Advances
by Teodora Consuela Bungau, Ruxandra Cristina Marin, Adriana Țenț and Gabriela Ciavoi
Appl. Sci. 2025, 15(24), 13035; https://doi.org/10.3390/app152413035 - 10 Dec 2025
Viewed by 662
Abstract
Temporary anchorage devices (TADs) have become integral in contemporary orthodontic biomechanics, providing reliable skeletal anchorage independent of dental support or patient compliance. This narrative review synthesizes the current evidence regarding TADs classification, design parameters, biomechanical principles, clinical insertion protocols, complication management, and technological [...] Read more.
Temporary anchorage devices (TADs) have become integral in contemporary orthodontic biomechanics, providing reliable skeletal anchorage independent of dental support or patient compliance. This narrative review synthesizes the current evidence regarding TADs classification, design parameters, biomechanical principles, clinical insertion protocols, complication management, and technological innovations. We reviewed foundational literature and recent clinical studies with emphasis on factors affecting primary and secondary stability, including insertion torque, angulation, cortical bone characteristics, and soft-tissue considerations. Self-drilling techniques are generally preferred for maxillary sites, while pre-drilling remains indicated in dense mandibular bone to reduce thermal risk and torque overload. Clinical success is optimized when insertion torque is maintained between 5 and 10 N·cm and site-specific anatomy is respected. Reported survival rates exceed 85–95% when proper protocols are followed. While TADs are associated with relatively low complication rates, failures are usually early and linked to excessive torque, poor hygiene, or inflammation. New technologies such as cone-beam computed tomography-guided placement, 3D-printed surgical guides, and AI-based planning tools offer promising avenues for safer and more individualized treatment. In conclusion, TADs represent a predictable and versatile option for skeletal anchorage in orthodontics, provided that mechanical design, biological adaptation, and clinical handling are coherently integrated into patient-specific strategies. Full article
(This article belongs to the Special Issue Advances in Dental Materials, Instruments, and Their New Applications)
Show Figures

Figure 1

26 pages, 13454 KB  
Article
Effect of Rehabilitative Wall–Foundation Anchorage Types on the Seismic Behaviour of Weak Reinforced Concrete Frames
by Gunnur Yavuz and M. Yasar Kaltakci
Buildings 2025, 15(24), 4441; https://doi.org/10.3390/buildings15244441 - 9 Dec 2025
Viewed by 236
Abstract
Installing shear walls in a load-bearing system is one of the most rational, economical, and effective strengthening methods for improving a building system that is vulnerable to seismic effects. One of the most significant points to consider in a reinforced concrete building strengthened [...] Read more.
Installing shear walls in a load-bearing system is one of the most rational, economical, and effective strengthening methods for improving a building system that is vulnerable to seismic effects. One of the most significant points to consider in a reinforced concrete building strengthened with a shear wall is the sufficiency and reliability of anchorage elements in the shear wall–foundation joints, where significant bending moments will occur due to the impact of lateral loads. This study investigated the behaviour of different foundation anchorage methods, including internal anchorage (anchor bars) and external anchorage (steel angle and carbon-fibre-reinforced polymer (CFRP)) applied at the wall–foundation interface in retrofitted weak reinforced concrete frames, which were multi-span, multi-storey, lacking sufficient seismic detailing, and strengthened using wing-type shear walls, under quasi-static lateral loading. It was also aimed to determine the most effective anchorage method for improving the structural performance. A total of six undamaged, but seismically deficient, two-storey, two-span reinforced concrete frames were strengthened with added shear walls that incorporated different anchorage details at the shear wall–foundation joint. According to the test results, the addition of wing-shaped reinforced concrete rehabilitative walls significantly increased the lateral load-carrying capacity, lateral stiffness, and energy dissipation capacity of reinforced concrete frames with poor seismic behaviour. It was observed that additional strengthening was not required in the edge columns of frames with rehabilitative walls of a sufficient length, but that additional measures were required in the foundation anchors at the base of the strengthening wall due to the further increase in the rehabilitative wall capacity. Consequently, the most suitable shear wall foundation anchorage arrangement was achieved with test specimens where one internal anchor bar was used for each vertical shear reinforcement, independently of the shear wall length, and the development length was the highest. Full article
(This article belongs to the Section Building Structures)
Show Figures

Figure 1

38 pages, 1839 KB  
Systematic Review
Nanofeatured Titanium Surfaces for Dental Implants: A Systematic Evaluation of Osseointegration
by Cristina Maria Șerbănescu, Viorel Ștefan Perieanu, Mădălina Adriana Malița, Mihai David, Mihai Burlibașa, Andrei Vorovenci, Camelia Ionescu, Radu Cătălin Costea, Oana Eftene, Ruxandra Stănescu, Mircea Popescu, Florentina Căminișteanu and Liliana Burlibașa
Antibiotics 2025, 14(12), 1191; https://doi.org/10.3390/antibiotics14121191 - 22 Nov 2025
Viewed by 1030
Abstract
Background: Whether nanoengineered titanium surfaces confer superior implant stability beyond modern microrough controls remains uncertain. Methods: This systematic review followed PRISMA 2020 guidance: comprehensive multi-database searching with de-duplication; dual independent screening, full-text assessment, and standardized data extraction for predefined outcomes (implant stability quotient [...] Read more.
Background: Whether nanoengineered titanium surfaces confer superior implant stability beyond modern microrough controls remains uncertain. Methods: This systematic review followed PRISMA 2020 guidance: comprehensive multi-database searching with de-duplication; dual independent screening, full-text assessment, and standardized data extraction for predefined outcomes (implant stability quotient [ISQ], mechanical anchorage by removal/push-out/pull-out torque, and histologic bone-to-implant contact). Risk of bias was appraised with RoB 2 for randomized trials, ROBINS-I for non-randomized clinical studies, and CAMARADES (animal experimentation). The certainty of clinical evidence was summarized using GRADE. Results: Across animal models, nanoengineered surfaces consistently improved early osseointegration indices (higher removal torque and bone-to-implant contact at initial healing). In clinical comparative studies, nanoengineered implants showed modest, time-limited gains in early stability (ISQ) versus microrough titanium. By 3–6 months, between-group differences typically diminished, and no consistent advantages were demonstrated for survival or marginal bone outcomes at later follow-up. Methodologic heterogeneity (surface chemistries, timepoints, outcome definitions) and small clinical samples limited quantitative synthesis. Overall, risk-of-bias concerns ranged from some concerns to high in non-randomized studies; the certainty of clinical evidence was low. Conclusions: Nanofeatured titanium surfaces improve early osseointegration but do not demonstrate a consistent long-term advantage over modern microrough implants. Current evidence supports an early osseointegration benefit without clear long-term clinical advantage over contemporary microrough implants. Adequately powered, head-to-head trials with standardized stability endpoints and ≥12-month follow-up are needed to determine whether early gains translate into patient-important outcomes. Full article
Show Figures

Figure 1

20 pages, 4851 KB  
Article
Mechanical Behaviour of Leeward Lateral Roots During Tree Overturning
by Xingyu Zhang, Jonathan Knappett, Tian Zhang, Zhiwen Zheng, Teng Liang, Shitang Ke, Matteo Ciantia and Anthony Leung
Forests 2025, 16(11), 1692; https://doi.org/10.3390/f16111692 - 6 Nov 2025
Cited by 1 | Viewed by 389
Abstract
The overturning resistance of trees under lateral loads depends on the interaction between their root system and the surrounding soil, with leeward lateral roots being particularly important. This study presents a parametric investigation into the behaviour of leeward lateral roots during tree overturning [...] Read more.
The overturning resistance of trees under lateral loads depends on the interaction between their root system and the surrounding soil, with leeward lateral roots being particularly important. This study presents a parametric investigation into the behaviour of leeward lateral roots during tree overturning using the finite element method (FEM) based on a beam-on-nonlinear-Winkler-foundation (BNWF) approach. The model efficiently simulates large root–soil deformations using non-linear p-y connectors, the properties of which were calibrated against 2D plane-strain continuum FEM simulations and validated against analytical solutions for pipeline bearing capacity (an analogous problem). Simulations varied in root diameter, length, and material properties. A critical root length was identified, beyond which further increases in length do not enhance the root’s contribution to tree moment capacity, defining an optimal root length for peak resistance. The study further demonstrates that moment capacity is profoundly more sensitive to root diameter than to length. Initial rotational stiffness, which is highly relevant to non-destructive field-based winching tests, was also found to be primarily controlled by diameter and independent of length for most practical cases. A direct comparison between leeward and windward roots under specified rotation conditions confirmed the greater mechanical contribution of leeward roots to anchorage, which is consistent with field observations. Full article
(This article belongs to the Section Forest Ecology and Management)
Show Figures

Figure 1

23 pages, 3564 KB  
Article
Honokiol Inhibits Colorectal Cancer Cell Growth: Involvement of Hsp27 as a Molecular Target
by Youngbin Kim, Hyeon Du Jang, Da Hyeon An, Hyun Seo Lee, Hong-Gyum Kim and Sun Eun Choi
Curr. Issues Mol. Biol. 2025, 47(11), 921; https://doi.org/10.3390/cimb47110921 - 5 Nov 2025
Viewed by 610
Abstract
Background/Objectives: Honokiol (HK), a bioactive phenolic compound, exhibits significant anti-cancer properties. This study aimed to investigate the anti-cancer effects of HK in colorectal cancer (CRC) cells by focusing on its direct interaction with heat shock protein 27 (Hsp27) as a molecular target, and [...] Read more.
Background/Objectives: Honokiol (HK), a bioactive phenolic compound, exhibits significant anti-cancer properties. This study aimed to investigate the anti-cancer effects of HK in colorectal cancer (CRC) cells by focusing on its direct interaction with heat shock protein 27 (Hsp27) as a molecular target, and to elucidate the underlying mechanisms involved. Methods: HK was isolated via silica/ODS chromatography. Anchorage-independent growth of CRC cells was quantified using a soft agar assay with increasing HK concentrations. Apoptosis and cell cycle were analyzed by flow cytometry, and cell viability by MTS assay. Hsp27 binding to HK was validated by pull-down assay with HK-conjugated Sepharose 4B beads. Hsp27 knockdown was performed using lentiviral shRNA in CRC cells. Molecular docking of HK-Hsp27 interaction employed Schrödinger Suite 2016. Protein expressions, including chaperone and apoptotic proteins, were evaluated by Western blotting. Results: HK dose-dependently suppressed anchorage-independent growth of CRC cells and induced G0/G1 arrest. It triggered apoptosis through cytochrome c release, PARP cleavage, and Bcl-2 downregulation. HK directly bound to the α-crystallin domain of Hsp27 at Asn102 and His103 residues, confirmed by computational molecular docking and site-directed mutagenesis. Hsp27 knockdown in CRC cells dramatically reduced anchorage-independent growth. HK markedly decreased Hsp27 protein levels while having less effect on other heat shock proteins in CRC cells. Conclusions: HK exerts anti-cancer effects in CRC cells, associated with Hsp27 inhibition, resulting in suppressed cell growth and increased apoptosis. This interaction between HK and Hsp27 may support a mechanistic foundation supporting the potential utility of HK as a natural therapeutic agent for CRC. Full article
Show Figures

Figure 1

14 pages, 3778 KB  
Article
Dynamics of a Long Payload Transported by Two Bridge Cranes
by Błażej Witkowski
Appl. Sci. 2025, 15(21), 11781; https://doi.org/10.3390/app152111781 - 5 Nov 2025
Viewed by 289
Abstract
In this paper, the dynamics of long payload transportation via two bridge cranes in three dimensions is studied. The position of the cranes is known, and it is used as a kinematic coercion. Using the independent variables, equations of motion are derived. Two [...] Read more.
In this paper, the dynamics of long payload transportation via two bridge cranes in three dimensions is studied. The position of the cranes is known, and it is used as a kinematic coercion. Using the independent variables, equations of motion are derived. Two types of crane motion are considered: the Cubic Spline Trajectory (CST) and the trapezoidal one. Numerical simulations are compared with experimental results from the literature on the long payload moving in one plane. Qualitatively similar results were obtained. The anti-swing control is verified and compared with each function of the motion. The difference between the distance of the cranes’ bridge and payload’s anchorage length is considered. It does not reveal any relevant improvement of the anti-swing cargo control. The considered model can be used in the anti-swing wind excitation control system in future work. Also, this work can be used to investigate the energy harvesting system in long payload transportation. Full article
(This article belongs to the Section Mechanical Engineering)
Show Figures

Figure 1

25 pages, 6572 KB  
Article
DLC-Organized Tower Base Forces and Moments for the IEA-15 MW on a Jack-up-Type Support (K-Wind): Integrated Analyses and Cross-Code Verification
by Jin-Young Sung, Chan-Il Park, Min-Yong Shin, Hyeok-Jun Koh and Ji-Su Lim
J. Mar. Sci. Eng. 2025, 13(11), 2077; https://doi.org/10.3390/jmse13112077 - 31 Oct 2025
Viewed by 537
Abstract
Offshore wind turbines are rapidly scaling in size, which amplifies the need for credible integrated load analyses that consistently resolve the coupled dynamics among rotor–nacelle–tower systems and their support substructures. This study presents a comprehensive ultimate limit state (ULS) load assessment for a [...] Read more.
Offshore wind turbines are rapidly scaling in size, which amplifies the need for credible integrated load analyses that consistently resolve the coupled dynamics among rotor–nacelle–tower systems and their support substructures. This study presents a comprehensive ultimate limit state (ULS) load assessment for a fixed jack-up-type substructure (hereafter referred to as K-wind) coupled with the IEA 15 MW reference wind turbine. Unlike conventional monopile or jacket configurations, the K-wind concept adopts a self-installable triangular jack-up foundation with spudcan anchorage, enabling efficient transport, rapid deployment, and structural reusability. Yet such a configuration has never been systematically analyzed through full aero-hydro-servo-elastic coupling before. Hence, this work represents the first integrated load analysis ever reported for a jack-up-type offshore wind substructure, addressing both its unique load-transfer behavior and its viability for multi-MW-class turbines. To ensure numerical robustness and cross-code reproducibility, steady-state verifications were performed under constant-wind benchmarks, followed by time-domain simulations of standard prescribed Design Load Case (DLC), encompassing power-producing extreme turbulence, coherent gusts with directional change, and parked/idling directional sweeps. The analyses were independently executed using two industry-validated solvers (Deeplines Wind v5.8.5 and OrcaFlex v11.5e), allowing direct solver-to-solver comparison and establishing confidence in the obtained dynamic responses. Loads were extracted at the transition-piece reference point in a global coordinate frame, and six key components (Fx, Fy, Fz, Mx, My, and Mz) were processed into seed-averaged signed envelopes for systematic ULS evaluation. Beyond its methodological completeness, the present study introduces a validated framework for analyzing next-generation jack-up-type foundations for offshore wind turbines, establishing a new reference point for integrated load assessments that can accelerate the industrial adoption of modular and re-deployable support structures such as K-wind. Full article
Show Figures

Figure 1

15 pages, 7558 KB  
Article
Reversible Upregulation of the Senescence-Associated Beta-Galactosidase Marker Induced by Cell Detachment in Cancer Cells
by Nina Semenova, Juan Sebastian Yakisich, Robyn Ascue, Anand K. V. Iyer and Neelam Azad
Cells 2025, 14(21), 1667; https://doi.org/10.3390/cells14211667 - 24 Oct 2025
Viewed by 867
Abstract
During metastasis, cancer cells detach from the primary tumor, and the floating cells enter the circulation and reattach in distant organs. Floating cells are highly chemoresistant to anticancer drugs, but the underlying mechanisms are poorly understood. We hypothesized that floating cells transition into [...] Read more.
During metastasis, cancer cells detach from the primary tumor, and the floating cells enter the circulation and reattach in distant organs. Floating cells are highly chemoresistant to anticancer drugs, but the underlying mechanisms are poorly understood. We hypothesized that floating cells transition into a quiescent/senescent (Q/S) state. Using human lung carcinoma H460 and H23, human prostate adenocarcinoma PC3, and human breast adenocarcinoma MDA-MB-231 cells, we found (1) a progressive increase in activity of β-galactosidase (β-Gal), a marker associated with Q/S cells, (2) a transition to a non-proliferative state while growing under anchorage-independent conditions, and (3) upon reattachment, the β-Gal activity returned to the basal level and cells resumed proliferation. Similar experiments were performed in parallel with cells treated with etoposide (Eto), a well-known inductor of senescence. Eto-untreated floating cells resumed proliferation faster and showed a quicker decrease in β-Gal activity compared to Eto-induced senescent cells. We conclude that cell detachment per se triggers a reversible (plastic) increase in β-Gal. Our findings provide a partial explanation for chemoresistance under anchorage-independent conditions and a new target to eliminate highly resistant floating cells. Ultimately, eliminating Q/S floating cells may prevent or reduce metastasis. Full article
(This article belongs to the Section Cellular Aging)
Show Figures

Figure 1

17 pages, 3434 KB  
Article
Ebselen Suppresses Breast Cancer Tumorigenesis by Inhibiting YTHDF1-Mediated c-Fos Expression
by Arathy Vasukutty, Poshan Yugal Bhattarai and Hong Seok Choi
Int. J. Mol. Sci. 2025, 26(19), 9416; https://doi.org/10.3390/ijms26199416 - 26 Sep 2025
Viewed by 745
Abstract
YTHDF1, an N6-methyladenosine (m6A)-binding protein, plays a key role in breast cancer progression, yet its therapeutic targeting remains underexplored. In this study, we investigated the anticancer effects of the novel YTHDF1 inhibitor ebselen in breast cancer cells. Ebselen treatment reduced cell [...] Read more.
YTHDF1, an N6-methyladenosine (m6A)-binding protein, plays a key role in breast cancer progression, yet its therapeutic targeting remains underexplored. In this study, we investigated the anticancer effects of the novel YTHDF1 inhibitor ebselen in breast cancer cells. Ebselen treatment reduced cell viability in a dose-dependent manner and induced apoptosis, as demonstrated by Annexin V staining, Sub-G1 accumulation, and DNA fragmentation. Consistently, ebselen increased reactive oxygen species (ROS) production and impaired autophagy induction. Mechanistically, ebselen impaired YTHDF1-mediated stabilization and translation of FOS mRNA, leading to decreased c-Fos expression. In addition, ebselen suppressed anchorage-independent growth in vitro and significantly reduced tumor growth in an orthotopic mouse model. These findings highlight YTHDF1 as a promising therapeutic target and support ebselen as a potential small-molecule inhibitor for breast cancer treatment. Full article
(This article belongs to the Special Issue Ongoing Anticancer Agents)
Show Figures

Figure 1

20 pages, 3832 KB  
Article
BRG1 Loss Is Frequent in Lung Cancer and Transforms Lung Epithelial Cells via Transcriptional and Epigenetic Reprograming
by Mathewos Tessema, Christin M. Yingling, Loryn M. Phillips, Kieu Do, Maria A. Picchi, Randy Willink and Steven A. Belinsky
Cancers 2025, 17(18), 3092; https://doi.org/10.3390/cancers17183092 - 22 Sep 2025
Viewed by 1460
Abstract
Background/Objectives: The BRG1 loss-of-function (LOF) mutation is found in ~10% of non-small cell lung cancer (NSCLC) cases, but its role in lung tumorigenesis is unclear and so it is investigated in this study. Methods: BRG1-knockout (KO) lines were generated from various non-malignant, pre-malignant, [...] Read more.
Background/Objectives: The BRG1 loss-of-function (LOF) mutation is found in ~10% of non-small cell lung cancer (NSCLC) cases, but its role in lung tumorigenesis is unclear and so it is investigated in this study. Methods: BRG1-knockout (KO) lines were generated from various non-malignant, pre-malignant, and malignant human lung epithelium-derived cell lines using CRISPR. The effects of BRG1-KO on cell growth, the transcriptome, the methylome, and epigenetic therapy were compared with those of wild-type (BRG1-WT) isogenic controls using standard in vitro and in vivo assays. Results: The BRG1 protein was expressed in all non-/pre-malignant lung epithelial cells but lost in 47% (14/30) of NSCLC cell lines. BRG1-KO and cigarette smoke (CS) exposure individually transformed human bronchial epithelial cell lines (HBECs), as evidenced by anchorage-independent growth. BRG1-KO and CS produced additive to synergistic effects on sensitivity to transformation that differed across HBECs. RNA-seq analysis revealed that BRG1-KO significantly changed the expression of over 8500 genes on average, impacting lung development, function, damage repair, and cancer pathways, including axonal guidance, pulmonary wound healing, and epithelial-to-mesenchymal transition (EMT). BRG1-KO also led to the hypermethylation of >47,000 promoter CpGs within ~9500 genes on average in different HBECs, including silencing of epithelial genes involved in EMT and tumor suppressor genes. BRG1-KO also moderately increased the in vitro and in vivo sensitivity of NSCLC cells to some epigenetic drugs. Conclusions: BRG1-LOF is frequent in NSCLC; can drive the transformation of lung epithelial cells such that they acquire properties of pre-malignant cells, indicating a potential role in lung cancer initiation; and sensitizes lung tumors to epigenetic therapy. Full article
(This article belongs to the Section Molecular Cancer Biology)
Show Figures

Figure 1

13 pages, 2759 KB  
Article
A Novel Serum-Based Bioassay for Quantification of Cancer-Associated Transformation Activity: A Case–Control and Animal Study
by Aye Aye Khine, Hsuan-Shun Huang, Pao-Chu Chen, Chun-Shuo Hsu, Ying-Hsi Chen, Sung-Chao Chu and Tang-Yuan Chu
Diagnostics 2025, 15(15), 1975; https://doi.org/10.3390/diagnostics15151975 - 6 Aug 2025
Viewed by 1193
Abstract
Background/Objectives: The detection of ovarian cancer remains challenging due to the lack of reliable serum biomarkers that reflect malignant transformation rather than mere tumor presence. We developed a novel biotest using an immortalized human fallopian tube epithelial cell line (TY), which exhibits [...] Read more.
Background/Objectives: The detection of ovarian cancer remains challenging due to the lack of reliable serum biomarkers that reflect malignant transformation rather than mere tumor presence. We developed a novel biotest using an immortalized human fallopian tube epithelial cell line (TY), which exhibits anchorage-independent growth (AIG) in response to cancer-associated serum factors. Methods: Sera from ovarian and breast cancer patients, non-cancer controls, and ID8 ovarian cancer-bearing mice were tested for AIG-promoting activity in TY cells. Results: TY cells (passage 96) effectively distinguished cancer sera from controls (68.50 ± 2.12 vs. 17.50 ± 3.54 colonies, p < 0.01) and correlated with serum CA125 levels (r = 0.73, p = 0.03) in ovarian cancer patients. Receiver operating characteristic (ROC) analysis showed high diagnostic accuracy (AUC = 0.85, cutoff: 23.75 colonies). The AIG-promoting activity was mediated by HGF/c-MET and IGF/IGF-1R signaling, as inhibition of these pathways reduced phosphorylation and AIG. In an ID8 mouse ovarian cancer model, TY-AIG colonies strongly correlated with tumor burden (r = 0.95, p < 0.01). Conclusions: Our findings demonstrate that the TY cell-based AIG assay is a sensitive and specific biotest for detecting ovarian cancer and potentially other malignancies, leveraging the fundamental hallmark of malignant transformation. Full article
(This article belongs to the Special Issue New Insights into the Diagnosis of Gynecological Diseases)
Show Figures

Figure 1

27 pages, 2356 KB  
Article
Exploring the Anticancer Activity of Artocarpus heterophyllus Leaves: Selective Effects on Triple-Negative Breast Cancer and HPV16-Positive Tumorigenic Cells
by Ariana Cabrera-Licona, Gustavo A. Hernández-Fuentes, Oscar F. Beas-Guzmán, Alejandra E. Hernández-Rangel, Janet Diaz-Martinez, Osval A. Montesinos-López, José Guzmán-Esquivel, Víctor H. Cervantes-Kardasch, Mario Ramírez-Flores, Alejandrina Rodriguez-Hernandez, Erika R. González-Espinosa, Ana B. Castellanos-Gutiérrez, Francisco Orozco-Ramos, Valery Melnikov and Iván Delgado-Enciso
Life 2025, 15(7), 1090; https://doi.org/10.3390/life15071090 - 11 Jul 2025
Viewed by 2010
Abstract
Artocarpus heterophyllus (jackfruit) is widely distributed in subtropical and tropical regions, and some phytochemicals isolated from this species have demonstrated anti-proliferative effects. However, its impact on triple-negative breast cancer (TNBC) and HPV-related cervical cancer models remains unclear. This study evaluated the phytochemical profile [...] Read more.
Artocarpus heterophyllus (jackfruit) is widely distributed in subtropical and tropical regions, and some phytochemicals isolated from this species have demonstrated anti-proliferative effects. However, its impact on triple-negative breast cancer (TNBC) and HPV-related cervical cancer models remains unclear. This study evaluated the phytochemical profile and anticancer activity of an ethanolic extract from A. heterophyllus leaves (AHEE) in the TNBC cell line MDA-MB-231 and in the HPV-16+ murine cancer cell line TC-1. Phytochemical screening and spectroscopic analyses (UV-Vis, IR, 1H, and 13C NMR) revealed the presence of tannins, alkaloids, steroids, coumarins, and flavone-type flavonoids, with a total phenolic content of 3.34 µg GAE/mg and flavonoid content of 0.44 mg QE/g extract. In 2D cultures, AHEE reduced cell viability by 49% in TC-1 and 24% in MDA-MB-231 at 300 µg/mL, inhibited colony formation and migration in TC-1, and impaired survival but not migration in MDA-MB-231. In 3D cultures, 250 µg/mL inhibited proliferation, migration, and anchorage-independent growth in both cell lines. Furthermore, the combination of AHEE with one-fifth of the IC50 of doxorubicin or cisplatin produces an effect comparable to that observed with the full IC50 of these drugs. These findings suggest that AHEE possesses anticancer activity with cell-type-specific effects and highlight its potential as an adjuvant therapy. Further studies are warranted to elucidate its mechanisms of action. Full article
Show Figures

Figure 1

27 pages, 4919 KB  
Article
Antitumor Activity of Isalpinin from Paphiopedilum dianthum on Non-Small Cell Lung Cancer Cell Lines
by Phisit Pouyfung, Nonthalert Lertnitikul, Hua Bai, Achitphol Chookaew, Varisa Pongrakhananon, Piriya Chonsut and Suwichak Chaisit
Molecules 2025, 30(13), 2762; https://doi.org/10.3390/molecules30132762 - 27 Jun 2025
Viewed by 1203
Abstract
Lung cancer is a leading cause of cancer-related deaths globally, with current treatments having significant limitations, including drug resistance, metastasis, and tumor heterogeneity. This study investigated the anticancer potential of isalpinin, a flavonoid isolated from Paphiopedilum dianthum, against non-small cell lung cancer (NSCLC) [...] Read more.
Lung cancer is a leading cause of cancer-related deaths globally, with current treatments having significant limitations, including drug resistance, metastasis, and tumor heterogeneity. This study investigated the anticancer potential of isalpinin, a flavonoid isolated from Paphiopedilum dianthum, against non-small cell lung cancer (NSCLC) cell lines A549, H23, and H460. Isalpinin significantly inhibited NSCLC cell viability in a dose- and time-dependent manner; H23 and H460 cells showed greater sensitivity (IC50 a ~ 44 μM at 48 h) compared to A549 cells (IC50 82 μM). Isalpinin suppressed proliferation, migration, and anchorage-independent growth, particularly in H23/H460 cells. Mechanistically, it induced apoptosis via increased ROS production and Bcl-2 downregulation, particularly in H23 and H460 cells. In a molecular docking analysis, isalpinin was found to directly bind to the ATP-binding pocket of AKT1, as confirmed by reduced Akt/GSK3β phosphorylation. These results suggest that isalpinin showed a potent multi-target natural compound against NSCLC that disrupts the key hallmarks of malignancy and pro-survival signaling. However, its subtype-specific efficacy warrants further in vivo studies and an investigation of combinatorial therapeutic approaches to elucidate its clinical potential. Full article
Show Figures

Graphical abstract

16 pages, 76646 KB  
Article
Cytokinesis in Suspension: A Distinctive Trait of Mesenchymal Stem Cells
by Bhavna Rani, Hong Qian and Staffan Johansson
Cells 2025, 14(12), 932; https://doi.org/10.3390/cells14120932 - 19 Jun 2025
Cited by 1 | Viewed by 948
Abstract
Mesenchymal stem cells (MSCs) have a broad clinical potential, but their selection and expansion on plastic cause unknown purity and phenotypic alterations, reducing therapy efficiency. Furthermore, their behavior in non-adherent conditions during systemic transplantation remains poorly understood. The sphere formation from single cells [...] Read more.
Mesenchymal stem cells (MSCs) have a broad clinical potential, but their selection and expansion on plastic cause unknown purity and phenotypic alterations, reducing therapy efficiency. Furthermore, their behavior in non-adherent conditions during systemic transplantation remains poorly understood. The sphere formation from single cells is commonly used to assess stemness, but MSCs lack this ability, raising questions about their anchorage dependence for proliferation. We investigated whether bone marrow-derived MSCs can complete cytokinesis in non-adherent environments. Primary human and mouse bone marrow-derived MSCs were synchronized in early mitosis using nocodazole and were cultured on soft, rigid, or non-adherent surfaces. Both human and mouse MSCs displayed an ALIX (abscission licensor) recruitment to the midbody 40–90 min post-nocodazole release, regardless of the substrate adherence. Cells maintained for 4hr in the suspension remained viable, and daughter cells rapidly migrated apart upon the re-adhesion to fibronectin-coated surfaces, demonstrating cytokinesis completion in suspension. These findings distinguish MSCs from fibroblasts (which require adhesion for division), provide a more general stemness feature, and suggest that adhesion-independent cytokinesis is a trait relevant to the post-transplantation survival and tissue homing. This property may offer strategies to expand MSCs with an improved purity and functionality and to enhance engraftment by leveraging cell cycle manipulation to promote an early extracellular matrix deposition at target sites. Full article
(This article belongs to the Section Stem Cells)
Show Figures

Figure 1

Back to TopTop