Sign in to use this feature.

Years

Between: -

Subjects

remove_circle_outline
remove_circle_outline
remove_circle_outline
remove_circle_outline
remove_circle_outline
remove_circle_outline
remove_circle_outline
remove_circle_outline
remove_circle_outline

Journals

remove_circle_outline
remove_circle_outline
remove_circle_outline
remove_circle_outline
remove_circle_outline
remove_circle_outline
remove_circle_outline
remove_circle_outline

Article Types

Countries / Regions

remove_circle_outline
remove_circle_outline
remove_circle_outline
remove_circle_outline

Search Results (509)

Search Parameters:
Keywords = advanced driver assistant systems

Order results
Result details
Results per page
Select all
Export citation of selected articles as:
28 pages, 4264 KB  
Article
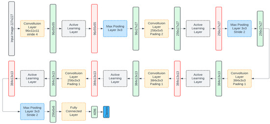
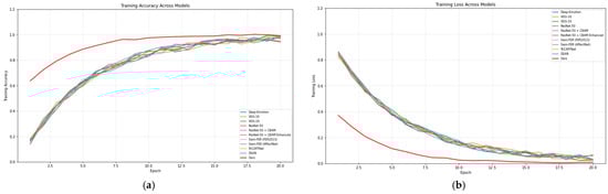
An Active Learning and Deep Attention Framework for Robust Driver Emotion Recognition
by Bashar Sami Nayyef Al-dabbagh, Agapito Ledezma Espino and Araceli Sanchis de Miguel
Algorithms 2025, 18(10), 669; https://doi.org/10.3390/a18100669 - 21 Oct 2025
Abstract
Driver emotion recognition is vital for intelligent driver assistance systems, where the accurate detection of emotional states enhances both safety and user experience. Current approaches, however, require extensive labeled datasets, perform poorly under real-world conditions, and degrade with class imbalance. To overcome these [...] Read more.
Driver emotion recognition is vital for intelligent driver assistance systems, where the accurate detection of emotional states enhances both safety and user experience. Current approaches, however, require extensive labeled datasets, perform poorly under real-world conditions, and degrade with class imbalance. To overcome these challenges, we propose the Active Learning and Deep Attention Mechanism (ALDAM) framework. ALDAM introduces three key innovations: (1) an active learning cycle that reduces labeling effort by ~40%; (2) a weighted-cluster loss that mitigates class imbalance; and (3) a deep attention mechanism that strengthens feature selection under occlusion, pose variation, and illumination changes. Evaluated on four benchmark datasets (FER-2013, AffectNet, CK+, and EMOTIC), ALDAM achieves an average accuracy of 97.58%, F1-score of 98.64%, and AUC of 98.76% surpassing CNN-based models and advanced baselines such as SE-ResNet-50. These results establish ALDAM as a robust and efficient solution for real-time driver emotion recognition. Full article
Show Figures

Figure 1

17 pages, 1373 KB  
Article
TOXOS: Spinning Up Nonlinearity in On-Vehicle Inference with a RISC-V CORDIC Coprocessor
by Luigi Giuffrida, Guido Masera and Maurizio Martina
Technologies 2025, 13(10), 479; https://doi.org/10.3390/technologies13100479 - 21 Oct 2025
Abstract
The rapid advancement of artificial intelligence in automotive applications, particularly in Advanced Driver-Assistance Systems (ADAS) and smart battery management on electric vehicles, increases the demand for efficient near-sensor processing. While the problem of linear algebra in machine learning is well-addressed by existing accelerators, [...] Read more.
The rapid advancement of artificial intelligence in automotive applications, particularly in Advanced Driver-Assistance Systems (ADAS) and smart battery management on electric vehicles, increases the demand for efficient near-sensor processing. While the problem of linear algebra in machine learning is well-addressed by existing accelerators, the computation of nonlinear activation functions is usually delegated to the host CPU, resulting in energy inefficiency and high computational costs. This paper introduces TOXOS, a RISC-V-compliant coprocessor designed to address this challenge. TOXOS implements the COordinateRotation DIgital Computer (CORDIC) algorithm to efficiently compute nonlinear functions. Taking advantage of RISC-V modularity and extendability, TOXOS seamlessly integrates with existing computing architectures. The coprocessor’s configurability enables fine-tuning of the area-performance tradeoff by adjusting the internal parallelism, the CORDIC iteration count, and the overall latency. Our implementation on a 65nm technology demonstrates a significant improvement over CPU-based solutions, showcasing a considerable speedup compared to the glibc implementation of nonlinear functions. To validate TOXOS’s real-world impact, we integrated TOXOS in an actual RISC-V microcontroller targeting the on-vehicle execution of machine learning models. This work addresses a critical gap in transcendental function computation for AI, enabling real-time decision-making for autonomous driving systems, maintaining the power efficiency crucial for electric vehicles. Full article
(This article belongs to the Section Manufacturing Technology)
Show Figures

Figure 1

33 pages, 66840 KB  
Article
VR Human-Centric Winter Lane Detection: Performance and Driving Experience Evaluation
by Tatiana Ortegon-Sarmiento, Patricia Paderewski, Sousso Kelouwani, Francisco Gutierrez-Vela and Alvaro Uribe-Quevedo
Sensors 2025, 25(20), 6312; https://doi.org/10.3390/s25206312 - 12 Oct 2025
Viewed by 378
Abstract
Driving in snowy conditions challenges both human drivers and autonomous systems. Snowfall and ice accumulation impair vehicle control and affect driver perception and performance. Road markings are often obscured, forcing drivers to rely on intuition and memory to stay in their lane, which [...] Read more.
Driving in snowy conditions challenges both human drivers and autonomous systems. Snowfall and ice accumulation impair vehicle control and affect driver perception and performance. Road markings are often obscured, forcing drivers to rely on intuition and memory to stay in their lane, which can lead to encroachment into adjacent lanes or sidewalks. Current lane detectors assist in lane keeping, but their performance is compromised by visual disturbances such as ice reflection, snowflake movement, fog, and snow cover. Furthermore, testing these systems with users on actual snowy roads involves risks to driver safety, equipment integrity, and ethical compliance. This study presents a low-cost virtual reality simulation for evaluating winter lane detection in controlled and safe conditions from a human-in-the-loop perspective. Participants drove in a simulated snowy scenario with and without the detector while quantitative and qualitative variables were monitored. Results showed a 49.9% reduction in unintentional lane departures with the detector and significantly improved user experience, as measured by the UEQ-S (p = 0.023, Cohen’s d = 0.72). Participants also reported higher perceived safety, situational awareness, and confidence. These findings highlight the potential of vision-based lane detection systems adapted to winter environments and demonstrate the value of immersive simulations for user-centered testing of ADASs. Full article
(This article belongs to the Topic Extended Reality: Models and Applications)
Show Figures

Figure 1

16 pages, 3235 KB  
Article
Delay-Compensated Lane-Coordinate Vehicle State Estimation Using Low-Cost Sensors
by Minsu Kim, Weonmo Kang and Changsun Ahn
Sensors 2025, 25(19), 6251; https://doi.org/10.3390/s25196251 - 9 Oct 2025
Viewed by 441
Abstract
Accurate vehicle state estimation in a lane coordinate system is essential for safe and reliable operation of Advanced Driver Assistance Systems (ADASs) and autonomous driving. However, achieving robust lane-based state estimation using only low-cost sensors, such as a camera, an IMU, and a [...] Read more.
Accurate vehicle state estimation in a lane coordinate system is essential for safe and reliable operation of Advanced Driver Assistance Systems (ADASs) and autonomous driving. However, achieving robust lane-based state estimation using only low-cost sensors, such as a camera, an IMU, and a steering angle sensor, remains challenging due to the complexity of vehicle dynamics and the inherent signal delays in vision systems. This paper presents a lane-coordinate-based vehicle state estimator that addresses these challenges by combining a vehicle dynamics-based bicycle model with an Extended Kalman Filter (EKF) and a signal delay compensation algorithm. The estimator performs real-time estimation of lateral position, lateral velocity, and heading angle, including the unmeasurable lateral velocity about the lane, by predicting the vehicle’s state evolution during camera processing delays. A computationally efficient camera processing pipeline, incorporating lane segmentation via a pre-trained network and lane-based state extraction, is implemented to support practical applications. Validation using real vehicle driving data on straight and curved roads demonstrates that the proposed estimator provides continuous, high-accuracy, and delay-compensated lane-coordinate-based vehicle states. Compared to conventional camera-only methods and estimators without delay compensation, the proposed approach significantly reduces estimation errors and phase lag, enabling the reliable and real-time acquisition of vehicle-state information critical for ADAS and autonomous driving applications. Full article
(This article belongs to the Special Issue Applications of Machine Learning in Automotive Engineering)
Show Figures

Figure 1

17 pages, 1033 KB  
Review
Towards Carbon-Neutral Hydrogen: Integrating Methane Pyrolysis with Geothermal Energy
by Ayann Tiam, Marshall Watson and Talal Gamadi
Processes 2025, 13(10), 3195; https://doi.org/10.3390/pr13103195 - 8 Oct 2025
Viewed by 351
Abstract
Methane pyrolysis produces hydrogen (H2) with solid carbon black as a co-product, eliminating direct CO2 emissions and enabling a low-carbon supply when combined with renewable or low-carbon heat sources. In this study, we propose a hybrid geothermal pyrolysis configuration in [...] Read more.
Methane pyrolysis produces hydrogen (H2) with solid carbon black as a co-product, eliminating direct CO2 emissions and enabling a low-carbon supply when combined with renewable or low-carbon heat sources. In this study, we propose a hybrid geothermal pyrolysis configuration in which an enhanced geothermal system (EGS) provides base-load preheating and isothermal holding, while either electrical or solar–thermal input supplies the final temperature rise to the catalytic set-point. The work addresses four main objectives: (i) integrating field-scale geothermal operating envelopes to define heat-integration targets and duty splits; (ii) assessing scalability through high-pressure reactor design, thermal management, and carbon separation strategies that preserve co-product value; (iii) developing a techno-economic analysis (TEA) framework that lists CAPEX and OPEX, incorporates carbon pricing and credits, and evaluates dual-product economics for hydrogen and carbon black; and (iv) reorganizing state-of-the-art advances chronologically, linking molten media demonstrations, catalyst development, and integration studies. The process synthesis shows that allocating geothermal heat to the largest heat-capacity streams (feed, recycle, and melt/salt hold) reduces electric top-up demand and stabilizes reactor operation, thereby mitigating coking, sintering, and broad particle size distributions. High-pressure operation improves the hydrogen yield and equipment compactness, but it also requires corrosion-resistant materials and careful thermal-stress management. The TEA indicates that the levelized cost of hydrogen is primarily influenced by two factors: (a) electric duty and the carbon intensity of power, and (b) the achievable price and specifications of the carbon co-product. Secondary drivers include the methane price, geothermal capacity factor, and overall conversion and selectivity. Overall, geothermal-assisted methane pyrolysis emerges as a practical pathway to turquoise hydrogen, if the carbon quality is maintained and heat integration is optimized. The study offers design principles and reporting guidelines intended to accelerate pilot-scale deployment. Full article
Show Figures

Figure 1

18 pages, 3251 KB  
Article
Classifying Advanced Driver Assistance System (ADAS) Activation from Multimodal Driving Data: A Real-World Study
by Gihun Lee, Kahyun Lee and Jong-Uk Hou
Sensors 2025, 25(19), 6139; https://doi.org/10.3390/s25196139 - 4 Oct 2025
Viewed by 487
Abstract
Identifying the activation status of advanced driver assistance systems (ADAS) in real-world driving environments is crucial for safety, responsibility attribution, and accident forensics. Unlike prior studies that primarily rely on simulation-based settings or unsynchronized data, we collected a multimodal dataset comprising synchronized controller [...] Read more.
Identifying the activation status of advanced driver assistance systems (ADAS) in real-world driving environments is crucial for safety, responsibility attribution, and accident forensics. Unlike prior studies that primarily rely on simulation-based settings or unsynchronized data, we collected a multimodal dataset comprising synchronized controller area network (CAN)-bus and smartphone-based inertial measurement unit (IMU) signals from drivers on consistent highway sections under both ADAS-enabled and manual modes. Using these data, we developed lightweight classification pipelines based on statistical and deep learning approaches to explore the feasibility of distinguishing ADAS operation. Our analyses revealed systematic behavioral differences between modes, particularly in speed regulation and steering stability, highlighting how ADAS reduces steering variability and stabilizes speed control. Although classification accuracy was moderate, this study provides one of the first data-driven demonstrations of ADAS status detection under naturalistic conditions. Beyond classification, the released dataset enables systematic behavioral analysis and offers a valuable resource for advancing research on driver monitoring, adaptive ADAS algorithms, and accident forensics. Full article
(This article belongs to the Special Issue Applications of Machine Learning in Automotive Engineering)
Show Figures

Figure 1

31 pages, 9679 KB  
Article
Weather-Corrupted Image Enhancement with Removal-Raindrop Diffusion and Mutual Image Translation Modules
by Young-Ho Go and Sung-Hak Lee
Mathematics 2025, 13(19), 3176; https://doi.org/10.3390/math13193176 - 3 Oct 2025
Viewed by 356
Abstract
Artificial intelligence-based image processing is critical for sensor fusion and image transformation in mobility systems. Advanced driver assistance functions such as forward monitoring and digital side mirrors are essential for driving safety. Degradation due to raindrops, fog, and high-dynamic range (HDR) imbalance caused [...] Read more.
Artificial intelligence-based image processing is critical for sensor fusion and image transformation in mobility systems. Advanced driver assistance functions such as forward monitoring and digital side mirrors are essential for driving safety. Degradation due to raindrops, fog, and high-dynamic range (HDR) imbalance caused by lighting changes impairs visibility and reduces object recognition and distance estimation accuracy. This paper proposes a diffusion framework to enhance visibility under multi-degradation conditions. The denoising diffusion probabilistic model (DDPM) offers more stable training and high-resolution restoration than the generative adversarial networks. The DDPM relies on large-scale paired datasets, which are difficult to obtain in raindrop scenarios. This framework applies the Palette diffusion model, comprising data augmentation and raindrop-removal modules. The data augmentation module generates raindrop image masks and learns inpainting-based raindrop synthesis. Synthetic masks simulate raindrop patterns and HDR imbalance scenarios. The raindrop-removal module reconfigures the Palette architecture for image-to-image translation, incorporating the augmented synthetic dataset for raindrop removal learning. Loss functions and normalization strategies improve restoration stability and removal performance. During inference, the framework operates with a single conditional input, and an efficient sampling strategy is introduced to significantly accelerate the process. In post-processing, tone adjustment and chroma compensation enhance visual consistency. The proposed method preserves fine structural details and outperforms existing approaches in visual quality, improving the robustness of vision systems under adverse conditions. Full article
(This article belongs to the Special Issue Deep Learning in Image Processing and Scientific Computing)
Show Figures

Figure 1

21 pages, 3520 KB  
Article
SMPPALD—Segmentation Mask Post-Processing Algorithm for Improved Lane Detection
by Denis Vajak, Mario Vranješ, Ratko Grbić and Denis Vranješ
Sensors 2025, 25(19), 6057; https://doi.org/10.3390/s25196057 - 2 Oct 2025
Viewed by 388
Abstract
As modern Advanced Driver Assistance Systems become increasingly prevalent in the automotive industry, Lane Detection (LD) solutions play a key role in enabling vehicles to drive autonomously or provide assistance to the driver. Many modern LD algorithms are based on neural networks, which [...] Read more.
As modern Advanced Driver Assistance Systems become increasingly prevalent in the automotive industry, Lane Detection (LD) solutions play a key role in enabling vehicles to drive autonomously or provide assistance to the driver. Many modern LD algorithms are based on neural networks, which estimate the locations of lane markings as segmentation masks in the input image. In this paper, we propose a novel algorithm, named SMPPALD (Segmentation Mask Post-Processing Algorithm for improved Lane Detection), designed to perform a set of post-processing operations on these segmentation masks to produce a list of points that define the lane markings. These operations follow geometric and contextual rules, taking into account the LD problem and improving detection accuracy. The algorithm was tested using the well-known and widely used Spatial Convolutional Neural Network (SCNN) on three different datasets (CULane, TuSimple, and LLAMAS). SMPPALD achieved a significant improvement in terms of F1 measure compared to SCNN on the TuSimple and LLAMAS datasets, while for the CULane dataset, it outperformed SCNN in most categories. Full article
(This article belongs to the Section Vehicular Sensing)
Show Figures

Figure 1

22 pages, 5876 KB  
Article
Development of a Methodology Used to Predict the Wheel–Surface Friction Coefficient in Challenging Climatic Conditions
by Viktor V. Petin, Andrey V. Keller, Sergey S. Shadrin, Daria A. Makarova and Yury M. Furletov
Future Transp. 2025, 5(4), 129; https://doi.org/10.3390/futuretransp5040129 - 23 Sep 2025
Viewed by 386
Abstract
This paper presents a novel methodology for predicting the tire–road friction coefficient in real-time under challenging climatic conditions based on a fuzzy logic inference system. The core innovation of the proposed approach lies in the integration and probabilistic weighting of a diverse set [...] Read more.
This paper presents a novel methodology for predicting the tire–road friction coefficient in real-time under challenging climatic conditions based on a fuzzy logic inference system. The core innovation of the proposed approach lies in the integration and probabilistic weighting of a diverse set of input data, which includes signals from ambient temperature and precipitation intensity sensors, activation events of the anti-lock braking system (ABS) and electronic stability control (ESP), windshield wiper operation modes, and road marking recognition via a front-facing camera. This multi-sensor data fusion strategy significantly enhances prediction accuracy compared to traditional methods that rely on limited data sources (e.g., temperature and precipitation alone), especially in transient or non-uniform road conditions such as compacted snow or shortly after rainfall. The reliability of the fuzzy-logic-based predictor was experimentally validated through extensive road tests on dry asphalt, wet asphalt, and wet basalt (simulating packed snow). The results demonstrate a high degree of convergence between predicted and actual values, with a maximum modeling error of less than 10% across all tested scenarios. The developed methodology provides a robust and adaptive solution for enhancing the performance of Advanced Driver Assistance Systems (ADASs), particularly Automatic Emergency Braking (AEB), by enabling more accurate braking distance calculations. Full article
Show Figures

Figure 1

14 pages, 1839 KB  
Article
An Empirical Study on the Impact of Key Technology Configurations on Sales of Battery Electric Vehicles: Evidence from the Chinese Market
by Shufang Huang, Yunpeng Li and Zhen Xi
World Electr. Veh. J. 2025, 16(9), 522; https://doi.org/10.3390/wevj16090522 - 16 Sep 2025
Viewed by 534
Abstract
In the global automotive industry’s transition towards electrification and intelligence, the influence of key technology configurations of battery electric vehicles (BEVs) on consumer purchasing decisions and market sales has become increasingly prominent. This paper empirically investigates the impact of BEVs’ key technology features—specifically, [...] Read more.
In the global automotive industry’s transition towards electrification and intelligence, the influence of key technology configurations of battery electric vehicles (BEVs) on consumer purchasing decisions and market sales has become increasingly prominent. This paper empirically investigates the impact of BEVs’ key technology features—specifically, driving range, Advanced Driver-Assistance Systems (ADASs), and intelligent cockpits—on sales, with a particular focus on the interaction effect between ADAS score and price. Employing panel data from the Chinese market spanning January 2023 to March 2025, this study analyzes 783 observations across 29 models and 13 brands using a multilevel mixed-effects model (MEM). The results indicate that driving range and intelligent cockpit score (ICS) are significantly and positively associated with sales growth, whereas price has a significant negative effect. More importantly, a significant interaction effect exists between the ADAS score and price, which implies that the impact of ADASs on sales varies across different price levels. Specifically, in lower-priced models, a high ADAS score corresponds to a decrease in sales, while its effect trends toward positive in higher-priced models. Furthermore, a high ADAS score significantly reduces consumers’ price sensitivity.Compared with prior macro-level studies, our contribution is jointly quantifying (i) the main effects of range and ICS and (ii) a price-contingent ADAS effect within a model-within-brand MEM, revealing that higher ADAS scores attenuate price sensitivity in premium segments. These findings offer actionable guidance for configuration bundling and pricing across market segments. Full article
(This article belongs to the Section Marketing, Promotion and Socio Economics)
Show Figures

Figure 1

15 pages, 339 KB  
Article
Hybrid MambaVision and Transformer-Based Architecture for 3D Lane Detection
by Raul-Mihai Cap and Călin-Adrian Popa
Sensors 2025, 25(18), 5729; https://doi.org/10.3390/s25185729 - 14 Sep 2025
Viewed by 894
Abstract
Lane detection is an essential task in the field of computer vision and autonomous driving. This involves identifying and locating road markings on the road surface. This capability not only helps drivers keep the vehicle in the correct lane, but also provides critical [...] Read more.
Lane detection is an essential task in the field of computer vision and autonomous driving. This involves identifying and locating road markings on the road surface. This capability not only helps drivers keep the vehicle in the correct lane, but also provides critical data for advanced driver assistance systems and autonomous vehicles. Traditional lane detection models work mainly on the 2D image plane and achieve remarkable results. However, these models often assume a flat-world scenario, which does not correspond to real-world conditions, where roads have elevation variations and road markings may be curved. Our approach solves this challenge by focusing on 3D lane detection without relying on the inverse perspective mapping technique. Instead, we introduce a new framework using the MambaVision-S-1K backbone, which combines Mamba-based processing with Transformer capabilities to capture both local detail and global contexts from monocular images. This hybrid approach allows accurate modeling of lane geometry in three dimensions, even in the presence of elevation variations. By replacing the traditional convolutional neural network backbone with MambaVision, our proposed model significantly improves the capability of 3D lane detection systems. Our method achieved state-of-the-art performance on the ONCE-3DLanes dataset, thus demonstrating its superiority in accurately capturing lane curvature and elevation variations. These results highlight the potential of integrating advanced backbones based on Vision Transformers in the field of autonomous driving for more robust and reliable lane detection. The code will be available online. Full article
(This article belongs to the Special Issue Intelligent Sensors for Smart and Autonomous Vehicles)
Show Figures

Figure 1

82 pages, 17076 KB  
Review
Advancements in Embedded Vision Systems for Automotive: A Comprehensive Study on Detection and Recognition Techniques
by Anass Barodi, Mohammed Benbrahim and Abdelkarim Zemmouri
Vehicles 2025, 7(3), 99; https://doi.org/10.3390/vehicles7030099 - 12 Sep 2025
Viewed by 961
Abstract
Embedded vision systems play a crucial role in the advancement of intelligent transportation by supporting real-time perception tasks such as traffic sign recognition and lane detection. Despite significant progress, their performance remains sensitive to environmental variability, computational constraints, and scene complexity. This review [...] Read more.
Embedded vision systems play a crucial role in the advancement of intelligent transportation by supporting real-time perception tasks such as traffic sign recognition and lane detection. Despite significant progress, their performance remains sensitive to environmental variability, computational constraints, and scene complexity. This review examines the current state of the art in embedded vision approaches used for the detection and classification of traffic signs and lane markings. The literature is structured around three main stages, localization, detection, and recognition, highlighting how visual features like color, geometry, and road edges are processed through both traditional and learning-based methods. A major contribution of this work is the introduction of a practical taxonomy that organizes recognition techniques according to their computational load and real-time applicability in embedded contexts. In addition, the paper presents a critical synthesis of existing limitations, with attention to sensor fusion challenges, dataset diversity, and deployment in real-world conditions. By adopting the SALSA methodology, the review follows a transparent and systematic selection process, ensuring reproducibility and clarity. The study concludes by identifying specific research directions aimed at improving the robustness, scalability, and interpretability of embedded vision systems. These contributions position the review as a structured reference for researchers working on intelligent driving technologies and next-generation driver assistance systems. The findings are expected to inform future implementations of embedded vision systems in real-world driving environments. Full article
Show Figures

Figure 1

26 pages, 24376 KB  
Article
Enhancing Traffic Safety and Efficiency with GOLC: A Global Optimal Lane-Changing Model Integrating Real-Time Impact Prediction
by Jia He, Yanlei Hu, Wen Zhang, Zhengfei Zheng, Wenqi Lu and Tao Wang
Technologies 2025, 13(9), 410; https://doi.org/10.3390/technologies13090410 - 10 Sep 2025
Viewed by 430
Abstract
Lane-changing maneuvers critically influence traffic flow and safety. This study introduces the Global Optimal Lane-Changing (GOLC) model, a framework that optimizes decisions by quantitatively predicting their systemic effects on surrounding traffic. Unlike traditional models that focus on immediate neighbors, the GOLC model integrates [...] Read more.
Lane-changing maneuvers critically influence traffic flow and safety. This study introduces the Global Optimal Lane-Changing (GOLC) model, a framework that optimizes decisions by quantitatively predicting their systemic effects on surrounding traffic. Unlike traditional models that focus on immediate neighbors, the GOLC model integrates a kinematic wave model to precisely quantify the spatiotemporal impacts on the entire affected platoon, striking a balance between local vehicle actions and global traffic efficiency. Implemented in the Simulation of Urban Mobility (SUMO) environment, the GOLC model is evaluated against benchmark models Minimizing Overall Braking Induced by Lane Changes (MOBIL) and SUMO LC2013. Comparative evaluations demonstrate the GOLC model’s superior performance. In a three-lane scenario, the GOLC model significantly enhances traffic efficiency, reducing average delay by 3.4% to 46.8% compared to MOBIL under medium- to high-flow conditions. It also fosters a safer environment by reducing unnecessary lane changes by 1.1 times compared to the LC2013 model. In incident scenarios, the GOLC model shows greater adaptability, achieving higher average speeds and lower travel times while minimizing speed dispersion and deceleration. These findings validate the effectiveness of embedding macroscopic traffic theory into microscopic driving decisions. The model’s unique strength lies in its ability to predict and minimize the collective negative impact on all affected vehicles, representing a significant step towards real-world implementation in Advanced Driver-Assistance Systems (ADAS) and enhancing safety in next-generation intelligent transportation systems. Full article
(This article belongs to the Special Issue Advanced Intelligent Driving Technology)
Show Figures

Figure 1

24 pages, 5241 KB  
Article
CogMamba: Multi-Task Driver Cognitive Load and Physiological Non-Contact Estimation with Multimodal Facial Features
by Yicheng Xie and Bin Guo
Sensors 2025, 25(18), 5620; https://doi.org/10.3390/s25185620 - 9 Sep 2025
Viewed by 877
Abstract
The cognitive load of drivers directly affects the safety and practicality of advanced driving assistant systems, especially in autonomous driving scenarios where drivers need to quickly take control of the vehicle after performing non-driving-related tasks (NDRTs). However, existing driver cognitive load detection methods [...] Read more.
The cognitive load of drivers directly affects the safety and practicality of advanced driving assistant systems, especially in autonomous driving scenarios where drivers need to quickly take control of the vehicle after performing non-driving-related tasks (NDRTs). However, existing driver cognitive load detection methods have shortcomings such as the inability to deploy invasive detection equipment inside vehicles and limitations to eye movement detection, which restrict their practical application. To achieve more efficient and practical cognitive load detection, this study proposes a multi-task non-contact cognitive load and physiological state estimation model based on RGB video, named CogMamba. The model utilizes multimodal features extracted from facial video and introduces the Mamba architecture to efficiently capture local and global temporal dependencies, thereby further jointly estimating cognitive load, heart rate (HR), and respiratory rate (RR). Experimental results demonstrate that CogMamba exhibits superior performance on two public datasets and shows excellent robustness under the cross-dataset generalization test. This study provides insights for non-contact driver state monitoring in real-world driving scenarios. Full article
(This article belongs to the Section Physical Sensors)
Show Figures

Figure 1

40 pages, 1810 KB  
Article
Acceptance of Navigate on Autopilot of New Energy Vehicles in China: An Extended Technology Acceptance Model
by Yi Wang, Tianle Lu, Haojiang Rong, Dong Pan, Wei Luo and Yacong Gao
Systems 2025, 13(9), 791; https://doi.org/10.3390/systems13090791 - 9 Sep 2025
Viewed by 704
Abstract
This study investigated the factors influencing user acceptance of the Navigate on Autopilot (NOA) functionality in new energy vehicles in China. An extended Technology Acceptance Model (TAM) was developed, incorporating additional factors such as social influence, travel scenarios, price value, perceived trust and [...] Read more.
This study investigated the factors influencing user acceptance of the Navigate on Autopilot (NOA) functionality in new energy vehicles in China. An extended Technology Acceptance Model (TAM) was developed, incorporating additional factors such as social influence, travel scenarios, price value, perceived trust and perceived risk. A questionnaire survey was conducted in Guangzhou, China, and 260 valid responses were obtained. Structural equation modeling (SEM) was used to analyze the relationships between the factors. The results indicated that perceived ease of use, perceived usefulness, travel scenarios, price value, and perceived trust had significant positive effects on attitudes towards NOA, whereas social influence and perceived risk did not. Attitude was the primary determinant of the behavioral intention to use NOA. The findings suggest that to enhance NOA acceptance, new energy vehicle companies should emphasize specific application scenarios, reduce technology costs, provide value-added services, and strengthen user trust in the technology. This study contributes to the understanding of NOA acceptance and provides practical insights into the promotion of driver assistance systems in the context of new energy vehicles in China. Full article
(This article belongs to the Special Issue Modeling, Planning and Management of Sustainable Transport Systems)
Show Figures

Figure 1

Back to TopTop