Sign in to use this feature.

Years

Between: -

Subjects

remove_circle_outline
remove_circle_outline
remove_circle_outline
remove_circle_outline
remove_circle_outline
remove_circle_outline
remove_circle_outline
remove_circle_outline
remove_circle_outline

Journals

remove_circle_outline
remove_circle_outline
remove_circle_outline
remove_circle_outline
remove_circle_outline
remove_circle_outline
remove_circle_outline
remove_circle_outline
remove_circle_outline
remove_circle_outline
remove_circle_outline
remove_circle_outline
remove_circle_outline

Article Types

Countries / Regions

remove_circle_outline
remove_circle_outline
remove_circle_outline

Search Results (149)

Search Parameters:
Keywords = adjunctive behavior

Order results
Result details
Results per page
Select all
Export citation of selected articles as:
17 pages, 1599 KB  
Article
Radioprotective Effect of ε-Aminocaproic Acid in Acute Total-Body Gamma Irradiation in Rats
by Timur Fazylov, Timur Saliev, Igor Danko, Zhomart Beksultanov, Shynar Tanabayeva, Ildar Fakhradiyev, Anel Ibrayeva and Marat Shoranov
Life 2026, 16(1), 96; https://doi.org/10.3390/life16010096 - 8 Jan 2026
Abstract
Background. Acute radiation injury to the small-intestinal mucosa and the hematopoietic system is a key determinant of early mortality after high-dose total-body irradiation. ε-Aminocaproic acid (EACA), a lysine analogue with antifibrinolytic properties, has been proposed as a potential radioprotective agent, but its effects [...] Read more.
Background. Acute radiation injury to the small-intestinal mucosa and the hematopoietic system is a key determinant of early mortality after high-dose total-body irradiation. ε-Aminocaproic acid (EACA), a lysine analogue with antifibrinolytic properties, has been proposed as a potential radioprotective agent, but its effects on intestinal and hematologic injury remain insufficiently characterized. Methods. In this experimental study, 240 male Wistar rats were subjected to single-dose total-body γ-irradiation at 10.6 Gy and randomized into six groups: two non-irradiated controls (CG-1, CG-2), an irradiated control without treatment (CG-3), and three experimental groups receiving EACA (EG-1: 3 h before irradiation; EG-2: 3 h after irradiation; EG-3: both 3 h before and 3 h after irradiation). Pain behavior was assessed using the Rat Grimace Scale. Intestinal damage was evaluated by a modified Radiation Injury Intestinal Mucosal Damage Score (RIIMS_sum), villus and crypt morphometry, and qualitative histology of the ileum. Hemoglobin, leukocytes, and platelets were measured serially, and 30-day survival was analyzed using Kaplan–Meier curves with log-rank tests. Results. Across all EACA regimens, the odds of being in a higher Rat Grimace Scale pain category were reduced compared with CG-3, with the strongest effect in EG-3 (OR 0.42; 95% CI 0.31–0.58). At 72 h after irradiation, the cumulative RIIMS score was lower in EACA-treated groups by approximately 17–36% versus CG-3, with the lowest injury in EG-3 (18.5 vs. 29.0 points). EACA attenuated shortening and blunting of villi, preserved crypt architecture, and mitigated anemia, leukopenia, and thrombocytopenia. Thirty-day survival was 20% in CG-3 and 60%, 65%, and 80% in EG-1, EG-2, and EG-3, respectively (all p < 0.05 vs. CG-3). Conclusions. ε-Aminocaproic acid exerts a pronounced, timing-dependent radioprotective effect in a rat model of acute total-body γ-irradiation, concurrently reducing the severity of radiation enteritis, hematologic toxicity, and early mortality. These findings support further investigation of EACA as a candidate adjunct in the prevention of acute radiation injury. Full article
(This article belongs to the Section Medical Research)
Show Figures

Figure 1

11 pages, 918 KB  
Article
Decreasing Tacrolimus Concentrations in Routine Therapeutic Drug Monitoring Data Indicate Adherence to Updated Therapeutic Goals
by Anders Larsson, Johan Saldeen, Jonathan Cedernaes, Mats B. Eriksson, Mathias Karlsson and Anna-Karin Hamberg
Biomedicines 2026, 14(1), 94; https://doi.org/10.3390/biomedicines14010094 - 2 Jan 2026
Viewed by 282
Abstract
Background: Tacrolimus is a key immunosuppressive drug used to prevent organ rejection after transplantation. Its narrow therapeutic window and high interindividual pharmacokinetic variability make therapeutic drug monitoring (TDM) essential. This study aimed to (1) characterize long-term trends in tacrolimus concentrations; (2) assess potential [...] Read more.
Background: Tacrolimus is a key immunosuppressive drug used to prevent organ rejection after transplantation. Its narrow therapeutic window and high interindividual pharmacokinetic variability make therapeutic drug monitoring (TDM) essential. This study aimed to (1) characterize long-term trends in tacrolimus concentrations; (2) assess potential seasonal variation; and (3) evaluate the suitability of patient medians as a tool for laboratory quality monitoring. Methods: A retrospective analysis was conducted on 113,735 tacrolimus whole-blood results obtained between 2006 and 2024 at Uppsala University Hospital, Sweden. Samples were analyzed using immunoassays on the Hitachi 912 (Microgenics) until 2008, the Abbott Architect until 2021, and the Roche Cobas Pro e 801 thereafter. Annual patient medians and percentiles (10th, 25th, 50th, 75th, and 90th) were calculated. Seasonal variation was assessed by comparing monthly test volumes and concentration distributions. Results: The annual number of tacrolimus results increased from 5616 in 2006 to 7320 in 2024, comprising 67,133 male and 46,602 female patient results. All distribution metrics declined steadily over the study period, with median tacrolimus concentrations decreasing by 20–30%. The July test volume was approximately 15% lower than in other months, but no meaningful seasonal variation in tacrolimus concentrations was observed; monthly medians and percentiles remained stable throughout the year. Conclusions: Tacrolimus concentrations at the population level have decreased consistently over nearly two decades. These findings likely reflect evolving clinical practice, including dose minimization strategies to reduce toxicity. Patient medians proved robust over time and may serve as a useful adjunct to conventional quality control, particularly when commercial control materials do not fully mimic patient sample behavior. Full article
(This article belongs to the Special Issue Innovations and Perspectives in Kidney Transplantation)
Show Figures

Graphical abstract

13 pages, 638 KB  
Systematic Review
Application of Artificial Intelligence Tools for Social and Psychological Enhancement of Students with Autism Spectrum Disorder: A Systematic Review
by Angeliki Tsapanou, Anastasia Bouka, Angeliki Papadopoulou, Christina Vamvatsikou, Dionisia Mikrouli, Eirini Theofila, Kassandra Dionysopoulou, Konstantina Kortseli, Panagiota Lytaki, Theoni Myrto Spyridonidi and Panagiotis Plotas
Brain Sci. 2026, 16(1), 56; https://doi.org/10.3390/brainsci16010056 - 30 Dec 2025
Viewed by 242
Abstract
Background: Children with autism spectrum disorder (ASD) commonly experience persistent difficulties in social communication, emotional regulation, and social engagement. In recent years, artificial intelligence (AI)-based technologies, particularly socially assistive robots and intelligent sensing systems, have been explored as complementary tools to support psychosocial [...] Read more.
Background: Children with autism spectrum disorder (ASD) commonly experience persistent difficulties in social communication, emotional regulation, and social engagement. In recent years, artificial intelligence (AI)-based technologies, particularly socially assistive robots and intelligent sensing systems, have been explored as complementary tools to support psychosocial interventions in this population. Objective: This systematic review aimed to critically evaluate recent evidence on the effectiveness of AI-based interventions in improving social, emotional, and cognitive functioning in children with ASD. Methods: A systematic literature search was conducted in PubMed following PRISMA guidelines, targeting English-language studies published between 2020 and 2025. Eligible studies involved children with ASD and implemented AI-driven tools within therapeutic or educational settings. Eight studies met inclusion criteria and were analyzed using the PICO framework. Results: The reviewed interventions included humanoid and non-humanoid robots, gaze-tracking systems, and theory of mind-oriented applications. Across studies, AI-based interventions were associated with improvements in joint attention, social communication and reciprocity, emotion recognition and regulation, theory of mind, and task engagement. Outcomes were assessed using standardized behavioral measures, observational coding, parent or therapist reports, and physiological or sensor-based indices. However, the studies were characterized by small and heterogeneous samples, short intervention durations, and variability in outcome measures. Conclusions: Current evidence suggests that AI-based systems may serve as valuable adjuncts to conventional interventions for children with ASD, particularly for supporting structured social and emotional skill development. Nonetheless, methodological limitations and limited long-term data underscore the need for larger, multi-site trials with standardized protocols to better establish efficacy, generalizability, and ethical integration into clinical practice. Full article
Show Figures

Figure 1

15 pages, 591 KB  
Systematic Review
The Contribution of Yoga to the Psychosocial Rehabilitation and Social Reintegration of Incarcerated Individuals: A Systematic Review
by Konstantinos Georgiadis, Giorgos Tzigkounakis, Katerina Simati, Konstantinos Tasios, Ioannis Michopoulos, Vasileios Giannakidis and Athanasios Douzenis
Healthcare 2026, 14(1), 70; https://doi.org/10.3390/healthcare14010070 - 27 Dec 2025
Viewed by 379
Abstract
Background/Objectives: Incarcerated people experience high rates of trauma, psychological distress, and social marginalization. Yoga has been introduced in prisons as a trauma-sensitive mind–body practice, yet its rehabilitative contribution remains uncertain. This systematic review aimed to synthesize evidence on the feasibility and effectiveness [...] Read more.
Background/Objectives: Incarcerated people experience high rates of trauma, psychological distress, and social marginalization. Yoga has been introduced in prisons as a trauma-sensitive mind–body practice, yet its rehabilitative contribution remains uncertain. This systematic review aimed to synthesize evidence on the feasibility and effectiveness of yoga interventions delivered in correctional settings. Methods: Following PRISMA guidelines and a preregistered PROSPERO protocol, we searched PubMed, PsycINFO, Cochrane CENTRAL, and Scopus for peer-reviewed publications from May 2012 to November 2025. Eligible studies involved structured yoga interventions for incarcerated populations and reported psychological, behavioral, or institutional outcomes. Two reviewers independently performed screening, data extraction, and quality appraisal using the Mixed-Methods Appraisal Tool (MMAT). Results: Ten studies reported in twelve publications and involving 1815 incarcerated individuals met the inclusion criteria. Interventions included Hatha-based protocols, Krimyoga, trauma-informed approaches, and multicomponent programs. Across randomized, quasi-experimental, and pre–post designs, yoga was feasible and acceptable. Reported benefits included reduced psychological distress, negative affect, anger, and trauma-related symptoms, as well as improved mood, self-regulation, and mindfulness. Evidence specific to women and girls was limited, but the available trauma-informed and gender-responsive studies suggested potential reductions in post-traumatic stress, depression, and anxiety, alongside increases in self-compassion. One large quasi-experimental cohort found lower reincarceration rates among yoga participants, although institutional outcomes were otherwise limited. Evidence was constrained by small samples, heterogeneous intervention formats, short follow-up, and variable outcome measures. Conclusions: Yoga appears to be a promising adjunct to rehabilitation in correctional settings. However, methodological limitations prevent firm conclusions. Larger, well-controlled studies with standardized outcomes and longer follow-up are needed to clarify effectiveness and support integration into correctional health and rehabilitation policy. Full article
Show Figures

Figure 1

20 pages, 2691 KB  
Systematic Review
Effectiveness of Cognitive and Behavioral Interventions in the Treatment of Schizophrenia: An Umbrella Review of Meta-Analyses
by Gabriel X. D. Tan, Andree Hartanto, Zoey K. Y. Eun, Meilan Hu, Kean J. Hsu and Nadyanna M. Majeed
J. Clin. Med. 2026, 15(1), 187; https://doi.org/10.3390/jcm15010187 - 26 Dec 2025
Viewed by 485
Abstract
Background: Cognitive and behavioral interventions have risen in popularity both as an adjunctive treatment to antipsychotic medication and as an alternative treatment for schizophrenia. With the growing number of such interventions, we performed an umbrella review to provide a comprehensive summary comparing the [...] Read more.
Background: Cognitive and behavioral interventions have risen in popularity both as an adjunctive treatment to antipsychotic medication and as an alternative treatment for schizophrenia. With the growing number of such interventions, we performed an umbrella review to provide a comprehensive summary comparing the effectiveness of the different interventions among populations with schizophrenia. Methods: This umbrella review included meta-analyses evaluating cognitive and behavioral interventions for schizophrenia. Following PRISMA guidelines, the initial search yielded 4888 records, and after a three-stage screening procedure, 33 meta-analyses met the inclusion criteria for the final analysis. Results: Our findings from the 33 meta-analyses support the efficacy of cognitive and behavioral interventions in reducing total symptoms (Median g = −0.38; Range g = −1.56 to −0.08), positive symptoms (Median g = −0.30; Range g = −0.84 to 0.00), and negative symptoms (Median g = −0.39; Range g = −0.66 to −0.09) of schizophrenia. Cognitive Behavioral Therapy, being the most common intervention studied, exhibited small to medium effects on total and positive symptom alleviation. In addition, there is evidence supporting the effectiveness of family psychoeducation combined with patient behavioral and skills training, exercise therapy, horticultural therapy, and music therapy. Conclusions: While our umbrella review solidifies the current evidence supporting cognitive and behavioral interventions as effective treatments for schizophrenia, it also reveals that treatment efficacy is highly dependent on the type of intervention used. Full article
Show Figures

Figure 1

15 pages, 3617 KB  
Article
Neuroprotective Effects of Anodal tDCS on Oxidative Stress and Neuroinflammation in Temporal Lobe Epilepsy
by Ali Osman Arslan, Sevdenur Akcay, Guven Akcay, Dana Zaqzouq and Aydın Him
Biomedicines 2026, 14(1), 23; https://doi.org/10.3390/biomedicines14010023 - 22 Dec 2025
Viewed by 317
Abstract
Background: Epilepsy affects over 50 million people worldwide, and about 30% remain drug-resistant—underscoring the urgent need for new therapies. This study evaluated the neuroprotective effects of anodal transcranial direct current stimulation (tDCS) in PTZ-induced epilepsy at acute and chronic stages in rats. Methods: [...] Read more.
Background: Epilepsy affects over 50 million people worldwide, and about 30% remain drug-resistant—underscoring the urgent need for new therapies. This study evaluated the neuroprotective effects of anodal transcranial direct current stimulation (tDCS) in PTZ-induced epilepsy at acute and chronic stages in rats. Methods: Sixty male Wistar Albino rats (12 per group) were randomly assigned to five groups: control, acute epilepsy, acute epilepsy+ tDCS, chronic epilepsy, and chronic epilepsy+ tDCS. Behavioral tests—including the open-field, novel-object recognition, and Y-maze—assessed locomotion, recognition, and spatial memory. Hippocampal tissues were analyzed for oxidative stress markers (SOD, MDA), inflammatory cytokines (IL-1β, TNF-α), histopathology, and mechanistic markers of astrocytic and nitric oxide-mediated neuronal damage (GFAP and nNOS immunohistochemistry). Results: PTZ-induced epilepsy resulted in cognitive deficits, increased oxidative stress, neuroinflammation, neuronal degeneration, and astrocytic activation. Specifically, SOD decreased, while MDA, IL-1β, and TNF-α increased; GFAP and nNOS upregulation indicated activation of astrocytes and nitric oxide-mediated neuronal damage. tDCS mitigated these effects by enhancing SOD, reducing MDA, IL-1β, and TNF-α, and modulating the NO/GFAP axis, which corresponded to decreased neuronal degeneration and vascular hyperemia. Behaviorally, tDCS improved recognition memory and partially rescued spatial memory deficits. Conclusions: Anodal tDCS exerts neuroprotective effects in acute and chronic epilepsy by modulating oxidative stress, neuroinflammation, and the astrocytic/nitric oxide pathways, supporting its potential as a non-invasive adjunct therapy for cognitive and cellular protection. Future studies should investigate its effects on hippocampal glutamatergic and GABAergic pathways, as well as calcium homeostasis. Full article
Show Figures

Graphical abstract

17 pages, 570 KB  
Systematic Review
The Clinical Utility of the Objective Measures for Diagnosing and Monitoring Attention-Deficit and Hyperactivity Disorder (ADHD) in Adults: A Systematic Review
by Yi Ling Tan, Guocan Ma, Roger S. McIntyre, Kayla Teopiz, Christine E. Dri, Soon-Kiat Chiang, Dewen Zhou, Fengyi Hao, Zhifei Li, Zhisong Zhang, Boon Ceng Chai and Roger C. Ho
Psychiatry Int. 2026, 7(1), 1; https://doi.org/10.3390/psychiatryint7010001 - 19 Dec 2025
Viewed by 731
Abstract
Background: Clinical practice suggests that objective assessment tools are needed to assess adults with inattention or hyperactivity, informed by the underlying pathophysiology of attention-deficit and hyperactivity disorder (ADHD). This systematic review comprehensively evaluates the current objective assessment methods as an adjunct diagnostic tool [...] Read more.
Background: Clinical practice suggests that objective assessment tools are needed to assess adults with inattention or hyperactivity, informed by the underlying pathophysiology of attention-deficit and hyperactivity disorder (ADHD). This systematic review comprehensively evaluates the current objective assessment methods as an adjunct diagnostic tool for these adults. Methods: We conducted a systematic review of studies investigating various objective diagnostic methods to assess adults with ADHD and healthy controls. The database search occurred from its inception to 23 December 2024. Results: Our search yielded 46 studies that reported on various objective methods to assess adults with ADHD. The MOXO-distracted Continuous Performance Test (MOXO-d-CPT), eye-tracker with MOXO-d CPT, Conners’ Continuous Performance Test—3rd edition (CCPT-3), and oculomotricity can differentiate between true and feigned ADHD or other diagnostic possibilities. The Quantified Behavior Test (Qb Test+) can detect hyperactivity and differentiate it from other psychiatric disorders. Mono-d, CCPT-3, Qb Test+, Test of Variables and Attention (TOVA), Integrated Visual and Auditory Continuous Performance Test (IVA-CPT), and oculomotricity can monitor pharmacotherapy response. Functional near-infrared spectroscopy (fNIRS) offers more promise than structural imaging and demonstrates a moderate level of sensitivity and specificity to differentiate adults with and without ADHD by performing the verbal fluency test. Notwithstanding, electroencephalography (EEG)/event-related potential (ERP) shows potential in diagnosis and treatment monitoring (e.g., neurofeedback training). In addition, transcriptome-based biomarkers have also been explored as diagnostic tools. Conclusion: The diagnosis and monitoring of ADHD in adults come with a unique set of challenges due to psychiatric comorbidity, including depression and anxiety; fluctuation of symptoms over time; and lack of consensus among clinicians and professional organizations to adopt objective tests in the diagnostic process. Our findings support the notion that a combination of clinical assessment and objective biomarkers targeting distinct pathophysiological aspects may enhance the accuracy of ADHD diagnosis. Full article
Show Figures

Figure 1

18 pages, 2064 KB  
Article
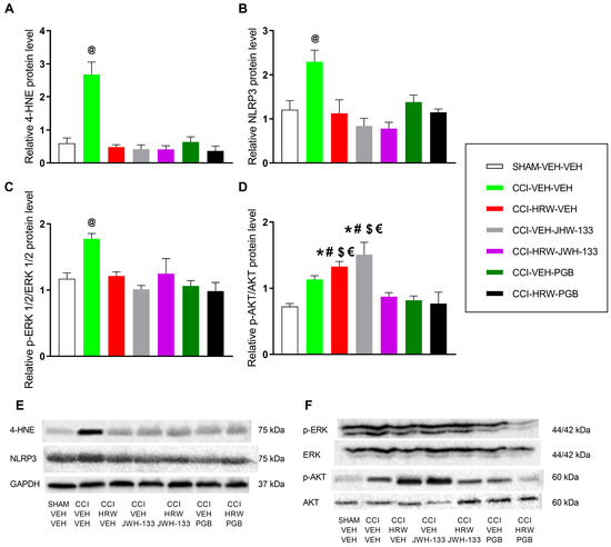
Hydrogen-Rich Water Potentiates Cannabinoid- and Gabapentinoid-Induced Analgesia in Neuropathic Pain
by Nuria Andrea Tort, Sylmara Esther Negrini-Ferrari and Olga Pol
Int. J. Mol. Sci. 2025, 26(24), 12155; https://doi.org/10.3390/ijms262412155 - 18 Dec 2025
Viewed by 372
Abstract
Neuropathic pain (NP) is a complex and disabling condition that often requires long-term treatment with high doses of pharmacological agents, frequently resulting in significant adverse side effects. Therefore, safer and more effective therapeutic approaches are urgently needed. Molecular hydrogen, recognized for its antioxidant [...] Read more.
Neuropathic pain (NP) is a complex and disabling condition that often requires long-term treatment with high doses of pharmacological agents, frequently resulting in significant adverse side effects. Therefore, safer and more effective therapeutic approaches are urgently needed. Molecular hydrogen, recognized for its antioxidant and anti-inflammatory actions, may act as a valuable adjunct to conventional analgesics. This study examined whether hydrogen-rich water (HRW) could potentiate the analgesic effects of JWH-133, a selective cannabinoid receptor type 2 agonist, and pregabalin, a gabapentinoid, in male C57BL/6 mice with NP induced by chronic constriction of the sciatic nerve. Mechanical allodynia, thermal hyperalgesia, and cold allodynia were assessed following separate or combined administration of HRW with JWH-133 or pregabalin. Western blot analyses of dorsal root ganglia measured markers of oxidative stress (4-HNE), inflammation (NLRP3), synaptic plasticity (p-ERK), and nociceptive signaling (p-AKT). Each treatment reduced pain-like behaviors in a dose-dependent manner, while co-administration of HRW with JWH-133 or pregabalin produced greater analgesic effects. Combined treatments also diminished oxidative stress, inflammation, maladaptive neural changes and nociceptive pathways activated by peripheral nerve injury. These findings suggest HRW as a promising adjuvant to cannabinoid and gabapentinoid therapies, potentially improving efficacy and reducing high-dose drug-related adverse effects. Full article
Show Figures

Figure 1

12 pages, 805 KB  
Article
The Accuracy and Sensitivity of Delta Neutrophil Index in Malignancy: Diagnostic Study of Different Types
by Hüseyin Emre Tepedelenlioğlu, Hüseyin Bilgehan Çevik, Özgen Ahmet Yildirim, Ahmet Kürşat Güneş, Erkan Akgün and Hanife Avcı
Diagnostics 2025, 15(24), 3187; https://doi.org/10.3390/diagnostics15243187 - 13 Dec 2025
Viewed by 282
Abstract
Background/Objectives: The delta neutrophil index (DNI)—a hematology analyzer-derived measure of circulating immature granulocytes—may assist pre-biopsy decision-making, yet its behavior across tumor types is incompletely defined. We examined whether pre-biopsy DNI differs by pathology category, tumor class, and definitive histology, and evaluated diagnostic performance. [...] Read more.
Background/Objectives: The delta neutrophil index (DNI)—a hematology analyzer-derived measure of circulating immature granulocytes—may assist pre-biopsy decision-making, yet its behavior across tumor types is incompletely defined. We examined whether pre-biopsy DNI differs by pathology category, tumor class, and definitive histology, and evaluated diagnostic performance. Methods: In this retrospective, single-center cohort, consecutive inpatients with malignancy were screened (n = 2009). Exclusions included positive blood cultures, prior chemotherapy/radiotherapy before index labs, and lack of definitive pathology, yielding 1313 analyzable cases. All laboratories, including DNI, were obtained before diagnostic biopsy. DNI was assessed as a continuous variable and categorized (Zero = 0; High > 0.6). Groupwise differences used Kruskal–Wallis and χ2 tests with FDR control; discrimination used ROC analyses (one-versus-rest/pairwise). Results: DNI distributions differed across pathology, tumor class, and definitive diagnoses (all p < 0.001). High DNI (>0.6) and Zero DNI (=0) proportions also varied significantly by grouping. Hematologic malignancies showed the highest DNI (median ~1.0) compared with sarcoma and carcinoma (medians ~0.4). Using DNI alone, one-versus-rest AUCs were 0.735 (hematologic), 0.692 (melanoma), 0.672 (sarcoma), and 0.652 (carcinoma); the strongest pairwise separation was hematologic versus sarcoma (AUC 0.780). For specific solid tumors, including breast and renal cell carcinoma, single-marker discrimination was modest; no clinically actionable RCC cutoff emerged. Sensitivity analyses restricted to culture-negative cases yielded consistent findings. Conclusions: Pre-biopsy DNI exhibits tumor-type-dependent variation and provides adjunct diagnostic signal—the strongest for hematologic malignancy—yet is insufficient alone for solid tumor subtyping. Integration with clinical assessment and routine biomarkers, and multi-center validation with device harmonization are warranted. Full article
(This article belongs to the Special Issue Current Diagnosis and Treatment in Surgical Oncology)
Show Figures

Figure 1

21 pages, 361 KB  
Review
Pharmacological Interventions in Autism Spectrum Disorder: A Comprehensive Review of Mechanisms and Efficacy
by Eva Sclabassi, Sophie Peret, Chunqi Qian and Yuen Gao
Biomedicines 2025, 13(12), 3025; https://doi.org/10.3390/biomedicines13123025 - 10 Dec 2025
Viewed by 1645
Abstract
Background and Objectives: Autism spectrum disorder (ASD) is a heterogeneous neurodevelopmental condition characterized by social communication deficits, restricted interests, and repetitive behaviors. At present, there is no pharmacological intervention that reliably targets the core symptoms of ASD; instead, medications are primarily used to [...] Read more.
Background and Objectives: Autism spectrum disorder (ASD) is a heterogeneous neurodevelopmental condition characterized by social communication deficits, restricted interests, and repetitive behaviors. At present, there is no pharmacological intervention that reliably targets the core symptoms of ASD; instead, medications are primarily used to manage associated or concurrent symptoms such as irritability, aggression, anxiety, attention difficulties, and sleep disturbances. This review summarizes the current evidence for pharmacological treatments in ASD, emphasizing how these interventions are used in a symptom-focused, adjunctive manner, and highlighting efficacy, mechanisms, limitations, and emerging therapeutic targets. Methods: A comprehensive literature review was conducted across PubMed, Cochrane Library, and Embase to identify clinical trials, systematic reviews, meta-analyses, and preclinical studies on pharmacological interventions for ASD. Seventy-seven references were integrated to reflect the current state of evidence. Results: Established pharmacological strategies include atypical antipsychotics for severe irritability and aggression, as well as antidepressants, stimulants and non-stimulant agents, mood stabilizers, and anxiolytics for selected comorbid symptoms, although efficacy is often modest and variable, and side effects can be significant. Adjunctive and investigational approaches targeting glutamatergic and GABAergic neurotransmission, monoaminergic systems, and neuroinflammatory and oxidative stress pathways show preliminary promise but remain experimental. Across all categories, pharmacological treatments are most effective when embedded in individualized, multimodal care plans that integrate behavioral, rehabilitative, and psychological interventions. Conclusions: This review maps pharmacologic strategies in ASD onto their underlying neurobiological mechanisms and clarifies how evidence strength differs across drug classes and symptom domains. Ongoing advances in genetics, synaptic and circuit-level neuroscience, and neuroimmune signaling are expected to yield more specific, mechanism-based pharmacological approaches for autistic behaviors, with the potential to improve long-term functioning and quality of life when combined with comprehensive psychosocial care. Full article
(This article belongs to the Special Issue Molecular Research of Neurological and Psychiatric Disorders)
16 pages, 1037 KB  
Review
Pupillometry as an Objective Measure of Auditory Perception and Listening Effort Across the Lifespan: A Review
by Shruthi Raghavendra
J. Otorhinolaryngol. Hear. Balance Med. 2025, 6(2), 24; https://doi.org/10.3390/ohbm6020024 - 6 Dec 2025
Viewed by 656
Abstract
Background/Objectives: This narrative review aims to evaluate the use of pupillometry as an objective measure of auditory perception and listening effort across the lifespan. Specifically, it synthesizes research examining pupillary responses in individuals with and without hearing impairment across pediatric, adult, and older [...] Read more.
Background/Objectives: This narrative review aims to evaluate the use of pupillometry as an objective measure of auditory perception and listening effort across the lifespan. Specifically, it synthesizes research examining pupillary responses in individuals with and without hearing impairment across pediatric, adult, and older adult populations. The review addresses methodological practices and clinical implications for integrating pupillometry into routine audiological assessment. Methods: 12 peer-reviewed studies published between 2010 and 2025 were selected through a systematic search of databases including PubMed, Scopus, Web of Science, and Google Scholar. Inclusion criteria required empirical use of pupillometry in auditory tasks involving human participants with normal hearing or hearing impairment. Studies were analyzed for population characteristics, experimental paradigms, pupillometric metrics (e.g., peak pupil dilation), level of evidence, and relevance to clinical audiology. This article uses a narrative review approach to organize and interpret findings. Results: Across age groups and hearing conditions, pupillometry consistently demonstrated sensitivity to cognitive load and listening effort, particularly in noisy environments or during complex auditory tasks. Pediatric studies revealed its potential as a non-invasive tool for preverbal children. Adult and older adult studies confirmed that pupillary responses reflect device performance (e.g., hearing aids, cochlear implants) and cognitive–linguistic demands. Methodological variability and individual differences in pupil response patterns were noted as limitations. Conclusions: The findings support the use of pupillometry as a valuable adjunct to behavioral audiometry, offering objective insight into auditory–cognitive load. Its application holds promise for pediatric diagnostics, hearing technology evaluation, and geriatric audiology. Standardization of measurement protocols and development of normative data are necessary to enhance clinical applicability and generalizability. Full article
(This article belongs to the Section Otology and Neurotology)
Show Figures

Figure 1

26 pages, 358 KB  
Review
Rationale and Emerging Evidence on the Potential Role of HoLEP-Mediated Relief of Bladder Outlet Obstruction in NMIBC Outcomes Through Optimal Management of Chronic Urinary Retention
by Angelo Porreca, Filippo Marino, Davide De Marchi, Marco Giampaoli, Daniele D’Agostino, Francesca Simonetti, Mauro Ragonese, Antonio Amodeo, Paolo Corsi, Francesco Claps and Luca Di Gianfrancesco
Cancers 2025, 17(23), 3864; https://doi.org/10.3390/cancers17233864 - 1 Dec 2025
Viewed by 500
Abstract
Background: Non-muscle-invasive bladder cancer (NMIBC) represents approximately 70–75% of newly diagnosed bladder cancers and is characterized by high recurrence rates despite guideline-based management. Chronic urinary retention and bladder outlet obstruction (BOO) have been proposed as under-recognized modifiers of NMIBC outcomes through prolonged exposure [...] Read more.
Background: Non-muscle-invasive bladder cancer (NMIBC) represents approximately 70–75% of newly diagnosed bladder cancers and is characterized by high recurrence rates despite guideline-based management. Chronic urinary retention and bladder outlet obstruction (BOO) have been proposed as under-recognized modifiers of NMIBC outcomes through prolonged exposure to urinary carcinogens, inflammation, and altered intravesical pharmacokinetics. This narrative review qualitatively synthesizes biological and clinical evidence linking BOO-related dysfunction with NMIBC behavior and explores the emerging, but preliminary, role of Holmium Laser Enucleation of the Prostate (HoLEP) as a functional adjunct in selected patients. Methods: A narrative review was conducted according to SANRA guidelines. PubMed/MEDLINE, Embase, and Scopus were searched (January 2000–October 2025) using predefined terms for NMIBC, BOO, urinary retention, and HoLEP. Two reviewers independently screened records, with disagreements resolved by consensus. Sixty-one studies met inclusion criteria. Results: Elevated postvoid residual (PVR) (>80–100 mL) and moderate to severe lower urinary tract symptoms (LUTS) were consistently associated with higher NMIBC recurrence rates, independent of tumor stage and grade, in heterogeneous cohorts. Retention correlated with reduced efficacy of Bacillus Calmette–Guérin (BCG) and mitomycin C, likely via uneven drug distribution and a chronically inflamed urothelium. Mechanistic data support a plausible link between BOO-related inflammation, barrier dysfunction, and tumor biology, although direct biomarker correlations with PVR or pharmacokinetic studies are lacking. HoLEP provides durable relief of BOO, reduces PVR, and improves LUTS. Limited retrospective data suggest an association between HoLEP and lower recurrence, but these observations are confounded and should be viewed as hypothesis-generating. Conclusions: Chronic urinary retention and BOO appear to be modifiable functional factors that may influence NMIBC recurrence and intravesical therapy performance. HoLEP is a promising option to optimize bladder emptying in carefully selected patients, but its oncologic impact remains unproven and should be considered hypothesis-generating pending prospective, risk-adjusted studies. Full article
(This article belongs to the Special Issue Clinical and Translational Research of Urological Cancer)
15 pages, 1356 KB  
Review
Levosimendan in ECMO: A Paradigm Shift or an Adjunctive Option?
by Debora Emanuela Torre and Carmelo Pirri
Future Pharmacol. 2025, 5(4), 70; https://doi.org/10.3390/futurepharmacol5040070 - 1 Dec 2025
Viewed by 893
Abstract
Levosimendan, a calcium-sensitizing inodilator, has emerged as a promising adjunctive therapy in patients undergoing veno-arterial extracorporeal membrane oxygenation (V-A ECMO). Its pharmacodynamic profile, combining positive inotropy with vasodilation and mitochondrial protective effects, offers a unique therapeutic potential in the context of mechanical circulatory [...] Read more.
Levosimendan, a calcium-sensitizing inodilator, has emerged as a promising adjunctive therapy in patients undergoing veno-arterial extracorporeal membrane oxygenation (V-A ECMO). Its pharmacodynamic profile, combining positive inotropy with vasodilation and mitochondrial protective effects, offers a unique therapeutic potential in the context of mechanical circulatory support. Despite growing interest, the clinical impact of Levosimendan in ECMO remains debated, with heterogeneous evidence regarding its efficacy in improving weaning success, reducing vasopressor requirements or mitigating ischemia-reperfusion injury. This narrative review aims to critically appraise the current literature on Levosimendan use in ECMO settings, exploring its mechanistic rationale, pharmacologic behavior under extracorporeal circulation and potential role in various clinical scenarios including post-cardiotomy shock and refractory cardiogenic failure. The limitations of existing studies are critically examined, underscoring the need for high-quality clinical trials to define appropriate patient selection, optimal timing of administration and dosing strategies. This review synthesizes current evidence to determine whether Levosimendan constitutes a true therapeutic asset or remains merely an adjunctive agent in the complex management of ECMO supported patients. Full article
Show Figures

Graphical abstract

19 pages, 526 KB  
Review
Reframing Dental Anxiety: Cognitive Behavioral Therapy and Its Role in Phobia Treatment—A Narrative Review
by Dorina Stan, Dragoș Voicu, Pușica Zainea, Alexandra Toma and Anamaria Ciubară
Diseases 2025, 13(11), 377; https://doi.org/10.3390/diseases13110377 - 18 Nov 2025
Viewed by 1000
Abstract
Dental phobia is a disabling yet underdiagnosed condition that prevents many patients from seeking essential oral healthcare, leading to avoidable pain, disease progression, and reduced quality of life. Cognitive Behavioral Therapy (CBT) is the most widely supported psychological intervention for specific phobias and [...] Read more.
Dental phobia is a disabling yet underdiagnosed condition that prevents many patients from seeking essential oral healthcare, leading to avoidable pain, disease progression, and reduced quality of life. Cognitive Behavioral Therapy (CBT) is the most widely supported psychological intervention for specific phobias and has demonstrated significant efficacy in reducing dental anxiety and avoidance. This narrative review synthesizes recent evidence on CBT applications for phobia management, with particular emphasis on dental settings. In addition to reviewing established mechanisms of CBT, this paper highlights emerging adjunctive approaches such as virtual reality, eye movement desensitization and reprocessing (EMDR), and hypnosis. Special attention is given to pediatric populations, trauma-exposed individuals, and patients with neurodevelopmental disorders, who are often underrepresented in clinical research. The findings underscore the central role of CBT in addressing dental phobia while identifying gaps in standardized protocols, long-term outcomes, and accessibility across diverse healthcare contexts. Future research should prioritize controlled trials, cultural adaptations, and the integration of psychological training into dental curricula to enhance the translation of evidence into everyday practice. Full article
Show Figures

Figure 1

15 pages, 1397 KB  
Review
High-Quality Nutritional and Medical Care in Celiac Disease Follow-Up
by Anthony Kerbage, Claire Jansson-Knodell, Kendra Weekley, David Gardinier and Alberto Rubio-Tapia
Nutrients 2025, 17(22), 3530; https://doi.org/10.3390/nu17223530 - 11 Nov 2025
Viewed by 952
Abstract
Background: Celiac disease (CeD) is a chronic, immune-mediated enteropathy triggered by gluten ingestion in genetically predisposed individuals. While a lifelong gluten-free diet (GFD) remains the cornerstone of treatment, inadequate follow-up can lead to persistent symptoms, nutritional deficiencies, and long-term complications. Aim: This narrative [...] Read more.
Background: Celiac disease (CeD) is a chronic, immune-mediated enteropathy triggered by gluten ingestion in genetically predisposed individuals. While a lifelong gluten-free diet (GFD) remains the cornerstone of treatment, inadequate follow-up can lead to persistent symptoms, nutritional deficiencies, and long-term complications. Aim: This narrative review summarizes best practices in celiac disease follow-up, with emphasis on multidisciplinary, nutritional, clinical, and preventive care strategies to optimize long-term outcomes. Main Findings: High-quality follow-up requires coordinated care involving gastroenterologists, dietitians, primary care providers, and other specialists. Nutritional challenges of the GFD include high cost, limited fortification, suboptimal nutrient content, and increased risk of obesity and metabolic dysfunction. Patients also face psychosocial and behavioral burdens such as anxiety, social isolation, and disordered eating. Evidence-based strategies for follow-up include structured clinical and serologic monitoring, laboratory assessments, bone health evaluation, cancer risk reduction, and preventive care. Novel tools such as gluten immunogenic peptide testing, digital health platforms, and artificial intelligence are emerging as adjuncts to clinical management. Implications: Structured, patient-centered follow-up that integrates medical, nutritional, and psychosocial dimensions is essential to achieving mucosal healing, maintaining long-term health, and improving quality of life in individuals with CeD. Full article
(This article belongs to the Special Issue Diet on Gut Health and Celiac Disease)
Show Figures

Figure 1

Back to TopTop