Sign in to use this feature.

Years

Between: -

Subjects

remove_circle_outline
remove_circle_outline
remove_circle_outline
remove_circle_outline
remove_circle_outline

Journals

Article Types

Countries / Regions

Search Results (19)

Search Parameters:
Keywords = acute retinal necrosis

Order results
Result details
Results per page
Select all
Export citation of selected articles as:
37 pages, 2398 KB  
Review
The Impact of Vitreoretinal Surgery in Patients with Uveitis: Current Strategies and Emerging Perspectives
by Dimitrios Kalogeropoulos, Sofia Androudi, Marta Latasiewicz, Youssef Helmy, Ambreen Kalhoro Tunio, Markus Groppe, Mandeep Bindra, Mohamed Elnaggar, Georgios Vartholomatos, Farid Afshar and Chris Kalogeropoulos
Diagnostics 2026, 16(2), 198; https://doi.org/10.3390/diagnostics16020198 - 8 Jan 2026
Viewed by 400
Abstract
Uveitis constitutes a heterogeneous group of intraocular inflammatory pathologies, including both infectious and non-infectious aetiologies, often leading to substantial morbidity and permanent loss of vision in up to 20% of the affected cases. Visual impairment is most prominent in intermediate, posterior, or panuveitis [...] Read more.
Uveitis constitutes a heterogeneous group of intraocular inflammatory pathologies, including both infectious and non-infectious aetiologies, often leading to substantial morbidity and permanent loss of vision in up to 20% of the affected cases. Visual impairment is most prominent in intermediate, posterior, or panuveitis and is commonly associated with cystoid macular oedema, epiretinal membranes, macular holes, and retinal detachment. In the context of uveitis, these complications arise as a result of recurrent flare-ups or chronic inflammation, contributing to cumulative ocular damage. Pars plana vitrectomy (PPV) has an evolving role in the diagnostic and therapeutic approach to uveitis. Diagnostic PPV allows for the analysis of vitreous fluid and tissue using techniques such as PCR, flow cytometry, cytology, and cultures, providing further insights into intraocular immune responses. Therapeutic PPV can be employed for the management of structural complications associated with uveitis, in a wide spectrum of inflammatory clinical entities such as Adamantiades–Behçet disease, juvenile idiopathic arthritis, acute retinal necrosis, or ocular toxoplasmosis. Modern small-gauge and minimally invasive techniques improve visual outcomes, reduce intraocular inflammation, and may decrease reliance on systemic immunosuppression. Emerging technologies, including robot-assisted systems, are expected to enhance surgical precision and safety in the future. Despite these advances, PPV outcomes remain variable due to heterogeneity in indications, surgical techniques, and postoperative management. Prospective studies with standardized protocols, detailed subgroup analyses, and the integration of immunological profiling are needed to define which patients benefit most, optimize therapeutic strategies, and establish predictive biomarkers in uveitis management. Full article
Show Figures

Figure 1

11 pages, 352 KB  
Article
The Use of CSF Multiplex PCR Panel in Patients with Viral Uveitis
by Young Hwan Jeong, Su Hwan Park, Seung Min Lee, Iksoo Byon, Jongyoun Yi and Sung-Who Park
Diagnostics 2026, 16(1), 143; https://doi.org/10.3390/diagnostics16010143 - 1 Jan 2026
Viewed by 381
Abstract
Background/Objectives: Polymerase chain reaction (PCR) testing of ocular fluids is an essential diagnostic method for identifying infectious causes of uveitis. However, multiplex PCR kits specifically developed for ophthalmic use are not commercially available in many regions, including Korea. Given the biochemical similarity [...] Read more.
Background/Objectives: Polymerase chain reaction (PCR) testing of ocular fluids is an essential diagnostic method for identifying infectious causes of uveitis. However, multiplex PCR kits specifically developed for ophthalmic use are not commercially available in many regions, including Korea. Given the biochemical similarity between cerebrospinal fluid (CSF) and aqueous humor, this study evaluated the diagnostic utility of a commercially available CSF multiplex PCR panel for detecting herpesviruses in patients with suspected viral uveitis. Methods: We retrospectively reviewed the medical records of patients whose aqueous humor samples were analyzed using a multiplex PCR assay originally designed for CSF testing (Seeplex Meningitis-V1 ACE Detection kit, Seegene, Seoul, Republic of Korea). The samples were obtained between May 2019 and June 2023 at two tertiary referral hospitals. The assay targeted herpes simplex virus types 1 and 2 (HSV-1, HSV-2), varicella-zoster virus (VZV), cytomegalovirus (CMV), Epstein–Barr virus (EBV), and human herpesvirus 6 (HHV-6). Patients were classified into three groups: (I) anterior uveitis with suspected herpesviral infection, (II) acute retinal necrosis (ARN), and (III) CMV retinitis. Baseline characteristics, PCR positivity rates, and virus prevalence were compared among the groups. Results: Among 149 eyes tested, 86 were included in the final analysis. The overall positivity rate was 38.4%. PCR positivity was 19.7% (12/61) in Group I, 93.8% (15/16) in Group II, and 66.7% (6/9) in Group III. CMV was the most common pathogen in Groups I (66.7%) and III (100%), while VZV was predominant in Group II (80%). No HHV-6 infection was detected. Conclusions: The positivity rate in anterior uveitis (Group I) was lower than previously reported, likely due to the limited sample volume relative to the assay’s requirement. Nevertheless, the assay demonstrated diagnostic reliability comparable to previous reports for ARN and CMV retinitis. Therefore, the CSF-based multiplex PCR panel serves as a feasible and cost-effective diagnostic option for sight-threatening posterior segment infections, facilitating prompt diagnosis and treatment, although further optimization is warranted for anterior uveitis. Full article
(This article belongs to the Special Issue Innovative Diagnostic Approaches in Retinal Diseases)
Show Figures

Figure 1

17 pages, 1502 KB  
Review
Perspectives on the History and Epidemiology of the Varicella Virus Vaccine and Future Challenges
by Masayuki Nagasawa
Pathogens 2025, 14(8), 813; https://doi.org/10.3390/pathogens14080813 - 16 Aug 2025
Viewed by 5561
Abstract
The varicella attenuated virus vaccine, developed in Japan in the 1970s, has dramatically reduced the number of pediatric chickenpox cases over the past 30 years due to its widespread use. However, a small number of cases of chickenpox, shingles, aseptic meningitis, and acute [...] Read more.
The varicella attenuated virus vaccine, developed in Japan in the 1970s, has dramatically reduced the number of pediatric chickenpox cases over the past 30 years due to its widespread use. However, a small number of cases of chickenpox, shingles, aseptic meningitis, and acute retinal necrosis caused by vaccine strains have been reported. There are also issues that need to be addressed, such as breakthrough infections and the persistence of the preventive effect of vaccination. In addition, there is the possibility of the emergence of revertants or mutations in the vaccine strain. In recent years, subunit vaccines have been developed, their immune-stimulating effects have been demonstrated, and they are being applied clinically. In addition, development of an mRNA varicella vaccine is underway. In this review, the history and impact of the varicella vaccine are overviewed, as well as its future challenges. Full article
(This article belongs to the Special Issue Emerging and Re-Emerging Human Infectious Diseases)
Show Figures

Figure 1

18 pages, 1618 KB  
Review
A Better Understanding of the Clinical and Pathological Changes in Viral Retinitis: Steps to Improve Visual Outcomes
by Nghi M. Nguyen and Christopher D. Conrady
Microorganisms 2024, 12(12), 2513; https://doi.org/10.3390/microorganisms12122513 - 5 Dec 2024
Cited by 2 | Viewed by 3881
Abstract
Infectious retinitis, though rare, poses a significant threat to vision, often leading to severe and irreversible damage. Various pathogens, including viruses, bacteria, tick-borne agents, parasites, and fungi, can cause this condition. Among these, necrotizing herpetic retinitis represents a critical spectrum of retinal infections [...] Read more.
Infectious retinitis, though rare, poses a significant threat to vision, often leading to severe and irreversible damage. Various pathogens, including viruses, bacteria, tick-borne agents, parasites, and fungi, can cause this condition. Among these, necrotizing herpetic retinitis represents a critical spectrum of retinal infections primarily caused by herpes viruses such as varicella-zoster virus (VZV), herpes simplex virus (HSV), and cytomegalovirus (CMV). This review underscores the retina’s susceptibility to viral infections, focusing on the molecular mechanisms through which herpetic viruses invade and damage retinal tissue, supported by clinical and preclinical evidence. We also identify existing knowledge gaps and propose future research directions to deepen our understanding and improve therapeutic outcomes. Full article
(This article belongs to the Special Issue Ocular Microorganisms)
Show Figures

Figure 1

22 pages, 2309 KB  
Review
CMV Retinitis in the Context of SARS-CoV-2 Infection: A Case Study and Comprehensive Review of Viral Interactions
by Emil Robert Stoicescu, Laura Andreea Ghenciu, Roxana Iacob, Adina Iuliana Ardelean, Ecaterina Dăescu, Ovidiu Alin Hațegan, Diana Manolescu, Emanuela Tudorache, Casiana Boru and Mirabela Dima
Pathogens 2024, 13(11), 938; https://doi.org/10.3390/pathogens13110938 - 29 Oct 2024
Cited by 2 | Viewed by 3068
Abstract
Purpose: Cytomegalovirus (CMV) retinitis is a sight-threatening condition predominantly affecting immunocompromised individuals, such as those with Human Immunodeficiency Virus (HIV)/Acquired Immunodeficiency Syndrome (AIDS). We aimed to present an observational case report on CMV retinitis following Severe Acute Respiratory Syndrome Coronavirus 2 (SARS-CoV-2) infection [...] Read more.
Purpose: Cytomegalovirus (CMV) retinitis is a sight-threatening condition predominantly affecting immunocompromised individuals, such as those with Human Immunodeficiency Virus (HIV)/Acquired Immunodeficiency Syndrome (AIDS). We aimed to present an observational case report on CMV retinitis following Severe Acute Respiratory Syndrome Coronavirus 2 (SARS-CoV-2) infection and to review the literature on the molecular and cellular changes in CMV and SARS-CoV-2 infections and how they may influence each other. Case Description: A 32-year-old man with a history of AIDS presented with decreased vision and ocular pain exacerbated by movement, beginning a day prior. Ocular examination revealed anterior uveitis, corneal endothelial edema, and retinal necrosis in the left eye. CMV retinitis was diagnosed based on positive serologic testing and a low cluster of differentiation 4 (CD4) count, with concurrent SARS-CoV-2 infection detected. Treatment included valganciclovir and topical agents, with a focus on managing CMV complications. This case highlights the potential role of SARS-CoV-2 in reactivating dormant CMV in severely immunocompromised individuals. We also discuss the implications of this interaction for immunocompromised patients, emphasizing the need for vigilant monitoring and personalized treatment strategies. Conclusions: Our case suggests that SARS-CoV-2 may trigger reactivation of CMV infection, leading to bilateral involvement in patients with low CD4 lymphocyte counts, which can result in severe visual impairment. The review discusses the molecular and cellular interactions between CMV and SARS-CoV-2, as well as risk factors, pathophysiology, and diagnostic methods for CMV retinitis, providing recommendations based on the literature findings. Full article
Show Figures

Figure 1

10 pages, 451 KB  
Systematic Review
Clinical Spectrum and Perspective in Bilateral Acute Retinal Necrosis: Systematic Review
by Valeria Albano, Mariantonietta Di Brina, Maria Grazia Pignataro, Giacomo Scotti, Camilla Di Pardo, Giovanni Petruzzella, Antonio Salvelli, Rosanna Dammacco, Silvana Guerriero and Giovanni Alessio
Medicina 2024, 60(11), 1735; https://doi.org/10.3390/medicina60111735 - 23 Oct 2024
Cited by 1 | Viewed by 2800
Abstract
Bilateral acute retinal necrosis (BARN) represents a broad ophthalmological field of severe retinal pathologies associated with poor visual prognosis and blindness. The purpose of this review is to examine the clinical spectrum in detail over the past few years, exploring laboratory and instrumental [...] Read more.
Bilateral acute retinal necrosis (BARN) represents a broad ophthalmological field of severe retinal pathologies associated with poor visual prognosis and blindness. The purpose of this review is to examine the clinical spectrum in detail over the past few years, exploring laboratory and instrumental diagnosis, and providing useful and up-to-date guidance in this field. A systematic review of this field has been performed through the PRISMA guidelines, searching in the PUBMED database. Serological laboratory tests on blood or polymerase chain reaction (PCR) on aqueous humor or vitreous samples are crucial to identifying the underlying cause and choosing the timeliest strategic treatments. Often, the main cause remains herpesviruses, with Varicella zoster (VZV) predominating over the others. There are also other causes that one needs to be carefully aware of. Anatomical and functional recovery is unfavorable if they are not individuated in a quick time. Early diagnosis and timely treatment offer a better chance of visual improvement and the avoidance of complications. Complications worsen the visual prognosis over months and may require a surgical approach. Full article
Show Figures

Figure 1

5 pages, 8713 KB  
Case Report
Acute Retinal Necrosis Associated with Epstein–Barr Virus Successfully Treated with Antiviral Treatment: A Case Report
by Heejeong You and Joonhyung Kim
Microorganisms 2024, 12(10), 2065; https://doi.org/10.3390/microorganisms12102065 - 15 Oct 2024
Viewed by 1886
Abstract
Epstein–Barr virus (EBV) is a rare cause of acute retinal necrosis (ARN) and is known for its poor prognosis and limited response to conventional antiviral treatment. Herein, we report a case of EBV ARN successfully treated with conventional systemic acyclovir and intravitreal ganciclovir [...] Read more.
Epstein–Barr virus (EBV) is a rare cause of acute retinal necrosis (ARN) and is known for its poor prognosis and limited response to conventional antiviral treatment. Herein, we report a case of EBV ARN successfully treated with conventional systemic acyclovir and intravitreal ganciclovir injection. An 85-year-old man presented with visual disturbance of the right eye from 10 days prior. His visual acuity was 20/200 in the right eye and slit lamp examination showed keratic precipitates, 4+ anterior chamber cells, and 1+ anterior vitreous cells. Fundus examination revealed multiple retinal hemorrhages and yellow-whitish necrotic lesion. The patient was clinically diagnosed with ARN. A few days later, EBV DNA was identified in the aqueous humor and in the serum PCR assay. The patient received 350 mg of intravenous acyclovir three times a day with oral prednisolone, and an intravitreal ganciclovir injection (2 mg per dose) was given five times. Over the course of seven weeks, systemic acyclovir was switched to 1g of per-oral valaciclovir three times a day, and oral steroids were successfully tapered. His visual acuity improved to 20/100, and the previous necrotic lesion was markedly decreased in size. Intravenous acyclovir combined with intravitreal ganciclovir may yield successful treatment outcomes in acute retinal necrosis caused by EBV. Full article
(This article belongs to the Special Issue Ocular Microorganisms)
Show Figures

Figure 1

10 pages, 2048 KB  
Article
Long-Term Functional Outcomes of Retinal Detachment Due to Acute Retinal Necrosis: A Case Series
by Ludovico Iannetti, Giacomo Visioli, Ludovico Alisi, Marta Armentano, Maria Pia Pirraglia, Massimo Accorinti, Valerio Di Martino and Magda Gharbiya
Biomedicines 2024, 12(10), 2320; https://doi.org/10.3390/biomedicines12102320 - 11 Oct 2024
Cited by 3 | Viewed by 2498
Abstract
Objectives: To evaluate the long-term anatomical and functional prognosis of patients with retinal detachment (RD) secondary to acute retinal necrosis (ARN) treated with pars plana vitrectomy (PPV). Methods: This retrospective case series included 21 eyes from 21 patients with RD secondary [...] Read more.
Objectives: To evaluate the long-term anatomical and functional prognosis of patients with retinal detachment (RD) secondary to acute retinal necrosis (ARN) treated with pars plana vitrectomy (PPV). Methods: This retrospective case series included 21 eyes from 21 patients with RD secondary to ARN. The study analyzed vitreous or aqueous biopsy results, the impact of antiviral therapy, time to retinal detachment, changes in visual acuity (VA), and anatomical and surgical outcomes. All cases underwent 23-gauge PPV with silicone oil tamponade, and an episcleral encircling band was used in 11 cases. All patients received systemic antiviral therapy at diagnosis. Results: Retinal reattachment was achieved in 91% of cases during follow-up, with an average follow-up period of 39.5 ± 36.8 months. The average time from ARN diagnosis to RD onset was 33.3 ± 27.5 days. VZV was detected in 10 eyes through PCR analysis. Significant differences in visual prognosis were found between macula-off and macula-on RD (p = 0.048). Eyes with optic nerve head inflammation had worse final VA (p = 0.010). No significant difference was observed between preoperative VA and VA at the end of follow-up (p = 0.665). Conclusions: VZV was the primary virus associated with ARN-related RD. Early involvement of the macula and optic nerve in retinitis negatively impacted the final visual prognosis. Full article
Show Figures

Figure 1

10 pages, 230 KB  
Viewpoint
Herpes Zoster and Post-Herpetic Neuralgia—Diagnosis, Treatment, and Vaccination Strategies
by Delwyn Zhi Jie Lim, Hong Liang Tey, Brenda Mae Alferez Salada, Jolene Ee Ling Oon, Ee-Jin Darren Seah, Nisha Suyien Chandran and Jiun Yit Pan
Pathogens 2024, 13(7), 596; https://doi.org/10.3390/pathogens13070596 - 17 Jul 2024
Cited by 28 | Viewed by 21769
Abstract
Introduction: Herpes zoster is caused by the reactivation of latent varicella infection within the sensory ganglia, caused by the varicella-zoster virus (VZV). The disease is classically characterized by a painful unilateral vesicular eruption. Complications of the disease include herpes zoster ophthalmicus, Ramsay Hunt [...] Read more.
Introduction: Herpes zoster is caused by the reactivation of latent varicella infection within the sensory ganglia, caused by the varicella-zoster virus (VZV). The disease is classically characterized by a painful unilateral vesicular eruption. Complications of the disease include herpes zoster ophthalmicus, Ramsay Hunt syndrome, acute retinal necrosis, and post-herpetic neuralgia. In this paper, we discuss the epidemiology, pathogenesis, clinical features, diagnosis, management, and vaccination strategies of herpes zoster and post-herpetic neuralgia. Method: This paper was developed with input from specialists from Singapore’s public sectors—dermatologists, family physicians, and infectious diseases specialists. Results: The diagnosis of herpes zoster is clinical and can be aided with laboratory investigations. Early initiation of antivirals, within 72 h of onset, can reduce the severity and duration of the condition and decrease the intensity of pain. In patients with a high risk of post-herpetic neuralgia, early initiation of anticonvulsants or tricyclic antidepressants can be considered. Herpes zoster is highly preventable, with the advent of the recombinant zoster vaccine (RZV) providing an overall vaccine efficacy of 97.2%. Procedures such as epidural blocks and subcutaneous or intracutaneous injections of local anesthetics and steroids can be considered for patients with a high risk of post-herpetic neuralgia to reduce its incidence. Conclusion: This article serves as a guideline for clinicians in the diagnosis, investigations, management, and prevention of herpes zoster. With the majority of adults in Singapore currently at risk of developing herpes zoster due to varicella immunization being only introduced in 2020, it is important for clinicians to recognize and manage herpes zoster appropriately. Full article
(This article belongs to the Section Epidemiology of Infectious Diseases)
8 pages, 4798 KB  
Case Report
Fatal Outcome Due to Kounis Syndrome Following Fluorescein Retinal Angiography: A Case Report
by Vincenzo Cianci, Claudia Pitrone, Daniela Sapienza, Alessandro Meduri, Antonio Ieni, Patrizia Gualniera, Alessio Asmundo and Cristina Mondello
Diagnostics 2024, 14(11), 1092; https://doi.org/10.3390/diagnostics14111092 - 24 May 2024
Cited by 3 | Viewed by 2069
Abstract
Kounis Syndrome (KS) is a clinical entity triggered by allergic or hypersensitivity reactions capable of inducing acute coronary events. Several causes can induce KS, including drugs and insect stings. Here, a rare case of post mortem assessment of fatal KS related to fluorescein [...] Read more.
Kounis Syndrome (KS) is a clinical entity triggered by allergic or hypersensitivity reactions capable of inducing acute coronary events. Several causes can induce KS, including drugs and insect stings. Here, a rare case of post mortem assessment of fatal KS related to fluorescein retinal angiography has been reported. An 80-year-old man in follow-up for a retinal vein thrombosis underwent a retinal fluoroangiography. Approximately 30 min later, the patient complained of sweating and dizziness, and suddenly lost consciousness due to a cardiac arrest. Despite the immediate cardiopulmonary resuscitation, he died. The autopsy revealed foamy yellowish edema in the respiratory tract and coronary atherosclerosis with eccentric plaques partially obstructing the lumen. The routine histology highlighted lung emphysema and myocyte break-up with foci of contraction band necrosis at the myocardial tissue. Biochemistry showed increased serum tryptase, troponin, and p-BNP. Activated and degranulated (tryptase) mast cells were detected, using immunohistochemistry, in the larynx, lungs, spleen, and heart. Acute myocardial ischemia due to allergic coronary vasospasm related to fluorescein hypersensitivity has been assessed as cause of death. KS-related deaths are considered rare events, and the post mortem assessment of KS quite difficult. The integration of several investigations (gross and microscopic examination, biochemistry, immunohistochemistry) can provide useful findings to support the diagnosis, helping to reduce the unrecognized cases as much as possible. Full article
(This article belongs to the Section Pathology and Molecular Diagnostics)
Show Figures

Figure 1

17 pages, 922 KB  
Review
The Host–Pathogen Interplay: A Tale of Two Stories within the Cornea and Posterior Segment
by Michael P. Dempsey and Christopher D. Conrady
Microorganisms 2023, 11(8), 2074; https://doi.org/10.3390/microorganisms11082074 - 12 Aug 2023
Cited by 7 | Viewed by 2745
Abstract
Ocular infectious diseases are an important cause of potentially preventable vision loss and blindness. In the following manuscript, we will review ocular immunology and the pathogenesis of herpesviruses and Pseudomonas aeruginosa infections of the cornea and posterior segment. We will highlight areas of [...] Read more.
Ocular infectious diseases are an important cause of potentially preventable vision loss and blindness. In the following manuscript, we will review ocular immunology and the pathogenesis of herpesviruses and Pseudomonas aeruginosa infections of the cornea and posterior segment. We will highlight areas of future research and what is currently known to promote bench-to-bedside discoveries to improve clinical outcomes of these debilitating ocular diseases. Full article
(This article belongs to the Special Issue Infectious Eye Diseases and Prevention Control)
Show Figures

Figure 1

13 pages, 1236 KB  
Article
Clinical and Virological Characteristics and Prognostic Factors in Viral Necrotizing Retinitis
by Léa Fitoussi, Amandine Baptiste, Adam Mainguy, Anne-Sophie L’Honneur, Magdalena Bojanova, Agnès Dechartres, Flore Rozenberg, Bahram Bodaghi and Sara Touhami
J. Pers. Med. 2022, 12(11), 1785; https://doi.org/10.3390/jpm12111785 - 29 Oct 2022
Cited by 4 | Viewed by 2341
Abstract
Purpose: Describe the clinical and virological characteristics of viral necrotizing retinitis (VNR) and assess its prognostic factors. Methods: Retrospective study (Pitié Salpêtrière Hospital, Paris) of consecutive VNR patients diagnosed and monitored by qPCR on aqueous humor between 2015 and 2019. All patients received [...] Read more.
Purpose: Describe the clinical and virological characteristics of viral necrotizing retinitis (VNR) and assess its prognostic factors. Methods: Retrospective study (Pitié Salpêtrière Hospital, Paris) of consecutive VNR patients diagnosed and monitored by qPCR on aqueous humor between 2015 and 2019. All patients received induction therapy with intravenous +/− intravitreal injections (IVI) of antivirals. Results: Forty-one eyes of 37 patients with a mean age of 56 years were included. Involved viruses were VZV (44%), CMV (37%) and HSV2 (19%). Acute retinal necrosis represented 51%, progressive outer retinal necrosis 12% and CMV retinitis 37% of eyes. Forty-six percent of patients were immunocompromised. Median BCVA was 0.7 LogMAR at baseline and 0.8 LogMAR after an average of 14.1 months. VNR bilateralized in 27% of cases after 32 months. Retinal detachment (RD) occurred in 27% of cases after a mean duration of 98 days. Factors associated with a “poor BCVA” at 1 month were: advanced age, low baseline BCVA, high vitritis grade and viral load (VL) at baseline and the “slow responder” status (i.e., VL decrease <50% after 2 weeks of treatment). Factors associated with RD were: advanced age, immunocompetence, low baseline BCVA, high vitritis grade at baseline and use of ≤5 IVIs. Conclusions: Clinical factors including advanced age, immunocompetence, low BCVA and high vitritis grade at baseline were associated with a poor prognosis. New virological factors were predictive of a poor outcome: high baseline VL and the “slow responder” status. Sequential intraocular fluid sampling might help prognosticate the outcomes of VNR. Full article
(This article belongs to the Section Personalized Therapy and Drug Delivery)
Show Figures

Figure 1

6 pages, 671 KB  
Case Report
Kyrieleis Arteriolitis Associated with Acute Retinal Necrosis Due to Herpes Simplex Virus Type 1 Secondary to Herpetic Encephalitis
by Olga E. Makri, Iasonas K. Tsekouras, Leonidia Leonidou, Konstantinos Kagkelaris, Vassilios Kozobolis and Constantinos D. Georgakopoulos
Vision 2022, 6(2), 27; https://doi.org/10.3390/vision6020027 - 18 May 2022
Cited by 1 | Viewed by 3164
Abstract
We report the case of a 52-year-old woman who presented to the emergency department with acute retinal necrosis in her left eye secondary to herpes simplex virus type 1 encephalitis for which she had been hospitalized four months before. Treatment with intravitreal foscarnet [...] Read more.
We report the case of a 52-year-old woman who presented to the emergency department with acute retinal necrosis in her left eye secondary to herpes simplex virus type 1 encephalitis for which she had been hospitalized four months before. Treatment with intravitreal foscarnet and intravenous acyclovir was promptly commenced followed by the addition of oral prednisolone. PCR analysis of aqueous humor detected HSV type 1 DNA. The condition responded to therapy with partial resolution of intraocular inflammation and improvement of visual acuity, but the presence of Kyrieleis plaques was observed two weeks after the initiation of treatment, when five intravitreal foscarnet injections had been administered. The patient was switched to oral therapy with valacyclovir, and 10 weeks after commencing treatment, the patient’s left eye was free of inflammation, having achieved a BCVA of 20/20. Oral steroid treatment was gradually tapered off, and the patient was instructed to remain on prophylactic antiviral therapy. Kyrieleis arteriolitis is an uncommon finding in the context of acute retinal necrosis. As far as we are aware, we report the first case of Kyrieleis arteriolitis in acute retinal necrosis secondary to viral encephalitis and the second one presenting Kyrieleis plaques in acute retinal necrosis caused by herpes simplex virus type 1. Prior reports of cases of Kyrieleis arteriolitis in acute retinal necrosis are also presented. Full article
Show Figures

Figure 1

10 pages, 2054 KB  
Article
Acute Retinal Necrosis: Signs, Treatment, Complications and Outcome
by Christian S. Mayer, Katharina Blobner, Julia Storr, Isabella D. Baur and Ramin Khoramnia
Diagnostics 2022, 12(2), 386; https://doi.org/10.3390/diagnostics12020386 - 2 Feb 2022
Cited by 19 | Viewed by 7547
Abstract
Background: The Acute Retinal Necrosis (ARN) is an inflammatory, rapidly progressive necrotizing retinitis and vasculitis, most frequently caused by Varicella-Zoster-Virus (VZV), followed by Herpes-Simplex-Virus (HSV), Cytomegalovirus (CMV) and Epstein-Barr-Virus (EBV). The diagnosis is based on clinical signs that were first defined by the [...] Read more.
Background: The Acute Retinal Necrosis (ARN) is an inflammatory, rapidly progressive necrotizing retinitis and vasculitis, most frequently caused by Varicella-Zoster-Virus (VZV), followed by Herpes-Simplex-Virus (HSV), Cytomegalovirus (CMV) and Epstein-Barr-Virus (EBV). The diagnosis is based on clinical signs that were first defined by the American Uveitis Society in 1994 that include one or more foci of retinal necrosis, rapid progression without treatment, circumferential progression, occlusive vasculopathy, and inflammatory signs of the vitreous and anterior chamber Methods: In this retrospective analysis, we included 16 eyes of 10 patients, six patients with simultaneous or delayed bilateral affection, treated for ARN. Status of disease, corrected distance visual acuity (CDVA, decimal), intraocular pressure (IOP), pathogen proof, therapy, and complications were evaluated at diagnosis and 3 months later. Results: In nine patients, the pathogen was identified (six VZV, two HSV, one CMV, one EBV). All patients were treated with systemic and intravitreal virustatic agents. In nine eyes with a CDVA of 0.2 ± 0.2 at hospital admission, vitrectomy was performed, and in seven eyes with CDVA of 0.5 ± 0.3, no vitrectomy was performed (p = 0.04). After 3 months, CDVA of the vitrectomized eyes decreased to 0.1 ± 0.1 vs. 0.4 ± 0.3 (p = 0.01) without vitrectomy. CDVA of fellow eyes affected was 0.6 ± 0.2 at initial presentation vs. 0.2 ± 0.2 for eyes affected first and 0.4 ± 0.3 vs. 0.1 ± 0.1 after 3 months. We observed several complications including retinal detachment, recurrence of the disease, and bulbar hypotony. Conclusion: For fellows eyes affected, diagnosis could be confirmed earlier, leading to a more successful treatment. The success of vitrectomy is difficult to evaluate because vitrectomy is most frequently performed just in the advanced stages of the disease. Early treatment with an appropriate approach is essential to avoid loss of vision. Full article
(This article belongs to the Section Pathology and Molecular Diagnostics)
Show Figures

Figure 1

17 pages, 5361 KB  
Article
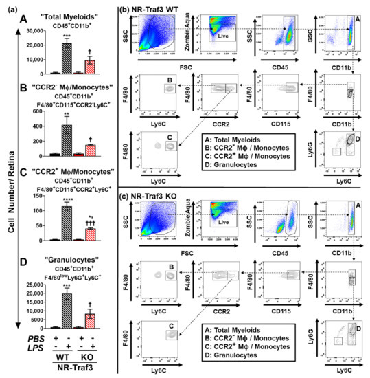
The Chx10-Traf3 Knockout Mouse as a Viable Model to Study Neuronal Immune Regulation
by Jami M. Gurley, Grzegorz B. Gmyrek, Elizabeth A. Hargis, Gail A. Bishop, Daniel J. J. Carr and Michael H. Elliott
Cells 2021, 10(8), 2068; https://doi.org/10.3390/cells10082068 - 12 Aug 2021
Cited by 2 | Viewed by 3883
Abstract
Uncontrolled inflammation is associated with neurodegenerative conditions in central nervous system tissues, including the retina and brain. We previously found that the neural retina (NR) plays an important role in retinal immunity. Tumor necrosis factor Receptor-Associated Factor 3 (TRAF3) is a known immune [...] Read more.
Uncontrolled inflammation is associated with neurodegenerative conditions in central nervous system tissues, including the retina and brain. We previously found that the neural retina (NR) plays an important role in retinal immunity. Tumor necrosis factor Receptor-Associated Factor 3 (TRAF3) is a known immune regulator expressed in the retina; however, whether TRAF3 regulates retinal immunity is unknown. We have generated the first conditional NR-Traf3 knockout mouse model (Chx10-Cre/Traf3f/f) to enable studies of neuronal TRAF3 function. Here, we evaluated NR-Traf3 depletion effects on whole retinal TRAF3 protein expression, visual acuity, and retinal structure and function. Additionally, to determine if NR-Traf3 plays a role in retinal immune regulation, we used flow cytometry to assess immune cell infiltration following acute local lipopolysaccharide (LPS) administration. Our results show that TRAF3 protein is highly expressed in the NR and establish that NR-Traf3 depletion does not affect basal retinal structure or function. Importantly, NR-Traf3 promoted LPS-stimulated retinal immune infiltration. Thus, our findings propose NR-Traf3 as a positive regulator of retinal immunity. Further, the NR-Traf3 mouse provides a tool for investigations of neuronal TRAF3 as a novel potential target for therapeutic interventions aimed at suppressing retinal inflammatory disease and may also inform treatment approaches for inflammatory neurodegenerative brain conditions. Full article
Show Figures

Figure 1

Back to TopTop