The Chx10-Traf3 Knockout Mouse as a Viable Model to Study Neuronal Immune Regulation
Abstract
:1. Introduction
2. Materials and Methods
2.1. Materials
2.2. Chx10-Traf3 KO Model
2.3. Whole Retinal Tissue Lysis
2.4. Western Blotting
2.5. Immunohistochemistry and Confocal Microscopy
2.6. Optokinetic Tracking (OKT)
2.7. Optical Coherence Technology (OCT)
2.8. Electroretinography (ERG)
2.9. Endotoxin-Induced Uveitis Model
2.10. Flow Cytometry
2.11. Other Methods
3. Results
3.1. The Majority of Retinal TRAF3 Protein Expression Is in the Neural Retinal (NR) Compartment
3.2. Neural Retinal Traf3 Depletion Does Not Adversely Affect Basal Retinal Structure or Function
3.2.1. Retinal Tissue Structure and Patterning
3.2.2. Visual and Retinal Function
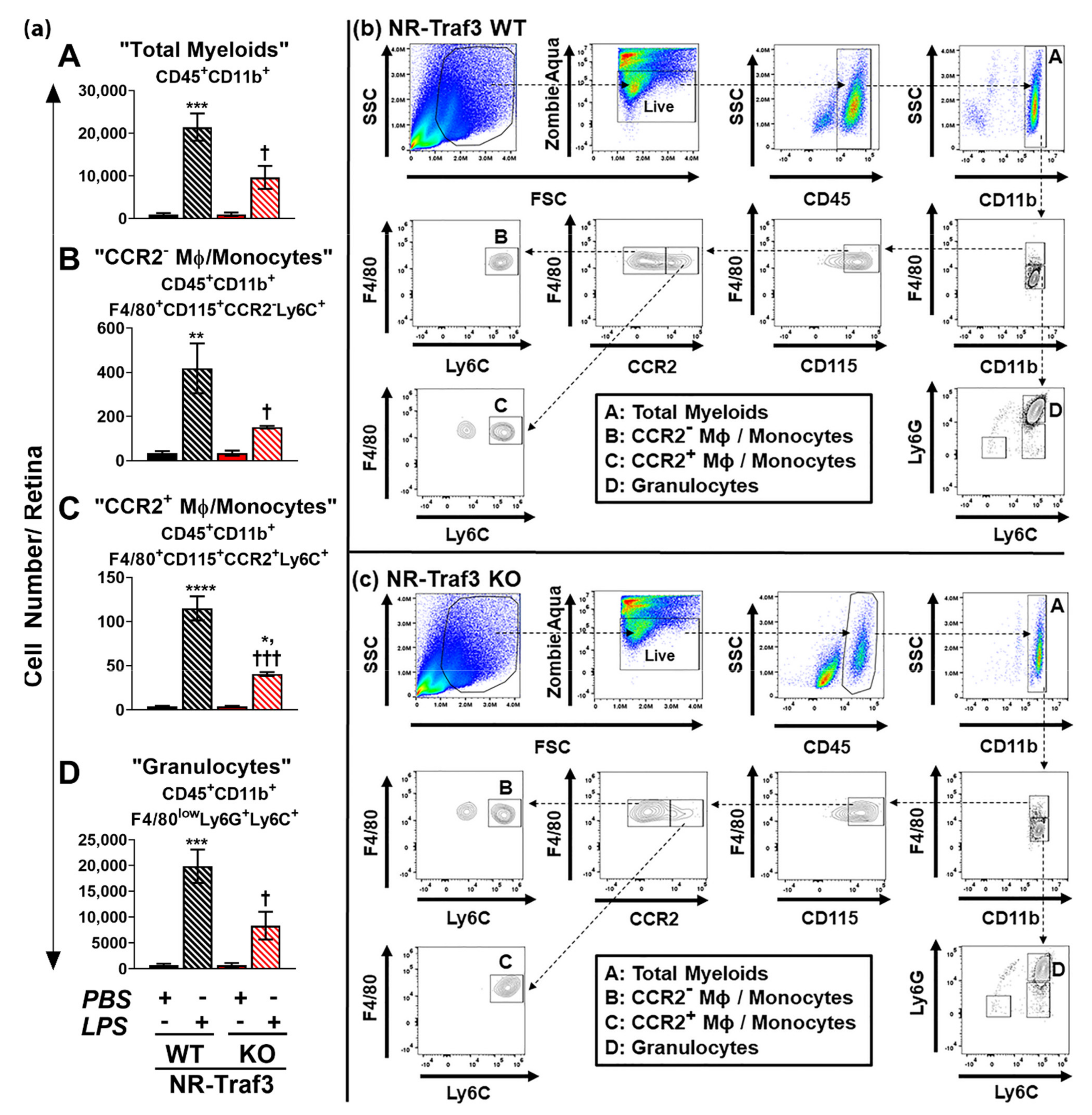
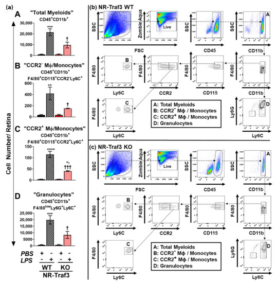
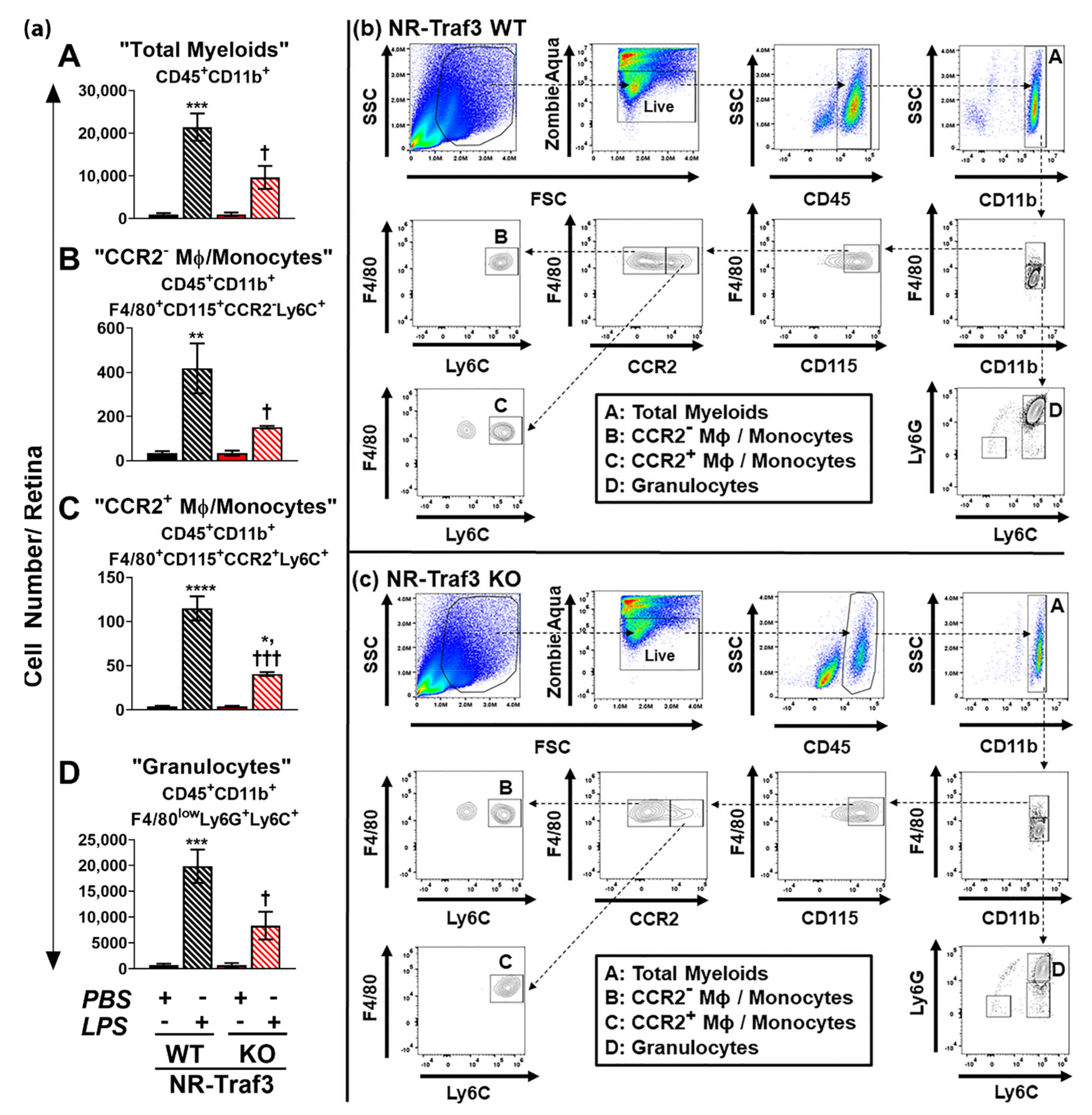
3.3. Neural Retinal Traf3 Promotes the Retinal Immune Response to Endotoxin-Mediated Inflammatory Activation
4. Discussion
5. Conclusions
Supplementary Materials
Author Contributions
Funding
Institutional Review Board Statement
Informed Consent Statement
Data Availability Statement
Acknowledgments
Conflicts of Interest
References
- Ksander, B.R.; Streilein, J.W. Regulation of the immune response within privileged sites. Chem. Immunol. 1994, 58, 117–145. [Google Scholar]
- London, A.; Benhar, I.; Schwartz, M. The retina as a window to the brain-from eye research to CNS disorders. Nat. Rev. Neurol. 2013, 9, 44–53. [Google Scholar] [CrossRef] [PubMed]
- Bermel, R.A.; Inglese, M. Neurodegeneration and inflammation in MS: The eye teaches us about the storm. Neurology 2013, 80, 19–20. [Google Scholar] [CrossRef] [Green Version]
- Grossniklaus, H.E.; Geisert, E.E.; Nickerson, J.M. Introduction to the Retina. Prog. Mol. Biol. Transl. Sci. 2015, 134, 383–396. [Google Scholar]
- Ridge, K.D.; Abdulaev, N.G.; Sousa, M.; Palczewski, K. Phototransduction: Crystal clear. Trends Biochem. Sci. 2003, 28, 479–487. [Google Scholar] [CrossRef]
- Neves, G.; Lagnado, L. The retina. Curr. Biol. 1999, 9, R674–R677. [Google Scholar] [CrossRef] [Green Version]
- Nickells, R.W.; Howell, G.R.; Soto, I.; John, S.W. Under pressure: Cellular and molecular responses during glaucoma, a common neurodegeneration with axonopathy. Annu. Rev. Neurosci. 2012, 35, 153–179. [Google Scholar] [CrossRef] [Green Version]
- Rubsam, A.; Parikh, S.; Fort, P.E. Role of Inflammation in Diabetic Retinopathy. Int. J. Mol. Sci. 2018, 19, 942. [Google Scholar] [CrossRef] [Green Version]
- Silverman, S.M.; Wong, W.T. Microglia in the Retina: Roles in Development, Maturity, and Disease. Annu. Rev. Vis. Sci. 2018, 4, 45–77. [Google Scholar] [CrossRef]
- Guttenplan, K.A.; Stafford, B.K.; El-Danaf, R.N.; Adler, D.I.; Munch, A.E.; Weigel, M.K.; Huberman, A.D.; Liddelow, S.A. Neurotoxic Reactive Astrocytes Drive Neuronal Death after Retinal Injury. Cell Rep. 2020, 31, 107776. [Google Scholar] [CrossRef]
- Detrick, B.; Hooks, J.J. Immune regulation in the retina. Immunol. Res. 2010, 47, 153–161. [Google Scholar] [CrossRef]
- Crane, I.J.; Liversidge, J. Mechanisms of leukocyte migration across the blood-retina barrier. Semin. Immunopathol. 2008, 30, 165–177. [Google Scholar] [CrossRef] [Green Version]
- Gurley, J.M.; Gmyrek, G.B.; McClellan, M.E.; Hargis, E.A.; Hauck, S.M.; Dozmorov, M.G.; Wren, J.D.; Carr, D.J.J.; Elliott, M.H. Neuroretinal-Derived Caveolin-1 Promotes Endotoxin-Induced Inflammation in the Murine Retina. Investig. Ophthalmol. Vis. Sci. 2020, 61, 19. [Google Scholar] [CrossRef] [PubMed]
- Yang, X.D.; Sun, S.C. Targeting signaling factors for degradation, an emerging mechanism for TRAF functions. Immunol. Rev. 2015, 266, 56–71. [Google Scholar] [CrossRef] [Green Version]
- Boyce, B.F.; Li, J.; Xing, L.; Yao, Z. Bone Remodeling and the Role of TRAF3 in Osteoclastic Bone Resorption. Front. Immunol. 2018, 9, 2263. [Google Scholar] [CrossRef]
- Wallis, A.M.; Bishop, G.A. TRAF3 regulation of inhibitory signaling pathways in B and T lymphocytes by kinase and phosphatase localization. J. Leukoc. Biol. 2018, 103, 1089–1098. [Google Scholar] [CrossRef]
- Bishop, G.A.; Stunz, L.L.; Hostager, B.S. TRAF3 as a Multifaceted Regulator of B Lymphocyte Survival and Activation. Front. Immunol. 2018, 9, 2161. [Google Scholar] [CrossRef]
- Yi, Z.; Wallis, A.M.; Bishop, G.A. Roles of TRAF3 in T cells: Many surprises. Cell Cycle 2015, 14, 1156–1163. [Google Scholar] [CrossRef] [Green Version]
- Xu, Y.; Cheng, G.; Baltimore, D. Targeted disruption of TRAF3 leads to postnatal lethality and defective T-dependent immune responses. Immunity 1996, 5, 407–415. [Google Scholar] [CrossRef] [Green Version]
- Xie, P.; Stunz, L.L.; Larison, K.D.; Yang, B.; Bishop, G.A. Tumor necrosis factor receptor-associated factor 3 is a critical regulator of B cell homeostasis in secondary lymphoid organs. Immunity 2007, 27, 253–267. [Google Scholar] [CrossRef] [Green Version]
- Wang, P.X.; Zhang, X.J.; Luo, P.; Jiang, X.; Zhang, P.; Guo, J.; Zhao, G.N.; Zhu, X.; Zhang, Y.; Yang, S.; et al. Hepatocyte TRAF3 promotes liver steatosis and systemic insulin resistance through targeting TAK1-dependent signalling. Nat. Commun. 2016, 7, 10592. [Google Scholar] [CrossRef] [Green Version]
- Mambetsariev, N.; Lin, W.W.; Wallis, A.M.; Stunz, L.L.; Bishop, G.A. TRAF3 deficiency promotes metabolic reprogramming in B cells. Sci. Rep. 2016, 6, 35349. [Google Scholar] [CrossRef] [Green Version]
- Jiang, X.; Deng, K.Q.; Luo, Y.; Jiang, D.S.; Gao, L.; Zhang, X.F.; Zhang, P.; Zhao, G.N.; Zhu, X.; Li, H. Tumor necrosis factor receptor-associated factor 3 is a positive regulator of pathological cardiac hypertrophy. Hypertension 2015, 66, 356–367. [Google Scholar] [CrossRef] [Green Version]
- Gong, J.; Li, Z.Z.; Guo, S.; Zhang, X.J.; Zhang, P.; Zhao, G.N.; Gao, L.; Zhang, Y.; Zheng, A.; Zhang, X.F.; et al. Neuron-Specific Tumor Necrosis Factor Receptor-Associated Factor 3 Is a Central Regulator of Neuronal Death in Acute Ischemic Stroke. Hypertension 2015, 66, 604–616. [Google Scholar] [CrossRef] [PubMed] [Green Version]
- He, J.Q.; Saha, S.K.; Kang, J.R.; Zarnegar, B.; Cheng, G. Specificity of TRAF3 in its negative regulation of the noncanonical NF-kappa B pathway. J. Biol. Chem. 2007, 282, 3688–3694. [Google Scholar] [CrossRef] [PubMed] [Green Version]
- Jia, R.; Ma, J.; Xiang, S.; Meng, W.; Wang, N. Caerulin-induced pro-inflammatory response in macrophages requires TRAF3-p38 signaling activation. Biochem. Biophys. Res. Commun. 2017, 494, 358–364. [Google Scholar] [CrossRef]
- Stelzer, G.; Rosen, N.; Plaschkes, I.; Zimmerman, S.; Twik, M.; Fishilevich, S.; Stein, T.I.; Nudel, R.; Lieder, I.; Mazor, Y.; et al. The GeneCards Suite: From Gene Data Mining to Disease Genome Sequence Analyses. Curr. Protoc. Bioinform. 2016, 54, 1–30. [Google Scholar] [CrossRef]
- Zhou, Y.; Tao, T.; Liu, G.; Gao, X.; Gao, Y.; Zhuang, Z.; Lu, Y.; Wang, H.; Li, W.; Wu, L.; et al. TRAF3 mediates neuronal apoptosis in early brain injury following subarachnoid hemorrhage via targeting TAK1-dependent MAPKs and NF-kappaB pathways. Cell Death Dis. 2021, 12, 10. [Google Scholar] [CrossRef]
- Zhang, Z.; Shen, L.; Yan, Y. MiR-139-5p alleviates neural cell apoptosis induced by spinal cord injury through targeting TRAF3. Acta Biochim. Pol. 2020, 67, 359–365. [Google Scholar] [CrossRef]
- Rowan, S.; Cepko, C.L. Genetic analysis of the homeodomain transcription factor Chx10 in the retina using a novel multifunctional BAC transgenic mouse reporter. Dev. Biol. 2004, 271, 388–402. [Google Scholar] [CrossRef] [PubMed] [Green Version]
- Reagan, A.; Gu, X.; Hauck, S.M.; Ash, J.D.; Cao, G.; Thompson, T.C.; Elliott, M.H. Retinal Caveolin-1 Modulates Neuroprotective Signaling. Adv. Exp. Med. Biol. 2016, 854, 411–418. [Google Scholar] [CrossRef]
- Prusky, G.T.; Alam, N.M.; Beekman, S.; Douglas, R.M. Rapid quantification of adult and developing mouse spatial vision using a virtual optomotor system. Investig. Ophthalmol. Vis. Sci. 2004, 45, 4611–4616. [Google Scholar] [CrossRef] [Green Version]
- Sethna, S.; Chamakkala, T.; Gu, X.; Thompson, T.C.; Cao, G.; Elliott, M.H.; Finnemann, S.C. Regulation of Phagolysosomal Digestion by Caveolin-1 of the Retinal Pigment Epithelium Is Essential for Vision. J. Biol. Chem. 2016, 291, 6494–6506. [Google Scholar] [CrossRef] [Green Version]
- Mandal, M.N.; Moiseyev, G.P.; Elliott, M.H.; Kasus-Jacobi, A.; Li, X.; Chen, H.; Zheng, L.; Nikolaeva, O.; Floyd, R.A.; Ma, J.X.; et al. Alpha-phenyl-N-tert-butylnitrone (PBN) prevents light-induced degeneration of the retina by inhibiting RPE65 protein isomerohydrolase activity. J. Biol. Chem. 2011, 286, 32491–32501. [Google Scholar] [CrossRef] [Green Version]
- Winkler, B.S. The electroretinogram of the isolated rat retina. Vis. Res. 1972, 12, 1183–1198. [Google Scholar] [CrossRef]
- Anderson, R.E.; Maude, M.B.; McClellan, M.; Matthes, M.T.; Yasumura, D.; LaVail, M.M. Low docosahexaenoic acid levels in rod outer segments of rats with P23H and S334ter rhodopsin mutations. Mol. Vis. 2002, 8, 351–358. [Google Scholar] [PubMed]
- Zhu, S.; Yam, M.; Wang, Y.; Linton, J.D.; Grenell, A.; Hurley, J.B.; Du, J. Impact of euthanasia, dissection and postmortem delay on metabolic profile in mouse retina and RPE/choroid. Exp. Eye Res. 2018, 174, 113–120. [Google Scholar] [CrossRef]
- Arora, M.; Poe, S.L.; Oriss, T.B.; Krishnamoorthy, N.; Yarlagadda, M.; Wenzel, S.E.; Billiar, T.R.; Ray, A.; Ray, P. TLR4/MyD88-induced CD11b+Gr-1 int F4/80+ non-migratory myeloid cells suppress Th2 effector function in the lung. Mucosal Immunol. 2010, 3, 578–593. [Google Scholar] [CrossRef] [Green Version]
- Rosenbaum, J.T.; Woods, A.; Kezic, J.; Planck, S.R.; Rosenzweig, H.L. Contrasting ocular effects of local versus systemic endotoxin. Investig. Ophthalmol. Vis. Sci. 2011, 52, 6472–6477. [Google Scholar] [CrossRef] [Green Version]
- Vecino, E.; Rodriguez, F.D.; Ruzafa, N.; Pereiro, X.; Sharma, S.C. Glia-neuron interactions in the mammalian retina. Prog. Retin. Eye Res. 2016, 51, 1–40. [Google Scholar] [CrossRef] [PubMed] [Green Version]
- Rathnasamy, G.; Foulds, W.S.; Ling, E.A.; Kaur, C. Retinal microglia—A key player in healthy and diseased retina. Prog. Neurobiol. 2019, 173, 18–40. [Google Scholar] [CrossRef]
- Macosko, E.Z.; Basu, A.; Satija, R.; Nemesh, J.; Shekhar, K.; Goldman, M.; Tirosh, I.; Bialas, A.R.; Kamitaki, N.; Martersteck, E.M.; et al. Highly Parallel Genome-wide Expression Profiling of Individual Cells Using Nanoliter Droplets. Cell 2015, 161, 1202–1214. [Google Scholar] [CrossRef] [Green Version]
- Wu, Y.; Zheng, M.; Wang, S.; Song, C.; Wang, C.; Xiao, Y.; Xu, L.; Xu, X. Spatiotemporal pattern of TRAF3 expression after rat spinal cord injury. J. Mol. Histol. 2014, 45, 541–553. [Google Scholar] [CrossRef]
- Krajewski, S.; Zapata, J.M.; Krajewska, M.; VanArsdale, T.; Shabaik, A.; Gascoyne, R.D.; Reed, J.C. Immunohistochemical analysis of in vivo patterns of TRAF-3 expression, a member of the TNF receptor-associated factor family. J. Immunol. 1997, 159, 5841–5852. [Google Scholar]
- Bishop, G.A.; Xie, P. Multiple roles of TRAF3 signaling in lymphocyte function. Immunol. Res. 2007, 39, 22–32. [Google Scholar] [CrossRef]
- Chen, Z.; Canet, M.J.; Sheng, L.; Jiang, L.; Xiong, Y.; Yin, L.; Rui, L. Hepatocyte TRAF3 promotes insulin resistance and type 2 diabetes in mice with obesity. Mol. Metab. 2015, 4, 951–960. [Google Scholar] [CrossRef] [PubMed]
- Bishop, G.A. TRAF3 as a powerful and multitalented regulator of lymphocyte functions. J. Leukoc. Biol. 2016, 100, 919–926. [Google Scholar] [CrossRef]
- Lin, W.W.; Hildebrand, J.M.; Bishop, G.A. A Complex Relationship between TRAF3 and Non-Canonical NF-kappaB2 Activation in B Lymphocytes. Front. Immunol. 2013, 4, 477. [Google Scholar] [CrossRef] [PubMed] [Green Version]
- Xie, P.; Poovassery, J.; Stunz, L.L.; Smith, S.M.; Schultz, M.L.; Carlin, L.E.; Bishop, G.A. Enhanced Toll-like receptor (TLR) responses of TNFR-associated factor 3 (TRAF3)-deficient B lymphocytes. J. Leukoc. Biol. 2011, 90, 1149–1157. [Google Scholar] [CrossRef] [PubMed] [Green Version]
- Xie, X.; Jin, J.; Zhu, L.; Jie, Z.; Li, Y.; Zhao, B.; Cheng, X.; Li, P.; Sun, S.C. Cell type-specific function of TRAF2 and TRAF3 in regulating type I IFN induction. Cell Biosci. 2019, 9, 5. [Google Scholar] [CrossRef]
- Yao, Z.; Lei, W.; Duan, R.; Li, Y.; Luo, L.; Boyce, B.F. RANKL cytokine enhances TNF-induced osteoclastogenesis independently of TNF receptor associated factor (TRAF) 6 by degrading TRAF3 in osteoclast precursors. J. Biol. Chem. 2017, 292, 10169–10179. [Google Scholar] [CrossRef] [PubMed] [Green Version]
- Yao, Z.; Xing, L.; Boyce, B.F. NF-kappaB p100 limits TNF-induced bone resorption in mice by a TRAF3-dependent mechanism. J. Clin. Investig. 2009, 119, 3024–3034. [Google Scholar] [CrossRef] [PubMed] [Green Version]
- Xiu, Y.; Xu, H.; Zhao, C.; Li, J.; Morita, Y.; Yao, Z.; Xing, L.; Boyce, B.F. Chloroquine reduces osteoclastogenesis in murine osteoporosis by preventing TRAF3 degradation. J. Clin. Investig. 2014, 124, 297–310. [Google Scholar] [CrossRef]
- Hu, J.; Zhu, X.H.; Zhang, X.J.; Wang, P.X.; Zhang, R.; Zhang, P.; Zhao, G.N.; Gao, L.; Zhang, X.F.; Tian, S.; et al. Targeting TRAF3 signaling protects against hepatic ischemia/reperfusions injury. J. Hepatol. 2016, 64, 146–159. [Google Scholar] [CrossRef]






Publisher’s Note: MDPI stays neutral with regard to jurisdictional claims in published maps and institutional affiliations. |
© 2021 by the authors. Licensee MDPI, Basel, Switzerland. This article is an open access article distributed under the terms and conditions of the Creative Commons Attribution (CC BY) license (https://creativecommons.org/licenses/by/4.0/).
Share and Cite
Gurley, J.M.; Gmyrek, G.B.; Hargis, E.A.; Bishop, G.A.; Carr, D.J.J.; Elliott, M.H. The Chx10-Traf3 Knockout Mouse as a Viable Model to Study Neuronal Immune Regulation. Cells 2021, 10, 2068. https://doi.org/10.3390/cells10082068
Gurley JM, Gmyrek GB, Hargis EA, Bishop GA, Carr DJJ, Elliott MH. The Chx10-Traf3 Knockout Mouse as a Viable Model to Study Neuronal Immune Regulation. Cells. 2021; 10(8):2068. https://doi.org/10.3390/cells10082068
Chicago/Turabian StyleGurley, Jami M., Grzegorz B. Gmyrek, Elizabeth A. Hargis, Gail A. Bishop, Daniel J. J. Carr, and Michael H. Elliott. 2021. "The Chx10-Traf3 Knockout Mouse as a Viable Model to Study Neuronal Immune Regulation" Cells 10, no. 8: 2068. https://doi.org/10.3390/cells10082068
APA StyleGurley, J. M., Gmyrek, G. B., Hargis, E. A., Bishop, G. A., Carr, D. J. J., & Elliott, M. H. (2021). The Chx10-Traf3 Knockout Mouse as a Viable Model to Study Neuronal Immune Regulation. Cells, 10(8), 2068. https://doi.org/10.3390/cells10082068

