Identification of Auxin-Associated Genes in Wheat Through Comparative Transcriptome Analysis and Validation of the Candidate Receptor-like Kinase Gene TaPBL7-2B in Arabidopsis
Abstract
1. Introduction
2. Materials and Methods
2.1. Data Source and Processing
2.2. GO and KEGG Pathway Enrichment Analysis
2.3. Co-Expression Network Analysis and Key Module Identification
2.4. Plant Materials and Growth Conditions
2.5. Transgenic Plant Construction
2.6. IAA Treatments and Phenotypic Analysis
2.7. Quantitative Real-Time PCR Analysis
2.8. Library Construction and RNA Sequencing
3. Results
3.1. Effect of IAA Treatment on Wheat Seedlings
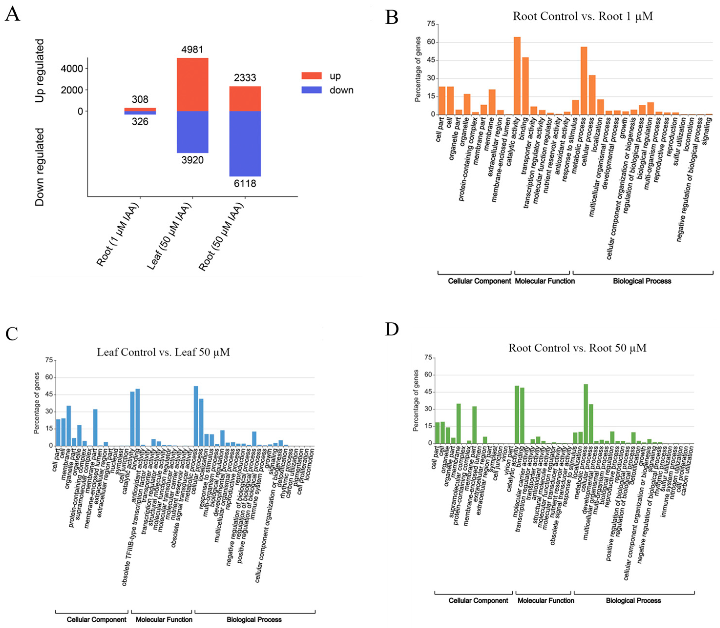
3.2. Comparative Analysis of Transcriptome Data Across Wheat Tissues
3.3. Co-Expression Network Construction and Hub Gene Identification
3.4. qRT-PCR Verification of RLK Gene Expression in the MEgreen Module
3.5. Identification of the pbl7 T-DNA Insertion Mutant and Generation of TaPBL7-2B Transgenic Arabidopsis Lines
3.6. TaPBL7-2B Acts as a Negative Regulator of Auxin Adaption
3.7. Investigation of the Transcriptional Changes of TaPBL7-2B Using RNA-Seq
3.8. Expression of the TaPBL7-2B Gene in Different Wheat Varieties
4. Discussion
4.1. Differential Expression Patterns in Response to the Same Concentration of Auxin in Wheat Leaves and Roots
4.2. Receptor-like Kinases as Potential Mediators of Auxin-Associated Regulatory Pathways
4.3. Wheat Auxin-Associated Gene TaPBL7-2B Negatively Regulates Plant Growth and Development
5. Conclusions
Supplementary Materials
Author Contributions
Funding
Data Availability Statement
Acknowledgments
Conflicts of Interest
References
- Oh, E.; Zhu, J.Y.; Wang, Z.Y. Interaction between BZR1 and PIF4 integrates brassinosteroid and environmental responses. Nat. Cell Biol. 2012, 14, 802–809. [Google Scholar] [CrossRef] [PubMed]
- Castroverde, C.D.M.; Dina, D. Temperature regulation of plant hormone signaling during stress and development. J. Exp. Bot. 2021, 72, 7436–7458. [Google Scholar] [CrossRef] [PubMed]
- Du, M.; Spalding, E.P.; Gray, W.M. Rapid Auxin-Mediated Cell Expansion. Annu. Rev. Plant Biol. 2020, 71, 379–402. [Google Scholar] [CrossRef] [PubMed]
- Marhava, P.; Bassukas, A.E.L.; Zourelidou, M.; Kolb, M.; Moret, B.; Fastner, A.; Schulze, W.X.; Cattaneo, P.; Hammes, U.Z.; Schwechheimer, C.; et al. A molecular rheostat adjusts auxin flux to promote root protophloem differentiation. Nature 2018, 558, 297–300. [Google Scholar] [CrossRef] [PubMed]
- Zhao, Y. Essential Roles of Local Auxin Biosynthesis in Plant Development and in Adaptation to Environmental Changes. Annu. Rev. Plant Biol. 2018, 69, 417–435. [Google Scholar] [CrossRef] [PubMed]
- Blomme, J.; Inzé, D.; Gonzalez, N. The cell-cycle interactome: A source of growth regulators? J. Exp. Bot. 2014, 65, 2715–2730. [Google Scholar] [CrossRef] [PubMed]
- Xie, Q.; Fernando, K.M.C.; Mayes, S.; Sparkes, D.L. Identifying seedling root architectural traits associated with yield and yield components in wheat. Ann. Bot. 2017, 119, 1115–1129. [Google Scholar] [CrossRef] [PubMed]
- Kalve, S.; Sizani, B.L.; Markakis, M.N.; Helsmoortel, C.; Vandeweyer, G.; Laukens, K.; Sommen, M.; Naulaerts, S.; Vissenberg, K.; Prinsen, E.; et al. Osmotic stress inhibits leaf growth of Arabidopsis thaliana by enhancing ARF-mediated auxin responses. New Phytol. 2020, 226, 1766–1780. [Google Scholar] [CrossRef] [PubMed]
- Yu, Z.; Zhang, F.; Friml, J.; Ding, Z. Auxin signaling: Research advances over the past 30 years. J. Integr. Plant Biol. 2022, 64, 371–392. [Google Scholar] [CrossRef] [PubMed]
- Wang, Q.; Aliaga Fandino, A.C.; Graeff, M.; DeFalco, T.A.; Zipfel, C.; Hardtke, C.S. A phosphoinositide hub connects CLE peptide signaling and polar auxin efflux regulation. Nat. Commun. 2023, 14, 423. [Google Scholar] [CrossRef] [PubMed]
- Wang, W.; Hu, C.; Li, X.; Zhu, Y.; Tao, L.; Cui, Y.; Deng, D.; Fan, X.; Zhang, H.; Li, J.; et al. Receptor-like cytoplasmic kinases PBL34/35/36 are required for CLE peptide-mediated signaling to maintain shoot apical meristem and root apical meristem homeostasis in Arabidopsis. Plant Cell 2022, 34, 1289–1307. [Google Scholar] [CrossRef] [PubMed]
- Li, X.; Zhang, J.; Shi, H.; Li, B.; Li, J. Rapid responses: Receptor-like kinases directly regulate the functions of membrane transport proteins in plants. J. Integr. Plant Biol. 2022, 64, 1303–1309. [Google Scholar] [CrossRef] [PubMed]
- Cui, Y.; Lu, X.; Gou, X. Receptor-like protein kinases in plant reproduction: Current understanding and future perspectives. Plant Commun. 2022, 3, 100273. [Google Scholar] [CrossRef] [PubMed]
- Hajný, J.; Prát, T.; Rydza, N.; Rodriguez, L.; Tan, S.; Verstraeten, I.; Domjan, D.; Mazur, E.; Smakowska-Luzan, E.; Smet, W.; et al. Receptor kinase module targets PIN-dependent auxin transport during canalization. Science 2020, 370, 550–557. [Google Scholar] [CrossRef] [PubMed]
- Yan, J.; Su, P.; Meng, X.; Liu, P. Phylogeny of the plant receptor-like kinase (RLK) gene family and expression analysis of wheat RLK genes in response to biotic and abiotic stresses. BMC Genom. 2023, 24, 224. [Google Scholar] [CrossRef] [PubMed]
- Panahi, B.; Shahi, A. Trancriptome data mining in combination with co-expression network analysis identifies the functional modules and critical regulators in Hordeum vulgare L. in response to cold stress. Biochem. Biophys. Rep. 2024, 37, 101620. [Google Scholar] [CrossRef] [PubMed]
- Gao, Y.; Cui, Y.; Zhao, R.; Chen, X.; Zhang, J.; Zhao, J.; Kong, L. Cryo-Treatment Enhances the Embryogenicity of Mature Somatic Embryos via the lncRNA-miRNA-mRNA Network in White Spruce. Int. J. Mol. Sci. 2022, 23, 1111. [Google Scholar] [CrossRef] [PubMed]
- Jia, Z.; Zhang, M.; Ma, C.; Wang, Z.; Wang, Z.; Fang, Y.; Wang, J. Identification and Functional Validation of Auxin-Responsive Tabzip Genes from Wheat Leaves in Arabidopsis. Int. J. Mol. Sci. 2023, 24, 756. [Google Scholar] [CrossRef] [PubMed]
- Tian, X.; Jiang, Q.; Jia, Z.; Fang, Y.; Wang, Z.; Wang, J. Identification of TabZIP family members with possible roles in the response to auxin in wheat roots. Phytochemistry 2022, 196, 113103. [Google Scholar] [CrossRef] [PubMed]
- Young, M.D.; Wakefield, M.J.; Smyth, G.K.; Oshlack, A. Gene ontology analysis for RNA-seq: Accounting for selection bias. Genome Biol. 2010, 11, R14. [Google Scholar] [CrossRef] [PubMed]
- Yu, G.; Wang, L.G.; Han, Y.; He, Q.Y. clusterProfiler: An R package for comparing biological themes among gene clusters. Omics J. Integr. Biol. 2012, 16, 284–287. [Google Scholar] [CrossRef] [PubMed]
- Langfelder, P.; Horvath, S. WGCNA: An R package for weighted correlation network analysis. BMC Bioinform. 2008, 9, 559. [Google Scholar] [CrossRef] [PubMed]
- Clough, S.J.; Bent, A.F. Floral dip: A simplified method for Agrobacterium-mediated transformation of Arabidopsis thaliana. Plant J. 1998, 16, 735–743. [Google Scholar] [CrossRef] [PubMed]
- Livak, K.J.; Schmittgen, T.D. Analysis of relative gene expression data using real-time quantitative PCR and the 2−ΔΔCT. Methods 2001, 25, 402–408. [Google Scholar] [CrossRef] [PubMed]
- Xu, F.; Meng, T.; Li, P.; Yu, Y.; Cui, Y.; Wang, Y.; Gong, Q.; Wang, N.N. A soybean dual-specificity kinase, GmSARK, and its Arabidopsis homolog, AtSARK, regulate leaf senescence through synergistic actions of auxin and ethylene. Plant Physiol. 2011, 157, 2131–2153. [Google Scholar] [CrossRef] [PubMed]
- Wang, F.; Niu, H.; Xin, D.; Long, Y.; Wang, G.; Liu, Z.; Li, G.; Zhang, F.; Qi, M.; Ye, Y.; et al. OsIAA18, an Aux/IAA Transcription Factor Gene, Is Involved in Salt and Drought Tolerance in Rice. Front. Plant Sci. 2021, 12, 738660. [Google Scholar] [CrossRef] [PubMed]
- Su, P.; Sui, C.; Li, J.; Wan, K.; Sun, H.; Wang, S.; Liu, X.; Guo, S. The Aux/IAA protein TaIAA15-1A confers drought tolerance in Brachypodium by regulating abscisic acid signal pathway. Plant Cell Rep. 2023, 42, 385–394. [Google Scholar] [CrossRef] [PubMed]
- Kumar, V.; Yadav, S.; Heymans, A.; Robert, S. “Shape of Cell”—An Auxin and Cell Wall Duet. Physiol. Plant. 2025, 177, e70294. [Google Scholar] [CrossRef] [PubMed]
- Li, L.; Gallei, M.; Friml, J. Bending to auxin: Fast acid growth for tropisms. Trends Plant Sci. 2022, 27, 440–449. [Google Scholar] [CrossRef] [PubMed]
- Liang, X.; Zhou, J.M. Receptor-Like Cytoplasmic Kinases: Central Players in Plant Receptor Kinase-Mediated Signaling. Annu. Rev. Plant Biol. 2018, 69, 267–299. [Google Scholar] [CrossRef] [PubMed]
- Zhu, L.; Li, F.; Xie, T.; Li, Z.; Tian, T.; An, X.; Wei, X.; Long, Y.; Jiao, Z.; Wan, X. Receptor-like kinases and their signaling cascades for plant male fertility: Loyal messengers. New Phytol. 2024, 241, 1421–1434. [Google Scholar] [CrossRef] [PubMed]
- Zhang, D.; Wengier, D.; Shuai, B.; Gui, C.P.; Muschietti, J.; McCormick, S.; Tang, W.H. The pollen receptor kinase LePRK2 mediates growth-promoting signals and positively regulates pollen germination and tube growth. Plant Physiol. 2008, 148, 1368–1379. [Google Scholar] [CrossRef] [PubMed]
- Balagué, C.; Gouget, A.; Bouchez, O.; Souriac, C.; Haget, N.; Boutet-Mercey, S.; Govers, F.; Roby, D.; Canut, H. The Arabidopsis thaliana lectin receptor kinase LecRK-I.9 is required for full resistance to Pseudomonas syringae and affects jasmonate signalling. Mol. Plant Pathol. 2017, 18, 937–948. [Google Scholar] [CrossRef] [PubMed]
- Takahashi, F.; Suzuki, T.; Osakabe, Y.; Betsuyaku, S.; Kondo, Y.; Dohmae, N.; Fukuda, H.; Yamaguchi-Shinozaki, K.; Shinozaki, K. A small peptide modulates stomatal control via abscisic acid in long-distance signalling. Nature 2018, 556, 235–238. [Google Scholar] [CrossRef] [PubMed]
- Xu, J.; Zhang, S. Mitogen-activated protein kinase cascades in signaling plant growth and development. Trends Plant Sci. 2015, 20, 56–64. [Google Scholar] [CrossRef] [PubMed]











Disclaimer/Publisher’s Note: The statements, opinions and data contained in all publications are solely those of the individual author(s) and contributor(s) and not of MDPI and/or the editor(s). MDPI and/or the editor(s) disclaim responsibility for any injury to people or property resulting from any ideas, methods, instructions or products referred to in the content. |
© 2025 by the authors. Licensee MDPI, Basel, Switzerland. This article is an open access article distributed under the terms and conditions of the Creative Commons Attribution (CC BY) license (https://creativecommons.org/licenses/by/4.0/).
Share and Cite
Zhang, M.; Chen, G.; Cai, J.; Ji, Y.; Xiang, L.; Chen, X.; Wang, J. Identification of Auxin-Associated Genes in Wheat Through Comparative Transcriptome Analysis and Validation of the Candidate Receptor-like Kinase Gene TaPBL7-2B in Arabidopsis. Plants 2025, 14, 2277. https://doi.org/10.3390/plants14152277
Zhang M, Chen G, Cai J, Ji Y, Xiang L, Chen X, Wang J. Identification of Auxin-Associated Genes in Wheat Through Comparative Transcriptome Analysis and Validation of the Candidate Receptor-like Kinase Gene TaPBL7-2B in Arabidopsis. Plants. 2025; 14(15):2277. https://doi.org/10.3390/plants14152277
Chicago/Turabian StyleZhang, Mengjie, Guangzhu Chen, Jie Cai, Yongjie Ji, Linrun Xiang, Xinhong Chen, and Jun Wang. 2025. "Identification of Auxin-Associated Genes in Wheat Through Comparative Transcriptome Analysis and Validation of the Candidate Receptor-like Kinase Gene TaPBL7-2B in Arabidopsis" Plants 14, no. 15: 2277. https://doi.org/10.3390/plants14152277
APA StyleZhang, M., Chen, G., Cai, J., Ji, Y., Xiang, L., Chen, X., & Wang, J. (2025). Identification of Auxin-Associated Genes in Wheat Through Comparative Transcriptome Analysis and Validation of the Candidate Receptor-like Kinase Gene TaPBL7-2B in Arabidopsis. Plants, 14(15), 2277. https://doi.org/10.3390/plants14152277
