Sign in to use this feature.

Years

Between: -

Subjects

remove_circle_outline
remove_circle_outline
remove_circle_outline
remove_circle_outline
remove_circle_outline

Journals

Article Types

Countries / Regions

Search Results (18)

Search Parameters:
Keywords = Tetrastigma

Order results
Result details
Results per page
Select all
Export citation of selected articles as:
20 pages, 5200 KB  
Article
Novel and Potential Photoprotective and Tyrosinase Inhibitory Effects of Tetrastigma erubescens Extracts: Evidence from In Vitro Assays and Computational Approach
by Thi Thu Le Vu, Tu Quy Phan, Tien Lam Do and Van Bon Nguyen
Life 2025, 15(7), 995; https://doi.org/10.3390/life15070995 - 22 Jun 2025
Cited by 1 | Viewed by 598
Abstract
Tetrastigma erubescens, a native medicinal plant of Vietnam, has long been used in folk medicine to manage various diseases, including skin-related issues. However, limited research has been conducted on this herb’s bioactivities and chemical composition. This study aims to investigate the chemical [...] Read more.
Tetrastigma erubescens, a native medicinal plant of Vietnam, has long been used in folk medicine to manage various diseases, including skin-related issues. However, limited research has been conducted on this herb’s bioactivities and chemical composition. This study aims to investigate the chemical constituents and evaluate the anti-tyrosinase activity and UV-A/UV-B absorption capacity of T. erubescens extracts, highlighting their potential as natural sources for skin-whitening and sun protection agents. In vitro assays demonstrated that the ethyl acetate (EA) extract of T. erubescens exhibited a significant UV-A and UV-B absorption capacity. Notably, this extract showed a strong anti-tyrosinase activity for the first time, with a maximum inhibition rate of 99.2% and an IC50 value of 70.3 µg/mL. Based on the UHPLC and GCMS analysis, phenolic compounds (19) and ten volatile constituents (1019) were identified in the EA extract of T. erubescens. Of these, almost all volatiles and some phenolics were reported for the first time in this genus. The molecular docking analysis revealed that all identified phytochemicals showed a comparable or greater binding affinity to both mushroom tyrosinase (docking scores: from −7.5 to −14.1 kcal/mol) and human tyrosinase (from −6.7 to −14.8 kcal/mol) than kojic acid (−8.7 and −8.6 kcal/mol, respectively). In addition, these identified compounds showed favorable drug-like properties and low toxicity risks via ADMET prediction and Lipinski’s Rule of Five analyses. The results obtained in this work suggest that the EA extract of T. erubescens is a promising natural source of bioactive compounds for cosmetic applications, particularly in whitening and sun protection formulations. Full article
(This article belongs to the Special Issue Bioactive Natural Compounds: Therapeutic Insights and Applications)
Show Figures

Graphical abstract

15 pages, 6607 KB  
Article
Effect of Particle Size on Physical Properties, Dissolution, In Vitro Antioxidant Activity, and In Vivo Hepatoprotective Properties of Tetrastigma hemsleyanum Diels et Gilg Powders
by Zhiwen Zhang, Yun Chen, Shaoxian Wang, Zheren Tong, Fujia Luan, Binghong Jiang, Faxiang Pu, Zhangfu Xie, Ping Wang and Zijin Xu
Pharmaceutics 2024, 16(11), 1352; https://doi.org/10.3390/pharmaceutics16111352 - 23 Oct 2024
Cited by 2 | Viewed by 1249
Abstract
Objective: The aim of this study was to analyze the effects of different particle sizes of Tetrastigma hemsleyanum Diels et Gilg (TDG) powders on physical properties, dissolution, in vitro antioxidant activity, and in vivo hepatoprotective properties. Methods: The particle size of TDG coarse [...] Read more.
Objective: The aim of this study was to analyze the effects of different particle sizes of Tetrastigma hemsleyanum Diels et Gilg (TDG) powders on physical properties, dissolution, in vitro antioxidant activity, and in vivo hepatoprotective properties. Methods: The particle size of TDG coarse powders (TDG-CP), TDG fine powders (TDG-FP), and TDG micro powders (TDG-MP) were measured by a laser particle size analyzer. The physical properties were measured according to the latest version of the Chinese Pharmacopoeia (Committee Chinese Pharmacopoeia 2020). The content of the total flavonoids, total polysaccharides, kaempferol-3-O-rutinoside, and rutin of TDG powders were determined using the NaNO2-Al (NO3)3 colorimetric method, the sulphate-phenol colorimetric method, and HPLC, respectively. In vitro dissolution and antioxidant activity were determined by the paddle method in phosphate buffer (pH 6.8) and the DPPH radical scavenging method, respectively. In addition, the liver tissue pathology was evaluated by hematoxylin and eosin staining (H&E), and the AST and ALT activities were measured by automatic biochemical analyzer. The superoxide dismutase (SOD), catalase (CAT), and glutathione (GSH) activities were measured by using commercial analysis kits. Results: As the particle size decreases, the fluidity of TDG powders decreased and the porosity increased. In addition, there were no significant differences in physical properties between low temperature pulverized powders and room temperature pulverized powders. The final dissolution rates of the four bioactive ingredients in TDG-MP were found to be 85.06%, 85.61%, 83.88%, and 83.26%, respectively, whereas in TDG-CP, the dissolution rates were significantly lower at 18.79%, 17.96%, 22.46%, and 24.35%. The EC50 values of TDG-CP, TDG-FP, and TDG-MP on DPPH scavenging activity were 0.82, 0.31, and 0.10 mg/mL, respectively. The AST and ALT activities of the TDG-FP group and the TDG-MP group were significantly decreased and the SOD, CAT, and GSH activities were significantly increased when compared with that of the model group. The inflammatory cell infiltration and vacuolar degeneration of liver cells in the TDG-FP group and the TDG-MP group were significantly improved. Conclusions: The particle size of TDG powders had a significant effect on the physical properties and in vivo bioactivity. TDG pulverized to a fine particle size or smaller is a promising approach for clinical applications with improved physicochemical and biological properties. Full article
(This article belongs to the Section Physical Pharmacy and Formulation)
Show Figures

Figure 1

26 pages, 15944 KB  
Article
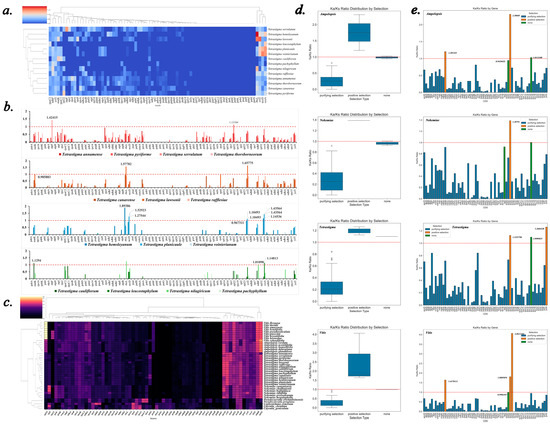
Decoding the Chloroplast Genome of Tetrastigma (Vitaceae): Variations and Phylogenetic Selection Insights
by Junqiao Zhu, Yang Huang, Weiguo Chai and Pengguo Xia
Int. J. Mol. Sci. 2024, 25(15), 8290; https://doi.org/10.3390/ijms25158290 - 29 Jul 2024
Cited by 6 | Viewed by 1583
Abstract
Tetrastigma (Vitaceae) is known for its ornamental, medicinal, and ecological significance. However, the structural and variational characteristics of the Tetrastigma chloroplast genome and their impact on phylogenetic relationships remain underexplored. This study utilized bioinformatics methods to assemble and annotate the chloroplast genomes of [...] Read more.
Tetrastigma (Vitaceae) is known for its ornamental, medicinal, and ecological significance. However, the structural and variational characteristics of the Tetrastigma chloroplast genome and their impact on phylogenetic relationships remain underexplored. This study utilized bioinformatics methods to assemble and annotate the chloroplast genomes of 10 Tetrastigma species and compare them with five previously sequenced species. This study analyzed gene composition, simple sequence repeats, and codon usage patterns, revealing a high A/T content, uniquely identified pentanucleotide repeats in five species and several preferred codons. In addition, comparative analyses were conducted of the chloroplast genomes of 15 Tetrastigma species, examining their structural differences and identifying polymorphic hotspots (rps16, rps16-trnQ, trnS, trnD, psbC-trnS-psbZ, accD-psaI, psbE-petL-petG, etc.) suitable for DNA marker development. Furthermore, phylogenetic and selective pressure analyses were performed based on the chloroplast genomes of these 15 Tetrastigma species, validating and elucidating intra-genus relationships within Tetrastigma. Futhermore, several genes under positive selection, such as atpF and accD, were identified, shedding light on the adaptive evolution of Tetrastigma. Utilizing 40 Vitaceae species, the divergence time of Tetrastigma was estimated, clarifying the evolutionary relationships within Tetrastigma relative to other genera. The analysis revealed diverse divergences of Tetrastigma in the Miocene and Pliocene, with possible ancient divergence events before the Eocene. Furthermore, family-level selective pressure analysis identified key features distinguishing Tetrastigma from other genera, showing a higher degree of purifying selection. This research enriches the chloroplast genome data for Tetrastigma and offers new insights into species identification, phylogenetic analysis, and adaptive evolution, enhancing our understanding of the genetic diversity and evolutionary history of these species. Full article
(This article belongs to the Section Molecular Plant Sciences)
Show Figures

Figure 1

19 pages, 5250 KB  
Article
Kaempferol 3-O-Rutinoside, a Flavone Derived from Tetrastigma hemsleyanum Diels et Gilg, Reduces Body Temperature through Accelerating the Elimination of IL-6 and TNF-α in a Mouse Fever Model
by Weilong Zheng, Haina Wang, Xue Wang, Xin Li, Jiahuan Hu, Xiangyu Zi, Yufeng Zhou, Duotao Pan and Yongqian Fu
Molecules 2024, 29(7), 1641; https://doi.org/10.3390/molecules29071641 - 5 Apr 2024
Cited by 4 | Viewed by 2574
Abstract
Fever is a serious condition that can lead to various consequences ranging from prolonged illness to death. Tetrastigma hemsleyanum Diels et Gilg (T. hemsleyanum) has been used for centuries to treat fever, but the specific chemicals responsible for its antipyretic effects [...] Read more.
Fever is a serious condition that can lead to various consequences ranging from prolonged illness to death. Tetrastigma hemsleyanum Diels et Gilg (T. hemsleyanum) has been used for centuries to treat fever, but the specific chemicals responsible for its antipyretic effects are not well understood. This study aimed to isolate and identify the chemicals with antipyretic bioactivity in T. hemsleyanum extracts and to provide an explanation for the use of T. hemsleyanum as a Chinese herbal medicine for fever treatment. Our results demonstrate that kaempferol 3-rutinoside (K3OR) could be successfully isolated and purified from the roots of T. hemsleyanum. Furthermore, K3OR exhibited a significant reduction in rectal temperature in a mouse model of fever. Notably, a 4 μM concentration of K3OR showed more effective antipyretic effects than ibuprofen and acetaminophen. To explore the underlying mechanism, we conducted an RNA sequencing analysis, which revealed that PXN may act as a key regulator in the fever process induced by lipopolysaccharide (LPS). In the mouse model of fever, K3OR significantly promoted the secretion of IL-6 and TNF-α during the early stage in the LPS-treated group. However, during the middle to late stages, K3OR facilitated the elimination of IL-6 and TNF-α in the LPS-treated group. Overall, our study successfully identified the chemicals responsible for the antipyretic bioactivity in T. hemsleyanum extracts, and it answered the question as to why T. hemsleyanum is used as a traditional Chinese herbal medicine for treating fever. These findings contribute to a better understanding of the therapeutic potential of T. hemsleyanum in managing fever, and they provide a basis for further research and development in this field. Full article
(This article belongs to the Special Issue Anti-Inflammatory Natural Compounds)
Show Figures

Figure 1

20 pages, 3882 KB  
Article
Screening out Biomarkers of Tetrastigma hemsleyanum for Anti-Cancer and Anti-Inflammatory Based on Spectrum-Effect Relationship Coupled with UPLC-Q-TOF-MS
by Jie Xia, Xiuyue Li, Min Lin, Jiani Yu, Zhongda Zeng, Fei Ye, Guanjun Hu, Qiang Miu, Qiuling He, Xiaodan Zhang and Zongsuo Liang
Molecules 2023, 28(7), 3021; https://doi.org/10.3390/molecules28073021 - 28 Mar 2023
Cited by 21 | Viewed by 3039
Abstract
Tetrastigma hemsleyanum Diels et Gilg. (T. hemsleyanum) is an economically and medicinally valuable species within the genus Tetrastigma. However, the material basis of its pharmacological action and the biomarkers associated with its anti-cancer and anti-inflammatory effects are still unclear. Additionally, the [...] Read more.
Tetrastigma hemsleyanum Diels et Gilg. (T. hemsleyanum) is an economically and medicinally valuable species within the genus Tetrastigma. However, the material basis of its pharmacological action and the biomarkers associated with its anti-cancer and anti-inflammatory effects are still unclear. Additionally, the T. hemsleyanum industry cannot grow because there is a lack of a scientific, universal, and measurable quality control system. This study aimed to explore the chemical basis quality markers related to the anti-cancer and anti-inflammatory effects of T. hemsleyanum to establish an effective quality evaluation method. UPLC-Q-TOF-MSE fingerprint profiles of T. hemsleyanum from different origins were established. Pharmacodynamic studies used HepG2 and HuH-7 cells and LPS-induced RAW264.7 to evaluate the anti-tumor and anti-inflammatory effects of the active ingredients. The spectrum-effect relationships between UPLC fingerprints and anti-cancer and anti-inflammatory activities were evaluated using PCA and PLSR statistical methods. Moreover, docking analysis was performed to identify specific active biomarkers with molecular targets associated with cancer and inflammation. Chlorogenic acid, quinic acid, catechin, kaempferol 3-rutinoside, apigenin-8-C-glucoside, and linolenic acid were associated with anticancer activity, while chlorogenic acid, quercetin, quinic acid, kaempferol 3-rutinoside, rutinum, apigenin-8-C-glucoside, and linolenic acid were associated with anti-inflammatory activity. The spectrum-effect relationship of T. hemsleyanum was successfully established, and the biomarkers for anti-cancer and anti-inflammatory effects were preliminary confirmed. These findings provide a theoretical basis for the elucidation of the substance basis of T. hemsleyanum and lay the foundation for its rapid identification, quality control, industrial research, and utilization. Full article
Show Figures

Graphical abstract

15 pages, 2705 KB  
Article
Induction, Flavonoids Contents, and Bioactivities Analysis of Hairy Roots and True Roots of Tetrastigma hemsleyanum Diels et Gilg
by Hongzhen Wang, Anran Wang, Hanying Pu, Yuxin Yang, Zeyuan Ling, Haishun Xu, Juan Xu, Haizheng Yu and Xueqian Wu
Molecules 2023, 28(6), 2686; https://doi.org/10.3390/molecules28062686 - 16 Mar 2023
Cited by 9 | Viewed by 2643
Abstract
The flavonoids in Tetrastigma hemsleyanum Diels et Gilg (T. hemsleyanum) have high medicinal value. However, because of slow growth and harsh ecological environments, T. hemsleyanum is currently an endangered species. In light of this, we present a detailed hairy root induction [...] Read more.
The flavonoids in Tetrastigma hemsleyanum Diels et Gilg (T. hemsleyanum) have high medicinal value. However, because of slow growth and harsh ecological environments, T. hemsleyanum is currently an endangered species. In light of this, we present a detailed hairy root induction procedure as a promising alternative to true roots with medicinal value. The percentage of explants induced by Agrobacterium rhizogenes (A. rhizogenes) to produce hairy roots out of the total number of explants infected (induction rate 1) was 95.83 ± 7.22%, and the proportion of hairy roots that contained Rol B fragments among all the hairy roots with or without Rol B fragments (positive rate) was 96.57 ± 1.72%. The transformation was further confirmed by the expression of the GUS protein. A high-productive hairy root line was screened for the comparative profiling of six flavonoids with true roots using high-performance liquid chromatography (HPLC). The contents of (+)-catechin, (−)-epicatechin, neochlorogenic acid, luteolin-6-C-glucoside, and orientin were 692.63 ± 127.24, 163.34 ± 31.86, 45.95 ± 3.46, 209.68 ± 6.03, and 56.82 ± 4.75 μg/g dry weight (DW) of 30-day-old hairy roots, respectively, which were higher than those of 3-year-old true roots. Hairy roots have stronger antioxidant activity than true roots. Overall, the hairy roots of T. hemsleyanum could serve as promising alternative sources for the production of flavonoids with medicinal uses. Full article
(This article belongs to the Section Medicinal Chemistry)
Show Figures

Figure 1

16 pages, 3778 KB  
Article
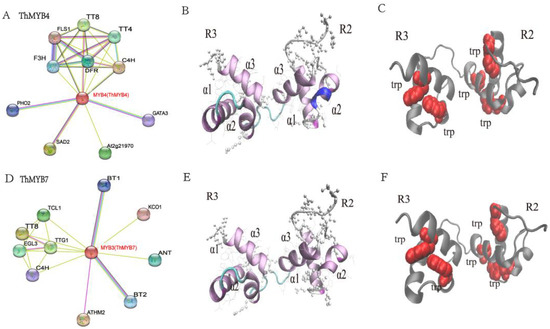
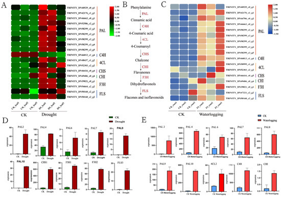
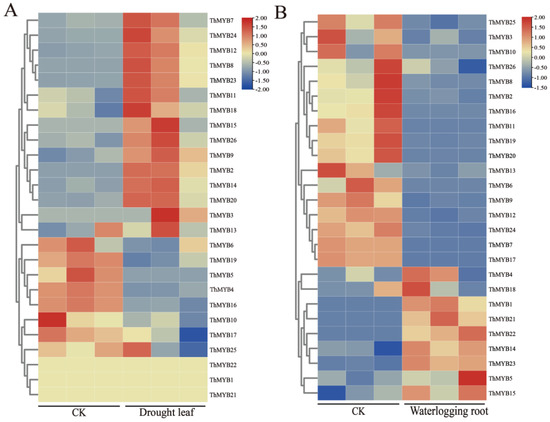
Phylogenetic Analysis of R2R3-MYB Family Genes in Tetrastigma hemsleyanum Diels et Gilg and Roles of ThMYB4 and ThMYB7 in Flavonoid Biosynthesis
by Haishun Xu, Xue Dai, Xue Hu, Haizheng Yu, Ying Wang, Bingsong Zheng, Juan Xu and Xueqian Wu
Biomolecules 2023, 13(3), 531; https://doi.org/10.3390/biom13030531 - 15 Mar 2023
Cited by 7 | Viewed by 2269
Abstract
Tetrastigma hemsleyanum Diels et Gilg (T. hemsleyanum) is an extensively used Chinese folk herb with multiple bioactivities. Among these bioactivities, flavonoids are recognized as the representative active ingredients. We previously found an elevated accumulation of flavonoids in T. hemsleyanum under water [...] Read more.
Tetrastigma hemsleyanum Diels et Gilg (T. hemsleyanum) is an extensively used Chinese folk herb with multiple bioactivities. Among these bioactivities, flavonoids are recognized as the representative active ingredients. We previously found an elevated accumulation of flavonoids in T. hemsleyanum under water stress; however, the mechanism remains unclear. R2R3-MYB transcription factors play vital roles in the plant response to environmental stress and the regulation of secondary metabolites. Herein, a systematic transcriptome identification of R2R3-MYB family genes under water stress in T. hemsleyanum was performed to explore their potential function in the biosynthesis of flavonoids. A total of 26 R2R3-MYB genes were identified, most of which were clustered into functional branches of abiotic stress. ThMYB4 and ThMYB7 were then screened out to be associated with the biosynthesis of flavonoids through a protein-protein interaction prediction. An expression correlation analysis based on RNA-seq further confirmed that ThMYB4 and ThMYB7 were positively related to the flavonoid biosynthetic pathway genes of T. hemsleyanum. In ThMYB4- and ThMYB7-overexpression hairy roots, it was found that the expression of ThCHS and ThCHI was significantly increased, suggesting that ThMYB4 and ThMYB7 may act as regulators in flavonoid biosynthesis. This will shed new light on the promotion of flavonoid production and the medicinal value of T. hemsleyanum by manipulating transcription factors. Full article
(This article belongs to the Section Bioinformatics and Systems Biology)
Show Figures

Figure 1

22 pages, 16271 KB  
Article
Integrative Analysis of the Transcriptome and Metabolome Reveals the Developmental Mechanisms and Metabolite Biosynthesis of the Tuberous Roots of Tetrastigma hemsleyanum
by Suni Hang, Pan Xu, Sheng Zhu, Min Ye, Cuiting Chen, Xiaojun Wu, Weiqing Liang and Jinbao Pu
Molecules 2023, 28(6), 2603; https://doi.org/10.3390/molecules28062603 - 13 Mar 2023
Cited by 7 | Viewed by 2532
Abstract
The tuberous root of Tetrastigma hemsleyanum Diels et Gilg (T. hemsleyanum) is a traditional Chinese medicine with a wide range of clinical applications. However, the scarcity of its wild resources, its low yield, and the variable quality that results from its [...] Read more.
The tuberous root of Tetrastigma hemsleyanum Diels et Gilg (T. hemsleyanum) is a traditional Chinese medicine with a wide range of clinical applications. However, the scarcity of its wild resources, its low yield, and the variable quality that results from its artificial cultivation leads to expensive market prices that are not conducive to the further industrial development of T. hemsleyanum. In this study, transcriptomic and non-targeted metabolomic analyses were integrated to explore the underlying molecular mechanisms and metabolite biosynthesis that occur during its root development. Kyoto Encyclopedia of Genes and Genomes (KEGG) pathway enrichment analysis revealed that differentially expressed genes (DEGs) were predominantly enriched for processes associated with flavonoid and phenylpropanoid biosynthesis, starch and sucrose metabolism, and plant hormone signal transduction. Genes related to lignin were downregulated in tuberous roots (TRs), resulting in a decrease in lignification and the downregulation of metabolites related to flavonoids and phenylpropanoid biosynthesis. In addition, the expression levels of starch- and sucrose-related genes were upregulated in TRs. The root development of SYQ is also related to IAA, GA, ABA, and JA signaling pathways. Collectively, this study lays the foundation for analyzing the root development and quality-modulating mechanisms employed by T. hemsleyanum; this will be beneficial in conducting molecular-assisted breeding and controlling its secondary metabolite production. Full article
(This article belongs to the Section Medicinal Chemistry)
Show Figures

Figure 1

18 pages, 4475 KB  
Essay
Flavonoid Metabolism in Tetrastigma hemsleyanum Diels et Gilg Based on Metabolome Analysis and Transcriptome Sequencing
by Yan Bai, Lingtai Jiang, Zhe Li, Shouzan Liu, Xiaotian Hu and Fei Gao
Molecules 2023, 28(1), 83; https://doi.org/10.3390/molecules28010083 - 22 Dec 2022
Cited by 15 | Viewed by 2871
Abstract
Tetrastigma hemsleyanum Diels et Gilg, known as a “plant antibiotic”, possesses several attractive properties including anti-inflammatory, anti-tumor, and antioxidant effects, with its efficacy being attributed to flavonoids. However, the flavonoid biosynthesis of T. hemsleyanum has rarely been studied. In this study, we investigated [...] Read more.
Tetrastigma hemsleyanum Diels et Gilg, known as a “plant antibiotic”, possesses several attractive properties including anti-inflammatory, anti-tumor, and antioxidant effects, with its efficacy being attributed to flavonoids. However, the flavonoid biosynthesis of T. hemsleyanum has rarely been studied. In this study, we investigated the flavonoid metabolism of T. hemsleyanum through metabolome analysis and transcriptome sequencing. The metabolomic results showed differences in the flavonoids of the leaves and root tubers of T. hemsleyanum. A total of 22 flavonoids was detected, and the concentrations of most flavonoids in the leaves were higher than those in the root tubers. Transcriptome analysis revealed that differentially expressed genes (DEGs) in the leaves and root tubers were enriched in photosynthesis-antenna proteins. Pearson correlation analysis indicated that the expression levels of chalcone isomerase (CHI) and UDP-glycose flavonoid glycosyltransferase (UFGT) were highly correlated with the concentrations of most flavonoids. Further, this study found that the photosynthesis-antenna proteins essentially contributed to the difference in the flavonoids in T. hemsleyanum. The gene expressions and concentrations of the total flavonoids of leaves and root tubers in Hangzhou, Jinhua, Lishui, and Taizhou in Zhejiang Province, China, showed that CHI (CL6715.Contig1_All, Unigene19431_All, CL921.Contig4_All) and UFGT (CL11556.Contig3_All, CL11775.Contig1_All) were the potential key genes of accumulation of most flavonoids in T. hemsleyanum. Full article
Show Figures

Figure 1

19 pages, 3749 KB  
Article
Quality Evaluation of Tetrastigmae Radix from Two Different Habitats Based on Simultaneous Determination of Multiple Bioactive Constituents Combined with Multivariate Statistical Analysis
by Haijie Chen, Yongyi Zhou, Jia Xue, Jiahuan Yuan, Zhichen Cai, Nan Wu, Lisi Zou, Shengxin Yin, Wei Yang, Xunhong Liu, Jianming Cheng and Li Tang
Molecules 2022, 27(15), 4813; https://doi.org/10.3390/molecules27154813 - 27 Jul 2022
Cited by 7 | Viewed by 2377
Abstract
Tetrastigmae Radix, also known as Sanyeqing (SYQ) in Chinese, is an important traditional Chinese medicine with a long history. Tetrastigma hemsleyanum Diels et Gilg mainly grows in the south of the Yangtze River and is widely distributed. The content of bioactive constituents in [...] Read more.
Tetrastigmae Radix, also known as Sanyeqing (SYQ) in Chinese, is an important traditional Chinese medicine with a long history. Tetrastigma hemsleyanum Diels et Gilg mainly grows in the south of the Yangtze River and is widely distributed. The content of bioactive constituents in SYQ varies greatly in different habitats, and there are obvious differences in the content of bioactive constituents between southwestern SYQ (WS) and southeastern SYQ (ES). To distinguish and evaluate the quality of ES and WS, an analytical method based on ultrafast performance liquid chromatography coupled with triple quadrupole-linear ion trap mass spectrometry (UFLC-QTRAP-MS/MS) was established for the simultaneous determination of 60 constituents including 25 flavonoids, 9 phenolic acids, 15 amino acids, and 11 nucleosides in 47 samples from ES and WS. In addition, orthogonal partial least squares discriminant analysis (OPLS-DA), t-test, and gray correlation analysis (GRA) were used to discriminate and evaluate the ES and WS samples based on the contents of 60 constituents. The results showed that there were significant differences in the bioactive constituents between ES and WS, and ES was superior to WS in terms of quality evaluation. This study not only provides basic information for differentiating ES and WS but also provides a new perspective for the comprehensive evaluation and quality control of SYQ from two different habitats. Full article
(This article belongs to the Special Issue Chemometrics in Analytical Chemistry)
Show Figures

Graphical abstract

12 pages, 2930 KB  
Communication
Comparative Analysis of Proanthocyanidin Metabolism and Genes Regulatory Network in Fresh Leaves of Two Different Ecotypes of Tetrastigma hemsleyanum
by Erkui Yue, Yuqing Huang, Lihua Qian, Qiujun Lu, Xianbo Wang, Haifeng Qian, Jianli Yan and Songlin Ruan
Plants 2022, 11(2), 211; https://doi.org/10.3390/plants11020211 - 14 Jan 2022
Cited by 17 | Viewed by 2584
Abstract
Tetrastigma hemsleyanum Diels et Gilg is a rare and wild medicinal resource. Metabolites, especially secondary metabolites, have an important influence on T. hemsleyanum adaptability and its medicinal quality. The metabolite proanthocyanidin (PA) is a polyphenol compound widely distributed in land plants, which can [...] Read more.
Tetrastigma hemsleyanum Diels et Gilg is a rare and wild medicinal resource. Metabolites, especially secondary metabolites, have an important influence on T. hemsleyanum adaptability and its medicinal quality. The metabolite proanthocyanidin (PA) is a polyphenol compound widely distributed in land plants, which can be used as antioxidants and anticancer agents. Here, we discovered that three types of PA accumulated in large amounts in purple leaves (PL), but not in green leaves (RG), based on widely non-targeted metabolomics. In addition, we further found that catechins and their derivatives, which are the structural units of PA, are also enriched in PL. Afterwards, we screened and obtained five key genes, DNR1/2, ANS, ANR and LAR closely related to PA biosynthesis through transcriptome analysis and found they were all highly expressed in PL compared to RG. Therefore, observed the regulatory relationship between the main compounds and genes network, and the PA metabolism regulatory pathway was complicated, which may be different to other species. Full article
(This article belongs to the Topic Frontiers in Phytochemicals)
Show Figures

Figure 1

15 pages, 1708 KB  
Article
Metabolism of Phenolics of Tetrastigma hemsleyanum Roots under In Vitro Digestion and Colonic Fermentation as Well as Their In Vivo Antioxidant Activity in Rats
by Yong Sun, Fanghua Guo, Xin Peng, Kejun Cheng, Lu Xiao, Hua Zhang, Hongyan Li, Li Jiang and Zeyuan Deng
Foods 2021, 10(9), 2123; https://doi.org/10.3390/foods10092123 - 8 Sep 2021
Cited by 23 | Viewed by 2948
Abstract
Tetrastigma hemsleyanum Diels et Gilg is a herbaceous perennial species distributed mainly in southern China. The Tetrastigma hemsleyanum root (THR) has been prevalently consumed as a functional tea or dietary supplement. In vitro digestion models, including colonic fermentation, were built to evaluate the [...] Read more.
Tetrastigma hemsleyanum Diels et Gilg is a herbaceous perennial species distributed mainly in southern China. The Tetrastigma hemsleyanum root (THR) has been prevalently consumed as a functional tea or dietary supplement. In vitro digestion models, including colonic fermentation, were built to evaluate the release and stability of THR phenolics with the method of HPLC-QqQ-MS/MS and UPLC-Qtof-MS/MS. From the oral cavity, the contents of total phenolic and flavonoid began to degrade. Quercetin-3-rutinoside, quercetin-3-glucoside, kaempferol-3-rutinoside, and kaempferol-3-glucoside were metabolized as major components and they were absorbed in the form of glycosides for hepatic metabolism. On the other hand, the total antioxidant capacity (T-AOC), superoxide dismutase (SOD), glutathione peroxidase (GSH-Px) activity, and glutathione (GSH) content were significantly increased, while malondialdehyde (MDA) content was decreased in plasma and tissues of rats treated with THR extract in the oxidative stress model. These results indicated that the THR extract is a good antioxidant substance and has good bioavailability, which can effectively prevent some chronic diseases caused by oxidative stress. It also provides a basis for the effectiveness of THR as a traditional functional food. Full article
Show Figures

Figure 1

17 pages, 3910 KB  
Review
Seed Geometry in the Vitaceae
by Emilio Cervantes, José Javier Martín-Gómez, Diego Gutiérrez del Pozo and Ángel Tocino
Plants 2021, 10(8), 1695; https://doi.org/10.3390/plants10081695 - 18 Aug 2021
Cited by 12 | Viewed by 5447
Abstract
The Vitaceae Juss., in the basal lineages of Rosids, contains sixteen genera and 950 species, mainly of tropical lianas. The family has been divided in five tribes: Ampelopsideae, Cisseae, Cayratieae, Parthenocisseae and Viteae. Seed shape is variable in this family. Based on new [...] Read more.
The Vitaceae Juss., in the basal lineages of Rosids, contains sixteen genera and 950 species, mainly of tropical lianas. The family has been divided in five tribes: Ampelopsideae, Cisseae, Cayratieae, Parthenocisseae and Viteae. Seed shape is variable in this family. Based on new models derived from equations representing heart and water drop curves, we describe seed shape in species of the Vitaceae. According to their similarity to geometric models, the seeds of the Vitaceae have been classified in ten groups. Three of them correspond to models before described and shared with the Arecaceae (lenses, superellipses and elongated water drops), while in the seven groups remaining, four correspond to general models (waterdrops, heart curves, elongated heart curves and other elongated models) and three adjust to the silhouettes of seeds in particular genera (heart curves of Cayratia and Pseudocayratia, heart curves of the Squared Heart Curve (SqHC) type of Ampelocissus and Ampelopsis and Elongated Superellipse-Heart Curves (ESHCs), frequent in Tetrastigma species and observed also in Cissus species and Rhoicissus rhomboidea). The utilities of the application of geometric models for seed description and shape quantification in this family are discussed. Full article
(This article belongs to the Special Issue 10th Anniversary of Plants—Recent Advances and Perspectives)
Show Figures

Figure 1

13 pages, 2261 KB  
Article
Bacillus amyloliquefaciens-9 Reduces Somatic Cell Count and Modifies Fecal Microbiota in Lactating Goats
by Yongtao Li, Nannan Jiang, Wenying Zhang, Zhengbing Lv, Jianxin Liu and Hengbo Shi
Mar. Drugs 2021, 19(8), 404; https://doi.org/10.3390/md19080404 - 21 Jul 2021
Cited by 9 | Viewed by 2885
Abstract
Subclinical mastitis is one of the major problems affecting dairy animals’ productivity and is classified based on milk somatic cell counts (SCC). Previous data showed that marine-derived Bacillus amyloliquefaciens-9 (GB-9) improved the immunity and the nonspecific immune defense system of the [...] Read more.
Subclinical mastitis is one of the major problems affecting dairy animals’ productivity and is classified based on milk somatic cell counts (SCC). Previous data showed that marine-derived Bacillus amyloliquefaciens-9 (GB-9) improved the immunity and the nonspecific immune defense system of the body. In this study, the potential role of GB-9 in improving subclinical mastitis was assessed with Radix Tetrastigmae (RT) as a positive control in subclinical mastitis Saanen dairy goats. The current data showed that GB-9 and RT significantly reduced the SCC in dairy goats. After being fed with GB-9 or RT, the decreased concentrations of malondialdehyde, IgA, IgM, IL-2, IL-4, and IL-6 were observed. The amplicon sequencing analysis of fecal samples revealed that GB-9 significantly altered the bacterial community. Bacteroides and Phascolarctobacterium were the major genera that respond to GB-9 feeding. The correlation analysis using weighted gene co-expression network analysis showed a MePink module was most associated with the serum concentrations of immunoglobulin and interleukin. The MePink module contained 89 OTUs. The feeding of GB-9 in decreasing the SCC was associated with the altered abundance of Bacteroides, which was correlated with the concentrations of immunoglobulins and chemokines. Collectively, the current data suggested that marine-derived GB-9 could be a helpful probiotic to control subclinical mastitis. Full article
Show Figures

Figure 1

12 pages, 2653 KB  
Article
Transcriptome and Metabolome Integrated Analysis of Two Ecotypes of Tetrastigma hemsleyanum Reveals Candidate Genes Involved in Chlorogenic Acid Accumulation
by Shuya Yin, Hairui Cui, Le Zhang, Jianli Yan, Lihua Qian and Songlin Ruan
Plants 2021, 10(7), 1288; https://doi.org/10.3390/plants10071288 - 24 Jun 2021
Cited by 17 | Viewed by 2794
Abstract
T. hemsleyanum plants with different geographical origins contain enormous genetic variability, which causes different composition and content of flavonoids. In this research, integrated analysis of transcriptome and metabolome were performed in two ecotypes of T. hemsleyanum. There were 5428 different expressed transcripts [...] Read more.
T. hemsleyanum plants with different geographical origins contain enormous genetic variability, which causes different composition and content of flavonoids. In this research, integrated analysis of transcriptome and metabolome were performed in two ecotypes of T. hemsleyanum. There were 5428 different expressed transcripts and 236 differentially accumulated metabolites, phenylpropane and flavonoid biosynthesis were most predominantly enriched. A regulatory network of 9 transcripts and 11 compounds up-regulated in RG was formed, and chlorogenic acid was a core component. Full article
Show Figures

Figure 1

Back to TopTop