Phylogenetic Analysis of R2R3-MYB Family Genes in Tetrastigma hemsleyanum Diels et Gilg and Roles of ThMYB4 and ThMYB7 in Flavonoid Biosynthesis
Abstract
1. Introduction
2. Materials and Methods
2.1. Plant Materials and Treatments
2.2. Transcriptome-Wide Identification of the ThR2R3-MYB Proteins
2.3. Physicochemical Properties and Subcellular Location of R2R3-MYB
2.4. Conserved Motifs of R2R3-MYB Proteins
2.5. Phylogenetic Analysis of R2R3-MYB Gene Family
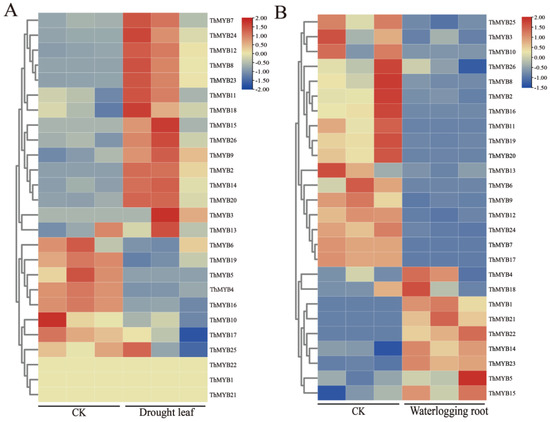
2.6. Expression Patterns of ThR2R3-MYB Genes
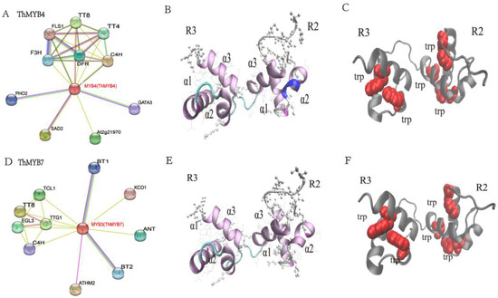
2.7. Protein Interaction Network and Tertiary Structure Prediction
2.8. Subcellular Localization and Transcriptional Activity of the Candidate Genes
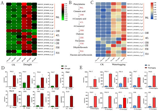
2.9. Expression Profiles of the Genes of Flavonoid Biosynthesis in T. hemsleyanum
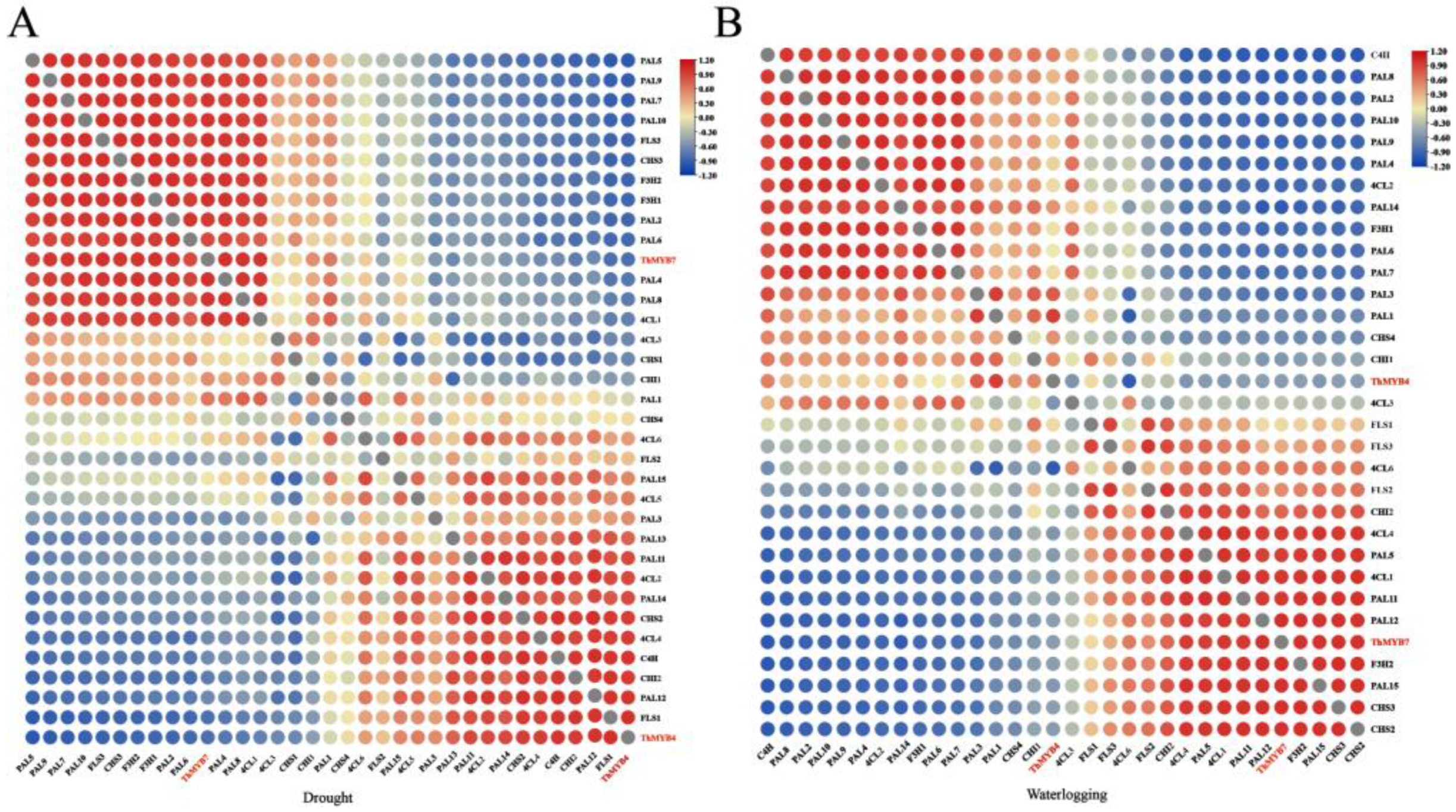
2.10. Correlation Analysis of the R2R3-MYB Genes and Flavonoid-Biosynthesis Enzyme Genes
2.11. Construction of Plant Expression Vectors
2.12. Acquisition of Transgenic Hairy Root Lines
2.13. Quantitative Real-Time PCR
3. Results
3.1. Physicochemical Property and Subcellular Location of R2R3-MYB in T. hemsleyanum
3.2. Conserved Motifs in R2R3-MYB Proteins
3.3. Phylogenetic Relationship and Evolutionary Analysis of R2R3-MYB TFs
3.4. Expression Profiles of ThR2R3-MYB Genes
3.5. Protein Interaction Networks and Tertiary Structure Prediction
3.6. Transcriptional Activation Activity and Subcellular Localization of the ThMYB4 and ThMYB7
3.7. Expression of the Key Enzyme Genes in Flavonoid Biosynthesis
3.8. Correlation Analysis of the R2R3-MYB and Flavonoid Biosynthetic Genes
3.9. Identification of Transgenic Hairy Roots and Expression of Flavonoid Biosynthetic Genes
4. Conclusions
Supplementary Materials
Author Contributions
Funding
Institutional Review Board Statement
Informed Consent Statement
Data Availability Statement
Acknowledgments
Conflicts of Interest
References
- Ji, T.; Ji, W.W.; Wang, J.; Chen, H.J.; Peng, X.; Cheng, K.J.; Qiu, D.; Yang, W.J. A comprehensive review on traditional uses, chemical compositions, pharmacology properties and toxicology of Tetrastigma hemsleyanum. J. Ethnopharmacol. 2021, 264, 113247. [Google Scholar] [CrossRef]
- Zhu, R.; Xu, X.; Ying, J.; Cao, G.; Wu, X. The Phytochemistry, Pharmacology, and Quality Control of Tetrastigma hemsleyanum Diels & Gilg in China: A Review. Front. Pharmacol. 2020, 11, 550497. [Google Scholar] [CrossRef] [PubMed]
- Hu, W.; Zheng, Y.; Xia, P.; Liang, Z. The research progresses and future prospects of Tetrastigma hemsleyanum Diels et Gilg: A valuable Chinese herbal medicine. J. Ethnopharmacol. 2021, 271, 113836. [Google Scholar] [CrossRef] [PubMed]
- Peng, X.; Wu, H.; Chen, H.; Zhang, Y.; Qiu, D.; Zhang, Z. Transcriptome profiling reveals candidate flavonol-related genes of Tetrastigma hemsleyanum under cold stress. BMC Genom. 2019, 20, 687. [Google Scholar] [CrossRef] [PubMed]
- Liu, W.; Feng, Y.; Yu, S.; Fan, Z.; Li, X.; Li, J.; Yin, H. Plants. Int. J. Mol. Sci. 2021, 22, 12824. [Google Scholar] [CrossRef] [PubMed]
- Wang, X.; Niu, Y.; Zheng, Y. Multiple Functions of MYB Transcription Factors in Abiotic Stress Responses. Int. J. Mol. Sci. 2021, 22, 6125. [Google Scholar] [CrossRef] [PubMed]
- Li, J.; Zhou, H.; Xiong, C.; Peng, Z.; Du, W.; Li, H.; Wang, L.; Ruan, C. Genome-wide analysis R2R3-MYB transcription factors in Xanthoceras sorbifolium Bunge and functional analysis of XsMYB30 in drought and salt stresses tolerance. Ind. Crops Prod. 2022, 178, 114597. [Google Scholar] [CrossRef]
- Gouot, J.C.; Smith, J.P.; Holzapfel, B.P.; Walker, A.R.; Barril, C. Grape berry flavonoids: A review of their biochemical responses to high and extreme high temperatures. J. Exp. Bot. 2019, 70, 397–423. [Google Scholar] [CrossRef]
- Yuan, Y.; Liu, Y.; Wu, C.; Chen, S.; Wang, Z.; Yang, Z.; Qin, S.; Huang, L. Water deficit affected flavonoid accumulation by regulating hormone metabolism in Scutellaria baicalensis Georgi roots. PLoS ONE 2012, 7, e42946. [Google Scholar] [CrossRef]
- Castellarin, S.D.; Matthews, M.A.; Di Gaspero, G.; Gambetta, G.A. Water deficits accelerate ripening and induce changes in gene expression regulating flavonoid biosynthesis in grape berries. Planta 2007, 227, 101–112. [Google Scholar] [CrossRef]
- Baillo, E.H.; Kimotho, R.N.; Zhang, Z.; Xu, P. Transcription Factors Associated with Abiotic and Biotic Stress Tolerance and Their Potential for Crops Improvement. Genes 2019, 10, 771. [Google Scholar] [CrossRef]
- Khan, S.A.; Li, M.Z.; Wang, S.M.; Yin, H.J. Revisiting the Role of Plant Transcription Factors in the Battle against Abiotic Stress. Int. J. Mol. Sci. 2018, 19, 1634. [Google Scholar] [CrossRef] [PubMed]
- Baldoni, E.; Genga, A.; Cominelli, E. Plant MYB Transcription Factors: Their Role in Drought Response Mechanisms. Int. J. Mol. Sci. 2015, 16, 15811–15851. [Google Scholar] [CrossRef] [PubMed]
- Czemmel, S.; Heppel, S.C.; Bogs, J. R2R3 MYB transcription factors: Key regulators of the flavonoid biosynthetic pathway in grapevine. Protoplasma 2012, 249 (Suppl. 2), S109–S118. [Google Scholar] [CrossRef] [PubMed]
- Dubos, C.; Stracke, R.; Grotewold, E.; Weisshaar, B.; Martin, C.; Lepiniec, L. MYB transcription factors in Arabidopsis. Trends Plant Sci. 2010, 15, 573–581. [Google Scholar] [CrossRef]
- Li, P.; Wen, J.; Chen, P.; Guo, P.; Ke, Y.; Wang, M.; Liu, M.; Tran, L.P.; Li, J.; Du, H. MYB Superfamily in Brassica napus: Evidence for Hormone-Mediated Expression Profiles, Large Expansion, and Functions in Root Hair Development. Biomolecules 2020, 10, 875. [Google Scholar] [CrossRef]
- Martin, C.; Paz-Ares, J. MYB transcription factors in plants. Trends Genet. 1997, 13, 67–73. [Google Scholar] [CrossRef]
- Rubio-Somoza, I.; Martinez, M.; Diaz, I.; Carbonero, P. HvMCB1, a R1MYB transcription factor from barley with antagonistic regulatory functions during seed development and germination. Plant J. 2006, 45, 17–30. [Google Scholar] [CrossRef]
- Feng, G.; Burleigh, J.G.; Braun, E.L.; Mei, W.; Barbazuk, W.B. Evolution of the 3R-MYB Gene Family in Plants. Genome Biol. Evol. 2017, 9, 1013–1029. [Google Scholar] [CrossRef]
- Thiedig, K.; Weisshaar, B.; Stracke, R. Functional and evolutionary analysis of the Arabidopsis 4R-MYB protein SNAPc4 as part of the SNAP complex. Plant Physiol. 2021, 185, 1002–1020. [Google Scholar] [CrossRef]
- Li, J.; Liu, H.; Yang, C.; Wang, J.; Yan, G.; Si, P.; Bai, Q.; Lu, Z.; Zhou, W.; Xu, L. Genome-wide identification of MYB genes and expression analysis under different biotic and abiotic stresses in Helianthus annuus L. Ind. Crops Prod. 2020, 143, 111924. [Google Scholar] [CrossRef]
- Yang, X.; Li, J.; Guo, T.; Guo, B.; Chen, Z.; An, X. Comprehensive analysis of the R2R3-MYB transcription factor gene family in Populus trichocarpa. Ind. Crops Prod. 2021, 168, 113614. [Google Scholar] [CrossRef]
- Huang, W.; Sun, W.; Lv, H.; Luo, M.; Zeng, S.; Pattanaik, S.; Yuan, L.; Wang, Y. A R2R3-MYB transcription factor from Epimedium sagittatum regulates the flavonoid biosynthetic pathway. PLoS ONE 2013, 8, e70778. [Google Scholar] [CrossRef]
- Park, M.Y.; Kang, J.Y.; Kim, S.Y. Overexpression of AtMYB52 confers ABA hypersensitivity and drought tolerance. Mol. Cells 2011, 31, 447–454. [Google Scholar] [CrossRef]
- Zhao, Y.; Cheng, X.; Liu, X.; Wu, H.; Bi, H.; Xu, H. The Wheat MYB Transcription Factor TaMYB(31) Is Involved in Drought Stress Responses in Arabidopsis. Front. Plant Sci. 2018, 9, 1426. [Google Scholar] [CrossRef]
- Tang, Y.; Bao, X.; Zhi, Y.; Wu, Q.; Guo, Y.; Yin, X.; Zeng, L.; Li, J.; Zhang, J.; He, W.; et al. Overexpression of a MYB Family Gene, OsMYB6, Increases Drought and Salinity Stress Tolerance in Transgenic Rice. Front. Plant Sci. 2019, 10, 168. [Google Scholar] [CrossRef]
- Lv, K.; Wei, H.; Liu, G. A R2R3-MYB Transcription Factor Gene, BpMYB123, Regulates BpLEA14 to Improve Drought Tolerance in Betula platyphylla. Front. Plant Sci. 2021, 12, 791390. [Google Scholar] [CrossRef]
- Wang, X.C.; Wu, J.; Guan, M.L.; Zhao, C.H.; Geng, P.; Zhao, Q. Arabidopsis MYB4 plays dual roles in flavonoid biosynthesis. Plant J. 2020, 101, 637–652. [Google Scholar] [CrossRef]
- Anwar, M.; Yu, W.; Yao, H.; Zhou, P.; Allan, A.C.; Zeng, L. NtMYB3, an R2R3-MYB from Narcissus, Regulates Flavonoid Biosynthesis. Int. J. Mol. Sci. 2019, 20, 5456. [Google Scholar] [CrossRef]
- Wang, W.L.; Wang, Y.X.; Li, H.; Liu, Z.W.; Cui, X.; Zhuang, J. Two MYB transcription factors (CsMYB2 and CsMYB26) are involved in flavonoid biosynthesis in tea plant [Camellia sinensis (L.) O. Kuntze]. BMC Plant Biol. 2018, 18, 288. [Google Scholar] [CrossRef]
- Kundan, M.; Gani, U.; Fayaz, M.; Angmo, T.; Kesari, R.; Rahul, V.P.; Gairola, S.; Misra, P. Two R2R3-MYB transcription factors, CsMYB33 and CsMYB78 are involved in the regulation of anthocyanin biosynthesis in Cannabis sativa L. Ind. Crops Prod. 2022, 188, 115546. [Google Scholar] [CrossRef]
- Larkin, M.A.; Blackshields, G.; Brown, N.P.; Chenna, R.; McGettigan, P.A.; McWilliam, H.; Valentin, F.; Wallace, I.M.; Wilm, A.; Lopez, R.; et al. Clustal W and Clustal X version 2.0. Bioinformatics 2007, 23, 2947–2948. [Google Scholar] [CrossRef] [PubMed]
- Wilkins, M.R.; Gasteiger, E.; Bairoch, A.; Sanchez, J.C.; Williams, K.L.; Appel, R.D.; Hochstrasser, D.F. Protein identification and analysis tools in the ExPASy server. Methods Mol. Biol. 1999, 112, 531–552. [Google Scholar] [CrossRef] [PubMed]
- Xiong, E.; Zheng, C.; Wu, X.; Wang, W. Protein Subcellular Location: The Gap Between Prediction and Experimentation. Plant Mol. Biol. Rep. 2015, 34, 52–61. [Google Scholar] [CrossRef]
- Bailey, T.L.; Elkan, C. Fitting a mixture model by expectation maximization to discover motifs in biopolymers. Proc. Int. Conf. Intell. Syst. Mol. Biol. 1994, 2, 28–36. [Google Scholar]
- Kumar, S.; Stecher, G.; Li, M.; Knyaz, C.; Tamura, K. MEGA X: Molecular Evolutionary Genetics Analysis across Computing Platforms. Mol. Biol. Evol. 2018, 35, 1547–1549. [Google Scholar] [CrossRef]
- Szklarczyk, D.; Gable, A.L.; Nastou, K.C.; Lyon, D.; Kirsch, R.; Pyysalo, S.; Doncheva, N.T.; Legeay, M.; Fang, T.; Bork, P.; et al. The STRING database in 2021: Customizable protein-protein networks, and functional characterization of user-uploaded gene/measurement sets. Nucleic Acids Res. 2021, 49, D605–D612. [Google Scholar] [CrossRef]
- Waterhouse, A.; Bertoni, M.; Bienert, S.; Studer, G.; Tauriello, G.; Gumienny, R.; Heer, F.T.; de Beer, T.A.P.; Rempfer, C.; Bordoli, L.; et al. SWISS-MODEL: Homology modelling of protein structures and complexes. Nucleic Acids Res. 2018, 46, W296–W303. [Google Scholar] [CrossRef]
- Pandey, A.; Misra, P.; Trivedi, P.K. Constitutive expression of Arabidopsis MYB transcription factor, AtMYB11, in tobacco modulates flavonoid biosynthesis in favor of flavonol accumulation. Plant Cell Rep. 2015, 34, 1515–1528. [Google Scholar] [CrossRef]
- Hao, S.; Lu, Y.; Peng, Z.; Wang, E.; Chao, L.; Zhong, S.; Yao, Y. McMYB4 improves temperature adaptation by regulating phenylpropanoid metabolism and hormone signaling in apple. Hortic. Res. 2021, 8, 182. [Google Scholar] [CrossRef]
- Huang, Y.; Zhao, H.; Gao, F.; Yao, P.; Deng, R.; Li, C.; Chen, H.; Wu, Q. A R2R3-MYB transcription factor gene, FtMYB13, from Tartary buckwheat improves salt/drought tolerance in Arabidopsis. Plant Physiol. Biochem. 2018, 132, 238–248. [Google Scholar] [CrossRef] [PubMed]
- Cui, J.; Jiang, N.; Zhou, X.; Hou, X.; Yang, G.; Meng, J.; Luan, Y. Tomato MYB49 enhances resistance to Phytophthora infestans and tolerance to water deficit and salt stress. Planta 2018, 248, 1487–1503. [Google Scholar] [CrossRef]
- Liu, Y.; Li, C.; Yan, R.; Yu, R.; Ji, M.; Chen, F.; Fan, S.; Meng, J.; Liu, F.; Zhou, G.; et al. Metabolome and transcriptome analyses of the flavonoid biosynthetic pathway for the efficient accumulation of anthocyanins and other flavonoids in a new duckweed variety (68-red). J. Plant Physiol. 2022, 275, 153753. [Google Scholar] [CrossRef]
- Khusnutdinov, E.; Sukhareva, A.; Panfilova, M.; Mikhaylova, E. Anthocyanin Biosynthesis Genes as Model Genes for Genome Editing in Plants. Int. J. Mol. Sci. 2021, 22, 8752. [Google Scholar] [CrossRef]
- Xu, W.; Dubos, C.; Lepiniec, L. Transcriptional control of flavonoid biosynthesis by MYB-bHLH-WDR complexes. Trends Plant Sci. 2015, 20, 176–185. [Google Scholar] [CrossRef] [PubMed]
- Ralf Stracke, M.W.a.B.W. The R2R3-MYB gene family in Arabidopsis thaliana. Plant Biol. 2001, 4, 447–456. [Google Scholar] [CrossRef] [PubMed]
- Hao, Y.J.; Song, Q.X.; Chen, H.W.; Zou, H.F.; Wei, W.; Kang, X.S.; Ma, B.; Zhang, W.K.; Zhang, J.S.; Chen, S.Y. Plant NAC-type transcription factor proteins contain a NARD domain for repression of transcriptional activation. Planta 2010, 232, 1033–1043. [Google Scholar] [CrossRef] [PubMed]
- Ma, J. Transcriptional activators and activation mechanisms. Protein Cell 2011, 2, 879–888. [Google Scholar] [CrossRef]
- Sharma, A.; Shahzad, B.; Rehman, A.; Bhardwaj, R.; Landi, M.; Zheng, B. Response of Phenylpropanoid Pathway and the Role of Polyphenols in Plants under Abiotic Stress. Molecules 2019, 24, 2452. [Google Scholar] [CrossRef]
- Strygina, K.; Khlestkina, E. Flavonoid Biosynthesis Genes in Triticum aestivum L.: Methylation Patterns in Cis-Regulatory Regions of the Duplicated CHI and F3H Genes. Biomolecules 2022, 12, 689. [Google Scholar] [CrossRef]
- Yu, S.; Li, J.; Peng, T.; Ni, S.; Feng, Y.; Wang, Q.; Wang, M.; Chu, X.; Fan, Z.; Li, X.; et al. Identification of Chalcone Isomerase Family Genes and Roles of CnCHI4 in Flavonoid Metabolism in Camellia nitidissima. Biomolecules 2022, 13, 41. [Google Scholar] [CrossRef]
- Wang, Y.; Ye, H.; Wang, K.; Huang, C.; Si, X.; Wang, J.; Xu, Y.; Huang, Y.; Huang, J.; Li, Y. CcMYB12 Positively Regulates Flavonoid Accumulation during Fruit Development in Carya cathayensis and Has a Role in Abiotic Stress Responses. Int. J. Mol. Sci. 2022, 23, 15618. [Google Scholar] [CrossRef] [PubMed]
- Zhai, R.; Wang, Z.; Zhang, S.; Meng, G.; Song, L.; Wang, Z.; Li, P.; Ma, F.; Xu, L. Two MYB transcription factors regulate flavonoid biosynthesis in pear fruit (Pyrus bretschneideri Rehd.). J. Exp. Bot. 2016, 67, 1275–1284. [Google Scholar] [CrossRef] [PubMed]
- Ono, N.N.; Tian, L. The multiplicity of hairy root cultures: Prolific possibilities. Plant Sci. 2011, 180, 439–446. [Google Scholar] [CrossRef]
- Kaneko, M.; Hwang, E.I.; Ohnishi, Y.; Horinouchi, S. Heterologous production of flavanones in Escherichia coli: Potential for combinatorial biosynthesis of flavonoids in bacteria. J. Ind. Microbiol. Biotechnol. 2003, 30, 456–461. [Google Scholar] [CrossRef]








| Gene Name | Molecular Weight | pI | Instability Index | Aliphatic Index | GRAVY | Subcellular Localization | |
|---|---|---|---|---|---|---|---|
| ThMYB1 | 85,902.32 | 8.90 | 56.33 | 77.72 | −0.793 | Nucleus | |
| ThMYB2 | 1 | 29,951.35 | 6.66 | 46.42 | 72.83 | −0.556 | Nucleus |
| ThMYB3 | 13,880.10 | 10.03 | 57.11 | 80.25 | −0.822 | Nucleus | |
| ThMYB4 | 2 | 27,664.39 | 8.60 | 54.75 | 68.85 | −0.745 | Nucleus |
| ThMYB5 | 4 | 18,984.85 | 9.69 | 39.07 | 81.23 | −0.787 | Nucleus |
| ThMYB6 | 13,220.45 | 9.99 | 49.39 | 81.23 | −0.742 | Nucleus | |
| ThMYB7 | 31,423.51 | 9.10 | 57.18 | 76.52 | −0.78 | Nucleus | |
| ThMYB8 | 28,842.09 | 6.07 | 45.36 | 66.43 | −0.578 | Nucleus | |
| ThMYB9 | 28,112.56 | 8.57 | 62.37 | 70.75 | −0.651 | Nucleus | |
| ThMYB10 | 24,574.13 | 9.76 | 62.24 | 73.02 | −0.842 | Cytosol | |
| ThMYB11 | 36,403.92 | 6.19 | 40.10 | 73.39 | −0.609 | Nucleus | |
| ThMYB12 | 38,682.27 | 6.09 | 63.79 | 71.98 | −0.644 | Nucleus | |
| ThMYB13 | 26,657.84 | 8.25 | 70.53 | 59.74 | −0.967 | Nucleus | |
| ThMYB14 | 29,822.45 | 6.41 | 61.75 | 66.09 | −0.688 | Nucleus | |
| ThMYB15 | 21,199.05 | 5.19 | 46.10 | 54.38 | −1.006 | Nucleus | |
| ThMYB16 | 16,522.94 | 9.79 | 54.03 | 69.78 | −1.223 | Nucleus | |
| ThMYB17 | 34,909.27 | 8.69 | 42.89 | 63.84 | −0.692 | Nucleus | |
| ThMYB18 | 37,590.73 | 10.56 | 62.63 | 72.38 | −0.625 | Nucleus | |
| ThMYB19 | 32,778.41 | 6.81 | 48.68 | 61.88 | −0.533 | Nucleus | |
| ThMYB20 | 51,441.56 | 5.83 | 53.82 | 72.93 | −0.653 | Nucleus | |
| ThMYB21 | 29,780.29 | 8.28 | 60.91 | 67.29 | −0.614 | Nucleus | |
| ThMYB22 | 13,054.74 | 9.80 | 58.47 | 66.67 | −0.441 | Cytosol | |
| ThMYB23 | 33,086.11 | 8.36 | 40.5 | 69.02 | −0.43 | Nucleus | |
| ThMYB24 | 14,153.01 | 5.21 | 57.43 | 76.80 | −0.578 | Nucleus | |
| ThMYB25 | 17,449.79 | 6.75 | 53.18 | 66.86 | −0.758 | Nucleus | |
| ThMYB26 | 34,271.40 | 5.28 | 49.20 | 73.63 | −0.494 | Nucleus |
Disclaimer/Publisher’s Note: The statements, opinions and data contained in all publications are solely those of the individual author(s) and contributor(s) and not of MDPI and/or the editor(s). MDPI and/or the editor(s) disclaim responsibility for any injury to people or property resulting from any ideas, methods, instructions or products referred to in the content. |
© 2023 by the authors. Licensee MDPI, Basel, Switzerland. This article is an open access article distributed under the terms and conditions of the Creative Commons Attribution (CC BY) license (https://creativecommons.org/licenses/by/4.0/).
Share and Cite
Xu, H.; Dai, X.; Hu, X.; Yu, H.; Wang, Y.; Zheng, B.; Xu, J.; Wu, X. Phylogenetic Analysis of R2R3-MYB Family Genes in Tetrastigma hemsleyanum Diels et Gilg and Roles of ThMYB4 and ThMYB7 in Flavonoid Biosynthesis. Biomolecules 2023, 13, 531. https://doi.org/10.3390/biom13030531
Xu H, Dai X, Hu X, Yu H, Wang Y, Zheng B, Xu J, Wu X. Phylogenetic Analysis of R2R3-MYB Family Genes in Tetrastigma hemsleyanum Diels et Gilg and Roles of ThMYB4 and ThMYB7 in Flavonoid Biosynthesis. Biomolecules. 2023; 13(3):531. https://doi.org/10.3390/biom13030531
Chicago/Turabian StyleXu, Haishun, Xue Dai, Xue Hu, Haizheng Yu, Ying Wang, Bingsong Zheng, Juan Xu, and Xueqian Wu. 2023. "Phylogenetic Analysis of R2R3-MYB Family Genes in Tetrastigma hemsleyanum Diels et Gilg and Roles of ThMYB4 and ThMYB7 in Flavonoid Biosynthesis" Biomolecules 13, no. 3: 531. https://doi.org/10.3390/biom13030531
APA StyleXu, H., Dai, X., Hu, X., Yu, H., Wang, Y., Zheng, B., Xu, J., & Wu, X. (2023). Phylogenetic Analysis of R2R3-MYB Family Genes in Tetrastigma hemsleyanum Diels et Gilg and Roles of ThMYB4 and ThMYB7 in Flavonoid Biosynthesis. Biomolecules, 13(3), 531. https://doi.org/10.3390/biom13030531

