Decoding the Chloroplast Genome of Tetrastigma (Vitaceae): Variations and Phylogenetic Selection Insights
Abstract
1. Introduction
2. Results
2.1. Genome Organization and Features
2.2. SSRs Analysis
2.3. Codon Usage Bias Analysis
2.4. Comparative Chloroplast Genome Analysis
2.5. IR/SC Boundaries Analysis
2.6. Phylogenetic Analysis
2.7. Divergence Time Estimation
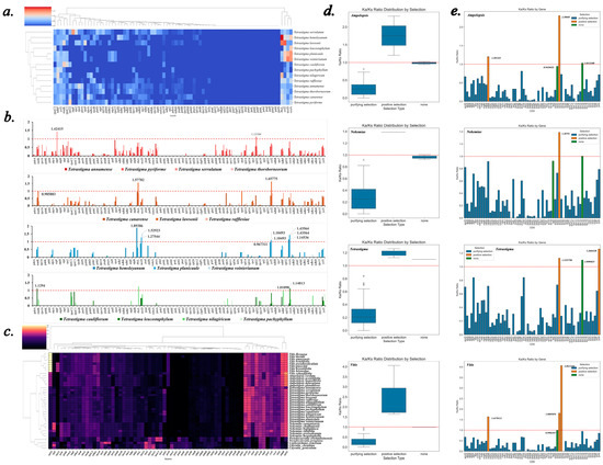
2.8. Selective Pressure Analyses
3. Discussion
3.1. Chloroplast Genome Basic Characteristics
3.2. SSRs Analysis
3.3. Condon Usage Analysis
3.4. IR/SC Boundaries Analysis
3.5. Comparing the Polymorphism of Chloroplast Genomes
3.6. Phylogenetic Relationships and Divergence Time Estimation
3.6.1. Phylogenetic Relationships
3.6.2. Divergence Time Estimation
3.7. Selective Pressure Analysis
3.7.1. Selective Pressure Analysis of the Tetrastigma Genus
3.7.2. Selective Pressure Analysis of Vitaceae Family
4. Materials and Methods
4.1. Sequence Assembly and Annotation
4.2. Sequence Analysis and Statistics
4.3. Genome Comparison and Sequence Divergence Analyses
4.4. Phylogenetic Analysis
4.5. Divergence Time Estimation
4.6. Selective Pressure Analysis
5. Conclusions
Supplementary Materials
Author Contributions
Funding
Data Availability Statement
Acknowledgments
Conflicts of Interest
References
- Gong, W.; Liu, T.; Zhou, Z.; Wu, D.; Shu, X.; Xiong, H. Physicochemical characterizations of starches isolated from Tetrastigma hemsleyanum Diels et Gilg. Int. J. Biol. Macromol. 2021, 183, 1540–1547. [Google Scholar] [CrossRef] [PubMed]
- Dao, P.T.A.; Quan, T.L.; Mai, N.T.T. Antioxidant Constituents from the Stem of Tetrastigma erusbescense Planch. (Vitaceae). Nat. Prod. Sci. 2014, 20, 22–28. Available online: https://koreascience.kr/article/JAKO201413240715681.page (accessed on 12 July 2024).
- Liao, S.; Cai, W.; Chen, D.; Xie, P.; Huang, J.; Zhu, X.; Ma, G. Anti-inflammatory and Analgesic Effects of the Extracts of Tetrastigmatis Hemsleyanum’s Aerial Parts from Fujian In Vivo. Chin. J. Mod. Appl. Pharm. 2017, 34, 319–324. [Google Scholar] [CrossRef]
- Feng, Z.; Hao, W.; Lin, X.; Fan, D.; Zhou, J. Antitumor activity of total flavonoids from Tetrastigma hemsleyanum Diels et Gilg is associated with the inhibition of regulatory T cells in mice. OncoTargets Ther. 2014, 7, 947–956. [Google Scholar] [CrossRef]
- Han, B.; Zhai, Y.; Li, X.; Zhao, H.; Sun, C.; Zeng, Y.; Zhang, W.; Lu, J.; Kai, G. Total flavonoids of Tetrastigma hemsleyanum Diels et Gilg inhibits colorectal tumor growth by modulating gut microbiota and metabolites. Food Chem. 2023, 410, 135361. [Google Scholar] [CrossRef] [PubMed]
- Li, Q.; Chai, W.; Xia, P. Explore the genetic diversity of the genus Pleione based on ITS and SCoT marker. Biochem. Syst. Ecol. 2022, 103, 104450. [Google Scholar] [CrossRef]
- Bocianowski, J.; Nowosad, K.; Wróbel, B.; Szulc, P. Identification of Associations between SSR Markers and Quantitative Traits of Maize (Zea mays L.). Agronomy 2021, 11, 182. [Google Scholar] [CrossRef]
- Pidigam, S.; Thuraga, V.; Munnam, S.B.; Amarapalli, G.; Kuraba, G.; Pandravada, S.R.; Nimmarajula, S.; Sudini, H.K. Genetic diversity, population structure and validation of SSR markers linked to Sw-5 and I-2 genes in tomato germplasm. Physiol. Mol. Biol. Plants 2021, 27, 1695–1710. [Google Scholar] [CrossRef]
- Choudhury, A.; Deb, S.; Kharbyngar, B.; Rajpal, V.R.; Rao, S.R. Dissecting the plant genome: Through new generation molecular markers. Genet. Resour. Crop Evol. 2022, 69, 2661–2698. [Google Scholar] [CrossRef]
- Boakyewaa Adu, G.; Badu-Apraku, B.; Akromah, R.; Garcia-Oliveira, A.L.; Awuku, F.J.; Gedil, M. Genetic diversity and population structure of early-maturing tropical maize inbred lines using SNP markers. PLoS ONE 2019, 14, e0214810. [Google Scholar] [CrossRef]
- Daniell, H.; Lin, C.S.; Yu, M.; Chang, W.J. Chloroplast genomes: Diversity, evolution, and applications in genetic engineering. Genome Biol. 2016, 17, 134. [Google Scholar] [CrossRef] [PubMed]
- Wang, J.; Kan, S.; Liao, X.; Zhou, J.; Tembrock, L.R.; Daniell, H.; Jin, S.; Wu, Z. Plant organellar genomes: Much done, much more to do. Trends Plant Sci. 2024, 29, 754–769. [Google Scholar] [CrossRef] [PubMed]
- Magdy, M.; Ou, L.; Yu, H.; Chen, R.; Zhou, Y.; Hassan, H.; Feng, B.; Taitano, N.; van der Knaap, E.; Zou, X.; et al. Pan-plastome approach empowers the assessment of genetic variation in cultivated Capsicum species. Hortic. Res. 2019, 6, 108. [Google Scholar] [CrossRef] [PubMed]
- Xia, L.; Wang, H.; Zhao, X.; Obel, H.O.; Yu, X.; Lou, Q.; Chen, J.; Cheng, C. Chloroplast Pan-Genomes and Comparative Transcriptomics Reveal Genetic Variation and Temperature Adaptation in the Cucumber. Int. J. Mol. Sci. 2023, 24, 8943. [Google Scholar] [CrossRef] [PubMed]
- Go, S.; Koo, H.; Jung, M.; Hong, S.; Yi, G.; Kim, Y.M. Pan-chloroplast genomes for accession-specific marker development in Hibiscus syriacus. Sci. Data 2024, 11, 246. [Google Scholar] [CrossRef] [PubMed]
- Guo, X.; Wang, Z.; Cai, D.; Song, L.; Bai, J. The chloroplast genome sequence and phylogenetic analysis of Apocynum venetum L. PLoS ONE 2022, 17, e0261710. [Google Scholar] [CrossRef] [PubMed]
- Qian, R.; Ye, Y.; Hu, Q.; Ma, X.; Zheng, J. Complete Chloroplast Genome of Gladiolus gandavensis (Gladiolus) and Genetic Evolutionary Analysis. Genes 2022, 13, 1599. [Google Scholar] [CrossRef] [PubMed]
- Wang, L.; Zhang, S.; Fang, J.; Jin, X.; Mamut, R.; Li, P. The Chloroplast Genome of the Lichen Photobiont Trebouxiophyceae sp. DW1 and Its Phylogenetic Implications. Genes 2022, 13, 1840. [Google Scholar] [CrossRef]
- Li, M.; Chen, Q.; Yang, B.; Ma, J.; Li, B.; Zhang, L. The complete chloroplast genome sequence of Tetrastigma hemsleyanum Diels at Gilg. Mitochondrial DNA Part A DNA Mapp. Seq. Anal. 2016, 27, 3729–3730. [Google Scholar] [CrossRef]
- Huang, X.; Zhou, Q.; Qin, C.; Mao, C.; Sun, K.; Qin, B.; Tang, Q. The complete chloroplast genome of Tetrastigma planicaule, one important folk medicinal plant in China. Mitochondrial DNA Part B Resour. 2021, 6, 1745–1746. [Google Scholar] [CrossRef]
- Jin, J.J.; Yu, W.B.; Yang, J.B.; Song, Y.; dePamphilis, C.W.; Yi, T.S.; Li, D.Z. GetOrganelle: A fast and versatile toolkit for accurate de novo assembly of organelle genomes. Genome Biol. 2020, 21, 241. [Google Scholar] [CrossRef]
- Habib, S.; Dang, V.C.; Ickert-Bond, S.M.; Zhang, J.L.; Lu, L.M.; Wen, J.; Chen, Z.D. Robust Phylogeny of Tetrastigma (Vitaceae) Based on Ten Plastid DNA Regions: Implications for Infrageneric Classification and Seed Character Evolution. Front. Plant Sci. 2017, 8, 590. [Google Scholar] [CrossRef]
- Nie, Z.-L.; Sun, H.; Manchester, S.R.; Meng, Y.; Luke, Q.; Wen, J. Evolution of the intercontinental disjunctions in six continents in the Ampelopsis clade of the grape family (Vitaceae). BMC Evol. Biol. 2012, 12, 17. [Google Scholar] [CrossRef] [PubMed]
- Zecca, G.; Grassi, F.; Tabidze, V.; Pipia, I.; Kotorashvili, A.; Kotaria, N.; Beridze, T. Dates and rates in grape’s plastomes: Evolution in slow motion. Curr. Genet. 2020, 66, 123–140. [Google Scholar] [CrossRef]
- Sheikh-Assadi, M.; Naderi, R.; Kafi, M.; Fatahi, R.; Salami, S.A.; Shariati, V. Complete chloroplast genome of Lilium ledebourii (Baker) Boiss and its comparative analysis: Lights into selective pressure and adaptive evolution. Sci. Rep. 2022, 12, 9375. [Google Scholar] [CrossRef] [PubMed]
- Li, Q.; Chen, X.; Yang, D.; Xia, P. Genetic relationship of Pleione based on the chloroplast genome. Gene 2023, 858, 147203. [Google Scholar] [CrossRef] [PubMed]
- Šmarda, P.; Bureš, P.; Horová, L.; Leitch, I.J.; Mucina, L.; Pacini, E.; Tichý, L.; Grulich, V.; Rotreklová, O. Ecological and evolutionary significance of genomic GC content diversity in monocots. Proc. Natl. Acad. Sci. USA 2014, 111, E4096–E4102. [Google Scholar] [CrossRef] [PubMed]
- Palmer, J.D.; Thompson, W.F. Chloroplast DNA rearrangements are more frequent when a large inverted repeat sequence is lost. Cell 1982, 29, 537–550. [Google Scholar] [CrossRef]
- Perry, A.S.; Wolfe, K.H. Nucleotide substitution rates in legume chloroplast DNA depend on the presence of the inverted repeat. J. Mol. Evol. 2002, 55, 501–508. [Google Scholar] [CrossRef]
- Liu, X.; Bai, Y.; Wang, Y.; Chen, Y.; Dong, W.; Zhang, Z. Complete Chloroplast Genome of Hypericum perforatum and Dynamic Evolution in Hypericum (Hypericaceae). Int. J. Mol. Sci. 2023, 24, 16130. [Google Scholar] [CrossRef]
- Niu, T.; Tian, C.; Yang, Y.; Liu, Q.; Liu, L.; Tao, Q.; Li, Z.; Wu, Z. Complete Chloroplast Genome of Corethrodendron fruticosum (Papilionoideae: Fabaceae): Comparative and Phylogenetic Analysis. Genes 2023, 14, 1289. [Google Scholar] [CrossRef] [PubMed]
- Kashi, Y.; King, D.G. Simple sequence repeats as advantageous mutators in evolution. Trends Genet. 2006, 22, 253–259. [Google Scholar] [CrossRef] [PubMed]
- Siddle, K.J.; Goodship, J.A.; Keavney, B.; Santibanez-Koref, M.F. Bases adjacent to mononucleotide repeats show an increased single nucleotide polymorphism frequency in the human genome. Bioinformatics 2011, 27, 895–898. [Google Scholar] [CrossRef] [PubMed]
- Wang, X.T.; Zhang, Y.J.; Qiao, L.; Chen, B. Comparative analyses of simple sequence repeats (SSRs) in 23 mosquito species genomes: Identification, characterization and distribution (Diptera: Culicidae). Insect Sci. 2019, 26, 607–619. [Google Scholar] [CrossRef]
- Hanson, G.; Coller, J. Codon optimality, bias and usage in translation and mRNA decay. Nat. Rev. Mol. Cell Biol. 2018, 19, 20–30. [Google Scholar] [CrossRef] [PubMed]
- Dong, S.; Zhou, M.; Zhu, J.; Wang, Q.; Ge, Y.; Cheng, R. The complete chloroplast genomes of Tetrastigma hemsleyanum (Vitaceae) from different regions of China: Molecular structure, comparative analysis and development of DNA barcodes for its geographical origin discrimination. BMC Genom. 2022, 23, 620. [Google Scholar] [CrossRef] [PubMed]
- Feng, J.L.; Wu, L.W.; Wang, Q.; Pan, Y.J.; Li, B.L.; Lin, Y.L.; Yao, H. Comparison Analysis Based on Complete Chloroplast Genomes and Insights into Plastid Phylogenomic of Four Iris Species. BioMed Res. Int. 2022, 2022, 2194021. [Google Scholar] [CrossRef]
- Li, M.; Gong, Q.; Zhou, M.; Liu, Q.; Cheng, R. Characterization of the complete chloroplast genome of the medicinal herb Eleutherococcus nodiflorus and its phylogenetic implications. Mitochondrial DNA Part B Resour. 2022, 7, 1890–1892. [Google Scholar] [CrossRef]
- Amar, M.H. ycf1-ndhF genes, the most promising plastid genomic barcode, sheds light on phylogeny at low taxonomic levels in Prunus persica. J. Genet. Eng. Biotechnol. 2020, 18, 42. [Google Scholar] [CrossRef]
- Lee, C.; Wen, J. Phylogeny of Panax using chloroplast trnC-trnD intergenic region and the utility of trnC-trnD in interspecific studies of plants. Mol. Phylogenet. Evol. 2004, 31, 894–903. [Google Scholar] [CrossRef]
- Chen, J.-J.; Cui, B.-K.; Zhou, L.-W.; Korhonen, K.; Dai, Y.-C. Phylogeny, divergence time estimation, and biogeography of the genus Heterobasidion (Basidiomycota, Russulales). Fungal Divers. 2015, 71, 185–200. [Google Scholar] [CrossRef]
- Wang, Y.-H.; Jiang, W.-M.; Comes, H.P.; Hu, F.S.; Qiu, Y.-X.; Fu, C.-X. Molecular phylogeography and ecological niche modelling of a widespread herbaceous climber, Tetrastigma hemsleyanum (Vitaceae): Insights into Plio–Pleistocene range dynamics of evergreen forest in subtropical China. New Phytol. 2015, 206, 852–867. [Google Scholar] [CrossRef] [PubMed]
- Hearn, D.J.; Evans, M.; Wolf, B.; McGinty, M.; Wen, J. Dispersal is associated with morphological innovation, but not increased diversification, in Cyphostemma (Vitaceae). J. Syst. Evol. 2018, 56, 340–359. [Google Scholar] [CrossRef]
- Britton, T.; Anderson, C.L.; Jacquet, D.; Lundqvist, S.; Bremer, K. Estimating Divergence Times in Large Phylogenetic Trees. Syst. Biol. 2007, 56, 741–752. [Google Scholar] [CrossRef] [PubMed]
- Herrera, F.; Carvalho, M.R.; Stull, G.W.; Jaramillo, C.; Manchester, S.R. Cenozoic seeds of Vitaceae reveal a deep history of extinction and dispersal in the Neotropics. Nat. Plants 2024, 10, 1091–1099. [Google Scholar] [CrossRef] [PubMed]
- Lu, L.; Wang, W.; Chen, Z.; Wen, J. Phylogeny of the non-monophyletic Cayratia Juss. (Vitaceae) and implications for character evolution and biogeography. Mol. Phylogenet. Evol. 2013, 68, 502–515. [Google Scholar] [CrossRef] [PubMed]
- Ng, A.Y.E.; Chan, S.N.; Pek, J.W. Genetic compensation between ribosomal protein paralogs mediated by a cognate circular RNA. Cell Rep. 2024, 43, 114228. [Google Scholar] [CrossRef] [PubMed]
- Mukhopadhyay, P.; Reddy, M.K.; Singla-Pareek, S.L.; Sopory, S.K. Transcriptional downregulation of rice rpL32 gene under abiotic stress is associated with removal of transcription factors within the promoter region. PLoS ONE 2011, 6, e28058. [Google Scholar] [CrossRef] [PubMed]
- Alqahtani, A.A.; Jansen, R.K. The evolutionary fate of rpl32 and rps16 losses in the Euphorbia schimperi (Euphorbiaceae) plastome. Sci. Rep. 2021, 11, 7466. [Google Scholar] [CrossRef]
- Ueda, M.; Fujimoto, M.; Arimura, S.; Murata, J.; Tsutsumi, N.; Kadowaki, K. Loss of the rpl32 gene from the chloroplast genome and subsequent acquisition of a preexisting transit peptide within the nuclear gene in Populus. Gene 2007, 402, 51–56. [Google Scholar] [CrossRef]
- Park, S.; Jansen, R.K.; Park, S. Complete plastome sequence of Thalictrum coreanum (Ranunculaceae) and transfer of the rpl32 gene to the nucleus in the ancestor of the subfamily Thalictroideae. BMC Plant Biol. 2015, 15, 40. [Google Scholar] [CrossRef] [PubMed]
- Roy, S.; Ueda, M.; Kadowaki, K.; Tsutsumi, N. Different status of the gene for ribosomal protein S16 in the chloroplast genome during evolution of the genus Arabidopsis and closely related species. Genes Genet. Syst. 2010, 85, 319–326. [Google Scholar] [CrossRef] [PubMed]
- Rogalski, M.; Schöttler, M.A.; Thiele, W.; Schulze, W.X.; Bock, R. Rpl33, a nonessential plastid-encoded ribosomal protein in tobacco, is required under cold stress conditions. Plant Cell 2008, 20, 2221–2237. [Google Scholar] [CrossRef] [PubMed]
- Wan, Y.; Schwaninger, H.R.; Baldo, A.M.; Labate, J.A.; Zhong, G.Y.; Simon, C.J. A phylogenetic analysis of the grape genus (Vitis L.) reveals broad reticulation and concurrent diversification during neogene and quaternary climate change. BMC Evol. Biol. 2013, 13, 141. [Google Scholar] [CrossRef] [PubMed]
- O’Brien, C.L.; Huber, M.; Thomas, E.; Pagani, M.; Super, J.R.; Elder, L.E.; Hull, P.M. The enigma of Oligocene climate and global surface temperature evolution. Proc. Natl. Acad. Sci. USA 2020, 117, 25302–25309. [Google Scholar] [CrossRef] [PubMed]
- Senapati, A.; Chetri, B.K.; Mitra, S.; Shelke, R.G.; Rangan, L. Decoding the complete chloroplast genome of Cissus quadrangularis: Insights into molecular structure, comparative genome analysis and mining of mutational hotspot regions. Physiol. Mol. Biol. Plants 2023, 29, 709–724. [Google Scholar] [CrossRef] [PubMed]
- Zhang, L.; Meng, Y.; Wang, D.; He, G.-H.; Zhang, J.-M.; Wen, J.; Nie, Z.-L. Plastid genome data provide new insights into the dynamic evolution of the tribe Ampelopsideae (Vitaceae). BMC Genom. 2024, 25, 247. [Google Scholar] [CrossRef] [PubMed]
- Ramadan, A.M. Light/heat effects on RNA editing in chloroplast NADH-plastoquinone oxidoreductase subunit 2 (ndhB) gene of Calotropis (Calotropis procera). J. Genet. Eng. Biotechnol. 2020, 18, 49. [Google Scholar] [CrossRef]
- Schöttler, M.A.; Thiele, W.; Belkius, K.; Bergner, S.V.; Flügel, C.; Wittenberg, G.; Agrawal, S.; Stegemann, S.; Ruf, S.; Bock, R. The plastid-encoded PsaI subunit stabilizes photosystem I during leaf senescence in tobacco. J. Exp. Bot. 2017, 68, 1137–1155. [Google Scholar] [CrossRef]
- Yu, X.; Tan, W.; Zhang, H.; Gao, H.; Wang, W.; Tian, X. Complete Chloroplast Genomes of Ampelopsis humulifolia and Ampelopsis japonica: Molecular Structure, Comparative Analysis, and Phylogenetic Analysis. Plants 2019, 8, 410. [Google Scholar] [CrossRef]
- Raman, G.; Park, S. The Complete Chloroplast Genome Sequence of Ampelopsis: Gene Organization, Comparative Analysis, and Phylogenetic Relationships to Other Angiosperms. Front. Plant Sci. 2016, 7, 341. [Google Scholar] [CrossRef] [PubMed]
- Namgung, J.; Do, H.D.K.; Kim, C.; Choi, H.J.; Kim, J.H. Complete chloroplast genomes shed light on phylogenetic relationships, divergence time, and biogeography of Allioideae (Amaryllidaceae). Sci. Rep. 2021, 11, 3262. [Google Scholar] [CrossRef] [PubMed]
- Machado, L.O.; Vieira, L.D.N.; Stefenon, V.M.; Faoro, H.; Pedrosa, F.O.; Guerra, M.P.; Nodari, R.O. Molecular relationships of Campomanesia xanthocarpa within Myrtaceae based on the complete plastome sequence and on the plastid ycf2 gene. Genet. Mol. Biol. 2020, 43, e20180377. [Google Scholar] [CrossRef] [PubMed]
- Wolf, P.G.; Der, J.P.; Duffy, A.M.; Davidson, J.B.; Grusz, A.L.; Pryer, K.M. The evolution of chloroplast genes and genomes in ferns. Plant Mol. Biol. 2011, 76, 251–261. [Google Scholar] [CrossRef] [PubMed]
- Zecca, G.; Panzeri, D.; Grassi, F. Detecting signals of adaptive evolution in grape plastomes with a focus on the Cretaceous–Palaeogene (K/Pg) transition. Ann. Bot. 2022, 130, 965–980. [Google Scholar] [CrossRef] [PubMed]
- Chen, S.; Zhou, Y.; Chen, Y.; Gu, J. fastp: An ultra-fast all-in-one FASTQ preprocessor. Bioinformatics 2018, 34, i884–i890. [Google Scholar] [CrossRef]
- Dierckxsens, N.; Mardulyn, P.; Smits, G. NOVOPlasty: De novo assembly of organelle genomes from whole genome data. Nucleic Acids Res. 2017, 45, e18. [Google Scholar] [CrossRef]
- Tillich, M.; Lehwark, P.; Pellizzer, T.; Ulbricht-Jones, E.S.; Fischer, A.; Bock, R.; Greiner, S. GeSeq–versatile and accurate annotation of organelle genomes. Nucleic Acids Res. 2017, 45, W6–W11. [Google Scholar] [CrossRef]
- Kearse, M.; Moir, R.; Wilson, A.; Stones-Havas, S.; Cheung, M.; Sturrock, S.; Buxton, S.; Cooper, A.; Markowitz, S.; Duran, C. Geneious Basic: An integrated and extendable desktop software platform for the organization and analysis of sequence data. Bioinformatics 2012, 28, 1647–1649. [Google Scholar] [CrossRef] [PubMed]
- Greiner, S.; Lehwark, P.; Bock, R. OrganellarGenomeDRAW (OGDRAW) version 1.3. 1: Expanded toolkit for the graphical visualization of organellar genomes. Nucleic Acids Res. 2019, 47, W59–W64. [Google Scholar] [CrossRef]
- Beier, S.; Thiel, T.; Münch, T.; Scholz, U.; Mascher, M. MISA-web: A web server for microsatellite prediction. Bioinformatics 2017, 33, 2583–2585. [Google Scholar] [CrossRef] [PubMed]
- Rozas, J.; Sánchez-DelBarrio, J.C.; Messeguer, X.; Rozas, R. DnaSP, DNA polymorphism analyses by the coalescent and other methods. Bioinformatics 2003, 19, 2496–2497. [Google Scholar] [CrossRef] [PubMed]
- Amiryousefi, A.; Hyvönen, J.; Poczai, P. IRscope: An online program to visualize the junction sites of chloroplast genomes. Bioinformatics 2018, 34, 3030–3031. [Google Scholar] [CrossRef] [PubMed]
- Katoh, K.; Standley, D.M. MAFFT multiple sequence alignment software version 7: Improvements in performance and usability. Mol. Biol. Evol. 2013, 30, 772–780. [Google Scholar] [CrossRef] [PubMed]
- Tamura, K.; Stecher, G.; Kumar, S. MEGA11: Molecular evolutionary genetics analysis version 11. Mol. Biol. Evol. 2021, 38, 3022–3027. [Google Scholar] [CrossRef] [PubMed]
- Wikström, N.; Savolainen, V.; Chase, M.W. Evolution of the angiosperms: Calibrating the family tree. Proc. Biol. Sci. 2001, 268, 2211–2220. [Google Scholar] [CrossRef]
- Zecca, G.; Abbott, J.R.; Sun, W.B.; Spada, A.; Sala, F.; Grassi, F. The timing and the mode of evolution of wild grapes (Vitis). Mol. Phylogenet. Evol. 2012, 62, 736–747. [Google Scholar] [CrossRef]
- Zhang, Z. KaKs_Calculator 3.0: Calculating Selective Pressure on Coding and Non-coding Sequences. Genom. Proteom. Bioinform. 2022, 20, 536–540. [Google Scholar] [CrossRef]










| Species | Genome Size | LSC Length | IR Length | SSC Length | Total GC Content | GC Content of LSC | GC Content of IR | GC Content of SSC | Number of Total Genes | Number of CDS | Number of rRNA Genes | Number of tRNA Genes |
|---|---|---|---|---|---|---|---|---|---|---|---|---|
| T. angustifolium (NC_029339) | 159,988 | 88,107 | 26,510 | 18,861 | 37.55% | 35.54% | 42.89% | 31.77% | 131 | 86 | 8 | 37 |
| T. annamense | 160,736 | 88,821 | 26,288 | 19,339 | 37.56% | 35.35% | 42.98% | 31.55% | 132 | 87 | 8 | 37 |
| T. canarense | 160,312 | 88,010 | 26,627 | 19,048 | 37.57% | 35.53% | 42.82% | 31.77% | 132 | 87 | 8 | 37 |
| T. cauliflorum | 160,382 | 88,238 | 26,513 | 19,118 | 37.62% | 35.50% | 42.87% | 31.65% | 131 | 86 | 8 | 37 |
| T. hemsleyanum | 159,889 | 87,901 | 26,511 | 18,966 | 37.53% | 35.58% | 42.89% | 31.77% | 132 | 87 | 8 | 37 |
| T. lawsonii (NC_061673) | 160,360 | 88,117 | 26,469 | 19,306 | 37.53% | 35.50% | 42.93% | 31.57% | 131 | 86 | 8 | 37 |
| T. leucostaphylum | 159,387 | 87,499 | 26,506 | 18,876 | 37.43% | 35.59% | 42.88% | 31.71% | 131 | 86 | 8 | 37 |
| T. nilagiricum | 160,116 | 88,021 | 26,492 | 19,111 | 37.58% | 35.63% | 42.90% | 31.69% | 132 | 87 | 8 | 37 |
| T. pachyphyllum | 159,317 | 87,384 | 26,529 | 188,875 | 37.49% | 35.62% | 42.86% | 31.79% | 131 | 86 | 8 | 37 |
| T. planicaule (NC_057118) | 160,323 | 88,181 | 26,523 | 19,096 | 37.39% | 35.52% | 42.87% | 31.66% | 131 | 86 | 8 | 37 |
| T. pyriforme | 160,893 | 88,979 | 26,319 | 19,276 | 37.48% | 35.35% | 42.97% | 31.51% | 131 | 86 | 8 | 37 |
| T. rafflesiae (NC_061671) | 159,805 | 87,920 | 26,306 | 19,273 | 37.55% | 35.63% | 42.99% | 31.62% | 131 | 86 | 8 | 37 |
| T. serrulatum | 160,113 | 88,084 | 26,441 | 19,147 | 37.50% | 35.34% | 42.85% | 31.41% | 132 | 87 | 8 | 37 |
| T. thorsborneorum | 160,676 | 88,159 | 26,934 | 18,649 | 37.48% | 35.43% | 42.73% | 31.62% | 131 | 86 | 8 | 37 |
| T.voinierianum (NC_061711) | 160,005 | 87,874 | 26,510 | 19,111 | 37.35% | 35.59% | 42.87% | 31.65% | 131 | 86 | 8 | 37 |
| Category | Gene Group | Gene Name |
|---|---|---|
| Photosynthesis | Subunits of photosystem I | psaA, psaB, psaC, psaI, psaJ |
| Subunits of photosystem II | psbA, psbB, psbC, psbD, psbE, psbF, psbH, psbI, psbJ, psbK, psbL, psbM, psbT, psbZ | |
| Subunits of NADH dehydrogenase | ndhA *, ndhB *(2), ndhC, ndhD, ndhE, ndhF, ndhG, ndhH, ndhI, ndhJ, ndhK | |
| Subunits of cytochrome b/f complex | petA, petB *, petD *, petG, petL, petN | |
| Subunits of ATP synthase | atpA, atpB, atpE, atpF *, atpH, atpI | |
| Large subunit of rubisco | rbcL | |
| Self-replication | Proteins of large ribosomal subunit | rpl14, rpl16 *, rpl2 *(2), rpl20, rpl22, rpl23(2), rpl32, rpl33, rpl36 |
| Proteins of small ribosomal subunit | rps11, rps12 **(2), rps14, rps15, rps16 *, rps18, rps19, rps2, rps3, rps4, rps7(2), rps8, ψrps19-fragment | |
| Subunits of RNA polymerase | rpoA, rpoB, rpoC1 *, rpoC2 | |
| Ribosomal RNAs | rrn16(2), rrn23S(2), rrn4.5(2), rrn5(2) | |
| Transfer RNAs | trnAUGC *(2), trnCGCA, trnDGUC, trnEUUC, trnFGAA, trnGGCC, trnHGUG, trnICAU(2), trnIGAU *(2), trnKUUU *, trnLCAA(2), trnLUAA *, trnLUAG, trnMCAU, trnNGUU(2), trnPUGG, trnQUUG, trnRACG(2), trnRUCU, trnSCGA *, trnSGCU, trnSGGA, trnSUGA, trnTGGU, trnTUGU, trnVGAC(2), trnVUAC *, trnWCCA, trnYGUA, trnfMCAU | |
| Other genes | Maturase | matK |
| Protease | clpP1 ** | |
| Envelope membrane protein | cemA | |
| Acetyl-CoA carboxylase | accD | |
| c-type cytochrome synthesis gene | ccsA | |
| Translation initiation factor | infA | |
| Other | pafI **, pafII, pbf1 | |
| Genes of unknown function | Conserved hypothetical chloroplast ORF | ycf1, ψycf1, ycf2(2) |
| Species | P1 | P2 | P3 | P4 | P5 | Total | LSC | IRb | SSC | IRa |
|---|---|---|---|---|---|---|---|---|---|---|
| T. angustifolium | 55 | 13 | 2 | 7 | 0 | 77 | 54 | 3 | 17 | 3 |
| T. annamense | 47 | 17 | 3 | 4 | 2 | 73 | 59 | 1 | 12 | 1 |
| T. canarense | 56 | 15 | 1 | 5 | 0 | 77 | 58 | 2 | 15 | 2 |
| T. cauliflorum | 61 | 13 | 2 | 7 | 0 | 83 | 59 | 3 | 18 | 3 |
| T. hemsleyanum | 53 | 11 | 2 | 4 | 0 | 70 | 49 | 2 | 17 | 2 |
| T. lawsonii | 64 | 12 | 1 | 6 | 0 | 83 | 56 | 3 | 21 | 3 |
| T. leucostaphylum | 56 | 13 | 2 | 7 | 0 | 78 | 56 | 3 | 16 | 3 |
| T. nilagiricum | 57 | 12 | 2 | 7 | 0 | 78 | 54 | 3 | 18 | 3 |
| T. pachyphyllum | 56 | 14 | 2 | 7 | 1 | 80 | 58 | 3 | 16 | 3 |
| T. planicaule | 56 | 14 | 2 | 7 | 0 | 79 | 54 | 3 | 19 | 3 |
| T. pyriforme | 46 | 16 | 4 | 6 | 1 | 73 | 55 | 2 | 14 | 2 |
| T. rafflesiae | 56 | 11 | 2 | 5 | 0 | 74 | 51 | 2 | 19 | 2 |
| T. serrulatum | 51 | 13 | 1 | 9 | 1 | 75 | 57 | 1 | 16 | 1 |
| T. thorsborneorum | 36 | 18 | 2 | 8 | 0 | 64 | 47 | 1 | 15 | 1 |
| T. voinierianum | 55 | 12 | 2 | 6 | 0 | 75 | 48 | 3 | 21 | 3 |
| Genus | CDS | Ka/Ks Mean | Selection | p-Value | Significant | Normality | Test |
|---|---|---|---|---|---|---|---|
| Ampelopsis | ndhB | 1.201224 | positive selection | 0.006501702 | TRUE | FALSE | Mann–Whitney U |
| rpl32 | 2.30669 | positive selection | 0 | TRUE | TRUE | t-test | |
| Nekemias | rpl32 | 1.38791 | positive selection | 0 | TRUE | TRUE | t-test |
| Tetrastigma | rpl32 | 1.125571 | positive selection | 9.51019 × 10−6 | TRUE | FALSE | Mann–Whitney U |
| ycf2 | 1.260423 | positive selection | 4.58275 × 10−6 | TRUE | TRUE | t-test | |
| Vitis | ndhB | 1.637811 | positive selection | 0.000122063 | TRUE | FALSE | Mann–Whitney U |
| rpl32 | 1.808506 | positive selection | 7.03107 × 10−5 | TRUE | FALSE | Mann–Whitney U | |
| rpl33 | 4.061119 | positive selection | 0.00206442 | TRUE | FALSE | Mann–Whitney U |
Disclaimer/Publisher’s Note: The statements, opinions and data contained in all publications are solely those of the individual author(s) and contributor(s) and not of MDPI and/or the editor(s). MDPI and/or the editor(s) disclaim responsibility for any injury to people or property resulting from any ideas, methods, instructions or products referred to in the content. |
© 2024 by the authors. Licensee MDPI, Basel, Switzerland. This article is an open access article distributed under the terms and conditions of the Creative Commons Attribution (CC BY) license (https://creativecommons.org/licenses/by/4.0/).
Share and Cite
Zhu, J.; Huang, Y.; Chai, W.; Xia, P. Decoding the Chloroplast Genome of Tetrastigma (Vitaceae): Variations and Phylogenetic Selection Insights. Int. J. Mol. Sci. 2024, 25, 8290. https://doi.org/10.3390/ijms25158290
Zhu J, Huang Y, Chai W, Xia P. Decoding the Chloroplast Genome of Tetrastigma (Vitaceae): Variations and Phylogenetic Selection Insights. International Journal of Molecular Sciences. 2024; 25(15):8290. https://doi.org/10.3390/ijms25158290
Chicago/Turabian StyleZhu, Junqiao, Yang Huang, Weiguo Chai, and Pengguo Xia. 2024. "Decoding the Chloroplast Genome of Tetrastigma (Vitaceae): Variations and Phylogenetic Selection Insights" International Journal of Molecular Sciences 25, no. 15: 8290. https://doi.org/10.3390/ijms25158290
APA StyleZhu, J., Huang, Y., Chai, W., & Xia, P. (2024). Decoding the Chloroplast Genome of Tetrastigma (Vitaceae): Variations and Phylogenetic Selection Insights. International Journal of Molecular Sciences, 25(15), 8290. https://doi.org/10.3390/ijms25158290

