Sign in to use this feature.

Years

Between: -

Subjects

remove_circle_outline
remove_circle_outline
remove_circle_outline
remove_circle_outline
remove_circle_outline
remove_circle_outline
remove_circle_outline
remove_circle_outline
remove_circle_outline

Journals

remove_circle_outline
remove_circle_outline
remove_circle_outline
remove_circle_outline
remove_circle_outline
remove_circle_outline
remove_circle_outline
remove_circle_outline
remove_circle_outline
remove_circle_outline
remove_circle_outline
remove_circle_outline
remove_circle_outline

Article Types

Countries / Regions

remove_circle_outline
remove_circle_outline
remove_circle_outline
remove_circle_outline
remove_circle_outline

Search Results (643)

Search Parameters:
Keywords = TSC

Order results
Result details
Results per page
Select all
Export citation of selected articles as:
25 pages, 1134 KB  
Article
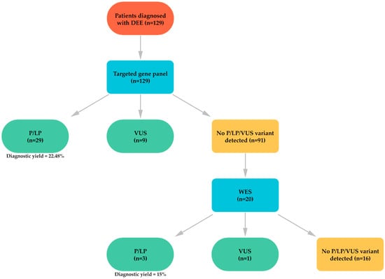
Genetic Etiology of Developmental and Epileptic Encephalopathy in a Turkish Cohort: A Single-Center Study with Targeted Gene Panel and Whole Exome Sequencing
by Deniz Sunnetci-Akkoyunlu, Bulent Kara, Tolgahan Ozer, Adnan Deniz, Ayfer Sakarya-Gunes, Elif Busra Isik, Buket Dogruoglu, Zeynep Ilkay, Mehtap Yilmaz, Sumeyye Sahin, Seda Eren-Keskin, Naci Cine and Hakan Savli
Genes 2025, 16(10), 1152; https://doi.org/10.3390/genes16101152 - 28 Sep 2025
Abstract
Background: Developmental and Epileptic Encephalopathy (DEE) is a severe and heterogeneous neurological disorder in infancy/early childhood. DEE’s genetic and phenotypic variability complicates diagnosis and treatment. This retrospective study aimed to identify genetic variants and explore genotype–phenotype correlations in children with DEE using a [...] Read more.
Background: Developmental and Epileptic Encephalopathy (DEE) is a severe and heterogeneous neurological disorder in infancy/early childhood. DEE’s genetic and phenotypic variability complicates diagnosis and treatment. This retrospective study aimed to identify genetic variants and explore genotype–phenotype correlations in children with DEE using a targeted epilepsy gene panel (TGP) and Whole Exome Sequencing (WES). Patients and Methods: Medical records of children who underwent custom-designed 55-gene TGP and WES were reviewed. The diagnostic yield of each method was determined based on the detection of pathogenic (P) and likely pathogenic (LP) variants. Results: A total of 129 patients (66 males, 63 females) underwent TGP, which identified P/LP variants in 29 cases (22.48%). Variants were detected in SCN1A, KCNQ2, STXBP1, CDKL5, PCDH19, PLCB1, WWOX, SCN2A, FGF12, HCN1, SCN8A, and SLC35A2. WES further identified several variants in children with West syndrome. A TSC1 variant was detected in a patient without cutaneous stigmata of tuberous sclerosis complex. The NALCN variant in a patient was linked to Infantile Hypotonia with Psychomotor Retardation and Characteristic Facies 1. A CTBP1 variant associated with extremely rare Hypotonia, Ataxia, Developmental Delay, and Tooth Enamel Defect Syndrome was detected in another patient. A PIEZO2 variant—associated with Marden–Walker syndrome—was found in a child with Early Infantile Developmental and Epileptic Encephalopathy. Conclusions: These findings highlight the extensive genetic heterogeneity and phenotypic variability of DEE. WES demonstrates substantial value in identifying novel gene-disease associations and may be considered as a first-tier diagnostic tool in epilepsy and DEE. Full article
(This article belongs to the Section Genetic Diagnosis)
Show Figures

Graphical abstract

12 pages, 3331 KB  
Article
Porous Carbon-Modified Silk-Derived Carbon Mesh for High-Performance Transparent All-Solid Supercapacitors
by Delong Ma, Xinyu Niu, Yang Chen, Enpeng Hou and Ruili Zhang
Processes 2025, 13(10), 3056; https://doi.org/10.3390/pr13103056 - 25 Sep 2025
Viewed by 28
Abstract
The practical application of transparent supercapacitors (TSCs) is limited by the inherent trade-off between transparency and conductivity, as well as the environmental and economic drawbacks of electrode materials. This study presents a novel and scalable method for fabricating porous carbon-modified silk-derived carbon fiber [...] Read more.
The practical application of transparent supercapacitors (TSCs) is limited by the inherent trade-off between transparency and conductivity, as well as the environmental and economic drawbacks of electrode materials. This study presents a novel and scalable method for fabricating porous carbon-modified silk-derived carbon fiber meshes as electrode materials for transparent supercapacitors. The process involves the in situ growth of a cobalt organic complex on a silk mesh, followed by carbonization to produce a flexible, transparent carbon fiber mesh with a hierarchical porous structure (specific surface area: 570 m2/g). The resulting material exhibits good mechanical properties and electrical conductivity due to the nanographene-like structure formed during the cobalt-catalyzed carbonization process. This TSC achieves an optical transparency of up to 65% and an aerial capacitance of 9.65 mF/cm2 at a scan rate of 0.01 V/s, surpassing many existing transparent electrodes. Additionally, the device demonstrates outstanding electrochemical stability, retaining 89% of its initial capacitance after 2000 cycles at a scan rate of 0.5 V/s, showcasing superior durability. This study presents a pioneering method for developing TSCs by utilizing sustainable silk-derived carbon materials and a cost-effective fabrication process. Full article
Show Figures

Figure 1

18 pages, 2049 KB  
Article
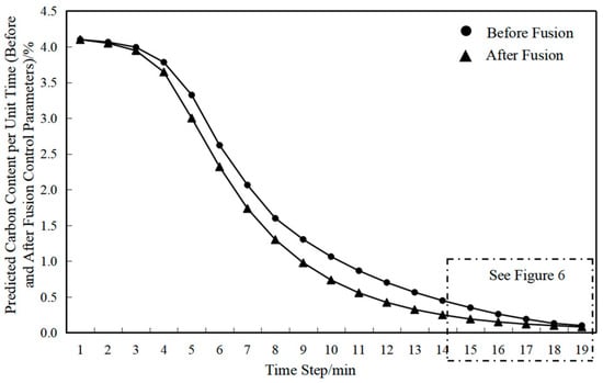
Incorporation of Control Parameters into a Kinetic Model for Decarburization During Basic Oxygen Furnace (BOF) Steelmaking
by Keqing Cai, Kai Feng, Dongfeng He, Lingzhi Yang and Meng Zhang
Processes 2025, 13(10), 3048; https://doi.org/10.3390/pr13103048 - 24 Sep 2025
Viewed by 25
Abstract
Top-bottom combined blowing converter steelmaking involves complex thermodynamic and kinetic processes, and predictive modeling has long been a key focus in steelmaking research. This paper proposes a kinetic process prediction model with on-site applicability. Based on actual production data, machine learning models (BP [...] Read more.
Top-bottom combined blowing converter steelmaking involves complex thermodynamic and kinetic processes, and predictive modeling has long been a key focus in steelmaking research. This paper proposes a kinetic process prediction model with on-site applicability. Based on actual production data, machine learning models (BP neural network, random forest, XGBoost) are employed to predict Tapping Steel Oxygen (TSO) content, which is then used as input for the kinetic model. An optimized theoretical decarburization kinetic model is selected and validated against measured Tapping Steel Carbon (TSC) data. The key innovation lies in the integration of converter control parameters into the kinetic model through a data-driven cyclic iteration algorithm. Comparison of prediction accuracy before and after integration shows that the model’s TSC prediction within the range [−0.2, +0.2] improves by 6.26%. This work presents a novel approach for enhancing kinetic models via control parameter integration, offering effective guidance for real-time monitoring and optimization in converter steelmaking. Full article
(This article belongs to the Special Issue Advanced Ladle Metallurgy and Secondary Refining)
Show Figures

Figure 1

21 pages, 2533 KB  
Systematic Review
Effectiveness of Electrical Stimulation on Upper Limb Function in Children and Young People with Hemiplegic Cerebral Palsy: A Systematic Review
by Omar Nahhas, Sarah L. Astill, Samit Chakrabarty, Joanna Burdon and Antonio Capozio
J. Clin. Med. 2025, 14(19), 6718; https://doi.org/10.3390/jcm14196718 - 23 Sep 2025
Viewed by 101
Abstract
Objectives: This review seeks to evaluate the effectiveness of electrical stimulation (ES) in improving upper limb function in children and young people (CYP) with hemiplegic cerebral palsy (HCP). Methods: A systematic literature search from inception until May 2025 was conducted. Various [...] Read more.
Objectives: This review seeks to evaluate the effectiveness of electrical stimulation (ES) in improving upper limb function in children and young people (CYP) with hemiplegic cerebral palsy (HCP). Methods: A systematic literature search from inception until May 2025 was conducted. Various study designs comparing the effect of different ES techniques such as functional electrical stimulation (FES), transcutaneous electrical nerve stimulation (TENS), neuromuscular electrical stimulation (NMES), transcutaneous spinal cord stimulation (TSCS), and transcranial direct current stimulation (tDCS) on upper limb function in CYP with HCP were included. Results: Eighteen studies were selected for review and quality assessment, comprising twelve randomised controlled trials (RCTs) and six non-RCTs. FES was shown to improve upper limb function, though more rigorous and controlled research is needed. Both TENS and NMES demonstrate potential to improve upper limb function, particularly when combined with other interventions. The analysis suggests that variability in reporting tDCS outcomes hinders assessment of its potential benefits for improving upper limb function. Conclusions: Current research suggests ES may support upper limb rehabilitation in CYP with HCP, though the overall evidence remains limited. Most studies are small, underpowered, and lack long-term follow-up, limiting confident conclusions. ES should therefore be applied cautiously and only as part of a comprehensive rehabilitation plan. Full article
(This article belongs to the Special Issue Cerebral Palsy: Clinical Rehabilitation and Treatment)
Show Figures

Figure 1

38 pages, 4420 KB  
Article
Uncovering the Tumorigenic Blueprint of PFOS and PFOA Through Multi-Organ Transcriptomic Analysis of Biomarkers, Mechanisms, and Therapeutic Targets
by Krisha Mathur, Aleezah Khaliq, Stephanie Park, Nathan Chu, Vaishnavi M. Burra, Norah Kanukolanu, Ellen Costello and Sivanesan Dakshanamurthy
Curr. Issues Mol. Biol. 2025, 47(9), 763; https://doi.org/10.3390/cimb47090763 - 15 Sep 2025
Viewed by 716
Abstract
Per- and polyfluoroalkyl substances (PFASs), called forever chemicals, persist in the environment and bioaccumulate, posing significant health risks. While epidemiological studies have linked exposure to specific PFAS types, perfluorooctanoic acid (PFOA) and perfluorooctane sulfonic acid (PFOS), to an increased incidence of various cancers, [...] Read more.
Per- and polyfluoroalkyl substances (PFASs), called forever chemicals, persist in the environment and bioaccumulate, posing significant health risks. While epidemiological studies have linked exposure to specific PFAS types, perfluorooctanoic acid (PFOA) and perfluorooctane sulfonic acid (PFOS), to an increased incidence of various cancers, specific tumorigenesis mechanisms are unknown. Here, we investigated the potential molecular markers and signatures of perfluorooctane sulfonic acid (PFOS) and perfluorooctanoic acid (PFOA) tumorigenesis. We performed a comprehensive transcriptomic analysis across multiple species and tissue types (N = 529) using PFOS and PFOA-exposed RNA-Seq samples. Conserved signatures demonstrate significant disruptions in seven key carcinogenic characteristics including metabolic reprogramming, epigenetic modifications, immune suppression, oxidative stress, and genomic instability. Tumorigenic markers such as SERPINE1, FN1, PLIN2, ALDOA, TRIB3, and TSC22D3 and their associated pathways may act independently or synergistically to promote a pro-tumorigenic environment. Additionally, PPARα, LARP1, ACOX1, MYC, and MYCN were identified as key upstream regulators supporting disruptions in lipid metabolism, oxidative stress, and uncontrolled cell proliferation. In liver samples, low concentrations of PFOS and PFOA were sufficient to exhibit tumorigenic signatures associated with tumorigenesis initiation and development. Inferred mechanisms of ccRCC initiation and development were linked to lipid metabolism dysregulation and immunosuppressive signaling. In prostate and testicular xenograft tumor models, carcinogenic mechanisms for tumor progression and promotion were hypothesized. Receptor-mediated signaling and protein synthesis was disrupted in prostate cancer and epigenetic alterations and ECM remodeling observed in testicular cancer. We also explored potential therapeutic rescue strategies, including chemopreventive agents for early intervention. All our findings provide hypotheses for PFOS/PFOA-induced tumorigenesis; however, experimental studies are required to establish translational relevance. All the R codes developed in this study are publicly available. Full article
(This article belongs to the Special Issue Genomic Analysis of Common Disease, 2nd Edition)
Show Figures

Graphical abstract

20 pages, 883 KB  
Article
Non-Invasive Cervical Spinal Stimulation and Respiratory Recovery After Spinal Cord Injury: A Randomized Controlled Trial with a Partial Crossover Design
by Hatice Kumru, Agustin Hernandez-Navarro, Sergiu Albu and Loreto García-Alén
Brain Sci. 2025, 15(9), 982; https://doi.org/10.3390/brainsci15090982 - 12 Sep 2025
Viewed by 327
Abstract
Background/Objectives: Respiratory impairment is the leading cause of morbidity and mortality in participants with spinal cord injury (SCI). Cervical SCI (cSCI) severely compromises respiratory function due to paralysis and weakness of the respiratory muscles. Recent evidence suggests that transcutaneous electrical spinal cord [...] Read more.
Background/Objectives: Respiratory impairment is the leading cause of morbidity and mortality in participants with spinal cord injury (SCI). Cervical SCI (cSCI) severely compromises respiratory function due to paralysis and weakness of the respiratory muscles. Recent evidence suggests that transcutaneous electrical spinal cord stimulation (tSCS) may enhance motor strength and promote functional recovery. Therefore, cervical tSCS, applied at cervical segments, holds potential as a therapeutic strategy to improve respiratory function in participants with cervical SCI. Methods: This randomized controlled trial with a partial crossover design included participants with both complete and incomplete cSCI. Neurological assessments were used, as well as tests to evaluate pulmonary function maximum inspiratory pressure (MIP), maximum expiratory pressure (MEP), and spirometric measurements. These assessments were conducted at baseline and after the last session. The experimental group received tSCS at the C3–C4 and C6–C7 cervical spinal levels, delivered at a frequency of 30 Hz during occupational therapy. The control group underwent identical occupational therapy sessions without stimulation. Each session lasted 30 min and was conducted over eight days. Results: Fifteen participants with cSCI received tSCS, while 11 cSCI participants were included in the control group. Seven participants took part in both groups. Only the tSCS group showed significant improvements in MIP, MEP, and forced vital capacity (p < 0.05), while no significant changes were observed in the control group. Conclusions: tSCS applied at the cervical segments can promote respiratory function following cervical SCI. This approach may support neuroplasticity and help reduce long-term respiratory complications in participants with cervical SCI. However, to confirm these effects, long-term stimulation protocols and follow-up studies in larger SCI populations are required. Full article
Show Figures

Figure 1

19 pages, 544 KB  
Article
Scaling Linearizable Range Queries on Modern Multi-Cores
by Chen Zhang, Zhengming Yi and Xinghui Zhu
Computers 2025, 14(9), 381; https://doi.org/10.3390/computers14090381 - 11 Sep 2025
Viewed by 232
Abstract
In this paper we introduce Range Query Timestamp Counter (RQ-TSC), a general approach to provide scalable and linearizable range query operations for highly concurrent lock-based data structures. RQ-TSC is a multi-versioned building block that relies on hardware timestamps (e.g., obtained through hardware timestamp [...] Read more.
In this paper we introduce Range Query Timestamp Counter (RQ-TSC), a general approach to provide scalable and linearizable range query operations for highly concurrent lock-based data structures. RQ-TSC is a multi-versioned building block that relies on hardware timestamps (e.g., obtained through hardware timestamp counter register on x86_64) to generate version timestamps, which greatly reduce a point of contention on a shared atomic counter. To evaluate the performance of RQ-TSC, we apply it to three data structures: a linked list, a skip list, and a binary search tree. Experiments show that our approach can improve scalability significantly. Moreover, in almost all cases, range queries on these data structures built from our design perform as well as or better than state-of-the-art concurrent data structures that support linearizable range queries. Full article
Show Figures

Figure 1

43 pages, 3634 KB  
Article
Decarbonization of the Power Sector with CCS: Case Study in Two Regions in the U.S., MISO North and SPP RTO West
by Ivonne Pena Cabra, Arun K. S. Iyengar, Kirk Labarbara, Robert Wallace and John Brewer
Energies 2025, 18(17), 4738; https://doi.org/10.3390/en18174738 - 5 Sep 2025
Viewed by 835
Abstract
This paper estimates potential changes in the total system cost (TSC) of decarbonization of two regional transmission organizations (RTOs) in the United States (U.S.)—Midcontinent Independent System Operator-North (MISO-N) and Southwest Power Pool (SPP) RTO West. In particular, the study serves to highlight potential [...] Read more.
This paper estimates potential changes in the total system cost (TSC) of decarbonization of two regional transmission organizations (RTOs) in the United States (U.S.)—Midcontinent Independent System Operator-North (MISO-N) and Southwest Power Pool (SPP) RTO West. In particular, the study serves to highlight potential differences in technology costs between two decarbonization pathways at carbon reduction rates close to 100% (relative to 2019 levels) while maintaining system reliability. In Pathway A, decarbonization is achieved by replacing fossil energy (FE)-fired thermal power plants with variable renewable energy (VRE) technologies coupled with energy storage (ES). Pathway B considers retrofitting fossil fuel-fired units with carbon capture and storage (CCS) and the addition of VRE and ES. The results show that including CCS technologies in the path to decarbonization has a significant benefit from a system cost perspective. When summing up all system costs and avoided emissions over 30 years of operation of the decarbonized systems, the pathway that includes CCS is significantly more cost-effective. TSCs for MISO-N are at least USD 1279 billion (B) and at most USD 910 B under Pathways A and B, respectively. For SPP RTO West, Pathway A TSCs are at least USD 230 B, and Pathway B TSCs are at most USD 153 B. TSCs of Pathway A are 1.4–8 times larger than the total system costs of Pathway B. When CCS is not included, the cost per ton of carbon dioxide (CO2) avoided is estimated to be USD 124–489/ton for MISO-N and USD 248–552/ton for SPP RTO West. When CCS is included, the cost of avoided CO2 is projected to decrease by 29–87% (mid-point estimate of 73%) with values varying between USD 64 and 114/ton and USD 74 and 164/ton for MISO-N and SPP RTO West, respectively. These differences highlight the need for consideration of all low-carbon-intensive technology options in cost-optimal approaches to deep decarbonization and the value of CCS technologies in the energy transition. Full article
(This article belongs to the Section B: Energy and Environment)
Show Figures

Figure 1

13 pages, 3233 KB  
Article
Solanaceous Crops-Derived Nitrogen-Doped Biomass Carbon Material as Anode for Lithium-Ion Battery
by Hong Shang, Yougui Zhou, Huipeng Li, Jia Peng, Xinmeng Hao, Lihua Guo and Bing Sun
Nanomaterials 2025, 15(17), 1357; https://doi.org/10.3390/nano15171357 - 3 Sep 2025
Viewed by 600
Abstract
Biomass resources are excellent candidates for carbon electrode materials due to their abundance, renewability, and biodegradability. Herein, the solanaceous crop Tobacco Straw, a rich agricultural by-product, was utilized to prepare biomass-derived carbon material (TsC) and applied as an anode in lithium-ion batteries [...] Read more.
Biomass resources are excellent candidates for carbon electrode materials due to their abundance, renewability, and biodegradability. Herein, the solanaceous crop Tobacco Straw, a rich agricultural by-product, was utilized to prepare biomass-derived carbon material (TsC) and applied as an anode in lithium-ion batteries (LIBs). Doping or composite formation is considered to enhance the electrochemical performance. Doping extra nitrogen (N) atoms into the TsC (denoted as TsNC) demonstrated exceptional reversible specific capacity (475.9 mA h g−1 at the current density of 60 mA g−1 after 500 cycles) and remarkable long-term cycling stability (142.9 mA h g−1 even at a high current density of 1.5 A g−1 after 1000 cycles, much larger than that of TsC), attributed to the increased lithium-ion (Li-ion) adsorption sites including graphitic-N, pyrrolic-N, and pyridinic-N. Furthermore, kinetic analysis revealed that a prominent predominant surface capacitive-controlled behavior was responsible for the superior rate performance of TsNC, which could facilitate rapid charging and discharging at high rates. This work offers valuable insights into the application and modification of nitrogen-doped biomass-derived carbons with outstanding electrochemical properties for LIBs. The strategy also sheds light on enabling waste recycling and generating economic benefits. Full article
Show Figures

Graphical abstract

26 pages, 2735 KB  
Article
Time Series Classification of Autism Spectrum Disorder Using the Light-Adapted Electroretinogram
by Sergey Chistiakov, Anton Dolganov, Paul A. Constable, Aleksei Zhdanov, Mikhail Kulyabin, Dorothy A. Thompson, Irene O. Lee, Faisal Albasu, Vasilii Borisov and Mikhail Ronkin
Bioengineering 2025, 12(9), 951; https://doi.org/10.3390/bioengineering12090951 - 2 Sep 2025
Viewed by 1054
Abstract
The clinical electroretinogram (ERG) is a non-invasive diagnostic test used to assess the functional state of the retina by recording changes in the bioelectric potential following brief flashes of light. The recorded ERG waveform offers ways for diagnosing both retinal dystrophies and neurological [...] Read more.
The clinical electroretinogram (ERG) is a non-invasive diagnostic test used to assess the functional state of the retina by recording changes in the bioelectric potential following brief flashes of light. The recorded ERG waveform offers ways for diagnosing both retinal dystrophies and neurological disorders such as autism spectrum disorder (ASD), attention deficit hyperactivity disorder (ADHD), and Parkinson’s disease. In this study, different time-series-based machine learning methods were used to classify ERG signals from ASD and typically developing individuals with the aim of interpreting the decisions made by the models to understand the classification process made by the models. Among the time-series classification (TSC) algorithms, the Random Convolutional Kernel Transform (ROCKET) algorithm showed the most accurate results with the fewest number of predictive errors. For the interpretation analysis of the model predictions, the SHapley Additive exPlanations (SHAP) algorithm was applied to each of the models’ predictions, with the ROCKET and KNeighborsTimeSeriesClassifier (TS-KNN) algorithms showing more suitability for ASD classification as they provided better-defined explanations by discarding the uninformative non-physiological part of the ERG waveform baseline signal and focused on the time regions incorporating the clinically significant a- and b-waves of the ERG. With the potential broadening scope of practice for visual electrophysiology within neurological disorders, TSC may support the identification of important regions in the ERG time series to support the classification of neurological disorders and potential retinal diseases. Full article
(This article belongs to the Special Issue Retinal Biomarkers: Seeing Diseases in the Eye)
Show Figures

Figure 1

23 pages, 4542 KB  
Article
Targeting NRF2 and FSP1 to Overcome Ferroptosis Resistance in TSC2-Deficient and Cancer Cells
by Tasmia Tahsin, Darius K. McPhail, Jesse D. Champion, Mohammad A. M. Alzahrani, Madeleine L. Hilditch, Alexandre Faris-Orr, Brian L. Calver, James G. Cronin, Juan C. Mareque-Rivas, Darren W. Sexton, Stephen Fôn Hughes, Robert Steven Conlan, David Mark Davies and Andrew R. Tee
Cancers 2025, 17(16), 2714; https://doi.org/10.3390/cancers17162714 - 21 Aug 2025
Cited by 1 | Viewed by 1455
Abstract
Background/Objectives: Ferroptosis is an iron-dependent form of regulated cell death driven by lipid peroxidation and holds promise as a therapeutic strategy against cancers with elevated iron metabolism. However, many tumors evade ferroptosis through the upregulation of specialized antioxidant defense mechanisms. Here, we [...] Read more.
Background/Objectives: Ferroptosis is an iron-dependent form of regulated cell death driven by lipid peroxidation and holds promise as a therapeutic strategy against cancers with elevated iron metabolism. However, many tumors evade ferroptosis through the upregulation of specialized antioxidant defense mechanisms. Here, we investigated ferroptosis susceptibility and resistance mechanisms in TSC models and in ovarian and breast cancer cell lines, aiming to identify potential therapeutic targets. Methods: Ferroptosis sensitivity was assessed using RSL3 and erastin. We explored the contribution of ferroptosis defense pathways using inhibitors of NRF2 (ML385) and FSP1 (iFSP1). RNA sequencing was performed to evaluate the expression of ferroptosis resistance genes and to explore NRF2-regulated transcriptional programs. Results: TSC2-deficient cells were resistant to RSL3- and erastin-induced ferroptosis. This resistance correlated with upregulation of ferroptosis defense genes, including NRF2 and its downstream targets. Pharmacological inhibition of NRF2 resensitized TSC2-deficient cells to ferroptosis, confirming a protective role for NRF2. However, FSP1 inhibition did not restore ferroptosis sensitivity in TSC2-deficient angiomyolipoma cells. In contrast, FSP1 knockdown significantly enhanced ferroptosis sensitivity in ovarian (PEO1, PEO4, OVCAR3) and breast (MDA-MB-436) cancer cells. Notably, in MDA-MB-436 cells, FSP1 knockdown was more effective than NRF2 inhibition to enhance ferroptosis sensitivity. FSP1 expression was not regulated by NRF2, suggesting that NRF2-targeted therapies alone may be insufficient to overcome ferroptosis resistance in certain cancer contexts. Conclusions: TSC2-deficient cells resist ferroptosis via an adaptive antioxidant response that protects against elevated iron-mediated lipid peroxidation. Our findings identify NRF2 and FSP1 as key, but mechanistically distinct, regulators of ferroptosis resistance. The differential efficacy of targeting these pathways across cancer types highlights the potential need for patient stratification. Dual targeting of NRF2 and FSP1 may offer an effective therapeutic strategy for iron-dependent, ferroptosis-resistant cancers. Full article
(This article belongs to the Section Molecular Cancer Biology)
Show Figures

Figure 1

21 pages, 386 KB  
Article
Techno-Economic Assessment of Fixed and Variable Reactive Power Injection Using Thyristor-Switched Capacitors in Distribution Networks
by Oscar Danilo Montoya, César Leonardo Trujillo-Rodríguez and Carlos Andrés Torres-Pinzón
Electricity 2025, 6(3), 46; https://doi.org/10.3390/electricity6030046 - 11 Aug 2025
Viewed by 450
Abstract
This paper presents a hybrid optimization framework for solving the optimal reactive power compensation problem in medium-voltage smart distribution networks. Leveraging Julia’s computational environment, the proposed method combines the global search capabilities of the Chu & Beasley genetic algorithm (CBGA) with the local [...] Read more.
This paper presents a hybrid optimization framework for solving the optimal reactive power compensation problem in medium-voltage smart distribution networks. Leveraging Julia’s computational environment, the proposed method combines the global search capabilities of the Chu & Beasley genetic algorithm (CBGA) with the local refinement efficiency of the interior-point optimizer (IPOPT). The objective is to minimize the annualized operating costs by reducing active power losses while considering the investment and operating costs associated with thyristor-switched capacitors (TSCs). A key contribution of this work is the comparative assessment of fixed and time-varying reactive power injection strategies. Simulation results on the IEEE 33- and 69-bus test feeders demonstrate that the proposed CBGA-IPOPT framework achieves annualized cost reductions of up to 11.22% and 12.58% (respectively) under fixed injection conditions. With variable injection, cost savings increase to 12.43% and 14.08%. A time-domain analysis confirms improved voltage regulation, substation reactive demand reductions exceeding 500 kvar, and peak loss reductions of up to 32% compared to the uncompensated case. Benchmarking shows that the hybrid framework not only consistently outperforms state-of-the-art metaheuristics (the sine-cosine algorithm, the particle swarm optimizer, the black widow optimizer, and the artificial hummingbird algorithm) in terms of solution quality but also demonstrates high solution repeatability across multiple runs, underscoring its robustness. The proposed method is directly applicable to real-world distribution systems, offering a scalable and cost-effective solution for reactive power planning in smart grids. Full article
Show Figures

Figure 1

16 pages, 2670 KB  
Article
Investigation of Flame and Thermal Degradation Behavior of Xanthan- and Gelatin-Based Composites Used as Topsoil Covers in Forestry
by Alessandro Sorze, Janine Bösing, Sebastian Hirschmüller and Andrea Dorigato
Molecules 2025, 30(16), 3324; https://doi.org/10.3390/molecules30163324 - 8 Aug 2025
Viewed by 406
Abstract
This study focused on investigating the flammability and thermal degradation behavior of wood fiber-reinforced composites consisting of xanthan gum (XG) and gelatin (GEL). These materials could potentially be used as novel bio-based and biodegradable topsoil covers (TSCs) to support reforestation practices. To improve [...] Read more.
This study focused on investigating the flammability and thermal degradation behavior of wood fiber-reinforced composites consisting of xanthan gum (XG) and gelatin (GEL). These materials could potentially be used as novel bio-based and biodegradable topsoil covers (TSCs) to support reforestation practices. To improve the thermal properties of these composites, xanthan gum was cross-linked with citric acid (CA) or tannic acid (TA) and eventually coated with casein, while gelatin was cross-linked with tannic acid. Thermogravimetric analysis (TGA) showed that thermal degradation of all the prepared samples started at temperatures of 200 °C for xanthan-based samples and 300 °C for gelatin-based samples, which is well above the typical operating conditions for TSCs in their intended application. Single-flame-source tests demonstrated that the CA cross-linked xanthan-based TSCs coated with casein and all the gelatin-based TSCs had excellent self-extinguishing properties. Additionally, Limiting Oxygen Index (LOI) tests showed that gelatin-based composites had LOI values between 30 and 40 vol% O2, increasing with a higher gelatin-to-wood fiber ratio. These results demonstrated the potential of cross-linked biopolymers (e.g., xanthan and gelatin) as green flame retardants for the production of wood fiber-filled TSCs for use in forestry. Full article
Show Figures

Figure 1

20 pages, 4789 KB  
Article
A Computerized Analysis of Flow Parameters for a Twin-Screw Compressor Using SolidWorks Flow Simulation
by Ildiko Brinas, Florin Dumitru Popescu, Andrei Andras, Sorin Mihai Radu and Laura Cojanu
Computation 2025, 13(8), 189; https://doi.org/10.3390/computation13080189 - 6 Aug 2025
Viewed by 628
Abstract
Twin-screw compressors (TSCs) are widely used in various industries. Their performance is influenced by several parameters, such as rotor profiles, clearance gaps, operating speed, and thermal effects. Traditionally, optimizing these parameters relied on experimental methods, which are costly and time-consuming. However, advancements in [...] Read more.
Twin-screw compressors (TSCs) are widely used in various industries. Their performance is influenced by several parameters, such as rotor profiles, clearance gaps, operating speed, and thermal effects. Traditionally, optimizing these parameters relied on experimental methods, which are costly and time-consuming. However, advancements in computational tools, such as Computational Fluid Dynamics (CFD) and Finite Element Analysis (FEA), have revolutionized compressor analysis. This study presents a CFD analysis of a specific model of a TSC in a 5 male/6 female lobe configuration using the SolidWorks Flow Simulation environment—an approach not traditionally applied to such positive displacement machines. The results visually present internal flow trajectories, fluid velocities, pressure distributions, temperature gradients, and leakage behaviors with high spatial and temporal resolution. Additionally, torque fluctuations and isosurface visualizations revealed insights into mechanical loads and flow behavior. The proposed method allows for relatively easy adaptation to different TSC configurations and can also be a useful tool for engineering and educational purposes. Full article
(This article belongs to the Special Issue Advances in Computational Methods for Fluid Flow)
Show Figures

Figure 1

26 pages, 4818 KB  
Article
Novel Anion-Exchange Resins for the Effective Recovery of Re(VII) from Simulated By-Products of Cu-Mo Ore Processing
by Piotr Cyganowski, Pawel Pohl, Szymon Pawlik and Dorota Jermakowicz-Bartkowiak
Int. J. Mol. Sci. 2025, 26(15), 7563; https://doi.org/10.3390/ijms26157563 - 5 Aug 2025
Viewed by 425
Abstract
The efficient recovery of rhenium (Re), a critical metal in high-tech industries, is essential to address its growing demand and reduce reliance on primary mining. In this study, we developed novel anion-exchange resins for the selective adsorption and recovery of Re(VII) ions from [...] Read more.
The efficient recovery of rhenium (Re), a critical metal in high-tech industries, is essential to address its growing demand and reduce reliance on primary mining. In this study, we developed novel anion-exchange resins for the selective adsorption and recovery of Re(VII) ions from acidic solutions, simulating industrial by-products. The resins were synthesized from a vinylbenzyl chloride-co-divinylbenzene copolymer modified with aliphatic, heterocyclic, and aromatic weakly basic amines, selected from among bis(3-aminopropyl)amine (BAPA), 1-(2-pyrimidinyl)piperazine (PIP), thiosemicarbazide (TSC), 2-amino-3-hydroxypyridine (AHP), 1-(2-hydroxyethyl)piperazine (HEP), 4-amino-2,6-dihydroxypyrimidine (AHPI), and 2-thiazolamine (TA). The adsorption of Re on BAPA, PIP, and HEP resins obeyed the Langmuir model, and the resins exhibited high adsorption capacities, with maximum values reaching 435.4 mg Re g−1 at pH 6. Furthermore, strong selectivity for ReO4 ions over competing species, including Mo, Cu, and V, was noted in solutions simulating the leachates of the by-products of Cu-Mo ores. Additionally, complete elution of Re was possible. The developed resins turned out to be highly suitable for the continuous-flow-mode adsorption of ReO4, revealing outstanding adsorption capacities before reaching column breakthrough. In this context, the novel anion-exchange resins developed offer a reference for further Re recovery strategies. Full article
Show Figures

Figure 1

Back to TopTop