Sign in to use this feature.

Years

Between: -

Subjects

remove_circle_outline
remove_circle_outline
remove_circle_outline
remove_circle_outline
remove_circle_outline
remove_circle_outline
remove_circle_outline
remove_circle_outline
remove_circle_outline

Journals

remove_circle_outline
remove_circle_outline
remove_circle_outline

Article Types

Countries / Regions

remove_circle_outline
remove_circle_outline
remove_circle_outline
remove_circle_outline

Search Results (513)

Search Parameters:
Keywords = Singular Value Decomposition (SVD)

Order results
Result details
Results per page
Select all
Export citation of selected articles as:
14 pages, 2218 KB  
Article
Singular Value Decomposition Wavelength-Multiplexing Ghost Imaging
by Yingtao Zhang, Xueqian Zhang, Zongguo Li and Hongguo Li
Photonics 2026, 13(1), 49; https://doi.org/10.3390/photonics13010049 - 5 Jan 2026
Viewed by 255
Abstract
To enhance imaging quality, singular value decomposition (SVD) has been applied to single-wavelength ghost imaging (GI) or color GI. In this paper, we extend the application of SVD to wavelength-multiplexing ghost imaging (WMGI) for reducing the redundant information in the random measurement matrix [...] Read more.
To enhance imaging quality, singular value decomposition (SVD) has been applied to single-wavelength ghost imaging (GI) or color GI. In this paper, we extend the application of SVD to wavelength-multiplexing ghost imaging (WMGI) for reducing the redundant information in the random measurement matrix corresponding to multi-wavelength modulated speckle fields. The feasibility of this method is demonstrated through numerical simulations and optical experiments. Based on the intensity statistical properties of multi-wavelength speckle fields, we derived an expression for the contrast-to-noise ratio (CNR) to characterize imaging quality and conducted a corresponding analysis. The theoretical results indicate that in SVDWMGI, for the m-wavelength case, the CNR of the reconstructed image is m times that of single-wavelength GI. Moreover, we carried out an optical experiment with a three-wavelength speckle-modulated light source to verify the method. This approach integrates the advantages of both SVD and wavelength division multiplexing, potentially facilitating the application of GI in long-distance imaging fields such as remote sensing. Full article
(This article belongs to the Special Issue Ghost Imaging and Quantum-Inspired Classical Optics)
Show Figures

Figure 1

32 pages, 33846 KB  
Article
Unbreakable QR Code Watermarks: A High-Robustness Technique for Digital Image Security Using DWT, SVD, and Schur Factorization
by Bashar Suhail Khassawneh, Issa AL-Aiash, Mahmoud AlJamal, Omar Aljamal, Latifa Abdullah Almusfar, Bashair Faisal AlThani and Waad Aldossary
Cryptography 2026, 10(1), 4; https://doi.org/10.3390/cryptography10010004 - 30 Dec 2025
Viewed by 317
Abstract
In the digital era, protecting the integrity and ownership of digital content is increasingly crucial, particularly against unauthorized copying and tampering. Traditional watermarking techniques often struggle to remain robust under various image manipulations, leading to a need for more resilient methods. To address [...] Read more.
In the digital era, protecting the integrity and ownership of digital content is increasingly crucial, particularly against unauthorized copying and tampering. Traditional watermarking techniques often struggle to remain robust under various image manipulations, leading to a need for more resilient methods. To address this challenge, we propose a novel watermarking technique that integrates the Discrete Wavelet Transform (DWT), Singular Value Decomposition (SVD), and Schur matrix factorization to embed a QR code as a watermark into digital images. Our method was rigorously tested across a range of common image attacks, including histogram equalization, salt-and-pepper noise, ripple distortions, smoothing, and extensive cropping. The results demonstrate that our approach significantly outperforms existing methods, achieving high normalized correlation (NC) values such as 0.9949 for histogram equalization, 0.9846 for salt-and-pepper noise (2%), 0.96063 for ripple distortion, 0.9670 for smoothing, and up to 0.9995 under 50% cropping. The watermark consistently maintained its integrity and scannability under all tested conditions, making our method a reliable solution for enhancing digital copyright protection. Full article
Show Figures

Figure 1

15 pages, 3238 KB  
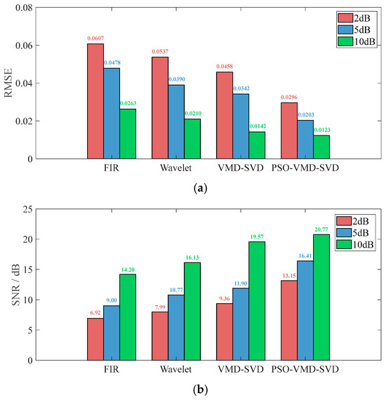
Article
Enhanced Electromagnetic Ultrasonic Thickness Measurement with Adaptive Denoising and BVAR Spectral Extrapolation
by Lijun Ma, Xiaoqiang Guo, Shijian Zhou, Xiongbing Li and Xueming Ouyang
Sensors 2026, 26(1), 216; https://doi.org/10.3390/s26010216 - 29 Dec 2025
Viewed by 203
Abstract
Electromagnetic ultrasonic testing technology, owing to its couplant-free, high-temperature-resistant, and non-contact characteristics, exhibits unique advantages for thickness measurement in harsh industrial environments. However, its accuracy is fundamentally limited by inherent constraints in signal bandwidth and low signal-to-noise ratio. To address these challenges, this [...] Read more.
Electromagnetic ultrasonic testing technology, owing to its couplant-free, high-temperature-resistant, and non-contact characteristics, exhibits unique advantages for thickness measurement in harsh industrial environments. However, its accuracy is fundamentally limited by inherent constraints in signal bandwidth and low signal-to-noise ratio. To address these challenges, this work proposes an electromagnetic ultrasonic thickness measurement method that integrates Adaptive Denoising with Bayesian Vector Autoregressive (AD-BVAR) spectral extrapolation. The approach employs Particle Swarm Optimization (PSO) and automatically determines the optimal parameters for Variational Mode Decomposition (VMD), followed by integration with Singular Value Decomposition (SVD) to achieve the adaptive denoising of signals. Subsequently, the BVAR model incorporating prior constraints performs robust extrapolation of the effective frequency band spectrum, ultimately achieving high measurement accuracy signal reconstruction. The experimental results demonstrate that on step blocks with thicknesses of 3 mm and 12.5 mm, the proposed method achieved significantly reduced error rates of 0.267% and 0.240%, respectively. This performance markedly surpasses that of the conventional Autoregressive (AR) method, which yielded errors of 0.767% and 0.560% under identical conditions, while maintaining stable performance across different thicknesses. Full article
(This article belongs to the Special Issue Electromagnetic Non-Destructive Testing and Evaluation: 2nd Edition)
Show Figures

Figure 1

18 pages, 3255 KB  
Article
Performance Analysis and Coefficient Generation Method of Parallel Hammerstein Model Under Underdetermined Condition
by Nanzhou Hu, Youyang Xiang, Mingyang Li, Xianglu Li and Jie Tian
Sensors 2026, 26(1), 183; https://doi.org/10.3390/s26010183 - 26 Dec 2025
Viewed by 261
Abstract
Nonlinear signal models are widely used in power amplifier predistortion, full-duplex self-interference cancellation, and other scenarios. The parallel Hammerstein (PH) model is a typical nonlinear signal model, but its serial and parallel hybrid architecture brings difficulties in performance analysis and coefficient estimation. This [...] Read more.
Nonlinear signal models are widely used in power amplifier predistortion, full-duplex self-interference cancellation, and other scenarios. The parallel Hammerstein (PH) model is a typical nonlinear signal model, but its serial and parallel hybrid architecture brings difficulties in performance analysis and coefficient estimation. This paper focuses on the performance analysis and coefficient estimation of the PH model for nonlinear systems with memory effects, such as power amplifiers. By comparing the PH model with the memory polynomial (MP) model under identical basis functions, we analyze its performance across varying numbers of parallel branches, nonlinear orders, and memory depths. Using singular value decomposition (SVD), we derive a closed-form expression for the PH model’s performance under underdetermined conditions, establishing its relationship to the non-zero singular values of the MP model’s coefficient matrix. Based on this, we propose a coefficient generation method combining SVD and least squares (LS), which directly computes coefficients and assesses performance during execution. Simulations confirm the method’s effectiveness, showing that selecting branches associated with larger singular values achieves near-optimal performance with reduced complexity. Full article
Show Figures

Figure 1

44 pages, 6045 KB  
Article
A Multi-Stage Hybrid Learning Model with Advanced Feature Fusion for Enhanced Prostate Cancer Classification
by Sameh Abd El-Ghany and A. A. Abd El-Aziz
Diagnostics 2025, 15(24), 3235; https://doi.org/10.3390/diagnostics15243235 - 17 Dec 2025
Viewed by 302
Abstract
Background: Cancer poses a significant health risk to humans, with prostate cancer (PCa) being the second most common and deadly form among men, following lung cancer. Each year, it affects over a million individuals and presents substantial diagnostic challenges due to variations [...] Read more.
Background: Cancer poses a significant health risk to humans, with prostate cancer (PCa) being the second most common and deadly form among men, following lung cancer. Each year, it affects over a million individuals and presents substantial diagnostic challenges due to variations in tissue appearance and imaging quality. In recent decades, various techniques utilizing Magnetic Resonance Imaging (MRI) have been developed for identifying and classifying PCa. Accurate classification in MRI typically requires the integration of complementary feature types, such as deep semantic representations from Convolutional Neural Networks (CNNs) and handcrafted descriptors like Histogram of Oriented Gradients (HOG). Therefore, a more robust and discriminative feature integration strategy is crucial for enhancing computer-aided diagnosis performance. Objectives: This study aims to develop a multi-stage hybrid learning model that combines deep and handcrafted features, investigates various feature reduction and classification techniques, and improves diagnostic accuracy for prostate cancer using magnetic resonance imaging. Methods: The proposed framework integrates deep features extracted from convolutional architectures with handcrafted texture descriptors to capture both semantic and structural information. Multiple dimensionality reduction methods, including singular value decomposition (SVD), were evaluated to optimize the fused feature space. Several machine learning (ML) classifiers were benchmarked to identify the most effective diagnostic configuration. The overall framework was validated using k-fold cross-validation to ensure reliability and minimize evaluation bias. Results: Experimental results on the Transverse Plane Prostate (TPP) dataset for binary classification tasks showed that the hybrid model significantly outperformed individual deep or handcrafted approaches, achieving superior accuracy of 99.74%, specificity of 99.87%, precision of 99.87%, sensitivity of 99.61%, and F1-score of 99.74%. Conclusions: By combining complementary feature extraction, dimensionality reduction, and optimized classification, the proposed model offers a reliable and generalizable solution for prostate cancer diagnosis and demonstrates strong potential for integration into intelligent clinical decision-support systems. Full article
Show Figures

Figure 1

22 pages, 492 KB  
Article
Measuring Statistical Dependence via Characteristic Function IPM
by Povilas Daniušis, Shubham Juneja, Lukas Kuzma and Virginijus Marcinkevičius
Entropy 2025, 27(12), 1254; https://doi.org/10.3390/e27121254 - 12 Dec 2025
Viewed by 621
Abstract
We study statistical dependence in the frequency domain using the integral probability metric (IPM) framework. We propose the uniform Fourier dependence measure (UFDM) defined as the uniform norm of the difference between the joint and product-marginal characteristic functions. We provide a theoretical analysis, [...] Read more.
We study statistical dependence in the frequency domain using the integral probability metric (IPM) framework. We propose the uniform Fourier dependence measure (UFDM) defined as the uniform norm of the difference between the joint and product-marginal characteristic functions. We provide a theoretical analysis, highlighting key properties, such as invariances, monotonicity in linear dimension reduction, and a concentration bound. For the estimation of the UFDM, we propose a gradient-based algorithm with singular value decomposition (SVD) warm-up and show that this warm-up is essential for stable performance. The empirical estimator of UFDM is differentiable, and it can be integrated into modern machine learning pipelines. In experiments with synthetic and real-world data, we compare UFDM with distance correlation (DCOR), Hilbert–Schmidt independence criterion (HSIC), and matrix-based Rényi’s α-entropy functional (MEF) in permutation-based statistical independence testing and supervised feature extraction. Independence test experiments showed the effectiveness of UFDM at detecting some sparse geometric dependencies in a diverse set of patterns that span different linear and nonlinear interactions, including copulas and geometric structures. In feature extraction experiments across 16 OpenML datasets, we conducted 160 pairwise comparisons: UFDM statistically significantly outperformed other baselines in 20 cases and was outperformed in 13. Full article
Show Figures

Figure 1

21 pages, 2478 KB  
Article
Road Adhesion Coefficient Estimation Method for Distributed Drive Electric Vehicles Based on SR-UKF
by Jinhui Li, Xinyu Wei and Hui Peng
Vehicles 2025, 7(4), 154; https://doi.org/10.3390/vehicles7040154 - 6 Dec 2025
Viewed by 281
Abstract
To improve recognition accuracy, convergence speed, and numerical stability in estimating the road adhesion coefficient for distributed-drive electric vehicles, a nonlinear seven-degree-of-freedom vehicle dynamics model was developed based on a modified Dugoff tire model. Using the Unscented Kalman Filter (UKF) as a foundation, [...] Read more.
To improve recognition accuracy, convergence speed, and numerical stability in estimating the road adhesion coefficient for distributed-drive electric vehicles, a nonlinear seven-degree-of-freedom vehicle dynamics model was developed based on a modified Dugoff tire model. Using the Unscented Kalman Filter (UKF) as a foundation, a Square-Root Unscented Kalman Filter (SR-UKF) algorithm was derived through covariance-square-root processing and Singular Value Decomposition (SVD). A co-simulation platform was built with CarSim and Simulink, and a vehicle speed-following model was developed for simulation analysis. The results show that the SR-UKF algorithm for road identification consistently maintains matrix positive definiteness, ensures numerical stability, speeds up convergence, and fully utilizes measurement information. Simulations under various road conditions (high-adhesion, low-adhesion, split-μ, and opposite-μ) and driving scenarios demonstrate that, compared to the traditional UKF, the SR-UKF converges faster and provides higher estimation accuracy, enabling real-time, accurate estimation of the road adhesion coefficient across multiple scenarios. Final results confirm that the SR-UKF exhibits excellent estimation accuracy and robustness on low-adhesion surfaces, confirming its superiority under high-risk conditions. This offers a dependable basis for improving vehicle active safety. Full article
(This article belongs to the Topic Dynamics, Control and Simulation of Electric Vehicles)
Show Figures

Figure 1

15 pages, 1732 KB  
Article
From Data to Decisions: Leveraging the Social Accounting Matrix and Multiplier Analysis to Guide Equitable Policy Decision in Greece
by Afentoula Mavrodi, Georgios Kolias, Christos Gogos and Kostas Karamanis
Reg. Sci. Environ. Econ. 2025, 2(4), 36; https://doi.org/10.3390/rsee2040036 - 4 Dec 2025
Viewed by 513
Abstract
This study develops an updated national Social Accounting Matrix (SAM) for Greece, based on the 2020 Input–Output Table that captures post-crisis structural and macroeconomic transformations, implemented in Python 3, hence producing a reusable, modular code. This methodological approach facilitates multiplier-based policy analysis of [...] Read more.
This study develops an updated national Social Accounting Matrix (SAM) for Greece, based on the 2020 Input–Output Table that captures post-crisis structural and macroeconomic transformations, implemented in Python 3, hence producing a reusable, modular code. This methodological approach facilitates multiplier-based policy analysis of how shocks propagate through the Greek economy, and therefore, this study contributes to the literature by addressing the gap in multiplier analysis for this setting. Output, value-added, and income multipliers were estimated using the Moore–Penrose pseudo-inverse via Singular Value Decomposition (SVD). Findings highlighted the substantial role of government transfers in supporting household and firm incomes, largely due to COVID-19 relief measures. This analysis showed that production expansion in energy, construction, and wholesale and retail trade can stimulate broad economic activity, while service-related sectors play a critical role in income generation and equity considerations. At the same time, firms in trade, hospitality, and real estate were heavily affected by the pandemic shock. The findings of this study provide a benchmark for understanding Greece’s economic structure at a critical moment in time (the COVID-19 pandemic). Full article
Show Figures

Figure 1

17 pages, 8702 KB  
Article
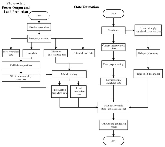
Data-Driven Based Dynamic State Estimation Method for Regional Integrated Energy Systems Incorporating Multi-Dimensional Generation-Grid-Load Characteristics
by Shengwen Li, Xiao Chang, Liang Ji and Junchen Mao
Energies 2025, 18(23), 6278; https://doi.org/10.3390/en18236278 - 28 Nov 2025
Viewed by 233
Abstract
The regional integrated energy system (RIES) has emerged as a critical focus in energy systems research. The comprehensive incorporation of renewable energy and inherent multi-energy flow interconnection within RIES markedly elevates the complexity of “generation-load” balance regulation. Traditional model-driven dynamic state estimation methods, [...] Read more.
The regional integrated energy system (RIES) has emerged as a critical focus in energy systems research. The comprehensive incorporation of renewable energy and inherent multi-energy flow interconnection within RIES markedly elevates the complexity of “generation-load” balance regulation. Traditional model-driven dynamic state estimation methods, however, are constrained by fundamental limitations—complex modeling, inadequate representation of multi-energy flow interdependencies, and poor computational efficiency. This study proposes a data-driven dynamic state estimation method for RIES, utilizing multi-dimensional “generation-grid-load” characteristic information as its primary input and employing a synergistic framework of Empirical Mode Decomposition-Singular Value Decomposition (EMD-SVD) alongside an enhanced Bidirectional Long Short-Term Memory (BiLSTM) network. EMD-SVD preprocesses raw data to remove noise and extract essential features, while the enhanced BiLSTM serves a dual purpose: it first attains high-precision photovoltaic output prediction and multi-energy load forecasting and subsequently evaluates the node states of the multi-energy flow coupling system. A case study on a practical coupled RIES, comprising a 33-node power system, 7-node gas system, and 6-node thermal system, demonstrates that the proposed method achieves high estimation accuracy and remarkable computational efficiency while effectively addressing the inherent limitations of conventional model-driven approaches. Full article
Show Figures

Figure 1

17 pages, 2111 KB  
Article
Experimental and Machine Learning Study of a Modified Cymbal Piezoelectric Energy Harvester
by Turuna Seecharan, Cobi Kiffmeyer, Nolan Voiles, Kyle Enrlichman, Alex Hankins and Ping Zhao
Micromachines 2025, 16(12), 1342; https://doi.org/10.3390/mi16121342 - 27 Nov 2025
Viewed by 458
Abstract
Cymbal piezoelectric energy harvesters offer an effective platform for converting mechanical vibrations into electrical energy due to their ability to exploit both longitudinal (d33) and transverse (d31) piezoelectric coefficients. However, the design of flexible cymbal structures that ensure efficient [...] Read more.
Cymbal piezoelectric energy harvesters offer an effective platform for converting mechanical vibrations into electrical energy due to their ability to exploit both longitudinal (d33) and transverse (d31) piezoelectric coefficients. However, the design of flexible cymbal structures that ensure efficient stress transfer to polymer-based piezoelectric materials remains insufficiently explored. In this study, a bridge-like cymbal harvester incorporating polyvinylidene fluoride (PVDF) films as the active layer was designed, fabricated, and experimentally investigated. To support the design process and reduce the computational burden associated with evaluating multiple geometric configurations, we developed a novel machine learning methodology that integrates singular value decomposition (SVD) with metamodeling. This framework provides rapid predictions of resonance behavior and electrical response from key design parameters. The findings demonstrate the feasibility of PVDF-based cymbal harvesters for flexible energy harvesting applications and establish an efficient data-driven approach for guiding future design optimization. Full article
Show Figures

Figure 1

20 pages, 4498 KB  
Article
Enhancing Robotic Antenna Measurements with Composite-Plane Range Extension and Localized Sparse Sampling
by Celia Fontá Romero, Ana Arboleya, Fernando Rodríguez Varela and Manuel Sierra Castañer
Sensors 2025, 25(23), 7200; https://doi.org/10.3390/s25237200 - 25 Nov 2025
Viewed by 477
Abstract
Robotic arm-based antenna measurement systems offer the flexibility needed for advanced antenna measurement and diagnostics techniques but are typically limited by reach and sampling time. This work integrates two complementary contributions to overcome these constraints. First, a composite-plane range extension is introduced for [...] Read more.
Robotic arm-based antenna measurement systems offer the flexibility needed for advanced antenna measurement and diagnostics techniques but are typically limited by reach and sampling time. This work integrates two complementary contributions to overcome these constraints. First, a composite-plane range extension is introduced for a medium-size robot mounted on a mobile platform and monitored by an optical tracking system (OTS). Independent planar scans are acquired after manual repositioning of the robot and then accurately aligned and blended into a single, larger measurement plane, with positioning errors mitigated through a calibration process. Second, a localized sparse sampling strategy is proposed to accelerate planar near-field (PNF) measurements when only selected angular regions of the radiation pattern are required. The approach relies on reduced-order modeling and singular value decomposition (SVD) analysis to design non-redundant grids that preserve the degrees of freedom relevant to the truncated angular sector, thereby reducing both the number of samples and the scan area. Numerical examples for a general case and experimental validation in X-band demonstrate that the combined methodology extends the effective measurement aperture while significantly shortening acquisition time for narrow or tilted beams, enabling accurate and portable in situ characterization of complex modern antennas by means of cost-effective acquisition systems. Full article
(This article belongs to the Special Issue Recent Advances in Antenna Measurement Techniques)
Show Figures

Figure 1

15 pages, 3063 KB  
Article
Adaptive SVD Denoising in Time Domain and Frequency Domain
by Meixuan Ren, Enli Zhang, Qiang Kang, Long Chen, Min Zhang and Lei Gao
Appl. Sci. 2025, 15(22), 12034; https://doi.org/10.3390/app152212034 - 12 Nov 2025
Viewed by 511
Abstract
In seismic data processing, noise not only affects velocity analysis and seismic migration, but also causes potential risks in post-stack processing because of the artifacts. The singular value decomposition (SVD) method based on the time domain and the frequency domain is effective for [...] Read more.
In seismic data processing, noise not only affects velocity analysis and seismic migration, but also causes potential risks in post-stack processing because of the artifacts. The singular value decomposition (SVD) method based on the time domain and the frequency domain is effective for noise suppression, but it is very sensitive to singular value selection. This paper proposes a method of adaptive SVD denoising in both time and frequency domains (ASTF), with three steps. Firstly, two Hankel matrices are constructed in the time domain and frequency domain, respectively. Secondly, the parameters of the reconstruction matrix are adaptively selected based on the singular value second-order difference spectrum. Finally, the weights of these two matrices are learned through ternary search. Experiments were carried out on synthetic data and field data to prove the effectiveness of ASTF. The results show that this method can effectively suppress noise. Full article
Show Figures

Figure 1

18 pages, 1556 KB  
Article
WOT-AE: Weighted Optimal Transport Autoencoder for Patterned Fabric Defect Detection
by Hui Yang, Linyan Kang and Tianjin Yang
Symmetry 2025, 17(11), 1829; https://doi.org/10.3390/sym17111829 - 1 Nov 2025
Viewed by 416
Abstract
Patterned fabrics are characterized by strong periodic and symmetric structures, and defect detection in such materials is essentially the task of identifying local disruptions of global texture symmetry. Conventional low-rank decomposition methods separate defect-free regions as low-rank and defects as sparse components, yet [...] Read more.
Patterned fabrics are characterized by strong periodic and symmetric structures, and defect detection in such materials is essentially the task of identifying local disruptions of global texture symmetry. Conventional low-rank decomposition methods separate defect-free regions as low-rank and defects as sparse components, yet singular value decomposition (SVD)-based formulations inevitably lose structural details, hindering faithful recovery of symmetric background patterns. Autoencoder (AE)-based reconstruction provides nonlinear modeling capacity but tends to over-reconstruct defective areas, thereby reducing the separability between anomalies and symmetric textures. To address these challenges, this study proposes WOT-AE (Weighted Optimal Transport Autoencoder), a unified framework that exploits the inherent symmetry of patterned fabrics for robust defect detection. The framework integrates three key components: (1) AE-based low-rank modeling, which replaces SVD to preserve fine-grained repetitive patterns; (2) weighted sparse isolation guided by pixel-level priors, which suppresses false positives in symmetric but defect-free regions; and (3) optimal transport alignment in the encoder feature space, which enforces distributional consistency of symmetric textures while allowing deviations caused by asymmetric defects. Through extensive experiments on benchmark patterned fabric datasets, WOT-AE demonstrates superior performance over six state-of-the-art methods, achieving more accurate detection of symmetry-breaking defects with improved robustness. Full article
(This article belongs to the Section Computer)
Show Figures

Figure 1

34 pages, 3672 KB  
Article
Feed Variability Effect on Performance of a Commercial Residue Hydrocracker
by Dicho Stratiev, Rosen Dinkov, Ivelina Shiskova, Angel Nedelchev, Iliyan Kolev, Georgi Argirov, Sotir Sotirov, Evdokia Sotirova, Veselina Bureva, Krassimir Atanassov, Dobromir Yordanov, Svetoslav Nenov and Denis Stratiev
Processes 2025, 13(11), 3486; https://doi.org/10.3390/pr13113486 - 30 Oct 2025
Cited by 1 | Viewed by 577
Abstract
Feed quality has been found to be related to both reactivity and sediment formation propensity in the residue hydrocracking process defining the conversion level. In this research, unlike other investigations, which examine hydrocrackability of individual vacuum residues, 529 mixtures of 33 vacuum residues [...] Read more.
Feed quality has been found to be related to both reactivity and sediment formation propensity in the residue hydrocracking process defining the conversion level. In this research, unlike other investigations, which examine hydrocrackability of individual vacuum residues, 529 mixtures of 33 vacuum residues were investigated for their hydrocrackability in a commercial H-Oil ebullated bed reactor unit. Intercriteria and regression analyses, together with singular value decomposition (SVD) and deep learning neural network techniques were employed to analyze data and model the vacuum residue conversion in the H-Oil unit. It was found that SVD model provided the best fit of H-Oil conversion training data (standard error of 0.95 wt.%). However, due to overfitting, the SVD model failed to predict H-Oil conversion on unseen data (standard error of 5.1 wt.%). The deep learning neural network exhibited standard error for all data (training, validation and testing) of 1.99 wt.%, while for the test data it was 2.35 wt.%. The linear regression model showed a standard error of 3.9 wt.% for the training data and 7.5 wt.% for the test data. Eleven properties of the vacuum residue (density, microcarbon residue, sulfur, nitrogen, saturate, aromatic, resin, C5-asphaltene, C7-asphaltene, Na, and Ni+V content) seem to be sufficiently informative for the purposes of modeling and predicting H-Oil conversion, thus enabling the assessment of the suitability of a given vacuum residue to be used as a feedstock for the H-Oil process. The best predicting model was found to be the deep learning neural network, which can be used for the purpose of the crude selection process. Full article
(This article belongs to the Special Issue Synthesis, Catalysis and Applications of Organic Chemistry)
Show Figures

Figure 1

27 pages, 1388 KB  
Article
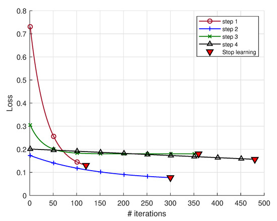
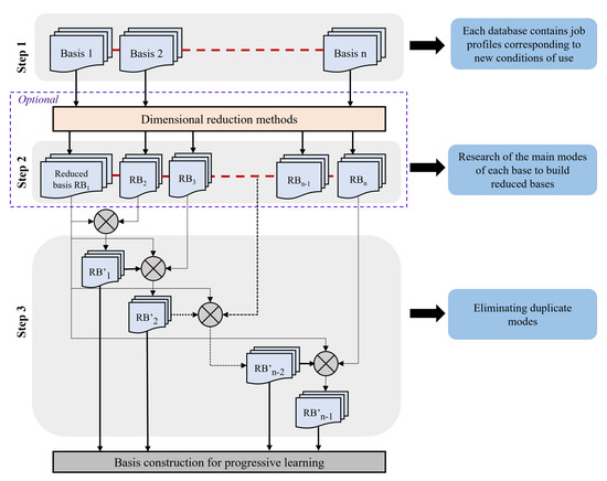
Curriculum Learning Framework for Fault Diagnosis in Electric Motor Systems Based on Recurrent Neural Networks
by Morgane Suhas, Emmanuelle Abisset-Chavanne and Pierre-André Rey
Appl. Sci. 2025, 15(21), 11532; https://doi.org/10.3390/app152111532 - 28 Oct 2025
Viewed by 696
Abstract
The generalisation of Deep Learning (DL) models under extrapolated usage conditions, particularly in the context of fault diagnosis, remains a significant challenge. Traditional methods encounter difficulties in terms of adaptability, necessitating extensive retraining when confronted with evolving conditions and unanticipated fault patterns. Moreover, [...] Read more.
The generalisation of Deep Learning (DL) models under extrapolated usage conditions, particularly in the context of fault diagnosis, remains a significant challenge. Traditional methods encounter difficulties in terms of adaptability, necessitating extensive retraining when confronted with evolving conditions and unanticipated fault patterns. Moreover, existing DL approaches often demonstrate a lack of robustness in dynamic environments due to their limited capacity for generalisation. To address these limitations, this work introduces a novel Curriculum Learning (CL)-based approach, the Residual Singular Value Decomposition Curriculum Learning algorithm (ReSVD-CL), which integrates a Long Short-Term Memory (LSTM) model to capture temporal dependencies in fault patterns and Singular Value Decomposition (SVD) preprocessing to enhance feature representation. A complexity-based criterion segments the dataset into subsets, which are gradually incorporated into training via a pacing function. A comparison of ReSVD-CL with existing methods, such as Baby-Step Curriculum Learning (BS-CL), One-Pass Curriculum Learning (OP-CL) and baseline approaches of fault diagnosis, demonstrates that ReSVD-CL attains superior classification performance, particularly in extrapolated scenarios. The approach facilitates continuous adaptation to new usage profiles without the necessity of full retraining, thereby reducing computational costs and accelerating convergence. The study maintains a strong diagnostic performance with minimal usage profiles, thus demonstrating the potential of combining CL with dimension reduction and temporal modelling to develop more efficient and adaptable fault diagnosis systems. Full article
(This article belongs to the Section Computing and Artificial Intelligence)
Show Figures

Figure 1

Back to TopTop