Sign in to use this feature.

Years

Between: -

Subjects

remove_circle_outline
remove_circle_outline
remove_circle_outline
remove_circle_outline
remove_circle_outline

Journals

Article Types

Countries / Regions

Search Results (48)

Search Parameters:
Keywords = SNR mismatch

Order results
Result details
Results per page
Select all
Export citation of selected articles as:
12 pages, 2884 KB  
Article
High-Detectivity Organic Photodetector with InP Quantum Dots in PTB7-Th:PC71BM Ternary Bulk Heterojunction
by Eunki Baek, Sung-Yoon Joe, Hyunbum Kang, Chanho Jeong, Hyunjong Lee, Insung Choi, Sohee Kim, Sangjun Park, Dongwook Kim, Jaehoon Park, Jae-Hyeon Ko, Gae Hwang Lee and Youngjun Yun
Polymers 2025, 17(16), 2214; https://doi.org/10.3390/polym17162214 - 13 Aug 2025
Viewed by 1020
Abstract
Organic photodetectors (OPDs) offer considerable promise for low-power, solution-processable biosensing and imaging applications; however, their performance remains limited by spectral mismatch and interfacial trap states. In this study, a highly sensitive polymer photodiode was developed via trace incorporation (0.8 wt%) of InP/ZnSe/ZnS quantum [...] Read more.
Organic photodetectors (OPDs) offer considerable promise for low-power, solution-processable biosensing and imaging applications; however, their performance remains limited by spectral mismatch and interfacial trap states. In this study, a highly sensitive polymer photodiode was developed via trace incorporation (0.8 wt%) of InP/ZnSe/ZnS quantum dots (QDs) into a PTB7-Th:PC71BM bulk heterojunction (BHJ) matrix. This QD doping approach enhanced the external quantum efficiency (EQE) across the 540–660 nm range and suppressed the dark current density at −2 V by passivating interface trap states. Despite a slight decrease in optical absorption at the optimized composition, the internal quantum efficiency (IQE) increased significantly from ~80% to nearly 95% resulting in a net EQE improvement. This suggests that QD incorporation improved charge transport without compromising charge separation efficiency. As a result, the device achieved a specific detectivity (D*) of 1.8 × 1013 Jones, representing a 93% improvement over binary BHJs, along with an ultra-low dark current density of 7.76 × 10−10 A/cm2. Excessive QD loading, however, led to optical losses and increased dark current, underscoring the need for precise compositional control. Furthermore, the enhanced detectivity led to a 4 dB improvement in the signal-to-noise ratio (SNR) of photoplethysmography (PPG) signals in the target wavelength range, enabling more reliable biophotonic sensing without increased power consumption. This work demonstrates that QD-based spectral and interfacial engineering offers an effective and scalable route for advancing the performance of OPDs, with broad applicability to low-power biosensors and high-resolution polymer–QD imaging systems. Full article
(This article belongs to the Special Issue Polymer Semiconductors for Flexible Electronics)
Show Figures

Graphical abstract

26 pages, 2582 KB  
Article
An Off-Grid DOA Estimation Method via Fast Variational Sparse Bayesian Learning
by Xin Tong, Yuzhuo Chen, Zhongliang Deng and Enwen Hu
Electronics 2025, 14(14), 2781; https://doi.org/10.3390/electronics14142781 - 10 Jul 2025
Cited by 2 | Viewed by 841
Abstract
In practical array signal processing applications, direction-of-arrival (DOA) estimation often suffers from degraded accuracy under low signal-to-noise ratio (SNR) and limited snapshot conditions. To address these challenges, we propose an off-grid DOA estimation method based on Fast Variational Bayesian Inference (OGFVBI). Within the [...] Read more.
In practical array signal processing applications, direction-of-arrival (DOA) estimation often suffers from degraded accuracy under low signal-to-noise ratio (SNR) and limited snapshot conditions. To address these challenges, we propose an off-grid DOA estimation method based on Fast Variational Bayesian Inference (OGFVBI). Within the variational Bayesian framework, we design a fixed-point criterion rooted in root-finding theory to accelerate the convergence of hyperparameter learning. We further introduce a grid fission and adaptive refinement strategy to dynamically adjust the sparse representation, effectively alleviating grid mismatch issues in traditional off-grid approaches. To address frequency dispersion in wideband signals, we develop an improved subspace focusing technique that transforms multi-frequency data into an equivalent narrowband model, enhancing compatibility with subspace DOA estimators. We demonstrate through simulations that OGFVBI achieves high estimation accuracy and resolution while significantly reducing computational time. Specifically, our method achieves more than 37.6% reduction in RMSE and at least 28.5% runtime improvement compared to other methods under low SNR and limited snapshot scenarios, indicating strong potential for real-time and resource-constrained applications. Full article
(This article belongs to the Special Issue Integrated Sensing and Communications for 6G)
Show Figures

Figure 1

36 pages, 8664 KB  
Article
A Novel Transfer Learning-Based OFDM Receiver Design for Enhanced Underwater Acoustic Communication
by Muhammad Adil, Songzuo Liu, Suleman Mazhar, Ayman Alharbi, Honglu Yan and Muhammad Muzzammil
J. Mar. Sci. Eng. 2025, 13(7), 1284; https://doi.org/10.3390/jmse13071284 - 30 Jun 2025
Cited by 2 | Viewed by 798
Abstract
The underwater acoustic (UWA) communication system faces challenges due to environmental factors, extensive multipath spread, and rapidly changing propagation conditions. Deep learning based solutions, especially for orthogonal frequency division multiplexing (OFDM) receivers, have been shown to improve performance. However, the UWA channel characteristics [...] Read more.
The underwater acoustic (UWA) communication system faces challenges due to environmental factors, extensive multipath spread, and rapidly changing propagation conditions. Deep learning based solutions, especially for orthogonal frequency division multiplexing (OFDM) receivers, have been shown to improve performance. However, the UWA channel characteristics are highly dynamic and depend on the specific underwater conditions. Therefore, these models suffer from model mismatch when deployed in environments different from those used for training, leading to performance degradation and requiring costly, time-consuming retraining. To address these issues, we propose a transfer learning (TL)-based pre-trained model for OFDM based UWA communication. Rather than training separate models for each underwater channel, we aggregate received signals from five distinct WATERMARK channels, across varying signal to noise ratios (SNRs), into a unified dataset. This diverse training set enables the model to generalize across various underwater conditions, ensuring robust performance without extensive retraining. We evaluate the pre-trained model using real-world data from Qingdao Lake in Hangzhou, China, which serves as the target environment. Our experiments show that the model adapts well to these challenging environment, overcoming model mismatch and minimizing computational costs. The proposed TL-based OFDM receiver outperforms traditional methods in terms of bit error rate (BER) and other evaluation metrics. It demonstrates strong adaptability to varying channel conditions. This includes scenarios where training and testing occur on the same channel, under channel mismatch, and with or without fine-tuning on target data. At 10 dB SNR, it achieves an approximately 80% improvement in BER compared to other methods. Full article
Show Figures

Figure 1

23 pages, 3587 KB  
Article
Anchor-Free SNR-Aware Signal Detector for Wideband Signal Detection Framework
by Chunhui Li, Xin Xiang, Hu Mao, Rui Wang and Yonglei Qi
Electronics 2025, 14(11), 2260; https://doi.org/10.3390/electronics14112260 - 31 May 2025
Viewed by 597
Abstract
The spectrogram-based wideband signal detection framework has garnered increasing attention in various wireless communication applications. However, the front-end spectrograms in existing methods suffer from visual and informational deficiencies. This paper proposes a novel multichannel enhanced spectrogram (MCE spectrogram) to address these issues. The [...] Read more.
The spectrogram-based wideband signal detection framework has garnered increasing attention in various wireless communication applications. However, the front-end spectrograms in existing methods suffer from visual and informational deficiencies. This paper proposes a novel multichannel enhanced spectrogram (MCE spectrogram) to address these issues. The MCE spectrogram leverages additional channels for both visual and informational enhancement, highlighting signal regions and features while integrating richer recognition information across channels, thereby significantly improving feature extraction efficiency. Moreover, the back-end networks in existing methods are typically transferred from original object detection networks. Wideband signal detection, however, exhibits task-specific characteristics, such as the inherent signal-to-noise ratio (SNR) attribute of the spectrogram and the large variations in shapes of signal bounding boxes. These characteristics lead to issues like inefficient task adaptation and anchor mismatch, resulting in suboptimal performance. To tackle these challenges, we propose an SNR-aware detection network that employs an anchor-free paradigm instead of anchors for signal detection. Additionally, to address the impact of the SNR attribute, we design a trainable gating module for efficient feature fusion and introduce an auxiliary task branch to enable the network to capture more discriminative feature representations under varying SNRs. Experimental results demonstrate the superiority of the MCE spectrogram compared to those utilized in existing methods and the state-of-the-art performance of our SNR-aware Net among comparable detection networks. Full article
(This article belongs to the Section Artificial Intelligence)
Show Figures

Figure 1

25 pages, 6243 KB  
Article
A Passive Time Reversal Method with a Metamodel for Underwater Source Localization
by Jiang Liu and Sheng Li
J. Mar. Sci. Eng. 2025, 13(6), 1082; https://doi.org/10.3390/jmse13061082 - 29 May 2025
Viewed by 530
Abstract
A passive time reversal method with a metamodel (PTR-MM) is proposed to improve underwater source localization under ocean conditions. PTR-MM eliminates model mismatch errors by replacing the conventional sound propagation model with a Kriging metamodel. This metamodel is optimally constructed based on measured [...] Read more.
A passive time reversal method with a metamodel (PTR-MM) is proposed to improve underwater source localization under ocean conditions. PTR-MM eliminates model mismatch errors by replacing the conventional sound propagation model with a Kriging metamodel. This metamodel is optimally constructed based on measured sound field data. The method combines a metamodel with a passive time reversal (PTR) process to generate a focused sound field whose intensity peaks correspond to source positions. In numerical simulations using the KRAKEN model in a range-independent waveguide, PTR-MM accurately localizes single and multiple sources, is insensitive to mismatches in key environmental parameters, and maintains unbiased performance down to −20 dB signal-to-noise ratios (SNRs). Experimental validation on the SWellEx-96 Event S5 dataset confirms that PTR-MM outperforms conventional PTR in both single- and dual-source localizations, achieving most mean absolute percentage errors (MAPEs) below 10% when trained and tested in consistent environments. Further studies reveal that localization accuracy depends primarily on signal quality, array aperture, and element spacing, rather than on source frequency. However, PTR-MM performance degrades if the metamodel is trained in an environment that differs from the test conditions. The above findings demonstrate the potential of combining PTR with a metamodel for robust and real-time localization. Full article
(This article belongs to the Section Ocean Engineering)
Show Figures

Figure 1

12 pages, 5862 KB  
Article
Digitalized Polarization Fading Suppression and Phase Demodulation Scheme of Phase-Sensitive Optical Time-Domain Reflectometry Based on Polarization Diversity Virtual Coherence
by Xiatong Wu, An Sun, Yanming Liu and Wei Ji
Photonics 2025, 12(4), 375; https://doi.org/10.3390/photonics12040375 - 14 Apr 2025
Viewed by 986
Abstract
In this paper, a digitalized polarization fading suppression and phase demodulation technique for a phase-sensitive optical time-domain reflectometry (φ-OTDR) sensing system utilizing polarization diversity virtual coherence is proposed, in which virtual cross-coherence between the polarization diversity digital signals is employed for simultaneous fading [...] Read more.
In this paper, a digitalized polarization fading suppression and phase demodulation technique for a phase-sensitive optical time-domain reflectometry (φ-OTDR) sensing system utilizing polarization diversity virtual coherence is proposed, in which virtual cross-coherence between the polarization diversity digital signals is employed for simultaneous fading noise suppression and phase demodulation. The principle of the proposed demodulation algorithm is presented and analyzed. Based on this, the practicability and validity of the proposed demodulation method for fading noise suppression and distributed vibration sensing are confirmed through experiments. The experimental results indicate that the proposed demodulation scheme can effectively reduce the polarization fading noise caused by the polarization mismatch between the probe light and the reference light, and the phase changes induced by external interference can also be accurately recovered with a signal-to-noise ratio (SNR) of vibration signal localization of 27.14 dB and an SNR of vibration signal phase demodulation of 47.88 dB, which provides a simplified method for simultaneous polarization fading suppression and the phase demodulation of the φ-OTDR system. Full article
Show Figures

Figure 1

19 pages, 3048 KB  
Communication
Design of Selective Detector for Distributed Targets Through Stochastic Characteristic of the Fictitious Signal
by Gaoqing Xiong, Hui Cao, Weijian Liu, Jialiang Zhang, Kehao Wang and Kai Yan
Sensors 2025, 25(3), 736; https://doi.org/10.3390/s25030736 - 25 Jan 2025
Viewed by 885
Abstract
We investigate the problem of detecting the distributed targets buried in the Gaussian noise whose covariance matrix is unknown when signal mismatch occurs. The idea is to add a fictitious signal under the null hypothesis of the origin detection problem so that when [...] Read more.
We investigate the problem of detecting the distributed targets buried in the Gaussian noise whose covariance matrix is unknown when signal mismatch occurs. The idea is to add a fictitious signal under the null hypothesis of the origin detection problem so that when signal mismatch occurs, the fictitious signal captures the mismatched signals, thus making the null hypothesis more plausible. More precisely, the fictitious signal is modeled as a Gaussian component with a covariance matrix of a stochastic factor multiplied by a rank-one matrix. The generalized likelihood ratio test (GLRT) is employed to address the modification detection problem. We present an exhaustive derivation of the detector and prove that it possesses the constant false alarm rate (CFAR) property. The performance analysis demonstrates the effectiveness of the proposed detector. When the SNR is 23 dB, as generalized cosine squared decreases from 1 to 0.83, the detection probability of the proposed GLRT-SL drops to 0.65, exhibiting the fastest decline compared to the G-ABORT-HE, which falls to 0.98, and the GW-ABORT-HE, which decreases to 0.85. Full article
(This article belongs to the Section Communications)
Show Figures

Figure 1

23 pages, 1814 KB  
Article
Doppler-Spread Space Target Detection Based on Overlapping Group Shrinkage and Order Statistics
by Linsheng Bu, Tuo Fu, Defeng Chen, Huawei Cao, Shuo Zhang and Jialiang Han
Remote Sens. 2024, 16(18), 3413; https://doi.org/10.3390/rs16183413 - 13 Sep 2024
Cited by 1 | Viewed by 1560
Abstract
The Doppler-spread problem is commonly encountered in space target observation scenarios using ground-based radar when prolonged coherent integration techniques are utilized. Even when the translational motion is accurately compensated, the phase resulting from changes in the target observation attitude (TOA) still leads to [...] Read more.
The Doppler-spread problem is commonly encountered in space target observation scenarios using ground-based radar when prolonged coherent integration techniques are utilized. Even when the translational motion is accurately compensated, the phase resulting from changes in the target observation attitude (TOA) still leads to extension of the target’s echo energy across multiple Doppler cells. In particular, as the TOA change undergoes multiple cycles within a coherent processing interval (CPI), the Doppler spectrum spreads into equidistant sparse line spectra, posing a substantial challenge for target detection. Aiming to address such problems, we propose a generalized likelihood ratio test based on overlapping group shrinkage denoising and order statistics (OGSos-GLRT) in this study. First, the Doppler domain signal is denoised according to its equidistant sparse characteristics, allowing for the recovery of Doppler cells where line spectra may be situated. Then, several of the largest Doppler cells are integrated into the GLRT for detection. An analytical expression for the false alarm probability of the proposed detector is also derived. Additionally, a modified OGSos-GLRT method is proposed to make decisions based on an increasing estimated number of line spectra (ENLS), thus increasing the robustness of OGSos-GLRT when the ENLS mismatches the actual value. Finally, Monte Carlo simulations confirm the effectiveness of the proposed detector, even at low signal-to-noise ratios (SNRs). Full article
(This article belongs to the Special Issue Remote Sensing: 15th Anniversary)
Show Figures

Figure 1

21 pages, 6196 KB  
Article
Unimodular Multi-Input Multi-Output Waveform and Mismatch Filter Design for Saturated Forward Jamming Suppression
by Xuan Fang, Dehua Zhao and Liang Zhang
Sensors 2024, 24(18), 5884; https://doi.org/10.3390/s24185884 - 10 Sep 2024
Cited by 4 | Viewed by 1759
Abstract
Forward jammers replicate and retransmit radar signals back to generate coherent jamming signals and false targets, making anti-jamming an urgent issue in electronic warfare. Jamming transmitters work at saturation to maximize the retransmission power such that only the phase information of the angular [...] Read more.
Forward jammers replicate and retransmit radar signals back to generate coherent jamming signals and false targets, making anti-jamming an urgent issue in electronic warfare. Jamming transmitters work at saturation to maximize the retransmission power such that only the phase information of the angular waveform at the designated direction of arrival (DOA) is retained. Therefore, amplitude modulation of MIMO radar angular waveforms offers an advantage in combating forward jamming. We address both the design of unimodular MIMO waveforms and their associated mismatch filters to confront mainlobe jamming in this paper. Firstly, we design the MIMO waveforms to maximize the discrepancy between the retransmitted jamming and the spatially synthesized radar signal. We formulate the problem as unconstrained non-linear optimization and solve it using the conjugate gradient method. Particularly, we introduce fast Fourier transform (FFT) to accelerate the numeric calculation of both the objection function and its gradient. Secondly, we design a mismatch filter to further suppress the filtered jamming through convex optimization in polynomial time. The simulation results show that for an eight-element MIMO radar, we are able to reduce the correlation between the angular waveform and saturated forward jamming to −6.8 dB. Exploiting this difference, the mismatch filter can suppress the jamming peak by 19 dB at the cost of an SNR loss of less than 2 dB. Full article
(This article belongs to the Section Radar Sensors)
Show Figures

Figure 1

17 pages, 5348 KB  
Article
Machine Learning-Based Channel Estimation Techniques for ATSC 3.0
by Yu-Sun Liu, Shingchern D. You and Yu-Chun Lai
Information 2024, 15(6), 350; https://doi.org/10.3390/info15060350 - 13 Jun 2024
Cited by 6 | Viewed by 2014
Abstract
Channel estimation accuracy significantly affects the performance of orthogonal frequency-division multiplexing (OFDM) systems. In the literature, there are quite a few channel estimation methods. However, the performances of these methods deteriorate considerably when the wireless channels suffer from nonlinear distortions and interferences. Machine [...] Read more.
Channel estimation accuracy significantly affects the performance of orthogonal frequency-division multiplexing (OFDM) systems. In the literature, there are quite a few channel estimation methods. However, the performances of these methods deteriorate considerably when the wireless channels suffer from nonlinear distortions and interferences. Machine learning (ML) shows great potential for solving nonparametric problems. This paper proposes ML-based channel estimation methods for systems with comb-type pilot patterns and random pilot symbols, such as ATSC 3.0. We compare their performances with conventional channel estimations in ATSC 3.0 systems for linear and nonlinear channel models. We also evaluate the robustness of the ML-based methods against channel model mismatch and signal-to-noise ratio (SNR) mismatch. The results show that the ML-based channel estimations achieve good mean squared error (MSE) performance for linear and nonlinear channels if the channel statistics used for the training stage match those of the deployment stage. Otherwise, the ML estimation models may overfit the training channel, leading to poor deployment performance. Furthermore, the deep neural network (DNN)-based method does not outperform the linear channel estimation methods in nonlinear channels. Full article
(This article belongs to the Special Issue Recent Advances in Communications Technology)
Show Figures

Figure 1

20 pages, 3972 KB  
Article
Algebraic Speed Estimation for Sensorless Induction Motor Control: Insights from an Electric Vehicle Drive Cycle
by Jorge Neira-García, Andrés Beltrán-Pulido and John Cortés-Romero
Electronics 2024, 13(10), 1937; https://doi.org/10.3390/electronics13101937 - 15 May 2024
Viewed by 1676
Abstract
Induction motors (IMs) must meet high reliability and safety standards in mission-critical applications, such as electric vehicles (EVs), where sensorless control strategies are fundamental. However, sensorless rotor speed estimation demands improvements to overcome filtering distortions, tuning complexities, and sensitivity to IM model mismatch. [...] Read more.
Induction motors (IMs) must meet high reliability and safety standards in mission-critical applications, such as electric vehicles (EVs), where sensorless control strategies are fundamental. However, sensorless rotor speed estimation demands improvements to overcome filtering distortions, tuning complexities, and sensitivity to IM model mismatch. Algebraic methods offer inherent filtering capabilities and design flexibility to address these challenges without introducing additional dynamics into the control system. The objective of this paper is to provide an algebraic estimation strategy that yields an accurate rotor speed estimate for sensorless IM control. The strategy includes an algebraic estimator with single-parameter tuning and inherent filtering action. We propose an EV case study to experimentally evaluate and compare its performance with a typical drive cycle and a dynamic torque load that emulates a small-scale EV power train. The algebraic estimator exhibited a signal-to-noise ratio (SNR) of 43 dB. The closed-loop experiment for the EV case study showed average tracking errors below 1 rad/s and similar performance compared to a well-known sensorless strategy. Our results show that the proposed algebraic estimation strategy works effectively in a nominal speed range for a practical IM sensorless application. The algebraic estimator only requires single-parameter tuning and potentially facilitates IM model updates using a resetting scheme. Full article
(This article belongs to the Section Systems & Control Engineering)
Show Figures

Figure 1

19 pages, 4843 KB  
Article
A Robust Timing Synchronization Algorithm Based on PSSS for LTE-V2X
by Ju Zhang, Bin Chen, Jiahui Qiu, Lingfan Zhuang, Zhiyuan Wang and Liu Liu
Computers 2024, 13(1), 12; https://doi.org/10.3390/computers13010012 - 30 Dec 2023
Viewed by 2833
Abstract
In recent years, Long-Term Evolution Vehicle-to-Everything (LTE-V2X) communication technology has received extensive attention. Timing synchronization is a crucial step in the receiving process, addressing Timing Offsets (TOs) resulting from random propagation delays, sampling frequency mismatches between the transmitter and receiver or a combination [...] Read more.
In recent years, Long-Term Evolution Vehicle-to-Everything (LTE-V2X) communication technology has received extensive attention. Timing synchronization is a crucial step in the receiving process, addressing Timing Offsets (TOs) resulting from random propagation delays, sampling frequency mismatches between the transmitter and receiver or a combination of both. However, the presence of high-speed relative movement between nodes and a low antenna height leads to a significant Doppler frequency offset, resulting in a low Signal-to-Noise Ratio (SNR) for received signals in LTE-V2X communication scenarios. This paper aims to investigate LTE-V2X technology with a specific focus on time synchronization. The research centers on the time synchronization method utilizing the Primary Sidelink Synchronization Signal (PSSS) and conducts a comprehensive analysis of existing algorithms, highlighting their respective advantages and disadvantages. On this basis, a robust timing synchronization algorithm for LTE-V2X communication scenarios is proposed. The algorithm comprises three key steps: coarse synchronization, frequency offset estimation and fine synchronization. Enhanced robustness is achieved through algorithm fusion, optimal decision threshold design and predefined frequency offset values. Furthermore, a hardware-in-the-loop simulation platform is established. The simulation results demonstrate a substantial performance improvement for the proposed algorithm compared to existing methods under adverse channel conditions characterized by high frequency offsets and low SNR. Full article
(This article belongs to the Special Issue Vehicular Networking and Intelligent Transportation Systems 2023)
Show Figures

Figure 1

18 pages, 1099 KB  
Article
Robust Adaptive Beamforming for Interference Suppression Based on SNR
by Lin Chang, Hao Zhang, T. Aaron Gulliver and Tingting Lyu
Electronics 2023, 12(21), 4501; https://doi.org/10.3390/electronics12214501 - 1 Nov 2023
Viewed by 2717
Abstract
Robust adaptive beamforming (RAB) can be used to suppress interference signals while retaining the desired signals received by a sensor array. However, desired signal self-cancellation and model mismatch can affect RAB performance. In this paper, a novel interference-plus-noise covariance matrix (INCM) reconstruction method [...] Read more.
Robust adaptive beamforming (RAB) can be used to suppress interference signals while retaining the desired signals received by a sensor array. However, desired signal self-cancellation and model mismatch can affect RAB performance. In this paper, a novel interference-plus-noise covariance matrix (INCM) reconstruction method is proposed for RAB to solve these problems. The proposed method divides the desired signal into two ranges according to the input signal-to-noise ratio (SNR), namely low SNR and high SNR. In the low SNR range, INCM reconstruction directly uses the same sample covariance matrix as the sample matrix inversion (SMI) beamformer to retain the advantages of the traditional SMI algorithm. In the high SNR range, the eigenvalues of the sample covariance matrix are used to estimate the interference power and noise power. The optimized interference steering vector (SV) is obtained by solving a quadratic convex optimization problem in an interference subspace. The INCM is reconstructed from the interference SVs, interference power, and noise power. The reconstructed INCM is then used to correct the desired signal SV via maximizing the beamformer output power. This is achieved by solving a quadratically constrained quadratic programming (QCQP) problem. Analysis and simulation results are presented which demonstrate that the proposed method performs well under a variety of mismatch conditions. Full article
(This article belongs to the Section Circuit and Signal Processing)
Show Figures

Figure 1

13 pages, 1375 KB  
Article
Stretchable Gold Nanomembrane Electrode with Ionic Hydrogel Skin-Adhesive Properties
by Hyelim Lee, Jaepyo Jang, Jaebeom Lee, Mikyung Shin, Jung Seung Lee and Donghee Son
Polymers 2023, 15(18), 3852; https://doi.org/10.3390/polym15183852 - 21 Sep 2023
Cited by 5 | Viewed by 2944
Abstract
Skin has a dynamic surface and offers essential information through biological signals originating from internal organs, blood vessels, and muscles. Soft and stretchable bioelectronics can be used in wearable machines for long-term stability and to continuously obtain distinct bio-signals in conjunction with repeated [...] Read more.
Skin has a dynamic surface and offers essential information through biological signals originating from internal organs, blood vessels, and muscles. Soft and stretchable bioelectronics can be used in wearable machines for long-term stability and to continuously obtain distinct bio-signals in conjunction with repeated expansion and contraction with physical activities. While monitoring bio-signals, the electrode and skin must be firmly attached for high signal quality. Furthermore, the signal-to-noise ratio (SNR) should be high enough, and accordingly, the ionic conductivity of an adhesive hydrogel needs to be improved. Here, we used a chitosan-alginate-chitosan (CAC) triple hydrogel layer as an interface between the electrodes and the skin to enhance ionic conductivity and skin adhesiveness and to minimize the mechanical mismatch. For development, thermoplastic elastomer Styrene-Ethylene-Butylene-Styrene (SEBS) dissolved in toluene was used as a substrate, and gold nanomembranes were thermally evaporated on SEBS. Subsequently, CAC triple layers were drop-casted onto the gold surface one by one and dried successively. Lastly, to demonstrate the performance of our electrodes, a human electrocardiogram signal was monitored. The electrodes coupled with our CAC triple hydrogel layer showed high SNR with clear PQRST peaks. Full article
(This article belongs to the Section Polymer Applications)
Show Figures

Figure 1

20 pages, 6361 KB  
Article
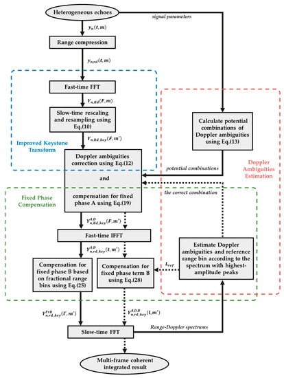
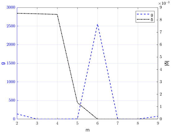
An Improved Multi-Frame Coherent Integration Algorithm for Heterogeneous Radar
by Yiheng Liu, Hua Zhang, Xuemei Wang, Qinghai Dong and Xiaode Lyu
Remote Sens. 2023, 15(16), 4026; https://doi.org/10.3390/rs15164026 - 14 Aug 2023
Cited by 2 | Viewed by 2172
Abstract
This paper proposes an improved multi-frame coherent integration algorithm to improve the detection performance of weak targets in heterogeneous radar. In the detection of weak targets, integration within a single frame may fail to provide sufficient signal-to-noise ratio (SNR) gain. In this case, [...] Read more.
This paper proposes an improved multi-frame coherent integration algorithm to improve the detection performance of weak targets in heterogeneous radar. In the detection of weak targets, integration within a single frame may fail to provide sufficient signal-to-noise ratio (SNR) gain. In this case, multi-frame coherent integration is an effective solution. However, radar parameters may be different across frames (i.e., heterogeneous radar) in some practical situations, leading to a mismatch of Doppler frequencies and the fixed phases, which poses difficulties to multi-frame coherent integration. To calibrate the ranges and Doppler frequencies of heterogenous multi-frame echoes, this paper firstly employs an improved Keystone Transform (KT). Compared to conventional KT, the improved KT aligns inter-frame carrier frequencies by applying varying degrees of slow-time rescaling based on the carrier frequencies of each frame, and aligns inter-frame Pulse Repetition Frequencies (PRF) through a unified global slow-time resampling. Secondly, this paper derives the explicit expressions of the fixed-phase terms and adopts a method based on fractional range bins, thus achieving explicit compensation for mismatched phases. Finally, heterogenous multi-frame coherent integration is achieved through slow-time fast Fourier transform. The effectiveness of the proposed algorithm is validated by simulation analyses. Compared to existing entropy-based methods, the proposed algorithm demonstrates higher robustness and lower computational complexity, making it more effective in detecting weak targets under low SNR conditions. Full article
Show Figures

Figure 1

Back to TopTop