An Improved Multi-Frame Coherent Integration Algorithm for Heterogeneous Radar
Abstract
1. Introduction
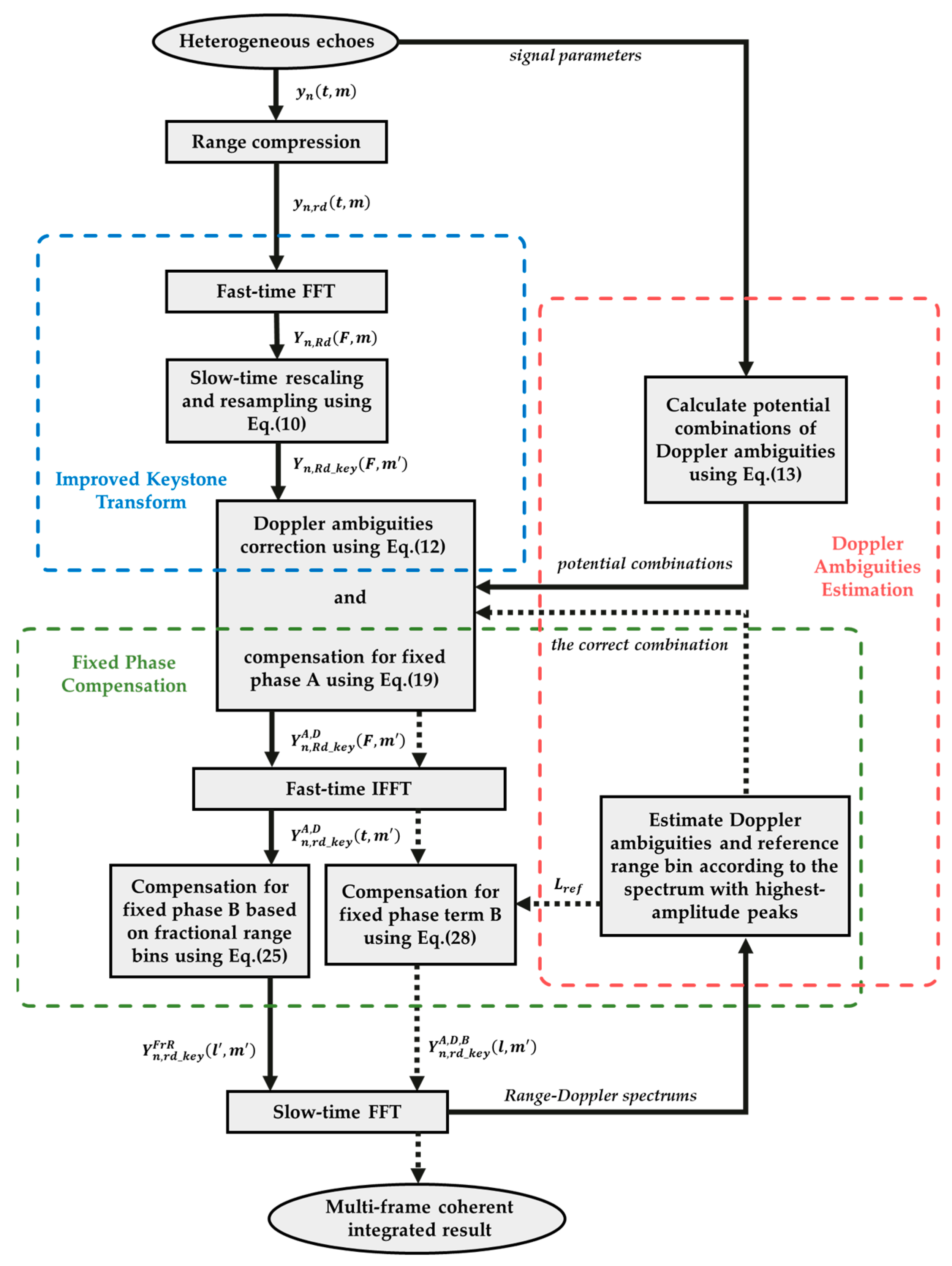
2. Materials and Methods
2.1. Heterogeneous Signal Model
2.2. Improved Keystone Transform
2.3. Fixed-Phase Compensation
2.4. Variable Selection Criteria
2.5. Algorithm Summary
3. Simulation Results
- Single-frame coherent integration method based on conventional KT (parameters of the single frame are shown in Table 1 as the third frame);
- The intra-frame coherent and inter-frame non-coherent integration method based on conventional KT (parameters of five frames listed in Table 1, the same below);
- Multi-frame coherent integration using the proposed method.
- Single-frame coherent integration based on the conventional KT (the parameters of the single frame are shown in Table 1 as the third frame);
- Five-frame non-coherent integration based on the improved KT, without fixed-phase compensation (the parameters of the five frames are shown in Table 1, the same below);
- Five-frame coherent integration based on the improved KT, with the fixed-phase compensation method based on the minimum image entropy [14];
- Five-frame coherent integration using the proposed method.
4. Discussion
5. Conclusions
Author Contributions
Funding
Data Availability Statement
Acknowledgments
Conflicts of Interest
References
- Huang, P.; Liao, G.; Yang, Z.; Xia, X.; Ma, J.; Ma, J. Long-Time Coherent Integration for Weak Maneuvering Target Detection and High-Order Motion Parameter Estimation Based on Keystone Transform. IEEE Trans. Signal Process. 2016, 64, 4013–4026. [Google Scholar] [CrossRef]
- Yi, W.; Fang, Z.; Wen, M. An Efficient Coherent Multi-Frame Track-before-Detect Algorithm in Radar Systems. In Proceedings of the 2017 IEEE Radar Conference (RadarConf), Seattle, WA, USA, 8–12 May 2017; pp. 1521–1526. [Google Scholar]
- Huang, R.; Du, X.; Hu, W. Phase Compensation Based Multi-Frame Coherent Integration for Drone Detection with Radar. In Proceedings of the 2019 IEEE International Conference on Unmanned Systems (ICUS), Beijing, China, 17–19 October 2019; pp. 13–18. [Google Scholar]
- Li, X.; Yang, Y.; Sun, Z.; Cui, G.; Yeo, T.S. Multi-Frame Integration Method for Radar Detection of Weak Moving Target. IEEE Trans. Veh. Technol. 2021, 70, 3609–3624. [Google Scholar] [CrossRef]
- Gao, L.; Li, X.; Wang, M.; Chen, H.; Sun, Z.; Cui, G. Joint Intra-Frame and Inter-Frame Integration Method for High Speed Weak Target Detection. In Proceedings of the 2022 7th International Conference on Signal and Image Processing (ICSIP), Suzhou, China, 20–22 July 2022; pp. 290–294. [Google Scholar]
- Zhan, M.; Zhao, C.; Qin, K.; Huang, P.; Fang, M.; Zhao, C. Subaperture Keystone Transform Matched Filtering Algorithm and Its Application for Air Moving Target Detection in an SBEWR System. IEEE J. Sel. Top. Appl. Earth Obs. Remote Sens. 2023, 16, 2262–2274. [Google Scholar] [CrossRef]
- Li, W.; Yi, W.; Teh, K.C. Greedy Integration Based Multi-Frame Detection Algorithm in Radar Systems. IEEE Trans. Veh. Technol. 2023, 72, 5877–5891. [Google Scholar] [CrossRef]
- Zhu, D.; Li, Y.; Zhu, Z. A Keystone Transform Without Interpolation for SAR Ground Moving-Target Imaging. IEEE Geosci. Remote Sensing Lett. 2007, 4, 18–22. [Google Scholar] [CrossRef]
- Perry, R.P.; DiPietro, R.C.; Fante, R.L. Coherent Integration With Range Migration Using Keystone Formatting. In Proceedings of the 2007 IEEE Radar Conference, Waltham, MA, USA, 17–20 April 2007; pp. 863–868. [Google Scholar]
- Li, G.; Xia, X.; Peng, Y. Doppler Keystone Transform: An Approach Suitable for Parallel Implementation of SAR Moving Target Imaging. IEEE Geosci. Remote Sensing Lett. 2008, 5, 573–577. [Google Scholar] [CrossRef]
- Kong, L.; Li, X.; Cui, G.; Yi, W.; Yang, Y. Coherent Integration Algorithm for a Maneuvering Target With High-Order Range Migration. IEEE Trans. Signal Process. 2015, 63, 4474–4486. [Google Scholar] [CrossRef]
- Tian, J.; Cui, W.; Xia, X.; Wu, S. Parameter Estimation of Ground Moving Targets Based on SKT-DLVT Processing. IEEE Trans. Comput. Imaging 2016, 2, 13–26. [Google Scholar] [CrossRef]
- Wang, C.; Jiu, B.; Liu, H. Maneuvering Target Detection in Random Pulse Repetition Interval Radar via Resampling-Keystone Transform. Signal Process. 2021, 181, 107899. [Google Scholar] [CrossRef]
- Hu, P.; Xu, S.; Wu, W.; Chen, Z. Sparse Subband ISAR Imaging Based on Autoregressive Model and Smoothed ℓ0 Algorithm. IEEE Sens. J. 2018, 18, 9315–9323. [Google Scholar] [CrossRef]
- Jia, X.; Xia, X.; Peng, S.; Yu, J.; Peng, Y.; Qian, L. Radar Maneuvering Target Motion Estimation Based on Generalized Radon-Fourier Transform. IEEE Trans. Signal Process. 2012, 60, 6190–6201. [Google Scholar] [CrossRef]
- Tian, J.; Xia, X.; Cui, W.; Yang, G.; Wu, S. A Coherent Integration Method via Radon-NUFrFT for Random PRI Radar. IEEE Trans. Aerosp. Electron. Syst. 2017, 53, 2101–2109. [Google Scholar] [CrossRef]
- Wen, M.; Yi, W.; Wang, Y. Track-Before-Detect Strategies for Multiple-PRF Radar System with Range and Doppler Ambiguities. In Proceedings of the 2018 21st International Conference on Information Fusion (FUSION), Cambridge, UK, 10–13 July 2018; pp. 295–301. [Google Scholar]
- Ma, J.; Huang, P.; Yu, J.; Liang, G.; Liao, G.; Sun, S.; Jiang, X. An Efficient Coherent Integration Method for Maneuvering Target Detection With Nonuniform Pulse Sampling Based on Filterbank Framework. IEEE Geosci. Remote Sens. Lett. 2020, 17, 2045–2049. [Google Scholar] [CrossRef]
- Wang, N.; Lv, X.; Li, M.; Liu, Z. P Multi-target Phase Compensation Method for Multi-band Mutual-coherence Processing. Syst. Eng. Electron. 2022, 44, 3083–3089. [Google Scholar] [CrossRef]
- Cuomo, K.M.; Pion, J.E.; Mayhan, J.T. Ultrawide-Band Coherent Processing. IEEE Trans. Antennas Propagat. 1999, 47, 1094–1107. [Google Scholar] [CrossRef]
- Fu, Y.; Zhang, C.; Li, X.; Zhuang, Z. One-Dimensional Super Resolution Multi-Band Radar Fusion Imaging Technology Research. Prog. Nat. Sci. 2006, 16, 1310–1316. [Google Scholar]
- Liu, C.; He, F.; Wei, X.; Gao, X. Research on Multiple Radar Fusion Imaging Coherence Compensation Based on Data Correlation. Syst. Eng. Electron. 2010, 32, 1266–1271. [Google Scholar]
- Tian, J.; Sun, J.; Wang, G.; Wang, Y.; Tan, W. Multiband Radar Signal Coherent Fusion Processing with IAA and ApFFT. IEEE Signal Process. Lett. 2013, 20, 463–466. [Google Scholar]
- Yu, Z.; Chen, Y.; Sun, Z.; Lu, Y. The Super-Resolution Range Imaging Based on Multiband Wideband Signal Fusion. In Proceedings of the 2nd Asian-Pacific Conference on Synthetic Aperture Radar, Xi’an, China, 26–30 October 2009; pp. 160–164. [Google Scholar]
- He, F.; Xu, X. High-Resolution Imaging Based on Coherent Processing for Distributed Multi-Band Radar Data. Prog. Electromagn. Res. 2013, 141, 383–401. [Google Scholar]
- Xu, X.; Li, J. Ultrawide-Band Radar Imagery from Multiple Incoherent Frequency Subband Measurements. J. Syst. Eng. Electron. 2011, 22, 398–404. [Google Scholar]
- Ye, F.; He, F.; Sun, Z. Radar Signal Level Fusion Imaging. In Proceedings of the IEEE International Geoscience and Remote Sensing Symposium, Boston, MA, USA, 7–11 July 2008; pp. 1288–1291. [Google Scholar]
- Tian, B.; Chen, Z.; Xu, S. Sparse Subband Fusion Imaging Based on Parameter Estimation of Geometrical Theory of Diffraction Model. IET Radar Sonar Navig. 2014, 8, 318–326. [Google Scholar]
- Zou, Y.; Gao, X.; Li, X. High Precision Coherent Compensation for Multiband Radar Data at Low SNR. Syst. Eng. Electron. 2015, 37, 48–54. [Google Scholar]
- Li, X.; Liu, G.; Ni, J. Autofocusing of ISAR images based on entropy minimization. IEEE Trans. Aerosp. Electron. Syst. 1999, 35, 1240–1252. [Google Scholar] [CrossRef]
- Pardini, M.; Papathanassiou, K.; Bianco, V.; Iodice, A. Phase calibration of multibaseline SAR data based on a minimum entropy criterion. In Proceedings of the 2012 IEEE International Geoscience and Remote Sensing Symposium, Munich, Germany, 22–27 July 2012; pp. 5198–5201. [Google Scholar] [CrossRef]
- Fan, H.; Ren, L.; Mao, E.; Liu, Q. A High-Precision Method of Phase-Derived Velocity Measurement and Its Application in Motion Compensation of ISAR Imaging. IEEE Trans. Geosci. Remote Sens. 2018, 56, 60–77. [Google Scholar] [CrossRef]
- Richards, M.A. The Keystone Transformation for Correcting Range Migration in Range-Doppler Processing. Pulse 2014, 1000, 1. [Google Scholar]












| Frame Number | 1 | 2 | 3 | 4 | 5 |
|---|---|---|---|---|---|
| Carrier frequency/GHz | 2.86 | 2.94 | 3.00 | 2.92 | 2.88 |
| Bandwidth/MHz | 150 | 200 | 180 | 160 | 120 |
| Pulse width/μs | 20 | 18 | 20 | 30 | 22 |
| PRF/KHz | 1.83 | 1.63 | 2.03 | 1.97 | 2.05 |
| SNR/dB | −19 | −20 | −21 | −22 | −18 |
| Pulse number | 9 | 12 | 11 | 12 | 10 |
| Time interval from the previous frame/ms | 3.0 | 2.0 | 1.0 | 1.5 |
Disclaimer/Publisher’s Note: The statements, opinions and data contained in all publications are solely those of the individual author(s) and contributor(s) and not of MDPI and/or the editor(s). MDPI and/or the editor(s) disclaim responsibility for any injury to people or property resulting from any ideas, methods, instructions or products referred to in the content. |
© 2023 by the authors. Licensee MDPI, Basel, Switzerland. This article is an open access article distributed under the terms and conditions of the Creative Commons Attribution (CC BY) license (https://creativecommons.org/licenses/by/4.0/).
Share and Cite
Liu, Y.; Zhang, H.; Wang, X.; Dong, Q.; Lyu, X. An Improved Multi-Frame Coherent Integration Algorithm for Heterogeneous Radar. Remote Sens. 2023, 15, 4026. https://doi.org/10.3390/rs15164026
Liu Y, Zhang H, Wang X, Dong Q, Lyu X. An Improved Multi-Frame Coherent Integration Algorithm for Heterogeneous Radar. Remote Sensing. 2023; 15(16):4026. https://doi.org/10.3390/rs15164026
Chicago/Turabian StyleLiu, Yiheng, Hua Zhang, Xuemei Wang, Qinghai Dong, and Xiaode Lyu. 2023. "An Improved Multi-Frame Coherent Integration Algorithm for Heterogeneous Radar" Remote Sensing 15, no. 16: 4026. https://doi.org/10.3390/rs15164026
APA StyleLiu, Y., Zhang, H., Wang, X., Dong, Q., & Lyu, X. (2023). An Improved Multi-Frame Coherent Integration Algorithm for Heterogeneous Radar. Remote Sensing, 15(16), 4026. https://doi.org/10.3390/rs15164026

