Machine Learning-Based Channel Estimation Techniques for ATSC 3.0
Abstract
1. Introduction
- We propose an ML approach to estimate channel frequency responses (CFRs) for systems with comb-type pilot patterns and random pilot symbols, such as ATSC 3.0 systems. This paper introduces the support vector regression (SVR) [16] and deep neural network (DNN) [17] estimation methods, in which the least squares (LS) estimates of the pilot and pseudo-pilot CFRs are fed into the ML models to generate enhanced CFR estimates for data subcarriers.
- We find the number of pilots achieving good cost-effectiveness. In [18], it is observed that the more pilots used in estimation, the more accurate the estimation results are, but at the cost of increased computational complexity. However, channel estimation is performed on television sets, which are edge computing devices with limited computational resources. Therefore, our contribution lies in finding the most cost-effective numbers of pilots to use in ML models that are close to but have yet to pass the point of diminished return.
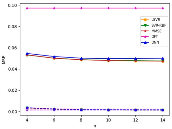
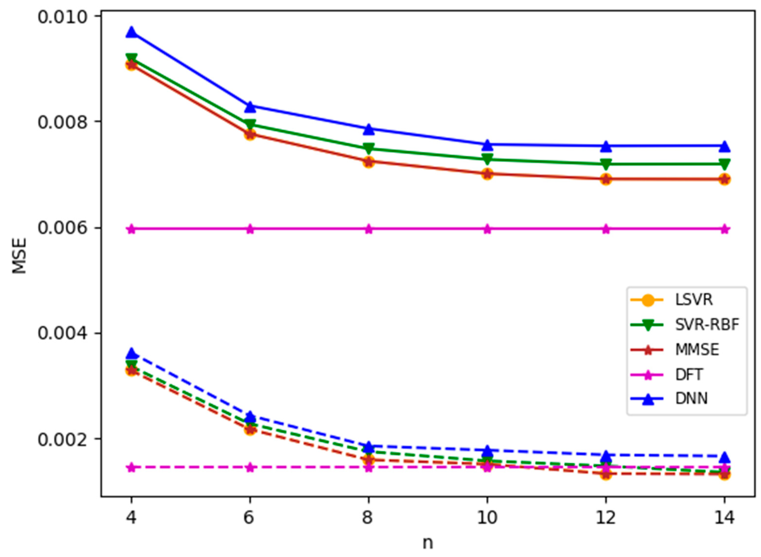
- We comprehensively evaluate the ML approach using various ML methods, including the linear SVR, SVR with radical-basis-function (RBF) kernel, and DNN. Furthermore, we compare the performances of these ML methods with those of conventional channel estimation methods, such as LMMSE- and DFT-based channel estimation methods, in both linear and nonlinear channel models. Additionally, we assess the robustness of the ML-based methods against delay profile mismatch and signal-to-noise ratio (SNR) mismatch, ensuring a thorough and reliable evaluation process.
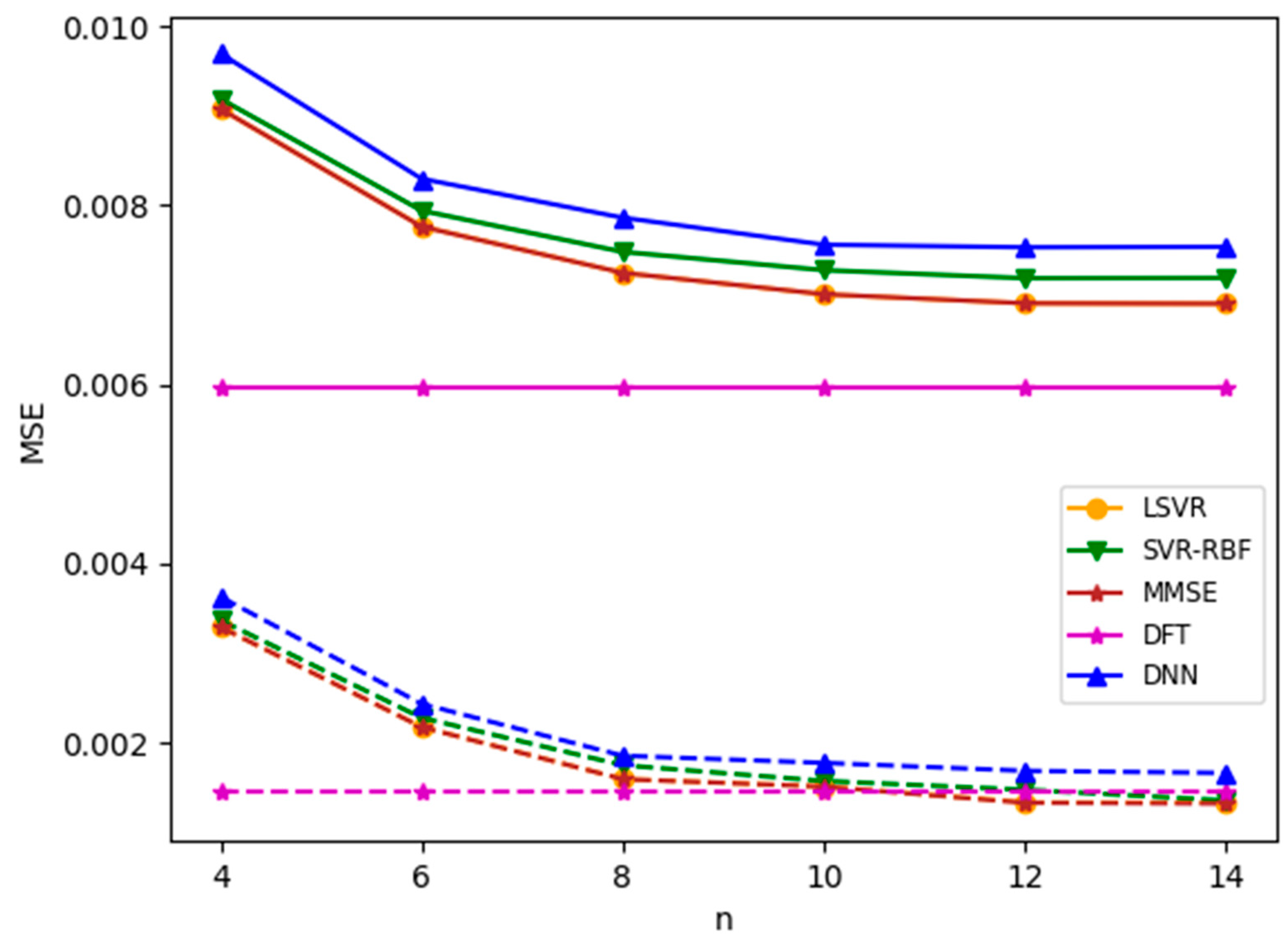
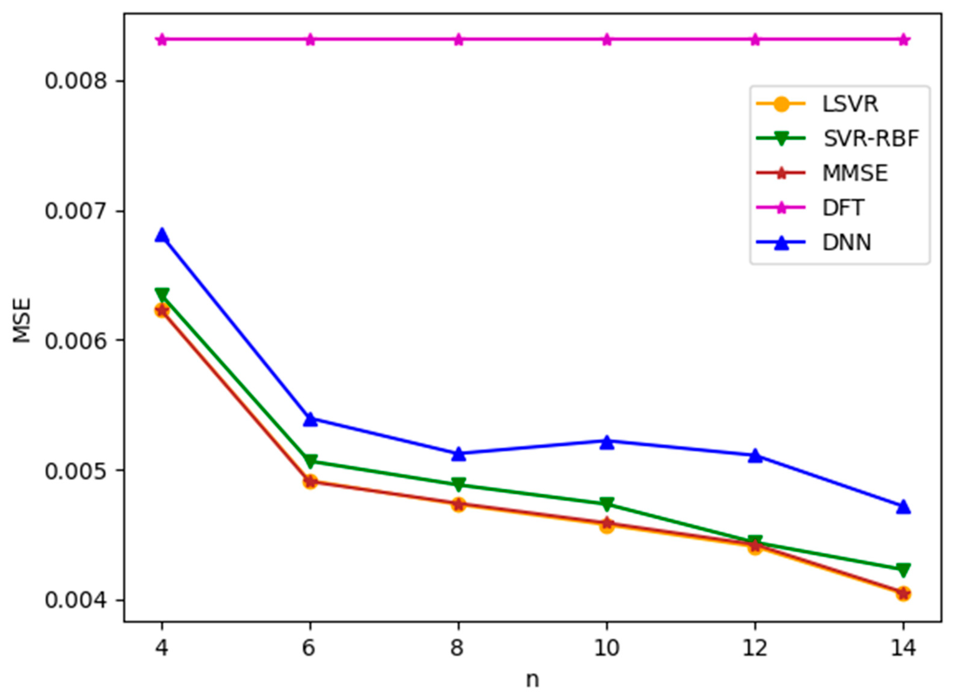
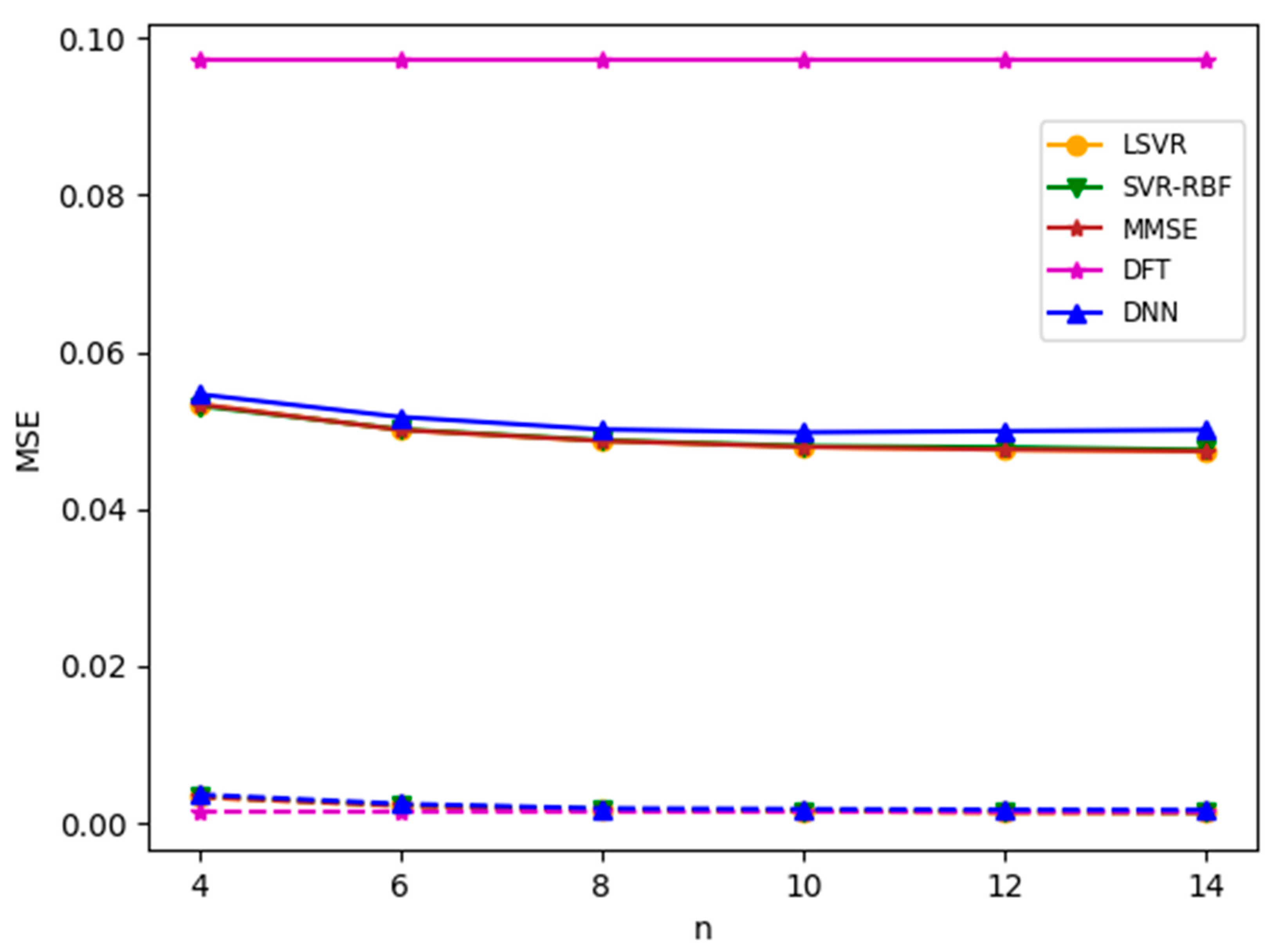
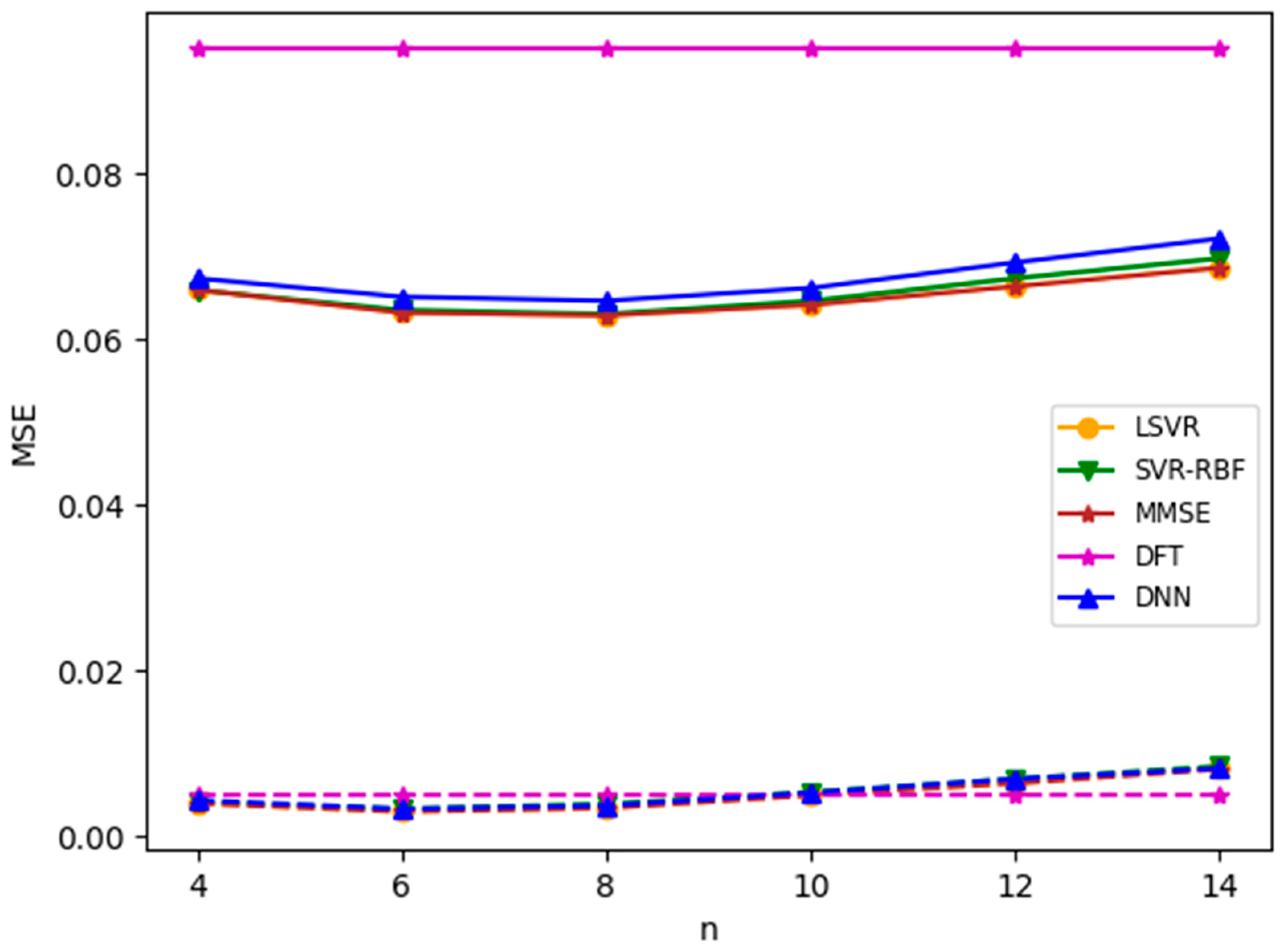
- We find that DNN cannot improve the performances of SVR and LMMSE for both linear and nonlinear channel models. Refs. [19,20] observed that DNN has great potential in combatting nonlinear distortion and is thus a preferred choice for nonlinear channels. However, this observation does not hold in our simulation results. Although it is a negative result, our contribution is that we demonstrate that DNN may not be the answer to all nonlinear channels and systems. We show its limitations.
2. Background and Related Work
3. Pilot Pattern and Training Data
4. Channel Estimation Methods
4.1. Linear SVR
4.2. SVR with RBF Kernal
4.3. DNN
4.4. LMMSE-Based Interpolation
4.5. DFT-Based Interpolation
5. Simulation Results for Linear Channels
6. Simulation Results for Nonlinear Channels
7. Limitations and Discussion
8. Conclusions
Author Contributions
Funding
Institutional Review Board Statement
Informed Consent Statement
Data Availability Statement
Conflicts of Interest
References
- Advanced Television Systems Committee. ATSC Standard: Physical Layer Protocol (A/322), Doc. A/322:2017, Feb. 2017. Available online: https://www.atsc.org/wp-content/uploads/2016/10/A322-2017a-Physical-Layer-Protocol-1.pdf (accessed on 4 June 2024).
- Coleri, S.; Ergen, M.; Puri, A.; Bahai, A. A study of channel estimation in OFDM systems. In Proceedings of the VTC Fall 2002, Vancouver, BC, Canada, 24–28 September 2002. [Google Scholar]
- Ozdemir, M.K.; Arslan, H. Channel estimation for wireless OFDM systems. IEEE Commun. Surv. Tutor. 2007, 9, 18–48. [Google Scholar] [CrossRef]
- Liu, Y.; Tan, Z.; Hu, H.; Cimini, L.J.; Li, G.Y. Channel estimation for OFDM. IEEE Commun. Surv. Tutor. 2014, 16, 1891–1908. [Google Scholar] [CrossRef]
- Savaux, V.; Louët, Y. LMMSE channel estimation in OFDM context: A review. IET Signal Process 2017, 11, 123–134. [Google Scholar] [CrossRef]
- You, S.D.; Chen, K.-Y.; Liu, Y.-S. Cubic convolution interpolation function with variable coefficients and its application to channel estimation for IEEE 802.16 initial downlink. IET Commun. 2012, 6, 1979–1987. [Google Scholar] [CrossRef]
- Adegbite, S.A.; Stewart, B.G.; McMeekin, S.G. Least squares interpolation methods for LTE system channel estimation over extended ITU channels. Int. J. Inf. Electron. Eng. 2013, 3, 414–418. [Google Scholar]
- Seo, J.; Kim, D.K. DFT-based interpolation with simple leakage suppression. IEICE Electron. Express 2011, 8, 525–529. [Google Scholar] [CrossRef]
- Kang, Y.; Kim, K.; Park, H. Efficient DFT-based channel estimation for OFDM systems on multipath channels. IET Commun. 2007, 1, 197–202. [Google Scholar] [CrossRef]
- Bossert, M.; Donder, A.; Zyablo, V. Improved channel estimation with decision feedback for OFDM systems. Electron. Lett. 1998, 34, 1064–1065. [Google Scholar] [CrossRef]
- Liu, Y.-S.; You, S.D.; Wu, R.-K. Burst allocation method to enable decision-directed channel estimation for mobile WiMAX downlink transmission. EURASIP J. Wirel. Commun. Netw. 2013, 2013, 153. [Google Scholar] [CrossRef]
- Qin, Z.; Ye, H.; Li, G.Y.; Juang, B.-H.F. Deep learning in physical layer communications. IEEE Wirel. Commun. 2019, 26, 93–99. [Google Scholar] [CrossRef]
- Huang, H.; Guo, S.; Gui, G.; Yang, Z.; Zhang, J.; Sari, H.; Adachi, F. Deep learning for physical-layer 5G wireless techniques: Opportunities, challenges and solutions. IEEE Wirel. Commun. 2020, 27, 214–222. [Google Scholar] [CrossRef]
- Wang, Z.; Wei, S.; Zou, L.; Liao, F.; Lang, W.; Li, Y. Deep-Learning-Based Carrier Frequency Offset Estimation and Its Cross-Evaluation in Multiple-Channel Models. Information 2023, 14, 98. [Google Scholar] [CrossRef]
- Razzaq, H.S.; Hussain, Z.M. Instantaneous Frequency Estimation of FM Signals under Gaussian and Symmetric α-Stable Noise: Deep Learning versus Time–Frequency Analysis. Information 2023, 14, 18. [Google Scholar] [CrossRef]
- Smola, A.J.; Schölkopf, B. A tutorial on support vector regression. Stat. Comput. 2004, 14, 199–222. [Google Scholar] [CrossRef]
- Glorot, X.; Bordes, A.; Bengio, Y. Deep sparse rectifier neural networks. In Proceedings of the AISTATS 2011, Ft. Lauderdale, FL, USA, 11–13 April 2011. [Google Scholar]
- Mei, K.; Liu, J.; Zhang, X.; Rajatheva, N.; Wei, J. Performance analysis on machine learning-based channel estimation. IEEE Trans. Commun. 2021, 69, 5183–5193. [Google Scholar] [CrossRef]
- Hu, Q.; Gao, F.; Zhang, H.; Jin, S.; Li, G.Y. Deep learning for channel estimation: Interpretation, performance, and comparison. IEEE Trans. Wirel. Commun. 2021, 20, 2398–2412. [Google Scholar] [CrossRef]
- Ye, H.; Li, G.Y.; Juang, B. Power of deep learning for channel estimation and signal detection in OFDM systems. IEEE Wirel. Commun. Lett. 2018, 7, 114–117. [Google Scholar] [CrossRef]
- Zhang, L.; Wu, Y.; Li, W.; Kim, H.M.; Park, S.-I.; Angueira, P.; Montalban, J.; Velez, M. Application of DFT-based channel estimation for accurate signal cancellation in cloud-Txn multi-layer broadcasting system. In Proceedings of the BMSB 2014, Beijing, China, 25–27 June 2014. [Google Scholar]
- You, S.D. Channel estimation with iterative DFT-based smoothing for OFDM systems with non-uniformly spaced pilots in channels with long delay spread. IET Commun. 2014, 8, 2984–2992. [Google Scholar] [CrossRef]
- Du, Z.; Song, X.; Cheng, J.; Beaulieu, N.C. Maximum likelihood based channel estimation for macrocellular OFDM uplinks in dispersive time-varying channels. IEEE Trans. Wirel. Commun. 2011, 10, 176–187. [Google Scholar] [CrossRef]
- Yao, R.; Qin, Q.; Wang, S.; Qi, N.; Fan, Y.; Zuo, X. Deep Learning Assisted Channel Estimation Refinement in Uplink OFDM Systems Under Time-Varying Channels. In Proceedings of the 2021 IWCMC, Harbin City, China, 28 June–2 July 2 2021. [Google Scholar]
- Liu, Y.-S.; Huang, C.-H.; You, S.D. Estimation of channel MSE for ATSC 3.0 receiver and its applications. ICT Express 2022, 8, 202–206. [Google Scholar] [CrossRef]
- Fan, R.-E.; Chang, K.-W.; Hsieh, C.-J.; Wang, X.-R.; Lin, C.-J. LIBLINEAR: A library for large linear classification. J. Mach. Learn. Res. 2008, 9, 1871–1874. [Google Scholar]
- Linear SVR, Scikit-Learn 1.4.2. Available online: https://scikit-learn.org/stable/modules/generated/sklearn.svm.LinearSVR.html#sklearn.svm.LinearSVR (accessed on 10 February 2024).
- Vapnik, V.N. Statistical Learning Theory; Wiley: Hoboken, NJ, USA, 1998. [Google Scholar]
- SVR, Scikit-Learn 1.4.2. Available online: https://scikit-learn.org/stable/modules/generated/sklearn.svm.SVR.html#sklearn.svm.SVR (accessed on 10 February 2024).
- Keras. Available online: https://keras.io/ (accessed on 10 February 2024).
- TensorFlow. Available online: https://www.tensorflow.org/ (accessed on 10 February 2024).
- Scharf, L.L. Statistical Signal Processing: Detection, Estimation, and Time Series Analysis; Addison-Wesley: Boston, MA, USA, 1991. [Google Scholar]
- 3GPP, Digital Cellular Telecommunications System (Phase 2+); Radio Transmission and Reception, 3GPP TS 05.05 V.8.20.0 Release1999. Available online: https://www.etsi.org/deliver/etsi_ts/100900_100999/100910/08.20.00_60/ts_100910v082000p.pdf (accessed on 4 June 2024).
- ITU, Guidelines and techniques for the evaluation of digital terrestrial television broadcasting systems, Report ITU-R BT.2035. 2003. Available online: https://www.itu.int/dms_pub/itu-r/opb/rep/R-REP-BT.2035-2003-PDF-E.pdf (accessed on 4 June 2024).
- Li, X.; Cimini, L.J. Effects of clipping and filtering on the performance of OFDM. IEEE Commun. Lett. 1998, 2, 131–133. [Google Scholar]














| Layer | No. of Nodes | Activation | Loss | Optimization Options | Training Epochs |
|---|---|---|---|---|---|
| 1 | 35 | Relu | MSE | Adam | 40 |
| 2 | 70 | Relu | |||
| 3 | 35 | Relu | |||
| 4 | 20 | Relu | |||
| 5 | 1 | Linear |
| Parameters | Value |
|---|---|
| FFT size | 32,768 |
| Sampling rate | 6.912 M |
| RF frequency | 600 MHz |
| Guard interval length | 1536 samples |
| Scattered pilot pattern | SP 16_2 |
| Power boost for scattered pilots | 6.8 dB |
| TU-6 | LD | Brazil B | Brazil D | |||||
|---|---|---|---|---|---|---|---|---|
| Path No | Delay | Power | Delay | Power | Delay | Power | Delay | Power |
| 1 | 0.0 | −3 | 0.0 | 0 | 0 | 0 | 0.15 | −0.1 |
| 2 | 0.2 | 0 | 5.0 | −9 | 0.3 | −12 | 0.63 | −3.8 |
| 3 | 0.5 | −2 | 14.0 | −22 | 3.5 | −4 | 2.22 | −2.6 |
| 4 | 1.6 | −6 | 35.0 | −25 | 4.4 | −7 | 3.05 | −1.3 |
| 5 | 2.3 | −8 | 54.0 | −27 | 9.5 | −15 | 5.86 | −0 |
| 6 | 5.0 | −10 | 75.0 | −28 | 12.7 | −22 | 5.93 | −2.8 |
Disclaimer/Publisher’s Note: The statements, opinions and data contained in all publications are solely those of the individual author(s) and contributor(s) and not of MDPI and/or the editor(s). MDPI and/or the editor(s) disclaim responsibility for any injury to people or property resulting from any ideas, methods, instructions or products referred to in the content. |
© 2024 by the authors. Licensee MDPI, Basel, Switzerland. This article is an open access article distributed under the terms and conditions of the Creative Commons Attribution (CC BY) license (https://creativecommons.org/licenses/by/4.0/).
Share and Cite
Liu, Y.-S.; You, S.D.; Lai, Y.-C. Machine Learning-Based Channel Estimation Techniques for ATSC 3.0. Information 2024, 15, 350. https://doi.org/10.3390/info15060350
Liu Y-S, You SD, Lai Y-C. Machine Learning-Based Channel Estimation Techniques for ATSC 3.0. Information. 2024; 15(6):350. https://doi.org/10.3390/info15060350
Chicago/Turabian StyleLiu, Yu-Sun, Shingchern D. You, and Yu-Chun Lai. 2024. "Machine Learning-Based Channel Estimation Techniques for ATSC 3.0" Information 15, no. 6: 350. https://doi.org/10.3390/info15060350
APA StyleLiu, Y.-S., You, S. D., & Lai, Y.-C. (2024). Machine Learning-Based Channel Estimation Techniques for ATSC 3.0. Information, 15(6), 350. https://doi.org/10.3390/info15060350

