Sign in to use this feature.

Years

Between: -

Subjects

remove_circle_outline
remove_circle_outline
remove_circle_outline
remove_circle_outline
remove_circle_outline
remove_circle_outline
remove_circle_outline
remove_circle_outline
remove_circle_outline

Journals

remove_circle_outline
remove_circle_outline
remove_circle_outline
remove_circle_outline
remove_circle_outline
remove_circle_outline
remove_circle_outline
remove_circle_outline
remove_circle_outline
remove_circle_outline
remove_circle_outline
remove_circle_outline
remove_circle_outline
remove_circle_outline
remove_circle_outline
remove_circle_outline

Article Types

Countries / Regions

remove_circle_outline
remove_circle_outline
remove_circle_outline
remove_circle_outline
remove_circle_outline

Search Results (1,543)

Search Parameters:
Keywords = SINEs

Order results
Result details
Results per page
Select all
Export citation of selected articles as:
12 pages, 258 KB  
Article
The Sneddon R-Transform and Its Inverse over Lebesgue Spaces
by Hari Mohan Srivastava, Emilio R. Negrín and Jeetendrasingh Maan
Axioms 2026, 15(1), 63; https://doi.org/10.3390/axioms15010063 - 16 Jan 2026
Abstract
We study the Sneddon R-transform and its inverse in the setting of Lebesgue spaces. Generated by the mixed trigonometric kernel xcos(xt)+hsin(xt), the R-transform acts as a unifying operator [...] Read more.
We study the Sneddon R-transform and its inverse in the setting of Lebesgue spaces. Generated by the mixed trigonometric kernel xcos(xt)+hsin(xt), the R-transform acts as a unifying operator for sine- and cosine-type integral transforms. Boundedness, continuity, and weighted Lp-estimates are established in an appropriate Banach space framework, together with Parseval–Goldstein type identities. Initial and final value theorems are derived for generalized functions in Zemanian-type spaces, yielding precise asymptotic behaviour at the origin and at infinity. A finite-interval theory is also developed, leading to polynomial growth estimates and final value theorems for the finite R-transform. Full article
23 pages, 3834 KB  
Article
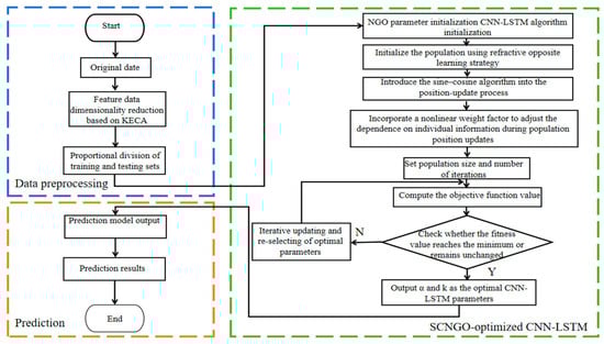
SCNGO-CNN-LSTM-Based Voltage Sag Prediction Method for Power Systems
by Lei Sun, Yu Xu and Jing Bai
Energies 2026, 19(2), 428; https://doi.org/10.3390/en19020428 - 15 Jan 2026
Abstract
To achieve accurate voltage sag prediction and early warning, thereby improving power quality, a hybrid voltage sag prediction framework is proposed by integrating Kernel Entropy Component Analysis (KECA) with an improved Northern Goshawk Optimization (NGO) algorithm for hyperparameter tuning of a CNN-LSTM model. [...] Read more.
To achieve accurate voltage sag prediction and early warning, thereby improving power quality, a hybrid voltage sag prediction framework is proposed by integrating Kernel Entropy Component Analysis (KECA) with an improved Northern Goshawk Optimization (NGO) algorithm for hyperparameter tuning of a CNN-LSTM model. First, to address the limitations of the original NGO, such as proneness to falling into local optima and high randomness of the initial population distribution, a refraction-opposition-based learning mechanism is introduced to enhance population diversity and expand the search space. Furthermore, a sine–cosine strategy (SCA) with nonlinear weight coefficients is integrated into the exploration phase to dynamically adjust the search step size, optimizing the balance between global exploration and local exploitation, thereby boosting convergence speed and accuracy. The improved algorithm (SCNGO) is then utilized to optimize the hyperparameters of the CNN-LSTM model. Second, KECA is applied to voltage-sag-related data to extract key features and eliminate redundant information, and the resulting dimensionally reduced data are fed as input to the SCNGO-CNN-LSTM model to further improve prediction performance. Experimental results demonstrate that the SCNGO-CNN-LSTM model outperforms other comparative models significantly across multiple evaluation metrics. Compared with NGO-CNN-LSTM, GWO-CNN-LSTM, and the original CNN-LSTM, the proposed method achieves a mean squared error (MSE) reduction of 53.45%, 44.68%, and 66.76%, respectively. The corresponding root mean squared error (RMSE) is decreased by 25.33%, 18.61%, and 36.92%, while the mean absolute error (MAE) is reduced by 81.23%, 77.04%, and 86.06%, respectively. These results confirm that the proposed framework exhibits superior feature representation capability and significantly improves voltage sag prediction accuracy. Full article
Show Figures

Figure 1

31 pages, 9004 KB  
Article
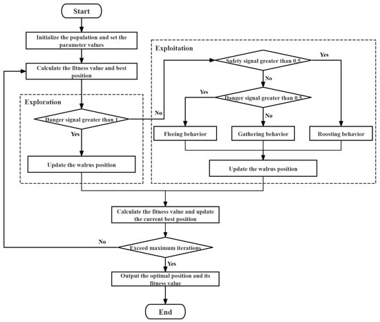
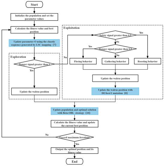
Multi-Strategy Fusion Improved Walrus Optimization Algorithm for Coverage Optimization in Wireless Sensor Networks
by Ling Li, Youyi Ding, Xiancun Zhou, Xuemei Zhu, Zongling Wu, Wei Peng, Jingya Zhang and Chaochuan Jia
Biomimetics 2026, 11(1), 72; https://doi.org/10.3390/biomimetics11010072 - 15 Jan 2026
Abstract
The Walrus Optimization (WO) algorithm, a metaheuristic inspired by walrus behavior, is known for its competitive convergence speed and effectiveness in solving high-dimensional and practical engineering optimization problems. However, it suffers from a tendency to converge to local optima and exhibits instability during [...] Read more.
The Walrus Optimization (WO) algorithm, a metaheuristic inspired by walrus behavior, is known for its competitive convergence speed and effectiveness in solving high-dimensional and practical engineering optimization problems. However, it suffers from a tendency to converge to local optima and exhibits instability during the iterative process. To overcome these limitations, this study proposes an improved WO (IMWO) algorithm based on the integration of Differential Evolution/best/1 (DE/best/1) mutation, Logistics–Sine–Cosine (LSC) Mapping, and the Beta Opposition-Based Learning (Beta-OBL) strategy. These strategies work synergistically to enhance the algorithm’s global exploration capability, improve its search stability, and accelerate convergence with higher precision. The performance of the IMWO algorithm was comprehensively evaluated using the CEC2017 and CEC2022 benchmark test suites, where it was compared against the original WO algorithm and six other state-of-the-art metaheuristics. Experimental data revealed that the IMWO algorithm achieved average fitness rankings of 1.66 and 1.33 in the two test suites, ranking first among all compared algorithms. The WSN coverage optimization problem aims to maximize the monitored area while reducing perception blind spots under limited node resources and energy constraints, which is a typical complex optimization problem with multiple constraints. In a practical application addressing the coverage optimization problem in Wireless Sensor Networks (WSNs), the IMWO algorithm attained average coverage rates of 95.86% and 96.48% in two sets of coverage experiments, outperforming both the original WO and other compared algorithms. These results confirm the practical utility and robustness of the IMWO algorithm in solving complex real-world engineering problems. Full article
(This article belongs to the Section Biological Optimisation and Management)
Show Figures

Figure 1

25 pages, 2466 KB  
Article
Screening of the Pandemic Response Box Library Identified CRM1/XPO1 as an Anti-Mammarenavirus Druggable Target
by Chukwudi A. Ofodile, Beatrice Cubitt, Ngozi Onyemelukwe, Chetachi B. Okwuanaso, Haydar Witwit and Juan C. de la Torre
Viruses 2026, 18(1), 103; https://doi.org/10.3390/v18010103 - 12 Jan 2026
Viewed by 274
Abstract
Mammarenaviruses (MaAv) cause persistent infection in their natural rodent hosts across the world and, via zoonotic events, can cause severe disease in humans. Thus, the MaAv Lassa virus (LASV) in Western Africa and the Junin virus (JUNV) in the Argentinean Pampas cause hemorrhagic [...] Read more.
Mammarenaviruses (MaAv) cause persistent infection in their natural rodent hosts across the world and, via zoonotic events, can cause severe disease in humans. Thus, the MaAv Lassa virus (LASV) in Western Africa and the Junin virus (JUNV) in the Argentinean Pampas cause hemorrhagic fever diseases with significant case fatality rates in their endemic regions. In addition, the globally distributed MaAv lymphocytic choriomeningitis virus (LCMV) is an underrecognized human pathogen of clinical significance capable of causing devastating infections in neonates and immunocompromised individuals. Despite their impact on human health, there are currently no FDA-approved vaccines or specific antiviral treatments for MaAv infections. Existing anti-MaAv therapies are limited to the off-label use of ribavirin, whose efficacy remains controversial; hence, the development of novel therapeutics to combat human pathogenic MaAv is vital. We employed a high-throughput cell-based infection assay to screen the Pandemic Response Box, a collection of 400 diverse compounds with established antimicrobial activity, for MaAv inhibitors. We identified Ro-24-7429, an antagonist of the HIV-1 Tat protein and RUNX family transcription factor 1 inhibitor; WO 2006118607 A2, a dihydroorotate dehydrogenase inhibitor; and verdinexor, a novel selective inhibitor of nuclear export (SINE) targeting the XPO1/CRM1, as potent anti-MaAv compounds. Consistent with their distinct validated targets, verdinexor and WO 2006118607 A2 exhibited very strong synergistic antiviral activity when used in combination therapy. Our findings pave the way for the development of verdinexor as a potent host-directed antiviral against MaAv, which could be integrated into the development of combination therapy with direct- or host-acting antivirals to combat human pathogenic MaAv. Full article
(This article belongs to the Section Human Virology and Viral Diseases)
Show Figures

Figure 1

24 pages, 2901 KB  
Article
Performance Defect Identification in Switching Power Supplies Based on Multi-Strategy-Enhanced Dung Beetle Optimizer
by Zibo Yang, Jiale Guo, Rui Li, Guoqing An, Kai Zhang, Jiawei Liu and Long Zhang
Math. Comput. Appl. 2026, 31(1), 12; https://doi.org/10.3390/mca31010012 - 12 Jan 2026
Viewed by 78
Abstract
To address the limited defect-detection capability of existing performance testing methods for switching power supplies under varying operating conditions, this paper proposes a defect identification approach based on an enhanced Dung Beetle Optimizer. The algorithm integrates multi-strategy improvements—including piecewise chaotic mapping, Lévy flight [...] Read more.
To address the limited defect-detection capability of existing performance testing methods for switching power supplies under varying operating conditions, this paper proposes a defect identification approach based on an enhanced Dung Beetle Optimizer. The algorithm integrates multi-strategy improvements—including piecewise chaotic mapping, Lévy flight perturbation, hybrid sine–cosine updating, and an alert sparrow mechanism—to refine the initial population generation, position update rules, and late-stage exploration. These enhancements strengthen its spatial search ability and computational performance. The experimental results show that the method accurately identifies the predefined defect intervals with a precision of 94.79%, covering 91.3% of the operating conditions. Comparisons with existing mainstream methods confirm the superior performance, effectiveness, and feasibility of the proposed method. Full article
Show Figures

Figure 1

14 pages, 3308 KB  
Article
Design of a Low-Noise Electromagnetic Flow Converter Based on Dual-Frequency Sine Excitation
by Haichao Cai, Qingrui Zeng, Yujun Xue, Qiaoyu Xu and Xiaokang Yang
Appl. Sci. 2026, 16(2), 747; https://doi.org/10.3390/app16020747 - 11 Jan 2026
Viewed by 100
Abstract
Electromagnetic flowmeters face significant challenges in measuring complex fluids, characterized by weak flow signals and severe noise interference. Conventional solutions, such as dual-frequency rectangular wave excitation, suffer from multiple drawbacks including rich harmonic components, high electromagnetic noise during switching transitions, a propensity for [...] Read more.
Electromagnetic flowmeters face significant challenges in measuring complex fluids, characterized by weak flow signals and severe noise interference. Conventional solutions, such as dual-frequency rectangular wave excitation, suffer from multiple drawbacks including rich harmonic components, high electromagnetic noise during switching transitions, a propensity for resonance which shortens stabilization time, reduced sampling windows, and complex circuit implementation. Similarly, traditional single-frequency excitation struggles to balance zero stability with the suppression of slurry noise. To address these limitations, this paper proposes a novel converter design based on dual-frequency sinusoidal wave excitation. A pure hardware circuit is used to generate the composite excitation signal, which superimposes low-frequency and high-frequency components. This approach eliminates the need for a master control chip in signal generation, thereby reducing both circuit complexity and computational resource allocation. The signal processing chain employs a technique of “high-order Butterworth separation filtering combined with synchronous demodulation,” effectively suppressing power frequency, orthogonal, and in-phase interference, achieving an improvement in interference rejection by approximately three orders of magnitude (1000×). Experimental results show that the proposed converter featured simplified circuitry, achieved a measurement accuracy of class 0.5, and validated the overall feasibility of the scheme. Full article
(This article belongs to the Section Electrical, Electronics and Communications Engineering)
Show Figures

Figure 1

21 pages, 1520 KB  
Article
Chaos in a Generalized Perturbed Lotka–Volterra Model
by Nikolay Kyurkchiev, Tsvetelin Zaevski, Anton Iliev, Vesselin Kyurkchiev, Angel Golev and Asen Rahnev
Mathematics 2026, 14(2), 247; https://doi.org/10.3390/math14020247 - 9 Jan 2026
Viewed by 234
Abstract
In this paper we investigate the chaos of a generalized perturbed Lotka–Volterra model based on considerations by other studies used in the literature. The model, containing N number of free parameters, could be of interest to specialists working in the fields of biological [...] Read more.
In this paper we investigate the chaos of a generalized perturbed Lotka–Volterra model based on considerations by other studies used in the literature. The model, containing N number of free parameters, could be of interest to specialists working in the fields of biological applications, chemistry, reaction kinetics, biostatistics, games theory, etc. With a specially developed software product, we generate the Melnikov equation M(t)=0 and examine all its zeros. This opens up an opportunity for the researcher to correctly understand and formulate the classical Melnikov criterion for the possible occurrence of chaos in the dynamical system. Several simulations are composed. We also demonstrate some specialized modules for investigating the dynamics of the proposed model. We further develop our model using the exponential form of the sine function. Thus, the perturbation can be interpreted as a term dependent on the characteristic function of a probability distribution. Although the original formulation leads to a distribution stated on a discrete domain, we can easily generalize the results for arbitrary distributions. Some particular examples are provided. Full article
Show Figures

Figure 1

14 pages, 2675 KB  
Article
A Discrete Map with a Hyperbolic Sine Function: Dynamics, Stabilization, and Synchronization
by Yanyun Xie and Xiaojun Liu
Symmetry 2026, 18(1), 115; https://doi.org/10.3390/sym18010115 - 7 Jan 2026
Viewed by 194
Abstract
In this paper, a fractional-order discrete map with a hyperbolic sine function has been proposed and studied. Firstly, the basic characteristics of the map in integer-order case are studied theoretically and numerically. Secondly, dynamics of the map are investigated via numerical simulations. Attractors [...] Read more.
In this paper, a fractional-order discrete map with a hyperbolic sine function has been proposed and studied. Firstly, the basic characteristics of the map in integer-order case are studied theoretically and numerically. Secondly, dynamics of the map are investigated via numerical simulations. Attractors and bifurcation diagram spectrums are given when a parameter is varied. Furthermore, the map with the Caputo fractional difference operator has been studied. The chaotic attractors in commensurate-order and incommensurate-order cases are shown. For the characteristics of hyperbolic sine function, the chaotic attractors with different structures for the map can be obtained. It can be concluded that the map has rich dynamics in integer-order and fractional-order cases. Finally, stabilization and adaptive synchronization of the fractional-order map are realized by designing suitable controllers, respectively. Numerical results are used to demonstrate the effectiveness of the controllers for the map. Full article
Show Figures

Figure 1

21 pages, 2765 KB  
Article
Dynamic Error-Modulated Prescribed Performance Control of a DC–DC Boost Converter Using a Neural Network Disturbance Observer
by Hezhang Feng, Teng Lv and Xinchun Jia
Electronics 2026, 15(2), 277; https://doi.org/10.3390/electronics15020277 - 7 Jan 2026
Viewed by 141
Abstract
This paper formulates a control framework grounded in prescribed performance control (PPC) and combined with a dynamic error modulation function. The proposed framework addresses the control challenges of DC–DC boost converters under sudden power variations caused by constant power loads (CPLs). A sine [...] Read more.
This paper formulates a control framework grounded in prescribed performance control (PPC) and combined with a dynamic error modulation function. The proposed framework addresses the control challenges of DC–DC boost converters under sudden power variations caused by constant power loads (CPLs). A sine kernel-based prescribed performance function with smoothly decaying characteristics is designed to form a dynamic performance boundary that gradually tightens as the system state evolves. Furthermore, to effectively eliminate the restriction of traditional PPC on the system’s initial state, a time-varying modulation function is introduced. This function dynamically scales the tracking error, thereby improving the system’s adaptability at the initial state. A neural network disturbance observer (NNDO) is employed to approximate and compensate for unknown nonlinearities and external disturbances, thereby enhancing system robustness and adaptability. Consequently, a prescribed performance controller that integrates dynamic error modulation and a dual-channel NNDO is proposed. The proposed controller not only guarantees that the tracking error satisfies the prescribed performance constraints but also avoids the computation of high-order derivatives. Simulation results demonstrate that the proposed method maintains bounded convergence of the tracking error and achieves smooth voltage regulation during CPL variations. The results further exhibit excellent dynamic response and steady-state performance. Full article
(This article belongs to the Special Issue Automatic Control Strategy and Technology in Power Electronics)
Show Figures

Figure 1

29 pages, 1215 KB  
Article
Cost-Optimal Coordination of PV Generation and D-STATCOM Control in Active Distribution Networks
by Luis Fernando Grisales-Noreña, Daniel Sanin-Villa, Oscar Danilo Montoya, Rubén Iván Bolaños and Kathya Ximena Bonilla Rojas
Sci 2026, 8(1), 8; https://doi.org/10.3390/sci8010008 - 7 Jan 2026
Viewed by 104
Abstract
This paper presents an intelligent operational strategy that performs the coordinated dispatch of active and reactive power from PV distributed generators (PV DGs) and Distributed Static Compensators (D-STATCOMs) to support secure and economical operation of active distribution networks. The problem is formulated as [...] Read more.
This paper presents an intelligent operational strategy that performs the coordinated dispatch of active and reactive power from PV distributed generators (PV DGs) and Distributed Static Compensators (D-STATCOMs) to support secure and economical operation of active distribution networks. The problem is formulated as a nonlinear optimization problem that explicitly represents the P and Q control capabilities of Distributed Energy Resources (DER), encompassing small-scale generation and compensation units connected at the distribution level, such as PV generators and D-STATCOM devices, adjusting their reference power setpoints to minimize daily operating costs, including energy purchasing and DER maintenance, while satisfying device power limits and the voltage and current constraints of the grid. To solve this problem efficiently, a parallel version of the Population Continuous Genetic Algorithm (CGA) is implemented, enabling simultaneous evaluation of candidate solutions and significantly reducing computational time. The strategy is assessed on the 33- and 69-node benchmark systems under deterministic and uncertainty scenarios derived from real demand and solar-generation profiles from a Colombian region. In all cases, the proposed approach achieved the lowest operating cost, outperforming state-of-the-art metaheuristics such as Particle Swarm Optimization (PSO), Sine Cosine Algorithm (SCA), and Crow Search Algorithm (CSA), while maintaining power limits, voltages and line currents within secure ranges, exhibiting excellent repeatability with standard deviations close to 0.0090%, and reducing execution time by more than 68% compared with its sequential counterpart. The main contributions of this work are: a unified optimization model for joint PQ control in PV and D–STATCOM units, a robust codification mechanism that ensures stable convergence under variability, and a parallel evolutionary framework that delivers optimal, repeatable, and computationally efficient energy management in distribution networks subject to realistic operating uncertainty. Full article
Show Figures

Figure 1

42 pages, 1583 KB  
Article
Hybrid Sine–Cosine with Hummingbird Foraging Algorithm for Engineering Design Optimisation
by Jamal Zraqou, Ahmad Sami Al-Shamayleh, Riyad Alrousan, Hussam Fakhouri, Faten Hamad and Niveen Halalsheh
Computers 2026, 15(1), 35; https://doi.org/10.3390/computers15010035 - 7 Jan 2026
Viewed by 99
Abstract
We introduce AHA–SCA, a compact hybrid optimiser that alternates the wave-based exploration of the Sine–Cosine Algorithm (SCA) with the exploitation skills of the Artificial Hummingbird Algorithm (AHA) within a single population. Even iterations perform SCA moves with a linearly decaying sinusoidal amplitude to [...] Read more.
We introduce AHA–SCA, a compact hybrid optimiser that alternates the wave-based exploration of the Sine–Cosine Algorithm (SCA) with the exploitation skills of the Artificial Hummingbird Algorithm (AHA) within a single population. Even iterations perform SCA moves with a linearly decaying sinusoidal amplitude to explore widely around the current best solution, while odd iterations invoke guided and territorial hummingbird flights using axial, diagonal, and omnidirectional patterns to intensify the search in promising regions. This simple interleaving yields an explicit and tunable balance between exploration and exploitation and incurs negligible overhead beyond evaluating candidate solutions. The proposed approach is evaluated on the CEC2014, CEC2017, and CEC2022 benchmark suites and on several constrained engineering design problems, including welded beam, pressure vessel, tension/compression spring, speed reducer, and cantilever beam designs. Across these diverse tasks, AHA–SCA demonstrates competitive or superior performance relative to stand-alone SCA, AHA, and a broad panel of recent metaheuristics, delivering faster early-phase convergence and robust final solutions. Statistical analyses using non-parametric tests confirm that improvements are significant on many functions, and the method respects problem constraints without parameter tuning. The results suggest that alternating wave-driven exploration with hummingbird-inspired refinement is a promising general strategy for continuous engineering optimisation. Full article
(This article belongs to the Special Issue AI in Complex Engineering Systems)
Show Figures

Figure 1

25 pages, 328 KB  
Article
Solutions to the Sine-Gordon Equation: From Darboux Transformations to Wronskian Representations of the k-Negaton-l-Positon-n-Soliton Solutions
by Pierre Gaillard
Axioms 2026, 15(1), 42; https://doi.org/10.3390/axioms15010042 - 7 Jan 2026
Viewed by 76
Abstract
With a specific Darboux transformation, we construct solutions to the sine-Gordon equation. We use both the simple Darboux transformation as well as the multiple Darboux transformation, which enables the obtainment of compact solutions of this equation. We give a complete description of the [...] Read more.
With a specific Darboux transformation, we construct solutions to the sine-Gordon equation. We use both the simple Darboux transformation as well as the multiple Darboux transformation, which enables the obtainment of compact solutions of this equation. We give a complete description of the method and the corresponding proofs. We explicitly construct some solutions for the first orders. Using particular generating functions, we give Wronskian representations of the solutions to the sine-Gordon equation. In this case, we give different solutions to this equation. We deduce generalized Wronskian representations of the solutions to the sine-Gordon equation. As an application, we give the general expression of the k-negaton-l-positon-n-soliton solutions of the sine-Gordon equation and we construct some explicit examples of these solutions as well as m complexitons. Full article
(This article belongs to the Special Issue Advances in Differential Equations and Its Applications)
20 pages, 6216 KB  
Article
High-Speed Signal Digitizer Based on Reference Waveform Crossings and Time-to-Digital Conversion
by Arturs Aboltins, Sandis Migla, Nikolajs Tihomorskis, Jakovs Ratners, Rihards Barkans and Viktors Kurtenoks
Electronics 2026, 15(1), 153; https://doi.org/10.3390/electronics15010153 - 29 Dec 2025
Viewed by 193
Abstract
This work presents an experimental evaluation of a high-speed analog-to-digital conversion method based on passive reference waveform crossings combined with time-to-digital converter (TDC) time-tagging. Unlike conventional level-crossing event-driven analog-to-digital converters (ADCs) that require dynamically updated digital-to-analog converters (DACs), the proposed architecture compares the [...] Read more.
This work presents an experimental evaluation of a high-speed analog-to-digital conversion method based on passive reference waveform crossings combined with time-to-digital converter (TDC) time-tagging. Unlike conventional level-crossing event-driven analog-to-digital converters (ADCs) that require dynamically updated digital-to-analog converters (DACs), the proposed architecture compares the input waveform against a broadband periodic sampling function without active threshold control. Crossing instants are detected by a high-speed comparator and converted into rising and falling edge timestamps using a multi-channel TDC. A commercial ScioSense GPX2-based time-tagger with 30 ps single-shot precision was used for validation. A range of test signals—including 5 MHz sine, sawtooth, damped sine, and frequency-modulated chirp waveforms—were acquired using triangular, sinusoidal, and sawtooth sampling functions. Stroboscopic sampling was demonstrated using reference frequencies lower than the signal of interest, enabling effective undersampling of periodic radio frequency (RF) waveforms. The method achieved effective bandwidths approaching 100 MHz, with amplitude reconstruction errors of 0.05–0.30 RMS for sinusoidal signals and 0.15–0.40 RMS for sawtooth signals. Timing jitter showed strong dependence on the relative slope between the acquired waveform and sampling function: steep regions produced jitter near 5 ns, while shallow regions exhibited jitter up to 20 ns. The study has several limitations, including the bandwidth and dead-time constraints of the commercial TDC, the finite slew rate and noise of the comparator front-end, and the limited frequency range of the generated sampling functions. These factors influence the achievable timing precision and reconstruction accuracy, especially in low-gradient signal regions. Overall, the passive waveform-crossing method demonstrates strong potential for wideband, sparse, and rapidly varying signals, with natural scalability to multi-channel systems. Potential application domains include RF acquisition, ultra-wideband (UWB) radar, integrated sensing and communication (ISAC) systems, high-speed instrumentation, and wideband timed antenna arrays. Full article
(This article belongs to the Special Issue Analog/Mixed Signal Integrated Circuit Design)
Show Figures

Figure 1

17 pages, 1203 KB  
Article
A Score-Fusion Method Based on the Sine Cosine Algorithm for Enhanced Multimodal Biometric Authentication
by Eslam Hamouda, Alaa S. Alaerjan, Ayman Mohamed Mostafa and Mayada Tarek
Sensors 2026, 26(1), 208; https://doi.org/10.3390/s26010208 - 28 Dec 2025
Viewed by 435
Abstract
Score fusion is a technique that combines the matching scores from multiple biometric modalities for an authentication system. Biometric modalities are unique physical or behavioral characteristics that can be used to identify individuals. Biometric authentication systems use these modalities to verify or identify [...] Read more.
Score fusion is a technique that combines the matching scores from multiple biometric modalities for an authentication system. Biometric modalities are unique physical or behavioral characteristics that can be used to identify individuals. Biometric authentication systems use these modalities to verify or identify individuals. Score fusion can improve the performance of biometric authentication systems by exploiting the complementary strengths of different modalities and reducing the impact of noise and outliers from individual modalities. This paper proposes a new score fusion method based on the Sine Cosine Algorithm (SCA). SCA is a meta-heuristic optimization algorithm used in various optimization problems. The proposed method extracts features from multiple biometric sources and then computes intra/inter scores for each modality. The proposed method then normalizes the scores for a given user using different biometric modalities. Then, the mean, maximum, minimum, median, summation, and Tanh are used to aggregate the scores from different biometric modalities. The role of the SCA is to find the optimal parameters to fuse the normalized scores. We evaluated our methods on the CASIA-V3-Internal iris dataset and the AT&T (ORL) face database. The proposed method outperforms existing optimization-based methods under identical experimental conditions and achieves an Equal Error Rate (EER) of 1.003% when fusing left iris, right iris, and face. This represents an improvement of up to 85.89% over unimodal baselines. These findings validate SCA’s effectiveness for adaptive score fusion in multimodal biometric systems. Full article
(This article belongs to the Section Biosensors)
Show Figures

Figure 1

33 pages, 5172 KB  
Article
Multi-Strategy Sailfish Optimizer: Novel Algorithm with Dynamic Sardine Population and Improved Search Technique for Efficient Robot Path Planning
by Saboohi Naeem Ahmed, Muhammad Rizwan Tanweer, Adnan Ahmed Siddiqui, Salman A. Khan, Muhammad Hassan Tanveer and Razvan Cristian Voicu
Machines 2026, 14(1), 38; https://doi.org/10.3390/machines14010038 - 28 Dec 2025
Viewed by 258
Abstract
The sailfish optimizer is a recent swarm-intelligence-based optimization algorithm which mimics the hunting behavior of sailfish in the ocean. It consists of two types of populations, namely, sailfish and sardine, where sailfish represent the candidate solutions and sardines freely maneuver in the search [...] Read more.
The sailfish optimizer is a recent swarm-intelligence-based optimization algorithm which mimics the hunting behavior of sailfish in the ocean. It consists of two types of populations, namely, sailfish and sardine, where sailfish represent the candidate solutions and sardines freely maneuver in the search space. Existing research studies have shown that the sailfish optimizer suffers from limited global exploration capability, with local optimum stagnation and slow convergence speed. To address these limitations, an improved sailfish optimizer, namely, the Multi-Strategy Sailfish Optimizer, is proposed in this study. This improved version incorporates a modified search strategy for both sailfish and sardines, a non-linear attack power parameter, an improved hunting procedure, and a dynamic sardine population. The impact of all suggested improvements is analyzed experimentally. Several experiments with single-objective problems presented at the Congress on Evolutionary Computation in 2022 are performed to prove the effectiveness and efficiency of the proposed algorithm. This improved algorithm is compared with well-known optimization algorithms, such as the whale optimization algorithm, the sine–cosine algorithm, etc., and improved variants of those algorithms. A convergence behavior analysis is also performed using convergence graphs. Furthermore, the significance of the work is statistically validated. The analysis indicates that the Multi-Strategy Sailfish Optimizer performs significantly better than other optimization algorithms. It is also applied to solve the tension/compression spring design problem and the mobile robot path planning problem. Full article
(This article belongs to the Section Robotics, Mechatronics and Intelligent Machines)
Show Figures

Figure 1

Back to TopTop