Chaos in a Generalized Perturbed Lotka–Volterra Model
Abstract
1. Introduction
2. The New Model
3. Considerations in Light of Melnikov’s Approach
3.1. The Case
3.2. The Case
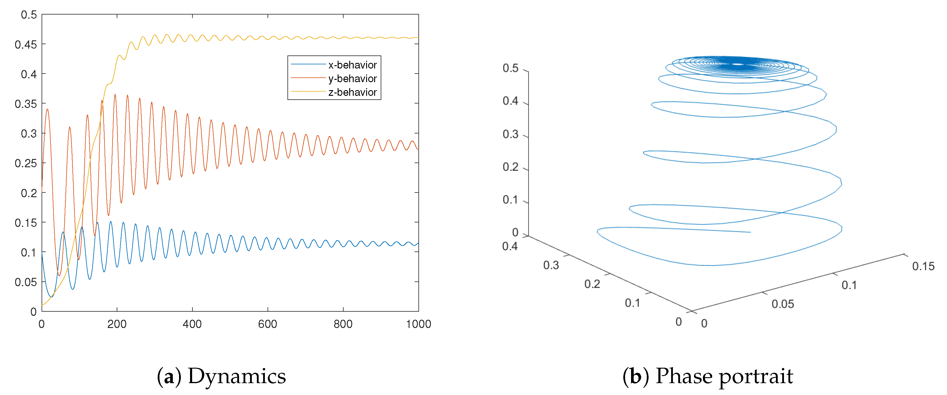
4. Some Simulations
5. A Construction Based on Characteristic Functions
6. Concluding Remarks
Challenges for Learners
- (a)
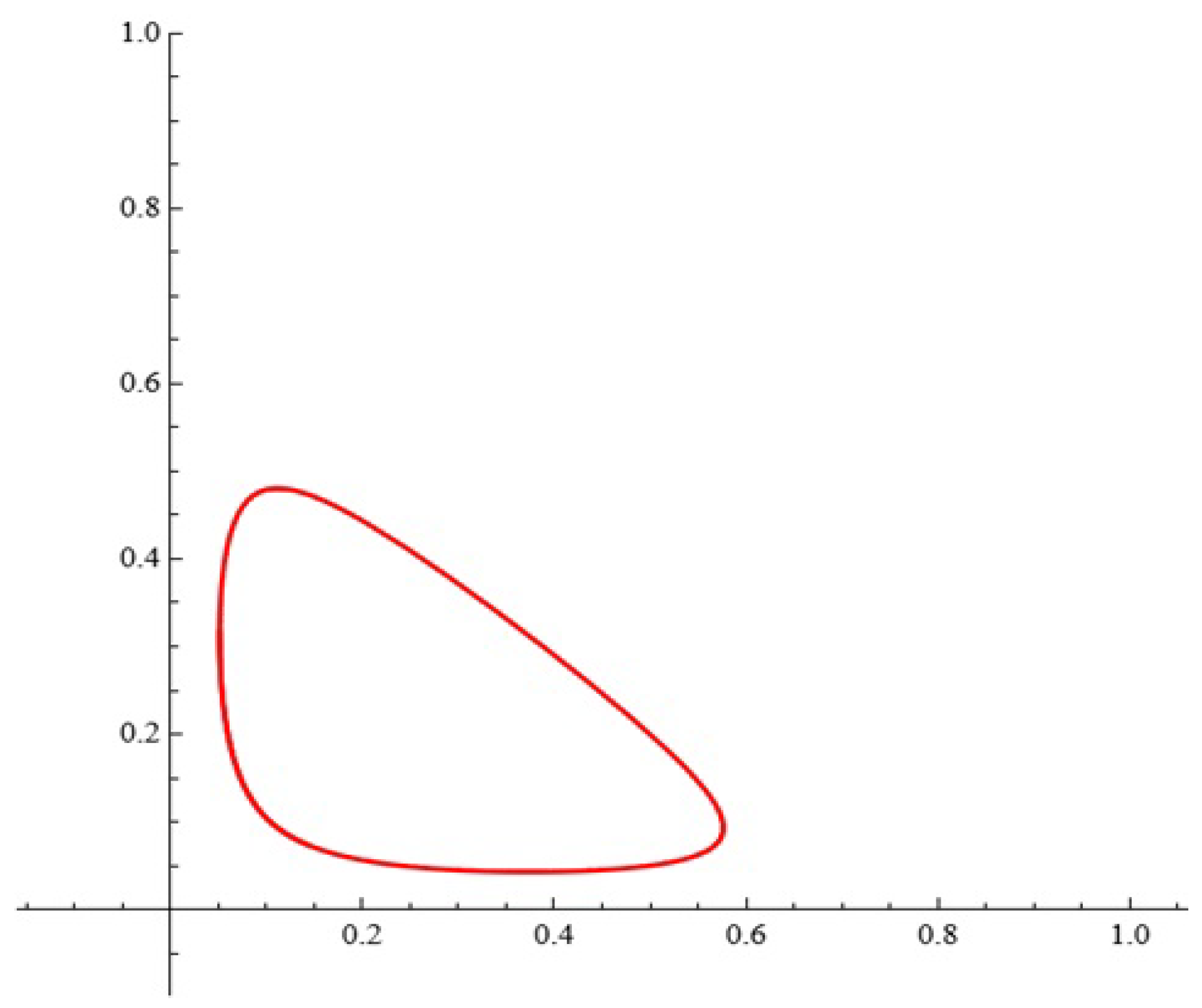
- For what value of the parameter ϵ () and ω is the phase portrait depicted in Figure 18 obtained?
- (b)
- Show a chaotic phase portrait/sensitive dependence for parameters above this threshold.
- (c)
- Draw the corresponding conclusions.
- (a)
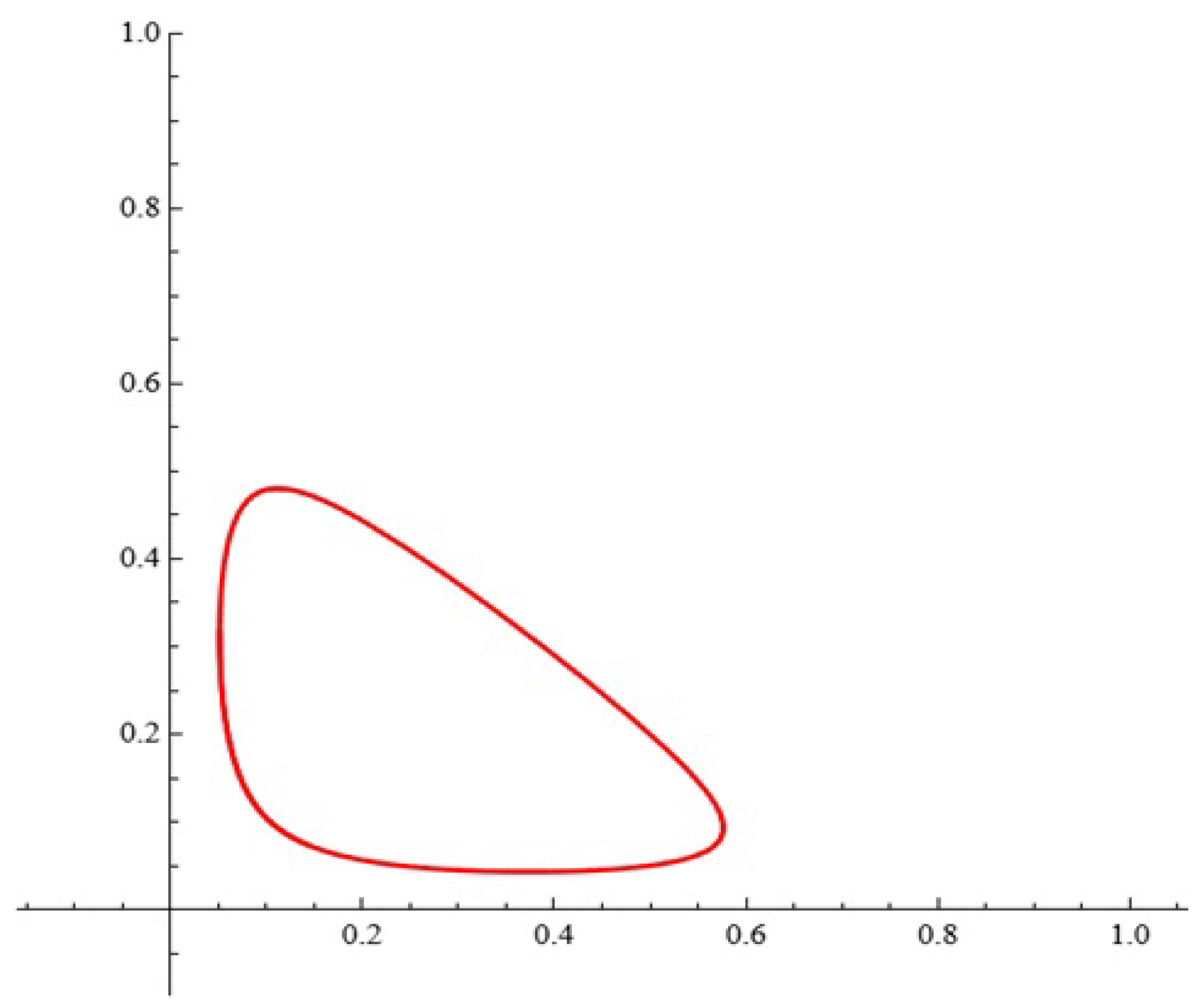
- For what value of the parameter ϵ () and ω is the phase portrait depicted in Figure 19d obtained?
- (b)
- Draw the corresponding conclusions.
- (a)
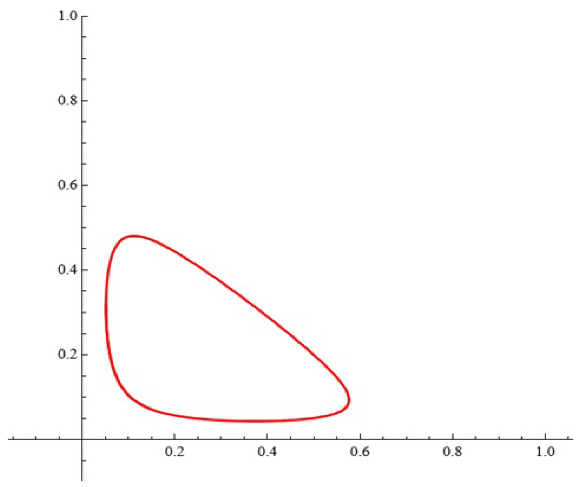
- For what values of the remaining parameters of model (7) is the phase portrait depicted in Figure 20 obtained?
- (b)
- Draw the corresponding conclusions.
Author Contributions
Funding
Data Availability Statement
Conflicts of Interest
References
- Lotka, A.J. Elements of Physical Biology; Williams and Wilkins: Baltimore, MD, USA, 1925. [Google Scholar]
- Volterra, V. Theorie Mathematique de la Lutte pour la Vie; Gauthier-Villars: Paris, France, 1931. [Google Scholar]
- Coste, J.; Peyraud, J.; Coullet, P. Asymptotic Behaviour in the Dynamics of Competing Species. SIAM J. Appl. Math. 1979, 36, 516–543. [Google Scholar] [CrossRef]
- Farkas, M. Periodic Motions; Springer: New York, NY, USA, 1994. [Google Scholar]
- Gilpin, M.E. Spiral Chaos in a Predator-Prey Model. Am. Nat. 1979, 113, 306–308. [Google Scholar] [CrossRef]
- Guckenheimer, J.; Holmes, P. Nonlinear Oscillations, Dynamical Systems, and Bifurcations of Vector Fields; Springer: New York, NY, USA, 1983. [Google Scholar]
- Hofbauer, J.; Schuster, P.; Sigmund, K.; Wolff, R. Dynamical Systems under Constant Organization II: Homogeneous Growth Functions of Degree p = 2. SIAM J. Appl. Math. 1980, 38, 282–304. [Google Scholar] [CrossRef]
- Hofbauer, J.; Sigmund, K. The Theory of Evolution and Dynamical Systems; Cambridge University Press: Cambridge, UK, 1988. [Google Scholar]
- Inoue, M.; Kamifukumoto, H. Scenarios Leading to Chaos in a Forced Lotka-Volterra Model. Prog. Theor. Phys. 1984, 71, 930–937. [Google Scholar] [CrossRef]
- Kuznetsov, Y.A.; Muratori, S.; Rinaldi, S. Bifurcations and Chaos in a Periodic Predator-Prey Model. Int. J. Bifurc. Chaos 1992, 2, 117–128. [Google Scholar] [CrossRef]
- Li, J. Chaos and Melnikov’s Method; Chongqing University: Chongqing, China, 1989. (In Chinese) [Google Scholar]
- Melnikov, V.K. On the Stability of the Center for Time-Periodic Perturbations. Trans. Mosc. Math. Soc. 1963, 12, 3–52. [Google Scholar]
- Rinaldi, S.; Muratori, S.; Kuznetsov, Y.A. Multiple Attractors, Catastrophes and Chaos in Seasonally Perturbed Predator-Prey Communities. Bull. Math. Biol. 1993, 55, 15–35. [Google Scholar] [CrossRef]
- Sabin, G.C.W.; Summers, D. Chaos in a Periodically Forced Predator-Prey Ecosystem Model. Math. Biosci. 1993, 113, 91–113. [Google Scholar] [CrossRef] [PubMed]
- Schaffer, W.M. Order and Chaos in Ecological Systems. Ecology 1985, 66, 93–106. [Google Scholar] [CrossRef]
- May, R.; Leonard, W. Nonlinear Aspects of Competition Between Three Species. SIAM J. Appl. Math. 1975, 29, 243–253. [Google Scholar] [CrossRef]
- Schuster, P.; Sigmund, K.; Wolff, R. On α-Limits for Competition Between Three Species. SIAM J. Appl. Math. 1979, 37, 49–54. [Google Scholar] [CrossRef]
- Shaw, S.W.; Wiggins, S. Chaotic Dynamics of a Whirling Pendulum. Phys. D Nonlinear Phenom. 1988, 31, 190–211. [Google Scholar] [CrossRef]
- Shaw, S.W.; Wiggins, S. Chaotic Motions of a Torsional Vibration Absorber. J. Appl. Mech. 1988, 55, 952–958. [Google Scholar] [CrossRef]
- Ushiki, S. Central Difference Scheme and Chaos. Phys. D Nonlinear Phenom. 1982, 4, 407–424. [Google Scholar] [CrossRef]
- Ushiki, S.; Yamaguti, M.; Matano, H. Discrete Population Models and Chaos. In Lecture Notes in Numerical Applied Analysis; North-Holland Publishing Company: Amsterdam, The Netherlands, 1980; Volume 2, pp. 1–25. [Google Scholar]
- Wiggins, S. Global Bifurcations and Chaos: Analytical Methods; Springer: New York, NY, USA, 1988. [Google Scholar]
- Wiggins, S. Introduction to Applied Nonlinear Dynamical Systems and Chaos; Springer: New York, NY, USA, 1990. [Google Scholar]
- Wiggins, S. Chaotic Transport in Dynamical Systems; Springer: New York, NY, USA, 1992. [Google Scholar]
- Wiggins, S.; Holmes, P. Homoclinic Orbits in Slowly Varying Oscillators. SIAM J. Math. Anal. 1987, 18, 612–629. [Google Scholar] [CrossRef]
- Wiggins, S.; Holmes, P. Periodic Orbits in Slowly Varying Oscillators. SIAM J. Math. Anal. 1987, 18, 592–611. [Google Scholar] [CrossRef]
- Wiggins, S.; Shaw, S.W. Chaos and Three-Dimensional Horseshoes in Slowly Varying Oscillators. J. Appl. Mech. 1988, 55, 959–968. [Google Scholar] [CrossRef]
- Kyurkchiev, N.; Boyadjiev, G. Dynamics of Modified Lotka–Volterra Model with Polynomial Intervention Factors. Methodological Aspects. III. Int. J. Differ. Equ. Appl. 2021, 20, 121–132. [Google Scholar]
- Kyurkchiev, V.; Boyadjiev, G.; Kyurkchiev, N. A Software Tool for Simulating the Dynamics of a New Extended Family of Lotka–Volterra Competition Model. Int. J. Differ. Equ. Appl. 2022, 21, 33–46. [Google Scholar]
- Agarwal, R.; Hristova, S.; O’Regan, D. Non-Instantaneous Impulses in Differential Equations; Springer: Cham, Switzerland, 2017. [Google Scholar]
- Stamova, I.; Stamov, G. On the Uniform Stability of Impulse Lotka–Volterra Type Systems with Supremums. Biomath Commun. 2017, 4, 18. [Google Scholar]
- Leconte, M.; Masson, P.; Qi, L. Limit Cycle Oscillations, Response Time and the Time-Dependent Solution to the Lotka–Volterra Predator-Prey Model. Phys. Plasmas 2022, 29, 022109. [Google Scholar]
- Prasolov, A. Some Quantitative Methods and Models in Economic Theory. Economic Issues, Problems and Perspectives; Nova Science Publishers: New York, NY, USA, 2016. [Google Scholar]
- Orbach, Y. Forecasting the Dynamics of Market and Technology; Ariel University Press: Ariel, Israel, 2022. [Google Scholar]
- Unsal Ozdilek, I. Integrating Lotka-Volterra Dynamics and Gravity Modeling for Regional Population Forecasting. Front. Built Environ. 2025, 11, 1542946. [Google Scholar] [CrossRef]
- Vollert, S.A. Bayesian Model Calibration in Applied Mathematics: Incorporating Novel Information in Ecological Systems and Beyond. Ph.D. Thesis, Queensland University of Technology, Brisbane, Australia, 2025. [Google Scholar]
- Tauber, U.C. Stochastic Spatial Lotka-Volterra Predator-Prey Models. arXiv 2024, arXiv:2405.0500. [Google Scholar]
- Christie, J.R.; Gopalsamy, K.; Li, J. Chaos in Perturbed Lotka-Volterra Systems. ANZIAM J. 2001, 42, 399–412. [Google Scholar] [CrossRef]
- Kyurkchiev, N.; Andreev, A. Approximation and Antenna and Filters Synthesis. Some Moduli in Programming Environment MATHEMATICA; LAP LAMBERT Academic Publishing: Saarbrücken, Germany, 2014. [Google Scholar]
- Kyurkchiev, N.; Zaevski, T.; Iliev, A.; Kyurkchiev, V.; Rahnev, A. Dynamics of a New Class of Extended Escape Oscillators: Melnikov’s Approach, Possible Application to Antenna Array Theory. Math. Inform. 2024, 67, 1–15. [Google Scholar] [CrossRef]
- Kyurkchiev, N.; Zaevski, T.; Iliev, A.; Kyurkchiev, V.; Rahnev, A. Studying Homoclinic Chaos in a Class of Piecewise Smooth Oscillators: Melnikov’s Approach, Symmetry Results, Simulations and Applications to Generating Antenna Factors Using Approximation and Optimization Techniques. Symmetry 2025, 17, 1144. [Google Scholar] [CrossRef]
- Makrelov, I.; Kyurkchiev, N.; Tamburov, S. Two Two-Sided Methods for Simultaneous Determination of All Roots of Trigonometric and Exponential Polynomials. Trav. Sci. Univ. Plovdiv Math. 1985, 23, 289–298. [Google Scholar]
- Murray, J.D. Mathematical Biology. I. An Introduction, 3rd ed.; Springer: Berlin/Heidelberg, Germany, 2001. [Google Scholar]
- Suo, G.; Zhang, Z.; Li, Q.; Ding, S.; Iu, H.H.C.; Cao, Y.; Xu, X.; Wang, C.; Mou, J. Encrypt a Story: A Video Segment Encryption Method Based on the Discrete Sinusoidal Memristive Rulkov Neuron. IEEE Trans. Dependable Secure Comput. 2025, 22, 8011–8024. [Google Scholar]




















Disclaimer/Publisher’s Note: The statements, opinions and data contained in all publications are solely those of the individual author(s) and contributor(s) and not of MDPI and/or the editor(s). MDPI and/or the editor(s) disclaim responsibility for any injury to people or property resulting from any ideas, methods, instructions or products referred to in the content. |
© 2026 by the authors. Licensee MDPI, Basel, Switzerland. This article is an open access article distributed under the terms and conditions of the Creative Commons Attribution (CC BY) license.
Share and Cite
Kyurkchiev, N.; Zaevski, T.; Iliev, A.; Kyurkchiev, V.; Golev, A.; Rahnev, A. Chaos in a Generalized Perturbed Lotka–Volterra Model. Mathematics 2026, 14, 247. https://doi.org/10.3390/math14020247
Kyurkchiev N, Zaevski T, Iliev A, Kyurkchiev V, Golev A, Rahnev A. Chaos in a Generalized Perturbed Lotka–Volterra Model. Mathematics. 2026; 14(2):247. https://doi.org/10.3390/math14020247
Chicago/Turabian StyleKyurkchiev, Nikolay, Tsvetelin Zaevski, Anton Iliev, Vesselin Kyurkchiev, Angel Golev, and Asen Rahnev. 2026. "Chaos in a Generalized Perturbed Lotka–Volterra Model" Mathematics 14, no. 2: 247. https://doi.org/10.3390/math14020247
APA StyleKyurkchiev, N., Zaevski, T., Iliev, A., Kyurkchiev, V., Golev, A., & Rahnev, A. (2026). Chaos in a Generalized Perturbed Lotka–Volterra Model. Mathematics, 14(2), 247. https://doi.org/10.3390/math14020247

