Screening of the Pandemic Response Box Library Identified CRM1/XPO1 as an Anti-Mammarenavirus Druggable Target
Abstract
1. Introduction
2. Materials and Methods
2.1. Compound Source
2.2. Cells and Viruses
2.3. Generation of rJUNV/GFP-P2A-NP
2.4. Virus Titration
2.5. Cell Viability Assay
2.6. Determination of Compounds’ EC50 and CC50 Values
2.7. Virus Multi-Step Growth Kinetics
2.8. RT-qPCR
2.9. Time-of-Addition Assay
2.10. Budding Assay
2.11. LCMV and LASV Cell-Based Minigenome (MG) Assays
2.12. Epifluorescence
2.13. siRNA-Mediated XPO1 Knockdown (KD)
2.14. Determining Virus Production in XPO1 Knockdown Cells
2.15. Determining Synergistic Activities
3. Results
3.1. Screening of the Pandemic Response Box (PRB) for Inhibitors of LCMV Multiplication
3.2. Dose-Dependent Effect of VE, RO, and WO on LCMV Multiplication in Cultured Cells
3.3. Efficacy of VE, RO, and WO on JUNV Multiplication in Cultured Cells
3.4. Effects of VE, RO, and WO on LCMV Multi-Step Growth Kinetics
3.5. Effects of VE, RO, and WO on Different Steps of LCMV Life Cycle
3.6. Effect of XPO1 siRNA-Mediated Knockdown (KD) on Production of LCMV Infectious Progeny
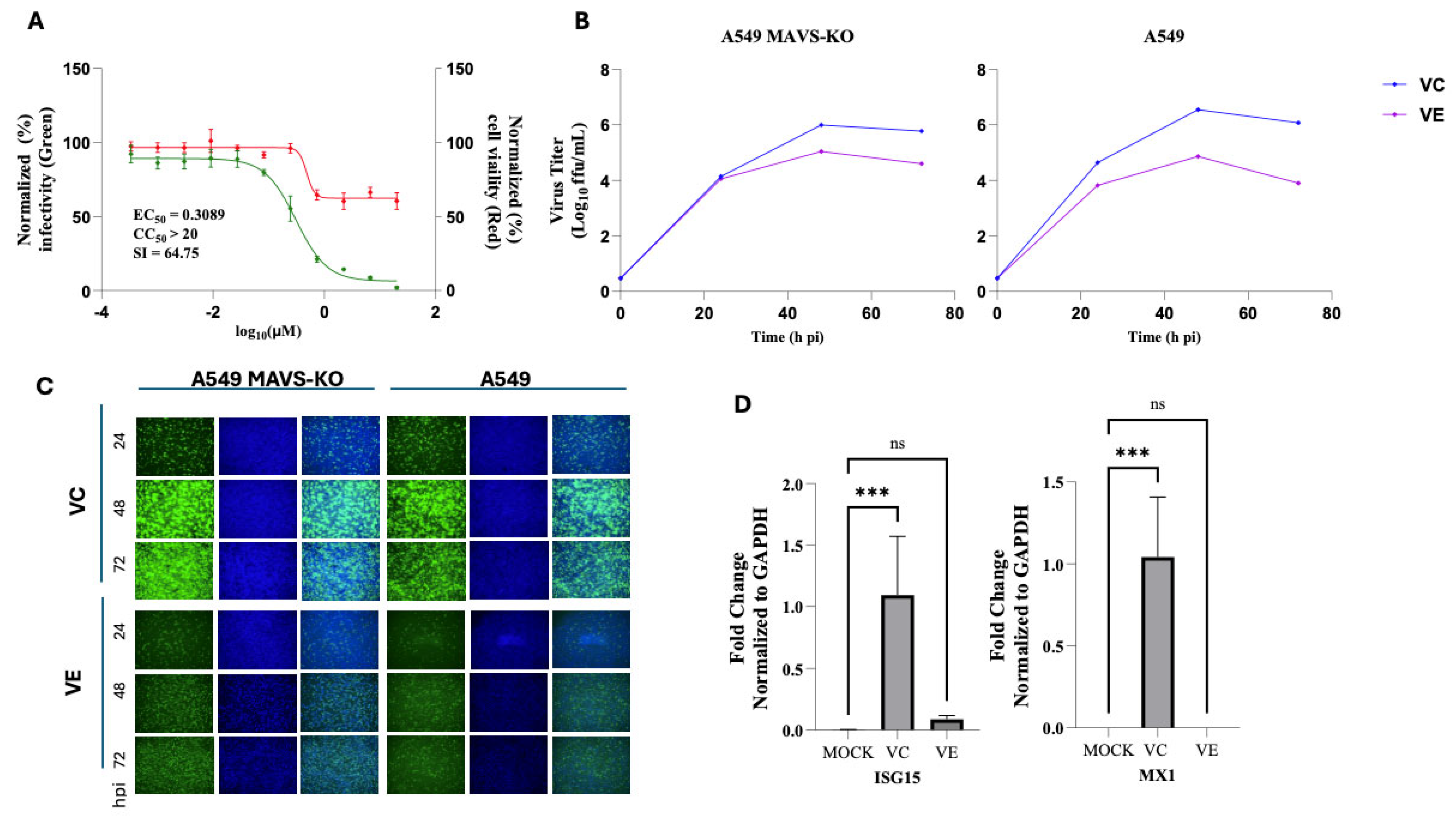
3.7. Assessment of the Contribution of the Interferon (IFN) Response to VE Anti-MaAv Activity
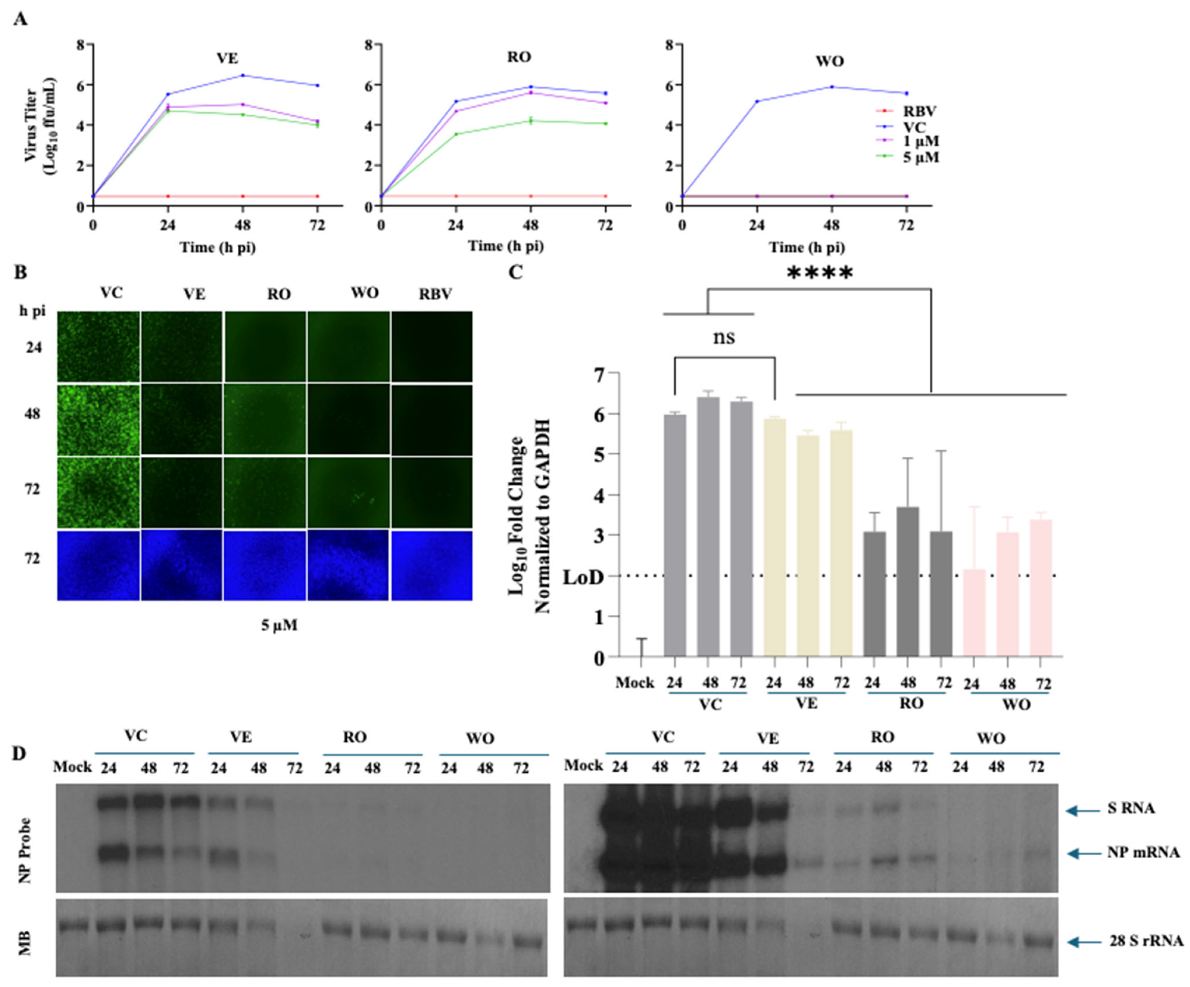
3.8. Assessment of the Synergistic MaAv Antiviral Activity of VE in Combination with WO and RO
4. Discussion
Supplementary Materials
Author Contributions
Funding
Institutional Review Board Statement
Informed Consent Statement
Data Availability Statement
Conflicts of Interest
References
- Howley, P.M.; Knipe, D.M.; Whelan, S. Arenaviridae: The Viruses and Their Replication. In Fields Virology: Emerging Viruses, 7th ed.; Knipe, D.M., Whelan, S.P.J., Eds.; Lippincott Williams & Wilkins: Philadelphia, PA, USA, 2021; Volume 1, ISBN 978-1-9751-1254-7. [Google Scholar]
- Smith, D.R.M.; Turner, J.; Fahr, P.; Attfield, L.A.; Bessell, P.R.; Donnelly, C.A.; Gibb, R.; Jones, K.E.; Redding, D.W.; Asogun, D.; et al. Health and Economic Impacts of Lassa Vaccination Campaigns in West Africa. Nat. Med. 2024, 30, 3568–3577. [Google Scholar] [CrossRef] [PubMed]
- Garry, R.F. Lassa Fever—The Road Ahead. Nat. Rev. Microbiol. 2023, 21, 87–96. [Google Scholar] [CrossRef]
- Fichet-Calvet, E.; Rogers, D.J. Risk Maps of Lassa Fever in West Africa. PLoS Neglected Trop. Dis. 2009, 3, e388. [Google Scholar] [CrossRef]
- Grant, D.S.; Samuels, R.J.; Garry, R.F.; Schieffelin, J.S. Lassa Fever Natural History and Clinical Management. In Lassa Fever: Epidemiology, Immunology, Diagnostics, and Therapeutics; Springer: Cham, Switzerland, 2023; Volume 440, pp. 165–192. [Google Scholar] [CrossRef]
- Basinski, A.J.; Fichet-Calvet, E.; Sjodin, A.R.; Varrelman, T.J.; Remien, C.H.; Layman, N.C.; Bird, B.H.; Wolking, D.J.; Monagin, C.; Ghersi, B.M.; et al. Bridging the Gap: Using Reservoir Ecology and Human Serosurveys to Estimate Lassa Virus Spillover in West Africa. PLoS Comput. Biol. 2021, 17, e1008811. [Google Scholar] [CrossRef]
- Hastie, K.M.; Melnik, L.I.; Cross, R.W.; Klitting, R.M.; Andersen, K.G.; Saphire, E.O.; Garry, R.F. The Arenaviridae Family: Knowledge Gaps, Animal Models, Countermeasures, and Prototype Pathogens. J. Infect. Dis. 2023, 228, S359–S375. [Google Scholar] [CrossRef]
- Moore, K.A.; Ostrowsky, J.T.; Mehr, A.J.; Johnson, R.A.; Ulrich, A.K.; Moua, N.M.; Fay, P.C.; Hart, P.J.; Golding, J.P.; Benassi, V.; et al. Lassa Fever Research Priorities: Towards Effective Medical Countermeasures by the End of the Decade. Lancet Infect. Dis. 2024, 24, e696–e706. [Google Scholar] [CrossRef] [PubMed]
- Mariën, J.; Nuismer, S.L.; Magassouba, N.; Soropogui, B.; Günther, S.; Becker-Ziaja, B.; Gabriel, M.; Müller-Kräuter, H.; Strecker, T.; Saez, A.M.; et al. Serosurveillance Identifies an Endemic Hotspot of Lassa Fever in Faranah, Upper Guinea. J. Infect. Dis. 2025, 232, e830–e838. [Google Scholar] [CrossRef]
- Njuguna, C.; Vandi, M.; Liyosi, E.; Githuku, J.; Wurie, A.; Njeru, I.; Raftery, P.; Amuzu, C.; Maruta, A.; Musoke, R.; et al. A Challenging Response to a Lassa Fever Outbreak in a Non Endemic Area of Sierra Leone in 2019 with Export of Cases to The Netherlands. Int. J. Infect. Dis. 2022, 117, 295–301. [Google Scholar] [CrossRef] [PubMed]
- Sogoba, N.; Feldmann, H.; Safronetz, D. Lassa Fever in West Africa: Evidence for an Expanded Region of Endemicity. Zoonoses Public Health 2012, 59, 43–47. [Google Scholar] [CrossRef]
- Freedman, D.O.; Woodall, J. Emerging Infectious Diseases and Risk to the Traveler. Med. Clin. N. Am. 1999, 83, 865–883. [Google Scholar]
- Isaäcson, M.; Steffen, R.; Isaäcson, M. Viral Hemorrhagic Fever Hazards for Travelers in Africa. Clin. Infect. Dis. 2001, 33, 1707–1712. [Google Scholar] [CrossRef] [PubMed]
- Grange, Z.L.; Goldstein, T.; Johnson, C.K.; Anthony, S.; Gilardi, K.; Daszak, P.; Olival, K.J.; O’Rourke, T.; Murray, S.; Olson, S.H.; et al. Ranking the Risk of Animal-to-Human Spillover for Newly Discovered Viruses. Proc. Natl. Acad. Sci. USA 2021, 118, e2002324118. [Google Scholar] [CrossRef]
- Klitting, R.; Kafetzopoulou, L.E.; Thiery, W.; Dudas, G.; Gryseels, S.; Kotamarthi, A.; Vrancken, B.; Gangavarapu, K.; Momoh, M.; Sandi, J.D.; et al. Predicting the Evolution of the Lassa Virus Endemic Area and Population at Risk over the next Decades. Nat. Commun. 2022, 13, 5596. [Google Scholar] [CrossRef] [PubMed]
- Prioritizing Diseases for Research and Development in Emergency Contexts. Available online: https://www.who.int/activities/prioritizing-diseases-for-research-and-development-in-emergency-contexts (accessed on 10 March 2025).
- Wilson, D.R.; Barry, D.A. A One Health Approach for South American Hemorrhagic Fevers. CABI One Health 2025, 4, 0008. [Google Scholar] [CrossRef]
- Congenital Lymphocytic Choriomeningitis Virus: Prenatal Diagnosis. Available online: https://www.ovid.com/journals/pred/fulltext/10.1002/pd.6192~congenital-lymphocytic-choriomeningitis-virus-a-review (accessed on 25 December 2025).
- Palacios, G.; Druce, J.; Du, L.; Tran, T.; Birch, C.; Briese, T.; Conlan, S.; Quan, P.-L.; Hui, J.; Marshall, J.; et al. A New Arenavirus in a Cluster of Fatal Transplant-Associated Diseases. N. Engl. J. Med. 2008, 358, 991–998. [Google Scholar] [CrossRef]
- Lapošová, K.; Pastoreková, S.; Tomášková, J. Lymphocytic Choriomeningitis Virus: Invisible but Not Innocent. Acta Virol. 2013, 57, 160–170. [Google Scholar] [CrossRef] [PubMed]
- Gass, J.T.; Nofchissey, R.A.; Twohig, F.M.; Ye, C.; Goodfellow, S.M.; Mentore, K.; Burgos, M.; Negrete, O.; Whitmer, S.; Klena, J.D.; et al. Discovery of a Novel Lymphocytic Choriomeningitis Virus Strain Associated with Severe Human Disease in Immunocompetent Patient, New Mexico. Emerg. Microbes Infect. 2025, 14, 2542250. [Google Scholar] [CrossRef]
- Schieffelin, J. Treatment of Arenavirus Infections. Curr. Treat. Options Infect. Dis. 2015, 7, 261–270. [Google Scholar] [CrossRef]
- Salam, A.P.; Cheng, V.; Edwards, T.; Olliaro, P.; Sterne, J.; Horby, P. Time to Reconsider the Role of Ribavirin in Lassa Fever. PLoS Neglected Trop. Dis. 2021, 15, e0009522. [Google Scholar] [CrossRef]
- Safronetz, D.; Rosenke, K.; Westover, J.B.; Martellaro, C.; Okumura, A.; Furuta, Y.; Geisbert, J.; Saturday, G.; Komeno, T.; Geisbert, T.W.; et al. The Broad-Spectrum Antiviral Favipiravir Protects Guinea Pigs from Lethal Lassa Virus Infection Post-Disease Onset. Sci. Rep. 2015, 5, 14775. [Google Scholar] [CrossRef]
- Furuta, Y.; Komeno, T.; Nakamura, T. Favipiravir (T-705), a Broad Spectrum Inhibitor of Viral RNA Polymerase. Proc. Jpn. Acad. Ser. B 2017, 93, 449–463. [Google Scholar] [CrossRef] [PubMed]
- Amberg, S.M.; Snyder, B.; Vliet-Gregg, P.A.; Tarcha, E.J.; Posakony, J.; Bedard, K.M.; Heald, A.E. Safety and Pharmacokinetics of LHF-535, a Potential Treatment for Lassa Fever, in Healthy Adults. Antimicrob. Agents Chemother. 2022, 66, e00951-22. [Google Scholar] [CrossRef] [PubMed]
- Gowen, B.B.; Naik, S.; Westover, J.B.; Brown, E.R.; Gantla, V.R.; Fetsko, A.; Dagley, A.L.; Blotter, D.J.; Anderson, N.; McCormack, K.; et al. Potent Inhibition of Arenavirus Infection by a Novel Fusion Inhibitor. Antivir. Res. 2021, 193, 105125. [Google Scholar] [CrossRef]
- Probechem Biochemicals. ARN-75039|Arenavirus Inhibitor. Available online: https://www.probechem.com/products_ARN-75039.html (accessed on 25 September 2025).
- Rosenke, K.; Feldmann, H.; Westover, J.B.; Hanley, P.W.; Martellaro, C.; Feldmann, F.; Saturday, G.; Lovaglio, J.; Scott, D.P.; Furuta, Y.; et al. Use of Favipiravir to Treat Lassa Virus Infection in Macaques. Emerg. Infect. Dis. 2018, 24, 1696–1699. [Google Scholar] [CrossRef]
- Łagocka, R.; Dziedziejko, V.; Kłos, P.; Pawlik, A. Favipiravir in Therapy of Viral Infections. J. Clin. Med. 2021, 10, 273. [Google Scholar] [CrossRef]
- Lukashevich, I.S.; Paessler, S.; de la Torre, J.C. Lassa Virus Diversity and Feasibility for Universal Prophylactic Vaccine. F1000Research 2019, 8, 134. [Google Scholar] [CrossRef]
- Andersen, K.G.; Shapiro, B.J.; Matranga, C.B.; Sealfon, R.; Lin, A.E.; Moses, L.M.; Folarin, O.A.; Goba, A.; Odia, I.; Ehiane, P.E.; et al. Clinical Sequencing Uncovers Origins and Evolution of Lassa Virus. Cell 2015, 162, 738–750. [Google Scholar] [CrossRef]
- Guo, J.; Du, Y.; Zhang, G.; Liu, Y.; Cao, J.; Zhang, M.; Lan, X.; Zhang, Y.; Liu, C.; Xiao, G.; et al. Functional Characterization of a Lassa Virus Fusion Inhibitor Adaptive Mutant. Zoonoses 2025, 5, 993. [Google Scholar] [CrossRef]
- Zhang, G.; Cao, J.; Cai, Y.; Liu, Y.; Li, Y.; Wang, P.; Guo, J.; Jia, X.; Zhang, M.; Xiao, G.; et al. Structure-Activity Relationship Optimization for Lassa Virus Fusion Inhibitors Targeting the Transmembrane Domain of GP2. Protein Cell 2019, 10, 137–142. [Google Scholar] [CrossRef]
- Garry, R.F. Lassa Virus Structural Biology and Replication. In Lassa Fever: Epidemiology, Immunology, Diagnostics, and Therapeutics; Garry, R., Ed.; Springer International Publishing: Cham, Switzerland, 2023; pp. 147–164. ISBN 978-3-031-35807-4. [Google Scholar]
- Klitting, R.; Mehta, S.B.; Oguzie, J.U.; Oluniyi, P.E.; Pauthner, M.G.; Siddle, K.J.; Andersen, K.G.; Happi, C.T.; Sabeti, P.C. Lassa Virus Genetics. In Lassa Fever: Epidemiology, Immunology, Diagnostics, and Therapeutics; Springer: Cham, Switzerland, 2023; Volume 440, pp. 23–65. [Google Scholar] [CrossRef]
- Radoshitzky, S.R.; de la Torre, J.C. Human Pathogenic Arenaviruses (Arenaviridae). In Encyclopedia of Virology; Elsevier: Amsterdam, The Netherlands, 2019; pp. 507–517. ISBN 978-0-12-814516-6. [Google Scholar]
- Shao, J.; Liu, X.; Liang, Y.; Ly, H. Assays to Assess Arenaviral Glycoprotein Function. In Hemorrhagic Fever Viruses: Methods and Protocols; Salvato, M.S., Ed.; Springer: New York, NY, USA, 2018; pp. 169–178. ISBN 978-1-4939-6981-4. [Google Scholar]
- Pushpakom, S.; Iorio, F.; Eyers, P.A.; Escott, K.J.; Hopper, S.; Wells, A.; Doig, A.; Guilliams, T.; Latimer, J.; McNamee, C.; et al. Drug Repurposing: Progress, Challenges and Recommendations. Nat. Rev. Drug Discov. 2019, 18, 41–58. [Google Scholar] [CrossRef] [PubMed]
- Ofodile, C.A.; Uzochukwu, I.C.; Ezebuo, F.C.; Ejiofor, I.; Adebola, M.; Okpoli, I.; Cubitt, B.; Witwit, H.; Okwuanaso, C.B.; Onyemelukwe, N.; et al. Flunarizine as a Candidate for Drug Repurposing Against Human Pathogenic Mammarenaviruses. Viruses 2025, 17, 117. [Google Scholar] [CrossRef]
- Felciano, R.M.; Bavari, S.; Richards, D.R.; Billaud, J.-N.; Warren, T.; Panchal, R.; Krämer, A. Predictive systems biology APPROACH to broad-spectrum, host-directed drug target discovery in infectious diseases. In Proceedings of the Biocomputing 2013, Kohala Coast, HI, USA, 3–7 January 2013; World Scientific: Singapore, 2013; pp. 17–28. [Google Scholar]
- Pan, Y.; Cheng, T.; Wang, Y.; Bryant, S.H. Pathway Analysis for Drug Repositioning Based on Public Database Mining. J. Chem. Inf. Model. 2014, 54, 407–418. [Google Scholar] [CrossRef] [PubMed]
- Jamir, E.; Sarma, H.; Priyadarsinee, L.; Kiewhuo, K.; Nagamani, S.; Sastry, G.N. Polypharmacology Guided Drug Repositioning Approach for SARS-CoV2. PLoS ONE 2023, 18, e0289890. [Google Scholar] [CrossRef]
- Samby, K.; Besson, D.; Dutta, A.; Patra, B.; Doy, A.; Glossop, P.; Mills, J.; Whitlock, G.; Hooft van Huijsduijnen, R.; Monaco, A.; et al. The Pandemic Response Box—Accelerating Drug Discovery Efforts after Disease Outbreaks. ACS Infect. Dis. 2022, 8, 713–720. [Google Scholar] [CrossRef]
- Braddock, M.; Cannon, P.; Muckenthaler, M.; Kingsman, A.J.; Kingsman, S.M. Inhibition of Human Immunodeficiency Virus Type 1 Tat-Dependent Activation of Translation in Xenopus Oocytes by the Benzodiazepine Ro24-7429 Requires Trans-Activation Response Element Loop Sequences. J. Virol. 1994, 68, 25–33. [Google Scholar] [CrossRef]
- Cupelli, L.A.; Hsu, M.C. The Human Immunodeficiency Virus Type 1 Tat Antagonist, Ro 5-3335, Predominantly Inhibits Transcription Initiation from the Viral Promoter. J. Virol. 1995, 69, 2640–2643. [Google Scholar] [CrossRef]
- Haubrich, R.H.; Flexner, C.; Lederman, M.M.; Hirsch, M.; Pettinelli, C.P.; Ginsberg, R.; Lietman, P.; Hamzeh, F.M.; Spector, S.A.; Richman, D.D. A Randomized Trial of the Activity and Safety of Ro 24-7429 (Tat Antagonist) versus Nucleoside for Human Immunodeficiency Virus Infection. J. Infect. Dis. 1995, 172, 1246–1252. [Google Scholar] [CrossRef]
- O’Hare, M.; Amarnani, D.; Whitmore, H.A.B.; An, M.; Marino, C.; Ramos, L.; Delgado-Tirado, S.; Hu, X.; Chmielewska, N.; Chandrahas, A.; et al. Targeting Runt-Related Transcription Factor 1 Prevents Pulmonary Fibrosis and Reduces Expression of Severe Acute Respiratory Syndrome Coronavirus 2 Host Mediators. Am. J. Pathol. 2021, 191, 1193–1208. [Google Scholar] [CrossRef]
- Bennett, C.E.; Byrd, J.C.; Elgamal, O.A.; Goodwin, T.E.; Hertlein, E.; Johnson, M.L.; Tridandapani, S.; Vibhute, S.M. Methods and Compositions for Inhibition of Dihydroorotate Dehydrogenase in Combination with an Anti-CD38 Therapeutic Agent. AU2020412805A1. 14 July 2022. Available online: https://patents.google.com/patent/AU2020412805A1/en (accessed on 2 November 2025).
- Gudmundsson, K.; Samano, V. Hcv Inhibitors with Carbazole Structure. WO2006118607A3. 9 November 2006. Available online: https://patents.google.com/patent/WO2006118607A3/en (accessed on 2 November 2025).
- Breitbach, J.T.; Louke, D.S.; Tobin, S.J.; Watts, M.R.; Davies, A.E.; Fenger, J.M. The Selective Inhibitor of Nuclear Export (SINE) Verdinexor Exhibits Biologic Activity against Canine Osteosarcoma Cell Lines. Vet. Comp. Oncol. 2021, 19, 362–373. [Google Scholar] [CrossRef]
- Perwitasari, O.; Johnson, S.; Yan, X.; Howerth, E.; Shacham, S.; Landesman, Y.; Baloglu, E.; McCauley, D.; Tamir, S.; Tompkins, S.M.; et al. Verdinexor, a Novel Selective Inhibitor of Nuclear Export, Reduces Influenza A Virus Replication In Vitro and In Vivo. J. Virol. 2014, 88, 10228–10243. [Google Scholar] [CrossRef] [PubMed]
- Mathew, C.; Tamir, S.; Tripp, R.A.; Ghildyal, R. Reversible Disruption of XPO1-Mediated Nuclear Export Inhibits Respiratory Syncytial Virus (RSV) Replication. Sci. Rep. 2021, 11, 19223. [Google Scholar] [CrossRef] [PubMed]
- Perwitasari, O.; Johnson, S.; Yan, X.; Register, E.; Crabtree, J.; Gabbard, J.; Howerth, E.; Shacham, S.; Carlson, R.; Tamir, S.; et al. Antiviral Efficacy of Verdinexor In Vivo in Two Animal Models of Influenza A Virus Infection. PLoS ONE 2016, 11, e0167221. [Google Scholar] [CrossRef]
- Domingo, E.; Martin, V.; Perales, C.; Grande-Pérez, A.; García-Arriaza, J.; Arias, A. Viruses as Quasispecies: Biological Implications. In Quasispecies: Concept and Implications for Virology; Springer: Berlin/Heidelberg, Germany, 2006; Volume 299, pp. 51–82. [Google Scholar] [CrossRef]
- Kai, Y.; Hikita, H.; Morishita, N.; Murai, K.; Nakabori, T.; Iio, S.; Hagiwara, H.; Imai, Y.; Tamura, S.; Tsutsui, S.; et al. Baseline Quasispecies Selection and Novel Mutations Contribute to Emerging Resistance-Associated Substitutions in Hepatitis C Virus after Direct-Acting Antiviral Treatment. Sci. Rep. 2017, 7, 41660. [Google Scholar] [CrossRef] [PubMed]
- Miranda, P.O.; Cubitt, B.; Jacob, N.T.; Janda, K.D.; de la Torre, J.C. Mining a Kröhnke Pyridine Library for Anti-Arenavirus Activity. ACS Infect. Dis. 2018, 4, 815–824. [Google Scholar] [CrossRef] [PubMed]
- Rodrigo, W.W.S.I.; de la Torre, J.C.; Martínez-Sobrido, L. Use of Single-Cycle Infectious Lymphocytic Choriomeningitis Virus to Study Hemorrhagic Fever Arenaviruses. J. Virol. 2011, 85, 1684–1695. [Google Scholar] [CrossRef]
- Battegay, M. Quantification of Lymphocytic Choriomeningitis Virus with an Immunological Focus Assay in 24 Well Plates. ALTEX—Altern. Anim. Exp. 1993, 10, 6–14. (In German) [Google Scholar]
- Witwit, H.; Khafaji, R.; Salaniwal, A.; Kim, A.S.; Cubitt, B.; Jackson, N.; Ye, C.; Weiss, S.R.; Martinez-Sobrido, L.; de la Torre, J.C. Activation of Protein Kinase Receptor (PKR) Plays a pro-Viral Role in Mammarenavirus-Infected Cells. J. Virol. 2024, 98, e01883-23. [Google Scholar] [CrossRef]
- Capul, A.A.; de la Torre, J.C. A Cell-Based Luciferase Assay Amenable to High-Throughput Screening of Inhibitors of Arenavirus Budding. Virology 2008, 382, 107–114. [Google Scholar] [CrossRef]
- Cubitt, B.; Ortiz-Riano, E.; Cheng, B.Y.H.; Kim, Y.-J.; Yeh, C.D.; Chen, C.Z.; Southall, N.O.E.; Zheng, W.; Martinez-Sobrido, L.; de la Torre, J.C. A Cell-Based, Infectious-Free, Platform to Identify Inhibitors of Lassa Virus Ribonucleoprotein (vRNP) Activity. Antivir. Res. 2020, 173, 104667. [Google Scholar] [CrossRef]
- Iwasaki, M.; de la Torre, J.C. A Highly Conserved Leucine in Mammarenavirus Matrix Z Protein Is Required for Z Interaction with the Virus L Polymerase and Z Stability in Cells Harboring an Active Viral Ribonucleoprotein. J. Virol. 2018, 92, e02256-17. [Google Scholar] [CrossRef]
- Zheng, S.; Wang, W.; Aldahdooh, J.; Malyutina, A.; Shadbahr, T.; Tanoli, Z.; Pessia, A.; Tang, J. SynergyFinder Plus: Toward Better Interpretation and Annotation of Drug Combination Screening Datasets. Genom. Proteom. Bioinform. 2022, 20, 587–596. [Google Scholar] [CrossRef]
- Yadav, B.; Wennerberg, K.; Aittokallio, T.; Tang, J. Searching for Drug Synergy in Complex Dose–Response Landscapes Using an Interaction Potency Model. Comput. Struct. Biotechnol. J. 2015, 13, 504–513. [Google Scholar] [CrossRef] [PubMed]
- Kim, Y.-J.; Cubitt, B.; Chen, E.; Hull, M.V.; Chatterjee, A.K.; Cai, Y.; Kuhn, J.H.; de la Torre, J.C. The ReFRAME Library as a Comprehensive Drug Repurposing Library to Identify Mammarenavirus Inhibitors. Antivir. Res. 2019, 169, 104558. [Google Scholar] [CrossRef]
- Perez, M.; Craven, R.C.; de la Torre, J.C. The Small RING Finger Protein Z Drives Arenavirus Budding: Implications for Antiviral Strategies. Proc. Natl. Acad. Sci. USA 2003, 100, 12978–12983. [Google Scholar] [CrossRef]
- Urata, S.; Yasuda, J.; de la Torre, J.C. The Z Protein of the New World Arenavirus Tacaribe Virus Has Bona Fide Budding Activity That Does Not Depend on Known Late Domain Motifs. J. Virol. 2009, 83, 12651–12655. [Google Scholar] [CrossRef]
- Jorquera, P.A.; Mathew, C.; Pickens, J.; Williams, C.; Luczo, J.M.; Tamir, S.; Ghildyal, R.; Tripp, R.A. Verdinexor (KPT-335), a Selective Inhibitor of Nuclear Export, Reduces Respiratory Syncytial Virus Replication In Vitro. J. Virol. 2019, 93, e01684-18. [Google Scholar] [CrossRef]
- Radoshitzky, S.R.; Buchmeier, M.J.; Charrel, R.N.; Gonzalez, J.-P.J.; Günther, S.; Hepojoki, J.; Kuhn, J.H.; Lukashevich, I.S.; Romanowski, V.; Salvato, M.S.; et al. ICTV Virus Taxonomy Profile: Arenaviridae 2023. J. Gen. Virol. 2023, 104, 001891. [Google Scholar] [CrossRef]
- Liao, Y.; Ke, X.; Deng, T.; Qin, Q. The Second-Generation XPO1 Inhibitor Eltanexor Inhibits Human Cytomegalovirus (HCMV) Replication and Promotes Type I Interferon Response. Front. Microbiol. 2021, 12, 675112. [Google Scholar] [CrossRef] [PubMed]
- Meng, W.; Gao, S.-J. Targeting XPO1 Enhances Innate Immune Response and Inhibits KSHV Lytic Replication during Primary Infection by Nuclear Stabilization of the P62 Autophagy Adaptor Protein. Cell Death Dis. 2021, 12, 29. [Google Scholar] [CrossRef] [PubMed]
- Kashyap, T.; Murray, J.; Walker, C.J.; Chang, H.; Tamir, S.; Hou, B.; Shacham, S.; Kauffman, M.G.; Tripp, R.A.; Landesman, Y. Selinexor, a Novel Selective Inhibitor of Nuclear Export, Reduces SARS-CoV-2 Infection and Protects the Respiratory System in Vivo. Antivir. Res. 2021, 192, 105115. [Google Scholar] [CrossRef]
- Zhou, S.; Cerny, A.M.; Zacharia, A.; Fitzgerald, K.A.; Kurt-Jones, E.A.; Finberg, R.W. Induction and Inhibition of Type I Interferon Responses by Distinct Components of Lymphocytic Choriomeningitis Virus. J. Virol. 2010, 84, 9452–9462. [Google Scholar] [CrossRef]
- Witwit, H.; Cubitt, B.; Khafaji, R.; Castro, E.M.; Goicoechea, M.; Lorenzo, M.M.; Blasco, R.; Martinez-Sobrido, L.; de la Torre, J.C. Repurposing Drugs for Synergistic Combination Therapies to Counteract Monkeypox Virus Tecovirimat Resistance. Viruses 2025, 17, 92. [Google Scholar] [CrossRef] [PubMed]
- Bausch, D.G.; Hadi, C.M.; Khan, S.H.; Lertora, J.J.L. Review of the Literature and Proposed Guidelines for the Use of Oral Ribavirin as Postexposure Prophylaxis for Lassa Fever. Clin. Infect. Dis. 2010, 51, 1435–1441. [Google Scholar] [CrossRef]
- Ashburn, T.T.; Thor, K.B. Drug Repositioning: Identifying and Developing New Uses for Existing Drugs. Nat. Rev. Drug Discov. 2004, 3, 673–683. [Google Scholar] [CrossRef]
- Lochaiyakun, N.; Srimanote, P.; Khantisitthiporn, O.; Thanongsaksrikul, J. Novel Anti-Enterovirus A71 Compounds Discovered by Repositioning Antivirals from the Open-Source MMV Pandemic Response Box. Pharmaceuticals 2024, 17, 785. [Google Scholar] [CrossRef]
- Okpara, M.O.; Weaver, F.; Whitehouse, A.; Veale, C.G.L.; Edkins, A.L. Discovery of a Small-Molecule Inhibitor of KSHV Lytic Replication from the MMV Pandemic Response Box. Antivir. Res. 2024, 230, 105990. [Google Scholar] [CrossRef]
- Holwerda, M.; V’kovski, P.; Wider, M.; Thiel, V.; Dijkman, R. Identification of an Antiviral Compound from the Pandemic Response Box That Efficiently Inhibits SARS-CoV-2 Infection In Vitro. Microorganisms 2020, 8, 1872. [Google Scholar] [CrossRef]
- Gawriljuk, V.O.; Noske, G.D.; Fernandes, R.S.; Nakamura, A.M.; Freire, M.C.L.C.; Godoy, M.O.; Bonatto, V.; Chelucci, R.; Andricopulo, A.; Bakowski, M.A.; et al. Screening of Medicines for Malaria Venture Open Boxes Identifies Potent SARS-CoV-2 Papain-like Protease (PLpro) Inhibitors. ACS Omega 2025, 10, 42711–42724. [Google Scholar] [CrossRef]
- Vanmechelen, B.; Stroobants, J.; Chiu, W.; Schepers, J.; Marchand, A.; Chaltin, P.; Vermeire, K.; Maes, P. Identification of Novel Ebola Virus Inhibitors Using Biologically Contained Virus. Antivir. Res. 2022, 200, 105294. [Google Scholar] [CrossRef] [PubMed]
- Castro, E.F.; Álvarez, D.E. New Highly Selective Antivirals for Chikungunya Virus Identified from the Screening of a Drug-Like Compound Library. Curr. Microbiol. 2024, 81, 343. [Google Scholar] [CrossRef] [PubMed]
- Fernandes, R.S.; de Godoy, A.S.; Santos, I.A.; Noske, G.D.; de Oliveira, K.I.Z.; Gawriljuk, V.O.; Jardim, A.C.G.; Oliva, G. Discovery of an Imidazonaphthyridine and a Riminophenazine as Potent Anti-Zika Virus Agents through a Replicon-Based High-Throughput Screening. Virus Res. 2021, 299, 198388. [Google Scholar] [CrossRef]
- Ro 24-7429. Available online: https://go.drugbank.com/drugs/DB16062 (accessed on 3 November 2025).
- Harvey, R.; Brown, K.; Zhang, Q.; Gartland, M.; Walton, L.; Talarico, C.; Lawrence, W.; Selleseth, D.; Coffield, N.; Leary, J.; et al. GSK983: A Novel Compound with Broad-Spectrum Antiviral Activity. Antivir. Res. 2009, 82, 1–11. [Google Scholar] [CrossRef]
- Liu, Q.; Gupta, A.; Okesli-Armlovich, A.; Qiao, W.; Fischer, C.R.; Smith, M.; Carette, J.E.; Bassik, M.C.; Khosla, C. Enhancing the Antiviral Efficacy of RNA-Dependent RNA Polymerase Inhibition by Combination with Modulators of Pyrimidine Metabolism. Cell Chem. Biol. 2020, 27, 668–677.e9. [Google Scholar] [CrossRef] [PubMed]
- Kim, Y.-J.; Cubitt, B.; Cai, Y.; Kuhn, J.H.; Vitt, D.; Kohlhof, H.; de la Torre, J.C. Novel Dihydroorotate Dehydrogenase Inhibitors with Potent Interferon-Independent Antiviral Activity against Mammarenaviruses In Vitro. Viruses 2020, 12, 821. [Google Scholar] [CrossRef] [PubMed]
- Widman, D.G.; Gornisiewicz, S.; Shacham, S.; Tamir, S. In Vitro Toxicity and Efficacy of Verdinexor, an Exportin 1 Inhibitor, on Opportunistic Viruses Affecting Immunocompromised Individuals. PLoS ONE 2018, 13, e0200043. [Google Scholar] [CrossRef]
- Chen, Y.F.; Adams, D.J. Therapeutic Targeting of Exportin-1 beyond Nuclear Export. Trends Pharmacol. Sci. 2025, 46, 20–31. [Google Scholar] [CrossRef] [PubMed]
- Zumla, A.; Rao, M.; Wallis, R.S.; Kaufmann, S.H.E.; Rustomjee, R.; Mwaba, P.; Vilaplana, C.; Yeboah-Manu, D.; Chakaya, J.; Ippolito, G.; et al. Host-Directed Therapies for Infectious Diseases: Current Status, Recent Progress, and Future Prospects. Lancet Infect. Dis. 2016, 16, e47–e63. [Google Scholar] [CrossRef]
- Kumar, N.; Sharma, S.; Kumar, R.; Tripathi, B.N.; Barua, S.; Ly, H.; Rouse, B.T. Host-Directed Antiviral Therapy. Clin. Microbiol. Rev. 2020, 33, e00168-19. [Google Scholar] [CrossRef]
- Gulick, R.M.; Mellors, J.W.; Havlir, D.; Eron, J.J.; Gonzalez, C.; McMahon, D.; Richman, D.D.; Valentine, F.T.; Jonas, L.; Meibohm, A.; et al. Treatment with Indinavir, Zidovudine, and Lamivudine in Adults with Human Immunodeficiency Virus Infection and Prior Antiretroviral Therapy. N. Engl. J. Med. 1997, 337, 734–739. [Google Scholar] [CrossRef]
- NIH. FDA-Approved HIV Medicines. Available online: https://hivinfo.nih.gov/understanding-hiv/fact-sheets/fda-approved-hiv-medicines (accessed on 5 November 2025).
- Sever, B.; Otsuka, M.; Fujita, M.; Ciftci, H. A Review of FDA-Approved Anti-HIV-1 Drugs, Anti-Gag Compounds, and Potential Strategies for HIV-1 Eradication. Int. J. Mol. Sci. 2024, 25, 3659. [Google Scholar] [CrossRef]
- Treatment of Chronic Hepatitis C Virus Infection in Adults—Clinical Guidelines Program. Available online: https://www.hivguidelines.org/guideline/hcv-treatment/ (accessed on 13 July 2025).
- Shen, L.; Rabi, S.A.; Sedaghat, A.R.; Shan, L.; Lai, J.; Xing, S.; Siliciano, R.F. A Critical Subset Model Provides a Conceptual Basis for the High Antiviral Activity of Major HIV Drugs. Sci. Transl. Med. 2011, 3, 91ra63. [Google Scholar] [CrossRef] [PubMed][Green Version]
- Shen, L.; Peterson, S.; Sedaghat, A.R.; McMahon, M.A.; Callender, M.; Zhang, H.; Zhou, Y.; Pitt, E.; Anderson, K.S.; Acosta, E.P.; et al. Dose-Response Curve Slope Sets Class-Specific Limits on Inhibitory Potential of Anti-HIV Drugs. Nat. Med. 2008, 14, 762–766. [Google Scholar] [CrossRef]
- Cheng, Y.-S.; Williamson, P.R.; Zheng, W. Improving Therapy of Severe Infections through Drug Repurposing of Synergistic Combinations. Curr. Opin. Pharmacol. 2019, 48, 92–98. [Google Scholar] [CrossRef]
- Lehàr, J.; Krueger, A.S.; Avery, W.; Heilbut, A.M.; Johansen, L.M.; Price, E.R.; Rickles, R.J.; Short, G.F., III; Staunton, J.E.; Jin, X.; et al. Synergistic Drug Combinations Tend to Improve Therapeutically Relevant Selectivity. Nat. Biotechnol. 2009, 27, 659–666. [Google Scholar] [CrossRef]
- Lai, C.; Xu, L.; Dai, S. The Nuclear Export Protein Exportin-1 in Solid Malignant Tumours: From Biology to Clinical Trials. Clin. Transl. Med. 2024, 14, e1684. [Google Scholar] [CrossRef] [PubMed]
- London, C.A.; Bernabe, L.F.; Barnard, S.; Kisseberth, W.C.; Borgatti, A.; Henson, M.; Wilson, H.; Jensen, K.; Ito, D.; Modiano, J.F.; et al. Preclinical Evaluation of the Novel, Orally Bioavailable Selective Inhibitor of Nuclear Export (SINE) KPT-335 in Spontaneous Canine Cancer: Results of a Phase I Study. PLoS ONE 2014, 9, e87585. [Google Scholar] [CrossRef]








Disclaimer/Publisher’s Note: The statements, opinions and data contained in all publications are solely those of the individual author(s) and contributor(s) and not of MDPI and/or the editor(s). MDPI and/or the editor(s) disclaim responsibility for any injury to people or property resulting from any ideas, methods, instructions or products referred to in the content. |
© 2026 by the authors. Licensee MDPI, Basel, Switzerland. This article is an open access article distributed under the terms and conditions of the Creative Commons Attribution (CC BY) license.
Share and Cite
Ofodile, C.A.; Cubitt, B.; Onyemelukwe, N.; Okwuanaso, C.B.; Witwit, H.; de la Torre, J.C. Screening of the Pandemic Response Box Library Identified CRM1/XPO1 as an Anti-Mammarenavirus Druggable Target. Viruses 2026, 18, 103. https://doi.org/10.3390/v18010103
Ofodile CA, Cubitt B, Onyemelukwe N, Okwuanaso CB, Witwit H, de la Torre JC. Screening of the Pandemic Response Box Library Identified CRM1/XPO1 as an Anti-Mammarenavirus Druggable Target. Viruses. 2026; 18(1):103. https://doi.org/10.3390/v18010103
Chicago/Turabian StyleOfodile, Chukwudi A., Beatrice Cubitt, Ngozi Onyemelukwe, Chetachi B. Okwuanaso, Haydar Witwit, and Juan C. de la Torre. 2026. "Screening of the Pandemic Response Box Library Identified CRM1/XPO1 as an Anti-Mammarenavirus Druggable Target" Viruses 18, no. 1: 103. https://doi.org/10.3390/v18010103
APA StyleOfodile, C. A., Cubitt, B., Onyemelukwe, N., Okwuanaso, C. B., Witwit, H., & de la Torre, J. C. (2026). Screening of the Pandemic Response Box Library Identified CRM1/XPO1 as an Anti-Mammarenavirus Druggable Target. Viruses, 18(1), 103. https://doi.org/10.3390/v18010103

