Sign in to use this feature.

Years

Between: -

Subjects

remove_circle_outline
remove_circle_outline
remove_circle_outline
remove_circle_outline
remove_circle_outline
remove_circle_outline
remove_circle_outline
remove_circle_outline
remove_circle_outline

Journals

Article Types

Countries / Regions

Search Results (69)

Search Parameters:
Keywords = PVC substrate

Order results
Result details
Results per page
Select all
Export citation of selected articles as:
43 pages, 1412 KB  
Review
Surface Modification of Screen-Printed Carbon Electrodes
by Naila Haroon and Keith J. Stine
Coatings 2025, 15(10), 1182; https://doi.org/10.3390/coatings15101182 - 9 Oct 2025
Viewed by 809
Abstract
SPCEs are crucial for electrochemical sensing because of their portability, low cost, disposability, and ease of mass production. This study details their manufacture, surface modifications, electrochemical characterization, and use in chemical and biosensing. SPCEs integrate working, reference, and counter electrodes on PVC or [...] Read more.
SPCEs are crucial for electrochemical sensing because of their portability, low cost, disposability, and ease of mass production. This study details their manufacture, surface modifications, electrochemical characterization, and use in chemical and biosensing. SPCEs integrate working, reference, and counter electrodes on PVC or polyester substrates for compact sensor design. Surface modifications, such as plasma treatment (O2, Ar), nanomaterial addition (AuNPs, GO, CNTs), polymer coatings, and MIPs, enhance performance. These changes improve sensitivity, selectivity, stability, and electron transport. Electrochemical methods such as CV, DPV, SWV, and EIS detect analytes, including biomolecules (glucose, dopamine, and pathogens) and heavy metals (Pb2+, As3+). Their applications include healthcare diagnostics, environmental monitoring, and food safety. Modified SPCEs enable rapid on-site analysis and offer strong potential to transform our understanding of the physical world. Full article
Show Figures

Figure 1

15 pages, 2060 KB  
Article
High Density of Microplastics in the Caddisfly Larvae Cases
by Eliana Barra, Francesco Cicero, Irene Magliocchetti, Patrizia Menegoni, Maria Sighicelli, Alberto Di Ludovico, Marco Le Foche and Loris Pietrelli
Environments 2025, 12(10), 368; https://doi.org/10.3390/environments12100368 - 8 Oct 2025
Viewed by 619
Abstract
This study aimed to assess the presence of microplastics (MPs) in an urban river (Gari, Lazio, Italy) using case-building caddisfly larvae as potential bioindicators. Results from the benthic faunal assemblage (STAR_ICMi = 0.797) revealed the presence of a rich and well-diversified macroinvertebrate community, [...] Read more.
This study aimed to assess the presence of microplastics (MPs) in an urban river (Gari, Lazio, Italy) using case-building caddisfly larvae as potential bioindicators. Results from the benthic faunal assemblage (STAR_ICMi = 0.797) revealed the presence of a rich and well-diversified macroinvertebrate community, thus reflecting a suitable ecological status. Of 279 caddisfly cases collected, 26% contained small plastic particles of various shapes and colours, while 542 MP items per m2 were found in their substrate. Polyvinyl chloride (PVC) and Polyethylene terephthalate (PET) were the most abundant polymers identified by FT-IR analysis found in the Gari River, while the co-presence of lower-density polymers such as polystyrene (PS) and polyethylene (PE) or polypropylene (PP) reflects the contribution of multiple factors controlling MP deposition. The most abundant MPs were of secondary origin, as evidenced by the Carbonyl Index and the predominant shape. Despite the amounts of MPs found in the Gari River, their ecological and chemical status has been classified as “good” during the monitoring campaigns. These results highlight the need to further investigate the environmental impacts of MPs to implement water quality classification indices. Full article
(This article belongs to the Special Issue Editorial Board Members’ Collection Series: Plastic Contamination)
Show Figures

Figure 1

20 pages, 6348 KB  
Article
Biodiversity Assessment of the Ancient Submerged Port of Egnazia (Southern Adriatic Sea, Mediterranean Sea): New Evidence for Conservation
by Valentina Basile, Marcello Mezzasalma, Federica Talarico, Mauro Francesco La Russa and Elvira Brunelli
Fishes 2025, 10(9), 431; https://doi.org/10.3390/fishes10090431 - 2 Sep 2025
Viewed by 456
Abstract
In addition to their historical relevance, underwater sites of cultural heritage (e.g., shipwrecks, archeological sites) represent secondary habitats for marine life. However, despite a growing interest in their ecological role, studies focusing on these artificial environments remain limited. In this study, we performed [...] Read more.
In addition to their historical relevance, underwater sites of cultural heritage (e.g., shipwrecks, archeological sites) represent secondary habitats for marine life. However, despite a growing interest in their ecological role, studies focusing on these artificial environments remain limited. In this study, we performed the first systematic assessment of the marine biodiversity associated with the submerged structures of the ancient roman port of Egnazia. In particular, we conducted a seasonal (summer 2022 and winter 2023) comparative analysis of the qualitative and quantitative variations in the observed nektonic and benthic taxa between the submerged piers and two surrounding control areas. For benthopelagic and vagile benthic taxa, two seasonal samplings with four transects (of 10 m × 4 m) and three replicates per transect were conducted to analyze taxon diversity, abundance, and variability of individual size. The photo-quadrat method was employed to characterize sessile benthic taxa, using PVC frames measuring 40 cm × 40 cm, randomly placed on the study substrates with 20 replicates for each pier and the two controls. Our results highlight the occurrence of 75 taxa (67 associated with the submerged piers and 63 with the surrounding control areas), including 17 benthopelagic species, 26 vagile benthic and 32 sessile benthic taxa. Overall, our findings highlight that the submerged ancient structures of Egnazia represent a stable and functional marine habitat, promoting an increase in the local biodiversity and abundance of individuals of different species. Full article
(This article belongs to the Section Biology and Ecology)
Show Figures

Figure 1

28 pages, 5572 KB  
Article
Surface Modification of Medical-Grade Titanium and Polyvinyl Chloride with a Novel Catechol-Terminated Compound Containing Zwitterionic Sulfobetaine Functionality for Antibacterial Application
by Nai-Chia Fan, Fang-Min Hsu, Chi-Hui Cheng and Jui-Che Lin
Polymers 2025, 17(15), 2006; https://doi.org/10.3390/polym17152006 - 22 Jul 2025
Viewed by 575
Abstract
Healthcare-associated infection, mainly through medical device-associated infection, remains a critical issue in hospital care. Bacterial adhesion, proliferation, and biofilm formation on the device surface have been considered the foremost cause of medical device-associated infection. Different means have been explored to reduce microbial attachment [...] Read more.
Healthcare-associated infection, mainly through medical device-associated infection, remains a critical issue in hospital care. Bacterial adhesion, proliferation, and biofilm formation on the device surface have been considered the foremost cause of medical device-associated infection. Different means have been explored to reduce microbial attachment and proliferation, including forming a bactericidal or microbial adhesion-resistant surface layer. Fear of limited bactericidal capability if the dead microbes remained adhered to the surface has withheld the widespread use of a bactericidal surface in medical devices if it was intended for long-term use. By contrast, constructing a microbial adhesion-resistant or antifouling surface, such as a surface with zwitterionic functionality, would be more feasible for devices intended to be used for the long term. Nevertheless, a sophisticated multi-step chemical reaction process would be needed. Instead, a simple immersion method that utilized a novel mussel-inspired catechol compound with zwitterionic sulfobetaine functionality, ZDS, was explored in this investigation for the surface modification of substrates with distinctively different surface characteristics, including titanium and polyvinyl chloride. Dopamine, NaIO4 oxidants, and chemicals that could affect ionic interactions (NaCl and polyethyleneimine) were added to the ZDS-containing immersion solution to compare their effects on modifying titanium and PVC substrates. Furthermore, a layer-by-layer immersion method, in which the substrate was first immersed in the no-ZDS-added dopamine-containing solution, followed by the ZDS-containing solution, was also attempted on the PVC substrate. By properly selecting the immersion solution formulation and additional NaIO4 oxidation modification, the antibacterial capability of ZDS-modified substrates can be optimized without causing cytotoxicity. The maximum antibacterial percentages against S. aureus were 84.2% and 81.7% for the modified titanium and PVC substrate, respectively, and both modified surfaces did not show any cytotoxicity. Full article
(This article belongs to the Section Polymer Applications)
Show Figures

Figure 1

17 pages, 673 KB  
Article
Upgraded Protocol for Microplastics’ Extraction from the Soil Matrix by Sucrose Density Gradient Centrifugation
by Tara Grujić, Elmira Saljnikov, Slobodan Stefanović, Vojislav Lazović, Snežana Belanović Simić and Žaklina Marjanović
Soil Syst. 2025, 9(3), 66; https://doi.org/10.3390/soilsystems9030066 - 27 Jun 2025
Viewed by 2170
Abstract
As land plastic pollution has piled up in recent decades, small products of its degradation, microplastics (MPs), have emerged as a rapidly growing problem in soil environments. The first step in MP evaluation from soils is the extraction of MP particles, and it [...] Read more.
As land plastic pollution has piled up in recent decades, small products of its degradation, microplastics (MPs), have emerged as a rapidly growing problem in soil environments. The first step in MP evaluation from soils is the extraction of MP particles, and it appears to be a particularly difficult substrate to work with. Aggregate formation and the presence of other organic particles of similar sizes appeared as challenges in constructing an efficient and trustworthy protocol for MP extraction from soils. Density separation-based methods are usually applied and finding efficient cost- and environment-friendly solutions is of high importance, while data comparability is a key factor in increasing general knowledge on the topic. Here, we propose an environmentally friendly protocol based on density separation using sucrose solution. Its efficiency for MP extraction from soil was tested and validated. Protocol validation showed that its use in the extraction of PE was efficient for all examined MP sizes (>32 μm) and PVC >500 μm with high recovery rates, while the extraction of PVC >125 μm is justified since sucrose solution is practically cost-free and completely environmentally safe. Result validation indicates that the proposed protocol has high potential for MP extraction from difficult soil samples. Full article
Show Figures

Graphical abstract

12 pages, 527 KB  
Review
Catheter Ablation of Frequent PVCs in Structural Heart Disease: Impact on Left Ventricular Function and Clinical Outcomes
by Nikias Milaras, Nikolaos Ktenopoulos, Paschalis Karakasis, Aikaterini-Eleftheria Karanikola, Vasileios Michopoulos, Konstantinos Pamporis, Panagiotis Dourvas, Anastasios Apostolos, Zoi Sotiriou, Stefanos Archontakis, Athanasios Kordalis, Konstantinos Gatzoulis and Skevos Sideris
Biomedicines 2025, 13(6), 1488; https://doi.org/10.3390/biomedicines13061488 - 17 Jun 2025
Viewed by 1627
Abstract
Background: Frequent premature ventricular complexes (PVCs) are associated with adverse outcomes in patients with structural heart disease (SHD), including increased risk of mortality and impaired left ventricular ejection fraction (LVEF). While radiofrequency ablation (RFA) of idiopathic PVCs is well established, its role in [...] Read more.
Background: Frequent premature ventricular complexes (PVCs) are associated with adverse outcomes in patients with structural heart disease (SHD), including increased risk of mortality and impaired left ventricular ejection fraction (LVEF). While radiofrequency ablation (RFA) of idiopathic PVCs is well established, its role in patients with SHD remains less clear. Objective: To review the evidence on the efficacy of RFA for PVC suppression in patients with SHD, specifically evaluating its impact on LVEF and clinical outcomes. Methods: A review of the literature was conducted using PubMed and the Cochrane Library, focusing on studies published after 2010 that included adult patients with SHD and a PVC burden >4% on 24 h Holter monitoring. Studies including patients with presumed PVC-induced cardiomyopathy without underlying SHD were excluded. Key outcomes were LVEF recovery, functional status, and procedural success rates. Results: In ischemic cardiomyopathy, RFA reduced PVC burden significantly and resulted in modest but significant LVEF improvement. In non-ischemic cardiomyopathy, successful ablation improved LVEF by 8–12% on average and enhanced NYHA class. Across mixed cohorts, patients with sustained PVC suppression showed significant improvements in LVEF, functional status, which, in many cases, removed the indication for implantable cardioverter-defibrillators. Notably, procedural success rates ranged from 60 to 94%, and the high baseline PVC burden (>13–20%) consistently predicted LVEF recovery regardless of SHD etiology. Conclusions: RFA of frequent PVCs in patients with SHD leads to meaningful improvements in systolic function and symptoms, particularly in those with high PVC burden. These benefits are seen across ischemic and non-ischemic substrates, although procedural complexity and recurrence rates may be higher. PVC burden, rather than SHD presence alone, should guide patient selection for ablation. Full article
Show Figures

Figure 1

15 pages, 2137 KB  
Article
Using Screen Printing Technology to Fabricate Flexible Sodium Ion Sensors
by Fang-Hsing Wang, Shang-Wei Huang, Cheng-Fu Yang and Kao-Wei Min
Sensors 2025, 25(12), 3650; https://doi.org/10.3390/s25123650 - 11 Jun 2025
Viewed by 588
Abstract
This study focused on the development of Na+ ion sensing devices on a flexible substrate and investigated the impact of various additive materials on its sensing performance. For the Na+ ion sensing aspect, the film on the carbon working electrode used [...] Read more.
This study focused on the development of Na+ ion sensing devices on a flexible substrate and investigated the impact of various additive materials on its sensing performance. For the Na+ ion sensing aspect, the film on the carbon working electrode used tert-butyl calix[4]arene tetraethyl acetate as the ion carrier. The main component of the film was polyvinyl chloride (PVC), with a plasticizer added to enhance its flexibility, ensuring better adaptation to the flexible substrate. In this base formulation, graphene oxide (GO) or multi-walled carbon nanotubes (MWCNTs) were incorporated into the sensing electrode to explore their effects on Na+ ion sensing capabilities. The results demonstrated that adding MWCNTs significantly improved the sensor’s sensitivity to Na+ ions. In addition, the study used the response slope to Na+ ions as a comparative reference for selectivity by calculating the ratio of the Na+ ion response slope to the response slopes of other ions (such as K+ and Ca2+). The findings showed that the sensors with MWCNTs exhibited better selectivity than the others with GO, and therefore, further analysis was performed on the response time of the sensors with MWCNTs. The results indicated that incorporating MWCNTs reduced the sensors’ response time and enhanced their overall sensitivity. However, excessive addition of MWCNTs would lead to a decrease in the selectivity of the fabricated sensors. This suggests that while MWCNTs offer promising improvements in performance, their concentration must be carefully optimized to maintain the sensors’ selectivity. Full article
Show Figures

Figure 1

30 pages, 7187 KB  
Article
New Alternatives in the Valorisation of Eucalyptus globulus By-Products for the Textile Industry
by Jorge Santos, Carlos Silva, Raquel A. Fernandes, Nuno Ferreira, Danilo Escobar-Avello, Pedro Magalhães, Fernão D. Magalhães, Jorge M. Martins and Luisa H. Carvalho
Polymers 2025, 17(12), 1619; https://doi.org/10.3390/polym17121619 - 11 Jun 2025
Viewed by 848
Abstract
The textile industry requires products with a wide range of characteristics for use in diverse applications such as the production of shoes, bags, jackets, thermal clothing and articles for the automotive industry, among others. These products have traditionally been made from leather, which [...] Read more.
The textile industry requires products with a wide range of characteristics for use in diverse applications such as the production of shoes, bags, jackets, thermal clothing and articles for the automotive industry, among others. These products have traditionally been made from leather, which is obtained from animal hides. However, leather production has come under enormous pressure due to sustainability concerns in various areas and the growing number of people who actively choose to avoid all animal products. The main solutions developed by the textile industry have been to apply synthetic coatings based on polyvinyl chloride (PVC) or polyurethane (PUR) to textile substrates. One of the ways to reduce the environmental impact and non-renewable content of artificial leather is to replace parts of the synthetic component with lignocellulosic by-products. In the present work the feasibility of using small branches and leaves of Eucalyptus globulus (BLE) as a component of an aqueous PUR formulation for coating textile products was evaluated. In addition, the possibility of obtaining functional textile products with antioxidant properties based on the BLE particles incorporation was also evaluated. The effect of the BLE particle size distribution in the PUR formulation and on the properties of the coated textile products was evaluated. The BLE particles and their size influenced the colour, appearance, hydrophobicity and mechanical properties of the coated textiles. The (BLE) particles have improved the tensile strength of textile coating products without loss of elongation, improving their properties for specific applications. Furthermore, the textiles coated with the (BLE) particles showed interesting antioxidant properties, being possible to obtain coated fabrics with five times more DPPH radical scavenging activity than the reference coated fabric without (BLE) particles. Full article
Show Figures

Graphical abstract

26 pages, 4593 KB  
Article
Planktonic Pro- and Microeukaryotes of the Kuibyshev Reservoir and Its Bays During the Cyanobacterial Bloom Period
by Mikhail Yu. Gorbunov, Svetlana V. Bykova, Natalia G. Tarasova, Ekaterina S. Krasnova and Marina V. Umanskaya
Water 2025, 17(11), 1602; https://doi.org/10.3390/w17111602 - 25 May 2025
Cited by 1 | Viewed by 766
Abstract
Kuibyshev Reservoir, the largest in the Volga basin, is poorly covered by modern molecular studies. The results of a metabarcoding study of pro- and eukaryotic microbial plankton in its lower section during the summer period are presented. Bacterioplankton composition was typical for most [...] Read more.
Kuibyshev Reservoir, the largest in the Volga basin, is poorly covered by modern molecular studies. The results of a metabarcoding study of pro- and eukaryotic microbial plankton in its lower section during the summer period are presented. Bacterioplankton composition was typical for most temperate freshwater bodies and characterized by the dominance of cyanobacteria, Pseudomonadota, Bacteroidota, Actinomycetota, and PVC superphylum (Verrucomicrobiota and Planctomycetota), with a somewhat increased proportion of the latter. The protist community was dominated by Cryptista, principally phototrophic, and various ciliates. Several picoeukaryotic groups were newly detected in the reservoir. A relationship between the composition of both bacterioplankton and protist communities and the stage of phytoplankton succession, including the cyanobacterial bloom, was observed. Some inconsistency between the cyanobacterial bloom phase and the structure of other parts of the microbial plankton is obviously due to some temporal delay, spatial station position, and inflow from tributaries. Heterotrophic bacterioplankton indicator species of the main bloom stage include OTUs representing both the phycosphere of colonial cyanobacteria and free-living species. Among the protists, sessile ciliates benefit most from plenty of substrates for colonization, while cyanobacterial grazers and parasites were minor. Overall, the cyanobacterial bloom creates new niches for the plankton community and significantly modifies its structure. Full article
(This article belongs to the Section Biodiversity and Functionality of Aquatic Ecosystems)
Show Figures

Figure 1

20 pages, 5416 KB  
Article
Research on a Novel Shape-Memory Alloy Artificial Muscle with Active and Passive Heat Dissipation
by Qin Zhang, Liang Xu, Hao Chen, Zhou Li, Liwu Huang and Sicheng Yi
Actuators 2025, 14(5), 248; https://doi.org/10.3390/act14050248 - 15 May 2025
Cited by 1 | Viewed by 1447
Abstract
Due to their high energy density and favorable load-to-weight ratio, shape-memory alloy (SMA) materials are ideal actuation sources for soft robots. However, the relatively long cooling time of SMA wires in soft bodies limits their response speed. In this study, we designed and [...] Read more.
Due to their high energy density and favorable load-to-weight ratio, shape-memory alloy (SMA) materials are ideal actuation sources for soft robots. However, the relatively long cooling time of SMA wires in soft bodies limits their response speed. In this study, we designed and fabricated a novel SMA artificial muscle. When active heat absorption was enabled through thermoelectric modules and the evaporation/dehydration effects of hydrogels, the cooling rate of the SMA wires increased significantly. Simulation and experimental results demonstrate that with the proposed heat-dissipation scheme, the cooling speed of the SMA wires improved notably, with a temperature drop of 9.6 °C within 4 s. Additionally, the designed agar/polyacrylamide hydrogel, which has a porous skeleton structure, achieved a water-absorption expansion rate that was 600% of the previous value. When a PVC elastic substrate was used, the bending angle of the SMA artificial muscle reached 71°, with minimal bending attenuation after 45 consecutive cyclic tests. A soft gripper composed of the novel SMA artificial muscles was capable of manipulating objects of various shapes. Overall, the combination of active and passive heat-dissipation strategies enabled the SMA artificial muscle to achieve excellent durability, rapid heat dissipation, and strong versatility, demonstrating its significant potential for various applications. Full article
(This article belongs to the Section Actuators for Robotics)
Show Figures

Figure 1

22 pages, 14986 KB  
Article
Improved Adhesion and Biocompatibility of Chitosan-Coated Super-Hydrophilic PVC Polymer Substrates for Urothelial Catheters
by Alenka Vesel, Helena Motaln, Miran Mozetič, Dane Lojen and Nina Recek
Int. J. Mol. Sci. 2025, 26(5), 2128; https://doi.org/10.3390/ijms26052128 - 27 Feb 2025
Cited by 2 | Viewed by 1258
Abstract
Chitosan is a water-soluble polysaccharide with good adherence to negatively charged surfaces and reported antimicrobial and anti-inflammatory properties. Coating the surfaces of medical devices with chitosan is a promising strategy for harnessing these benefits. However, the surface properties of commercial polymers need to [...] Read more.
Chitosan is a water-soluble polysaccharide with good adherence to negatively charged surfaces and reported antimicrobial and anti-inflammatory properties. Coating the surfaces of medical devices with chitosan is a promising strategy for harnessing these benefits. However, the surface properties of commercial polymers need to be altered to enable the bonding of thin chitosan films. In this study, the adhesion of chitosan onto plasma-treated polyvinyl chloride (PVC) and the metabolic activity of urothelial cells on chitosan-coated medical-grade PVC used for the synthesis of urinary catheters were evaluated. To improve the adhesion of chitosan onto the PVC catheters, PVC samples were made “super-hydrophilic”. PVC substrates were briefly treated with a powerful hydrogen plasma and weakly ionised oxygen plasma afterglow to obtain a chlorine-free surface film, which was rich in oxygen functional groups, followed by incubation of the plasma-treated substrates in an aqueous solution of chitosan. Then, urothelial RT4 cells were seeded on the treated and untreated PVC substrates, and their metabolic activity, confluency, and cell morphology were examined. X-ray photoelectron spectroscopy was used to measure the nitrogen concentration, which corresponded to the chitosan concentration on the substrate. The results showed that the substrates were uniformly covered by a thin layer of chitosan only on plasma-treated surfaces and not on untreated surfaces. Moreover, the chitosan coating provided a stimulated environment for cell adhesion and growth. In conclusion, the chitosan-coated super-hydrophilic PVC substrate shows potential to improve the overall performance and safety of medical devices such as urinary catheters. Full article
(This article belongs to the Special Issue Biofunctional Coatings for Medical Applications)
Show Figures

Figure 1

17 pages, 7135 KB  
Article
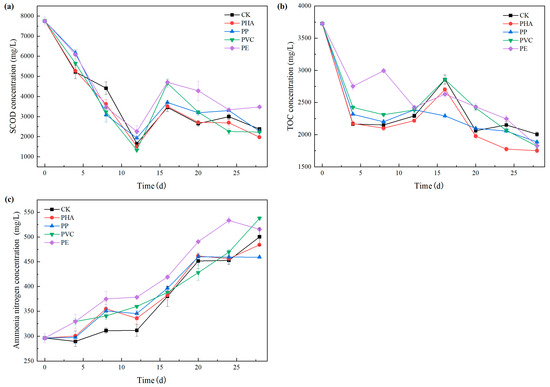
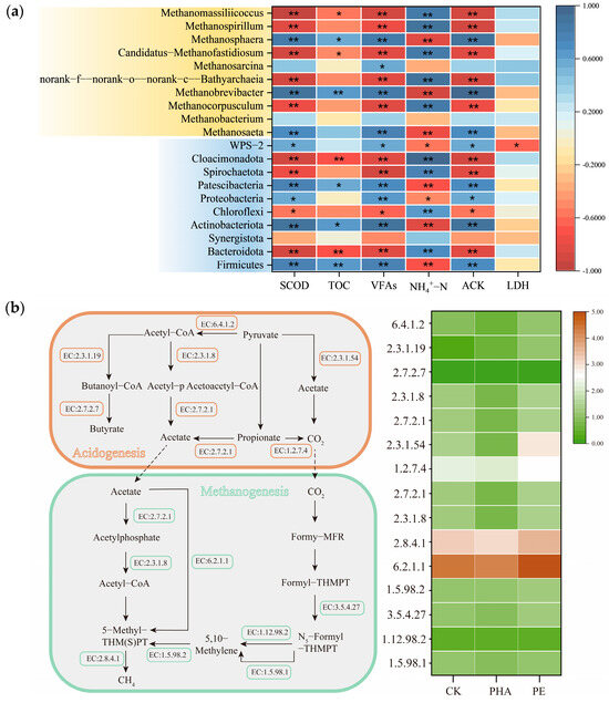
Effects of Different Microplastics on Methane Production and Microbial Community Structure in Anaerobic Digestion of Cattle Manure
by Mengjiao Zhang, Congxu Zhao, Tian Yuan, Qing Wang, Qiuxian Zhang, Shuangdui Yan, Xiaohong Guo, Yanzhuan Cao and Hongyan Cheng
Agronomy 2025, 15(1), 107; https://doi.org/10.3390/agronomy15010107 - 3 Jan 2025
Cited by 3 | Viewed by 1917
Abstract
Microplastics (MPs) are widely distributed in the environment, and they inevitably enter animal bodies during livestock and poultry farming, leading to their presence in livestock and poultry manure. However, there is limited research on the effects of different types of MPs on the [...] Read more.
Microplastics (MPs) are widely distributed in the environment, and they inevitably enter animal bodies during livestock and poultry farming, leading to their presence in livestock and poultry manure. However, there is limited research on the effects of different types of MPs on the anaerobic digestion (AD) performance of livestock and poultry manure. Herein, we investigated the impact of four types of MPs (polyvinyl chloride (PVC), polypropylene (PP), polyethylene (PE), and polyhydroxyalkanoate (PHA)) on AD performance using cattle manure as a substrate. Results demonstrated that the cumulative methane production in the PE group reached 5568.05 mL, exhibiting an 11.97% increase compared to the control group. Conversely, the cumulative methane production was decreased by 5.52%, 9.69%, and 14.48% in the PP, PVC, and PHA groups, respectively. Physicochemical analyses showed that MPs promoted organic matter hydrolysis on day 4 of AD, leading to the accumulation of volatile fatty acids (VFAs) in the initial stage. Specifically, the acetic acid content of PE was 44.48–92.07 mL/L higher than that of the control during the first 8 days. PE MPs also enriched microorganisms associated with methane production. The abundance of Firmicutes was enhanced by 2.89–17.57%, Methanosaeta by 8.42–12.48%, and Methanospirillum by 10.91–16.89% in comparison to the control; whereas PHA MPs decreased the abundance of Methanosaeta by 8.14–31.40%. Moreover, PHA MPs inhibited methane production by suppressing acetate kinase activity while promoting lactate dehydrogenase release from microorganisms involved in the AD process. Based on changes observed in key enzyme functional gene abundances, PHA MPs reduced acetyl-CoA carboxylase functional gene abundance, negatively affecting the acetone cleavage methanogenesis pathway. Meanwhile, PE MPs significantly increased acetate-CoA ligase abundance, thereby promoting the acetic acid methanogenesis pathway. The results provide novel insights into the influence exerted by MPs on AD performance when applied to livestock manure. Full article
(This article belongs to the Section Agricultural Biosystem and Biological Engineering)
Show Figures

Graphical abstract

15 pages, 4881 KB  
Article
Highly Stable Flexible SERS-Imprinted Membrane Based on Plasmonic MOF Material for the Selective Detection of Chrysoidin in Environmental Water
by Xinyi Liu, Hongji Li, Dandan Wang, Jian Lu, Yilin Wu and Wei Sun
Polymers 2025, 17(1), 81; https://doi.org/10.3390/polym17010081 - 31 Dec 2024
Cited by 3 | Viewed by 917
Abstract
Chrysoidin (CG) can be ingested into the human body through the skin and cause chronic toxicity, so the detection of CG levels in the environment is crucial. In this study, we synthesize F-Ag@ZIF-8/PVC molecular-imprinted membranes (FZAP-MIM) by an innovative combination of SERS detection, [...] Read more.
Chrysoidin (CG) can be ingested into the human body through the skin and cause chronic toxicity, so the detection of CG levels in the environment is crucial. In this study, we synthesize F-Ag@ZIF-8/PVC molecular-imprinted membranes (FZAP-MIM) by an innovative combination of SERS detection, membrane separation, and a molecular-imprinted technique in order to perform the analysis of CG in water. The plasmonic MOF material as a SERS substrate helps to enrich the target and realize the spatial overlap of the target with the nanoparticle tip “hotspot”. To avoid the poor reproducibility of Raman signals caused by the random arrangement of the powder substrate, polyvinyl chloride (PVC) is used to provide support and protection for the powder substrate. PVC has excellent dirt immunity and chemical stability, enabling the substrate to maintain Raman performance under complex and extreme detection conditions. FAZP-MIM has outstanding sensitivity and selectivity and can quickly and accurately capture targets even in the presence of similar structural interferences. The method showed superior recoveries in spiked recovery tests of real water samples and is expected to be practically applied to the trace detection of organic dye molecules in the environment. Full article
(This article belongs to the Special Issue Advances in Molecularly Imprinted Polymer Materials)
Show Figures

Figure 1

10 pages, 17332 KB  
Article
A Flexible and Optical Transparent Metasurface Absorber with Broadband RCS Reduction Characteristics
by Babar Hayat, Jinling Zhang, Adil Khan, Syed Muzahir Abbas, Abdul Majeed and Samir Salem Al-Bawri
Nanomaterials 2024, 14(18), 1507; https://doi.org/10.3390/nano14181507 - 17 Sep 2024
Cited by 4 | Viewed by 2297
Abstract
Metasurface absorbers (MSAs) are of significant importance in a wide range of applications, such as in the field of stealth technology. Nevertheless, conventional designs demonstrate limited flexible characteristics and a lack of transparency, hence constraining their suitability for certain radar stealth applications. This [...] Read more.
Metasurface absorbers (MSAs) are of significant importance in a wide range of applications, such as in the field of stealth technology. Nevertheless, conventional designs demonstrate limited flexible characteristics and a lack of transparency, hence constraining their suitability for certain radar stealth applications. This study introduces a novel MSA operating in the broad microwave range, which exhibits both optical transparency and flexibility. The structure consists of a flexible substrate made of polyvinyl chloride (PVC), along with a resistive film composed of indium tin oxide (ITO). The proposed structure exhibits the ability to effectively absorb over 90% of the energy carried by incident electromagnetic (EM) waves across the frequency range of 9.85–41.76 GHz within an angular range of 0° to 60°. In addition, to assess the efficacy of the absorption performance, an examination of the radar cross-section (RCS) characteristics is conducted. The results indicate a reduction of over 10 dB across the aforementioned broad frequency spectrum, regardless of the central angle. Full article
(This article belongs to the Special Issue Advances in Photonic Metasurfaces and Metastructures)
Show Figures

Figure 1

13 pages, 2415 KB  
Review
Arrhythmic Mitral Valve Prolapse Syndrome and Ventricular Arrhythmias: A Comprehensive Review and the Role of Catheter Ablation
by Ehsan Mahmoodi and Haris M. Haqqani
J. Cardiovasc. Dev. Dis. 2024, 11(7), 218; https://doi.org/10.3390/jcdd11070218 - 10 Jul 2024
Cited by 2 | Viewed by 2762
Abstract
Mitral valve prolapse (MVP) affects 2–3% of the general population, and despite its benign prognosis overall, it is associated with sudden death in a small subset of patients. The term “arrhythmic MVP syndrome” (AMVPS) refers to the presence of frequent or complex ventricular [...] Read more.
Mitral valve prolapse (MVP) affects 2–3% of the general population, and despite its benign prognosis overall, it is associated with sudden death in a small subset of patients. The term “arrhythmic MVP syndrome” (AMVPS) refers to the presence of frequent or complex ventricular arrhythmias, commonly reported in female patients with a stereotypical phenotype including bileaflet myxomatous disease, ECG repolarisation abnormalities in inferior leads, mitral annular disjunction, and significant fibrosis in the inferolateral LV and papillary muscles. Modern imaging technologies have led to the identification of new risk factors that have been implemented in recent risk stratification guidelines; however, screening for patients with MVP who are at risk of sudden cardiac death (SCD) remains challenging. In addition, there is a limited amount of data on the outcomes of different treatment approaches in AMVP and no specific indication for targeted or disease-modifying therapies within current guidelines. Potential arrhythmic substrates in patients with AMVP syndrome have been the subject of interest in previous studies, with areas consisting of fibrosis at the papillary muscle level and the Purkinje system. Premature ventricular contractions (PVCs) originating from these areas have been shown to play an important role as triggers for ventricular fibrillation and SCD in patients with AMVP. Catheter ablation has emerged as a potential treatment modality in patients with MVP and ventricular arrhythmias (VAs), targeting arrhythmic substrates and triggering PVC foci. The aim of this review is to explore the role of catheter ablation in treating patients with AMVP. Full article
Show Figures

Figure 1

Back to TopTop