Sign in to use this feature.

Years

Between: -

Subjects

remove_circle_outline
remove_circle_outline
remove_circle_outline
remove_circle_outline
remove_circle_outline

Journals

Article Types

Countries / Regions

Search Results (42)

Search Parameters:
Keywords = PPIase

Order results
Result details
Results per page
Select all
Export citation of selected articles as:
15 pages, 1456 KB  
Article
Democratized Discovery of Microsclerodermin F as an Immunophilin Ligand
by Manfred Auer, Malcolm D. Walkinshaw, Jacqueline Dornan, Nhan T. Pham, Xinru Xue, Miaomiao Liu, Ronald J. Quinn, Eric M. Ross, Abimael D. Rodríguez and James J. La Clair
Mar. Drugs 2025, 23(9), 336; https://doi.org/10.3390/md23090336 - 24 Aug 2025
Viewed by 1550
Abstract
While immunophilins are well-recognized therapeutic targets, several members of this family of peptidyl-proline isomerases (PPIases) have yet to be subjected to ligand discovery efforts. In this study, we demonstrate a cost-effective means to identify ligands to the insufficiently investigated two-domain PPIase human Cyclophilin40 [...] Read more.
While immunophilins are well-recognized therapeutic targets, several members of this family of peptidyl-proline isomerases (PPIases) have yet to be subjected to ligand discovery efforts. In this study, we demonstrate a cost-effective means to identify ligands to the insufficiently investigated two-domain PPIase human Cyclophilin40 (Cyp40). Central to this effort was the use of beads, wherein a confocal nanoscanning (CONA) approach was used to rapidly probe candidates. Here, we describe how one can adapt the physical nature of microsized beads as a means to strategically reduce cost and ultimately make the discovery of small molecule hit and lead compounds more accessible to everyone irrespective of financial status (democratization). Full article
(This article belongs to the Special Issue From Marine Natural Products to Marine Bioproducts)
Show Figures

Graphical abstract

18 pages, 10362 KB  
Article
Genome-Wide Analysis of Tea FK506-Binding Proteins (FKBPs) Reveals That CsFKBP53 Enhances Cold-Stress Tolerance in Transgenic Arabidopsis thaliana
by Ming-Hui Xu, Jie Tang, Cai-Ning Liu, Wan-Qiao Zhang, Qian Li, Fan Yang and Dan-Dan Liu
Int. J. Mol. Sci. 2025, 26(8), 3575; https://doi.org/10.3390/ijms26083575 - 10 Apr 2025
Cited by 1 | Viewed by 1207
Abstract
FK506-binding proteins (FKBPs) belong to the peptidyl-prolyl cis/trans isomerase (PPIase) superfamily and are involved in a wide range of biological processes including protein folding, hormone signaling, plant growth, and stress responses. However, the FKBPs and their biological functions have not been identified in [...] Read more.
FK506-binding proteins (FKBPs) belong to the peptidyl-prolyl cis/trans isomerase (PPIase) superfamily and are involved in a wide range of biological processes including protein folding, hormone signaling, plant growth, and stress responses. However, the FKBPs and their biological functions have not been identified in tea plants. In this study, 21 FKBP genes were identified using the conserved FK506-binding domain (PF00254) in the tea-plant genome. Their phylogeny, classification, structure, motifs, interactors, and expression patterns were analyzed. Comprehensive qRT-PCR analysis revealed distinct expression patterns of CsFKBPs in different tissues and in response to low temperature. Through a comprehensive genome-wide analysis, we characterized the low-temperature expression dynamics of the CsFKBP53 gene family and demonstrated that its overexpression significantly enhances cold tolerance in Arabidopsis. Notably, the transcript levels of CsFKBP53 exhibited pronounced variability across distinct tea (Camellia sinensis) cultivars under cold-stress conditions. These findings not only underscore the functional conservation of FKBP-type immunophilins across plant lineages but also highlight the biotechnological potential of CsFKBP53 as a genetic modulator of low-temperature resilience in crops. By integrating comparative genomics and functional validation, our study establishes a foundation for leveraging conserved stress-response mechanisms to engineer climate-resilient plants. Full article
(This article belongs to the Special Issue Plant Physiology and Molecular Nutrition)
Show Figures

Figure 1

17 pages, 3584 KB  
Article
Exploration of the Role of Cyclophilins in Established Hepatitis B and C Infections
by Jennifer Molle, Sarah Duponchel, Jennifer Rieusset, Michel Ovize, Alexander V. Ivanov, Fabien Zoulim and Birke Bartosch
Viruses 2025, 17(1), 11; https://doi.org/10.3390/v17010011 - 25 Dec 2024
Cited by 1 | Viewed by 1689
Abstract
Cyclophilin (Cyp) inhibitors are of clinical interest in respect to their antiviral activities in the context of many viral infections including chronic hepatitis B and C. Cyps are a group of enzymes with peptidyl-prolyl isomerase activity (PPIase), known to be required for replication [...] Read more.
Cyclophilin (Cyp) inhibitors are of clinical interest in respect to their antiviral activities in the context of many viral infections including chronic hepatitis B and C. Cyps are a group of enzymes with peptidyl-prolyl isomerase activity (PPIase), known to be required for replication of diverse viruses including hepatitis B and C viruses (HBV and HCV). Amongst the Cyp family, the molecular mechanisms underlying the antiviral effects of CypA have been investigated in detail, but potential roles of other Cyps are less well studied in the context of viral hepatitis. Furthermore, most studies investigating the role of Cyps in viral hepatitis did not investigate the potential therapeutic effects of their inhibition in already-established infections but have rather been performed in the context of neo-infections. Here, we investigated the effects of genetically silencing Cyps on persistent HCV and HBV infections. We confirm antiviral effects of CypA and CypD knock down and demonstrate novel roles for CypG and CypH in HCV replication. We show, furthermore, that CypA silencing has a modest but reproducible impact on persistent HBV infections in cultured human hepatocytes. Full article
(This article belongs to the Section Viral Immunology, Vaccines, and Antivirals)
Show Figures

Figure 1

16 pages, 19206 KB  
Article
Bioinformatics Analysis of the Panax ginseng Cyclophilin Gene and Its Anti-Phytophthora cactorum Activity
by Yu Zhao, Jiahong Lu, Yuming Wang, Kaiwen Hao, Zhimei Liu, Ge Hui and Tianxia Sun
Plants 2024, 13(19), 2731; https://doi.org/10.3390/plants13192731 - 29 Sep 2024
Viewed by 1451
Abstract
In this paper, Panax ginseng cyclophilin (PgCyP) was successfully obtained through a genetic engineering technique. A bioinformatics method was used to analyze the physicochemical properties and structure of PgCyP. The results showed that PgCyP belongs to the cyclophilin gene family. The protein [...] Read more.
In this paper, Panax ginseng cyclophilin (PgCyP) was successfully obtained through a genetic engineering technique. A bioinformatics method was used to analyze the physicochemical properties and structure of PgCyP. The results showed that PgCyP belongs to the cyclophilin gene family. The protein encoded by the PgCyP gene contains the active site of PPIase (R62, F67, and H133) and a binding site for cyclosporine A (W128). The relative molecular weight of PgCyP is 187.11 bp; its theoretical isoelectric point is 7.67, and it encodes 174 amino acids. The promoter region of PgCyP mainly contains the low-temperature environmental stress response (LTR) element, abscisic acid-responsive cis-acting element (ABRE), and light-responsive cis-acting element (G-Box). PgCyP includes a total of nine phosphorylation sites, comprising four serine phosphorylation sites, three threonine phosphorylation sites, and two tyrosine phosphorylation sites. PgCyP was recombined and expressed in vitro, and its recombinant expression was investigated. Furthermore, it was found that the recombinant PgCyP protein could effectively inhibit the germination of Phytophthora cactorum spores and the normal growth of Phytophthora cactorum mycelia in vitro. Further experiments on the roots of susceptible Arabidopsis thaliana showed that the PgCyP protein could improve the resistance of arabidopsis to Phytophthora cactorum. The findings of this study provide a basis for the use of the PgCyP protein as a new type of green biopesticide. Full article
(This article belongs to the Special Issue Bioinformatics and Functional Genomics in Modern Plant Science)
Show Figures

Figure 1

38 pages, 5134 KB  
Review
Insights into Peptidyl-Prolyl cis-trans Isomerases from Clinically Important Protozoans: From Structure to Potential Biotechnological Applications
by Verónica Aranda-Chan, Rosa Elena Cárdenas-Guerra, Alejandro Otero-Pedraza, Esdras Enoc Pacindo-Cabrales, Claudia Ivonne Flores-Pucheta, Octavio Montes-Flores, Rossana Arroyo and Jaime Ortega-López
Pathogens 2024, 13(8), 644; https://doi.org/10.3390/pathogens13080644 - 31 Jul 2024
Cited by 7 | Viewed by 4085
Abstract
Peptidyl-prolyl cis/trans isomerases (PPIases) are present in a wide variety of microorganisms, including protozoan parasites such as Trypanosoma cruzi, Trypanosoma brucei, Trichomonas vaginalis, Leishmania major, Leishmania donovani, Plasmodium falciparum, Plasmodium vivax, Entamoeba histolytica, [...] Read more.
Peptidyl-prolyl cis/trans isomerases (PPIases) are present in a wide variety of microorganisms, including protozoan parasites such as Trypanosoma cruzi, Trypanosoma brucei, Trichomonas vaginalis, Leishmania major, Leishmania donovani, Plasmodium falciparum, Plasmodium vivax, Entamoeba histolytica, Giardia intestinalis, Cryptosporidium parvum, and Cryptosporidium hominis, all of which cause important neglected diseases. PPIases are classified as cyclophilins, FKBPs, or parvulins and play crucial roles in catalyzing the cis-trans isomerization of the peptide bond preceding a proline residue. This activity assists in correct protein folding. However, experimentally, the biological structure–function characterization of PPIases from these protozoan parasites has been poorly addressed. The recombinant production of these enzymes is highly relevant for this ongoing research. Thus, this review explores the structural diversity, functions, recombinant production, activity, and inhibition of protozoan PPIases. We also highlight their potential as biotechnological tools for the in vitro refolding of other recombinant proteins from these parasites. These applications are invaluable for the development of diagnostic and therapeutic tools. Full article
Show Figures

Graphical abstract

12 pages, 1391 KB  
Article
The PPIase Activity of CypB Is Essential for the Activation of Both AKT/mTOR and XBP1s Signaling Pathways during the Differentiation of 3T3-L1 Preadipocytes
by Gyuhui Kim, Kyung-Sik Yoon, Joohun Ha, Insug Kang and Wonchae Choe
Nutrients 2024, 16(15), 2465; https://doi.org/10.3390/nu16152465 - 29 Jul 2024
Viewed by 1837
Abstract
In this study, we undertook an extensive investigation to determine how CypB PPIase activity affects preadipocyte differentiation and lipid metabolism. Our findings revealed that inhibition of CypB’s PPIase activity suppressed the expression of crucial proteins involved in adipocyte differentiation and induced changes in [...] Read more.
In this study, we undertook an extensive investigation to determine how CypB PPIase activity affects preadipocyte differentiation and lipid metabolism. Our findings revealed that inhibition of CypB’s PPIase activity suppressed the expression of crucial proteins involved in adipocyte differentiation and induced changes in proteins regulating the cell cycle. Furthermore, we clarified the impact of CypB’s PPIase activity on lipid metabolism via the AKT/mTOR signaling pathway. Additionally, we demonstrated the involvement of CypB’s PPIase activity in lipid metabolism through the XBP1s pathway. These discoveries offer invaluable insights for devising innovative therapeutic strategies aimed at treating and averting obesity and its related health complications. Targeting CypB’s PPIase activity may emerge as a promising avenue for addressing obesity-related conditions. Furthermore, our research opens up opportunities for creating new therapeutic strategies by enhancing our comprehension of the processes involved in cellular endoplasmic reticulum stress. Full article
(This article belongs to the Special Issue Fatty Acid, Obesity and Metabolic Syndrome)
Show Figures

Figure 1

23 pages, 2861 KB  
Article
Assessing Trans-Inhibition of OATP1B1 and OATP1B3 by Calcineurin and/or PPIase Inhibitors and Global Identification of OATP1B1/3-Associated Proteins
by John T. Powell, Ruhul Kayesh, Alexandra Ballesteros-Perez, Khondoker Alam, Pascaline Niyonshuti, Erik J. Soderblom, Kai Ding, Chao Xu and Wei Yue
Pharmaceutics 2024, 16(1), 63; https://doi.org/10.3390/pharmaceutics16010063 - 31 Dec 2023
Cited by 8 | Viewed by 3790
Abstract
Organic anion transporting polypeptide (OATP) 1B1 and OATP1B3 are key determinants of drug–drug interactions (DDIs). Various drugs including the calcineurin inhibitor (CNI) cyclosporine A (CsA) exert preincubation-induced trans-inhibitory effects upon OATP1B1 and/or OATP1B3 (abbreviated as OATP1B1/3) by unknown mechanism(s). OATP1B1/3 are phosphoproteins; [...] Read more.
Organic anion transporting polypeptide (OATP) 1B1 and OATP1B3 are key determinants of drug–drug interactions (DDIs). Various drugs including the calcineurin inhibitor (CNI) cyclosporine A (CsA) exert preincubation-induced trans-inhibitory effects upon OATP1B1 and/or OATP1B3 (abbreviated as OATP1B1/3) by unknown mechanism(s). OATP1B1/3 are phosphoproteins; calcineurin, which dephosphorylates and regulates numerous phosphoproteins, has not previously been investigated in the context of preincubation-induced trans-inhibition of OATP1B1/3. Herein, we compare the trans-inhibitory effects exerted on OATP1B1 and OATP1B3 by CsA, the non-analogous CNI tacrolimus, and the non-CNI CsA analogue SCY-635 in transporter-overexpressing human embryonic kidney (HEK) 293 stable cell lines. Preincubation (10–60 min) with tacrolimus (1–10 µM) rapidly and significantly reduces OATP1B1- and OATP1B3-mediated transport up to 0.18 ± 0.03- and 0.20 ± 0.02-fold compared to the control, respectively. Both CsA and SCY-635 can trans-inhibit OATP1B1, with the inhibitory effects progressively increasing over a 60 min preincubation time. At each equivalent preincubation time, CsA has greater trans-inhibitory effects toward OATP1B1 than SCY-635. Preincubation with SCY-635 for 60 min yielded IC50 of 2.2 ± 1.4 µM against OATP1B1, which is ~18 fold greater than that of CsA (0.12 ± 0.04 µM). Furthermore, a proteomics-based screening for protein interactors was used to examine possible proteins and processes contributing to OATP1B1/3 regulation and preincubation-induced inhibition by CNIs and other drugs. A total of 861 and 357 proteins were identified as specifically associated with OATP1B1 and OATP1B3, respectively, including various protein kinases, ubiquitin-related enzymes, the tacrolimus (FK506)-binding proteins FKBP5 and FKBP8, and several known regulatory targets of calcineurin. The current study reports several novel findings that expand our understanding of impaired OATP1B1/3 function; these include preincubation-induced trans-inhibition of OATP1B1/3 by the CNI tacrolimus, greater preincubation-induced inhibition by CsA compared to its non-CNI analogue SCY-635, and association of OATP1B1/3 with various proteins relevant to established and candidate OATP1B1/3 regulatory processes. Full article
(This article belongs to the Special Issue Drug Transporters: Regulation and Roles in Therapeutic Strategies)
Show Figures

Figure 1

14 pages, 3312 KB  
Article
Cyclophilin E (CypE) Functions as a Positive Regulator in Osteoblast Differentiation by Regulating the Transcriptional Activity of Runx2
by Meiyu Piao, Sung Ho Lee, Yuankuan Li, Joong-Kook Choi, Chang-Yeol Yeo and Kwang Youl Lee
Cells 2023, 12(21), 2549; https://doi.org/10.3390/cells12212549 - 31 Oct 2023
Cited by 3 | Viewed by 1859
Abstract
Cyclophilin E (CypE) belongs to the cyclophilin family and exhibits peptidyl-prolyl cis-trans isomerase (PPIase) activity. It participates in various biological processes through the regulation of peptidyl-prolyl isomerization. However, the specific role of CypE in osteoblast differentiation has not yet been elucidated. In this [...] Read more.
Cyclophilin E (CypE) belongs to the cyclophilin family and exhibits peptidyl-prolyl cis-trans isomerase (PPIase) activity. It participates in various biological processes through the regulation of peptidyl-prolyl isomerization. However, the specific role of CypE in osteoblast differentiation has not yet been elucidated. In this study, we first discovered the positive impact of CypE on osteoblast differentiation through gain or loss of function experiments. Mechanistically, CypE enhances the transcriptional activity of Runx2 through its PPIase activity. Furthermore, we identified the involvement of the Akt signaling pathway in CypE’s function in osteoblast differentiation. Taken together, our findings indicate that CypE plays an important role in osteoblast differentiation as a positive regulator by increasing the transcriptional activity of Runx2. Full article
Show Figures

Figure 1

16 pages, 2600 KB  
Article
New Insights into Dyskerin-CypA Interaction: Implications for X-Linked Dyskeratosis Congenita and Beyond
by Valentina Belli, Daniela Maiello, Concetta Di Lorenzo, Maria Furia, Rosario Vicidomini and Mimmo Turano
Genes 2023, 14(9), 1766; https://doi.org/10.3390/genes14091766 - 6 Sep 2023
Cited by 4 | Viewed by 2062
Abstract
The highly conserved family of cyclophilins comprises multifunctional chaperones that interact with proteins and RNAs, facilitating the dynamic assembly of multimolecular complexes involved in various cellular processes. Cyclophilin A (CypA), the predominant member of this family, exhibits peptidyl–prolyl cis–trans isomerase activity. This enzymatic [...] Read more.
The highly conserved family of cyclophilins comprises multifunctional chaperones that interact with proteins and RNAs, facilitating the dynamic assembly of multimolecular complexes involved in various cellular processes. Cyclophilin A (CypA), the predominant member of this family, exhibits peptidyl–prolyl cis–trans isomerase activity. This enzymatic function aids with the folding and activation of protein structures and often serves as a molecular regulatory switch for large multimolecular complexes, ensuring appropriate inter- and intra-molecular interactions. Here, we investigated the involvement of CypA in the nucleus, where it plays a crucial role in supporting the assembly and trafficking of heterogeneous ribonucleoproteins (RNPs). We reveal that CypA is enriched in the nucleolus, where it colocalizes with the pseudouridine synthase dyskerin, the catalytic component of the multifunctional H/ACA RNPs involved in the modification of cellular RNAs and telomere stability. We show that dyskerin, whose mutations cause the X-linked dyskeratosis (X-DC) and the Hoyeraal–Hreidarsson congenital ribosomopathies, can directly interact with CypA. These findings, together with the remark that substitution of four dyskerin prolines are known to cause X-DC pathogenic mutations, lead us to indicate this protein as a CypA client. The data presented here suggest that this chaperone can modulate dyskerin activity influencing all its partecipated RNPs. Full article
(This article belongs to the Special Issue Diagnosis and Therapies for Genetic Diseases)
Show Figures

Figure 1

14 pages, 2227 KB  
Article
The Virulence Factor Macrophage Infectivity Potentiator (Mip) Influences Branched-Chain Amino Acid Metabolism and Pathogenicity of Legionella pneumophila
by Fabian Nikolka, Mustafa Safa Karagöz, Mohamed Zakaria Nassef, Karsten Hiller, Michael Steinert and Thekla Cordes
Metabolites 2023, 13(7), 834; https://doi.org/10.3390/metabo13070834 - 11 Jul 2023
Viewed by 2917
Abstract
Legionella pneumophila (Lp) is a common etiological agent of bacterial pneumonia that causes Legionnaires’ disease (LD). The bacterial membrane-associated virulence factor macrophage infectivity potentiator (Mip) exhibits peptidyl-prolyl-cis/trans-isomerase (PPIase) activity and contributes to the intra- and extracellular pathogenicity of Lp [...] Read more.
Legionella pneumophila (Lp) is a common etiological agent of bacterial pneumonia that causes Legionnaires’ disease (LD). The bacterial membrane-associated virulence factor macrophage infectivity potentiator (Mip) exhibits peptidyl-prolyl-cis/trans-isomerase (PPIase) activity and contributes to the intra- and extracellular pathogenicity of Lp. Though Mip influences disease outcome, little is known about the metabolic consequences of altered Mip activity during infections. Here, we established a metabolic workflow and applied mass spectrometry approaches to decipher how Mip activity influences metabolism and pathogenicity. Impaired Mip activity in genetically engineered Lp strains decreases intracellular replication in cellular infection assays, confirming the contribution of Mip for Lp pathogenicity. We observed that genetic and chemical alteration of Mip using the PPIase inhibitors rapamycin and FK506 induces metabolic reprogramming in Lp, specifically branched-chain amino acid (BCAA) metabolism. Rapamycin also inhibits PPIase activity of mammalian FK506 binding proteins, and we observed that rapamycin induces a distinct metabolic signature in human macrophages compared to bacteria, suggesting potential involvement of Mip in normal bacteria and in infection. Our metabolic studies link Mip to alterations in BCAA metabolism and may help to decipher novel disease mechanisms associated with LD. Full article
(This article belongs to the Special Issue Application of Mass Spectrometry Analysis in Metabolomics)
Show Figures

Figure 1

12 pages, 944 KB  
Review
PPIases Par14/Par17 Affect HBV Replication in Multiple Ways
by Kyongmin Kim
Viruses 2023, 15(2), 457; https://doi.org/10.3390/v15020457 - 6 Feb 2023
Cited by 4 | Viewed by 2334
Abstract
Human parvulin 14 (Par14) and parvulin 17 (Par17) are peptidyl-prolyl cis/trans isomerases that upregulate hepatitis B virus (HBV) replication by binding to the conserved 133Arg-Pro134 (RP) motif of HBc and core particles, and 19RP20-28RP29 motifs [...] Read more.
Human parvulin 14 (Par14) and parvulin 17 (Par17) are peptidyl-prolyl cis/trans isomerases that upregulate hepatitis B virus (HBV) replication by binding to the conserved 133Arg-Pro134 (RP) motif of HBc and core particles, and 19RP20-28RP29 motifs of HBx. In the absence of HBx, Par14/Par17 have no effect on HBV replication. Interaction with Par14/Par17 enhances the stability of HBx, core particles, and HBc. Par14/Par17 binds outside and inside core particles and is involved in HBc dimer–dimer interaction to facilitate core particle assembly. Although HBc RP motif is important for HBV replication, R133 residue is solely important for its interaction with Par14/Par17. Interaction of Par14 and Par17 with HBx involves two substrate-binding residues, Glu46/Asp74 (E46/D74) and E71/D99, respectively, and promotes HBx translocation to the nucleus and mitochondria. In the presence of HBx, Par14/Par17 are efficiently recruited to cccDNA and promote transcriptional activation via specific DNA-binding residues Ser19/44 (S19/44). S19 and E46/D74 of Par14, and S44 and E71/D99 of Par17, are also involved in the recruitment of HBc onto cccDNA. Par14/Par17 upregulate HBV replication via various effects that are mediated in part through the HBx–Par14/Par17–cccDNA complex and triple HBc, Par14/Par17, and cccDNA interactions in the nucleus, as well as via core particle-Par14/Par17 interactions in the cytoplasm. Full article
(This article belongs to the Special Issue Cellular Factors in HBV and HDV Replication and Pathogenesis)
Show Figures

Figure 1

13 pages, 3044 KB  
Article
M.tb-Rv2462c of Mycobacterium tuberculosis Shows Chaperone-like Activity and Plays a Role in Stress Adaptation and Immunomodulation
by Masuma Khawary, Roopshali Rakshit, Aayush Bahl, Pallavi Juneja, Sashi Kant, Saurabh Pandey and Deeksha Tripathi
Biology 2023, 12(1), 69; https://doi.org/10.3390/biology12010069 - 30 Dec 2022
Cited by 13 | Viewed by 3154
Abstract
Mycobacterium tuberculosis (M.tb)-encoded factors protect it against host-generated stresses and support its survival in the hostile host environment. M.tb possesses two peptidyl-prolyl cis-trans isomerases and a probable trigger factor encoded by Rv2462c which has an FKBP-like PPIase domain. PPIases are known [...] Read more.
Mycobacterium tuberculosis (M.tb)-encoded factors protect it against host-generated stresses and support its survival in the hostile host environment. M.tb possesses two peptidyl-prolyl cis-trans isomerases and a probable trigger factor encoded by Rv2462c which has an FKBP-like PPIase domain. PPIases are known to assist the folding of peptidyl-prolyl bonds and are involved in various cellular processes important for bacterial survival in host-generated stresses. In this study, we aim to functionally characterize Rv2462c of M.tb. Our data suggest that the trigger factor of M.tb exhibits chaperone activity both in vitro and in vivo. Heterologous expression of M.tb-Rv2462c locus into Mycobacterium smegmatis enhanced its survival within macrophages, adaptation to oxidative stress and biofilm formation. M.tb-trigger factor has strong immunomodulatory potential and modifies the cytokine profile of the host towards the proinflammatory axis. Full article
(This article belongs to the Section Microbiology)
Show Figures

Figure 1

25 pages, 10051 KB  
Article
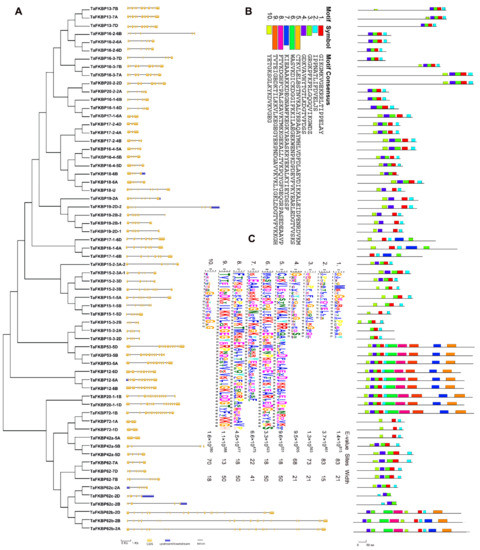
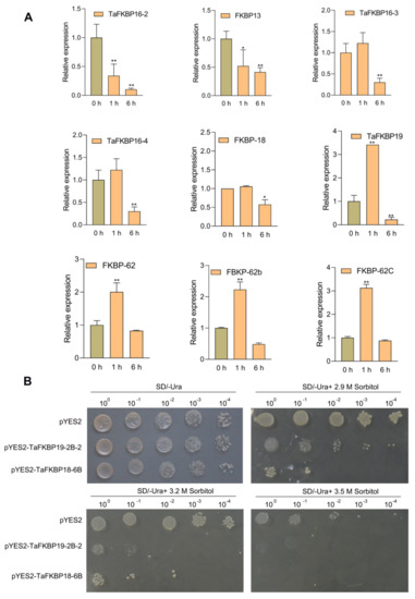
Genome-Wide Identification and Analysis of FKBP Gene Family in Wheat (Triticum asetivum)
by Qiang Ge, Peipei Peng, Mingyue Cheng, Yanjun Meng, Yuan Cao, Shuya Zhang, Yu Long, Gezi Li and Guozhang Kang
Int. J. Mol. Sci. 2022, 23(23), 14501; https://doi.org/10.3390/ijms232314501 - 22 Nov 2022
Cited by 9 | Viewed by 3799
Abstract
FK506-binding protein (FKBP) genes have been found to play vital roles in plant development and abiotic stress responses. However, limited information is available about this gene family in wheat (Triticum aestivum L.). In this study, a total of 64 FKBP genes were [...] Read more.
FK506-binding protein (FKBP) genes have been found to play vital roles in plant development and abiotic stress responses. However, limited information is available about this gene family in wheat (Triticum aestivum L.). In this study, a total of 64 FKBP genes were identified in wheat via a genome-wide analysis involving a homologous search of the latest wheat genome data, which was unevenly distributed in 21 chromosomes, encoded 152 to 649 amino acids with molecular weights ranging from 16 kDa to 72 kDa, and was localized in the chloroplast, cytoplasm, nucleus, mitochondria, peroxisome and endoplasmic reticulum. Based on sequence alignment and phylogenetic analysis, 64 TaFKBPs were divided into four different groups or subfamilies, providing evidence of an evolutionary relationship with Aegilops tauschii, Brachypodium distachyon, Triticum dicoccoides, Arabidopsis thaliana and Oryza sativa. Hormone-related, abiotic stress-related and development-related cis-elements were preferentially presented in promoters of TaFKBPs. The expression levels of TaFKBP genes were investigated using transcriptome data from the WheatExp database, which exhibited tissue-specific expression patterns. Moreover, TaFKBPs responded to drought and heat stress, and nine of them were randomly selected for validation by qRT-PCR. Yeast cells expressing TaFKBP19-2B-2 or TaFKBP18-6B showed increased influence on drought stress, indicating their negative roles in drought tolerance. Collectively, our results provide valuable information about the FKBP gene family in wheat and contribute to further characterization of FKBPs during plant development and abiotic stress responses, especially in drought stress. Full article
(This article belongs to the Section Molecular Plant Sciences)
Show Figures

Figure 1

21 pages, 5914 KB  
Article
Synergistic Effects of Sanglifehrin-Based Cyclophilin Inhibitor NV651 with Cisplatin in Hepatocellular Carcinoma
by Sonia Simón Serrano, Michele Tavecchio, Josef Mallik, Alvar Grönberg, Eskil Elmér, Chamseddine Kifagi, Philippe Gallay, Magnus Joakim Hansson and Ramin Massoumi
Cancers 2022, 14(19), 4553; https://doi.org/10.3390/cancers14194553 - 20 Sep 2022
Cited by 5 | Viewed by 3235
Abstract
Hepatocellular carcinoma (HCC), commonly diagnosed at an advanced stage, is the most common primary liver cancer. Owing to a lack of effective HCC treatments and the commonly acquired chemoresistance, novel therapies need to be investigated. Cyclophilins—intracellular proteins with peptidyl-prolyl isomerase activity—have been shown [...] Read more.
Hepatocellular carcinoma (HCC), commonly diagnosed at an advanced stage, is the most common primary liver cancer. Owing to a lack of effective HCC treatments and the commonly acquired chemoresistance, novel therapies need to be investigated. Cyclophilins—intracellular proteins with peptidyl-prolyl isomerase activity—have been shown to play a key role in therapy resistance and cell proliferation. Here, we aimed to evaluate changes in the gene expression of HCC cells caused by cyclophilin inhibition in order to explore suitable combination treatment approaches, including the use of chemoagents, such as cisplatin. Our results show that the novel cyclophilin inhibitor NV651 decreases the expression of genes involved in several pathways related to the cancer cell cycle and DNA repair. We evaluated the potential synergistic effect of NV651 in combination with other treatments used against HCC in cisplatin-sensitive cells. NV651 showed a synergistic effect in inhibiting cell proliferation, with a significant increase in intrinsic apoptosis in combination with the DNA crosslinking agent cisplatin. This combination also affected cell cycle progression and reduced the capacity of the cell to repair DNA in comparison with a single treatment with cisplatin. Based on these results, we believe that the combination of cisplatin and NV651 may provide a novel approach to HCC treatment. Full article
(This article belongs to the Special Issue Translational Research of Liver Cancer)
Show Figures

Figure 1

23 pages, 6248 KB  
Review
Cyclophilin A/CD147 Interaction: A Promising Target for Anticancer Therapy
by Jang Mi Han and Hye Jin Jung
Int. J. Mol. Sci. 2022, 23(16), 9341; https://doi.org/10.3390/ijms23169341 - 19 Aug 2022
Cited by 52 | Viewed by 7124
Abstract
Cyclophilin A (CypA), which has peptidyl–prolyl cis-trans isomerase (PPIase) activity, regulates multiple functions of cells by binding to its extracellular receptor CD147. The CypA/CD147 interaction plays a crucial role in the progression of several diseases, including inflammatory diseases, coronavirus infection, and cancer, by [...] Read more.
Cyclophilin A (CypA), which has peptidyl–prolyl cis-trans isomerase (PPIase) activity, regulates multiple functions of cells by binding to its extracellular receptor CD147. The CypA/CD147 interaction plays a crucial role in the progression of several diseases, including inflammatory diseases, coronavirus infection, and cancer, by activating CD147-mediated intracellular downstream signaling pathways. Many studies have identified CypA and CD147 as potential therapeutic targets for cancer. Their overexpression promotes growth, metastasis, therapeutic resistance, and the stem-like properties of cancer cells and is related to the poor prognosis of patients with cancer. This review aims to understand the biology and interaction of CypA and CD147 and to review the roles of the CypA/CD147 interaction in cancer pathology and the therapeutic potential of targeting the CypA/CD147 axis. To validate the clinical significance of the CypA/CD147 interaction, we analyzed the expression levels of PPIA and BSG genes encoding CypA and CD147, respectively, in a wide range of tumor types using The Cancer Genome Atlas (TCGA) database. We observed a significant association between PPIA/BSG overexpression and poor prognosis, such as a low survival rate and high cancer stage, in several tumor types. Furthermore, the expression of PPIA and BSG was positively correlated in many cancers. Therefore, this review supports the hypothesis that targeting the CypA/CD147 interaction may improve treatment outcomes for patients with cancer. Full article
Show Figures

Figure 1

Back to TopTop