New Insights into Dyskerin-CypA Interaction: Implications for X-Linked Dyskeratosis Congenita and Beyond
Abstract
1. Introduction
2. Materials and Methods
2.1. Cell Culture, Treatments and Bioinformatic Data
2.2. Immunofluorescence Analysis
2.3. Pull-Down ASSAY
3. Results
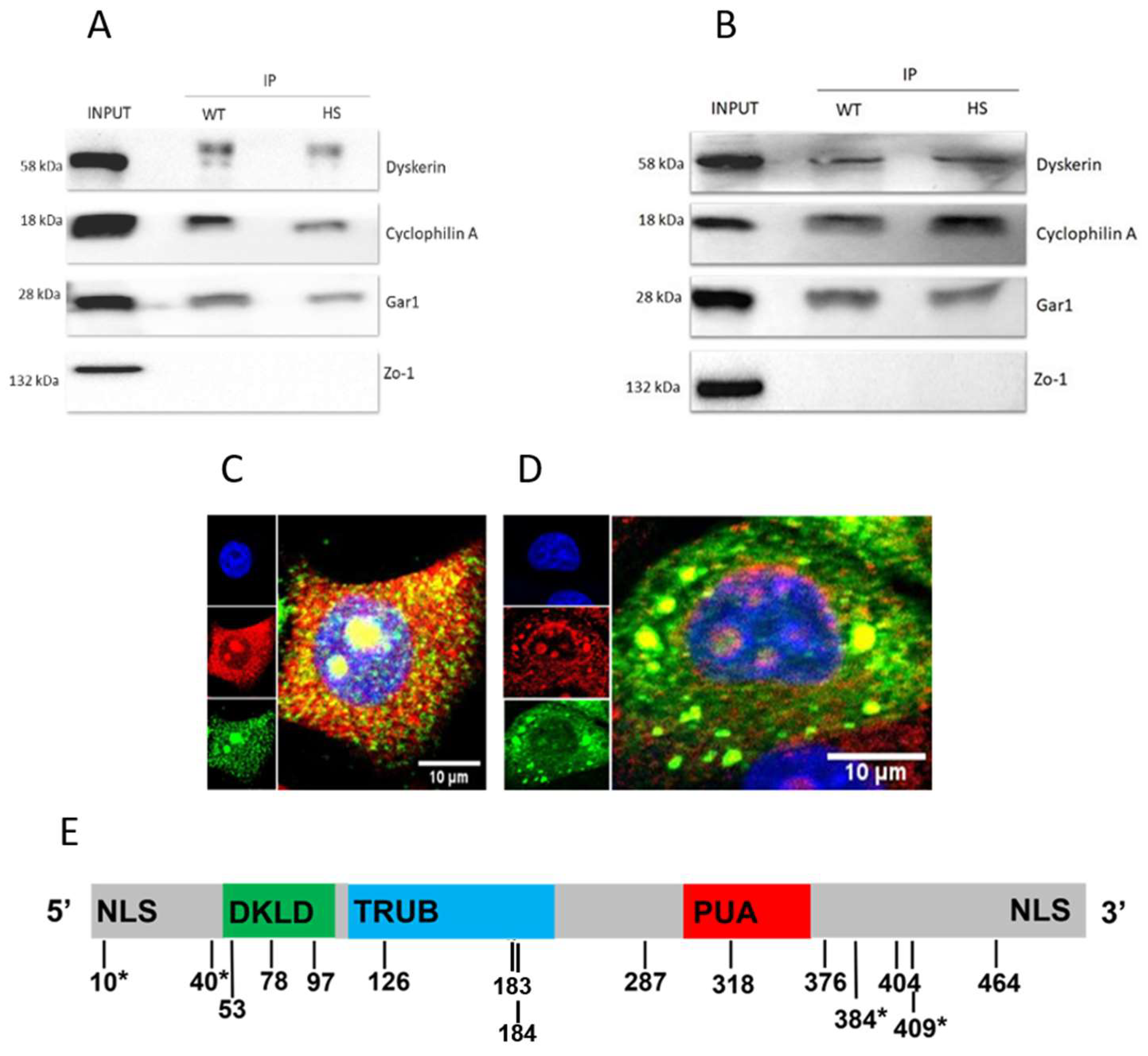
3.1. CypA Can Colocalize with the Dyskerin Pseudouridine Synthase in the Nucleoli
3.2. Dyskerin as a Putative Novel CypA Client
3.3. Overlapping of CypA, Dyskerin and Fibrillarin Interactomes
4. Discussion
Supplementary Materials
Author Contributions
Funding
Institutional Review Board Statement
Informed Consent Statement
Data Availability Statement
Conflicts of Interest
References
- Wang, P.; Heitman, J. The cyclophilins. Genome Biol. 2005, 6, 226. [Google Scholar] [CrossRef][Green Version]
- Handschumacher, R.; Harding, M.; Rice, J.; Drugge, R.; Speicher, D. Cyclophilin: A specific cytosolic binding protein for cyclosporin A. Science 1984, 226, 544–547. [Google Scholar] [CrossRef] [PubMed]
- Nigro, P.; Pompilio, G.; Capogrossi, M.C. Cyclophilin A: A key player for human disease. Cell Death Dis. 2013, 4, e888. [Google Scholar] [CrossRef]
- Zhou, D.; Mei, Q.; Li, J.; He, H. Cyclophilin A and viral infections. Biochem. Biophys. Res. Commun. 2012, 424, 647–650. [Google Scholar] [CrossRef]
- Lutomski, C.A.; El-Baba, T.J.; Bolla, J.R.; Robinson, C.V. Multiple Roles of SARS-CoV-2 N Protein Facilitated by Proteoform-Specific Interactions with RNA, Host Proteins, and Convalescent Antibodies. JACS Au 2021, 1, 1147–1157. [Google Scholar] [CrossRef] [PubMed]
- Liu, C.; von Brunn, A.; Zhu, D. Cyclophilin A and CD147: Novel therapeutic targets for the treatment of COVID-19. Med. Drug Discov. 2020, 7, 100056. [Google Scholar] [CrossRef] [PubMed]
- Rajiv, C.; Davis, T.L. Structural and Functional Insights into Human Nuclear Cyclophilins. Biomolecules 2018, 8, 161. [Google Scholar] [CrossRef]
- Thapar, R. Roles of Prolyl Isomerases in RNA-Mediated Gene Expression. Biomol. May 2015, 5, 974–999. [Google Scholar] [CrossRef]
- Lauranzano, E.; Pozzi, S.; Pasetto, L.; Stucchi, R.; Massignan, T.; Paolella, K.; Mombrini, M.; Nardo, G.; Lunetta, C.; Corbo, M.; et al. Peptidylprolyl isomerase A governs TARDBP function and assembly in heterogeneous nuclear ribonucleoprotein complexes. Brain A J. Neurol. 2015, 138, 974–991. [Google Scholar] [CrossRef]
- Liou, Y.C.; Zhou, X.Z.; Lu, K.P. The prolyl isomerase Pin1 as a molecular switch to determine the fate of phosphoproteins. Trends Biochem. Sci. 2011, 36, 501–514. [Google Scholar] [CrossRef]
- Gomes, E.; Shorter, J. The molecular language of membraneless organelles. J. Biol. Chem. 2019, 294, 7115–7127. [Google Scholar] [CrossRef]
- Banani, S.F.; Lee, H.O.; Hyman, A.A.; Rosen, M.K. Biomolecular condensates: Organizers of cellular biochemistry. Nat. Rev. Mol. Cell Biol. 2017, 18, 285–298. [Google Scholar] [CrossRef] [PubMed]
- Darling, A.L.; Liu, Y.; Oldfield, C.J.; Uversky, V.N. Intrinsically Disordered Proteome of Human Membrane-Less Organelles. Proteomics 2018, 18, e1700193. [Google Scholar] [CrossRef] [PubMed]
- Garaizar, A.; Sanchez-Burgos, I.; Collepardo-Guevara, R.; Espinosa, J.R. Expansion of Intrinsically Disordered Proteins Increases the Range of Stability of Liquid-Liquid Phase Separation. Molecules 2020, 25, 4705. [Google Scholar] [CrossRef]
- Hyman, A.A.; Weber, C.A.; Jülicher, F. Liquid-liquid phase separation in biology. Annu. Rev. Cell Dev. Biol. 2014, 30, 39–58. [Google Scholar] [CrossRef]
- Staněk, D.; Fox, A.H. Nuclear bodies: News insights into structure and function. Curr. Opin. Cell Biol. 2017, 46, 94–101. [Google Scholar] [CrossRef] [PubMed]
- Németh, A.; Grummt, I. Dynamic regulation of nucleolar architecture. Curr. Opin. Cell Biol. 2018, 52, 105–111. [Google Scholar] [CrossRef] [PubMed]
- Guillen-Chable, F.; Bayona, A.; Rodríguez-Zapata, L.C.; Castano, E. Phase Separation of Intrinsically Disordered Nucleolar Proteins Relate to Localization and Function. Int. J. Mol. Sci. 2021, 22, 13095. [Google Scholar] [CrossRef]
- Theillet, F.X.; Kalmar, L.; Tompa, P.; Han, K.H.; Selenko, P.; Dunker, A.K.; Daughdrill, G.W.; Uversky, V.N. The alphabet of intrinsic disorder: I. Act like a Pro: On the abundance and roles of proline residues in intrinsically disordered proteins. Intrinsically Disord. Proteins 2013, 1, e24360. [Google Scholar] [CrossRef]
- Maneix, L.; Iakova, P.; Moree, S.E.; King, J.C.K.; Sykes, D.B.; Hill, C.T.; Saez, B.; Spooner, E.; Krause, D.S.; Sahin, E. Cyclophilin A regulates protein phase separation and mitigates haematopoietic stem cell aging. bioRxiv 2021, 144, 16157–16163. [Google Scholar] [CrossRef]
- Yao, R.W.; Xu, G.; Wang, Y.; Shan, L.; Luan, P.F.; Wang, Y.; Wu, M.; Yang, L.Z.; Xing, Y.H.; Yang, L.; et al. Nascent Pre-rRNA Sorting via Phase Separation Drives the Assembly of Dense Fibrillar Components in the Human Nucleolus. Mol. Cell 2019, 76, 767–783.e11. [Google Scholar] [CrossRef] [PubMed]
- Babu, M.; Favretto, F.; Rankovic, M.; Zweckstetter, M. Peptidyl Prolyl Isomerase A Modulates the Liquid-Liquid Phase Separation of Proline-Rich IDPs. J. Am. Chem. Soc. 2022, 144, 16157–16163. [Google Scholar] [CrossRef] [PubMed]
- Yoneda, M.; Nakagawa, T.; Hattori, N.; Ito, T. The nucleolus from a liquid droplet perspective. J. Biochem. 2021, 170, 153–162. [Google Scholar] [CrossRef] [PubMed]
- Lafontaine, D.; Riback, J.A.; Bascetin, R.; Brangwynne, C.P. The nucleolus as a multiphase liquid condensate. Nat. Rev. Mol. Cell Biol. 2021, 22, 165–182. [Google Scholar] [CrossRef]
- Pederson, T. The nucleolus. Cold Spring Harb. Perspect. Biol. 2011, 3, a000638. [Google Scholar] [CrossRef]
- Armando, R.G.; Mengual Gómez, D.L.; Juritz, E.I.; Lorenzano Menna, P.; Gomez, D.E. Homology Model and Docking-Based Virtual Screening for Ligands of Human Dyskerin as New Inhibitors of Telomerase for Cancer Treatment. Int. J. Mol. Sci. 2018, 19, 3216. [Google Scholar] [CrossRef]
- Garus, A.; Autexier, C. Dyskerin: An essential pseudouridine synthase with multifaceted roles in ribosome biogenesis, splicing, and telomere maintenance. RNA 2021, 27, 1441–1458. [Google Scholar] [CrossRef]
- Trinkle-Mulcahy, L.; Sleeman, J.E. The Cajal body and the nucleolus: “In a relationship” or “It’s complicated”? RNA Biol. 2017, 14, 739–751. [Google Scholar] [CrossRef]
- Heiss, N.S.; Knight, S.W.; Vulliamy, T.J.; Klauck, S.M.; Wiemann, S.; Mason, P.J.; Poustka, A.; Dokal, I. X-linked dyskeratosis congenita is caused by mutations in a highly conserved gene with putative nucleolar functions. Nat. Genet. 1998, 19, 32–38. [Google Scholar] [CrossRef]
- Knight, S.W.; Heiss, N.S.; Vulliamy, T.J.; Aalfs, C.M.; McMahon, C.; Richmond, P.; Jones, A.; Hennekam, R.C.; Poustka, A.; Mason, P.J.; et al. Unexplained aplastic anaemia, immunodeficiency, and cerebellar hypoplasia (Hoyeraal-Hreidarsson syndrome) due to mutations in the dyskeratosis congenita gene, DKC1. Br. J. Haematol. 1999, 107, 335–339. [Google Scholar] [CrossRef]
- Montanaro, L. Dyskerin and cancer: More than telomerase. The defect in mRNA translation helps in explaining how a proliferative defect leads to cancer. J. Pathol. 2010, 222, 345–349. [Google Scholar] [CrossRef] [PubMed]
- Angrisani, A.; Turano, M.; Paparo, L.; Di Mauro, C.; Furia, M. A new human dyskerin isoform with cytoplasmic localization. Biochim. Biophys. Acta 2011, 1810, 1361–1368. [Google Scholar] [CrossRef] [PubMed]
- Belli, V.; Matrone, N.; Sagliocchi, S.; Incarnato, R.; Conte, A.; Pizzo, E.; Turano, M.; Angrisani, A.; Furia, M. A dynamic link between H/ACA snoRNP components and cytoplasmic stress granules. Biochim. Biophys. Acta Mol. Cell Res. 2019, 1866, 118529. [Google Scholar] [CrossRef] [PubMed]
- Darzacq, X.; Kittur, N.; Roy, S.; Shav-Tal, Y.; Singer, R.H.; Meier, U.T. Stepwise RNP assembly at the site of H/ACA RNA transcription in human cells. J. Cell Biol. 2006, 173, 207–218. [Google Scholar] [CrossRef]
- Ibáñez-Cabellos, J.S.; Pérez-Machado, G.; Seco-Cervera, M.; Berenguer-Pascual, E.; García-Giménez, J.L.; Pallardó, F.V. Acute telomerase components depletion triggers oxidative stress as an early event previous to telomeric shortening. Redox Biol. 2018, 14, 398–408. [Google Scholar] [CrossRef]
- Dieriks, B.; Van Oostveldt, P. Spatiotemporal behavior of nuclear cyclophilin B indicates a role in RNA transcription. Int. J. Mol. Med. 2012, 29, 1031–1038. [Google Scholar] [CrossRef]
- Pfister, A.S. An Update on Nucleolar Stress: The Transcriptional Control of Autophagy. Cells 2023, 12, 2071. [Google Scholar] [CrossRef]
- Lee, S.P.; Hwang, Y.S.; Kim, Y.J.; Kwon, K.S.; Kim, H.J.; Kim, K.; Chae, H.Z. Cyclophilin A binds to peroxiredoxins and activates its peroxidase activity. J. Biol. Chem. 2001, 276, 29826–29832. [Google Scholar] [CrossRef]
- Peng, L.; Jiang, J.; Chen, H.N.; Zhou, L.; Huang, Z.; Qin, S.; Jin, P.; Luo, M.; Li, B.; Shi, J.; et al. Redox-sensitive cyclophilin A elicits chemoresistance through realigning cellular oxidative status in colorectal cancer. Cell Rep. 2021, 37, 110069. [Google Scholar] [CrossRef]
- Angrisani, A.; Matrone, N.; Belli, V.; Vicidomini, R.; Di Maio, N.; Turano, M.; Scialò, F.; Netti, P.A.; Porcellini, A.; Furia, M. A functional connection between dyskerin and energy metabolism. Redox Biol. 2018, 14, 557–565. [Google Scholar] [CrossRef]
- Wang, W.; Wei, J.; Zhang, H.; Zheng, X.; Zhou, H.; Luo, Y.; Yang, J.; Deng, Q.; Huang, S.; Fu, Z. PRDX2 promotes the proliferation of colorectal cancer cells by increasing the ubiquitinated degradation of p53. Cell Death Dis. 2021, 12, 605. [Google Scholar] [CrossRef] [PubMed]
- Rodriguez-Centeno, J.; Perona, R.; Sastre, L. Dyskerin Mutations Present in Dyskeratosis Congenita Patients Increase Oxidative Stress and DNA Damage Signalling in Dictyostelium Discoideum. Cells 2019, 8, 1406. [Google Scholar] [CrossRef] [PubMed]
- Turano, M.; Angrisani, A.; Di Maio, N.; Furia, M. Intron retention: A human DKC1 gene common splicing event. Biochem. Cell Biol. 2013, 91, 506–512. [Google Scholar] [CrossRef] [PubMed]
- Pereboeva, L.; Westin, E.; Patel, T.; Flaniken, I.; Lamb, L.; Klingelhutz, A.; Goldman, F. DNA damage responses and oxidative stress in dyskeratosis congenita. PLoS ONE 2013, 8, e76473. [Google Scholar] [CrossRef] [PubMed]
- Gu, B.; Bessler, M.; Mason, P.J. Dyskerin, telomerase and the DNA damage response. Cell Cycle 2009, 8, 6–10. [Google Scholar] [CrossRef]
- Maiello, D.; Varone, M.; Vicidomini, R.; Belli, V.; De Rosa, M.; Dama, P.; Furia, M.; Turano, M. Dyskerin Downregulation Can Induce ER Stress and Promote Autophagy via AKT-mTOR Signaling Deregulation. Biomedicines 2022, 10, 1092. [Google Scholar] [CrossRef]
- Thyagarajan, N.; Marshall, J.D.; Pickett, A.T.; Schumacher, C.; Yang, Y.; Christian, S.L.; Brown, R.J. Transcriptomic Analysis of THP-1 Macrophages Exposed to Lipoprotein Hydrolysis Products Generated by Lipoprotein Lipase. Lipids 2017, 52, 189–205. [Google Scholar] [CrossRef]
- Anderson, P.; Kedersha, N. Stress granules. Curr. Biol. 2009, 19, R397–R398. [Google Scholar] [CrossRef]
- Tourrière, H.; Chebli, K.; Zekri, L.; Courselaud, B.; Blanchard, J.M.; Bertrand, E.; Tazi, J. The RasGAP-associated endoribonuclease G3BP assembles stress granules. J. Cell Biol. 2003, 160, 823–831. [Google Scholar] [CrossRef]
- Yang, P.; Mathieu, C.; Kolaitis, R.M.; Zhang, P.; Messing, J.; Yurtsever, U.; Yang, Z.; Wu, J.; Li, Y.; Pan, Q.; et al. G3BP1 Is a Tunable Switch that Triggers Phase Separation to Assemble Stress Granules. Cell 2020, 181, 325–345. [Google Scholar] [CrossRef]
- Orrù, S.; Aspesi, A.; Armiraglio, M.; Caterino, M.; Loreni, F.; Ruoppolo, M.; Santoro, C.; Dianzani, I. Analysis of the ribosomal protein S19 interactome. Mol. Cell. Proteom. MCP 2007, 6, 382–393. [Google Scholar] [CrossRef]
- Xiang, S.; Kato, M.; Wu, L.C.; Lin, Y.; Ding, M.; Zhang, Y.; Yu, Y.; McKnight, S.L. The LC Domain of hnRNPA2 Adopts Similar Conformations in Hydrogel Polymers, Liquid-like Droplets, and Nuclei. Cell 2015, 163, 829–839. [Google Scholar] [CrossRef] [PubMed]
- Sawyer, I.A.; Sturgill, D.; Dundr, M. Membraneless nuclear organelles and the search for phases within phases. Wiley Interdiscip. Rev. RNA 2019, 10, e1514. [Google Scholar] [CrossRef] [PubMed]
- Mahboubi, H.; Stochaj, U. Nucleoli and stress granules: Connecting distant relatives. Traffic 2014, 15, 1179–1193. [Google Scholar] [CrossRef]
- Angrisani, A.; Vicidomini, R.; Turano, M.; Furia, M. Human dyskerin: Beyond telomeres. Biol. Chem. 2014, 395, 593–610. [Google Scholar] [CrossRef]
- Knight, S.W.; Vulliamy, T.J.; Morgan, B.; Devriendt, K.; Mason, P.J.; Dokal, I. Identification of novel DKC1 mutations in patients with dyskeratosis congenita: Implications for pathophysiology and diagnosis. Hum. Genet. 2001, 108, 299–303. [Google Scholar] [CrossRef]
- Grozdanov, P.N.; Fernandez-Fuentes, N.; Fiser, A.; Meier, U.T. Pathogenic NAP57 mutations decrease ribonucleoprotein assembly in dyskeratosis congenita. Hum. Mol. Genet. 2009, 18, 4546–4551. [Google Scholar] [CrossRef]
- Massenet, S.; Bertrand, E.; Verheggen, C. Assembly and trafficking of box C/D and H/ACA snoRNPs. RNA Biol. 2017, 14, 680–692. [Google Scholar] [CrossRef]
- Schlotter, F.; Mérouani, S.; Flayac, J.; Kogey, V.; Issa, A.; Dodré, M.; Huttin, A.; Branlant, C.; Bertrand, E.; Labialle, S.; et al. Proteomic analyses reveal new features of the box H/ACA RNP biogenesis. Nucleic Acids Res. 2023, 51, 3357–3374. [Google Scholar] [CrossRef]
- Mo, C.; Xie, C.; Wang, G.; Tian, T.; Liu, J.; Zhu, C.; Xiao, X.; Xiao, Y. Cyclophilin acts as a ribosome biogenesis factor by chaperoning the ribosomal protein (PlRPS15) in filamentous fungi. Nucleic Acids Res. 2021, 49, 12358–12376. [Google Scholar] [CrossRef] [PubMed]
- Koo, B.K.; Park, C.J.; Fernandez, C.F.; Chim, N.; Ding, Y.; Chanfreau, G.; Feigon, J. Structure of H/ACA RNP protein Nhp2p reveals cis/trans isomerization of a conserved proline at the RNA and Nop10 binding interface. J. Mol. Biol. 2011, 411, 927–942. [Google Scholar] [CrossRef] [PubMed]
- Savelyev, N.V.; Shepelev, N.M.; Lavrik, O.I.; Rubtsova, M.P.; Dontsova, O.A. PARP1 Regulates the Biogenesis and Activity of Telomerase Complex Through Modification of H/ACA-Proteins. Front. Cell Dev. Biol. 2021, 9, 621134. [Google Scholar] [CrossRef]
- MacNeil, D.E.; Lambert-Lanteigne, P.; Qin, J.; McManus, F.P.; Bonneil, E.; Thibault, P.; Autexier, C. SUMOylation- and GAR1-Dependent Regulation of Dyskerin Nuclear and Subnuclear Localization. Mol. Cell. Biol. 2021, 41, e00464-20. [Google Scholar] [CrossRef]
- Li, J.; Zhang, M.; Ma, W.; Yang, B.; Lu, H.; Zhou, F.; Zhang, L. Post-translational modifications in liquid-liquid phase separation: A comprehensive review. Mol. Biomed. 2022, 3, 13. [Google Scholar] [CrossRef] [PubMed]
- Di Maio, N.; Vicidomini, R.; Angrisani, A.; Belli, V.; Furia, M.; Turano, M. A new role for human dyskerin in vesicular trafficking. FEBS Open Bio. 2017, 7, 1453–1468. [Google Scholar] [CrossRef] [PubMed]
- Fong, Y.W.; Ho, J.J.; Inouye, C.; Tjian, R. The dyskerin ribonucleoprotein complex as an OCT4/SOX2 coactivator in embryonic stem cells. eLife 2014, 3, e03573. [Google Scholar] [CrossRef]
- Vicidomini, R.; Di Giovanni, A.; Petrizzo, A.; Iannucci, L.F.; Benvenuto, G.; Nagel, A.C.; Preiss, A.; Furia, M. Loss of Drosophila pseudouridine synthase triggers apoptosis-induced proliferation and promotes cell-nonautonomous EMT. Cell Death Dis. 2015, 6, e1705. [Google Scholar] [CrossRef]
- Vicidomini, R.; Petrizzo, A.; di Giovanni, A.; Cassese, L.; Lombardi, A.A.; Pragliola, C.; Furia, M. Drosophila dyskerin is required for somatic stem cell homeostasis. Sci. Rep. 2017, 7, 347. [Google Scholar] [CrossRef]
- Riccardo, S.; Tortoriello, G.; Giordano, E.; Turano, M.; Furia, M. The coding/non-coding overlapping architecture of the gene encoding the Drosophila pseudouridine synthase. BMC Mol. Biol. 2007, 8, 1–17. [Google Scholar] [CrossRef] [PubMed]




| Protein Name | Function | Associated Disease |
|---|---|---|
| ARRB2 | Transmembrane receptor regulatory/adaptor protein | Synovium Neoplasm; Cecum Lymphoma |
| BIRC3 | Enzyme Modulator (PC00095) | Lymphoma, Mucosa-Associated; Lymphoid Type Lymphoma |
| BTF3 | Transcription Factor (PC00090) | Ciliary Dyskinesia |
| CIT | Non-Receptor Serine/Threonine Protein Kinase (PC00167) | Microcephaly 17, Primary, Autosomal; Primary Autosomal; Recessive Microcephaly |
| COX15 | Chaperone (PC00072) | Mitochondrial Complex IV Deficiency, Nuclear Type 6; Leig Syndrome with Leukodystrophy |
| CUL3 | Scaffold/Adaptor Protein (PC0026) | Pseudohypoaldosteronism, Type IIe; Neurodevelopmental Disorder, With or Without Autism or Seizures |
| CUL7 | Scaffold/Adaptor Protein (PC00226) | Three M Syndrome 1; Shox-Related Short Stature |
| DDRGK1 | Ubiquitin-Protein Ligase (PC00234) | Spondyloepimetaphyseal Dysplasia Shohat Type; Spondyloepimetaphyseal Dysplasia |
| DLST | Transferase (PC00220) | Paragangliomas 7 and Hereditary Paraganglioma–Pheochromocytoma Syndromes |
| EFTUD2 | Translation Elongation Factor (PC00222) | Mandibulofacial Dysostosis, Guion–Almeida Type; Esophageal Atresia |
| FANCD2 * | DNA Repair, Chromosomal Stability | Fanconi Anemia, Complementation Group D2 and Fanconi Anemia, Complementation Group A |
| G3BP1 | RNA Metabolism Protein (PC00156) | Chikungunya and Mouth Disease |
| HSD17B10 | Oxidoreductase (PC00176) | Hsd10 Mitochondrial Disease and Syndromic X-Linked Intellectual Disability Type 10 |
| KIF14 | Microtubule Binding Motor Protein (PC00156) | Meckel Syndrome 12 and Microcephaly 20, Primary, Autosomal Recessive. |
| KIF20A | Microtubule Binding Motor Protein (PC00156) | Cardiomyopathy, Familial Restrictive, 6; Familial Isolated Restrictive Cardiomyopathy |
| KIF23 | Microtubule Binding Motor Protein (PC00156) | Anemia, Congenital Dyserythropoietic, Type IIIa and Anemia, Congenital Dyserythropoietic, Type Ia |
| MYC | Transcription Cofactor (PC00217) | Burkitt Lymphoma; High-Grade B-Cell Lymphoma Double-Hit/Triple-Hit |
| MYCN | Transcription Cofactor (PC00217) | Diseases associated with MYCN include Feingold Syndrome 1 and Familial Retinoblastoma |
| NPM1 | Chaperone (PC00072) | AML With Myelodysplasia-Related Features; Leukemia, Acute Myeloid |
| NR2C2 | C4 Zinc Finger Nuclear Receptor (PC00169) | Aging and Premature Aging |
| NTRK1 | Transmembrane Signal Receptor (PC00197) | Insensitivity To Pain, Congenital, With Anhidrosis and Thyroid Carcinoma Familial Medullary |
| OBSL1 * | Cytoskeletal adaptor protein | Three M Syndrome 2; Three M Syndrome 1 |
| PARK2 * | E3 ubiquitin-protein ligase | Parkinson Disease 2, Autosomal Recessive Juvenile and Leprosy 2 |
| PRC1 | Non-Motor Microtubule Binding Protein (PC00166) | Bladder Cancer |
| RC3H1 * | ROQUIN-1 | Immune Dysregulation and Systemic Hyperinflammation Syndrome. |
| RECQL4 | DNA Helicase (PC00011) | Baller–Gerold Syndrome; Rapadilino Syndrome |
| RPL11 | Ribosomal protein (PC00202) | Diamond-Blackfan Anemia 7 and Diamond–Blackfan Anemia |
| SOAT1 | Acyltransferase (PC00042) | Atherosclerosis Susceptibility; Adrenal Carcinoma |
| SRPK1 * | Protein Kinase | Denys–Drash Syndrome |
Disclaimer/Publisher’s Note: The statements, opinions and data contained in all publications are solely those of the individual author(s) and contributor(s) and not of MDPI and/or the editor(s). MDPI and/or the editor(s) disclaim responsibility for any injury to people or property resulting from any ideas, methods, instructions or products referred to in the content. |
© 2023 by the authors. Licensee MDPI, Basel, Switzerland. This article is an open access article distributed under the terms and conditions of the Creative Commons Attribution (CC BY) license (https://creativecommons.org/licenses/by/4.0/).
Share and Cite
Belli, V.; Maiello, D.; Di Lorenzo, C.; Furia, M.; Vicidomini, R.; Turano, M. New Insights into Dyskerin-CypA Interaction: Implications for X-Linked Dyskeratosis Congenita and Beyond. Genes 2023, 14, 1766. https://doi.org/10.3390/genes14091766
Belli V, Maiello D, Di Lorenzo C, Furia M, Vicidomini R, Turano M. New Insights into Dyskerin-CypA Interaction: Implications for X-Linked Dyskeratosis Congenita and Beyond. Genes. 2023; 14(9):1766. https://doi.org/10.3390/genes14091766
Chicago/Turabian StyleBelli, Valentina, Daniela Maiello, Concetta Di Lorenzo, Maria Furia, Rosario Vicidomini, and Mimmo Turano. 2023. "New Insights into Dyskerin-CypA Interaction: Implications for X-Linked Dyskeratosis Congenita and Beyond" Genes 14, no. 9: 1766. https://doi.org/10.3390/genes14091766
APA StyleBelli, V., Maiello, D., Di Lorenzo, C., Furia, M., Vicidomini, R., & Turano, M. (2023). New Insights into Dyskerin-CypA Interaction: Implications for X-Linked Dyskeratosis Congenita and Beyond. Genes, 14(9), 1766. https://doi.org/10.3390/genes14091766

