Sign in to use this feature.

Years

Between: -

Subjects

remove_circle_outline
remove_circle_outline
remove_circle_outline
remove_circle_outline

Journals

Article Types

Countries / Regions

Search Results (17)

Search Parameters:
Keywords = PI3Kγ signaling

Order results
Result details
Results per page
Select all
Export citation of selected articles as:
17 pages, 4973 KB  
Article
Eleutheroside E Ameliorates D-Gal-Induced Senescence in Human Skin Fibroblasts Through PI3K/AKT Signaling
by Xiangyu Ma, Liu Han, Mengran Xu, Yuling Feng, Changsheng Liu, Yida Zhao, Min Zhang, Guanghua Xu and Xin Sun
Curr. Issues Mol. Biol. 2025, 47(11), 895; https://doi.org/10.3390/cimb47110895 - 28 Oct 2025
Cited by 1 | Viewed by 668
Abstract
Eleutheroside E (EE), a natural compound, shows promise in mitigating cellular senescence—a key factor in skin aging—though its mechanisms remain incompletely understood. This study integrated network pharmacology, molecular docking, and cellular experiments to explore the protective effects and mechanistic basis of EE against [...] Read more.
Eleutheroside E (EE), a natural compound, shows promise in mitigating cellular senescence—a key factor in skin aging—though its mechanisms remain incompletely understood. This study integrated network pharmacology, molecular docking, and cellular experiments to explore the protective effects and mechanistic basis of EE against D-galactose (D-gal)-induced senescence in human skin fibroblasts (HSFs). Network pharmacology analyses suggested EE’s involvement in inflammation-related pathways, especially phosphatidylinositol 3-kinase and protein kinase B (PI3K-AKT) and hypoxia-inducible factor 1 (HIF-1) signaling, which were corroborated by molecular docking revealing strong binding affinities between EE and key targets such as hypoxia-inducible factor 1-alpha (HIF1A), AKT serine/threonine kinase 1 (AKT1), phosphatidylinositol-4,5-bisphosphate 3-kinase catalytic subunit gamma (PI3Kγ), and interleukin-6 (IL-6). Cellular assays showed that EE markedly lowered oxidative stress markers, including reactive oxygen species (ROS) and malondialdehyde (MDA), reduced senescence-associated beta-galactosidase (SA-β-gal) activity, and boosted antioxidant enzymes such as superoxide dismutase (SOD) and catalase (CAT). Additionally, EE dose-dependently inhibited apoptosis and downregulated PI3K/AKT phosphorylation as well as the B-cell lymphoma 2-associated X protein/B-cell lymphoma-2 (Bax/Bcl-2) ratio. These findings suggest that EE alleviates cellular senescence in HSFs mainly via the PI3K/AKT pathway by attenuating oxidative stress and apoptosis, highlighting its potential as a therapeutic agent for anti-aging strategies. Full article
(This article belongs to the Section Bioorganic Chemistry and Medicinal Chemistry)
Show Figures

Figure 1

48 pages, 2181 KB  
Review
Tumor-Associated Macrophages: Polarization, Immunoregulation, and Immunotherapy
by Abdullah Farhan Saeed
Cells 2025, 14(10), 741; https://doi.org/10.3390/cells14100741 - 19 May 2025
Cited by 12 | Viewed by 9628
Abstract
Tumor-associated macrophages’ (TAMs) origin, polarization, and dynamic interaction in the tumor microenvironment (TME) influence cancer development. They are essential for homeostasis, monitoring, and immune protection. Cells from bone marrow or embryonic progenitors dynamically polarize into pro- or anti-tumor M2 or M1 phenotypes based [...] Read more.
Tumor-associated macrophages’ (TAMs) origin, polarization, and dynamic interaction in the tumor microenvironment (TME) influence cancer development. They are essential for homeostasis, monitoring, and immune protection. Cells from bone marrow or embryonic progenitors dynamically polarize into pro- or anti-tumor M2 or M1 phenotypes based on cytokines and metabolic signals. Recent advances in TAM heterogeneity, polarization, characterization, immunological responses, and therapy are described here. The manuscript details TAM functions and their role in resistance to PD-1/PD-L1 blockade. Similarly, TAM-targeted approaches, such as CSF-1R inhibition or PI3Kγ-driven reprogramming, are discussed to address anti-tumor immunity suppression. Furthermore, innovative biomarkers and combination therapy may enhance TAM-centric cancer therapies. It also stresses the relevance of this distinct immune cell in human health and disease, which could impact future research and therapies. Full article
Show Figures

Graphical abstract

18 pages, 2597 KB  
Review
The Role of PI3k-Gamma Modulation in Bacterial Infection: A Review of the Literature and Selected Experimental Observations
by Daniel Sun, Alexandria Hoffman, Fatemeh Askarian, Elisabet Bjånes, Eric X. Lin, Judith Varner and Victor Nizet
Antibiotics 2025, 14(3), 315; https://doi.org/10.3390/antibiotics14030315 - 18 Mar 2025
Cited by 1 | Viewed by 2521
Abstract
Background: Phosphoinositide 3-kinase is a potent target for cancer therapy due to its significant role in the regulation of cellular growth and proliferation. Dysregulation of the PI3k signaling cascade can constitutively activate growth pathways to trigger the progression of cancer, resulting in the [...] Read more.
Background: Phosphoinositide 3-kinase is a potent target for cancer therapy due to its significant role in the regulation of cellular growth and proliferation. Dysregulation of the PI3k signaling cascade can constitutively activate growth pathways to trigger the progression of cancer, resulting in the development of multiple inhibitors as cancer therapeutics. Objectives: The wide array of cells expressing PI3k also include immune cells, and the inhibition of these receptors has shown promise in combating inflammation and infectious disease, a relationship we sought to examine further. Methods: We infected wild-type and PI3kγ knockout murine macrophages as well as PI3kγ inhibitor-treated THP-1 human macrophage-like cells with Staphylococcus aureus and quantified inflammation through gene expression analysis, protein secretion assays, and immunofluorescence imaging. Results: We observed that knockout of PI3kγ in murine macrophages alongside pharmacological inhibition through IPI549 treatment in THP-1 cells led to an NF-κB-driven suppression in transcription and release of inflammatory cytokines upon infection with methicillin-resistant Staphylococcus aureus. We were also able to confirm that this suppression of NF-κB translocation and subsequent decrease in inflammatory cytokine release did not compromise and even slightly boosted the bacterial killing ability. Conclusion: PI3k is primarily targeted for cancer therapies, but further exploration can also be carried out on its potential roles in treating bacterial infection. Full article
(This article belongs to the Special Issue Sepsis Management and Antibiotic Therapy)
Show Figures

Figure 1

16 pages, 3943 KB  
Article
Role of PI3 Kinases in Cell Signaling and Soleus Muscle Atrophy During Three Days of Unloading
by Ksenia A. Zaripova, Svetlana P. Belova, Tatiana Y. Kostrominova, Boris S. Shenkman and Tatiana L. Nemirovskaya
Int. J. Mol. Sci. 2025, 26(1), 414; https://doi.org/10.3390/ijms26010414 - 6 Jan 2025
Viewed by 1589
Abstract
During skeletal muscle unloading, phosphoinositide 3-kinase (PI3K), and especially PI3K gamma (PI3Kγ), can be activated by changes in membrane potential. Activated IP3 can increase the ability of Ca2+ to enter the nucleus through IP3 receptors. This may contribute to the activation of [...] Read more.
During skeletal muscle unloading, phosphoinositide 3-kinase (PI3K), and especially PI3K gamma (PI3Kγ), can be activated by changes in membrane potential. Activated IP3 can increase the ability of Ca2+ to enter the nucleus through IP3 receptors. This may contribute to the activation of transcription factors that initiate muscle atrophy processes. LY294002 inhibitor was used to study the role of PI3K in the ATP-dependent regulation of skeletal muscle signaling during three days of unloading. Inhibition of PI3K during soleus muscle unloading slows down the atrophic processes and prevents the accumulation of ATP and the expression of the E3 ubiquitin ligase MuRF1 and ubiquitin. It also prevents the increase in the expression of IP3 receptors and regulates the activity of Ca2+-dependent signaling pathways by reducing the mRNA expression of the Ca2+-dependent marker calcineurin (CaN) and decreasing the phosphorylation of CaMKII. It also affects the regulation of markers of anabolic signaling in unloaded muscles: IRS1 and 4E-BP. PI3K is an important mediator of skeletal muscle atrophy during unloading. Developing strategies for the localized skeletal muscle release of PI3K inhibitors might be one of the future treatments for inactivity and disease-induced muscle atrophy. Full article
(This article belongs to the Special Issue Molecular Insight into Skeletal Muscle Atrophy and Regeneration)
Show Figures

Figure 1

27 pages, 1361 KB  
Review
The Importance of Phosphoinositide 3-Kinase in Neuroinflammation
by Brock Wright, Samuel King and Cenk Suphioglu
Int. J. Mol. Sci. 2024, 25(21), 11638; https://doi.org/10.3390/ijms252111638 - 30 Oct 2024
Cited by 27 | Viewed by 4420
Abstract
Neuroinflammation, characterised by the activation of immune cells in the central nervous system (CNS), plays a dual role in both protecting against and contributing to the progression of neurodegenerative diseases, such as Alzheimer’s disease (AD) and multiple sclerosis (MS). This review explores the [...] Read more.
Neuroinflammation, characterised by the activation of immune cells in the central nervous system (CNS), plays a dual role in both protecting against and contributing to the progression of neurodegenerative diseases, such as Alzheimer’s disease (AD) and multiple sclerosis (MS). This review explores the role of phosphoinositide 3-kinase (PI3K), a key enzyme involved in cellular survival, proliferation, and inflammatory responses, within the context of neuroinflammation. Two PI3K isoforms of interest, PI3Kγ and PI3Kδ, are specific to the regulation of CNS cells, such as microglia, astrocytes, neurons, and oligodendrocytes, influencing pathways, such as Akt, mTOR, and NF-κB, that control cytokine production, immune cell activation, and neuroprotection. The dysregulation of PI3K signalling is implicated in chronic neuroinflammation, contributing to the exacerbation of neurodegenerative diseases. Preclinical studies show promise in targeting neuronal disorders using PI3K inhibitors, such as AS605240 (PI3Kγ) and idelalisib (PI3Kδ), which have reduced inflammation, microglial activation, and neuronal death in in vivo models of AD. However, the clinical translation of these inhibitors faces challenges, including blood–brain barrier (BBB) permeability, isoform specificity, and long-term safety concerns. This review highlights the therapeutic potential of PI3K modulation in neuroinflammatory diseases, identifying key gaps in the current research, particularly in the need for brain-penetrating and isoform-specific inhibitors. These findings underscore the importance of future research to develop targeted therapies that can effectively modulate PI3K activity and provide neuroprotection in chronic neurodegenerative disorders. Full article
(This article belongs to the Special Issue Latest Review Papers in Molecular Immunology 2024)
Show Figures

Figure 1

21 pages, 8261 KB  
Article
PIP5Kγ Mediates PI(4,5)P2/Merlin/LATS1 Signaling Activation and Interplays with Hsc70 in Hippo–YAP Pathway Regulation
by Duong Duy Thai Le, Truc Phan Hoang Le and Sang Yoon Lee
Int. J. Mol. Sci. 2023, 24(19), 14786; https://doi.org/10.3390/ijms241914786 - 30 Sep 2023
Viewed by 2282
Abstract
The type I phosphatidylinositol 4-phosphate 5-kinase (PIP5K) family produces the critical lipid regulator phosphatidylinositol 4,5-bisphosphate (PI(4,5)P2) in the plasma membrane (PM). Here, we investigated the potential role of PIP5Kγ, a PIP5K isoform, in the Hippo pathway. The ectopic expression of PIP5Kγ87 or PIP5Kγ90, [...] Read more.
The type I phosphatidylinositol 4-phosphate 5-kinase (PIP5K) family produces the critical lipid regulator phosphatidylinositol 4,5-bisphosphate (PI(4,5)P2) in the plasma membrane (PM). Here, we investigated the potential role of PIP5Kγ, a PIP5K isoform, in the Hippo pathway. The ectopic expression of PIP5Kγ87 or PIP5Kγ90, two major PIP5Kγ splice variants, activated large tumor suppressor kinase 1 (LATS1) and inhibited Yes-associated protein (YAP), whereas PIP5Kγ knockdown yielded opposite effects. The regulatory effects of PIP5Kγ were dependent on its catalytic activity and the presence of Merlin and LATS1. PIP5Kγ knockdown weakened the restoration of YAP phosphorylation upon stimulation with epidermal growth factor or lysophosphatidic acid. We further found that PIP5Kγ90 bound to the Merlin’s band 4.1/ezrin/radixin/moesin (FERM) domain, forming a complex with PI(4,5)P2 and LATS1 at the PM. Notably, PIP5Kγ90, but not its kinase-deficient mutant, potentiated Merlin–LATS1 interaction and recruited LATS1 to the PM. Consistently, PIP5Kγ knockdown or inhibitor (UNC3230) enhanced colony formation in carcinoma cell lines YAP-dependently. In addition, PIP5Kγ90 interacted with heat shock cognate 71-kDa protein (Hsc70), which also contributed to Hippo pathway activation. Collectively, our results suggest that PIP5Kγ regulates the Hippo–YAP pathway by forming a functional complex with Merlin and LATS1 at the PI(4,5)P2-rich PM and via interplay with Hsc70. Full article
(This article belongs to the Section Biochemistry)
Show Figures

Figure 1

27 pages, 13986 KB  
Article
Synthesis of Novel 2,9-Disubstituted-6-morpholino Purine Derivatives Assisted by Virtual Screening and Modelling of Class I PI3K Isoforms
by Vítor Lobo, Ashly Rocha, Tarsila G. Castro and Maria Alice Carvalho
Polymers 2023, 15(7), 1703; https://doi.org/10.3390/polym15071703 - 29 Mar 2023
Cited by 3 | Viewed by 3213
Abstract
The phosphatidylinositol-3 kinase (PI3K) pathway is one of the most frequently activated pathogenic signalling cascades in a wide variety of cancers. In the last 15 years, there has been an increase in the search for selective inhibitors of the four class I isoforms [...] Read more.
The phosphatidylinositol-3 kinase (PI3K) pathway is one of the most frequently activated pathogenic signalling cascades in a wide variety of cancers. In the last 15 years, there has been an increase in the search for selective inhibitors of the four class I isoforms of PI3K, as they demonstrate better specificity and reduced toxicity in comparison to existing inhibitors. A ligand-based and target-based rational drug design strategy was employed to build a virtual library of 105 new compounds. Through this strategy, the four isoforms were compared regarding their activity pocket availability, amino acid sequences, and prone interactions. Additionally, a known active scaffold was used as a molecular base to design new derivatives. The virtual screening of the resultant library toward the four isoforms points to the obtention of 19 selective inhibitors for the PI3Kα and PI3Kγ targets. Three selective ligands, one for α-isoform and two for γ-isoform, present a ∆ (∆Gbinding) equal or greater than 1.5 Kcal/mol and were identified as the most promising candidates. A principal component analysis was used to establish correlations between the affinity data and some of the physicochemical and structural properties of the ligands. The binding modes and interactions established by the selective ligands in the active centre of the α and γ isoforms of PI3K were also investigated. After modelling studies, a synthetic approach to generate selective ligands was developed and applied in synthesising a set of derivatives that were obtained in good to excellent yield. Full article
Show Figures

Graphical abstract

13 pages, 2467 KB  
Article
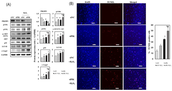
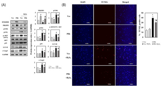
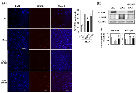
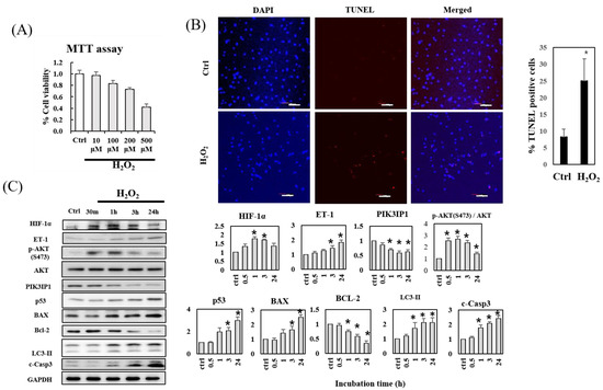
Anti-Ischemic Effects of PIK3IP1 Are Mediated through Its Interactions with the ETA-PI3Kγ-AKT Axis
by Jei Hyoung Park, Kyoung Jin Nho, Ji Young Lee, Yung Joon Yoo, Woo Jin Park, Chunghee Cho and Do Han Kim
Cells 2022, 11(14), 2162; https://doi.org/10.3390/cells11142162 - 11 Jul 2022
Cited by 6 | Viewed by 3083
Abstract
Oxidative stress, caused by the accumulation of reactive oxygen species (ROS) during acute myocardial infarction (AMI), is one of the main factors leading to myocardial cell damage and programmed cell death. Phosphatidylinositol-3-kinase-AKT (PI3K-AKT) signaling is essential for regulating cell proliferation, differentiation, and apoptosis. [...] Read more.
Oxidative stress, caused by the accumulation of reactive oxygen species (ROS) during acute myocardial infarction (AMI), is one of the main factors leading to myocardial cell damage and programmed cell death. Phosphatidylinositol-3-kinase-AKT (PI3K-AKT) signaling is essential for regulating cell proliferation, differentiation, and apoptosis. Phosphoinositide-3-kinase (PI3K)-interacting protein 1 (PIK3IP1) is an intrinsic inhibitor of PI3K in various tissues, but its functional role during AMI remains unknown. In this study, the anti-ischemic role of PIK3IP1 in an in vitro AMI setting was evaluated using H9c2 cells. The MTT assay demonstrated that cell viability decreased significantly via treatment with H2O2 (200–500 μM). The TUNEL assay results revealed substantial cellular apoptosis following treatment with 200 μM H2O2. Under the same conditions, the expression levels of hypoxia-inducible factor (HIF-1α), endothelin-1 (ET-1), bcl-2-like protein 4 (BAX), and cleaved caspase-3 were elevated, whereas those of PIK3IP1, LC3II, p53, and Bcl-2 decreased significantly. PIK3IP1 overexpression inhibited H2O2-induced and PI3K-mediated apoptosis; however, PIK3IP1 knockdown reversed this effect, suggesting that PIK3IP1 functions as an anti-apoptotic molecule. To identify both the upstream and downstream molecules associated with PIK3IP1, ET-1 receptor type-specific antagonists (BQ-123 and BQ-788) and PI3K subtype-specific antagonists (LY294002 and IPI-549) were used to determine the participating isoforms. Co-immunoprecipitation was performed to identify the binding partners of PIK3IP1. Our results demonstrated that ROS-induced cardiac cell death may occur through the ETA-PI3Kγ-AKT axis, and that PIK3IP1 inhibits binding with both ETA and PI3Kγ. Taken together, these findings reveal that PIK3IP1 plays an anti-ischemic role by reducing the likelihood of programmed cell death via interaction with the ETA-PI3Kr-AKT axis. Full article
(This article belongs to the Section Cell Signaling)
Show Figures

Figure 1

25 pages, 790 KB  
Review
PI3K Inhibitors for the Treatment of Chronic Lymphocytic Leukemia: Current Status and Future Perspectives
by Iwona Hus, Bartosz Puła and Tadeusz Robak
Cancers 2022, 14(6), 1571; https://doi.org/10.3390/cancers14061571 - 18 Mar 2022
Cited by 36 | Viewed by 7124
Abstract
Phosphoinositide 3-kinases (PI3Ks) signaling regulates key cellular processes, such as growth, survival and apoptosis. Among the three classes of PI3K, class I is the most important for the development, differentiation and activation of B and T cells. Four isoforms are distinguished within class [...] Read more.
Phosphoinositide 3-kinases (PI3Ks) signaling regulates key cellular processes, such as growth, survival and apoptosis. Among the three classes of PI3K, class I is the most important for the development, differentiation and activation of B and T cells. Four isoforms are distinguished within class I (PI3Kα, PI3Kβ, PI3Kδ and PI3Kγ). PI3Kδ expression is limited mainly to the B cells and their precursors, and blocking PI3K has been found to promote apoptosis of chronic lymphocytic leukemia (CLL) cells. Idelalisib, a selective PI3Kδ inhibitor, was the first-in-class PI3Ki introduced into CLL treatment. It showed efficacy in patients with del(17p)/TP53 mutation, unmutated IGHV status and refractory/relapsed disease. However, its side effects, such as autoimmune-mediated pneumonitis and colitis, infections and skin changes, limited its widespread use. The dual PI3Kδ/γ inhibitor duvelisib is approved for use in CLL patients but with similar toxicities to idelalisib. Umbralisib, a highly selective inhibitor of PI3Kδ and casein kinase-1ε (CK1ε), was found to be efficient and safe in monotherapy and in combination regimens in phase 3 trials in patients with CLL. Novel PI3Kis are under evaluation in early phase clinical trials. In this paper we present the mechanism of action, efficacy and toxicities of PI3Ki approved in the treatment of CLL and developed in clinical trials. Full article
(This article belongs to the Special Issue Therapeutic Targets in Chronic Lymphocytic Leukemia)
Show Figures

Figure 1

13 pages, 2021 KB  
Article
Phosphoinositide 3 Kinase γ Plays a Critical Role in Acute Kidney Injury
by Xiaogao Jin, Qinjun Chu, Liwei Sun, Melanie Tran and Yanlin Wang
Cells 2022, 11(5), 772; https://doi.org/10.3390/cells11050772 - 23 Feb 2022
Cited by 8 | Viewed by 2461
Abstract
Inflammatory cells contribute to the pathogenesis of renal ischemia-reperfusion injury (IRI). However, the signaling mechanisms underlying the infiltration of inflammatory cells into the kidney are not well understood. In this study, we examined the effects of phosphoinositide 3 kinase γ (PI3Kγ) on inflammatory [...] Read more.
Inflammatory cells contribute to the pathogenesis of renal ischemia-reperfusion injury (IRI). However, the signaling mechanisms underlying the infiltration of inflammatory cells into the kidney are not well understood. In this study, we examined the effects of phosphoinositide 3 kinase γ (PI3Kγ) on inflammatory cells infiltration into the kidney in response to ischemia-reperfusion injury. Compared with wild-type mice, PI3Kγ knockout mice displayed less IRI in the kidney with fewer tubular apoptotic cell. Furthermore, PI3Kγ deficiency decreased the number of infiltrated neutrophils, macrophages, and T cells in the kidney, which was accompanied by a decrease in the expression of pro-inflammatory cytokines in the kidney. Moreover, wild-type mice treated with AS-605240, a selective PI3Kγ inhibitor, displayed less tubular damage, accumulated fewer inflammatory cells, and expressed less proinflammatory molecules in the kidney following IRI. These results demonstrate that PI3Kγ has a critical role in the pathogenesis of kidney damage in IRI, indicating that PI3Kγ inhibition may serve as a potential therapeutic strategy for the prevention of ischemia-reperfusion-induced kidney injury. Full article
(This article belongs to the Collection Feature Papers in Cell Motility and Adhesion)
Show Figures

Figure 1

16 pages, 3686 KB  
Article
BTK and PI3K Inhibitors Reveal Synergistic Inhibitory Anti-Tumoral Effects in Canine Diffuse Large B-Cell Lymphoma Cells
by Weibo Kong, Sina Sender, Leila Taher, Simon Villa-Perez, Yixuan Ma, Anett Sekora, Barbara C. Ruetgen, Bertram Brenig, Julia Beck, Ekkehard Schuetz, Christian Junghanss, Ingo Nolte and Hugo Murua Escobar
Int. J. Mol. Sci. 2021, 22(23), 12673; https://doi.org/10.3390/ijms222312673 - 24 Nov 2021
Cited by 11 | Viewed by 3980
Abstract
Bruton’s tyrosine kinase (BTK) and phosphoinositide 3-kinase (PI3K) in the B-cell receptor (BCR) signaling pathway are considered potential therapeutic targets for the treatment of B-cell lymphomas, among which, diffuse large B-cell lymphoma (DLBCL) is the most common type. Herein, we comparatively evaluated the [...] Read more.
Bruton’s tyrosine kinase (BTK) and phosphoinositide 3-kinase (PI3K) in the B-cell receptor (BCR) signaling pathway are considered potential therapeutic targets for the treatment of B-cell lymphomas, among which, diffuse large B-cell lymphoma (DLBCL) is the most common type. Herein, we comparatively evaluated the single and combined application of the BTK inhibitor ibrutinib and the selective PI3Kγ inhibitor AS-605240 in the canine DLBCL cell line CLBL-1. For further comparison, key findings were additionally analyzed in canine B-cell leukemia GL-1 and human DLBCL cell line SU-DHL-4. While ibrutinib alone induced significant anti-proliferative effects on all cell lines in a dose-dependent manner, AS-605240 only induced anti-proliferative effects at high concentrations. Interestingly, ibrutinib and AS-605240 acted synergistically, reducing cell proliferation and increasing apoptosis/necrosis in all cell lines and inducing morphological changes in CLBL-1. Moreover, the combined application of ibrutinib and AS-605240 reduced relative phosphorylation and, in some instances, the levels of the BTK, AKT, GSK3β, and ERK proteins. Comparative variant analysis of RNA-seq data among canine B- and T-lymphoid cell lines and primary B-cell lymphoma samples revealed potentially high-impact somatic variants in the genes that encode PI3K, which may explain why AS-605240 does not singly inhibit the proliferation of cell lines. The combination of ibrutinib and AS-605240 represents a promising approach that warrants further in vivo evaluation in dogs, potentially bearing significant value for the treatment of human DLBCL. Full article
(This article belongs to the Special Issue Novel Biological Molecules for Cancer Treatments)
Show Figures

Figure 1

13 pages, 2692 KB  
Article
PI3K as Mediator of Apoptosis and Contractile Dysfunction in TGFβ1-Stimulated Cardiomyocytes
by Paulin Brosinsky, Julia Bornbaum, Björn Warga, Lisa Schulz, Klaus-Dieter Schlüter, Alessandra Ghigo, Emilio Hirsch, Rainer Schulz, Gerhild Euler and Jacqueline Heger
Biology 2021, 10(7), 670; https://doi.org/10.3390/biology10070670 - 16 Jul 2021
Cited by 4 | Viewed by 3425
Abstract
Background: TGFβ1 is a growth factor that plays a major role in the remodeling process of the heart by inducing cardiomyocyte dysfunction and apoptosis, as well as fibrosis thereby restricting heart function. TGFβ1 mediates its effect via the TGFβ receptor I [...] Read more.
Background: TGFβ1 is a growth factor that plays a major role in the remodeling process of the heart by inducing cardiomyocyte dysfunction and apoptosis, as well as fibrosis thereby restricting heart function. TGFβ1 mediates its effect via the TGFβ receptor I (ALK5) and the activation of SMAD transcription factors, but TGFβ1 is also known as activator of phosphoinositide-3-kinase (PI3K) via the non-SMAD signaling pathway. The aim of this study was to investigate whether PI3K is also involved in TGFβ1–induced cardiomyocytes apoptosis and contractile dysfunction. Methods and Results: Incubation of isolated ventricular cardiomyocytes with TGFβ1 resulted in impaired contractile function. Pre-incubation of cells with the PI3K inhibitor Ly294002 or the ALK5 inhibitor SB431542 attenuated the decreased cell shortening in TGFβ1–stimulated cells. Additionally, TGFβ-induced apoptosis was significantly reduced by the PI3K inhibitor Ly294002. Administration of a PI3Kγ-specific inhibitor AS605240 abolished the TGFβ effect on apoptosis and cell shortening. This was also confirmed in cardiomyocytes from PI3Kγ KO mice. Induction of SMAD binding activity and the TGFβ target gene collagen 1 could be blocked by the PI3K inhibitor Ly294002, but not by the specific PI3Kγ inhibitor AS605240. Conclusions: TGFβ1-induced SMAD activation, cardiomyocyte apoptosis, and impaired cell shortening are mediated via both, the ALK5 receptor and PI3K, in adult cardiomyocytes. PI3Kγ specifically contributes to apoptosis induction and impairment of contractile function independent of SMAD signaling. Full article
Show Figures

Graphical abstract

17 pages, 3395 KB  
Article
The Role of the Pathogen Dose and PI3Kγ in Immunometabolic Reprogramming of Microglia for Innate Immune Memory
by Trim Lajqi, Christian Marx, Hannes Hudalla, Fabienne Haas, Silke Große, Zhao-Qi Wang, Regine Heller, Michael Bauer, Reinhard Wetzker and Reinhard Bauer
Int. J. Mol. Sci. 2021, 22(5), 2578; https://doi.org/10.3390/ijms22052578 - 4 Mar 2021
Cited by 16 | Viewed by 4331
Abstract
Microglia, the innate immune cells of the CNS, exhibit long-term response changes indicative of innate immune memory (IIM). Our previous studies revealed IIM patterns of microglia with opposing immune phenotypes: trained immunity after a low dose and immune tolerance after a high dose [...] Read more.
Microglia, the innate immune cells of the CNS, exhibit long-term response changes indicative of innate immune memory (IIM). Our previous studies revealed IIM patterns of microglia with opposing immune phenotypes: trained immunity after a low dose and immune tolerance after a high dose challenge with pathogen-associated molecular patterns (PAMP). Compelling evidence shows that innate immune cells adopt features of IIM via immunometabolic control. However, immunometabolic reprogramming involved in the regulation of IIM in microglia has not been fully addressed. Here, we evaluated the impact of dose-dependent microglial priming with ultra-low (ULP, 1 fg/mL) and high (HP, 100 ng/mL) lipopolysaccharide (LPS) doses on immunometabolic rewiring. Furthermore, we addressed the role of PI3Kγ on immunometabolic control using naïve primary microglia derived from newborn wild-type mice, PI3Kγ-deficient mice and mice carrying a targeted mutation causing loss of lipid kinase activity. We found that ULP-induced IIM triggered an enhancement of oxygen consumption and ATP production. In contrast, HP was followed by suppressed oxygen consumption and glycolytic activity indicative of immune tolerance. PI3Kγ inhibited glycolysis due to modulation of cAMP-dependent pathways. However, no impact of specific PI3Kγ signaling on immunometabolic rewiring due to dose-dependent LPS priming was detected. In conclusion, immunometabolic reprogramming of microglia is involved in IIM in a dose-dependent manner via the glycolytic pathway, oxygen consumption and ATP production: ULP (ultra-low-dose priming) increases it, while HP reduces it. Full article
(This article belongs to the Special Issue Molecular, Cellular and Systemic Signature of Microglia)
Show Figures

Figure 1

16 pages, 1879 KB  
Article
Phosphoinositide 3′-Kinase γ Facilitates Polyomavirus Infection
by Paul Clark, Gretchen V. Gee, Brandon S. Albright, Benedetta Assetta, Ying Han, Walter J. Atwood and Daniel DiMaio
Viruses 2020, 12(10), 1190; https://doi.org/10.3390/v12101190 - 20 Oct 2020
Cited by 10 | Viewed by 3938
Abstract
Polyomaviruses are small, non-enveloped DNA tumor viruses that cause serious disease in immunosuppressed people, including progressive multifocal leukoencephalopathy (PML) in patients infected with JC polyomavirus, but the molecular events mediating polyomavirus entry are poorly understood. Through genetic knockdown approaches, we identified phosphoinositide 3′-kinase [...] Read more.
Polyomaviruses are small, non-enveloped DNA tumor viruses that cause serious disease in immunosuppressed people, including progressive multifocal leukoencephalopathy (PML) in patients infected with JC polyomavirus, but the molecular events mediating polyomavirus entry are poorly understood. Through genetic knockdown approaches, we identified phosphoinositide 3′-kinase γ (PI3Kγ) and its regulatory subunit PIK3R5 as cellular proteins that facilitate infection of human SVG-A glial cells by JCPyV. PI3Kα appears less important for polyomavirus infection than PI3Kγ. CRISPR/Cas9-mediated knockout of PIK3R5 or PI3Kγ inhibited infection by authentic JCPyV and by JC pseudovirus. PI3Kγ knockout also inhibited infection by BK and Merkel Cell pseudoviruses, other pathogenic human polyomaviruses, and SV40, an important model polyomavirus. Reintroduction of the wild-type PI3Kγ gene into the PI3Kγ knock-out SVG-A cells rescued the JCPyV infection defect. Disruption of the PI3Kγ pathway did not block binding of JCPyV to cells or virus internalization, implying that PI3Kγ facilitates some intracellular step(s) of infection. These results imply that agents that inhibit PI3Kγ signaling may have a role in managing polyomavirus infections. Full article
(This article belongs to the Special Issue Polyomaviruses)
Show Figures

Figure 1

28 pages, 1485 KB  
Review
Function, Regulation and Biological Roles of PI3Kγ Variants
by Bernd Nürnberg and Sandra Beer-Hammer
Biomolecules 2019, 9(9), 427; https://doi.org/10.3390/biom9090427 - 30 Aug 2019
Cited by 40 | Viewed by 7012
Abstract
Phosphatidylinositide 3-kinase (PI3K) γ is the only class IB PI3K member playing significant roles in the G-protein-dependent regulation of cell signaling in health and disease. Originally found in the immune system, increasing evidence suggest a wide array of functions in the whole organism. [...] Read more.
Phosphatidylinositide 3-kinase (PI3K) γ is the only class IB PI3K member playing significant roles in the G-protein-dependent regulation of cell signaling in health and disease. Originally found in the immune system, increasing evidence suggest a wide array of functions in the whole organism. PI3Kγ occur as two different heterodimeric variants: PI3Kγ (p87) and PI3Kγ (p101), which share the same p110γ catalytic subunit but differ in their associated non-catalytic subunit. Here we concentrate on specific PI3Kγ features including its regulation and biological functions. In particular, the roles of its non-catalytic subunits serving as the main regulators determining specificity of class IB PI3Kγ enzymes are highlighted. Full article
(This article belongs to the Special Issue Phosphoinositide 3-kinase, a Field in Transition)
Show Figures

Figure 1

Back to TopTop